Transcriptomic Evidence for Cell-Autonomous Sex Differentiation of the Gynandromorphic Fat Body in the Silkworm, Bombyx mori
Abstract
1. Introduction
2. Materials and Methods
2.1. Silkworm Strains
2.2. RNA Extraction and Reverse Transcription (RT)-PCR
2.3. Quantitative Real-Time RT-PCR (RT-qPCR)
2.4. RNA-Seq Analysis
2.5. Fat Body Culture
2.6. Statistics
3. Results
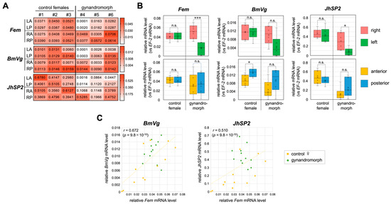
3.1. The Sex Differentiation Status in the Fat Body of Gynandromorphic Larvae
3.2. The Gynandromorphic Status of the Fat Body in Gynandromorphic Silkworms
3.3. Transcriptome Analysis of the Fat Body in Gynandromorphic Silkworms
3.4. Identification of S-DEG Expression Which Is Regulated Non-Cell-Autonomously
3.5. Effects of Hemolymph on Sexually Dimorphic Expression of S-DEGs
4. Discussion
5. Conclusions
Supplementary Materials
Author Contributions
Funding
Institutional Review Board Statement
Informed Consent Statement
Data Availability Statement
Acknowledgments
Conflicts of Interest
References
- Berta, P.; Hawkins, J.B.; Sinclair, A.H.; Taylor, A.; Griffiths, B.L.; Goodfellow, P.N.; Fellous, M. Genetic evidence equating SRY and the testis-determining factor. Nature 1990, 348, 448–450. [Google Scholar] [CrossRef] [PubMed]
- Jäger, R.J.; Anvret, M.; Hall, K.; Scherer, G. A human XY female with a frame shift mutation in the candidate testis-determining gene SRY. Nature 1990, 348, 452–454. [Google Scholar] [CrossRef]
- Koopman, P.; Gubbay, J.; Vivian, N.; Goodfellow, P.; Lovell-Badge, R. Male development of chromosomally female mice transgenic for Sry. Nature 1991, 351, 117–121. [Google Scholar] [CrossRef] [PubMed]
- Colombo, L.; Del Conte, E.; Clemenze, P. Steroid biosynthesis in vitro by the gonads of Sparus auratus L. (Teleostei) at different stages during natural sex reversal. Gen. Comp. Endocrinol. 1972, 19, 26–36. [Google Scholar] [CrossRef]
- Remacle, C.; Delaere, P.; Jacquet, P. Action of hormones on the female germinal cells of Carassius auratus L. in organ culture. Sex reversal and oogenesis in vitro. Gen. Comp. Endocrinol. 1976, 29, 212–224. [Google Scholar] [CrossRef]
- Naisse, J. Contrôle endocrinien de la différenciation sexuelle chez l’Insecte Lampyris noctiluca (Coléoptère Malacoderme Lampyride). I. Rôle androgène des testicules. Arch. Biol. Liège 1966, 77, 139–201. [Google Scholar] [PubMed]
- Maas, U.; Dorn, A. No evidence of androgenic hormone from the testes of the glowworm, Lampyris noctiluca. Gen. Comp. Endocrinol. 2005, 143, 40–50. [Google Scholar] [CrossRef]
- Verhulst, E.C.; van de Zande, L. Double nexus-Doublesex is the connecting element in sex determination. Brief. Funct. Genom. 2015, 14, 396–406. [Google Scholar] [CrossRef]
- Inoue, K.; Hoshijima, K.; Higuchi, I.; Sakamoto, H.; Shimura, Y. Binding of the Drosophila transformer and transformer-2 proteins to the regulatory elements of doublesex primary transcript for sex-specific RNA processing. Proc. Natl. Acad. Sci. USA 1992, 89, 8092–8096. [Google Scholar] [CrossRef]
- Raymond, C.S.; Shamu, C.E.; Shen, M.M.; Seifert, K.J.; Hirsch, B.; Hodgkin, J.; Zarkower, D. Evidence for evolutionary conservation of sex-determining genes. Nature 1998, 391, 691–695. [Google Scholar] [CrossRef]
- Suzuki, M.G.; Funaguma, S.; Kanda, T.; Tamura, T.; Shimada, T. Analysis of the biological functions of a doublesex homologue in Bombyx mori. Dev. Genes Evol. 2003, 213, 345–354. [Google Scholar] [CrossRef] [PubMed]
- Suzuki, M.G.; Funaguma, S.; Kanda, T.; Tamura, T.; Shimada, T. Role of the male Bmdsx protein in the sexual differentiation of Bombyx mori. Evol. Dev. 2005, 7, 58–68. [Google Scholar] [CrossRef] [PubMed]
- Xu, J.; Wang, Y.; Li, Z.; Ling, L.; Zeng, B.; James, A.A.; Tan, A.; Huang, Y. Transcription activator-like effector nuclease (TALEN)-mediated female-specific sterility in the silkworm, Bombyx mori. Insect Mol. Biol. 2014, 23, 800–807. [Google Scholar] [CrossRef] [PubMed]
- Xu, J.; Zhan, S.; Chen, S.; Zeng, B.; Li, Z.; James, A.A.; Tan, A.; Huang, Y. Sexually dimorphic traits in the silkworm, Bombyx mori, are regulated by doublesex. Insect Biochem. Mol. Biol. 2017, 80, 42–51. [Google Scholar] [CrossRef]
- Oliveira, D.C.; Werren, J.H.; Verhulst, E.C.; Giebel, J.D.; Kamping, A.; Beukeboom, L.W.; Van De Zande, L. Identification and characterization of the doublesex gene of Nasonia. Insect Mol. Biol. 2009, 18, 315–324. [Google Scholar] [CrossRef]
- Kijimoto, T.; Moczek, P.; Andrews, J. Diversification of doublesex function underlies morph-, sex-, and species-specific development of beetle horns. Proc. Natl. Acad. Sci. USA 2012, 109, 20526–20531. [Google Scholar] [CrossRef]
- Ito, Y.; Harigai, A.; Nakata, M.; Hosoya, T.; Araya, K.; Oba, Y.; Ito, A.; Ohde, T.; Yaginuma, T.; Niimi, T. The role of doublesex in the evolution of exaggerated horns in the Japanese rhinoceros beetle. EMBO Rep. 2013, 14, 561–567. [Google Scholar] [CrossRef]
- Mysore, K.; Sun, L.; Tomchaney, M.; Sullivan, G.; Adams, H.; Piscoya, A.S.; Severson, D.W.; Syed, Z.; Duman-Scheel, M. siRNA-mediated silencing of doublesex during female development of the dengue vector mosquito Aedes aegypti. PLoS Neglected Trop. Dis. 2015, 9, e0004213. [Google Scholar] [CrossRef]
- Gotoh, H.; Ishiguro, M.; Nishikawa, H.; Morita, S.; Okada, K.; Miyatake, T.; Yaginuma, T.; Niimi, T. Molecular cloning and functional characterization of the sex-determination gene doublesex in the sexually dimorphic broad-horned beetle Gnatocerus cornutus (Coleoptera, Tenebrionidae). Sci. Rep. 2016, 11, 29337. [Google Scholar] [CrossRef]
- Du, Q.; Wen, L.; Zheng, S.C.; Bi, H.L.; Huang, Y.P.; Feng, Q.L.; Liu, L. Identification and functional characterization of doublesex gene in the testis of Spodoptera litura. Insect Sci. 2019, 26, 1000–1010. [Google Scholar] [CrossRef]
- Guo, L.; Xie, W.; Liu, Y.; Yang, Z.; Yang, X.; Xia, J.; Wang, S.; Wu, Q.; Zhang, Y. Identification and characterization of doublesex in Bemisia tabaci. Insect Mol. Biol. 2018, 27, 620–632. [Google Scholar] [CrossRef] [PubMed]
- Takahashi, M.; Takahashi, Y.; Kawata, M. Candidate genes associated with color morphs of female-limited polymorphisms of the damselfly Ischnura senegalensis. Heredity 2018, 122, 81–92. [Google Scholar] [CrossRef] [PubMed]
- Wang, Y.; Liu, Z.; Xu, J.; Li, X.; Bi, H.; Andongma, A.A.; Niu, C.; Huang, Y. Mutation of doublesex induces sex-specific sterility of the diamondback moth Plutella xylostella. Insect Biochem. Mol. Biol. 2019, 112, 103180. [Google Scholar] [CrossRef] [PubMed]
- Prakash, A.; Monteiro, A. Doublesex mediates the development of sex-specific pheromone organs in bicyclus butterflies via multiple mechanisms. Mol. Biol. Evol. 2020, 37, 1694–1707. [Google Scholar] [CrossRef]
- Morgan, T.H. Mosaics and gynandromorphs in Drosophila. Exp. Biol. Med. 1914, 11, 171–172. [Google Scholar] [CrossRef]
- Maeno, K.; Tanaka, S. Morphological and behavioral characteristics of a gynandromorph of the desert locust, Schistocerca gregaria. Physiol. Entomol. 2007, 32, 294–299. [Google Scholar] [CrossRef]
- Lucia, M.; Gonzalez, V.H. A new gynandromorph of Xylocopa frontalis with a review of gynandromorphism in Xylocopa (Hymenoptera: Apidae: Xylocopini). Ann. Entomol. Soc. Am. 2013, 106, 853–856. [Google Scholar] [CrossRef]
- Miyaguni, Y.; Nozaki, T.; Yashiro, T. The first report of gynandromorphy in termites (Isoptera; Kalotermitidae; Neotermes koshunensis). Sci. Nat. 2017, 104, 60. [Google Scholar] [CrossRef]
- Taniyama, K.; Onodera, K.; Tanaka, K. Sexual identity and sexual attractiveness of a gynandromorph of the lawn ground cricket, Polionemobius mikado (Orthoptera: Trigonidiidae): Gynandromorph of Polionemobius mikado. Entomol. Sci. 2018, 21, 423–427. [Google Scholar] [CrossRef]
- Renjith, R.V.; Chandran, A.V. A record of gynandromorphism in the libellulid dragonfly Crocothemis servilia (Insecta: Odonata) from India. J. Threat. Taxa 2020, 12, 16183–16186. [Google Scholar] [CrossRef]
- Ganter, G.K.; Panaitiu, A.E.; Desilets, J.B.; Davis-Heim, J.A.; Fisher, E.A.; Tan, L.C.H.; Heinrich, R.; Buchanan, E.B.; Brooks, K.M.; Kenney, M.T.; et al. Drosophila male courtship behavior is modulated by ecdysteroids. J. Insect Physiol. 2011, 57, 1179–1184. [Google Scholar] [CrossRef] [PubMed]
- Ganter, G.K.; Desilets, J.B.; Davis-Knowlton, J.A.; Panaitiu, A.E.; Sweezy, M.; Sungail, J.; Tan, L.C.H.; Adams, A.M.; Fisher, E.A.; O’Brien, J.R.M.; et al. Drosophila female precopulatory behavior is modulated by ecdysteroids. J. Insect Physiol. 2012, 58, 413–419. [Google Scholar] [CrossRef] [PubMed]
- De Clerck, D.; De Loof, A. Effect of dietary ecdysterone on protein ingestion and copulatory behavior of the blowfly, Sarcophaga bullata. Physiol. Entomol. 1983, 8, 243–249. [Google Scholar] [CrossRef]
- Dauwalder, B.; Tsujimoto, S.; Moss, J.; Mattox, W. The Drosophila takeout gene is regulated by the somatic sex-determination pathway and affects male courtship behavior. Genes Dev. 2002, 16, 2879–2892. [Google Scholar] [CrossRef]
- Lazareva, A.A.; Roman, G.; Mattox, W.; Hardin, P.E.; Dauwalder, B. A role for the adult fat body in Drosophila male courtship behavior. PLoS Genet. 2007, 3, e16. [Google Scholar] [CrossRef]
- Coschigano, K.T.; Wensink, P.C. Sex-specific transcriptional regulation by the male and female doublesex proteins of Drosophila. Genes Dev. 1993, 7, 42–54. [Google Scholar] [CrossRef]
- Bownes, M. The role of 20-hydroxy-ecdysone in yolk-polypeptide synthesis by male and female fat bodies of Drosophila melanogaster. J. Insect Physiol. 1982, 28, 317–328. [Google Scholar] [CrossRef]
- Adams, T.S.; Hagedorn, H.H.; Wheelock, G.D. Haemolymph ecdysteroid in the housefly, Musca domestica, during oogenesis and its relationship with vitellogenin levels. J. Insect Physiol. 1985, 31, 91–97. [Google Scholar] [CrossRef]
- Adams, T.S.; Filipi, P.A.; Kelly, T.J. Effect of 20-hydroxyecdysone and a juvenile hormone analogue on vitellogenin production in male houseflies, Musca domestica. J. Insect Physiol. 1989, 35, 765–769. [Google Scholar] [CrossRef]
- Gu, S.H.; Tsai, R.S.; Chow, Y.S.; Lin, F.J. Sexual dimorphism in developmental rate and ecdysteroid titre in Orgyia postica. J. Insect Physiol. 1992, 38, 1043–1049. [Google Scholar] [CrossRef]
- Saegusa, H.; Mizoguchi, A.; Kitahoral, H.; Nagasawag, H.; Suzuki, A. Changes in the titer of Bombyxin-immunoreactive material in hemolymph during the postembryonic development of the silkmoth Bombyx mori. Dev. Growth Differ. 1992, 34, 595–605. [Google Scholar] [CrossRef] [PubMed]
- Okamoto, N.; Yamanaka, N.; Satake, H.; Saegusa, H.; Kataoka, H.; Mizoguchi, A. An ecdysteroid-inducible insulin-like growth factor-like peptide regulates adult development of the silkmoth Bombyx mori. FEBS J. 2009, 276, 1221–1232. [Google Scholar] [CrossRef] [PubMed]
- Mizoguchi, A.; Okamoto, N. Insulin-like and IGF-like peptides in the silkmoth Bombyx mori: Discovery, structure, secretion, and function. Front. Physiol. 2013, 4, 217. [Google Scholar] [CrossRef] [PubMed]
- Hashimoto, H. The role of the W-chromosome in the sex determination of Bombyx mori. Jpn. J. Genet. 1933, 8, 245–247. (In Japanese) [Google Scholar]
- Kiuchi, T.; Koga, H.; Kawamoto, M.; Shoji, K.; Sakai, H.; Arai, Y.; Ishihara, G.; Kawaoka, S.; Sugano, S.; Shimada, T.; et al. A single female-specific piRNA is the primary determiner of sex in the silkworm. Nature 2014, 509, 633–636. [Google Scholar] [CrossRef]
- Sakai, H.; Sumitani, M.; Chikami, Y.; Yahata, K.; Uchino, K.; Kiuchi, T.; Katsuma, S.; Aoki, F.; Sezutsu, H.; Suzuki, M.G. Transgenic expression of the piRNA-resistant Masculinizer gene induces female-specific lethality and partial female-to-male sex reversal in the silkworm, Bombyx mori. PLoS Genet. 2016, 12, e1006203. [Google Scholar] [CrossRef]
- Yuzawa, T.; Matsuoka, M.; Sumitani, M.; Aoki, F.; Sezutsu, H.; Suzuki, M.G. Transgenic and knockout analyses of Masculinizer and doublesex illuminated the unique functions of doublesex in germ cell sexual development of the silkworm, Bombyx mori. BMC Dev. Biol. 2020, 20, 19. [Google Scholar] [CrossRef]
- Sakai, H.; Sakaguchi, H.; Aoki, F.; Suzuki, M.G. Functional analysis of sex-determination genes by gene silencing with LNA-DNA gapmers in the silkworm, Bombyx mori. Mech. Dev. 2015, 137, 45–52. [Google Scholar] [CrossRef]
- Suzuki, M.G.; Imanishi, S.; Dohmae, N.; Asanuma, M.; Matsumoto, S. Identification of a male-specific RNA binding protein that regulates sex-specific splicing of Bmdsx by increasing RNA binding activity of BmPSI. Mol. Cell Biol. 2010, 30, 5776–5786. [Google Scholar] [CrossRef]
- Gilbert, L.I.; Chino, H. Transport of lipids in insects. J. Lipid Res. 1974, 15, 439–456. [Google Scholar] [CrossRef]
- Arrese, E.L.; Soulages, J.L. Insect fat body: Energy, metabolism, and regulation. Annu. Rev. Entomol. 2010, 55, 207–225. [Google Scholar] [CrossRef] [PubMed]
- Katsuki, K.; Akiyama, T. A new case of silkworm mosaics appeared in a silk worm. Sangyo Shimpo. 1927, 35, 426–436. (In Japanese) [Google Scholar]
- Fujii, T.; Abe, H.; Yamamoto, K.; Katsuma, S.; Shimada, T. Interspecies linkage analysis of mo, a Bombyx mori locus associated with mosaicism and gynandromorphism. Genetica 2011, 139, 1323–1329. [Google Scholar] [CrossRef] [PubMed]
- Sumitani, M.; Sakurai, T.; Kasashima, K.; Kobayashi, S.; Uchino, K.; Kanzaki, R.; Tamura, T.; Sezutsu, H. Establishment of a specific cell death induction system in Bombyx mori by a transgene with the conserved apoptotic regulator, mouse Bcl-2-associated X protein (mouse Bax). Insect Mol. Biol. 2015, 24, 671–680. [Google Scholar] [CrossRef]
- Suzuki, M.G.; Suzuki, K.; Aoki, F.; Ajimura, M. Effect of RNAi-mediated knockdown of the Bombyx mori transformer-2 gene on the sex-specific splicing of Bmdsx pre-mRNA. Int. J. Dev. Biol. 2012, 56, 693–699. [Google Scholar] [CrossRef]
- Mine, E.; Izumi, S.; Katsuki, M.; Tomino, S. Developmental and sex-dependent regulation of storage protein synthesis in the silkworm, Bombyx mori. Dev. Biol. 1983, 97, 329–337. [Google Scholar] [CrossRef]
- Kishimoto, A.; Nakato, H.; Izumi, S.; Tomino, S. Biosynthesis of major plasma proteins in the primary culture of fat body cells from the silkworm, Bombyx mori. Cell Tissue Res. 1999, 297, 329–335. [Google Scholar] [CrossRef] [PubMed]
- Izumi, S.; Sakurai, H.; Fujii, T.; Ikeda, W.; Tomino, S. Cloning of mRNA sequence coding for sex-specific storage protein of Bombyx mori. Biochim. Biophys. Acta 1988, 949, 181–188. [Google Scholar] [CrossRef]
- Sakurai, H.; Fujii, T.; Izumi, S.; Tomino, S. Structure and expression of gene coding for sex-specific storage protein of Bombyx mori. J. Biol. Chem. 1988, 263, 7876–7880. [Google Scholar] [CrossRef]
- Jones, G.; Manczak, M.; Horn, M. Hormonal regulation and properties of a new group of basic hemolymph proteins expressed during insect metamorphosis. J. Biol. Chem. 1993, 268, 1284–1291. [Google Scholar] [CrossRef]
- Yang, C.; Lin, Y.; Shen, G.; Chen, E.; Wang, Y.; Luo, J.; Zhang, H.; Xing, R.; Xia, Q. Female qualities in males: Vitellogenin synthesis induced by ovary transplants into the male silkworm, Bombyx mori. Biochem. Biophys. Res. Commun. 2014, 453, 31–36. [Google Scholar] [CrossRef] [PubMed]
- Briers, T.; De Loof, A. Molting hormone activity in Sarcophaga bullata in relation to metamorphosis and reproduction. Int. J. Invertebr. Reprod. 1980, 2, 363–372. [Google Scholar] [CrossRef]
- Briers, T.; Van Beek, E.; De Loof, A. Ecdysteroid activity during metamorphosis and in male and female adults of four blowfly species. Camp. Biochem. Physiol. 1983, 74, 521–524. [Google Scholar] [CrossRef]
- Miya, K. Determination and formation of the basic body pattern in embryo of the domesticated silkmoth, Bombyx mori (Lepidoptera, Bombycidae). In Recent Advances in Insect Embryology in Japan; Ando, H., Miya, K., Eds.; ESEBU: Tsukuba, Japan, 1985; pp. 107–123. [Google Scholar]
- Tsuchida, K.; Nagata, M.; Suzuki, A. Hormonal control of ovarian development in the silkworm, Bombyx mori. Arch. Insect Biochem. Physiol. 1987, 5, 167–177. [Google Scholar] [CrossRef]
- Fescemyer, H.W.; Masler, E.P.; Davis, R.E.; Kelly, T.J. Vitellogenin synthesis in female larvae of the gypsy moth, Lymantria dispar (L.): Suppression by juvenile hormone. Comp. Biochem. Physiol. Part B 1992, 103, 533–542. [Google Scholar] [CrossRef]
- Bhaskaran, G.; Sparagana, S.P.; Dahm, K.H.; Barrera, P.; Peck, K. Sexual dimorphism in juvenile hormone synthesis by corpora allata and in juvenile hormone acid methyl transferase activity in corpora allata and accessory sex glands of some Lepidoptera. Int. J. Invertebr. Rep. Dev. 1988, 13, 87–99. [Google Scholar] [CrossRef]
- Baker, F.C.; Tsai, L.W.; Reuter, C.C.; Schooley, D.A. In vivo fluctuation of JH, JH acid, and ecdysteroid titer, and JH esterase activity, during development of fifth stadium Manduca sexta. Insect Biochem. 1987, 17, 989–996. [Google Scholar] [CrossRef]
- Ohnishi, E.; Ogiso, M.; Wakabayashi, K.; Fujimoto, Y.; Ikekawa, N. Identification of estradiol in the ovaries of the silkworm, Bombyx mori. Gen. Comp. Endocrinol. 1985, 60, 35–38. [Google Scholar] [CrossRef]
- Roy, S.; De, J.; Kundu, S.; Biswas, A.; Pramanik, M.; Ray, A.K. Estradiol-17β: Tracing its metabolic significance in female fatbody of fifth instar larvae of silkworm, Bombyx mori L. (race: Nistari). Life Sci. 2007, 80, 446–453. [Google Scholar] [CrossRef]
- Haunerland, N.H.; Nair, K.K.; Bowers, W.S. Fat body heterogeneity during development of Heliothis zea. Insect Biochem. 1990, 20, 829–837. [Google Scholar] [CrossRef]
- Wang, Z.; Haunerland, N.H. Fate of differentiated fat body tissues during metamorphosis of Helicoverpa zea. J. Insect Physiol. 1992, 38, 199–213. [Google Scholar] [CrossRef]
- Vanishree, V.; Nirmala, X.; Arul, E.; Krishnan, M. Differential sequestration of storage proteins by various fat body tissues during post-larval development in silkworm, Bombyx mori L. Invert. Rep. Dev. 2010, 48, 81–88. [Google Scholar] [CrossRef]
- Tufail, M.; Nagaba, Y.; Elgendy, A.M.; Takeda, M. Regulation of vitellogenin genes in insects. Entomol. Sci. 2014, 17, 269–282. [Google Scholar] [CrossRef]





Disclaimer/Publisher’s Note: The statements, opinions and data contained in all publications are solely those of the individual author(s) and contributor(s) and not of MDPI and/or the editor(s). MDPI and/or the editor(s) disclaim responsibility for any injury to people or property resulting from any ideas, methods, instructions or products referred to in the content. |
© 2024 by the authors. Licensee MDPI, Basel, Switzerland. This article is an open access article distributed under the terms and conditions of the Creative Commons Attribution (CC BY) license (https://creativecommons.org/licenses/by/4.0/).
Share and Cite
Yamamoto, F.; Yokoyama, T.; Su, Y.; Suzuki, M.G. Transcriptomic Evidence for Cell-Autonomous Sex Differentiation of the Gynandromorphic Fat Body in the Silkworm, Bombyx mori. J. Dev. Biol. 2024, 12, 31. https://doi.org/10.3390/jdb12040031
Yamamoto F, Yokoyama T, Su Y, Suzuki MG. Transcriptomic Evidence for Cell-Autonomous Sex Differentiation of the Gynandromorphic Fat Body in the Silkworm, Bombyx mori. Journal of Developmental Biology. 2024; 12(4):31. https://doi.org/10.3390/jdb12040031
Chicago/Turabian StyleYamamoto, Fumiko, Takeshi Yokoyama, Yan Su, and Masataka G. Suzuki. 2024. "Transcriptomic Evidence for Cell-Autonomous Sex Differentiation of the Gynandromorphic Fat Body in the Silkworm, Bombyx mori" Journal of Developmental Biology 12, no. 4: 31. https://doi.org/10.3390/jdb12040031
APA StyleYamamoto, F., Yokoyama, T., Su, Y., & Suzuki, M. G. (2024). Transcriptomic Evidence for Cell-Autonomous Sex Differentiation of the Gynandromorphic Fat Body in the Silkworm, Bombyx mori. Journal of Developmental Biology, 12(4), 31. https://doi.org/10.3390/jdb12040031

