Mitochondrial Dysfunction: The Cellular Bridge from Emotional Stress to Disease Onset: A Narrative Review
Abstract
1. Introduction
2. Materials and Methods
3. Foundational Concepts
3.1. Severe Psychosocial Stress and Neuroendocrine Temporal Dynamics
3.2. Allostatic Load: From Adaptation to Maladaptation
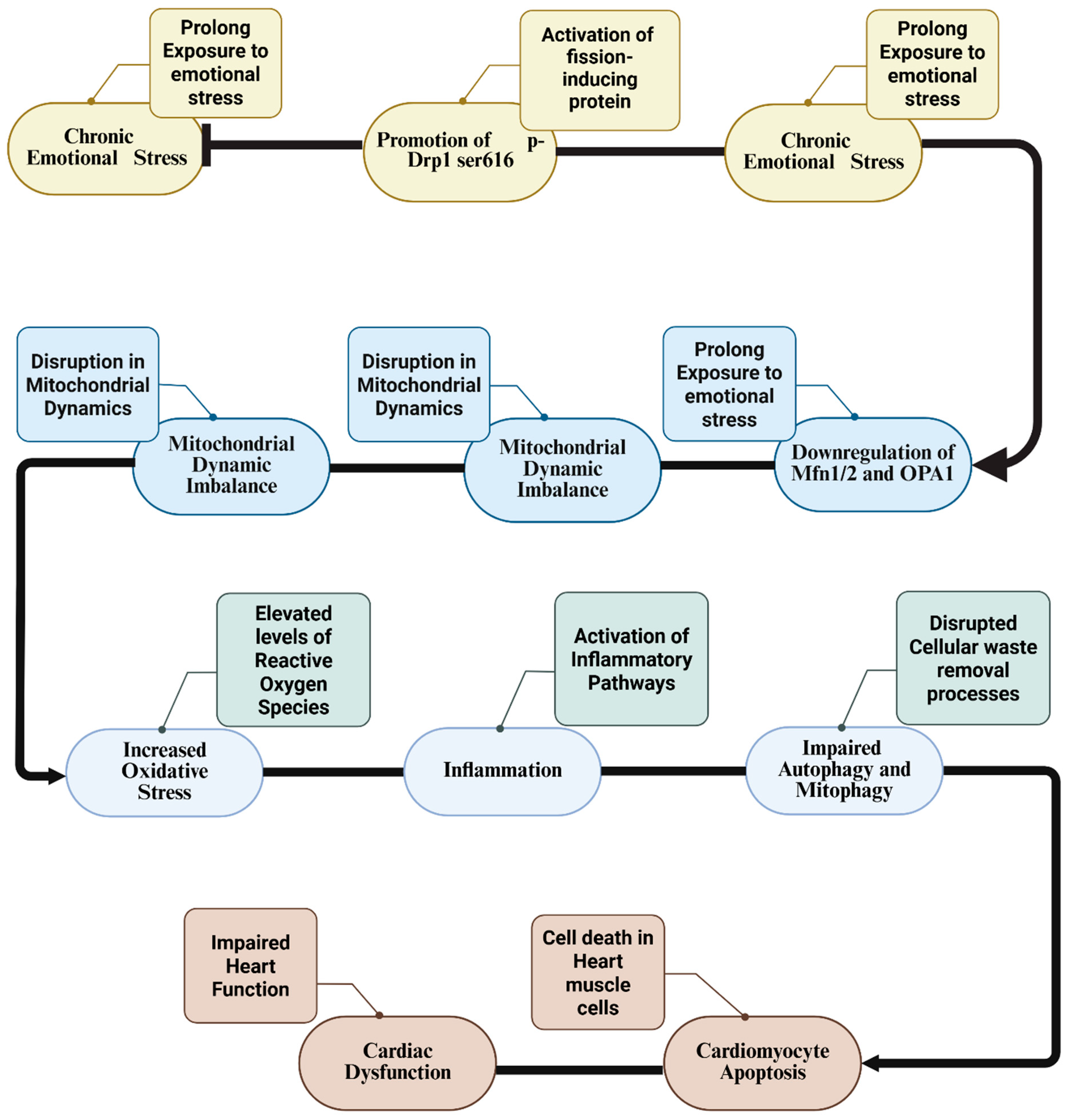
3.3. Mitochondrial Stress Sensing and the Transition from Adaptive to Pathological Responses
4. MALT: A Subcellular Framework
5. Pathophysiological Mechanisms and Clinical Manifestations
5.1. Neuro-Hormonal Responses and Initial Mitochondrial Engagement
5.2. Transition to Chronic Mitochondrial Dysfunction
5.3. Mitochondria-Derived Inflammatory Signaling
5.4. Epigenetic Remodeling and Mitochondrial Dysfunction Persistence
5.5. Multi-System Disease Manifestations of MALT and Evidence Limitations
6. Clinical Applications: Biomarkers and Therapeutic Strategies
6.1. Biomarkers of Mitochondrial Stress and a Proposed Health Index
6.2. Mitochondria-Targeted Therapeutics
6.3. Non-Pharmacological Approaches to Enhance Mitochondrial Resilience
6.4. Toward Personalized, Mitochondria-Informed Care
7. Limitations, Challenges, and Considerations
7.1. The Challenge of Human-Relevant Models and Causal Inference
7.2. The Problem of Biomarker Specificity and Tissue Accessibility
7.3. Risk of Reductionism and the Complexity of Integration
8. Conclusions
Author Contributions
Funding
Institutional Review Board Statement
Informed Consent Statement
Data Availability Statement
Acknowledgments
Conflicts of Interest
References
- Galea, S.; Ahern, J.; Resnick, H.; Kilpatrick, D.; Bucuvalas, M.; Gold, J.; Vlahov, D. Psychological Sequelae of the September 11 Terrorist Attacks in New York City. N. Engl. J. Med. 2002, 346, 982–987. [Google Scholar] [CrossRef] [PubMed]
- Wu, J.; Feng, Y.; Zhao, Y.; Guo, Z.; Liu, R.; Zeng, X.; Yang, F.; Liu, B.; Gu, J.; Tarimo, C.S.; et al. Lifestyle behaviors and risk of cardiovascular disease and prognosis among individuals with cardiovascular disease: A systematic review and meta-analysis of 71 prospective cohort studies. Int. J. Behav. Nutr. Phys. Act. 2024, 21, 42. [Google Scholar] [CrossRef] [PubMed]
- Hu, D.; Sheeja Prabhakaran, H.; Zhang, Y.Y.; Luo, G.; He, W.; Liou, Y.C. Mitochondrial Dysfunction in Sepsis: Mechanisms and Therapeutic Perspectives. Crit. Care 2024, 28, 292. [Google Scholar] [CrossRef] [PubMed]
- Zheng, J.; Han, J.; Wang, Y.; Xu, Y.; Yu, J.; Han, B.; Tian, Z. Antidepressant and Anxiolytic Effects of Wuling Capsule in CSDS Mice: Alleviating HPA Axis Hyperactivity via the Nesfatin-1/NF-κB Signaling Pathway. J. Ethnopharmacol. 2025, 338, 119111. [Google Scholar] [CrossRef]
- Li, Y.; Xia, X.; Wang, Y.; Zheng, J.C. Mitochondrial Dysfunction in Microglia: A Novel Perspective for Pathogenesis of Alzheimer’s Disease. J. Neuroinflamm. 2022, 19, 248. [Google Scholar] [CrossRef]
- Pruett, J.E.; Everman, S.J.; Hoang, N.H.; Salau, F.; Taylor, L.C.; Edwards, K.S.; Hosler, J.P.; Huffman, A.M.; Romero, D.G.; Yanes Cardozo, L.L. Mitochondrial Function and Oxidative Stress in White Adipose Tissue in a Rat Model of PCOS: Effect of SGLT2 Inhibition. Biol. Sex. Differ. 2022, 13, 45. [Google Scholar] [CrossRef]
- Correll, C.U.; Detraux, J.; De Lepeleire, J.; De Hert, M. Effects of Antipsychotics, Antidepressants and Mood Stabilizers on Risk for Physical Diseases in People with Schizophrenia, Depression and Bipolar Disorder. World Psychiatry 2015, 14, 119–136. [Google Scholar] [CrossRef]
- Strilbytska, O.; Koliada, O.; Lushchak, V.I.; Lushchak, O. Posttraumatic Stress Disorder and the Mitochondria. In Handbook of the Biology and Pathology of Mental Disorders; Springer Nature: Cham, Switzerland, 2025; pp. 3177–3198. [Google Scholar]
- Guaragnella, N.; Di Noia, M.A.; Primavera, A. Mitochondrial (Dys)Function: A Double-Edge Sword in Cell Stress Response. Front. Cell Death 2024, 3, 1467272. [Google Scholar] [CrossRef]
- Du, J.; Wang, Y.; Hunter, R.; Wei, Y.; Blumenthal, R.; Falke, C.; Khairova, R.; Zhou, R.; Yuan, P.; Machado-Vieira, R.; et al. Dynamic Regulation of Mitochondrial Function by Glucocorticoids. Proc. Natl. Acad. Sci. USA 2009, 106, 3543–3548. [Google Scholar] [CrossRef]
- Lefkimmiatis, K.; Zaccolo, M. cAMP Signaling in Subcellular Compartments. Pharmacol. Ther. 2014, 143, 295–304. [Google Scholar] [CrossRef]
- Angelova, P.R.; Abramov, A.Y. Interplay of Mitochondrial Calcium Signalling and Reactive Oxygen Species Production in the Brain. Biochem. Soc. Trans. 2024, 52, 1939–1946. [Google Scholar] [CrossRef] [PubMed]
- McEwen, B.S.; Stellar, E. Stress and the Individual: Mechanisms Leading to Disease. Arch. Intern. Med. 1993, 153, 2093–2101. [Google Scholar] [CrossRef] [PubMed]
- Picard, M.; McEwen, B.S. Psychological Stress and Mitochondria: A Systematic Review. Psychosom. Med. 2018, 80, 141–153. [Google Scholar] [CrossRef] [PubMed]
- Juster, R.P.; Russell, J.J.; Almeida, D.; Picard, M. Allostatic Load and Comorbidities: A Mitochondrial, Epigenetic, and Evolutionary Perspective. Dev. Psychopathol. 2016, 28, 1117–1146. [Google Scholar] [CrossRef]
- Ye, J.; Hu, X.; Wang, Z.; Li, R.; Gan, L.; Zhang, M.; Wang, T. The Role of mtDAMPs in Trauma-Induced Systemic Inflammatory Response Syndrome. Front. Immunol. 2023, 14, 1164187. [Google Scholar] [CrossRef]
- Marchi, S.; Guilbaud, E.; Tait, S.W.G.; Yamazaki, T.; Galluzzi, L. Mitochondrial control of inflammation. Nat. Rev. Immunol. 2023, 23, 159–173. [Google Scholar] [CrossRef]
- Corre, J.; Hébraud, B.; Bourin, P. Concise Review: Growth Differentiation Factor 15 in Pathology: A Clinical Role? Stem. Cells Transl. Med. 2013, 2, 946–952. [Google Scholar] [CrossRef]
- Trumpff, C.; Michelson, J.; Lagranha, C.J.; Taleon, V.; Karan, K.R.; Sturm, G.; Lindqvist, D.; Fernström, J.; Moser, D.; Kaufman, B.A.; et al. Stress and Circulating Cell-Free Mitochondrial DNA: A Systematic Review of Human Studies, Mechanisms, and Methodological Considerations. Mitochondrion 2021, 59, 225–239. [Google Scholar] [CrossRef]
- Smith, R.A.J.; Hartley, R.C.; Cochemé, H.M.; Murphy, M.P. Mitochondrial Pharmacology. Trends Pharmacol. Sci. 2012, 33, 341–352. [Google Scholar] [CrossRef]
- Szeto, H.H. First-in-class cardiolipin-protective compound as a therapeutic agent to restore mitochondrial bioenergetics. Br. J. Pharmacol. 2014, 171, 2029–2050. [Google Scholar] [CrossRef]
- Ulrich-Lai, Y.M.; Herman, J.P. Neural Regulation of Endocrine and Autonomic Stress Responses. Nat. Rev. Neurosci. 2009, 10, 397–409. [Google Scholar] [CrossRef] [PubMed]
- Kyrou, I.; Tsigos, C. Stress Hormones: Physiological Stress and Regulation of Metabolism. Curr. Opin. Pharmacol. 2009, 9, 787–793. [Google Scholar] [CrossRef] [PubMed]
- Wohleb, E.S.; Franklin, T.; Iwata, M.; Duman, R.S. Integrating Neuroimmune Systems in the Neurobiology of Depression. Nat. Rev. Neurosci. 2016, 17, 497–511. [Google Scholar] [CrossRef] [PubMed]
- Dantzer, R.; O’Connor, J.C.; Freund, G.G.; Johnson, R.W.; Kelley, K.W. From Inflammation to Sickness and Depression: When the Immune System Subjugates the Brain. Nat. Rev. Neurosci. 2008, 9, 46–56. [Google Scholar] [CrossRef]
- Kokkinopoulou, I.; Moutsatsou, P. Mitochondrial Glucocorticoid Receptors and Their Actions. Int. J. Mol. Sci. 2021, 22, 6054. [Google Scholar] [CrossRef]
- Hang, F.; Zhang, L.; Qi, Y.; Xu, H. Mitochondrial cAMP Signaling. Cell Mol. Life Sci. 2016, 73, 4577–4590. [Google Scholar]
- Rampon, C.; Vriz, S. Hydrogen Peroxide Signaling in Physiology and Pathology. Antioxidants 2023, 12, 661. [Google Scholar] [CrossRef]
- Youle, R.J.; van der Bliek, A.M. Mitochondrial Fission, Fusion, and Stress. Science 2012, 337, 1062–1065. [Google Scholar] [CrossRef]
- Shokolenko, I.N.; Alexeyev, M.F. Mitochondrial DNA: A Disposable Genome? Biochim. Biophys. Acta 2015, 1852, 1805–1809. [Google Scholar] [CrossRef]
- Han, X.J.; Lu, Y.F.; Li, S.A.; Kaitsuka, T.; Sato, Y.; Tomizawa, K.; Nairn, A.C.; Takei, K.; Matsui, H.; Matsushita, M. CaM kinase I alpha-induced phosphorylation of Drp1 regulates mitochondrial morphology. J. Cell Biol. 2008, 182, 573–585. [Google Scholar] [CrossRef]
- Lin, H.; Xiong, W.; Fu, L.; Yi, J.; Yang, J. Damage-associated molecular patterns (DAMPs) in diseases: Implications for therapy. Mol. Biomed. 2025, 6, 60. [Google Scholar] [CrossRef] [PubMed]
- Leshnower, B.G.; Kanemoto, S.; Matsubara, M.; Sakamoto, H.; Hinmon, R.; Gorman, J.H., 3rd; Gorman, R.C. Cyclosporine preserves mitochondrial morphology after myocardial ischemia/reperfusion independent of calcineurin inhibition. Ann. Thorac. Surg. 2008, 86, 1286–1292. [Google Scholar] [CrossRef] [PubMed]
- Lozoya, O.A.; Wang, T.; Grenet, D.; Wolfgang, T.C.; Sobhany, M.; Ganini, D.; Riadi, G.; Chandel, N.S.; Woychik, R.P.; Santos, J.H. Mitochondrial Acetyl-CoA Regulates Locus-Specific Histone Acetylation and Gene Expression. Life Sci. Alliance 2019, 2, e201800228. [Google Scholar] [CrossRef] [PubMed]
- Anglin, R.E.; Garside, S.L.; Tarnopolsky, M.A.; Mazurek, M.F. The Psychiatric Manifestations of Mitochondrial Disorders: A Case and Review of the Literature. J. Clin. Psychiatry 2012, 73, 506–512. [Google Scholar] [CrossRef]
- Gong, Y.; Chai, K.; Ding, J.H.; Sun, X.L.; Hu, G. Chronic Mild Stress Damages Mitochondrial Ultrastructure and Function in Mouse Brain. Neurosci. Lett. 2011, 488, 76–80. [Google Scholar] [CrossRef]
- Ueyama, T. Emotional Stress-Induced Tako-tsubo Cardiomyopathy: Animal Model and Molecular Mechanism. Ann. N. Y. Acad. Sci. 2004, 1018, 437–444. [Google Scholar] [CrossRef]
- Picard, M.; Zhang, J.; Hancock, S.; Derbeneva, O.; Golhar, R.; Golik, P.; O’Hearn, S.; Levy, S.; Potluri, P.; Procaccio, V.; et al. Mitochondrial Functions Modulate Neuroendocrine, Metabolic, Inflammatory, and Transcriptional Responses to Acute Psychological Stress. Proc. Natl. Acad. Sci. USA 2015, 112, E6614–E6623. [Google Scholar] [CrossRef]
- Eisenberger, N.I.; Lieberman, M.D.; Williams, K.D. Does Rejection Hurt? An fMRI Study of Social Exclusion. Science 2003, 302, 290–292. [Google Scholar] [CrossRef]
- McEwen, B.S.; Nasca, C.; Gray, J.D. Stress Effects on Neuronal Structure: Hippocampus, Amygdala, and Prefrontal Cortex. Neuropsychopharmacology 2016, 41, 3–23. [Google Scholar] [CrossRef]
- Herman, J.P.; Tasker, J.G.; Ziegler, D.R.; Cullinan, W.E. Local circuit regulation of paraventricular nucleus stress integration: Glutamate-GABA connections. Pharmacol. Biochem. Behav. 2002, 71, 457–468. [Google Scholar] [CrossRef]
- Picard, M.; Trumpff, C.; Burelle, Y. Mitochondrial Psychobiology: Foundations and Applications. Curr. Opin. Behav. Sci. 2019, 28, 142–151. [Google Scholar] [CrossRef] [PubMed]
- Hunter, R.G.; Seligowski, A.V.; Pigott, K.H.; Ressler, K.J.; McCabe, C.F. Steroid receptor regulation of mitochondrial function in the brain: From mechanism to disease. Curr. Opin. Behav. Sci. 2016, 12, 111–117. [Google Scholar]
- Baughman, J.M.; Perocchi, F.; Girgis, H.S.; Plovanich, M.; Belcher-Timme, C.A.; Sancak, Y.; Bao, X.R.; Strittmatter, L.; Goldberger, O.; Bogorad, R.L. Integrative genomics identifies MCU as an essential component of the mitochondrial calcium uniporter. Nature 2011, 476, 341–345. [Google Scholar] [CrossRef] [PubMed]
- Cartes-Saavedra, B.; Ghosh, A.; Hajnóczky, G. The Roles of Mitochondria in Global and Local Intracellular Calcium Signaling. Nat. Rev. Mol. Cell Biol. 2025, 26, 456–475. [Google Scholar] [CrossRef]
- Jastroch, M.; Divakaruni, A.S.; Mookerjee, S.; Treberg, J.R.; Brand, M.D. Mitochondrial proton and electron leaks. Essays Biochem. 2010, 47, 53–67. [Google Scholar] [CrossRef]
- Sies, H. Hydrogen Peroxide as a Central Redox Signaling Molecule in Physiological Oxidative Stress: Oxidative Eustress. Redox Biol. 2017, 11, 613–619. [Google Scholar] [CrossRef]
- Dinkova-Kostova, A.T.; Abramov, A.Y. The Emerging Role of Nrf2 in Mitochondrial Function. Free Radic. Biol. Med. 2015, 88, 179–188. [Google Scholar] [CrossRef]
- Zhong, Z.; Sanchez-Lopez, E.; Karin, M. Autophagy, Inflammation, and Immunity: A Troika Governing Cross-Talk and Integration. Cell 2016, 166, 288–298. [Google Scholar] [CrossRef]
- Eisner, V.; Lenaers, G.; Hajnóczky, G. Mitochondrial Dynamics in Adaptive and Maladaptive Cellular Stress Responses. Nat. Cell Biol. 2018, 20, 755–765. [Google Scholar] [CrossRef]
- Nasca, C.; Bigio, B.; Zelli, D.; Nicoletti, F.; McEwen, B.S. Mind the Gap: Glucocorticoids Modulate Hippocampal Glutamate Tone Underlying Individual Differences in Stress Susceptibility. Mol. Psychiatry 2015, 20, 755–763. [Google Scholar] [CrossRef]
- Pelliccia, F.; Kaski, J.C.; Crea, F.; Camici, P.G. Pathophysiology of Takotsubo Syndrome. Circulation 2017, 135, 2426–2441. [Google Scholar] [CrossRef]
- Tyrka, A.R.; Parade, S.H.; Price, L.H.; Kao, H.T.; Porton, B.; Philip, N.S.; Welch, E.S.; Carpenter, L.L. Alterations of Mitochondrial DNA Copy Number and Telomere Length With Early Adversity and Psychopathology. Biol. Psychiatry 2016, 79, 78–86. [Google Scholar] [CrossRef]
- Divakaruni, A.S.; Paradyse, A.; Ferrick, D.A.; Murphy, A.N.; Jastroch, M. Analysis and Interpretation of Microplate-Based Oxygen Consumption and pH Data. Methods Enzymol. 2014, 547, 309–354. [Google Scholar] [PubMed]
- Palikaras, K.; Lionaki, E.; Tavernarakis, N. Mechanisms of mitophagy in cellular homeostasis, physiology and pathology. Nat. Cell Biol. 2018, 20, 1013–1022. [Google Scholar] [CrossRef] [PubMed]
- Varga, Z.V.; Ferdinandy, P.; Liaudet, L.; Pacher, P. Drug-Induced Mitochondrial Dysfunction and Cardiotoxicity. Am. J. Physiol. Heart Circ. Physiol. 2015, 309, H1453–H1467. [Google Scholar] [CrossRef] [PubMed]
- Du, Y.; Demillard, L.J.; Ren, J. Catecholamine-induced cardiotoxicity: A Critical Element in the Pathophysiology of Stroke-Induced Heart Injury. Life Sci. 2021, 287, 120106. [Google Scholar] [CrossRef]
- Galloway, C.A.; Yoon, Y. Mitochondrial morphology in metabolic diseases. Antioxid. Redox Signal. 2013, 19, 415–430. [Google Scholar] [CrossRef]
- Rongvaux, A.; Jackson, R.; Harman, C.C.; Li, T.; West, A.P.; de Zoete, M.R.; Wu, Y.; Yordy, B.; Lakhani, S.A.; Kuan, C.Y.; et al. Apoptotic Caspases Prevent the Induction of Type I Interferons by Mitochondrial DNA. Cell 2014, 159, 1563–1577. [Google Scholar] [CrossRef]
- West, A.P.; Shadel, G.S. Mitochondrial DNA in Innate Immune Responses and Inflammatory Pathology. Nat. Rev. Immunol. 2017, 17, 363–375. [Google Scholar] [CrossRef]
- Riley, J.S.; Tait, S.W. Mitochondrial DNA in inflammation and immunity. EMBO Rep. 2020, 21, e49799. [Google Scholar] [CrossRef]
- Paradies, G.; Paradies, V.; De Benedictis, V.; Ruggiero, F.M.; Petrosillo, G. Functional role of cardiolipin in mitochondrial bioenergetics. Biochim. Biophys. Acta 2014, 1837, 408–417. [Google Scholar] [CrossRef] [PubMed]
- Nakahira, K.; Haspel, J.A.; Rathinam, V.A.; Lee, S.J.; Dolinay, T.; Lam, H.C.; Englert, J.A.; Rabinovitch, M.; Cernadas, M.; Kim, H.P.; et al. Autophagy proteins regulate innate immune responses by inhibiting the release of mitochondrial DNA mediated by the NALP3 inflammasome. Nat. Immunol. 2011, 12, 222–230. [Google Scholar] [CrossRef] [PubMed]
- Tanner, M.A.; Maitz, C.A.; Grisanti, L.A. Immune Cell β2-Adrenergic Receptors Contribute to the Development of Heart Failure. Am. J. Physiol. Heart Circ. Physiol. 2021, 321, H633–H649. [Google Scholar] [CrossRef] [PubMed]
- Wallace, D.C.; Fan, W. Energetics, Epigenetics, Mitochondrial Genetics. Mitochondrion 2010, 10, 12–31. [Google Scholar] [CrossRef]
- Wellen, K.E.; Thompson, C.B. A two-way street: Modulating cell metabolism and epigenetics. Nat. Rev. Mol. Cell Biol. 2012, 13, 270–276. [Google Scholar] [CrossRef]
- Souza, A.P.; Marinho, V.; Marques, M.R. The Fundamental Role of Nutrients for Metabolic Balance and Epigenome Integrity Maintenance. Epigenomes 2025, 9, 23. [Google Scholar] [CrossRef]
- Randhawa, J.; Pålsson-McDermott, E.M. Beyond Energy: How TCA Cycle-Derived Metabolites Regulate Gene Expression and Inflammation in the Nucleus. J. Inflamm. 2025, 22, 39. [Google Scholar] [CrossRef]
- Matilainen, O.; Quirós, P.M.; Auwerx, J. Mitochondria and Epigenetics—Crosstalk in Homeostasis and Stress. Trends Cell Biol. 2017, 27, 453–463. [Google Scholar] [CrossRef]
- Sabbah, H.N. Targeting the Mitochondria in Heart Failure: A Translational Perspective. JACC Basic. Transl. Sci. 2020, 5, 88–106. [Google Scholar] [CrossRef]
- Ma, S.; Meng, Z.; Chen, R.; Guan, K.L. The Hippo Pathway: Biology and Pathophysiology. Annu. Rev. Biochem. 2019, 88, 577–604. [Google Scholar] [CrossRef]
- Min, S.H.; Kang, G.M.; Park, J.W.; Kim, M.S. Beneficial Effects of Low-Grade Mitochondrial Stress on Metabolic Diseases and Aging. Yonsei Med. J. 2024, 65, 55–69. [Google Scholar] [CrossRef]
- Hackett, R.A.; Steptoe, A. Type 2 diabetes mellitus and psychological stress—A modifiable risk factor. Nat. Rev. Endocrinol. 2017, 13, 547–560. [Google Scholar] [CrossRef] [PubMed]
- Harris, J.J.; Attwell, D. The energetics of CNS white matter. J. Neurosci. 2012, 32, 356–371. [Google Scholar] [CrossRef] [PubMed]
- Miller, A.H.; Maletic, V.; Raison, C.L. Inflammation and its discontents: The role of cytokines in the pathophysiology of major depression. Biol. Psychiatry 2009, 65, 732–741. [Google Scholar] [CrossRef] [PubMed]
- Weinberg, S.E.; Sena, L.A.; Chandel, N.S. Mitochondria in the Regulation of Innate and Adaptive Immunity. Immunity 2015, 42, 406–417. [Google Scholar] [CrossRef]
- Dhabhar, F.S. Effects of Stress on Immune Function: The Good, the Bad, and the Beautiful. Immunol. Res. 2014, 58, 193–210. [Google Scholar] [CrossRef]
- Stojanovich, L.; Marisavljevich, D. Stress as a trigger of autoimmune disease. Autoimmun. Rev. 2008, 7, 209–213. [Google Scholar] [CrossRef]
- Grossini, E.; Ola Pour, M.M.; Venkatesan, S. The Role of Extracellular Vesicles in the Pathogenesis of Metabolic Dysfunction-Associated Steatotic Liver Disease and Other Liver Diseases. Int. J. Mol. Sci. 2025, 26, 5033. [Google Scholar] [CrossRef]
- Desmedt, S.; Desmedt, V.; De Vos, L.; Delanghe, J.R.; Speeckaert, M.M. Growth differentiation factor 15: A novel biomarker for the management of cardiovascular diseases. Oncotarget 2019, 10, 6062–6064. [Google Scholar]
- Liu, H.; Huang, Y.; Lyu, Y.; Dai, W.; Tong, Y.; Li, Y. GDF15 as a biomarker of ageing. Exp. Gerontol. 2021, 146, 111228. [Google Scholar] [CrossRef]
- Boyapati, R.K.; Dorward, D.A.; Tamborska, A.; Kalla, R.; Ventham, N.T.; Doherty, M.K.; Whitfield, P.D.; Gray, M.; Loane, J.; Rossi, A.G.; et al. Mitochondrial DNA Is a Pro-Inflammatory Damage-Associated Molecular Pattern Released During Active IBD. Inflamm. Bowel Dis. 2018, 24, 2113–2122. [Google Scholar] [CrossRef]
- Valavanidis, A.; Vlachogianni, T.; Fiotakis, K. 8-hydroxy-2′-deoxyguanosine (8-OHdG): A Critical Biomarker of Oxidative Stress and Carcinogenesis. J. Environ. Sci. Health C Environ. Carcinog. Ecotoxicol. Rev. 2009, 27, 120–139. [Google Scholar] [CrossRef] [PubMed]
- Chacko, B.K.; Kramer, P.A.; Ravi, S.; Benavides, G.A.; Mitchell, T.; Dranka, B.P.; Ferrick, D.; Singal, A.K.; Ballinger, S.W.; Bailey, S.M.; et al. The Bioenergetic Health Index: A new concept in mitochondrial translational research. Clin. Sci. 2014, 127, 367–373. [Google Scholar] [CrossRef]
- Tyrrell, D.J.; Bharadwaj, M.S.; Van Horn, C.G.; Marsh, A.P.; Nicklas, B.J.; Molina, A.J. Blood-cell bioenergetics are associated with physical function and inflammation in overweight/obese older adults. Exp. Gerontol. 2015, 70, 84–91. [Google Scholar] [CrossRef] [PubMed]
- Picard, M.; Prather, A.A.; Puterman, E.; Cuillerier, A.; Coccia, M.; Aschbacher, K.; Burelle, Y.; Epel, E.S. A Mitochondrial Health Index Sensitive to Mood and Caregiving Stress. Biol. Psychiatry 2018, 84, 9–17. [Google Scholar] [CrossRef] [PubMed]
- Skulachev, V.P.; Anisimov, V.N.; Antonenko, Y.N.; Bakeeva, L.E.; Chernyak, B.V.; Erichev, V.P.; Filenko, O.F.; Kalinina, N.I.; Kapelko, V.I.; Kolosova, N.G. An attempt to prevent senescence: A mitochondrial approach. Biochim. Biophys. Acta 2009, 1787, 437–461. [Google Scholar] [CrossRef]
- Tiwari, S.; Dewry, R.K.; Srivastava, R.; Nath, S.; Mohanty, T.K. Targeted antioxidant delivery modulates mitochondrial functions, ameliorates oxidative stress and preserve sperm quality during cryopreservation. Theriogenology 2022, 179, 22–31. [Google Scholar] [CrossRef]
- Verdin, E. NAD+ in Aging, Metabolism, and Neurodegeneration. Science 2015, 350, 1208–1213. [Google Scholar] [CrossRef]
- Trammell, S.A.; Schmidt, M.S.; Weidemann, B.J.; Redpath, P.; Jaksch, F.; Dellinger, R.W.; Li, Z.; Abel, E.D.; Migaud, M.E.; Brenner, C. Nicotinamide Riboside Is Uniquely and Orally Bioavailable in Mice and Humans. Nat. Commun. 2016, 7, 12948. [Google Scholar] [CrossRef]
- Kalender, A.; Selvaraj, A.; Kim, S.Y.; Gulati, P.; Brûlé, S.; Viollet, B.; Kemp, B.E.; Bardeesy, N.; Dennis, P.; Schlager, J.J.; et al. Metformin, Independent of AMPK, Inhibits mTORC1 in a Rag GTPase-Dependent Manner. Cell Metab. 2010, 11, 390–401. [Google Scholar] [CrossRef]
- Delrue, C.; Speeckaert, R.; Speeckaert, M.M. The role of intermittent fasting and ketogenic diet in metabolic syndrome and type 2 diabetes. Acta Clin. Belg. 2025, 80, 100–114. [Google Scholar] [CrossRef]
- Robinson, M.M.; Dasari, S.; Konopka, A.R.; Johnson, M.L.; Manjunatha, S.; Esponda, R.R.; Carter, R.E.; Lanza, I.R.; Nair, K.S. Enhanced Protein Translation Underlies Improved Metabolic and Physical Adaptations to Different Exercise Training Modes in Young and Old Humans. Cell Metab. 2017, 25, 581–592. [Google Scholar] [CrossRef] [PubMed]
- Zschucke, E.; Gaudlitz, K.; Ströhle, A. Exercise and Physical Activity in Mental Disorders: Clinical and Experimental Evidence. J. Prev. Med. Public Health 2013, 46, S12–S21. [Google Scholar] [CrossRef] [PubMed]
- Calder, P.C. Omega-3 Fatty Acids and Inflammatory Processes: From Molecules to Man. Biochem. Soc. Trans. 2017, 45, 1105–1115. [Google Scholar] [CrossRef] [PubMed]
- Barbagallo, M.; Dominguez, L.J. Magnesium and Aging. Curr. Pharm. Des. 2010, 16, 832–839. [Google Scholar] [CrossRef]
- Lopresti, A.L.; Hood, S.D.; Drummond, P.D. A review of lifestyle factors that contribute to important pathways associated with major depression: Diet, sleep and exercise. J. Affect. Disord. 2013, 148, 12–27. [Google Scholar] [CrossRef]
- Williams, H.; Simmons, L.A.; Tanabe, P. Mindfulness-Based Stress Reduction in Advanced Nursing Practice: A Nonpharmacologic Approach to Health Promotion, Chronic Disease Management, and Symptom Control. J. Holist. Nurs. 2015, 33, 247–259. [Google Scholar] [CrossRef]
- Trumpff, C.; Marsland, A.L.; Basualto-Alarcón, C.; Martin, J.L.; Carroll, J.E.; Sturm, G.; Vincent, A.E.; Mosharov, E.V.; Gu, Z.; Kaufman, B.A.; et al. Acute Psychological Stress Increases Circulating Cell-Free Mitochondrial DNA. Psychoneuroendocrinology 2019, 106, 268–276. [Google Scholar] [CrossRef]
- Wallace, D.C. Mitochondrial Genetic Medicine. Nat. Genet. 2018, 50, 1642–1649. [Google Scholar] [CrossRef]
- McEwen, B.S.; Akil, H. Revisiting the Stress Concept: Implications for Affective Disorders. J. Neurosci. 2020, 40, 12–21. [Google Scholar] [CrossRef]
- Picard, M.; Juster, R.P.; Sloan, R.P.; McEwen, B.S. Mitochondrial Nexus to Allostatic Load Biomarkers. Psychosom. Med. 2017, 79, 114–117. [Google Scholar] [CrossRef] [PubMed]
- Liston, C.; Gan, W.B. Glucocorticoids are critical regulators of dendritic spine development and plasticity in vivo. Proc. Natl. Acad. Sci. USA 2011, 108, 16074–16079. [Google Scholar] [CrossRef] [PubMed]
- Perrin, S. Preclinical Research: Make Mouse Studies Work. Nature 2014, 507, 423–425. [Google Scholar] [CrossRef] [PubMed]
- Cerqueira, F.M.; Kowaltowski, A.J. Mitochondrial metabolism in aging: Effect of dietary interventions. Ageing Res. Rev. 2013, 12, 22–28. [Google Scholar] [CrossRef]
- Lam, J.; McKeague, M. Dietary modulation of mitochondrial DNA damage: Implications in aging and associated diseases. J. Nutr. Biochem. 2019, 63, 1–10. [Google Scholar] [CrossRef]
- Huddar, A.; Govindaraj, P.; Chiplunkar, S.; Deepha, S.; Jessiena Ponmalar, J.N.; Philip, M.; Nagappa, M.; Narayanappa, G.; Mahadevan, A.; Sinha, S.; et al. Serum fibroblast growth factor 21 and growth differentiation factor 15: Two sensitive biomarkers in the diagnosis of mitochondrial disorders. Mitochondrion 2021, 60, 170–177. [Google Scholar] [CrossRef]
- Zhong, F.; Liang, S.; Zhong, Z. Emerging Role of Mitochondrial DNA as a Major Driver of Inflammation and Disease Progression. Trends Immunol. 2019, 40, 1120–1133. [Google Scholar] [CrossRef]
- Allen, J.; Caruncho, H.J.; Kalynchuk, L.E. Severe life stress, mitochondrial dysfunction, and depressive behavior: A pathophysiological and therapeutic perspective. Mitochondrion 2021, 56, 111–117. [Google Scholar] [CrossRef]
- Tyrrell, D.J.; Bharadwaj, M.S.; Jorgensen, M.J.; Register, T.C.; Shively, C.; Andrews, R.N.; Neth, B.; Keene, C.D.; Mintz, A.; Craft, S.; et al. Blood-Based Bioenergetic Profiling Reflects Differences in Brain Bioenergetics and Metabolism. Oxid. Med. Cell. Longev. 2017, 2017, 7317251. [Google Scholar] [CrossRef]
- Turnbull, D.M.; Rustin, P. Genetic and biochemical intricacy shapes mitochondrial cytopathies. Neurobiol. Dis. 2016, 92, 55–63. [Google Scholar] [CrossRef]
- Jayashankar, V.; Mueller, I.A.; Rafelski, S.M. Shaping the multi-scale architecture of mitochondria. Curr. Opin. Cell Biol. 2016, 38, 45–51. [Google Scholar] [CrossRef]
- Picard, M.; McEwen, B.S. Psychological Stress and Mitochondria: A Conceptual Framework. Psychosom. Med. 2018, 80, 126–140. [Google Scholar] [CrossRef]


| Phase | Timeframe | Molecular and Mitochondrial Events | Clinical Features and Biomarkers | Reference |
|---|---|---|---|---|
| Acute Phase | Minutes to weeks | Catecholamines surge; HPA axis activation; Calcium influx; mPTP opening; Transient ROS burst; Reversible bioenergetic failure | Takotsubo syndrome; Acute stress disorder; Cardiovascular stunning; Troponin elevation; BNP/NT-proBNP; Transient mtDNA release | [41,48,51,54] |
| Transition Phase | Weeks to months | Glucocorticoid resistance; NF-κB activation; NLRP3 inflammasome assembly; Early fragmentation; Antioxidant depletion; Quality control impairment | Metabolic dysregulation; Persistent inflammation; Early fibrotic changes; Elevated GDF-15; Increased ADMA; Inflammatory cytokines (IL-6, TNF-α) | [62,64,67,70] |
| Chronic Phase | Months to years | Epigenetic reprogramming; mtDAMP release; Persistent neuroinflammation; Sustained fragmentation; mtDNA damage accumulation; Biogenesis suppression | Multi-systemic diseases: Cardiovascular disorders; Metabolic syndrome; Neurodegeneration; Autoimmune conditions; Chronic cf-mtDNA elevation; 8-oxodG; Reduced mitochondrial respiration in PBMCs | [65,71,74,76] |
| Therapeutic Category | Specific Interventions | Mechanism and Targets | Evidence and Considerations | Reference |
|---|---|---|---|---|
| Lifestyle Interventions | Endurance exercise; High-intensity interval training (HIIT) | AMPK activation → PGC-1α induction; Enhanced mitophagy; Antioxidant enzyme upregulation. | Human trials show improved mitochondrial respiration and stress resilience. Requires consistent adherence. | [93,94] |
| Nutritional Approaches | Mediterranean diet; Omega-3 fatty acids; Polyphenol-rich foods | Nrf2 pathway activation; Membrane fluidity improvement; Sirtuin activation. | Epidemiological evidence for cardiovascular protection. Compliance challenges in depressed populations. | [95,96,97] |
| Pharmacological Agents | Mitochondria-targeted antioxidants (MitoQ, SkQ1); SS-31; NAD+ precursors | Direct ROS scavenging at the matrix (MitoQ/SkQ1); Cardiolipin stabilization (SS-31); Sirtuin activation (NAD+). | Preclinical models show cardioprotection. Note: MitoQ has a narrow therapeutic window; SkQ1 shows higher potency in some models. Long-term human safety data needed. | [87,88,89,90] |
| Psychological Interventions | Mindfulness-based stress reduction; CBT; Trauma-focused therapy | HPA axis normalization; Reduced sympathetic tone; Lowered inflammatory cytokine production. | Randomized trials show reduced inflammation and improved quality of life. Variable response rates. | [98,99] |
Disclaimer/Publisher’s Note: The statements, opinions and data contained in all publications are solely those of the individual author(s) and contributor(s) and not of MDPI and/or the editor(s). MDPI and/or the editor(s) disclaim responsibility for any injury to people or property resulting from any ideas, methods, instructions or products referred to in the content. |
© 2026 by the authors. Licensee MDPI, Basel, Switzerland. This article is an open access article distributed under the terms and conditions of the Creative Commons Attribution (CC BY) license.
Share and Cite
Venkatesan, S.; Comi, C.; De Marchi, F.; Esposito, T.; Gramaglia, C.; Smirne, C.; Ola Pour, M.M.; Pirisi, M.; Vaschetto, R.; Zeppegno, P.; et al. Mitochondrial Dysfunction: The Cellular Bridge from Emotional Stress to Disease Onset: A Narrative Review. Biomolecules 2026, 16, 117. https://doi.org/10.3390/biom16010117
Venkatesan S, Comi C, De Marchi F, Esposito T, Gramaglia C, Smirne C, Ola Pour MM, Pirisi M, Vaschetto R, Zeppegno P, et al. Mitochondrial Dysfunction: The Cellular Bridge from Emotional Stress to Disease Onset: A Narrative Review. Biomolecules. 2026; 16(1):117. https://doi.org/10.3390/biom16010117
Chicago/Turabian StyleVenkatesan, Sakthipriyan, Cristoforo Comi, Fabiola De Marchi, Teresa Esposito, Carla Gramaglia, Carlo Smirne, Mohammad Mostafa Ola Pour, Mario Pirisi, Rosanna Vaschetto, Patrizia Zeppegno, and et al. 2026. "Mitochondrial Dysfunction: The Cellular Bridge from Emotional Stress to Disease Onset: A Narrative Review" Biomolecules 16, no. 1: 117. https://doi.org/10.3390/biom16010117
APA StyleVenkatesan, S., Comi, C., De Marchi, F., Esposito, T., Gramaglia, C., Smirne, C., Ola Pour, M. M., Pirisi, M., Vaschetto, R., Zeppegno, P., & Grossini, E. (2026). Mitochondrial Dysfunction: The Cellular Bridge from Emotional Stress to Disease Onset: A Narrative Review. Biomolecules, 16(1), 117. https://doi.org/10.3390/biom16010117

