Glabridin Suppresses Macrophage Activation by Lipoteichoic Acid In Vitro: The Crucial Role of MAPKs-IL-1β-iNOS Axis Signals in Peritoneal and Alveolar Macrophages
Abstract
1. Introduction
2. Materials and Methods
2.1. Reagents
2.2. Cell Culture and Viability Assessment
2.3. Quantification of Nitric Oxide Synthesis
2.4. Confocal Microscopy: Analysis of Protein Localization and Fluorescence Intensity
2.5. RNA Extraction and Quantitative PCR (qPCR)
2.6. Immunoblotting
2.7. Statistical Analysis
3. Results
3.1. GBD’s Effects on Macrophage Viability and Morphological Changes
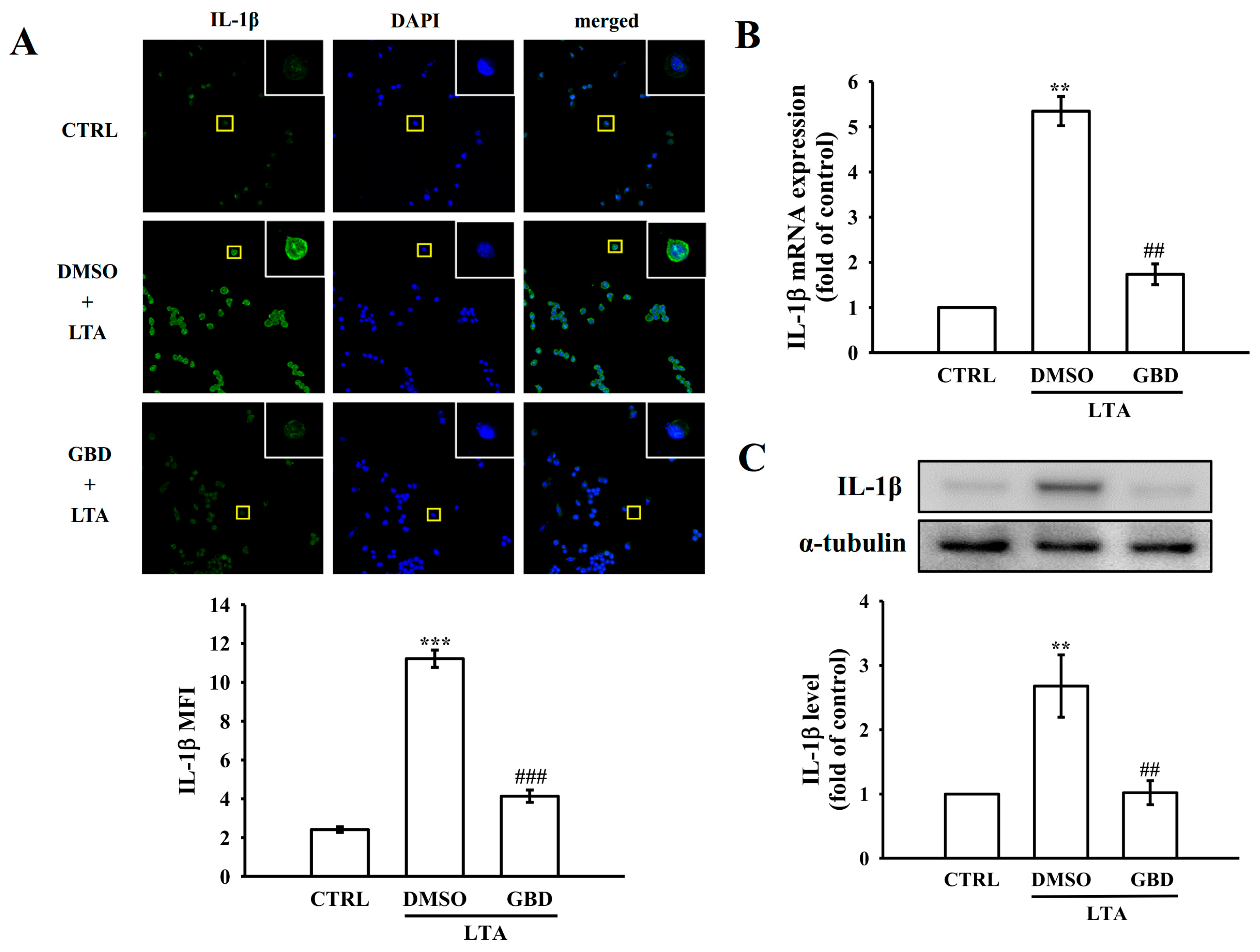
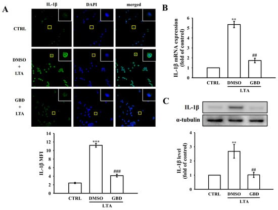
3.2. GBD Suppresses IL-1β Production in LTA-Activated Macrophages
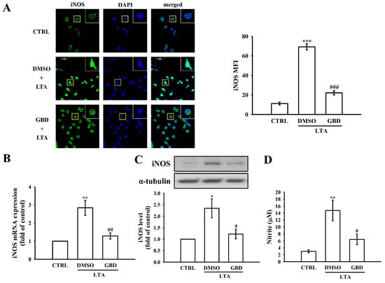
3.3. GBD Modulates iNOS Protein Levels and NO Production in LTA-Activated Macrophages
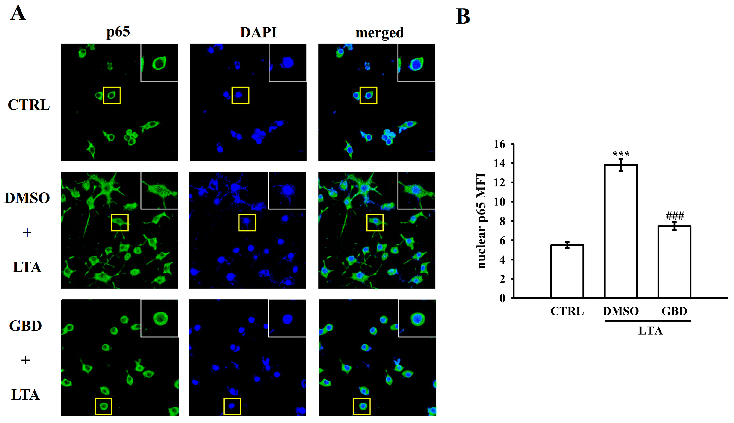
3.4. GBD Inhibits NF-κB p65 Translocation in LTA-Stimulated Macrophages
3.5. GBD Regulates MAPK Family Activation in LTA-Stimulated Macrophages
3.6. GBD Targets JNK and p38 MAPK Pathways to Regulate LTA-Induced IL-1β Protein Levels
3.7. GBD’s Effects on LTA-Induced Activation of MH-S Cells
4. Discussion
5. Conclusions
Supplementary Materials
Author Contributions
Funding
Institutional Review Board Statement
Informed Consent Statement
Data Availability Statement
Acknowledgments
Conflicts of Interest
References
- Fioranelli, M.; Roccia, M.G.; Flavin, D.; Cota, L. Regulation of Inflammatory Reaction in Health and Disease. Int. J. Mol. Sci. 2021, 22, 5277. [Google Scholar] [CrossRef] [PubMed]
- Weavers, H.; Martin, P. The Cell Biology of Inflammation: From Common Traits to Remarkable Immunological Adaptations. J. Cell Biol. 2020, 219, e202004003. [Google Scholar] [CrossRef] [PubMed]
- Ahmed, A.U. An Overview of Inflammation: Mechanism and Consequences. Front. Biol. 2011, 6, 274–281. [Google Scholar] [CrossRef]
- Antonangeli, F.; Grimsholm, O.; Rossi, M.N.; Velotti, F. Editorial: Cellular Stress and Inflammation: How the Immune System Drives Tissue Homeostasis. Front. Immunol. 2021, 12, 668876. [Google Scholar] [CrossRef]
- Mbawuike, I.N.; Herscowitz, H.B. MH-S, a murine alveolar macrophage cell line: Morphological, cytochemical, and functional characteristics. J. Leukoc. Biol. 1989, 46, 119–127. [Google Scholar] [CrossRef]
- Mendiola, A.S.; Cardona, A.E. The IL-1β Phenomena in Neuroinflammatory Diseases. J. Neural. Transm. 2018, 125, 781–795. [Google Scholar] [CrossRef]
- Van Den Eeckhout, B.; Tavernier, J.; Gerlo, S. Interleukin-1 as Innate Mediator of T Cell Immunity. Front. Immunol. 2021, 11, 621931. [Google Scholar] [CrossRef]
- Huang, J.; Kuang, W.; Zhou, Z. IL-1 Signaling Pathway, An Important Target for Inflammation Surrounding in Myocardial Infarction. Inflammopharmacology 2024, 32, 2235–2252. [Google Scholar] [CrossRef]
- Liu, T.; Zhang, L.; Joo, D.; Sun, S.C. NF-κB Signaling in Inflammation. Signal Transduct. Target Ther. 2017, 2, 17023. [Google Scholar] [CrossRef]
- Zhang, W.; Liu, H.T. MAPK Signal Pathways in the Regulation of Cell Proliferation in Mammalian Cells. Cell Res. 2002, 12, 9–18. [Google Scholar] [CrossRef]
- Aggeletopoulou, I.; Kalafateli, M.; Tsounis, E.P.; Triantos, C. Exploring the Role of IL-1β in Inflammatory Bowel Disease Pathogenesis. Front. Med. 2024, 11, 1307394. [Google Scholar] [CrossRef] [PubMed]
- Kim, M.E.; Lee, J.S. Molecular Foundations of Inflammatory Diseases: Insights into Inflammation and Inflammasomes. Curr. Issues Mol. Biol. 2024, 46, 469–484. [Google Scholar] [CrossRef] [PubMed]
- Friedrich, A.D.; Leoni, J.; Paz, M.L.; González Maglio, D.H. Lipoteichoic Acid from Lacticaseibacillus rhamnosus GG Modulates Dendritic Cells and T Cells in the Gut. Nutrients 2022, 14, 723. [Google Scholar] [CrossRef]
- Parra-Izquierdo, I.; Lakshmanan, H.H.S.; Melrose, A.R.; Pang, J.; Zheng, T.J.; Jordan, K.R.; Reitsma, S.E.; McCarty, O.J.T.; Aslan, J.E. The Toll-Like Receptor 2 Ligand Pam2CSK4 Activates Platelet Nuclear Factor-κB and Bruton’s Tyrosine Kinase Signaling to Promote Platelet-Endothelial Cell Interactions. Front. Immunol. 2021, 12, 729951. [Google Scholar] [CrossRef]
- Chan, A.H.; Schroder, K. Inflammasome Signaling and Regulation of Interleukin-1 Family Cytokines. J. Exp. Med. 2020, 217, e20190314. [Google Scholar] [CrossRef]
- Jayakumar, T.; Yang, C.M.; Yen, T.L.; Hsu, C.Y.; Sheu, J.R.; Hsia, C.W.; Manubolu, M.; Huang, W.C.; Hsieh, C.Y.; Hsia, C.H. Anti-Inflammatory Mechanism of An Alkaloid Rutaecarpine in LTA-Stimulated RAW 264.7 Cells: Pivotal Role on NF-κB and ERK/p38 Signaling Molecules. Int. J. Mol. Sci. 2022, 23, 5889. [Google Scholar] [CrossRef]
- Iske, J.; El Fatimy, R.; Nian, Y.; Ghouzlani, A.; Eskandari, S.K.; Biefer, H.R.C.; Vasudevan, A.; Elkhal, A. NAD+ Prevents Septic Shock-Induced Death by Non-Canonical Inflammasome Blockade and IL-10 Cytokine Production in Macrophages. eLife 2024, 12, RP88686. [Google Scholar] [CrossRef]
- Challagundla, N.; Saha, B.; Agrawal-Rajput, R. Insights into Inflammasome Regulation: Cellular, Molecular, and Pathogenic Control of Inflammasome Activation. Immunol. Res. 2022, 70, 578–606. [Google Scholar] [CrossRef]
- Gurjar, V.K.; Pal, D. Natural Compounds Extracted from Medicinal Plants and Their Immunomodulatory Activities. In Bioactive Natural Products for Pharmaceutical Applications. Advanced Structured Materials; Pal, D., Nayak, A.K., Eds.; Springer: Cham, Switzerland, 2021; Volume 140, pp. 197–261. [Google Scholar]
- Alhazmi, H.A.; Najmi, A.; Javed, S.A.; Sultana, S.; Bratty, L.M.; Makeen, H.A.; Meraya, A.M.; Ahsan, W.; Mohan, S.; Taha, M.M.E.; et al. Medicinal Plants and Isolated Molecules Demonstrating Immunomodulation Activity as Potential Alternative Therapies for Viral Diseases including COVID-19. Front. Immunol. 2021, 12, 637553. [Google Scholar] [CrossRef]
- Shin, J.; Choi, L.S.; Jeon, H.J.; Lee, H.M.; Kim, S.H.; Kim, K.W.; Ko, W.; Oh, H.; Park, H.S. Synthetic Glabridin Derivatives Inhibit LPS-Induced Inflammation via MAPKs and NF-κB Pathways in RAW264.7 Macrophages. Molecules 2023, 28, 2135. [Google Scholar] [CrossRef]
- Weng, J.; Wang, Y.; Tan, Z.; Yuan, Y.; Huang, S.; Li, Z.; Li, Y.; Zhang, L.; Du, Z. Glabridin Reduces Neuroinflammation by Modulating Inflammatory Signals in LPS-Induced in Vitro and in Vivo Models. Inflammopharmacology 2024, 32, 1159–1169. [Google Scholar] [CrossRef] [PubMed]
- Wang, M.; Zhang, F.; Zhou, J.; Gong, K.; Chen, S.; Zhu, X.; Zhang, M.; Duan, Y.; Liao, C.; Han, J. Glabridin Ameliorates Alcohol-Caused Liver Damage by Reducing Oxidative Stress and Inflammation via p38 MAPK/Nrf2/NF-κB Pathway. Nutrients 2023, 15, 2157. [Google Scholar] [CrossRef] [PubMed]
- Haraguchi, H.; Yoshida, N.; Ishikawa, H.; Tamura, Y.; Mizutani, K.; Kinoshita, T. Protection of Mitochondrial Functions against Oxidative Stresses by Isoflavans from Glycyrrhiza Glabra. J. Pharm. Pharmacol. 2000, 52, 219–223. [Google Scholar] [CrossRef] [PubMed]
- Dogra, A.; Gupta, D.; Bag, S.; Ahmed, I.; Bhatt, S.; Nehra, E.; Dhiman, S.; Kumar, A.; Singh, G.; Abdullah, S.T.; et al. Glabridin Ameliorates Methotrexate-Induced Liver Injury via Attenuation of Oxidative Stress, Inflammation, and Apoptosis. Life Sci. 2021, 278, 119583. [Google Scholar] [CrossRef]
- Jayakumar, T.; Huang, C.J.; Yen, T.L.; Hsia, C.W.; Sheu, J.R.; Bhavan, P.S.; Huang, W.C.; Hsieh, C.Y.; Hsia, C.H. Activation of Nrf2 by Esculetin Mitigates Inflammatory Responses through Suppression of NF-κB Signaling Cascade in RAW 264.7 Cells. Molecules 2022, 27, 5143. [Google Scholar] [CrossRef]
- Guan, J.; Abudouaini, H.; Lin, K.; Yang, K. Emerging Insights into the Role of IL-1 Inhibitors and Colchicine for Inflammation Control in Type 2 Diabetes. Diabetol. Metab. Syndr. 2024, 16, 140. [Google Scholar] [CrossRef]
- Boraschi, D. What Is IL-1 for? The Functions of Interleukin-1 Across Evolution. Front. Immunol. 2022, 13, 872155. [Google Scholar] [CrossRef]
- Park, S.H.; Kang, J.S.; Yoon, Y.D.; Lee, K.; Kim, K.J.; Lee, K.H.; Lee, C.W.; Moon, E.Y.; Han, S.B.; Kim, B.H.; et al. Glabridin Inhibits Lipopolysaccharide-Induced Activation of a Microglial Cell Line, BV-2, by Blocking NF-kappaB and AP-1. Phytother. Res. 2010, 24 (Suppl. S1), S29–S34. [Google Scholar] [CrossRef]
- Gutiérrez-Venegas, G.; Luna, O.S.; Ventura-Arroyo, J.A.; Hernández-Bermúdez, C. Myricetin Suppresses Lipoteichoic Acid-Induced Interleukin-1β and Cyclooxygenase-2 Expression in Human Gingival Fibroblasts. Microbiol Immunol. 2013, 57, 849–856. [Google Scholar] [CrossRef]
- Simmler, C.; Pauli, G.F.; Chen, S.N. Phytochemistry and Biological Properties of Glabridin. Fitoterapia 2013, 90, 160–184. [Google Scholar] [CrossRef]
- Chang, J.; Wang, L.; Zhang, M.; Lai, Z. Glabridin Attenuates Atopic Dermatitis Progression through Downregulating the TLR4/MyD88/NF-κB Signaling Pathway. Genes Genom. 2021, 43, 847–855. [Google Scholar] [CrossRef] [PubMed]
- Malainou, C.; Abdin, S.M.; Lachmann, N.; Matt, U.; Herold, S. Alveolar macrophages in tissue homeostasis, inflammation, and infection: Evolving concepts of therapeutic targeting. J. Clin. Invest. 2023, 133, e170501. [Google Scholar] [CrossRef] [PubMed]
- Wang, Z.; Wang, Z. The role of macrophages polarization in sepsis-induced acute lung injury. Front. Immunol. 2023, 14, 1209438. [Google Scholar] [CrossRef] [PubMed]









| Gene | Primer Sequence |
|---|---|
| IL-1β | Forward 5′-CTC ATT GTG GCT GTG GAG AA-3′ |
| Reverse 5′-CAC ACA CCA GCA GGT TAT CA-3′ | |
| iNOS | Forward 5′-AGC CAA GCC CTC ACC TAC TT-3′ |
| Reverse 5′--GCC TCC AAT CTC TGC CTA TC-3′ | |
| GAPDH | Forward 5′-GAA CAT CAT CCC TGC ATC CA-3′ |
| Reverse 5′-GCC AGT GAG CTT CCC GTT CA-3′ |
Disclaimer/Publisher’s Note: The statements, opinions and data contained in all publications are solely those of the individual author(s) and contributor(s) and not of MDPI and/or the editor(s). MDPI and/or the editor(s) disclaim responsibility for any injury to people or property resulting from any ideas, methods, instructions or products referred to in the content. |
© 2025 by the authors. Licensee MDPI, Basel, Switzerland. This article is an open access article distributed under the terms and conditions of the Creative Commons Attribution (CC BY) license (https://creativecommons.org/licenses/by/4.0/).
Share and Cite
Hou, S.-M.; Yang, C.-M.; Huang, W.-C.; Cheng, S.-W.; Yen, T.-L.; Hsia, C.-W.; Hsieh, C.-Y.; Hsia, C.-H. Glabridin Suppresses Macrophage Activation by Lipoteichoic Acid In Vitro: The Crucial Role of MAPKs-IL-1β-iNOS Axis Signals in Peritoneal and Alveolar Macrophages. Biomolecules 2025, 15, 174. https://doi.org/10.3390/biom15020174
Hou S-M, Yang C-M, Huang W-C, Cheng S-W, Yen T-L, Hsia C-W, Hsieh C-Y, Hsia C-H. Glabridin Suppresses Macrophage Activation by Lipoteichoic Acid In Vitro: The Crucial Role of MAPKs-IL-1β-iNOS Axis Signals in Peritoneal and Alveolar Macrophages. Biomolecules. 2025; 15(2):174. https://doi.org/10.3390/biom15020174
Chicago/Turabian StyleHou, Shaw-Min, Chun-Ming Yang, Wei-Chieh Huang, Ssu-Wei Cheng, Ting-Lin Yen, Chih-Wei Hsia, Cheng-Ying Hsieh, and Chih-Hsuan Hsia. 2025. "Glabridin Suppresses Macrophage Activation by Lipoteichoic Acid In Vitro: The Crucial Role of MAPKs-IL-1β-iNOS Axis Signals in Peritoneal and Alveolar Macrophages" Biomolecules 15, no. 2: 174. https://doi.org/10.3390/biom15020174
APA StyleHou, S.-M., Yang, C.-M., Huang, W.-C., Cheng, S.-W., Yen, T.-L., Hsia, C.-W., Hsieh, C.-Y., & Hsia, C.-H. (2025). Glabridin Suppresses Macrophage Activation by Lipoteichoic Acid In Vitro: The Crucial Role of MAPKs-IL-1β-iNOS Axis Signals in Peritoneal and Alveolar Macrophages. Biomolecules, 15(2), 174. https://doi.org/10.3390/biom15020174

