Promoter Optimization Circumvents Bcl-2 Transgene-Mediated Suppression of Lentiviral Vector Production
Abstract
1. Introduction
2. Materials and Methods
2.1. Maintenance of HEK293T Cells
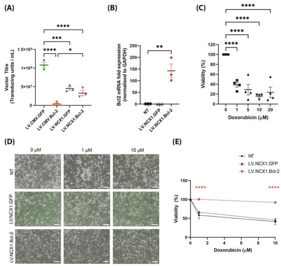
2.2. Molecular Cloning and Lentiviral Production
2.3. Amplification of Bcl-2 and GAPDH Transcript by Quantitative PCR
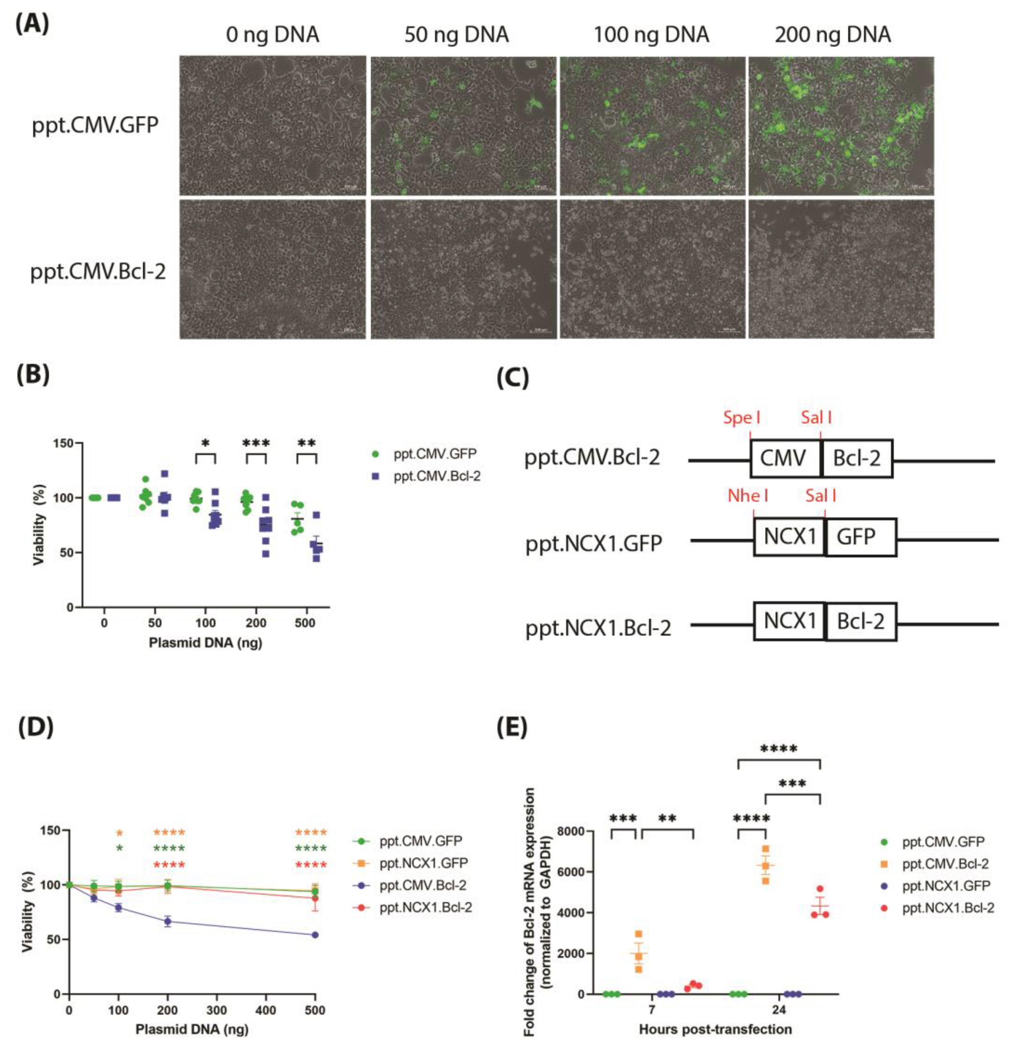
2.4. Evaluation of Bcl-2 Mediated Toxicity in HEK293T
2.5. Neonatal Rat Ventricular Myocyte Isolation
2.6. Doxorubicin Injury of NRVMs
2.7. Statistical Analysis and Software
3. Results
4. Discussion
5. Conclusions
Author Contributions
Funding
Institutional Review Board Statement
Informed Consent Statement
Data Availability Statement
Acknowledgments
Conflicts of Interest
References
- Lefrak, E.A.; Piťha, J.; Rosenheim, S.; Gottlieb, J.A. A clinicopathologic analysis of adriamycin cardiotoxicity. Cancer 1973, 32, 302–314. [Google Scholar] [CrossRef]
- Jeyaprakash, P.; Sangha, S.; Ellenberger, K.; Sivapathan, S.; Pathan, F.; Negishi, K. Cardiotoxic Effect of Modern Anthracycline Dosing on Left Ventricular Ejection Fraction: A Systematic Review and Meta-Analysis of Placebo Arms From Randomized Controlled Trials. J. Am. Heart Assoc. 2021, 10, e018802. [Google Scholar] [CrossRef]
- Zhao, L.; Zhang, B. Doxorubicin induces cardiotoxicity through upregulation of death receptors mediated apoptosis in cardiomyocytes. Sci. Rep. 2017, 7, 44735. [Google Scholar] [CrossRef]
- Takahashi, M.; Saito, H.; Atsukawa, K.; Ebinuma, H.; Okuyama, T.; Ishii, H. Bcl-2 prevents doxorubicin-induced apoptosis of human liver cancer cells. Hepatol. Res. 2003, 25, 192–201. [Google Scholar] [CrossRef] [PubMed]
- Smith, A.J.; Dai, H.; Correia, C.; Takahashi, R.; Lee, S.H.; Schmitz, I.; Kaufmann, S.H. Noxa/Bcl-2 protein interactions contribute to bortezomib resistance in human lymphoid cells. J. Biol. Chem. 2011, 286, 17682–17692. [Google Scholar] [CrossRef]
- Newton, K.; Strasser, A. Ionizing radiation and chemotherapeutic drugs induce apoptosis in lymphocytes in the absence of Fas or FADD/MORT1 signaling. Implications for cancer therapy. J. Exp. Med. 2000, 191, 195–200. [Google Scholar] [CrossRef] [PubMed]
- Miyashita, T.; Reed, J.C. Bcl-2 oncoprotein blocks chemotherapy-induced apoptosis in a human leukemia cell line. Blood 1993, 81, 151–157. [Google Scholar] [CrossRef]
- Kong, C.Z.; Zhang, Z. Bcl-2 overexpression inhibits generation of intracellular reactive oxygen species and blocks adriamycin-induced apoptosis in bladder cancer cells. Asian Pac. J. Cancer Prev. 2013, 14, 895–901. [Google Scholar] [CrossRef]
- Dole, M.; Nuñez, G.; Merchant, A.K.; Maybaum, J.; Rode, C.K.; Bloch, C.A.; Castle, V.P. Bcl-2 inhibits chemotherapy-induced apoptosis in neuroblastoma. Cancer Res. 1994, 54, 3253–3259. [Google Scholar]
- Kizana, E.; Ginn, S.L.; Allen, D.G.; Ross, D.L.; Alexander, I.E. Fibroblasts can be genetically modified to produce excitable cells capable of electrical coupling. Circulation 2005, 111, 394–398. [Google Scholar] [CrossRef] [PubMed]
- Iravanian, S.; Nabutovsky, Y.; Kong, C.R.; Saha, S.; Bursac, N.; Tung, L. Functional reentry in cultured monolayers of neonatal rat cardiac cells. Am. J. Physiol. Heart Circ. Physiol. 2003, 285, H449–H456. [Google Scholar] [CrossRef] [PubMed]
- Barth, A.S.; Kizana, E.; Smith, R.R.; Terrovitis, J.; Dong, P.; Leppo, M.K.; Zhang, Y.; Miake, J.; Olson, E.N.; Schneider, J.W.; et al. Lentiviral vectors bearing the cardiac promoter of the Na+-Ca2+ exchanger report cardiogenic differentiation in stem cells. Mol. Ther. 2008, 16, 957–964. [Google Scholar] [CrossRef]
- Wu, S.; Ko, Y.S.; Teng, M.S.; Ko, Y.L.; Hsu, L.A.; Hsueh, C.; Chou, Y.Y.; Liew, C.C.; Lee, Y.S. Adriamycin-induced cardiomyocyte and endothelial cell apoptosis: In vitro and in vivo studies. J. Mol. Cell. Cardiol. 2002, 34, 1595–1607. [Google Scholar] [CrossRef]
- Lv, X.; Yu, X.; Wang, Y.; Wang, F.; Li, H.; Wang, Y.; Lu, D.; Qi, R.; Wang, H. Berberine Inhibits Doxorubicin-Triggered Cardiomyocyte Apoptosis via Attenuating Mitochondrial Dysfunction and Increasing Bcl-2 Expression. PLoS ONE 2012, 7, e47351. [Google Scholar] [CrossRef]
- Wang, N.S.; Unkila, M.T.; Reineks, E.Z.; Distelhorst, C.W. Transient Expression of Wild-type or Mitochondrially Targeted Bcl-2 Induces Apoptosis, whereas Transient Expression of Endoplasmic Reticulum-targeted Bcl-2 Is Protective against Bax-induced Cell Death*. J. Biol. Chem. 2001, 276, 44117–44128. [Google Scholar] [CrossRef] [PubMed]
- Uhlmann, E.J.; Subramanian, T.; Vater, C.A.; Lutz, R.; Chinnadurai, G. A Potent Cell Death Activity Associated with Transient High Level Expression of BCL-2*. J. Biol. Chem. 1998, 273, 17926–17932. [Google Scholar] [CrossRef]
- Portier, B.P.; Taglialatela, G. Bcl-2 Localized at the Nuclear Compartment Induces Apoptosis after Transient Overexpression*. J. Biol. Chem. 2006, 281, 40493–40502. [Google Scholar] [CrossRef]
- Massaad, C.A.; Portier, B.P.; Taglialatela, G. Inhibition of transcription factor activity by nuclear compartment-associated Bcl-2. J. Biol. Chem. 2004, 279, 54470–54478. [Google Scholar] [CrossRef] [PubMed]
- Maunder, H.E.; Wright, J.; Kolli, B.R.; Vieira, C.R.; Mkandawire, T.T.; Tatoris, S.; Kennedy, V.; Iqball, S.; Devarajan, G.; Ellis, S.; et al. Enhancing titres of therapeutic viral vectors using the transgene repression in vector production (TRiP) system. Nat. Commun. 2017, 8, 14834. [Google Scholar] [CrossRef]
- Radcliffe, P.A.; Sion, C.J.; Wilkes, F.J.; Custard, E.J.; Beard, G.L.; Kingsman, S.M.; Mitrophanous, K.A. Analysis of factor VIII mediated suppression of lentiviral vector titres. Gene. Ther. 2008, 15, 289–297. [Google Scholar] [CrossRef][Green Version]
- Schlimgen, R.; Howard, J.; Wooley, D.; Thompson, M.; Baden, L.R.; Yang, O.O.; Christiani, D.C.; Mostoslavsky, G.; Diamond, D.V.; Duane, E.G.; et al. Risks Associated With Lentiviral Vector Exposures and Prevention Strategies. J. Occup. Env. Med. 2016, 58, 1159–1166. [Google Scholar] [CrossRef] [PubMed]
- Samulski, R.J.; Muzyczka, N. AAV-Mediated Gene Therapy for Research and Therapeutic Purposes. Annu. Rev. Virol. 2014, 1, 427–451. [Google Scholar] [CrossRef] [PubMed]
- Gushchina, L.V.; Frair, E.C.; Rohan, N.; Bradley, A.J.; Simmons, T.R.; Chavan, H.D.; Chou, H.-J.; Eggers, M.; Waldrop, M.A.; Wein, N.; et al. Lack of Toxicity in Nonhuman Primates Receiving Clinically Relevant Doses of an AAV9.U7snRNA Vector Designed to Induce DMD Exon 2 Skipping. Hum. Gene. Ther. 2021, 32, 882–894. [Google Scholar] [CrossRef] [PubMed]
- Kok, C.Y.; Tsurusaki, S.; Cabanes-Creus, M.; Igoor, S.; Rao, R.; Skelton, R.; Liao, S.H.Y.; Ginn, S.L.; Knight, M.; Scott, S.; et al. Development of new adeno-associated virus capsid variants for targeted gene delivery to human cardiomyocytes. Mol. Ther.-Methods Clin. Dev. 2023, 30, 459–473. [Google Scholar] [CrossRef] [PubMed]



| Target | Primer | Sequence |
|---|---|---|
| Bcl-2 | Forward | 5′-GAGGATTGTGGCCTTCTTTG-3′ |
| Reverse | 5′-ACAGTTCCACAAAGGCATCC-3′ | |
| GAPDH | Forward | 5′-ACCCACTCCTCCACCTTTG-3′ |
| Reverse | 5′-CTCTTGTGCTTGCTGGG-3′ |
Disclaimer/Publisher’s Note: The statements, opinions and data contained in all publications are solely those of the individual author(s) and contributor(s) and not of MDPI and/or the editor(s). MDPI and/or the editor(s) disclaim responsibility for any injury to people or property resulting from any ideas, methods, instructions or products referred to in the content. |
© 2023 by the authors. Licensee MDPI, Basel, Switzerland. This article is an open access article distributed under the terms and conditions of the Creative Commons Attribution (CC BY) license (https://creativecommons.org/licenses/by/4.0/).
Share and Cite
Kok, C.Y.; MacLean, L.M.; Rao, R.; Tsurusaki, S.; Kizana, E. Promoter Optimization Circumvents Bcl-2 Transgene-Mediated Suppression of Lentiviral Vector Production. Biomolecules 2023, 13, 1397. https://doi.org/10.3390/biom13091397
Kok CY, MacLean LM, Rao R, Tsurusaki S, Kizana E. Promoter Optimization Circumvents Bcl-2 Transgene-Mediated Suppression of Lentiviral Vector Production. Biomolecules. 2023; 13(9):1397. https://doi.org/10.3390/biom13091397
Chicago/Turabian StyleKok, Cindy Y., Lauren M. MacLean, Renuka Rao, Shinya Tsurusaki, and Eddy Kizana. 2023. "Promoter Optimization Circumvents Bcl-2 Transgene-Mediated Suppression of Lentiviral Vector Production" Biomolecules 13, no. 9: 1397. https://doi.org/10.3390/biom13091397
APA StyleKok, C. Y., MacLean, L. M., Rao, R., Tsurusaki, S., & Kizana, E. (2023). Promoter Optimization Circumvents Bcl-2 Transgene-Mediated Suppression of Lentiviral Vector Production. Biomolecules, 13(9), 1397. https://doi.org/10.3390/biom13091397

