FOXM1a Isoform of Oncogene FOXM1 Is a Tumor Suppressor Suppressed by hnRNP C in Oral Squamous Cell Carcinoma
Abstract
:1. Introduction
2. Materials and Methods
2.1. Cells
2.2. Plasmids
2.3. RNAi
2.4. Western Blot
2.5. RT-PCR and RT-qPCR
2.6. Colony Formation Assays
2.7. Tumor Induction in Nude Mice
2.8. RNA Pulldown
2.9. TCGA Data Analysis
2.10. Statistical Analysis
3. Results
3.1. FOXM1a Inhibits Cell Proliferation and Colony Formation
3.2. FOXM1a Suppresses Tumor Formation In Vivo
3.3. FOXM1a Suppresses the Expression of CDC25B, PLK1, and CCNB1
3.4. HnRNP C Binds to an Exonic Splicing Suppressor in FOXM1 Exon 9
3.5. HnRNP C Suppresses the Inclusion of FOXM1 Exon 9 and Is Required for OSCC Cell Proliferation
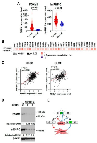
3.6. HnRNP C Is Co-Expressed with FOXM1 in Cancers
4. Discussion
5. Conclusions
Supplementary Materials
Author Contributions
Funding
Institutional Review Board Statement
Informed Consent Statement
Data Availability Statement
Conflicts of Interest
References
- Clark, K.L.; Halay, E.D.; Lai, E.; Burley, S.K. Co-crystal structure of the HNF-3/fork head DNA-recognition motif resembles histone H5. Nature 1993, 364, 412–420. [Google Scholar] [CrossRef] [PubMed]
- Gartel, A.L. FOXM1 in Cancer: Interactions and Vulnerabilities. Cancer Res. 2017, 77, 3135–3139. [Google Scholar] [CrossRef]
- Balli, D.; Ustiyan, V.; Zhang, Y.; Wang, I.C.; Masino, A.J.; Ren, X.; Whitsett, J.A.; Kalinichenko, V.V.; Kalin, T.V. Foxm1 transcription factor is required for lung fibrosis and epithelial-to-mesenchymal transition. EMBO J. 2013, 32, 231–244. [Google Scholar] [CrossRef]
- Zhang, Y.; Zhang, N.; Dai, B.; Liu, M.; Sawaya, R.; Xie, K.; Huang, S. FoxM1B transcriptionally regulates vascular endothelial growth factor expression and promotes the angiogenesis and growth of glioma cells. Cancer Res. 2008, 68, 8733–8742. [Google Scholar] [CrossRef] [PubMed]
- Dai, B.; Kang, S.H.; Gong, W.; Liu, M.; Aldape, K.D.; Sawaya, R.; Huang, S. Aberrant FoxM1B expression increases matrix metalloproteinase-2 transcription and enhances the invasion of glioma cells. Oncogene 2007, 26, 6212–6219. [Google Scholar] [CrossRef] [PubMed]
- Guan, S.; Chen, X.; Chen, Y.; Xie, W.; Liang, H.; Zhu, X.; Yang, Y.; Fang, W.; Huang, Y.; Zhao, H.; et al. FOXM1 Variant Contributes to Gefitinib Resistance via Activating Wnt/beta-Catenin Signal Pathway in Patients with Non-Small Cell Lung Cancer. Clin. Cancer Res. 2022, 28, 3770–3784. [Google Scholar] [CrossRef] [PubMed]
- Madhi, H.; Lee, J.S.; Choi, Y.E.; Li, Y.; Kim, M.H.; Choi, Y.; Goh, S.H. FOXM1 Inhibition Enhances the Therapeutic Outcome of Lung Cancer Immunotherapy by Modulating PD-L1 Expression and Cell Proliferation. Adv. Sci. 2022, 9, e2202702. [Google Scholar] [CrossRef]
- Laoukili, J.; Stahl, M.; Medema, R.H. FoxM1: At the crossroads of ageing and cancer. Biochim. Biophys. Acta 2007, 1775, 92–102. [Google Scholar] [CrossRef]
- Ye, H.; Kelly, T.F.; Samadani, U.; Lim, L.; Rubio, S.; Overdier, D.G.; Roebuck, K.A.; Costa, R.H. Hepatocyte nuclear factor 3/fork head homolog 11 is expressed in proliferating epithelial and mesenchymal cells of embryonic and adult tissues. Mol. Cell. Biol. 1997, 17, 1626–1641. [Google Scholar] [CrossRef]
- Wang, E.T.; Sandberg, R.; Luo, S.; Khrebtukova, I.; Zhang, L.; Mayr, C.; Kingsmore, S.F.; Schroth, G.P.; Burge, C.B. Alternative isoform regulation in human tissue transcriptomes. Nature 2008, 456, 470–476. [Google Scholar] [CrossRef]
- Prochazka, L.; Tesarik, R.; Turanek, J. Regulation of alternative splicing of CD44 in cancer. Cell. Signal. 2014, 26, 2234–2239. [Google Scholar] [CrossRef] [PubMed]
- Zhang, J.; Manley, J.L. Misregulation of pre-mRNA alternative splicing in cancer. Cancer Discov. 2013, 3, 1228–1237. [Google Scholar] [CrossRef] [PubMed]
- Murphy, A.J.; Li, A.H.; Li, P.; Sun, H. Therapeutic Targeting of Alternative Splicing: A New Frontier in Cancer Treatment. Front. Oncol. 2022, 12, 868664. [Google Scholar] [CrossRef] [PubMed]
- Chen, S.H.; Hsiao, S.Y.; Chang, K.Y.; Chang, J.Y. New Insights Into Oral Squamous Cell Carcinoma: From Clinical Aspects to Molecular Tumorigenesis. Int. J. Mol. Sci. 2021, 22, 2252. [Google Scholar] [CrossRef]
- Ahmad, P.; Nawaz, R.; Qurban, M.; Shaikh, G.M.; Mohamed, R.N.; Nagarajappa, A.K.; Asif, J.A.; Alam, M.K. Risk factors associated with the mortality rate of oral squamous cell carcinoma patients: A 10-year retrospective study. Medicine 2021, 100, e27127. [Google Scholar] [CrossRef]
- Wang, X.; Guo, J.; Che, X.; Jia, R. PCBP1 inhibits the expression of oncogenic STAT3 isoform by targeting alternative splicing of STAT3 exon 23. Int. J. Biol. Sci. 2019, 15, 1177–1186. [Google Scholar] [CrossRef]
- Xu, L.; Shen, J.; Jia, J.; Jia, R. Inclusion of hnRNP L Alternative Exon 7 Is Associated with Good Prognosis and Inhibited by Oncogene SRSF3 in Head and Neck Squamous Cell Carcinoma. Biomed. Res. Int. 2019, 2019, 9612425. [Google Scholar] [CrossRef]
- Guo, J.; Jia, J.; Jia, R. PTBP1 and PTBP2 impaired autoregulation of SRSF3 in cancer cells. Sci. Rep. 2015, 5, 14548. [Google Scholar] [CrossRef]
- Mallick, S.; Patil, R.; Gyanchandani, R.; Pawar, S.; Palve, V.; Kannan, S.; Pathak, K.A.; Choudhary, M.; Teni, T.R. Human oral cancers have altered expression of Bcl-2 family members and increased expression of the anti-apoptotic splice variant of Mcl-1. J. Pathol. 2009, 217, 398–407. [Google Scholar] [CrossRef]
- Mishra, R.; Palve, V.; Kannan, S.; Pawar, S.; Teni, T. High expression of survivin and its splice variants survivin DeltaEx3 and survivin 2 B in oral cancers. Oral. Surg. Oral. Med. Oral. Pathol. Oral. Radiol. 2015, 120, 497–507. [Google Scholar] [CrossRef]
- Dong, Y.; Xue, L.; Zhang, Y.; Liu, C.; Zhang, Y.; Jiang, N.; Ma, X.; Chen, F.; Li, L.; Yu, L.; et al. Identification of RNA-splicing factor Lsm12 as a novel tumor-associated gene and a potent biomarker in Oral Squamous Cell Carcinoma (OSCC). J. Exp. Clin. Cancer Res. 2022, 41, 150. [Google Scholar] [CrossRef] [PubMed]
- Luo, X.; Jiang, Y.; Chen, F.; Wei, Z.; Qiu, Y.; Xu, H.; Tian, G.; Gong, W.; Yuan, Y.; Feng, H.; et al. ORAOV1-B Promotes OSCC Metastasis via the NF-kappaB-TNFalpha Loop. J. Dent. Res. 2021, 100, 858–867. [Google Scholar] [CrossRef]
- Tang, G.; Cho, M.; Wang, X. OncoDB: An interactive online database for analysis of gene expression and viral infection in cancer. Nucleic Acids Res. 2022, 50, D1334–D1339. [Google Scholar] [CrossRef] [PubMed]
- Li, T.; Fu, J.; Zeng, Z.; Cohen, D.; Li, J.; Chen, Q.; Li, B.; Liu, X.S. TIMER2.0 for analysis of tumor-infiltrating immune cells. Nucleic Acids Res. 2020, 48, W509–W514. [Google Scholar] [CrossRef] [PubMed]
- Zarnack, K.; Konig, J.; Tajnik, M.; Martincorena, I.; Eustermann, S.; Stevant, I.; Reyes, A.; Anders, S.; Luscombe, N.M.; Ule, J. Direct competition between hnRNP C and U2AF65 protects the transcriptome from the exonization of Alu elements. Cell 2013, 152, 453–466. [Google Scholar] [CrossRef]
- Borhani, S.; Gartel, A.L. FOXM1: A potential therapeutic target in human solid cancers. Expert Opin. Ther. Targets 2020, 24, 205–217. [Google Scholar] [CrossRef]
- Wierstra, I. The transcription factor FOXM1 (Forkhead box M1): Proliferation-specific expression, transcription factor function, target genes, mouse models, and normal biological roles. Adv. Cancer Res. 2013, 118, 97–398. [Google Scholar]
- Miao, L.; Xiong, X.; Lin, Y.; Cheng, Y.; Lu, J.; Zhang, J.; Cheng, N. Down-regulation of FoxM1 leads to the inhibition of the epithelial-mesenchymal transition in gastric cancer cells. Cancer Genet. 2014, 207, 75–82. [Google Scholar] [CrossRef]
- Wang, Y.W.; Chen, S.C.; Gu, D.L.; Yeh, Y.C.; Tsai, J.J.; Yang, K.T.; Jou, Y.S.; Chou, T.Y.; Tang, T.K. A novel HIF1alpha-STIL-FOXM1 axis regulates tumor metastasis. J. Biomed. Sci. 2022, 29, 24. [Google Scholar] [CrossRef]
- Khan, M.A.; Khan, P.; Ahmad, A.; Fatima, M.; Nasser, M.W. FOXM1: A small fox that makes more tracks for cancer progression and metastasis. Semin. Cancer Biol. 2023, 92, 1–15. [Google Scholar] [CrossRef]
- Kong, X.; Li, L.; Li, Z.; Le, X.; Huang, C.; Jia, Z.; Cui, J.; Huang, S.; Wang, L.; Xie, K. Dysregulated expression of FOXM1 isoforms drives progression of pancreatic cancer. Cancer Res. 2013, 73, 3987–3996. [Google Scholar] [CrossRef] [PubMed]
- Klinhom-On, N.; Seubwai, W.; Sawanyawisuth, K.; Lert-Itthiporn, W.; Waraasawapati, S.; Detarya, M.; Wongkham, S. FOXM1c is the predominant FOXM1 isoform expressed in cholangiocarcinoma that associated with metastatic potential and poor prognosis of patients. Heliyon 2021, 7, e06846. [Google Scholar] [CrossRef] [PubMed]
- Liao, G.B.; Li, X.Z.; Zeng, S.; Liu, C.; Yang, S.M.; Yang, L.; Hu, C.J.; Bai, J.Y. Regulation of the master regulator FOXM1 in cancer. Cell Commun. Signal. 2018, 16, 57. [Google Scholar] [CrossRef] [PubMed]
- Barger, C.J.; Branick, C.; Chee, L.; Karpf, A.R. Pan-Cancer Analyses Reveal Genomic Features of FOXM1 Overexpression in Cancer. Cancers 2019, 11, 251. [Google Scholar] [CrossRef]
- Rath, O.; Kozielski, F. Kinesins and cancer. Nat. Rev. Cancer 2012, 12, 527–539. [Google Scholar] [CrossRef]
- Hu, G.; Yan, Z.; Zhang, C.; Cheng, M.; Yan, Y.; Wang, Y.; Deng, L.; Lu, Q.; Luo, S. FOXM1 promotes hepatocellular carcinoma progression by regulating KIF4A expression. J. Exp. Clin. Cancer Res. 2019, 38, 188. [Google Scholar] [CrossRef]
- Park, H.J.; Wang, Z.; Costa, R.H.; Tyner, A.; Lau, L.F.; Raychaudhuri, P. An N-terminal inhibitory domain modulates activity of FoxM1 during cell cycle. Oncogene 2008, 27, 1696–1704. [Google Scholar] [CrossRef]
- Beyer, A.L.; Christensen, M.E.; Walker, B.W.; LeStourgeon, W.M. Identification and characterization of the packaging proteins of core 40S hnRNP particles. Cell 1977, 11, 127–138. [Google Scholar] [CrossRef]
- Choi, Y.D.; Dreyfuss, G. Isolation of the heterogeneous nuclear RNA-ribonucleoprotein complex (hnRNP): A unique supramolecular assembly. Proc. Natl. Acad. Sci. USA 1984, 81, 7471–7475. [Google Scholar] [CrossRef]
- Konig, J.; Zarnack, K.; Rot, G.; Curk, T.; Kayikci, M.; Zupan, B.; Turner, D.J.; Luscombe, N.M.; Ule, J. iCLIP reveals the function of hnRNP particles in splicing at individual nucleotide resolution. Nat. Struct. Mol. Biol. 2010, 17, 909–915. [Google Scholar] [CrossRef]
- Liu, N.; Dai, Q.; Zheng, G.; He, C.; Parisien, M.; Pan, T. N(6)-methyladenosine-dependent RNA structural switches regulate RNA-protein interactions. Nature 2015, 518, 560–564. [Google Scholar]
- Shetty, S. Regulation of urokinase receptor mRNA stability by hnRNP C in lung epithelial cells. Mol. Cell. Biochem. 2005, 272, 107–118. [Google Scholar] [PubMed]
- Kim, J.H.; Paek, K.Y.; Choi, K.; Kim, T.D.; Hahm, B.; Kim, K.T.; Jang, S.K. Heterogeneous nuclear ribonucleoprotein C modulates translation of c-myc mRNA in a cell cycle phase-dependent manner. Mol. Cell. Biol. 2003, 23, 708–720. [Google Scholar]
- McCloskey, A.; Taniguchi, I.; Shinmyozu, K.; Ohno, M. hnRNP C tetramer measures RNA length to classify RNA polymerase II transcripts for export. Science 2012, 335, 1643–1646. [Google Scholar] [CrossRef] [PubMed]
- Fischl, H.; Neve, J.; Wang, Z.; Patel, R.; Louey, A.; Tian, B.; Furger, A. hnRNPC regulates cancer-specific alternative cleavage and polyadenylation profiles. Nucleic Acids Res. 2019, 47, 7580–7591. [Google Scholar] [PubMed]
- Williamson, D.J.; Banik-Maiti, S.; DeGregori, J.; Ruley, H.E. hnRNP C is required for postimplantation mouse development but Is dispensable for cell viability. Mol. Cell. Biol. 2000, 20, 4094–4105. [Google Scholar]
- Mo, L.; Meng, L.; Huang, Z.; Yi, L.; Yang, N.; Li, G. An analysis of the role of HnRNP C dysregulation in cancers. Biomark. Res. 2022, 10, 19. [Google Scholar]
- Zhu, W.; Wang, J.; Liu, X.; Xu, Y.; Zhai, R.; Zhang, J.; Wang, M.; Wang, M.; Liu, L. lncRNA CYTOR promotes aberrant glycolysis and mitochondrial respiration via HNRNPC-mediated ZEB1 stabilization in oral squamous cell carcinoma. Cell Death Dis. 2022, 13, 703. [Google Scholar]
- Huang, X.T.; Li, J.H.; Zhu, X.X.; Huang, C.S.; Gao, Z.X.; Xu, Q.C.; Zhao, W.; Yin, X.Y. HNRNPC impedes m(6)A-dependent anti-metastatic alternative splicing events in pancreatic ductal adenocarcinoma. Cancer Lett. 2021, 518, 196–206. [Google Scholar]
- Nasrin, F.; Rahman, M.A.; Masuda, A.; Ohe, K.; Takeda, J.; Ohno, K. HnRNP C, YB-1 and hnRNP L coordinately enhance skipping of human MUSK exon 10 to generate a Wnt-insensitive MuSK isoform. Sci. Rep. 2014, 4, 6841. [Google Scholar]
- Schepens, B.; Tinton, S.A.; Bruynooghe, Y.; Parthoens, E.; Haegman, M.; Beyaert, R.; Cornelis, S. A role for hnRNP C1/C2 and Unr in internal initiation of translation during mitosis. EMBO J. 2007, 26, 158–169. [Google Scholar] [CrossRef]
- Fackenthal, J.D. Alternative mRNA Splicing and Promising Therapies in Cancer. Biomolecules 2023, 13, 561. [Google Scholar] [CrossRef]
- Li, D.; Guo, J.; Jia, R. Epigenetic Control of Cancer Cell Proliferation and Cell Cycle Progression by HNRNPK via Promoting Exon 4 Inclusion of Histone Code Reader SPIN1. J. Mol. Biol. 2023, 435, 167993. [Google Scholar] [CrossRef]
- Yu, C.; Guo, J.; Liu, Y.; Jia, J.; Jia, R.; Fan, M. Oral squamous cancer cell exploits hnRNP A1 to regulate cell cycle and proliferation. J. Cell. Physiol. 2015, 230, 2252–2261. [Google Scholar] [CrossRef]
- Huang, G.Z.; Wu, Q.Q.; Zheng, Z.N.; Shao, T.R.; Chen, Y.C.; Zeng, W.S.; Lv, X.Z. M6A-related bioinformatics analysis reveals that HNRNPC facilitates progression of OSCC via EMT. Aging 2020, 12, 11667–11684. [Google Scholar] [CrossRef]






| Mutation | Forward Primer | Backward Primer |
|---|---|---|
| mt1 | TATTTCCATAGGTTCTCGAGAAGCAGGTGGTGTTTGGT | ACCAAACACCACCTGCTTCTCGAGAACCTATGGAAATA |
| mt2 | AGGTTTTTGGGGAACTGATTGCGCTTGGTTACATGAGTA | TACTCATGTAACCAAGCGCAATCAGTTCCCCAAAAACCT |
| mt3 | GGAACAGGTGGTGTTCGATCATACGAGTAAGTTCTTTAG | CTAAAGAACTTACTCGTATGATCGAACACCACCTGTTCC |
| mt4 | GTGTTTGGTTACATGTGCATGCTATTTAGTGGCGATCTGC | GCAGATCGCCACTAAATAGCATGCACATGTAACCAAACAC |
| mt5 | TACATGAGTAAGTTCTCTTGCGACAATCTGCGAGATTTTG | CAAAATCTCGCAGATTGTCGCAAGAGAACTTACTCATGTA |
| mt6 | GTTCTTTAGTGGCGAACCGTGTGCTTTTGGTACACCCATCA | TGATGGGTGTACCAAAAGCACACGGTTCGCCACTAAAGAAC |
| mt7 | GGCGATCTGCGAGATCTCGATTCGCCCATCACCAGCTTGTT | AACAAGCTGGTGATGGGCGAATCGAGATCTCGCAGATCGCC |
| mt8 | GAGATTTTGGTACACTCGTTATCGGCTTGTTTAATTTTATC | GATAAAATTAAACAAGCCGATAACGAGTGTACCAAAATCTC |
| mt9 | TACACCCATCACCAGTTCGCTCAGTTTTATCTTTCTTTGTT | AACAAAGAAAGATAAAACTGAGCGAACTGGTGATGGGTGTA |
| mt10 | ACCAGCTTGTTTAATCTCAACCTACTTTGTTTATCAGTAA | TTACTGATAAACAAAGTAGGTTGAGATTAAACAAGCTGGT |
| mt11 | GTTTAATTTTATCTTTCCTAGCTTATCAGTAAGTCTGAGC | GCTCAGACTTACTGATAAGCTAGGAAAGATAAAATTAAAC |
Disclaimer/Publisher’s Note: The statements, opinions and data contained in all publications are solely those of the individual author(s) and contributor(s) and not of MDPI and/or the editor(s). MDPI and/or the editor(s) disclaim responsibility for any injury to people or property resulting from any ideas, methods, instructions or products referred to in the content. |
© 2023 by the authors. Licensee MDPI, Basel, Switzerland. This article is an open access article distributed under the terms and conditions of the Creative Commons Attribution (CC BY) license (https://creativecommons.org/licenses/by/4.0/).
Share and Cite
Jia, R.; Che, X.; Jia, J.; Guo, J. FOXM1a Isoform of Oncogene FOXM1 Is a Tumor Suppressor Suppressed by hnRNP C in Oral Squamous Cell Carcinoma. Biomolecules 2023, 13, 1331. https://doi.org/10.3390/biom13091331
Jia R, Che X, Jia J, Guo J. FOXM1a Isoform of Oncogene FOXM1 Is a Tumor Suppressor Suppressed by hnRNP C in Oral Squamous Cell Carcinoma. Biomolecules. 2023; 13(9):1331. https://doi.org/10.3390/biom13091331
Chicago/Turabian StyleJia, Rong, Xiaoxuan Che, Jun Jia, and Jihua Guo. 2023. "FOXM1a Isoform of Oncogene FOXM1 Is a Tumor Suppressor Suppressed by hnRNP C in Oral Squamous Cell Carcinoma" Biomolecules 13, no. 9: 1331. https://doi.org/10.3390/biom13091331
APA StyleJia, R., Che, X., Jia, J., & Guo, J. (2023). FOXM1a Isoform of Oncogene FOXM1 Is a Tumor Suppressor Suppressed by hnRNP C in Oral Squamous Cell Carcinoma. Biomolecules, 13(9), 1331. https://doi.org/10.3390/biom13091331

