Behavior of Male Gamete Fusogen GCS1/HAP2 and the Regulation in Arabidopsis Double Fertilization
Abstract
1. Introduction
2. Materials and Methods
2.1. Plant Material and Transformation
2.2. Production of the GCS1_RNAi Plant
2.3. qRT-PCR Analysis for the GCS1 Expression in the Pollen from GCS1_RNAi
2.4. Production of the dmp8dmp9HTR10mRFP Plant
2.5. Production of the GCS1-mNGdmp8dmp9•HTR10mRFP Plants for Observation of GCS1 Distribution in an Embryo Sac
2.6. Production of GAH, ssGFP, OsGAH Plants
2.7. Evaluation of Seed Development
2.8. Observation of the Embryo Sac, Pollen Grain, and Pollen Tube
2.9. Statistical Analysis
3. Results
3.1. Both Female Gametes Can Fuse with the Sperm Cell from GCS1_RNAi Plants
3.2. GCS1/HAP2 Expressed in the dmp8dmp9 Sperm Cell in an Embryo Sac Suggested Sperm Surface Localization Soon before Fertilization
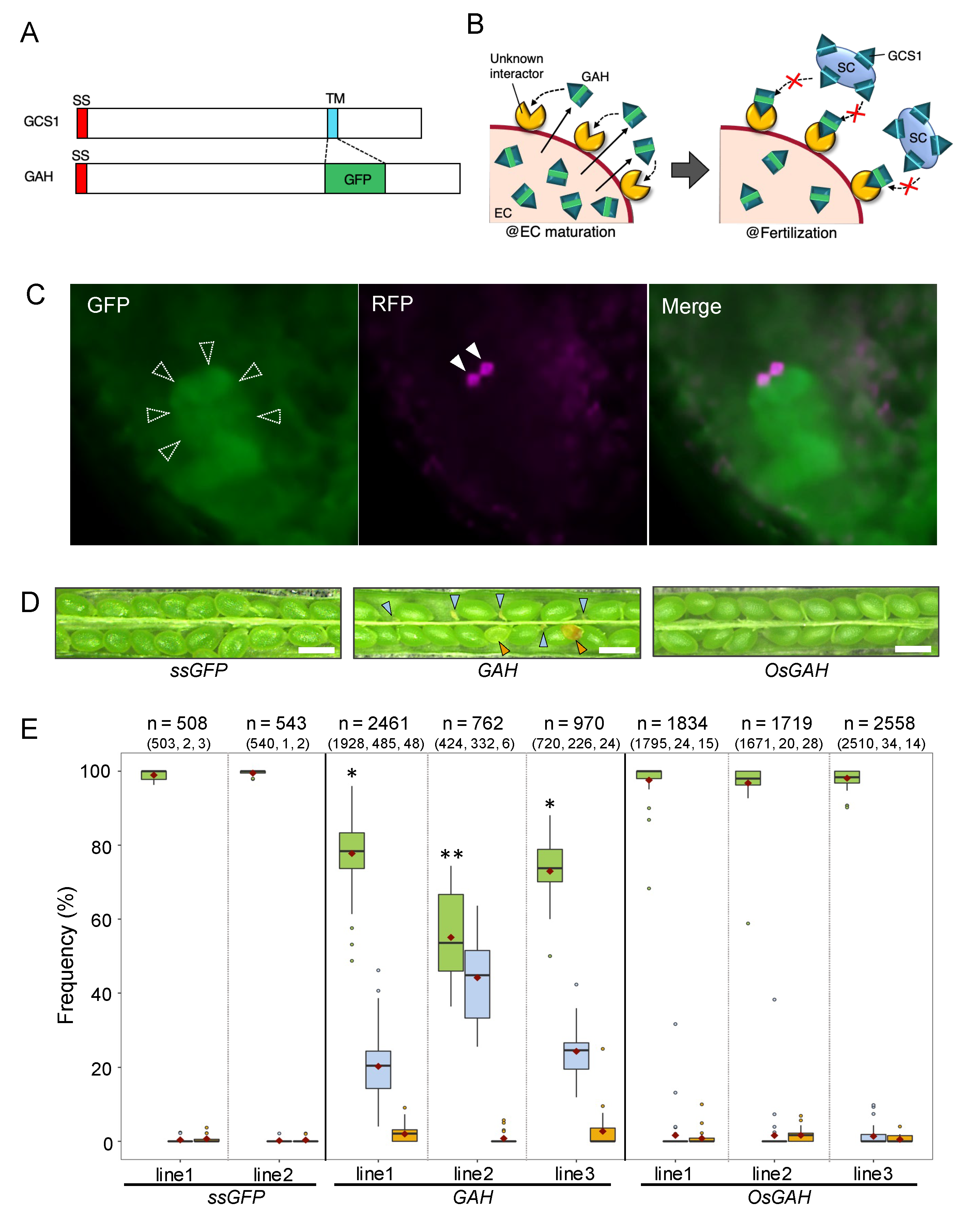
3.3. Artificially Secreted GCS1/HAP2 from the Egg Cell Hampers Fertilization
4. Discussion
Supplementary Materials
Author Contributions
Funding
Data Availability Statement
Acknowledgments
Conflicts of Interest
References
- Mori, T.; Kuroiwa, H.; Higashiyama, T.; Kuroiwa, T. GENERATIVE CELL SPECIFIC 1 is essential for angiosperm fertilization. Nat. Cell Biol. 2006, 8, 64–71. [Google Scholar] [CrossRef]
- von Besser, K.; Frank, A.C.; Johnson, M.A.; Preuss, D. Arabidopsis HAP2 (GCS1) is a sperm-specific gene required for pollen tube guidance and fertilization. Development 2006, 133, 4761–4769. [Google Scholar] [CrossRef] [PubMed]
- Kasahara, R.D.; Maruyama, D.; Hamamura, Y.; Sakakibara, T.; Twell, D.; Higashiyama, T. Fertilization recovery after defective sperm cell release in Arabidopsis. Curr. Biol. 2012, 22, 1084–1089. [Google Scholar] [CrossRef] [PubMed]
- Kasahara, R.D.; Maruyama, D.; Higashiyama, T. Fertilization recovery system is dependent on the number of pollen grains for efficient reproduction in plants. Plant Signal. Behav. 2013, 8, e23690. [Google Scholar] [CrossRef]
- Takahashi, T.; Honda, K.; Mori, T.; Igawa, T. Loss of GCS1/HAP2 does not affect the ovule-targeting behavior of pollen tubes. Plant Reprod. 2017, 30, 147–152. [Google Scholar] [CrossRef] [PubMed]
- Zhang, J.; Huang, Q.; Zhong, S.; Bleckmann, A.; Huang, J.; Guo, X.; Lin, Q.; Gu, H.; Dong, J.; Dresselhaus, T.; et al. Sperm cells are passive cargo of the pollen tube in plant fertilization. Nat. Plants 2017, 3, 17079. [Google Scholar] [CrossRef]
- Engel, M.L.; Holmes-Davis, R.; McCormick, S. Green sperm. Identification of male gamete promoters in Arabidopsis. Plant Physiol. 2005, 138, 2124–2133. [Google Scholar] [CrossRef]
- Mori, T.; Igawa, T.; Tamiya, G.; Miyagishima, S.Y.; Berger, F. Gamete attachment requires GEX2 for successful fertilization in Arabidopsis. Curr. Biol. 2014, 24, 170–175. [Google Scholar] [CrossRef]
- Mori, T.; Igawa, T. Gamete attachment process revealed in flowering plant fertilization. Plant Signal. Behav. 2014, 9, e977715. [Google Scholar] [CrossRef]
- Takahashi, T.; Mori, T.; Ueda, K.; Yamada, L.; Nagahara, S.; Higashiyama, T.; Sawada, H.; Igawa, T. The male gamete membrane protein DMP9/DAU2 is required for double fertilization in flowering plants. Development 2018, 145, dev170076. [Google Scholar] [CrossRef]
- Cyprys, P.; Lindemeier, M.; Sprunck, S. Gamete fusion is facilitated by two sperm cell-expressed DUF679 membrane proteins. Nat. Plants 2019, 5, 253–257. [Google Scholar] [CrossRef] [PubMed]
- Sprunck, S.; Rademacher, S.; Vogler, F.; Gheyselinck, J.; Grossniklaus, U.; Dresselhaus, T. Egg cell-secreted EC1 triggers sperm cell activation during double fertilization. Science 2012, 338, 1093–1097. [Google Scholar] [CrossRef] [PubMed]
- Wang, W.; Xiong, H.; Zhao, P.; Peng, X.; Sun, M.X. DMP8 and 9 regulate HAP2/GCS1 trafficking for the timely acquisition of sperm fusion competence. Proc. Natl. Acad. Sci USA 2022, 119, e2207608119. [Google Scholar] [CrossRef] [PubMed]
- Sprunck, S. Twice the fun, double the trouble: Gamete interactions in flowering plants. Curr. Opin. Plant Biol. 2020, 53, 106–116. [Google Scholar] [CrossRef] [PubMed]
- Zhang, J.; Pinello, J.F.; Snell, W.J. Plant sperm need a little help. Nat. Plants 2019, 5, 247–248. [Google Scholar] [CrossRef]
- Hirai, M.; Arai, M.; Mori, T.; Miyagishima, S.Y.; Kawai, S.; Kita, K.; Kuroiwa, T.; Terenius, O.; Matsuoka, H. Male fertility of malaria parasites is determined by GCS1, a plant-type reproduction factor. Curr. Biol. 2008, 18, 607–613. [Google Scholar] [CrossRef]
- Cole, E.S.; Cassidy-Hanley, D.; Fricke Pinello, J.; Zeng, H.; Hsueh, M.; Kolbin, D.; Ozzello, C.; Giddings, T.; Winey, M.; Clark, T.G. Function of the male-gamete-specific fusion protein HAP2 in a seven-sexed ciliate. Curr. Biol. 2014, 24, 2168–2173. [Google Scholar] [CrossRef]
- Ebchuqin, E.; Yokota, N.; Yamada, L.; Yasuoka, Y.; Akasaka, M.; Arakawa, M.; Deguchi, R.; Mori, T.; Sawada, H. Evidence for participation of GCS1 in fertilization of the starlet sea anemone Nematostella vectensis: Implication of a common mechanism of sperm-egg fusion in plants and animals. Biochem. Biophys. Res. Commun. 2014, 451, 522–528. [Google Scholar] [CrossRef]
- Kawai-Toyooka, H.; Mori, T.; Hamaji, T.; Suzuki, M.; Olson, B.J.; Uemura, T.; Ueda, T.; Nakano, A.; Toyoda, A.; Fujiyama, A.; et al. Sex-specific posttranslational regulation of the gamete fusogen GCS1 in the isogamous volvocine alga Gonium pectorale. Eukaryot. Cell 2014, 13, 648–656. [Google Scholar] [CrossRef]
- Liu, Y.; Pei, J.; Grishin, N.; Snell, W.J. The cytoplasmic domain of the gamete membrane fusion protein HAP2 targets the protein to the fusion site in Chlamydomonas and regulates the fusion reaction. Development 2015, 142, 962–971. [Google Scholar] [CrossRef]
- Okamoto, M.; Yamada, L.; Fujisaki, Y.; Bloomfield, G.; Yoshida, K.; Kuwayama, H.; Sawada, H.; Mori, T.; Urushihara, H. Two HAP2-GCS1 homologs responsible for gamete interactions in the cellular slime mold with multiple mating types: Implication for common mechanisms of sexual reproduction shared by plants and protozoa and for male-female differentiation. Dev. Biol. 2016, 415, 6–13. [Google Scholar] [CrossRef]
- Fedry, J.; Forcina, J.; Legrand, P.; Péhau-Arnaudet, G.; Haouz, A.; Johnson, M.; Rey, F.A.; Krey, T. Evolutionary diversification of the HAP2 membrane insertion motifs to drive gamete fusion across eukaryotes. PLoS Biol. 2018, 16, e2006357. [Google Scholar] [CrossRef]
- Fédry, J.; Liu, Y.; Péhau-Arnaudet, G.; Pei, J.; Li, W.; Tortorici, M.A.; Traincard, F.; Meola, A.; Bricogne, G.; Grishin, N.V.; et al. The Ancient Gamete Fusogen HAP2 Is a Eukaryotic Class II Fusion Protein. Cell 2017, 168, 904–915.e910. [Google Scholar] [CrossRef]
- Pinello, J.F.; Lai, A.L.; Millet, J.K.; Cassidy-Hanley, D.; Freed, J.H.; Clark, T.G. Structure-Function Studies Link Class II Viral Fusogens with the Ancestral Gamete Fusion Protein HAP2. Curr. Biol. 2017, 27, 651–660. [Google Scholar] [CrossRef]
- Valansi, C.; Moi, D.; Leikina, E.; Matveev, E.; Graña, M.; Chernomordik, L.V.; Romero, H.; Aguilar, P.S.; Podbilewicz, B. HAP2/GCS1 is a gamete fusion protein homologous to somatic and viral fusogens. J. Cell Biol. 2017, 216, 571–581. [Google Scholar] [CrossRef]
- Feng, J.; Dong, X.; Pinello, J.; Zhang, J.; Lu, C.; Iacob, R.E.; Engen, J.R.; Snell, W.J.; Springer, T.A. Fusion surface structure, function, and dynamics of gamete fusogen HAP2. Elife 2018, 7, e39772. [Google Scholar] [CrossRef]
- Baquero, E.; Fedry, J.; Legrand, P.; Krey, T.; Rey, F.A. Species-Specific Functional Regions of the Green Alga Gamete Fusion Protein HAP2 Revealed by Structural Studies. Structure 2019, 27, 113–124.e114. [Google Scholar] [CrossRef]
- Pinello, J.F.; Clark, T.G. HAP2-Mediated Gamete Fusion: Lessons From the World of Unicellular Eukaryotes. Front. Cell Dev. Biol. 2021, 9, 807313. [Google Scholar] [CrossRef]
- Kumar, S.; Valansi, C.; Haile, M.T.; Li, X.; Flyak, K.; Dwivedy, A.; Abatiyow, B.A.; Leeb, A.S.; Kennedy, S.Y.; Camargo, N.M.; et al. Malaria parasites utilize two essential plasma membrane fusogens for gamete fertilization. Cell Mol. Life Sci. 2022, 79, 549. [Google Scholar] [CrossRef]
- Mori, T. Profiling the GCS1-Based Gamete Fusion Mechanism; Springer Open: Tokyo, Japan, 2014. [Google Scholar]
- Mori, T.; Hirai, M.; Kuroiwa, T.; Miyagishima, S.Y. The functional domain of GCS1-based gamete fusion resides in the amino terminus in plant and parasite species. PLoS ONE 2010, 5, e15957. [Google Scholar] [CrossRef]
- Ingouff, M.; Hamamura, Y.; Gourgues, M.; Higashiyama, T.; Berger, F. Distinct dynamics of HISTONE3 variants between the two fertilization products in plants. Curr. Biol. 2007, 17, 1032–1037. [Google Scholar] [CrossRef] [PubMed]
- Narusaka, M.; Shiraishi, T.; Iwabuchi, M.; Narusaka, Y. The floral inoculating protocol: A simplified Arabidopsis thaliana transformation method modified from floral dipping. Plant Biotechnol. 2010, 27, 349–351. [Google Scholar] [CrossRef]
- Hajdukiewicz, P.; Svab, Z.; Maliga, P. The small, versatile pPZP family of Agrobacterium binary vectors for plant transformation. Plant Mol. Biol. 1994, 25, 989–994. [Google Scholar] [CrossRef] [PubMed]
- Tsutsui, H.; Higashiyama, T. pKAMA-ITACHI Vectors for Highly Efficient CRISPR/Cas9-Mediated Gene Knockout in Arabidopsis thaliana. Plant Cell Physiol. 2017, 58, 46–56. [Google Scholar] [CrossRef] [PubMed]
- Curtis, M.D.; Grossniklaus, U. A gateway cloning vector set for high-throughput functional analysis of genes in planta. Plant Physiol. 2003, 133, 462–469. [Google Scholar] [CrossRef]
- Sugio, T.; Satoh, J.; Matsuura, H.; Shinmyo, A.; Kato, K. The 5′-untranslated region of the Oryza sativa alcohol dehydrogenase gene functions as a translational enhancer in monocotyledonous plant cells. J. Biosci. Bioeng. 2008, 105, 300–302. [Google Scholar] [CrossRef]
- Igawa, T.; Yanagawa, Y.; Miyagishima, S.-y.; Mori, T. Analysis of gamete membrane dynamics during double fertilization of Arabidopsis. J. Plant Res. 2013, 126, 387–394. [Google Scholar] [CrossRef]
- Nakagawa, T.; Kurose, T.; Hino, T.; Tanaka, K.; Kawamukai, M.; Niwa, Y.; Toyooka, K.; Matsuoka, K.; Jinbo, T.; Kimura, T. Development of series of gateway binary vectors, pGWBs, for realizing efficient construction of fusion genes for plant transformation. J. Biosci. Bioeng. 2007, 104, 34–41. [Google Scholar] [CrossRef]
- Takahashi, T.; Igawa, T. Evaluation of Fertilization State by Tracing Sperm Nuclear Morphology in Arabidopsis Double Fertilization. J. Vis. Exp. 2019, 150, e59916. [Google Scholar] [CrossRef]
- Boavida, L.C.; Qin, P.; Broz, M.; Becker, J.D.; McCormick, S. Arabidopsis tetraspanins are confined to discrete expression domains and cell types in reproductive tissues and form homo- and heterodimers when expressed in yeast. Plant Physiol. 2013, 163, 696–712. [Google Scholar] [CrossRef]
- Igawa, T.; Mori, T. Gamete membrane dynamics during double fertilization in Arabidopsis. Plant Signal. Behav. 2013, 8, e24512. [Google Scholar] [CrossRef]
- Chen, B.; Maas, L.; Figueiredo, D.; Zhong, Y.; Reis, R.; Li, M.; Horstman, A.; Riksen, T.; Weemen, M.; Liu, H.; et al. BABY BOOM regulates early embryo and endosperm development. Proc. Natl. Acad. Sci. USA 2022, 119, e2201761119. [Google Scholar] [CrossRef]
- Pinello, J.F.; Liu, Y.; Snell, W.J. MAR1 links membrane adhesion to membrane merger during cell-cell fusion in Chlamydomonas. Dev. Cell 2021, 56, 3380–3392.e3389. [Google Scholar] [CrossRef]
- Zhang, J.; Pinello, J.F.; Fernández, I.; Baquero, E.; Fedry, J.; Rey, F.A.; Snell, W.J. Species-specific gamete recognition initiates fusion-driving trimer formation by conserved fusogen HAP2. Nat. Commun. 2021, 12, 4380. [Google Scholar] [CrossRef]
- Hamamura, Y.; Saito, C.; Awai, C.; Kurihara, D.; Miyawaki, A.; Nakagawa, T.; Kanaoka, M.M.; Sasaki, N.; Nakano, A.; Berger, F.; et al. Live-cell imaging reveals the dynamics of two sperm cells during double fertilization in Arabidopsis thaliana. Curr. Biol. 2011, 21, 497–502. [Google Scholar] [CrossRef]
- Igawa, T.; Yamada, L.; Sawada, H.; Mori, T. Isolation of GFP-tagged plasma membrane protein from Arabidopsis egg cells. Plant Biotechnol. 2017, 34, 119–123. [Google Scholar] [CrossRef]



Disclaimer/Publisher’s Note: The statements, opinions and data contained in all publications are solely those of the individual author(s) and contributor(s) and not of MDPI and/or the editor(s). MDPI and/or the editor(s) disclaim responsibility for any injury to people or property resulting from any ideas, methods, instructions or products referred to in the content. |
© 2023 by the authors. Licensee MDPI, Basel, Switzerland. This article is an open access article distributed under the terms and conditions of the Creative Commons Attribution (CC BY) license (https://creativecommons.org/licenses/by/4.0/).
Share and Cite
Shiba, Y.; Takahashi, T.; Ohashi, Y.; Ueda, M.; Mimuro, A.; Sugimoto, J.; Noguchi, Y.; Igawa, T. Behavior of Male Gamete Fusogen GCS1/HAP2 and the Regulation in Arabidopsis Double Fertilization. Biomolecules 2023, 13, 208. https://doi.org/10.3390/biom13020208
Shiba Y, Takahashi T, Ohashi Y, Ueda M, Mimuro A, Sugimoto J, Noguchi Y, Igawa T. Behavior of Male Gamete Fusogen GCS1/HAP2 and the Regulation in Arabidopsis Double Fertilization. Biomolecules. 2023; 13(2):208. https://doi.org/10.3390/biom13020208
Chicago/Turabian StyleShiba, Yuka, Taro Takahashi, Yukino Ohashi, Minako Ueda, Amane Mimuro, Jin Sugimoto, Yuka Noguchi, and Tomoko Igawa. 2023. "Behavior of Male Gamete Fusogen GCS1/HAP2 and the Regulation in Arabidopsis Double Fertilization" Biomolecules 13, no. 2: 208. https://doi.org/10.3390/biom13020208
APA StyleShiba, Y., Takahashi, T., Ohashi, Y., Ueda, M., Mimuro, A., Sugimoto, J., Noguchi, Y., & Igawa, T. (2023). Behavior of Male Gamete Fusogen GCS1/HAP2 and the Regulation in Arabidopsis Double Fertilization. Biomolecules, 13(2), 208. https://doi.org/10.3390/biom13020208

