Next Article in Journal
Radio Supernovae
Previous Article in Journal
The Geometry and Flow of Informational Time
 
 
Font Type:
Arial Georgia Verdana
Font Size:
Aa Aa Aa
Line Spacing:
Column Width:
Background:
Article

Probing Lorentz Invariance Violation at High Energies Using LHAASO Observations of GRB221009A via DisCan Algorithm

1
Theoretical Physics Division, Institute of High Energy Physics, Chinese Academy of Sciences, Beijing 100049, China
2
School of Physical Sciences, University of Chinese Academy of Sciences, Beijing 100049, China
3
State Key Laboratory of Particle Astrophysics, Institute of High Energy Physics, Chinese Academy of Sciences, Beijing 100049, China
*
Author to whom correspondence should be addressed.
Universe 2026, 12(1), 3; https://doi.org/10.3390/universe12010003
Submission received: 14 November 2025 / Revised: 20 December 2025 / Accepted: 21 December 2025 / Published: 24 December 2025

Abstract

The Lorentz invariance violation (LIV) predicted by some quantum gravity theories would manifest as an energy-dependent speed of light, which may potentially distort the observed temporal profile of photons from astrophysical sources at cosmological distances. The dispersion cancellation (DisCan) algorithm offers a powerful methodology for investigating such effects by employing quantities such as Shannon entropy, which reflects the initial temporal characteristics. In this study, we apply the DisCan algorithm to search for LIV effects in the LHAASO observations of GRB 221009A, combining data from both the Water Cherenkov Detector Array (WCDA) and Kilometer Squared Array (KM2A) detectors that collectively span an energy range of ∼0.2–13 TeV. Our analysis accounts for the uncertainties from both energy resolution and temporal binning. We derive 95 % confidence level lower limits on the LIV energy scale of E QG , 1 / 10 19 GeV > 14.6 (11.2) for the first-order subluminal (superluminal) scenario, and E QG , 2 / 10 11 GeV > 13.7 (12.5) for the second-order subluminal (superluminal) scenario.

1. Introduction

The fundamental incompatibility between general relativity and quantum mechanics has motivated the development of various quantum gravity theories, many of which predict a potential violation of Lorentz invariance at energies near or above the Planck scale [1,2,3,4,5,6]. Such Lorentz invariance violation (LIV) could induce energy-dependent modifications to the vacuum dispersion relationship of particles, potentially altering the speed of light and producing observable experimental signatures. This renders the search for LIV effects one of the most promising approaches to investigating quantum gravity phenomenology.
The manifestation of LIV effects is particularly favorable at high energies and over cosmological distances, making high-energy photons from distant astrophysical sources ideal probes for LIV signatures [7,8,9,10,11,12,13,14,15,16,17,18,19,20]. Previous studies have employed various astrophysical detectors and analytical techniques to investigate different LIV manifestations, including energy-dependent photon velocity [7,8,9,10,11,21,22,23,24,25,26,27,28], photon decay or splitting [13,15], and modifications to pair production thresholds [29,30], yielding stringent constraints on the LIV energy scale.
The recent observation of GRB 221009A at redshift z = 0.151, the most luminous long gamma ray burst, has provided good opportunities for new physics studies. In 2022, the Large High Altitude Air Shower Observatory (LHAASO) detected numerous high-energy photon events ranging from 0.2 TeV to approximately 13 TeV using both its WCDA and KM2A [31,32] detectors, offering an excellent dataset to investigate potential LIV effects at these energies. Several investigations have already utilized these observations to set stringent constraints on LIV parameters [17,18,19,20].
In this study, we employ the dispersion cancellation (DisCan) algorithm [33] to investigate possible LIV effects [20,34] in the LHAASO observational data of GRB 221009A. If LIV exits, high energy photons emitted from the source exhibit energy-dependent velocities during their propagation, potentially distorting the observed temporal profile of the burst. We can reconstruct the time profile of photons reflecting the initial temporal properties of the emission at the source. The correct LIV parameters should correspond to a reasonable initial time profile characterized by specific structures, which do not necessarily require prior knowledge for determination and can be evaluated using Shannon entropy [33]. We utilize the minimum Shannon entropy to explore potential LIV effects and establish constraints on the LIV parameters. In our analysis, we incorporate observations from both the WCDA and KM2A detectors, which span a wide energy range, where LIV effects may be substantially manifested. To set constraints on the LIV parameters, we also take into account the impacts of energy resolution and temporal binning effects.
This paper is organized as follows. In Section 2, we provide a brief overview of the LIV effects and introduce the DisCan algorithm. We demonstrate its feasibility through simulated photon data. In Section 3, we apply the DisCan algorithm to the LHAASO observations of GRB221009A to constrain the LIV parameters. We also consider the impacts of energy resolution and temporal binning effects on the results. In Section 4, we provide a summary.

2. Lorentz Invariance Violation Effects and the Dispersion Cancellation Algorithm

The conventional dispersion relation of photons in vacuum, expressed as E 2 = p 2 c 2 , holds with high precision at low energies. However, this relation may undergo significant modifications at extremely high energy due to quantum gravitational effects, which can be expressed as [14]:
E 2 = p 2 c 2 1 n = 1 S E E QG , n n ,
where S = + 1 and 1 represent the subluminal and superluminal cases, respectively. Here, E QG , n denotes the n-th order quantum gravity energy scale, which is typically associated with the Planck energy. This modification implies that the group velocity of photons is no longer a constant but instead becomes energy-dependent as:
v γ ( E ) = E p c 1 n = 1 S n + 1 2 E E QG , n n .
Given that higher-order effects can often be negligible, we restrict our analysis to the first-order (1st-order) ( n = 1 ) and second-order (2nd-order) ( n = 2 ) LIV scenarios.
To explore potential LIV effects, we analyze high-energy photons emitted from a cosmological source and subsequently detected on Earth. Let t i , n obs denote the observed arrival time of the i-th photon subjected to the n-th order LIV effect, while t i , n i represents the corresponding arrival time under the assumption of Lorentz invariance. They are related through:
t i , n i = t i , n obs S n + 1 2 E i n E QG , n n 0 z s d z ( 1 + z ) n H ( z ) t i , n obs τ n E i n ,
where z s denotes the redshift of the source, E i represents the energy of the i-th photon, τ n is a parameter that incorporates both S and E QG , n . The Hubble parameter H ( z ) is given by H ( z ) = H 0 Ω m ( 1 + z ) 3 + Ω Λ , where H 0 = 67.36 km s 1 Mpc 1 is the Hubble constant, and Ω m = 0.315 and Ω Λ = 0.685 are the current matter and dark energy density parameters [35], respectively. For practical calculations, we define the following dimensionless parameters: η 1 = S E pl / E QG , 1 and η 2 = 10 16 · S E pl 2 / E QG , 2 2 , where E pl denotes the Planck energy scale. For GRB 221009A with a redshift of z = 0.151 , we derive τ 1 · E = 5.865 η 1 E ˜ s and τ 2 · E 2 = 7.768 η 2 E ˜ 2 s , where E ˜ represents the photon energy in units of TeV.
If LIV exists, the observed photon arrival time profile of t i , n obs would include LIV effects, while the derived profile of t i , n i would reflect the intrinsic temporal structure of the emission at the source. The appropriate LIV parameters should yield a physically plausible initial time profile, whereas incorrect parameters may introduce artificial structures in the reconstructed time profile [33]. For this analysis, we employ the DisScan algorithm [33], designed for the analysis of time-energy tagged photon data, to investigate LIV effects and impose constraints. This algorithm operates by scanning the LIV parameter space to maximize the temporal sharpness of the reconstructed photon arrival time profile t i , n i , thereby recovering possible energy-dependent time delays.
In this analysis, we do not account for potential intrinsic energy-dependent emission mechanisms at the source. Furthermore, we neglect astrophysical processes that could introduce energy-dependent time delays, including dispersion effects from propagation through the intergalactic medium and interactions with background radiation fields. Our assumption is that the observed time delays originate exclusively from LIV effects. Incorporating alternative astrophysical delay mechanisms require more sophisticated modeling and could potentially relax the derived constraints on LIV parameters.
Given photon data with time and energy measurements, along with a photon dispersion model, the algorithm primarily involves the following steps: 1. Construct the time profile of t i , n i from the observed photon data. 2. Define the Shannon entropy to quantify the sharpness of the reconstructed time profile. 3. Determine the optimal LIV parameters by minimizing the Shannon entropy, corresponding to the physically meaningful time profile.
In our analysis, we construct the time profile t i , n i utilizing observations from LHAASO of GRB 221009A. For a given LIV parameter τ n , we calculate t i , n i using Equation (3). We consider a count-based profile of photons defined as:
x n = N n Δ t ,
where N n represents the photon count in the n-th time bin, and Δ t denotes the width of the time bin. Since higher energy photons are more sensitive to LIV parameters, we enhance their contribution by assigning them larger weights, thereby improving the overall sensitivity. Therefore, we also consider an energy-weighted profile defined as [33]
x n = k = 1 N n E k ( n ) Δ t ,
where the summation runs over all photons in the n-th time bin, and E k ( n ) denotes the energy of the k-th photon in this bin.
To evaluate the quality of the derived profile, we employ Shannon entropy. This concept, originally introduced by Claude Shannon in 1948 [36], serves as a measure of uncertainty within a system in the field of information theory and has broad applications across various disciplines. In physics, Shannon entropy is closely connected to thermodynamic entropy, as both concepts describe the degree of disorder or randomness within a system. The Shannon entropy is calculated as
I = n p n · log p n ,
where p n x n / m x m denotes the normalized value of x n . For a given τ , we obtain the corresponding Shannon entropy. Generally, a high Shannon entropy indicates a random and featureless distribution, suggesting incorrect LIV values that significantly distort the intrinsic source profile [33]. Conversely, a low Shannon entropy implies a structured temporal profile, revealing optimal LIV parameters that effectively recover the initial emission characteristics. Thus, by minimizing the Shannon entropy across the LIV parameter space, we can determine the physically plausible LIV parameters that align with the observed data.
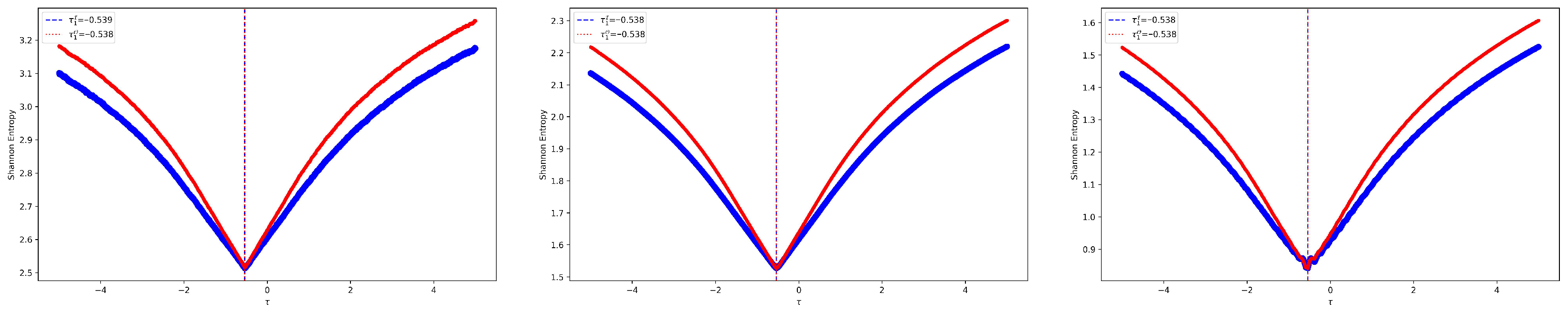
To demonstrate the efficacy of this methodology, we present three test cases employing simulated photon data. First, we generate a mock sample comprising 10 4 photons distributed uniformly across a time interval from 0 to 100 s, incorporating LIV effects with a parameter value of τ 1 * = 0.537 . The energies of the photons are randomly generated within a uniform range of 0 to 100 TeV. Subsequently, we employ the DisCan algorithm to scan the LIV parameters with this data sample. The resulting distributions of Shannon entropy are displayed in Figure 1 for three distinct time bin widths. The blue and red curves represent the results corresponding to the energy-weighted and count-based profiles, respectively. We observe that both profiles correctly identify the input LIV parameter through their respective entropy minima, thereby validating the algorithm’s capability to reconstruct sharply distributed temporal profiles. Furthermore, the final results are not significantly concerned with time bin intervals in this case.
We also generate another sample where the photon arrival times follow a normal distribution with a mean of zero and a standard deviation of 100 s, representing a more gradual temporal profile. The corresponding results are illustrated in Figure 2. We observe that the reconstruction in Figure 2 is less precise compared to the previous case. In this case, the initial time profile has a less sharp edge, which diminishes the algorithm’s ability to identify specific features crucial for the entropy minimization procedure. Nevertheless, the algorithm still converges toward the vicinity of the true LIV parameter, thereby demonstrating its validity.
To further illustrate the feasibility of this method for LHAASO photon observations, we generate a sample of 10 4 photons based on the time profile and energy spectrum of GRB 221009A reported by LHAASO. The time profile λ ( t ) is expressed as follows [31]:
λ ( t ) = 0 , t < 226 t b , 0 t b , 1 ω 1 α 1 + t b , 0 t b , 1 ω 1 α 2 1 / ω 1 t 226 t b , 0 α 0 , 226 t < t b , 0 + 226 t 226 t b , 1 ω 1 α 1 + t 226 t b , 1 ω 1 α 2 1 / ω 1 , t b , 0 + 226 t < t b , 2 + 226 t b , 2 t b , 1 ω 1 α 1 + t b , 2 t b , 1 ω 1 α 2 1 / ω 1 t 226 t b , 2 α 3 , t t b , 2 + 226 ,
where the parameters ω 1 , α 0 , α 1 , α 2 , α 3 , t b , 0 , t b , 1 , t b , 2 are chosen as 1.46 , 12.8 , 1.7 , 1.108 , 1.87 , 4.85 , 16.1 , 560 , respectively. The energy spectrum is adopted as a power-law form as d N ( E ) / d E = E 2.579 . Spectral evolution is expected to have a minor impact compared to the dominant LIV effects and is not considered in this test. We employ rejection sampling and inverse transform sampling to generate photon arrival times within [230, 400] sand energies within [0.3, 10] TeV, respectively. Figure 3 shows the resulting distributions of Shannon entropy for time bin widths of 0.3 s, 3 s and 15 s. We can see that the optimal value of τ aligns well with the input τ * for the time bin width of 3 s.
We quantify the reconstruction accuracy using the relative error ϵ τ * τ ¯ / τ * , where τ ¯ denotes the optimal value minimizing Shannon entropy. Figure 4 presents the dependence of ϵ on the time bin width Δ t for the three generated samples. Our results indicate that for the sample generated with the reported time profile from LHAASO, the energy-weighted estimator for τ ¯ yields more precise results compared to the count-based estimator. Furthermore, smaller time bin widths provide better results.

3. Exploring LIV Effects Using the Observational Data of GRB221009A from LHAASO

In order to investigate the potential LIV effects, we utilize the LHAASO data of GRB 221009A, collected from both the KM2A and WCDA detectors. The KM2A detector provides high-precision measurements of the arrival time and energy of each photon [32]. In contrast, the WCDA dataset features a coarser photon resolution [31]. Photons detected by the WCDA detector are classified according to their N hit values, which correspond to the energy and size of secondary particle showers generated by high-energy photon interactions in the atmosphere [31]. Consequently, N hit serves as a proxy for estimating the energy of the original photon. The WCDA N hit values are grouped into the following intervals: [30, 33], [33, 40], [40, 63], [63, 100], [100, 250], and [250, + ) [31]. For simplicity, we assume that photons within a given N hit interval share the same energy. For instance, photons in the [30, 33] interval are assigned an energy of 0.35 TeV [31]. Furthermore, the WCDA timing data are recorded in 0.1-s bins, with each bin containing the corresponding photon count rate. Although this temporal resolution is relatively coarse compared to the KM2A data, it remains sufficient for our analysis.
As indicated by Equation (2), a greater disparity in photon energies leads to more pronounced differences in photon velocities, consequently inducing more significant distortions in the temporal profile of the photon signal. To maximize sensitivity to potential LIV effects, our study employs both the KM2A and WCDA datasets, which collectively span a wide energy range. The WCDA and KM2A detectors share a synchronized timing system, ensuring temporal consistency between their measurements. The KM2A detector provides high-precision energy measurements across an energy range of approximately 1–13 TeV, covering an order of magnitude higher than that of the WCDA. We restrict our analysis to the WCDA photons within the N hit bin of [30, 33], corresponding to the lowest energy photons.
We focus on photons detected within the time interval of [230, 400] s after the trigger time T 0 , as this temporal window exhibits the highest photon flux and the dominant population of high-energy events. To assess potential selection biases, we also examine an extended time interval of [230, 500] s. The variations of Shannon entropy with the 1st-order and 2nd-order LIV parameters are illustrated in Figure 5 and Figure 6, respectively. The red (blue) and green (yellow) curves represent the results derived using the count-based (energy-weighted) profile in the [230, 400] s and [230, 500] s intervals, respectively. Furthermore, the dependence of the optimal parameter τ ¯ on Δ t for both profile types, temporal selections, and LIV scenarios is shown in Figure 7. Note that our method is different from that used for WCDA photons in [20]. They subtract the Shannon entropy of the KM2A and WCDA photons from that of the WCDA photons to obtain the final entropy, while we use the joint entropy of both the KM2A and WCDA photons. Furthermore, we use the fixed time bin width in our analysis, while the Knuth binning method is adopted in [20]. In our analysis, we employ fixed time bin widths to ensure consistent treatment throughout the parameter scan. This choice allows us to systematically vary the bin width and incorporate its effect as a source of uncertainty in the final LIV constraints. A strict comparison between binning methods would require careful consideration of temporal correlations and is not considered in this work.
Our results show that the energy-weighted profile more effectively characterizes the correlation between Shannon entropy and the LIV parameters compared to the count-based profile, thereby enhancing the precision of parameter estimation. We also observe that the different temporal selections for photons have little impact on the results for the 1st-order LIV parameter derived via the energy-weighted profile, as well as for the 2nd-order LIV parameter using both profiles. However, the choice of temporal binning significantly influences the results. Excessively narrow time bins (too small Δ t ) yield significant oscillations. This artifact arises because photons with almost identical arrival times may be assigned to different time bins under varying parameter configurations, thereby introducing fluctuations in the calculations of Shannon entropy. Conversely, overly wide time bins also degrade accuracy due to information loss. When multiple photons are grouped within a single bin, their individual temporal signatures are effectively averaged, thereby obscuring distinctive features. This effect becomes increasingly severe with wider bins, systematically increasing errors in parameter estimation.
Given the inherent energy resolution limitations of ground-based detector arrays, we incorporate uncertainties in photon energy into our analysis through a Monte Carlo approach. We focus on photons in time interval [230, 400] s. For each photon detected by the KM2A detector, we generate randomized energy values following a composite probability distribution comprising two truncated normal distributions. These two distributions are centered on the mean value of the observed energy, with standard deviations corresponding to the reported left and right energy uncertainties [32], respectively. This double-normal approximation accurately captures the asymmetric energy resolution reported by LHAASO. All generated energies are restricted to exceed 1 TeV. For photons detected by the WCDA within the N hit bin of [30, 33], we generate energies using a single normal distribution with a mean value of 0.35 TeV and a standard deviation of 0.35 TeV that reflects the associated uncertainty. The generated energies are restricted to lie between 0.1 TeV and 0.7 TeV. The Gaussian distribution is a simple assumption. To assess the systematic uncertainties associated with this approximation, we also consider a photon energy distribution obtained by convolving a power-law spectrum with a Gaussian detector response. Taking Δ t = 1.6 s as an example, we find that the absolute values of τ ¯ L and τ ¯ H derived from the convolved spectrum are slightly smaller than those obtained from the pure Gaussian spectrum, by 3.5 % and 4.3 % respectively. The reduction in the absolute values of τ ¯ L and τ ¯ H indicates stronger restrictions. This arises because convolving a power-law spectrum causes the photon energies to be more concentrated in the low-energy range, resulting in a larger energy contrast between the WCDA and KM2A photons and thereby enhancing the constraining power. Since we adopt conservative constraints throughout this work, this effect does not affect our final results.
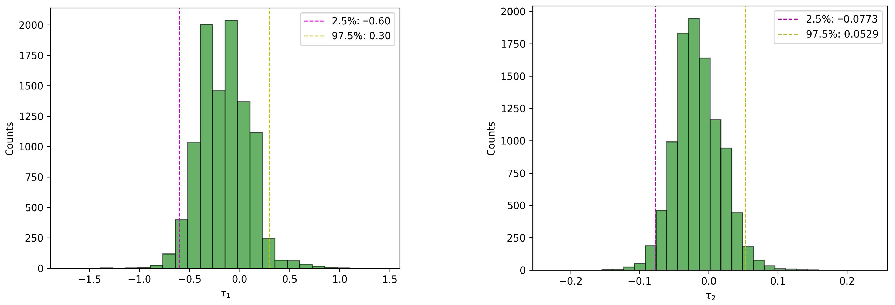
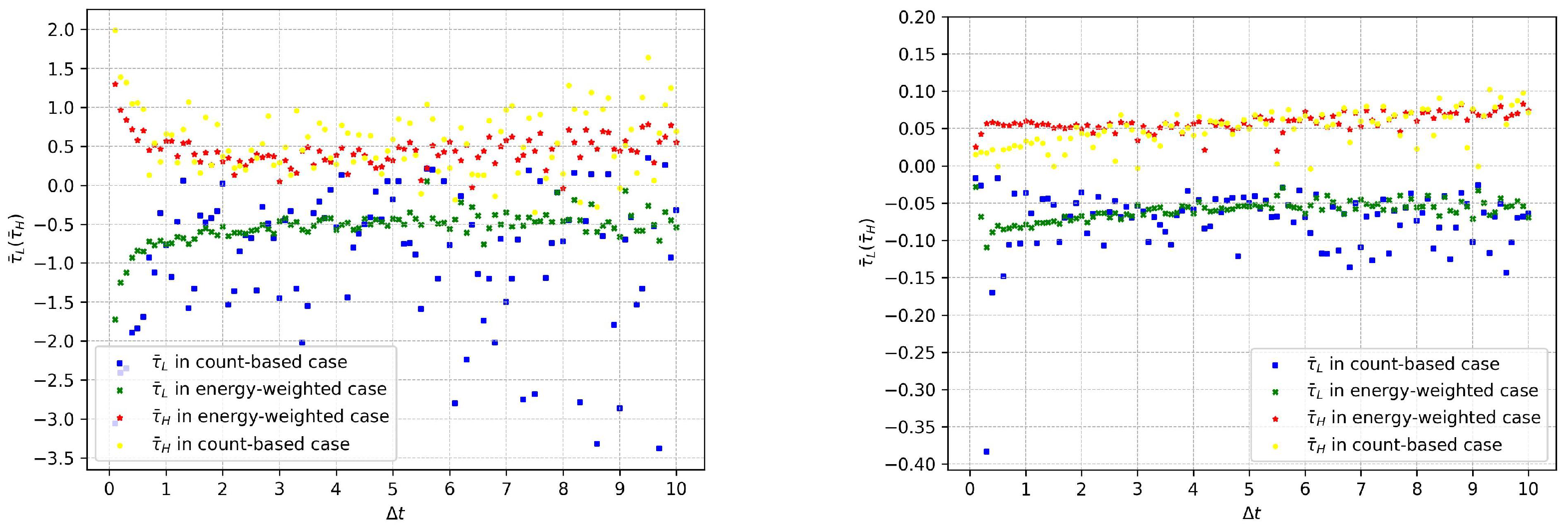
We generate a set of 10 4 simulated datasets to assess the impact of energy measurement uncertainties and statistical fluctuations on the determination of the LIV parameter. For each dataset, we identify the optimal LIV parameter τ ¯ corresponding to the minimum Shannon entropy. This procedure yields a probability distribution of τ ¯ values that accounts for the systematic uncertainty introduced by the energy reconstruction. Figure 8 shows the distributions of τ ¯ 1 and τ ¯ 2 with a time bin width Δ t = 1.6 s. From these distributions, we extract the 2.5th and 97.5th percentiles of τ ¯ , denoted as τ ¯ L and τ ¯ H , respectively, which can be converted into constraints on the quantum gravity energy scale E QG , n . As noted previously, the determination of τ ¯ exhibits a significant dependence on the chosen time bin width Δ t . To systematically evaluate this effect, we perform our analysis across a range of bin widths Δ t from 0.1 s to 10 s in 0.1 s increments, calculating τ ¯ L and τ ¯ H for each time bin width. Figure 9 illustrates the dependence of these confidence bounds for both the energy-weighted and count-based profiles on Δ t for the 1st-order and 2nd-order LIV effects, respectively. Our results show that both τ ¯ L and τ ¯ H for both the 1st-order and 2nd-order LIV scenarios exhibit less dispersion for the energy-weighted profile compared to the count-based profile. Furthermore, we observe a long tail at small Δ t values and large dispersion at large Δ t values for the energy-weighted profile. These features confirm our earlier discussions regarding the effects of temporal binning. Our analysis suggests an optimal bin width in the range of approximately 1 to 6 s, where the parameter estimates exhibit enhanced stability and precision.
Since the energy-weighted profile shows greater efficiency than the count-based profile, we restrict our subsequent analysis to the energy-weighted profile. The final results are shown in Table 1. We provide two distinct sets of limits:
  • Stringent constraints: These are derived from the mean values of the τ ¯ L and τ ¯ H distributions obtained from Monte Carlo simulations. They represent the most probable values corresponding to the 95% confidence lower limits of the LIV parameters under ideal conditions.
  • Conservative constraints: These are based on the 95% confidence intervals (i.e., the 2.5th and 97.5th percentiles) of the τ ¯ L and τ ¯ H distributions. This approach provides a more robust assessment by incorporating systematic uncertainties arising from energy resolution, temporal binning selection, and others.
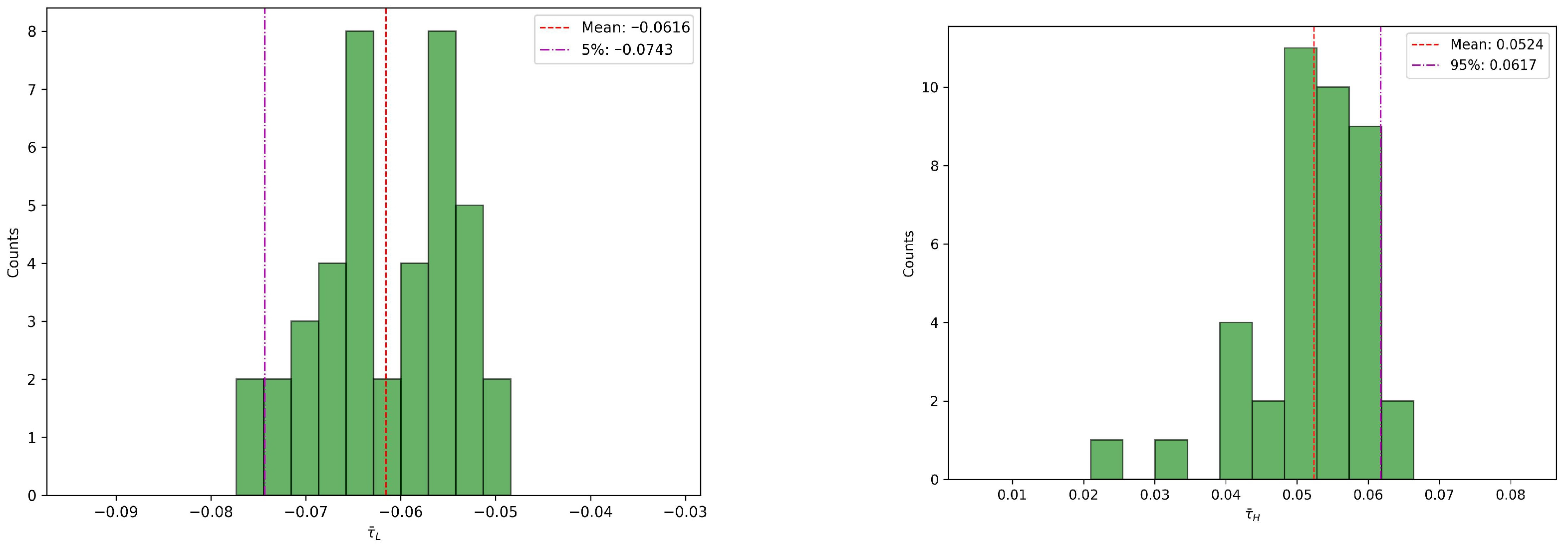
In our 1st-order LIV analysis, we examine time bin widths spanning 1.5 to 5.4 s in increments of 0.1 s. Figure 10 illustrates the distributions of τ ¯ L (left panel) and τ ¯ H (right panel). From these distributions, we calculate both the mean values (“stringent” in Table 1) and 95 % confidence intervals (“conservative” in Table 1) for both parameters. Using the mean values of τ ¯ L and τ ¯ H as thresholds, we establish the 95 % confidence-level constraints on the quantum gravity energy scale E QG , 1 , yielding results of E QG , 1 / 10 19 GeV > 13.8 and E QG , 1 / 10 19 GeV > 21.1 for the superluminal ( S = 1 ) and subluminal ( S = + 1 ) cases, respectively. By employing the boundaries of the 95 % confidence interval of the τ ¯ L (left panel) and τ ¯ H (right panel) distributions as thresholds, we obtain more loose constraints: E QG , 1 / 10 19 GeV > 11.2 and E QG , 1 / 10 19 GeV > 14.6 the respective cases. The 2nd-order LIV analysis follows an analogous procedure, examining the same bin widths from 1.5 to 5.4 s in increments of 0.1 s. The corresponding parameter distributions are shown in Figure 11. Based on the mean values ( 95 % intervals) of the τ ¯ L and τ ¯ H distributions, we impose the 95 % constraints on E QG , 2 as E QG , 2 / 10 11 GeV > 13.7 (12.5) and E QG , 2 / 10 11 GeV > 14.9 (13.7) for the superluminal and subluminal cases, respectively. We provide the conservative constraints as the primary findings due to their enhanced reliability against potential systematic biases.
Finally, taking the first-order LIV as an example, we compare our derived constraints with other 95% confidence-level constraints obtained from GRB 221009A. For ease of comparison, all results are converted into units of GeV. [17] derived superluminal (subluminal) constraints of E QG , 1 7.56 ( 7.20 ) × 10 19 GeV by fitting the WCDA-observed light curve and spectrum. Similarly, the LHAASO collaboration reported constraints based solely on WCDA observation [19], obtaining limits of E QG , 1 7.0 ( 6.0 ) × 10 19 GeV using the cross-correlation function method, and E QG , 1 10.0 ( 11.0 ) × 10 19 GeV using the maximum likelihood method, for the superluminal (subluminal) cases, respectively. Furthermore, by jointly using WCDA and KM2A observations, Ref. [18] obtained limits of E QG , 1 8.8 ( 16.1 ) × 10 19 GeV via the pair-view method, and E QG , 1 6.5 ( 14.7 ) × 10 19 GeV through a maximum likelihood analysis, for the superluminal (subluminal) cases, respectively. In addition, Ref. [20] adopted a similar DisCan method as used in this work, yielding constraints of E QG , 1 2.7 ( 5.4 ) × 10 19 GeV for the superluminal (subluminal) scenarios. Although the constraints obtained using different analysis methods exhibit some variations, they are consistent at the order-of-magnitude level. Our derived constraints are also comparable to these previous results.

4. Conclusions

In this study, we employ the DisCan algorithm to investigate potential LIV effects in the LHAASO observations of GRB221009A. Utilizing the energies and arrival times of the photons, we calculate the Shannon entropy as a function of the LIV parameter τ and determine the optimal value τ ¯ corresponding to the entropy minimum. To account for uncertainties arising from experimental energy resolution, we generate multiple realizations of photon energies through Monte Carlo sampling, obtaining a probability distribution for τ ¯ from which the percentile-based constraints on LIV parameters can be derived. In the analysis, we consider the impact of time binning by examining datasets with varying time bin widths. For the 1st-order LIV effects, we establish the conservative 95 % confidence-level constraints on the quantum gravity energy scale E QG , 1 of E QG , 1 / 10 19 GeV > 11.2 and E QG , 1 / 10 19 GeV > 14.6 for the superluminal and subluminal cases, respectively. The constraints for the 2nd-order LIV effects are E QG , 2 / 10 11 GeV > 12.5 and E QG , 2 / 10 11 GeV > 13.7 for the respective cases. The intrinsic energy-dependent emitting at the source and astrophysical propagation effects resulting in time delays are not considered in this work. If these effects are introduced, the derived limits may be relaxed.

Author Contributions

Conceptualization, X.-J.B.; methodology, Y.-C.H., X.-J.B., Y.-M.Y. and P.-F.Y.; software, Y.-C.H.; validation, Y.-C.H., X.-J.B., Y.-M.Y. and P.-F.Y.; formal analysis, Y.-C.H.; investigation, Y.-C.H., X.-J.B., Y.-M.Y. and P.-F.Y.; data curation, Y.-C.H., X.-J.B., Y.-M.Y. and P.-F.Y.; writing—original draft preparation, Y.-C.H.; writing—review and editing, X.-J.B., Y.-M.Y. and P.-F.Y.; visualization, Y.-C.H.; supervision, X.-J.B.; project administration, X.-J.B.; funding acquisition, X.-J.B. All authors have read and agreed to the published version of the manuscript.

Funding

This research was funded by the National Natural Science Foundation of China, grant numbers 12175248 and 12447105.

Data Availability Statement

The LHAASO data used in this study are available on the websites https://sdcdata.ihep.ac.cn/#/Search/SearchDetail?id=732c565f465d408dacc0fdd1fee5316b (accessed on 19 November 2025) and https://www.nhepsdc.cn/resource/astro/lhaaso/paper.Science2023.adg9328/ (accessed on 19 November 2025).

Acknowledgments

This work is supported by the National Natural Science Foundation of China under grant No. 12175248 and No. 12447105.

Conflicts of Interest

The authors declare no conflicts of interest. The funders had no role in the design of the study; in the collection, analyses, or interpretation of data; in the writing of the manuscript; or in the decision to publish the results.

References

  1. Kostelecky, V.A.; Samuel, S. Spontaneous Breaking of Lorentz Symmetry in String Theory. Phys. Rev. D 1989, 39, 683. [Google Scholar] [CrossRef]
  2. Amelino-Camelia, G.; Ellis, J.R.; Mavromatos, N.E.; Nanopoulos, D.V. Distance measurement and wave dispersion in a Liouville string approach to quantum gravity. Int. J. Mod. Phys. A 1997, 12, 607–623. [Google Scholar] [CrossRef]
  3. Carroll, S.M.; Harvey, J.A.; Kostelecký, V.A.; Lane, C.D.; Okamoto, T. Noncommutative Field Theory and Lorentz Violation. Phys. Rev. Lett. 2001, 87, 141601. [Google Scholar] [CrossRef] [PubMed]
  4. Amelino-Camelia, G. Doubly special relativity. Nature 2002, 418, 34–35. [Google Scholar] [CrossRef]
  5. Amelino-Camelia, G. Quantum-Spacetime Phenomenology. Living Rev. Relativ. 2013, 16, 5. [Google Scholar] [CrossRef]
  6. Addazi, A.; Alvarez-Muniz, J.; Batista, R.A.; Amelino-Camelia, G.; Antonelli, V.; Arzano, M.; Asorey, M.; Atteia, J.L.; Bahamonde, S.; Bajardi, F.; et al. Quantum gravity phenomenology at the dawn of the multi-messenger era—A review. Prog. Part. Nucl. Phys. 2022, 125, 103948. [Google Scholar] [CrossRef]
  7. Biller, S.D.; Breslin, A.C.; Buckley, J.; Catanese, M.; Carson, M.; Carter-Lewis, D.A.; Cawley, M.F.; Fegan, D.J.; Finley, J.P.; Gaidos, J.A.; et al. Limits to Quantum Gravity Effects on Energy Dependence of the Speed of Light from Observations of TeV Flares in Active Galaxies. Phys. Rev. Lett. 1999, 83, 2108. [Google Scholar] [CrossRef]
  8. MAGIC Collaboration; Albert, J.; Aliu, E.; Anderhub, H.; Antonelli, L.A.; Antoranz, P.; Backes, M.; Baixeras, C.; Barrio, J.A.; Bartko, H.; et al. Probing quantum gravity using photons from a flare of the active galactic nucleus Markarian 501 observed by the MAGIC telescope. Phys. Lett. B 2008, 668, 253–257. [Google Scholar] [CrossRef]
  9. Abramowski, A.; Acero, F.; Aharonian, F.; Akhperjanian, A.G.; Anton, G.; Barnacka, A.; De Almeida, U.B.; Bazer-Bachi, A.R.; Becherini, Y.; Becker, J.; et al. Search for Lorentz Invariance breaking with a likelihood fit of the PKS 2155-304 flare data taken on MJD 53944. Astropart. Phys. 2011, 34, 738–747. [Google Scholar] [CrossRef]
  10. Chrétien, M.; Bolmont, J.; Jacholkowska, A. Constraining photon dispersion relations from observations of the Vela pulsar with H.E.S.S. arXiv 2015, arXiv:1509.03545. [Google Scholar] [CrossRef]
  11. Ahnen, M.L.; Ansoldi, S.; Antonelli, L.A.; Arcaro, C.; Babić, A.; Banerjee, B.; Bangale, P.; De Almeida, U.B.; Barrio, J.A.; González, J.B.; et al. Constraining Lorentz Invariance Violation Using the Crab Pulsar Emission Observed up to TeV Energies by MAGIC. Astrophys. J. Suppl. Ser. 2017, 232, 9. [Google Scholar] [CrossRef]
  12. Amelino-Camelia, G.; Ellis, J.; Mavromatos, N.E.; Nanopoulos, D.V.; Sarkar, S. Tests of quantum gravity from observations of γ-ray bursts. Nature 1998, 393, 763–765. [Google Scholar] [CrossRef]
  13. Albert, A.; Alfaro, R.; Alvarez, C.; Angeles Camacho, J.R.; Arteaga-Velázquez, J.C.; Arunbabu, K.P.; Avila Rojas, D.; Ayala Solares, H.A.; Baghmanyan, V.; Belmont-Moreno, E.; et al. Constraints on Lorentz Invariance Violation from HAWC Observations of Gamma Rays above 100 TeV. Phys. Rev. Lett. 2020, 124, 131101. [Google Scholar] [CrossRef]
  14. Acciari, V.A.; Ansoldi, S.; Antonelli, L.A.; Arbet Engels, A.; Baack, D.; Babić, A.; Banerjee, B.; Barres de Almeida, U.; Barrio, J.A.; Becerra González, J.; et al. Bounds on Lorentz Invariance Violation from MAGIC Observation of GRB 190114C. Phys. Rev. Lett. 2020, 125, 021301. [Google Scholar] [CrossRef]
  15. Bi, X.J.; Bi, Y.J.; Cai, H.; Cai, J.T.; Cao, Z.; Chang, J.; Chang, J.F.; Chen, B.M.; Chen, E.S.; Chen, J.; et al. Exploring Lorentz Invariance Violation from Ultrahigh-Energy γ Rays Observed by LHAASO. Phys. Rev. Lett. 2022, 128, 051102. [Google Scholar] [CrossRef]
  16. Terzić, T.; Kerszberg, D.; Strišković, J. Probing Quantum Gravity with Imaging Atmospheric Cherenkov Telescopes. Universe 2021, 7, 345. [Google Scholar] [CrossRef]
  17. Piran, T.; Ofengeim, D.D. Lorentz invariance violation limits from GRB 221009A. Phys. Rev. D 2024, 109, L081501. [Google Scholar] [CrossRef]
  18. Yang, Y.-M.; Bi, X.-J.; Yin, P.-F. Constraints on Lorentz invariance violation from the LHAASO observation of GRB 221009A. J. Cosmol. Astropart. Phys. 2024, 04, 060. [Google Scholar] [CrossRef]
  19. Bian, W.; Bukevich, A.V.; Cao, Q.; Cao, W.Y.; Cao, Z.; Chang, J.; Chang, J.F.; Chen, A.M.; Chen, E.S.; Chen, H.X.; et al. Stringent Tests of Lorentz Invariance Violation from LHAASO Observations of GRB 221009A. Phys. Rev. Lett. 2024, 133, 071501. [Google Scholar] [CrossRef]
  20. Xi, Y.; Shu, F.-W. Constraints on Lorentz invariance violation from GRB 221009A using the DisCan method. Chin. Phys. 2025, 49, 125101. [Google Scholar] [CrossRef]
  21. Aharonian, F.; Akhperjanian, A.G.; de Almeida, U.B.; Bazer-Bachi, A.R.; Becherini, Y.; Behera, B.; Beilicke, M.; Benbow, W.; Bernlöhr, K.; Boisson, C.; et al. Limits on an Energy Dependence of the Speed of Light from a Flare of the Active Galaxy PKS 2155-304. Phys. Rev. Lett. 2008, 101, 170402. [Google Scholar] [CrossRef]
  22. Ellis, J.; Mavromatos, N.E.; Nanopoulos, D.V.; Sakharov, A.S. Quantum-gravity analysis of gamma-ray bursts using wavelets. Astron. Astrophys. 2003, 402, 409–424. [Google Scholar] [CrossRef]
  23. Vasileiou, V.; Jacholkowska, A.; Piron, F.; Bolmont, J.; Couturier, C.; Granot, J.; Stecker, F.W.; Cohen-Tanugi, J.; Longo, F. Constraints on Lorentz invariance violation from Fermi-Large Area Telescope observations of gamma-ray bursts. Phys. Rev. D 2013, 87, 122001. [Google Scholar] [CrossRef]
  24. Martínez, M.; Errando, M. A new approach to study energy-dependent arrival delays on photons from astrophysical sources. Astropart. Phys. 2009, 31, 226–232. [Google Scholar] [CrossRef]
  25. Ellis, J.R.; Harries, N.; Meregaglia, A.; Rubbia, A.; Sakharov, A. Probes of Lorentz Violation in Neutrino Propagation. Phys. Rev. D 2008, 78, 033013. [Google Scholar] [CrossRef]
  26. Ellis, J.; Janka, H.-T.; Mavromatos, N.E.; Sakharov, A.S.; Sarkisyan, E.K.G. Probing Lorentz Violation in Neutrino Propagation from a Core-Collapse Supernova. Phys. Rev. D 2012, 85, 045032. [Google Scholar] [CrossRef]
  27. Ellis, J.; Konoplich, R.; Mavromatos, N.E.; Nguyen, L.; Sakharov, A.S.; Sarkisyan-Grinbaum, E.K. Robust Constraint on Lorentz Violation Using Fermi-LAT Gamma-Ray Burst Data. Phys. Rev. D 2019, 99, 083009. [Google Scholar] [CrossRef]
  28. Bustamante, M.; Ellis, J.; Konoplich, R.; Sakharov, A.S. Probing Lorentz invariance with a high-energy neutrino flare. Phys. Rev. D 2025, 111, 123031. [Google Scholar] [CrossRef]
  29. Abdalla, H.; Aharonian, F.; Ait Benkhali, F.; Angüner, E.O.; Arakawa, M.; Arcaro, C.; Armand, C.; Arrieta, M.; Backes, M.; Barnard, M.; et al. The 2014 TeV γ-Ray Flare of Mrk 501 Seen with H.E.S.S.: Temporal and Spectral Constraints on Lorentz Invariance Violation. Astrophys. J. 2019, 870, 93. [Google Scholar] [CrossRef]
  30. Li, H.; Ma, B.-Q. Revisiting lorentz invariance violation from GRB 221009A. J. Cosmol. Astropart. Phys. 2023, 2023, 061. [Google Scholar] [CrossRef]
  31. Cao, Z.; Aharonian, F.; An, Q.; Axikegu; Bai, L.X.; Bai, Y.X.; Bao, Y.W.; Bastieri, D.; Bi, X.J.; Bi, Y.J. A tera–electron volt afterglow from a narrow jet in an extremely bright gamma-ray burst. Science 2023, 380, 1390–1396. [Google Scholar] [CrossRef]
  32. The LHAASO Collaboration. Very high-energy gamma-ray emission beyond 10 tev from grb 221009a. Sci. Adv. 2023, 9, eadj2778. [Google Scholar] [CrossRef]
  33. Scargle, J.D.; Norris, J.P.; Bonnell, J.T. An Algorithm for Detecting Quantum Gravity Photon Dispersion in Gamma-Ray Bursts: DisCan. Astrophys. J. 2008, 673, 972. [Google Scholar] [CrossRef][Green Version]
  34. Zitzer, B.; VERITAS Collaboration. Lorentz Invariance Violation Limits from the Crab Pulsar Using VERITAS. In Proceedings of the 33rd International Cosmic Ray Conference, Rio de Janeiro, Brazil, 2–9 July 2013; Volume 7, p. 1147. [Google Scholar]
  35. Planck Collaboration; Aghanim, N.; Akrami, Y.; Ashdown, M.; Aumont, J.; Baccigalupi, C.; Ballardini, M.; Banday, A.J.; Barreiro, R.B.; Bartolo, N.; et al. Planck 2018 results: VI. Cosmological parameters. Astron. Astrophys. 2020, 641, A6. [Google Scholar] [CrossRef]
  36. Shannon, C.E.; Weaver, W. The Mathematical Theory of Communication; University of Illinois Press: Urbana, IL, USA, 1949. [Google Scholar]
Figure 1. The distributions of Shannon entropy for the photons concerning the 1st-order LIV parameter τ 1 with time bin widths of 0.3 s, 3 s, and 15 s. The photons are randomly generated over a uniform time interval from 0 to 100 s, incorporating the LIV effects with a parameter value of τ 1 * = 0.537 . The red and blue curves correspond to the results derived with the energy-weighted and photon-count profiles, respectively. The red and blue vertical dashed lines indicate the optimal τ 1 values that minimize the Shannon entropy for the two cases, respectively.
Figure 1. The distributions of Shannon entropy for the photons concerning the 1st-order LIV parameter τ 1 with time bin widths of 0.3 s, 3 s, and 15 s. The photons are randomly generated over a uniform time interval from 0 to 100 s, incorporating the LIV effects with a parameter value of τ 1 * = 0.537 . The red and blue curves correspond to the results derived with the energy-weighted and photon-count profiles, respectively. The red and blue vertical dashed lines indicate the optimal τ 1 values that minimize the Shannon entropy for the two cases, respectively.
Universe 12 00003 g001
Figure 2. The same as Figure 1, but for the arrival time profile of photons generated with a normal distribution.
Figure 2. The same as Figure 1, but for the arrival time profile of photons generated with a normal distribution.
Universe 12 00003 g002
Figure 3. The same as Figure 1, but for the photons generated using the time profile and energy spectrum reported by the LHAASO collaboration.
Figure 3. The same as Figure 1, but for the photons generated using the time profile and energy spectrum reported by the LHAASO collaboration.
Universe 12 00003 g003
Figure 4. The dependence of the optimal parameter τ on Δ t . The left, middle and right panels correspond to the cases shown in Figure 1, Figure 2 and Figure 3, respectively.
Figure 4. The dependence of the optimal parameter τ on Δ t . The left, middle and right panels correspond to the cases shown in Figure 1, Figure 2 and Figure 3, respectively.
Universe 12 00003 g004
Figure 5. The variation of Shannon entropy with the 1st-order LIV parameters τ 1 for time binning intervals of 0.5 s, 2 s, 5 s, and 20 s, respectively. The red (blue) and green (yellow) curves correspond to the results in the [230, 400] s and [230, 500] s intervals analyzed using the count-based (energy-weighted) profile, respectively.
Figure 5. The variation of Shannon entropy with the 1st-order LIV parameters τ 1 for time binning intervals of 0.5 s, 2 s, 5 s, and 20 s, respectively. The red (blue) and green (yellow) curves correspond to the results in the [230, 400] s and [230, 500] s intervals analyzed using the count-based (energy-weighted) profile, respectively.
Universe 12 00003 g005
Figure 6. The same as Figure 5, but for the 2nd-order LIV parameter τ 2 .
Figure 6. The same as Figure 5, but for the 2nd-order LIV parameter τ 2 .
Universe 12 00003 g006
Figure 7. The dependence of the optimal parameter τ ¯ on Δ t . (Left): 1st-order case; (Right): 2nd-order case.
Figure 7. The dependence of the optimal parameter τ ¯ on Δ t . (Left): 1st-order case; (Right): 2nd-order case.
Universe 12 00003 g007
Figure 8. Distributions of τ ¯ 1 (left) and τ ¯ 2 (right) with the time bin width Δ t = 1.6 s.
Figure 8. Distributions of τ ¯ 1 (left) and τ ¯ 2 (right) with the time bin width Δ t = 1.6 s.
Universe 12 00003 g008
Figure 9. The dependence of the percentile parameters τ ¯ on Δ t for the 1st-order (left) and 2nd-order (right) LIV scenario. The blue (green) and yellow (red) points represent τ ¯ L and τ ¯ H for the count-based (energy-weighted) profile, respectively.
Figure 9. The dependence of the percentile parameters τ ¯ on Δ t for the 1st-order (left) and 2nd-order (right) LIV scenario. The blue (green) and yellow (red) points represent τ ¯ L and τ ¯ H for the count-based (energy-weighted) profile, respectively.
Universe 12 00003 g009
Figure 10. The distributions of τ ¯ L (left) and τ ¯ H (right) for the 1st-order LIV effects.
Figure 10. The distributions of τ ¯ L (left) and τ ¯ H (right) for the 1st-order LIV effects.
Universe 12 00003 g010
Figure 11. The same as Figure 10, but for the 2nd-order LIV effects.
Figure 11. The same as Figure 10, but for the 2nd-order LIV effects.
Universe 12 00003 g011
Table 1. The constraints on the LIV parameters.
Table 1. The constraints on the LIV parameters.
S = 1 S = + 1
StringentConservativeStringentConservative
τ 1 · TeV / s 0.520.640.340.49
τ 2 · TeV 2 / s 0.06160.07430.05240.0617
E QG , 1 / 10 19 GeV 13.811.221.114.6
E QG , 2 / 10 11 GeV 13.712.514.913.7
Disclaimer/Publisher’s Note: The statements, opinions and data contained in all publications are solely those of the individual author(s) and contributor(s) and not of MDPI and/or the editor(s). MDPI and/or the editor(s) disclaim responsibility for any injury to people or property resulting from any ideas, methods, instructions or products referred to in the content.

Share and Cite

MDPI and ACS Style

Hua, Y.-C.; Bi, X.-J.; Yang, Y.-M.; Yin, P.-F. Probing Lorentz Invariance Violation at High Energies Using LHAASO Observations of GRB221009A via DisCan Algorithm. Universe 2026, 12, 3. https://doi.org/10.3390/universe12010003

AMA Style

Hua Y-C, Bi X-J, Yang Y-M, Yin P-F. Probing Lorentz Invariance Violation at High Energies Using LHAASO Observations of GRB221009A via DisCan Algorithm. Universe. 2026; 12(1):3. https://doi.org/10.3390/universe12010003

Chicago/Turabian Style

Hua, Yu-Chen, Xiao-Jun Bi, Yu-Ming Yang, and Peng-Fei Yin. 2026. "Probing Lorentz Invariance Violation at High Energies Using LHAASO Observations of GRB221009A via DisCan Algorithm" Universe 12, no. 1: 3. https://doi.org/10.3390/universe12010003

APA Style

Hua, Y.-C., Bi, X.-J., Yang, Y.-M., & Yin, P.-F. (2026). Probing Lorentz Invariance Violation at High Energies Using LHAASO Observations of GRB221009A via DisCan Algorithm. Universe, 12(1), 3. https://doi.org/10.3390/universe12010003

Note that from the first issue of 2016, this journal uses article numbers instead of page numbers. See further details here.

Article Metrics

Back to TopTop