Abstract
Matter at ultra-high densities finds a physical realization inside neutron stars. One key property is their maximum mass, which has far-reaching implications for astrophysics and the equation of state of ultra dense matter. In this work, we employ Bayesian analysis to scrutinize the mass distribution and maximum mass threshold of galactic neutron stars. We compare two distinct models to assess the impact of assuming a uniform distribution for the most important quantity, the cosine of orbital inclination angles (i), which has been a common practice in previous analyses. This prevailing assumption yields a maximum mass of (2.15–3.32 within confidence), with a strong peak around the maximum value. However, in the second model, which indirectly includes observational constraints of i, the analysis supports a mass limit of ( uncertainty), a result that points in the same direction as some recent results gathered from gravitational wave observations, although their statistics are still limited. This work stresses the importance of an accurate treatment of orbital inclination angles, and contributes to the ongoing debate about the maximum neutron star mass, further emphasizing the critical role of uncertainties in the individual neutron star mass determinations.
1. Introduction
More than fifty years after the detection of the first pulsar [1], these compact objects continue to challenge our understanding. The study of neutron stars (hereafter NSs), of which pulsars are a subset, provides insights into fundamental aspects of the Universe, ranging from the state of matter at ultra-high densities to interstellar enrichment with heavy elements. Additionally, they offer the most precise tests for General Relativity (GR) [2] and contribute to the understanding of stellar evolution and binary interactions. The importance of studying such stars is clear, and the last 10–15 years of research have brought about paradigm shifts, correcting previously unquestioned beliefs in the field.
The proposal that NSs are formed at the end of the life of massive progenitor stars, initially suggested by Baade and Zwicky [3], coupled with their known associations with supernova remnants [4], helped construct an evolutionary scenario for their formation. Despite an initial variety of ideas [5], the prevailing notion was that NSs are formed from the collapse of an Iron (Fe and neighbour isotopes) core, developed at the center of progenitor stars with initial masses ranging from 8 to 25 . A misleading association of the iron core before the collapse with the Chandrasekhar limit, together with early mass measurements, contributed to establishing a paradigm of a unique formation channel for NSs, with a mass scale around and minimal dispersion [6].
Simultaneously, the existence of a mass limit predicted by the Tolman–Oppenheimer–Volkoff (TOV) equation, derived from the theory of GR and not from fermion degeneracy, sparked extensive discussions. Since the determination of this limit relies on the equation of state (EoS) describing matter at extreme conditions, and this EoS cannot be securely determined from first principles or terrestrial experiments, an accurate maximum mass could not be determined. In 1974, Rhoades and Ruffini [7] proposed an “absolute” limit under the assumption of a static and isotropic metric. Assuming the equation of state above a certain density to be the stiffest possible1, they established an upper threshold for NS masses at , which has since been adopted to distinguish NSs from black holes (BHs). While uncertainties in early X-ray mass measurements did not forbid the existence of high masses, and some theoretical studies suggested the possibility of a few physical EoSs leading to a maximum mass around , it became a consensus in the scientific community that, for evolutionary reasons, NS masses should not exceed the “canonical” value of , in agreement with the first precise mass measurements [6,8]. Or, in other words, that the was the value imprinted at birth by collapse physics.
However, observational efforts have steadily increased the number of measured masses over the years. For over a decade now, it has been known that the mass range covered by NSs is much larger than previously expected, with the current interval spanning from to values exceeding , a much broader range than was previously thought possible. The first pulsar discovered with a mass that deviates significantly from the “typical” value was Vela X-1, with [9]. In the following years, a few other potentially massive NSs started being discovered, as is the case of PSR J0751+1807 () [10], PSR B1516+02B () [11], PSR J1748-2021B () [12], and PSR J1614-2230, with [13], which was considered the most accurate inference among the massive ones at that time. The discovery of PSR J0740+6620 [14], with , proved once and for all the existence of NS masses >, highlighting the issue of the maximum mass.
From an evolutionary standpoint, the presence of a broad mass range was soon associated with different formation mechanisms. An analysis by Schwab et al. [15] with a selected sample of well-constrained masses (uncertainties less than ≲0.025 ) revealed a double-peaked distribution, where a group of NSs centered at ∼1.35 was associated with the “standard” Fe core-collapse supernova, while the second group clustered around ∼1.25 , linked to the electron-capture supernova scenario, was expected to occur in degenerate cores of [5,16]. Although subsequent analyses with the complete sample of NS masses did not detected this lower peak, it is highly probable that it occurs for progenitor stars with initial masses between 8 and 10 [17], exploding via electron capture onto a degenerate core. Instead, these analyses found a second peak around 1.75–1.80 [18,19,20,21], in addition to the dominant one, at ∼1.4 . This massive group was rapidly associated with accretion onto NSs in binary systems, as expected from the existence of millisecond pulsars and other systems containing an NS. Even though accretion is still a prime candidate for the origin of massive NSs, recent works have also demonstrated the possibility of forming massive NSs directly from heavier iron cores [22], while others have shown that smaller Fe cores can collapse, leaving behind a 1.17 NS [23].
One particular class of binary systems, the “spiders”, are prime candidates to populate the high-mass interval. “Spiders” are close binary systems ( day), where a millisecond pulsar orbits a low-mass companion star that is in the process of having its envelope ablated away by the pulsar’s wind2. If the donor companion has a mass of 0.1–0.5 , it is classified as a redback, while those with companion masses —and where the accretion has stopped—are named black widows. These systems are expected to experience a large accretion phase in the early-stage phases, accumulating a great amount (>0.8 ) of mass in the most extreme cases [24]. Evidence suggests that these systems can host the most massive NSs in the Universe [25,26]. The most recent massive spider discovered is PSR J0952-0607, with [27], placing the maximum NS mass as >2.19 ( confidence).
Finally, NSs may also be formed through the (single-degenerate) accretion-induced collapse (AIC) scenario, where a massive white dwarf (WD) exceeds its mass limit and collapses without igniting carbon, or the double-degenerate AIC, where two WDs merge. Although these events have never been positively identified, population synthesis has yielded the expectation of approximately pulsars formed by AIC in the single-degenerate channel and a few times this figure comes from the double-degenerate channel [28]. Additionally, the long gamma-ray burst GRB 211211A fed the possibility of an NS-WD merger [29], leaving behind a magnetar, another feasible scenario to populate the second peak of masses around ∼1.8 .
The detection of gravitational waves (GW) from the merger of two NSs in 2017, GW170817 [30], opened a new era in multimessenger and multiwavelength astronomy, providing a new tool to set constraints on NS physics. Together with galactic determinations, constraints placed by GW170817 contributed to placing the limit of masses below 2.2–2.3 [31,32,33,34,35]. Later on, the detection of GW190814 [36], where one of the components that merged with a BH had a mass of , raised a tension about whether the threshold of the maximum mass should be above or below 2.2–2.3 . The work of Nathanail et al. [37] concluded that the secondary of GW190814 needs to be a BH in order to avoid contradictions with the post-merger observations of GW170817. At the same time, an analysis made by the Ligo–Virgo (LV) Collaboration [38] of the binary BH (BBH) merging population in the second catalog found GW190814 to be an outlier, i.e., to be likely originated from an NS–BH merger. In addition, from an analysis of the available LV NS–BH events—and assuming GW190814 to be one of them–the maximum mass of a non-spinning NS was found to be [39]. A recent result combined constraints from all possible astronomical approaches, and derived a maximum mass in the range of 2.49–2.52 [40], providing independent evidence supporting the existence of extremely heavy NS masses.
In this article, we focus on analyzing the up-to-date sample of NS masses found in binary systems in the Galaxy and in Globular Clusters, and the impact the orbital inclination angle has on the conclusions derived from this kind of analysis, especially in the estimation of the maximum mass (). We start in Section 2 with an overview of all available measurement methods and a discussion of the detailed features leading to individual masses and uncertainties. In Section 3, we describe the statistical method and the “accuracy-dependent” and “accuracy-independent” models used to analyze the whole distribution, now featuring 125 members (listed in Appendix A). In Section 4, we present our results and compare the posterior distributions of each model. Finally, we draw some general conclusions in the last section. It is important to emphasize the difference between the TOV mass (), supported by non-rotating pulsars, and the , which is derived from our analysis and is the maximum supported by pulsars with maximum uniform rotation3. Furthermore, according to the quasi-universal relation derived in Most et al. [41], can exceed by a factor of up to 1.2 the value.
2. Neutron Star Mass Measurements
The majority of NSs are observed as pulsars, rapidly-rotating and highly magnetized NSs emitting beams of radiation along their magnetic axes. This emission is observed on Earth as a pulse due to the lighthouse effect. The remarkable regularity of these pulses, with pulsars being one of the most stable clocks in the observable universe, makes pulsar timing the most accurate method for determining their masses and testing fundamental physics. This procedure involves monitoring the times of arrival (ToAs) of pulses over an extended period of time to determine the pulsar’s rotation period. Thanks to the regularity, small deviations in ToAs are detectable with precision and are indicative of the presence of a companion. The greater the number of collected ToAs, the greater will be the precision achieved. Hence, several years of observations are necessary to achieve a high precision [42].
Currently, more than 3300 radio pulsars have been identified (see an online catalogue at ATNF [43]), yet only a few of their features can be directly inferred from observations, and mass measurements are possible for only a small fraction of the total sample. The Neutron star Interior Composition ExploreR (NICER), a telescope placed on board the International Space Station in 2017, facilitates timing- and rotation-resolved spectroscopy of thermal and non-thermal X-ray emissions from NSs. Recently, NICER enabled precise measurements of radii and masses for two pulsars, namely PSR J0740+6620 and PSR J0030+0451 [44,45]. Despite this being a promising method, especially for isolated pulsars, the dominant means for inferring NS masses continues to be the study of orbital motion in binary systems determined through pulsar timing of radio sources.
The ToAs reveal the orbital properties of the system expressed in terms of Keplerian parameters: orbital period (), eccentricity (e), semi-major axis projection onto the line of sight (), and the time () and longitude () of periastron. From Kepler’s third law, a mass function containing the pulsar mass (), the companion mass (), and the inclination angle (i) of the system can be written down as:
where μs (G is the gravitational constant, c is the speed of light, and is the solar mass). If the mass function of the pulsar and the companion are measured (), along with the mass ratio (), the individual masses of the system can be determined, provided the inclination angle i is known. However, until now we were only able to set precise constraints for both masses in a few particular cases, because of the difficult estimation of the inclination angle i, which we now address.
2.1. Orbital Inclination Angle
Since binary stars have small angular sizes, it is challenging to fully resolve the orbit. Consequently, if the radial and transverse velocities of the system cannot be measured, the orbital inclination of the orbit with respect to the plane of the sky (i) cannot be directly determined.
However, these systems often display variability of the companion light curves, from which an inclination-dependent radial velocity can be estimated. Pulsar mass estimates via radial velocity measurements depend on the inclination angle i of the orbit with respect to the line of sight, through the relation:
Therefore, a high uncertainty in the inclination angle will result in a high uncertainty in the mass measurement. Although it is difficult to precisely determine i, constraints can be set if, for example, an eclipse is observed through spectroscopy of the companion.
2.2. Relativistic Binaries
In the special case of compact binaries, where the companion is a WD or an NS, relativistic effects may influence the orbit and can sometimes be measured. These effects are described in terms of the so-called post-Keplerian (pK) parameters, defined as:
- Orbital period decay, :
- Range of Shapiro delay, r:
- Shape of Shapiro delay, s:
- “Einstein delay”, :
- Advance of periastron, :
If at least two pK parameters are measured, the component masses can be individually determined. When more pK parameters are measured, it is also possible to test GR with very high precision, as demonstrated in Kramet et al. [2]. Accretion torques in binary systems can circularize the orbits, resulting in many NS binaries with extremely low eccentricities, hampering the measurement of and . On the other hand, the Shapiro delay of the pulses, caused by the gravitational field of the companion, depends on the orbital inclination and is typically relevant for systems with high inclinations. Lastly, orbital decay due to gravitational wave radiation () is only measurable for very tight orbits. All of these conditions make pulsar mass measurements a challenging task. If relativistic effects are too small, they can go undetected even after years of pulsar timing.
Shapiro Delay
The Shapiro delay is the increase in light travel time through the curved space–time near a massive body. In binary pulsar systems that have highly inclined (nearly edge-on) orbits, excess delay in the pulse ToA can be observed when the pulsar is situated almost behind the companion during orbital conjunction. In combination with the mass function, the Shapiro delay offers one of the most precise methods with which to directly infer the mass of NSs.
2.3. Optical Spectroscopy
On the other hand, when the pulsar has an optically bright low-mass companion, such as a Main Sequence or post-Main Sequence star or a WD, phase-resolved spectroscopy of the companion can yield the orbital radial velocity amplitude (). When combined with x and , this provides the binary mass ratio . In the case of WD companions, their radii can be estimated when the distance (d) to Earth is known, along with the optical flux () and effective temperature () measurements, as:
where is the Stefan–Boltzmann constant. Their masses can thus be estimated by combining the effective temperature with the surface gravity obtained from an atmosphere model, which provides a model-dependent method. Combining with q, the pulsar mass is addressed.
Neutron star masses in spider systems are typically inferred through spectrophotometric methods. The system is filled with intra-binary material, causing the radio pulsation to be scattered and absorbed [46]. As a consequence, their optical light curves are sensitive not only to the orbital inclination, but also to the heating models of the companion’s surface, which can be challenging to predict. A large systematic error in the inclination angle estimate can result in a significant bias in the mass estimate for this class of pulsars.
2.4. Gamma-Ray Pulsars
Millisecond pulsars also present gamma-ray pulsations [47]. In contrast to other wavelengths, it seems unlikely that gamma-rays are absorbed in the diffuse intra-binary material of spider systems. Consequently, the observed gamma-ray eclipses are potentially associated only with the occultation of the pulsar by the companion, providing a more robust determination of the inclination angle. The work of Clark et al. [48] conducted a search for gamma-ray eclipses in 49 confirmed and candidate spider systems, with significant detections in five of them, from which mass determinations were obtained (Table 1). In only one of these five systems, the inclination angle was found to be inconsistent with previous optical modeling.
Table 1.
Mass estimates (1 uncertainty) for spider systems with detected eclipses in gamma-rays, derived by Clark et al. [48].
For PSR B1957+20, photometric observations provided an estimate of , resulting in a best fit with a high mass of [49]. Observations in gamma-rays, on the other hand, require an inclination angle , corresponding to a significantly lower mass of . If this discrepancy is found to be consistent for the most massive objects measured through X-ray/Optical modeling, as well as confirmed for this particular system, it could have a substantial impact on the determination of the maximum mass of NSs and, consequently, on our understanding of matter at ultra-high densities.
However, it is essential to note that the results from Clark et al. [48] assume that gamma-ray photons detected at Fermi-LAT energies are not absorbed by the diffuse material and that the wind is isotropic (a questionable simplified assumption). Further studies on intra-binary shocks in spider systems are still necessary to firmly constrain their geometry and confirm such results.
3. Analysis of the Mass Distribution
As mentioned in the Introduction, studying the mass distribution of NSs can provide valuable insights into the evolutionary mechanisms leading to their formation and help constrain their maximum masses. The very first of these analyses was conducted on a small sample of eight NS masses from four double neutron star (DNS) systems, and employed Bayesian inference [6]. Those results indicated that NS masses should predominantly fall within the range of . Subsequent analyses with a larger sample of 19 NS masses arrived at a similar conclusion [8], with no evidence of a significant dispersion around the mean value of .
As the search for NSs continued and surveys yielded an increasing number of discovered objects, the landscape began to change. Over the years, different research groups employed frequentist and Bayesian inference techniques to extract information from the mass distribution of NSs [18,19,20,21,32,34,50,51]. All these analyses consistently revealed the presence of a double-peaked distribution. These findings directly challenged the old idea of a single formation channel, since such a scenario could hardly account for the entire range of observed masses, suggesting that different processes are at work.
In this work, we employ a Bayesian analysis of an updated sample of NS masses using the advanced technique of Markov Chain Monte Carlo (MCMC) simulations. This technique allows us to determine the posterior distribution of a set of unknown parameters () based on the a priori information available for each of these parameters, combined with information from observed data. According to Bayes’ theorem, the posterior distribution is expressed as , where represents the a priori distribution, and denotes the likelihood of the model. Assuming a parameterized model, the likelihood can be defined as , where is the data. Consequently, the posterior distribution marginalized over pulsar masses () is given by:
To account for the double-peaked distribution, recent works have adopted a Gaussian mixture model for the model likelihood, , with n components. This model has been compared with other distribution families but, so far, no evidence has emerged to reject the preference for a Gaussian mixture model. Furthermore, if we wish to introduce a free parameter to estimate a cutoff in the distribution (motivated by the expectation of a maximum mass), we can employ a truncated Gaussian mixture model:
with to ensure normalization. The set of model parameters we aim to infer includes the mean () and standard deviation () of each Gaussian component, along with their respective amplitudes () and the maximum mass () set as a free parameter, , with . In the following subsections, we will delve into the results of our analysis assuming two different individual pulsar distributions, . To sample our posterior distributions, we employ an MCMC algorithm with STAN [52].
3.1. “Accuracy-Dependent” Model
As discussed in Section 2, the most accurately determined pulsar masses are those where relativistic effects are revealed, and two or more pK parameters are observed. However, in general, satisfying these requirements is not straightforward, and in many instances only mass limits can be established. In this work, we employed the models used in the works of Alsing et al. [32], Shao et al. [34], Antoniadis et al. [50], which we refer to as accuracy-dependent models, where the pulsar mass likelihood depends on whether or not two or more pK parameters are measured, as we describe below.
For systems where the pulsar mass is accurately determined from observations, we assume the likelihood to be a normal distribution, , with mean and standard-deviation values provided in the sixth column of Table A1. In cases where, despite the mass function f, only the is constrained, it is possible to determine the total mass () of the system, given in the fourth column of the same table. In such cases, the pulsar’s mass is marginalized as
where , , and are the measured total mass, its uncertainty, and the measured mass function, respectively. We assume that the total mass and the mass function are independent, and that has Gaussian uncertainties. Integrating the last line of the above equation over i with a flat a priori, the individual pulsar mass can be marginalized from:
Note that the above equation is slightly different from Equation (3) in Alsing et al. [32], as suggested by Farr and Chatziioannou [53].
Finally, if only the mass ratio (q) can be determined through phase-resolved optical spectroscopy, in addition to f, the likelihood of pulsar mass is given as:
where and are the measured mass ratio and its uncertainty. Here, we assume that the mass ratio and the mass function are independent and that q has Gaussian uncertainties. Integrating the last line over i and assuming again a flat a priori, we are led to:
3.2. “Accuracy-Independent” Model
Given the requirement for a uniform distribution for in the previous model, and considering the substantial impact that the orbital inclination angle has on the pulsar mass estimation (as discussed in Section 2.1 and shown later in Section 4), we looked for an alternative model that could avoid such an assumption. In the “accuracy-independent” model, we assume all pulsar masses listed in Table A1 to be modeled with a normal distribution, as performed in previous works [19,54,55]. To illustrate the procedure, observations of PSR 2S 0921-630 (the first in our table), for example, found it to have a mass of [56]. We then modeled this system with a normal distribution, with a mean value of and a standard-deviation of 0.1, , and so on. Systems without any constraints on the individual mass were naturally excluded from this analysis.
Although to model all masses with Gaussians may appear less robust, it is worth noting that the pulsar mass values reported in Table A1 were calculated while taking into account all observational measurements and constraints of Keplerian and post-Keplerian parameters, which are tightly tied, available for each particular system, including i. Furthermore, Bayesian statistics is known to weight the sampling from data uncertainty, i.e., data with large uncertainties will have a lower weight in posterior distributions than those with small uncertainties. In this sense, mass determinations derived from spectrophotometry will have a lower weight in the posterior results than those derived from Shapiro delay, for example.
4. Results
The summaries of marginalized distributions for the “accuracy-dependent” and “accuracy-independent” models are presented in Table 2 and Table 3, respectively. With the exception of in the last row, for which we report the mode value, the second column displays the mean value for each parameter, followed by its respective standard deviation. The third column shows the “highest posterior density interval” (HPDI) with probability, indicating the shortest range of values that encompasses the given probability.
Table 2.
Summary of marginal posterior distribution for the “accuracy-dependent” model. With the exception of , the second column displays the mean value, followed by respective standard deviation and the highest posterior density interval, which defines the lowest interval that comprises of the probability. For , the value shown in column 2 is the mode.
Table 3.
Summary of marginal posterior distribution for the “accuracy-independent” model. With the exception of , the second column displays the mean value, followed by the respective standard deviation and the highest posterior density interval, which defines the lowest interval that comprises of the probability. For , the value shown at column 2 is the mode.
As is apparent in both Tables, and in line with previous analyses available in the literature, both samplings yield a bimodal distribution featuring two distinct “groups” of NSs. The first group is centered around ∼ with a small standard deviation of roughly . In the second group, the NSs cluster at approximately . The predominance of objects in the first group is discernible from the amplitude values r. The real divergence between both models becomes apparent in the marginalized distribution of , which we will explore further below.
Figure 1 provides a visual representation of the uncertainties in each parameter, summarized in Table 2 (left panel) and Table 3 (right panel). In the figure, light grey lines depict 1000 posterior samples of the sampled pulsar mass distribution. The Maximum Posterior Probability, depicted in black, corresponds to the estimate that aligns with the mode of the posterior distribution. The blue line represents the average mass distribution, which is constructed assuming the mean values of each parameter. In contrast to the findings in Alsing et al. [32] and Shao et al. [34], our analysis did not reveal a sharp cut-off in the posterior distributions for either of the models.
4.1. Effects on Individual Masses
To investigate the differences between the two models defined above, we analyzed the impact of a uniform distribution for on the sampling of individual pulsar masses. In the “accuracy-dependent” model, if only f and or q are known, the individual masses of pulsars are marginalized from Equations (11) and (12). For the sake of simplicity, we present in the second and third columns of Table 4 the HPDI of masses of four selected systems (namely the pulsars B1957+20, J1311-3430, B1516+02B and J1748-2021B) derived in the “accuracy-dependent” model, using Equations (11) and (12). These systems were known for a long time to be potentially extremely massive (≥2.0 ), and are important—although not exclusively—for the inference of . We now focus our attention on them to illustrate the impact of a flat distribution over on posterior estimations.
Below, we provide comments on the inferences for each of the four pulsars listed in Table 4. We compare sampled masses with the results obtained from spectrophotometry modeling, summarized in the fourth column. It is worth noting that, for all four pulsars, the masses sampled from the “accuracy-dependent” model are inconsistent with values derived from the original observations (last column).
4.1.1. PSR B1957+20
A black-widow system. Analysis of the light curve of the companion star yields a radial–velocity amplitude of km s. When combined with the pulsar’s mass function, this measurement provides a minimum companion mass of . The best-fit values for the mass ratio and inclination angle are and , respectively. These parameters, when combined, result in a best-fit pulsar mass of [49], and a lower limit on the pulsar mass at . As seen in the third column of Table 4, the “accuracy-dependent” model leads us to a marginalized mass between 1.16–2.14 , inconsistent with spectroscopic determination. As we commented in Section 2.4, the work in [48] places a constraint of , resulting in a mean mass at . Further investigation into the geometry and emissions of spider systems is necessary to pinpoint the correct mass value.
4.1.2. PSR J1311-3430
Until recently, the mass of this black-widow system was determined using a light-curve analysis, resulting in a mass of [57]. However, constraints on the inclination angle i were poor. More recently, Kandel and Romani [24] conducted an analysis of heating models for the light curve, leading to improved determinations of the NS masses. In their preferred model, the inclination angle is estimated to be . With a radial velocity amplitude of and a companion mass of , the pulsar’s mass is inferred to be , above the derived in the “accuracy-dependent” model.
4.1.3. PSR B1516+02B
This pulsar is located in the globular cluster NGC 5904 and is part of a binary system with a companion that is either a WD or a low-mass main sequence (MS) star. The binary system has a total mass of , leading to a best-fit pulsar mass estimate of [11]. There is a probability that the pulsar’s mass is greater than , and a probability that the inclination angle is low enough for the pulsar’s mass to fall within the range of 1.20–1.44 .
4.1.4. PSR J1748-2021B
This pulsar is part of a massive binary system with a total mass of , which was obtained from precise measurements of under the assumption of a fully relativistic system [12]. The probability that the pulsar’s mass falls within the range of 1.20–1.44 is only , requiring an extremely low orbital inclination. The median mass of the companion star is estimated to be 0.142 with lower and upper 1 limits at 0.124 and 0.228 , respectively. This range of companion masses suggests that the companion star could be a WD or a non-evolved MS star, which implies a pulsar mass of .
4.2. Effects on the Maximum Mass
We now proceed to investigate the impact of a uniform distribution for on the posterior distribution of . Following the approach of Alsing et al. [32] and Shao et al. [34], we obtained the marginalized posterior distribution shown by the solid line in the left panel of Figure 2, with a maximum of ∼2.2 . On the other hand, the marginalized posterior distribution for the model where all pulsars are assumed to be normally distributed (“accuracy-independent” model) is shown by the solid line in the right panel of Figure 2, with a maximum of around . In addition to the maximum values that differ considerably between the two treatments, the shape of the distribution changes significantly too, as we can see in Figure 2.
Figure 2.
Marginal posterior distribution of sampled from the “accuracy-dependent” model (left panel) and the “accuracy-independent” model (right panel). The solid line represents the analysis assuming the individual pulsars to be sampled from 3 types of likelihoods (left panel), and to be sampled from normal distributions only (right panel). In the dashed curve, we analyze the effect of assuming the masses found from -ray observations, listed in Table 1.
For both models, we verified the impact of changing the masses of PSR B1957+20, PSR J1048+2339, PSR J1555-2908, and PSR J2129-0429 by the values derived from -ray observations, listed in Table 1. Since in the analysis of Clark et al. [48] the only value that changed considerably compared to previous estimates was that of PSR B1957+20, we did not expect a significant change in the overall results, as confirmed by the dashed line in both panels of Figure 2. Only the amplitude is mildly affected, but the point estimates for the distributions remain the same.
In the subsequent analysis, we examined the impact of changing the treatment of individual pulsar masses in the “accuracy-dependent” model for the four systems mentioned in the previous section (PSR B1957+20, PSR J1311-3430, PSR B1516+02B, PSR J1748-2021B). In order to do that, we kept the treatment described in Section 3.1 for all systems, with the exception of those mentioned above, which are now also assumed to follow a normal distribution. The result is shown by the dot-dashed line in the left panel of Figure 2. By changing the likelihood treatment for only these particular systems, the marginalized distribution of shifts to the right, and the probability of higher values is increased. The dot-dashed line in the left panel tends to the solid line in the right panel as we assume more systems to be modeled with Gaussians, and equalizes when all systems are treated as Gaussian. As we can note, the lower individual mass estimates obtained when a flat distribution over i is invoked (and discussed in Section 4.1) are reflected, consequently, in a lower estimation of .
As demonstrated, the prior assumption regarding the orbital inclination angle significantly influences the determination of the mass limits, emphasizing the importance of a cautious approach. The high amplitude of values close to in the left panel of Figure 2 is a consequence of lower estimates of individual masses found in this particular approach, leading to a density accumulation around and a significant decrease in the probability for values .
In this scenario, the “accuracy-independent” model is preferred, since the individual sampled masses are consistent with values derived from observations. The ideal scenario, however, would involve the adoption of the “accuracy-dependent” model, with consideration of observational constraints on the inclination angle (i) for each binary system. This meticulous treatment remains a subject for a future work.
4.3. Posterior Predictive Check
In Bayesian analysis, a crucial step to validate a model is to assess whether predictive simulated data resemble the observed data. In essence, we aim to understand whether new observations drawn from the posterior distribution would be consistent with the existing observed sample. Any significant disparity might indicate a misfit. This analytical process is known as a posterior predictive check (PPC). One approach to conducting a PPC is to visually compare summaries of real data with those of simulated data. In addition, it can be valuable to quantitatively assess the level of discrepancy. This can be achieved by defining a “test quantity” (T), often chosen as the mean, and calculating a Bayesian p-value. This p-value indicates the probability that the test quantity of simulated data () exceeds the observed test quantity (T):
Following the detection of GW170817, several studies [31,33,58,59,60] derived mass limits for NSs based on observational constraints set by the GW event. All these analyses resulted in maximum masses that are significantly lower than the we found for the “accuracy-independent” model.
Our goal is to investigate the maximum value of the distribution and, faced with the substantial differences we have identified for this quantity between the two models we treated here and with the values derived from GW data, we sought further investigation to determine which value of complies with the available sample of NS masses. Consider that we are analyzing a distribution without specifying that it has to be truncated, the question we want to address is: what would be the value consistent with an upper threshold for this distribution?
For this purpose, we conducted a new MCMC sampling from a non-truncated Gaussian mixture, with a normal likelihood for all pulsars. The only difference to the previous model is the absence of the denominator in Equation (10). In Table 5, we summarize the mean and standard deviation of each model parameter.
Table 5.
Summary of marginal posterior distribution of each parameter in the non-truncated bimodal model. These results were used to generate 10,000 synthetic bimodal Gaussian distributions.
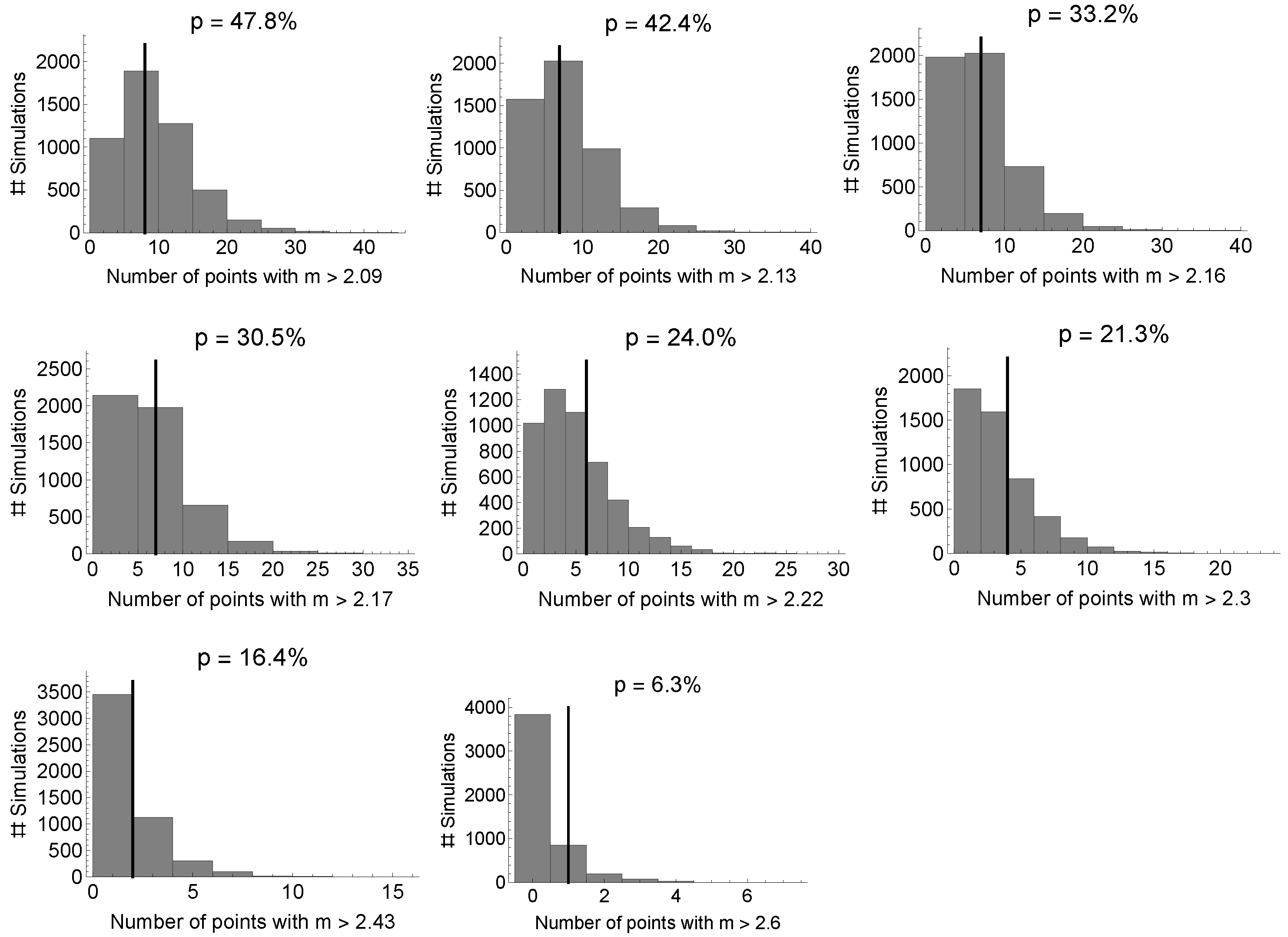
Using the mean values reported in Table 5, we then generated 10,000 posterior predictive distributions using the software MATHEMATICA (https://www.wolfram.com/mathematica accessed on 26 October 2023). Subsequently, we defined the test quantity, T, as the number of elements in the observed sample with masses exceeding a specific value, referred to as “”. This approach enables us to examine the upper limit for the distribution. The p-value is derived from the number of times . To illustrate, the top left panel in Figure 3 offers insight into the probability of detecting new objects with in future observations, which is , a high value. A p-value close to zero is consistent with a mass limit, i.e., a low p-value implies a reduced probability of detecting new objects with masses exceeding the associated value. Through this alternative analysis, we confirm that the distribution of galactic NSs supports high values, such as the we found from the “accuracy-independent” model.
Figure 3.
Posterior predictive check on the two-Gaussian model without truncation. The purpose is to investigate the tail of distributions. High p-values indicate that values higher than the one specified in the label are very common, thus they cannot be pointed to as valid thresholds. The adopted from NS–NS mergers are, from left to right and top to bottom, Ai et al. [60] with ; Shao et al. [35] with ; Rezzola et al. [58] with ; Margalit and Metzger [31] with ; Ruiz et al. [59] with 2.16–2.28 ; Shibata et al. [33] with ; Ai et al. [60] with . The last panel represents our result for the “accuracy-independent” model. We used the mean value of each referenced work, since they cover the whole range of high masses reasonably well.
It is important to note that in this analysis all masses were modeled with Gaussians. An inconsistency between results found through the PPC and through the “accuracy-independent” model would also reveal a flaw in the “accuracy-independent” model, which is not the case. This analysis is not intended to be conclusive, but rather complementary.
5. Discussions and Conclusions
The old idea of a unique formation channel for NSs and the existence of a canonical mass have long been invalidated, possibly pointing towards a variety of formation mechanisms, including electron capture supernova and accretion-induced collapses. The current debate revolves around whether the mass limit supported by NSs is above or below the range of 2.2–2.3 .
Recent analyses of the galactic sample of NSs have found evidence for a sharp cut-off at [32,34], even though the number of high-mass estimates in observed NSs continues to grow. The most recent addition to this sample is PSR J0952-0607, with a reported mass of [27]. On the other hand, observations from the gravitational wave event, GW170817, have also played a crucial role in constraining the mass limit, with results falling in the interval between 2.1 and [31,33,35,58,59,60], in line with previous galactic analyses. However, the detection of the GW190814 signal, originating from the merger of a BH with an unidentified companion, raised a new tension. An analysis of the BBH merging population, performed by the LV team [38], found the GW190814 to be an outlier, i.e., it is potentially associated with an NS–BH merger. In addition, a maximum mass constraint for non-spinning NSs was also derived from the available LV sample of NS–BH events, with a result of [39]. More recently, an analysis combining as many astronomical observations as possible led to a preferred threshold value of 2.49–2.52 [40], while Fan et al. [61] placed a minimum of to , two completely independent pieces of evidence, to solve the puzzle of the maximum mass value.
To address this ongoing tension, we performed in this work an analysis of the mass distribution of galactic NSs to investigate the impact of the assumption of a uniform distribution between 0 and 1, associated with the orbital inclination angle i. As previously mentioned, this parameter is responsible for the largest uncertainties in mass measurements and requires careful consideration. Our findings reveal that this uniform assumption results in individual sampled masses that fall below the constraints set from observational modeling (see Section 4.1). As a consequence, the distribution threshold also shows a preference for lower values, at ∼2.2 .
In the “accuracy-independent” model, all pulsars are modeled as normal distributions. The mass values reported in Table A1 were derived while taking into account observational constraints at i, which in turn can be model-dependent. This approach is consistent with a scenario favoring the existence of extremely massive NSs (∼2.6 ). A complementary analysis (PPC in Figure 3) strengthens the possibility of a high for the galactic population, in line with a few conclusions derived from GW analyses, mentioned throughout this work. The discrepancy between the two approaches we treat in this work revealed that it is necessary to be careful when making assumptions over i, since different hypotheses over this quantity can lead to drastically different pulsar masses, consequently influencing the determination. An ideal approach would involve implementing the “accuracy-dependent” model while accounting for the distribution of i for each particular system, constrained from observational data, as performed for the case of black hole masses in [62], where each object was analyzed individually and it was checked that the different Keplerian parameter values employed in each mass estimate did not rely on inconsistent assumptions. A similar treatment for NS masses remains a subject for future work.
Although determining the orbital inclination of a pulsar binary is a challenging task, we showed in this work that the constraints obtained from observations are crucial information about the system and must be treated accordingly. Whether the adopted spectrophotometric model adopted to set these constraints is the ideal or not is another question and needs to be investigated further. The work of Clark et al. [48], if confirmed by future research, can help solve the problem of NS mass accuracy, providing a solution to the NS maximum mass puzzle, which in turn has strong consequences for the supranuclear equation of state. But for now, based on the galactic sample, we cannot rule out the possibility that extremely massive NSs () exists in nature.
Author Contributions
Conceptualization, L.S.R. and J.E.H.; methodology, L.S.R.; software, L.S.R.; validation, L.S.R. and L.M.d.S.; formal analysis, L.S.R. and L.M.d.S.; data curation, L.S.R.; writing—original draft preparation, L.S.R. and J.E.H.; writing—review and editing, L.G.B., G.Y.C., and M.G.B.d.A. All authors have read and agreed to the published version of the manuscript.
Funding
This research was funded by FAPESP Agency (São Paulo State) grant number 2020/08518-2. L.S.R was funded by Capes Agency (Brazil). L.M.S. received funding from the CNPq (Brazil), grant number 140794/2021-2.
Institutional Review Board Statement
Not applicable.
Informed Consent Statement
Not applicable.
Data Availability Statement
Data are contained within the article.
Conflicts of Interest
The authors declare no conflict of interest. The funding agencies had no role in the design of the study; in the collection, analyses, or interpretation of data; in the writing of the manuscript; or in the decision to publish the results.
Abbreviations
The following abbreviations are used in this manuscript:
| NS | Neutron Star |
| GR | General Relativity |
| Fe | Iron |
| TOV | Tolman-Oppenheimer-Volkoff |
| EoS | Equation of state |
| BH | Black Hole |
| O-Ne-Mg | Oxygen-Neon-Magnesium |
| AIC | Accretion-Induced-Collapse |
| WD | White-Dwarf |
| GW | Gravitational Wave |
| LV | LIGO-Virgo |
| BBH | Binary Black Hole |
| ToA | Time of arrival |
| NICER | Neutron star Interior Composition ExploreR |
| pK | post-Keplerian |
| DNS | Double Neutron Star |
| MCMC | Markov Chain Monte Carlo |
| HPDI | Highest posterior density interval |
| MS | Main sequence |
| PPC | Posterior predictive check |
Appendix A. Sample of Neutron Stars
The complete sample of NSs with mass constraints is displayed in the Table below.
In the “accuracy-dependent” model, for systems where f and of q values are reported, we have used them to marginalize individual pulsar masses through Equations (11) and (12). For the “accuracy-independent” model we sampled pulsar’s mass with values provided in the 6th column of Table A1. The three systems without individual mass constraints were left out from the second analysis. Since they are DNS systems, recognized to have a distribution way below , they do not contribute significantly for the inference. Furthermore, for DNS systems without precise constraints on individual masses (from J1018-1523 to J2140-2311B), we considered only the mass of the pulsar component.
Table A1.
Neutron star measurements for 125 binary systems, with uncertainties.
Table A1.
Neutron star measurements for 125 binary systems, with uncertainties.
| Pulsar | Type | f [] | [] | q | [] | Reference |
|---|---|---|---|---|---|---|
| 2S 0921-630 | x-ray/optical | 1.44 ± 0.1 | [56] | |||
| 4U 1538-522 | x-ray/optical | 1.02 ± 0.17 | [63] | |||
| 4U 1608-52 | x-ray/optical | 1.57 ± 0.29 | [64] | |||
| 4U 1700-377 | x-ray/optical | 1.96 ± 0.19 | [63] | |||
| 4U 1702-429 | x-ray/optical | 1.9 ± 0.3 | [65] | |||
| 4U 1724-207 | x-ray/optical | 1.81 ± 0.31 | [64] | |||
| 4U 1820-30 | x-ray/optical | 1.77 ± 0.27 | [64] | |||
| 4U 1822-371 | x-ray/optical | 1.96 ± 0.36 | [66] | |||
| Cen X-3 | x-ray/optical | 1.57 ± 0.16 | [63] | |||
| Cyg X-2 | x-ray/optical | 1.71 ± 0.21 | [67] | |||
| EXO 0748-676 | x-ray/optical | 2.01 ± 0.21 | [68] | |||
| EXO 1722-363 | x-ray/optical | 1.91 ± 0.45 | [63] | |||
| EXO 1745-248 | x-ray/optical | 1.65 ± 0.26 | [64] | |||
| Her X-1 | x-ray/optical | 1.073 ± 0.358 | [69] | |||
| J013236.7+303228 | x-ray/optical | 2.0 ± 0.4 | [70] | |||
| J0212.1+5320 | x-ray/optical | 1.85 ± 0.29 | [71] | |||
| J0427.9-6704 | x-ray/optical | 1.86 ± 0.11 | [72] | |||
| J0846.0+2820 | x-ray/optical | 1.96 ± 0.41 | [72] | |||
| J0952-0607 | x-ray/optical | 2.35 ± 0.17 | [27] | |||
| J1023+0038 | x-ray/optical | 1.65 ± 0.16 | [72] | |||
| J1048+2339 | x-ray/optical | 1.96 ± 0.22 | [72] | |||
| J1301+0833 | x-ray/optical | 1.60 ± 0.23 | [24] | |||
| J1311-3430 | x-ray/optical | [24] | ||||
| J1417.7-4407 | x-ray/optical | 1.62 ± 0.3 | [72] | |||
| J1555-2908 | x-ray/optical | 1.67 ± 0.06 | [73] | |||
| J1653-0158 | x-ray/Optical | 2.15 ± 0.16 | [24] | |||
| J1723-2837 | x-ray/optical | [72] | ||||
| J1810+1744 | x-ray/Optical | 2.13 ± 0.04 | [24] | |||
| J2039.6-5618 | x-ray/optical | 2.04 ± 0.31 | [72] | |||
| J2129-0429 | x-ray/optical | 1.74 ± 0.18 | [72] | |||
| J2215+5135 | x-ray/optical | 2.28 ± 0.10 | [74] | |||
| J2339-0533 | x-ray/optical | 1.47 ± 0.09 | [75] | |||
| KS 1731-260 | x-ray/optical | 1.61 ± 0.37 | [64] | |||
| LMC X-4 | x-ray/optical | 1.57 ± 0.11 | [63] | |||
| OAO 1657-415 | x-ray/optical | 1.74 ± 0.3 | [63] | |||
| SAX 1748.9-2021 | x-ray/optical | 1.81 ± 0.31 | [64] | |||
| SAX J1802.7-2017 | x-ray/optical | 1.57 ± 0.25 | [63] | |||
| SMC X-1 | x-ray/optical | 1.21 ± 0.12 | [63] | |||
| Vela X-1 | x-ray/optical | 2.12 ± 0.16 | [63] | |||
| XTE J1855-026 | x-ray/optical | 1.41 ± 0.24 | [63] | |||
| XTE J2123-058 | x-ray/optical | 1.53 ± 0.36 | [76] | |||
| B1957+20 | x-ray/optical | 0.005 | 69.2 ± 0.8 | [49] | ||
| J1740-5350 | x-ray/optical | 0.002644 | 5.85 ± 0.13 | 1.6±0.3 | [77] | |
| J1816+4510 | x-ray/optical | 0.0017607 | 9.54 ± 0.21 | 1.45 ± 0.38 | [78] | |
| B1534+12 | NS-NS | 1.3332 ± 0.0010 | [79] | |||
| B1534+12 Cp | NS-NS | 1.3452 ± 0.0010 | [79] | |||
| B1913+16 | NS-NS | 1.438 ± 0.001 | [80] | |||
| B1913+16 Cp | NS-NS | 1.390 ± 0.001 | [80] | |||
| B2127+11C | NS-NS | 1.358 ± 0.010 | [81] | |||
| B2127+11C Cp | NS-NS | 1.354 ± 0.010 | [81] | |||
| J0453+1559 | NS-NS | 1.559 ± 0.004 | [82] | |||
| J0453+1559 Cp | NS-NS | 1.174 ± 0.004 | [82] | |||
| J0509+3801 | NS-NS | 1.34 ± 0.08 | [83] | |||
| J0509+3801 Cp | NS-NS | 1.46 ± 0.08 | [83] | |||
| J0514-4002A | NS-NS | 1.25 ± 0.05 | [84] | |||
| J0514-4002A Cp | NS-NS | 1.22 ± 0.05 | [84] | |||
| J0737-3039A | NS-NS | 1.338185 ± 0.000013 | [2] | |||
| J0737-3039B | NS-NS | 1.248868 ± 0.000012 | [2] | |||
| J1756-2251 | NS-NS | 1.341 ± 0.007 | [85] | |||
| J1756-2251 Cp | NS-NS | 1.230 ± 0.007 | [85] | |||
| J1757-1854 | NS-NS | 1.3406 ± 0.0005 | [86] | |||
| J1757-1854 Cp | NS-NS | 1.3922 ± 0.0005 | [86] | |||
| J1807-2500B | NS-NS | 1.3655 ± 0.0021 | [83] | |||
| J1807-2500B Cp | NS-NS | 1.2064 ± 0.0020 | [83] | |||
| J1829+2456 | NS-NS | 1.306 ± 0.007 | [87] | |||
| J1829+2456 Cp | NS-NS | 1.299 ± 0.007 | [87] | |||
| J1906+0746 | NS-NS | 1.291 ± 0.011 | [88] | |||
| J1906+0746 Cp | NS-NS | 1.322 ± 0.011 | [88] | |||
| J1913+1102 | NS-NS | 1.62 ± 0.03 | [89] | |||
| J1913+1102 Cp | NS-NS | 1.27 ± 0.03 | [89] | |||
| J1018-1523 | NS-NS | 0.238062 | 2.3 ± 0.3 | [90] | ||
| J1325-6253 | NS-NS | 0.1415168 | 2.57 ± 0.06 | 1.37 ± 0.27 | [91] | |
| J1411+2551 | NS-NS | 0.1223898 | 2.538 ± 0.022 | [92] | ||
| J1759+5036 | NS-NS | 0.081768 | 2.62 ± 0.03 | 1.52 ± 0.26 | [93] | |
| J1811-1736 | NS-NS | 0.128121 | 2.57 ± 0.10 | 1.34 ± 0.16 | [94] | |
| J1930-1852 | NS-NS | 0.34690765 | 2.54 ± 0.03 | [95] | ||
| J1946+2052 | NS-NS | 0.268184 | 2.50 ± 0.04 | 1.25 ± 0.15 | [96] | |
| J2140-2311B | NS-NS | 0.2067 | 2.53 ± 0.08 | 1.3 ± 0.2 | [97] | |
| B1855+09 | NS-WD | 1.54 ± 0.13 | [98] | |||
| J0337+1715 | NS-WD | 1.4401 ± 0.0015 | [99] | |||
| J0348+0432 | NS-WD | 2.01 ± 0.04 | [50] | |||
| J0437-4715 | NS-WD | 1.44 ± 0.07 | [100] | |||
| J0621+1002 | NS-WD | 1.53 ± 0.15 | [101] | |||
| J0740+6620 | NS-WD | 2.08 ± 0.07 | [102] | |||
| J0751+1807 | NS-WD | 1.64 ± 0.15 | [103] | |||
| J0955-6150 | NS-WD | 1.71 ± 0.03 | [104] | |||
| J1012+5307 | NS-WD | 1.72 ± 0.16 | [105] | |||
| J1017-7156 | NS-WD | [98] | ||||
| J1022-1001 | NS-WD | [98] | ||||
| J1125-6014 | NS-WD | 1.68 ± 0.16 | [106] | |||
| J1141-6545 | NS-WD | 1.27 ± 0.01 | [107] | |||
| J1528-3146 | NS-WD | 1.61 ± 0.14 | [108] | |||
| J1600-3053 | NS-WD | 2.06 ± 0.42 | [98] | |||
| J1614-2230 | NS-WD | 1.94 ± 0.03 | [106] | |||
| J1713+0747 | NS-WD | 1.28 ± 0.08 | [98] | |||
| J1738+0333 | NS-WD | 1.47 ± 0.07 | [109] | |||
| J1741+1351 | NS-WD | 1.14 ± 0.34 | [110] | |||
| J1748-2446am | NS-WD | 1.649 ± 0.074 | [111] | |||
| J1802-2124 | NS-WD | 1.24 ± 0.11 | [112] | |||
| J1811-2405 | NS-WD | 2.0 ± 0.65 | [113] | |||
| J1909-3744 | NS-WD | 1.45 ± 0.03 | [106] | |||
| J1910-5958A | NS-WD | 1.55 ± 0.07 | [114] | |||
| J1918-0642 | NS-WD | 1.29 ± 0.10 | [115] | |||
| J1933-6211 | NS-WD | 1.40 ± 0.25 | [116] | |||
| J1946+3417 | NS-WD | 1.828 ± 0.022 | [117] | |||
| J1949+3106 | NS-WD | 1.34 ± 0.16 | [118] | |||
| J1950+2414 | NS-WD | 1.496 ± 0.023 | [118] | |||
| J1959+2048 | NS-WD | 2.18 ± 0.09 | [74] | |||
| J2043+1711 | NS-WD | 1.38 ± 0.13 | [115] | |||
| J2045+3633 | NS-WD | 1.251 ± 0.021 | [119] | |||
| J2053+4650 | NS-WD | 1.40 ± 0.21 | [120] | |||
| J2222-0137 | NS-WD | 1.831 ± 0.010 | [121] | |||
| J2234+0611 | NS-WD | 1.353 ± 0.016 | [122] | |||
| B1516+02B | NS-WD | 0.000646723 | 2.29 ± 0.17 | [11] | ||
| B1802-07 | NS-WD | 0.00945034 | 1.62 ± 0.07 | [8] | ||
| B2303+46 | NS-WD | 0.246261924525 | 2.64 ± 0.05 | [8] | ||
| J0024-7204H | NS-WD | 0.001927 | 1.665 ± 0.007 | 1.41 ± 0.08 | [123,124] | |
| J1748-2021B | NS-WD | 0.0002266235 | 2.69 ± 0.071 | [12] | ||
| J1748-2446I | NS-WD | 0.003658 | 2.17 ± 0.02 | [20] | ||
| J1748-2446J | NS-WD | 0.013066 | 2.20 ± 0.04 | [20] | ||
| J1750-37A | NS-WD | 0.0518649 | 1.97 ± 0.15 | [11] | ||
| J1823-3021G | NS-WD | 0.0123 | 2.65 ± 0.07 | 2.1 ± 0.2 | [125] | |
| J1824-2452C | NS-WD | 0.006553 | 1.616 ± 0.007 | [126] | ||
| J0045-7319 | NS-MS | 1.58 ± 0.34 | [8] | |||
| J1903+0327 | NS-MS | 1.667 ± 0.016 | [115] |
Notes
| 1 | The equation of state needs to obey causality. The stiffest EoS is the one in which the sound speed in the medium equals the speed of light. |
| 2 | This is the reason why these systems are called spiders, in an analogy with the black widow and redback spiders, which are known to kill and devour their male partners. |
| 3 | The difference is irrelevant for the whole sample of 3000+ pulsars known today, which would need to rotate much faster to hold an excess of mass over the . |
References
- Hewish, A. Pulsars. Sci. Am. 1968, 219, 25–35. [Google Scholar] [CrossRef]
- Kramer, M.; Stairs, I.H.; Manchester, R.N.; Wex, N.; Deller, A.T.; Coles, W.A.; Ali, M.; Burgay, M.; Camilo, F.; Cognard, I.; et al. Strong-field gravity tests with the double pulsar. Phys. Rev. X 2021, 11, 041050. [Google Scholar] [CrossRef]
- Baade, W.; Zwicky, F. On super-novae. Proc. Natl. Acad. Sci. USA 1934, 20, 254–259. [Google Scholar] [CrossRef] [PubMed]
- Cameron, A.G. Neutron Star Models. Astrophys. J. 1959, 130, 884. [Google Scholar] [CrossRef]
- Nomoto, K. Evolution of 8–10 solar mass stars toward electron capture supernovae. I-Formation of electron-degenerate O+ NE+ MG cores. Astrophys. J. 1984, 277, 791–805. [Google Scholar] [CrossRef]
- Finn, L.S. Observational constraints on the neutron star mass distribution. Phys. Rev. Lett. 1994, 73, 1878. [Google Scholar] [CrossRef] [PubMed]
- Rhoades, C.E., Jr.; Ruffini, R. Maximum mass of a neutron star. Phys. Rev. Lett. 1974, 32, 324. [Google Scholar] [CrossRef]
- Thorsett, S.E.; Chakrabarty, D. Neutron star mass measurements. i. radio pulsars. Astrophys. J. 1999, 512, 288. [Google Scholar] [CrossRef]
- Barziv, O.; Kaper, L.; Van Kerkwijk, M.H.; Telting, J.H.; Van Paradijs, J. The mass of the neutron star in Vela X-1. Astron. Astrophys. 2001, 377, 925–944. [Google Scholar] [CrossRef]
- Nice, D.J.; Splaver, E.M.; Stairs, I.H.; Löhmer, O.; Jessner, A.; Kramer, M.; Cordes, J.M. A 2.1 M⊙ Pulsar Measured by Relativistic Orbital Decay. Astrophys. J. 2005, 634, 1242. [Google Scholar] [CrossRef]
- Freire, P.C.C.; Wolszczan, A.; van den Berg, M.; Hessels, J.W.T. A massive neutron star in the globular cluster M5. Astrophys. J. 2008, 679, 1433. [Google Scholar] [CrossRef]
- Freire, P.C.C.; Ransom, S.M.; Bégin, S.; Stairs, I.H.; Hessels, J.W.T.; Frey, L.H.; Camilo, F. Eight new millisecond pulsars in NGC 6440 and NGC 6441. Astrophys. J. 2008, 675, 670. [Google Scholar] [CrossRef]
- Demorest, P.B.; Pennucci, T.; Ransom, S.M.; Roberts, M.S.E.; Hessels, J.W.T. A two-solar-mass neutron star measured using Shapiro delay. Nature 2010, 467, 1081–1083. [Google Scholar] [CrossRef] [PubMed]
- Cromartie, H.T.; Fonseca, E.; Ransom, S.M.; Demorest, P.B.; Arzoumanian, Z.; Blumer, H.; Brook, P.R.; DeCesar, M.E.; Dolch, T.; Ellis, J.A.; et al. Relativistic Shapiro delay measurements of an extremely massive millisecond pulsar. Nat. Astron. 2020, 4, 72–76. [Google Scholar] [CrossRef]
- Schwab, J.; Podsiadlowski, P.; Rappaport, S. Further evidence for the bimodal distribution of neutron-star masses. Astrophys. J. 2010, 719, 722. [Google Scholar] [CrossRef]
- Podsiadlowski, P.; Langer, N.; Poelarends, A.J.T.; Rappaport, S.; Heger, A.; Pfahl, E. The effects of binary evolution on the dynamics of core collapse and neutron star kicks. Astrophys. J. 2004, 612, 1044. [Google Scholar] [CrossRef]
- Hiramatsu, D.; Howell, D.A.; Van Dyk, S.D.; Goldberg, J.A.; Maeda, K.; Moriya, T.J.; Tominaga, N.; Nomoto, K.; Hosseinzadeh, G.; Arcavi, I.; et al. The electron-capture origin of supernova 2018zd. Nat. Astron. 2021, 5, 903–910. [Google Scholar] [CrossRef]
- Zhang, C.M.; Wang, J.; Zhao, Y.H.; Yin, H.X.; Song, L.M.; Menezes, D.P.; Wickramasinghe, D.T.; Ferrario, L.; Chardonnet, P. Study of measured pulsar masses and their possible conclusions. Astron. Astrophys. 2011, 527, A83. [Google Scholar] [CrossRef]
- Valentim, R.; Rangel, E.; Horvath, J.E. On the mass distribution of neutron stars. Mon. Not. R. Astron. Soc. 2011, 414, 1427–1431. [Google Scholar] [CrossRef]
- Kiziltan, B.; Kottas, A.; De Yoreo, M.; Thorsett, S.E. The neutron star mass distribution. Astrophys. J. 2013, 778, 66. [Google Scholar] [CrossRef]
- Özel, F.; Freire, P. Masses, radii, and the equation of state of neutron stars. Annu. Rev. Astron. Astrophys. 2016, 54, 401–440. [Google Scholar] [CrossRef]
- Burrows, A.; Vartanyan, D. Core-collapse supernova explosion theory. Nature 2021, 589, 29–39. [Google Scholar] [CrossRef]
- Suwa, Y.; Yoshida, T.; Shibata, M.; Umeda, H.; Takahashi, K. On the minimum mass of neutron stars. Mon. Not. R. Astron. Soc. 2018, 481, 3305–3312. [Google Scholar] [CrossRef]
- Kandel, D.; Romani, R.W. An Optical Study of the Black Widow Population. Astrophys. J. 2022, 942, 6. [Google Scholar] [CrossRef]
- Linares, M. Super-Massive Neutron Stars and Compact Binary Millisecond Pulsars. In Proceedings of the XIII Multifrequency Behaviour of High Energy Cosmic Sources Workshop, Palermo, Italy, 3 June 2019. [Google Scholar]
- Horvath, J.E.; Bernardo, A.; Rocha, L.S.; Valentim, R.; Moraes, P.H.R.S.; de Avellar, M.G.B. Redback/Black Widow Systems as progenitors of the highest neutron star masses and low-mass Black Holes. Sci. China Phys. Mech. Astron. 2020, 63, 129531. [Google Scholar] [CrossRef]
- Romani, R.W.; Kandel, D.; Filippenko, A.V.; Brink, T.G.; Zheng, W. PSR J0952-0607: The Fastest and Heaviest Known Galactic Neutron Star. Astrophys. J. Lett. 2022, 934, L18. [Google Scholar] [CrossRef]
- Wang, B.; Liu, D. The formation of neutron star systems through accretion-induced collapse in white-dwarf binaries. Res. Astron. Astrophys. 2020, 20, 135. [Google Scholar] [CrossRef]
- Zhong, S.Q.; Li, L.; Dai, Z.G. GRB 211211A: A Neutron Star–White Dwarf Merger? Astrophys. J. Lett. 2023, 947, L21. [Google Scholar] [CrossRef]
- Abbott, B.P.; Abbott, R.; Abbott, T.D.; Acernese, F.; Ackley, K.; Adams, C.; Adams, T.; Addesso, P.; Adhikari, R.X.; Adya, V.B.; et al. GW170817: Observation of gravitational waves from a binary neutron star inspiral. Phys. Rev. Lett. 2017, 119, 161101. [Google Scholar] [CrossRef]
- Margalit, B.; Metzger, B.D. Constraining the maximum mass of neutron stars from multi-messenger observations of GW170817. Astrophys. J. Lett. 2017, 850, L19. [Google Scholar] [CrossRef]
- Alsing, J.; Silva, H.O.; Berti, E. Evidence for a maximum mass cut-off in the neutron star mass distribution and constraints on the equation of state. Mon. Not. R. Astron. Soc. 2018, 478, 1377–1391. [Google Scholar] [CrossRef]
- Shibata, M.; Zhou, E.; Kiuchi, K.; Fujibayashi, S. Constraint on the maximum mass of neutron stars using GW170817 event. Phys. Rev. D 2019, 100, 023015. [Google Scholar] [CrossRef]
- Shao, D.-S.; Tang, S.-P.; Jiang, J.-L.; Fan, Y.-Z. Maximum mass cutoff in the neutron star mass distribution and the prospect of forming supramassive objects in the double neutron star mergers. Phys. Rev. D 2020, 102, 063006. [Google Scholar] [CrossRef]
- Shao, D.-S.; Tang, S.-P.; Sheng, X.; Jiang, J.-L.; Wang, Y.-Z.; Jin, Z.-P.; Fan, Y.-Z.; Wei, D.-M. Estimating the maximum gravitational mass of nonrotating neutron stars from the GW170817/GRB 170817A/AT2017gfo observation. Phys. Rev. D 2020, 101, 063029. [Google Scholar] [CrossRef]
- Abbott, R.; Abbott, T.D.; Abraham, S.; Acernese, F.; Ackley, K.; Adams, C.; Adhikari, R.X.; Adya, V.B.; Affeldt, C.; Agathos, M.; et al. GW190814: Gravitational waves from the coalescence of a 23 solar mass black hole with a 2.6 solar mass compact object. Astrophys. J. Lett. 2020, 896, L44. [Google Scholar] [CrossRef]
- Nathanail, A.; Most, E.R.; Rezzolla, L. GW170817 and GW190814: Tension on the Maximum Mass. Astrophys. J. Lett. 2021, 908, L28. [Google Scholar] [CrossRef]
- Abbott, R.; Abbott, T.D.; Abraham, S.; Acernese, F.; Ackley, K.; Adams, A.; Adams, C.; Adhikari, R.X.; Adya, V.B.; Affeldt, C. Population properties of compact objects from the second LIGO–Virgo gravitational-wave transient catalog. Astrophys. J. Lett. 2021, 913, L7. [Google Scholar] [CrossRef]
- Ye, C.; Fishbach, M. Inferring the Neutron Star Maximum Mass and Lower Mass Gap in Neutron Star–Black Hole Systems with Spin. Astrophys. J. 2022, 937, 73. [Google Scholar] [CrossRef]
- Ai, S.; Gao, H.; Yuan, Y.; Zhang, B.; Lan, L. What constraints can one pose on the maximum mass of neutron stars from multi-messenger observations? Mon. Not. R. Astron. Soc. 2023, 526, 6260–6273. [Google Scholar] [CrossRef]
- Most, E.R.; Papenfort, L.J.; Weih, L.R.; Rezzolla, L. A lower bound on the maximum mass if the secondary in GW190814 was once a rapidly spinning neutron star. MNRAS Lett. 2020, 499, L82–L86. [Google Scholar] [CrossRef]
- Lorimer, D.R.; Kramer, M. Handbook of Pulsar Astronomy; Cambridge University Press: Cambridge, UK, 2005. [Google Scholar]
- The ATNF Pulsar Catalogue. Available online: https://www.atnf.csiro.au/research/pulsar/psrcat/ (accessed on 26 October 2023).
- Riley, T.E.; Watts, A.L.; Bogdanov, S.; Ray, P.S.; Ludlam, R.M.; Guillot, S.; Arzoumanian, Z.; Baker, C.L.; Bilous, A.V.; Chakrabarty, D.; et al. A NICER view of PSR J0030+ 0451: Millisecond pulsar parameter estimation. Astrophys. J. Lett. 2019, 887, L21. [Google Scholar] [CrossRef]
- Riley, T.E.; Watts, A.L.; Ray, P.S.; Bogdanov, S.; Guillot, S.; Morsink, S.M.; Bilous, A.V.; Arzoumanian, Z.; Choudhury, D.; Deneva, J.S.; et al. A NICER view of the massive pulsar PSR J0740+ 6620 informed by radio timing and XMM-Newton spectroscopy. Astrophys. J. Lett. 2021, 918, L27. [Google Scholar] [CrossRef]
- Kansabanik, D.; Bhattacharyya, B.; Roy, J.; Stappers, B. Unraveling the eclipse mechanism of a binary millisecond pulsar using broadband radio spectra. Astrophys. J. 2021, 920, 58. [Google Scholar] [CrossRef]
- Atwood, W.B.; Abdo, A.A.; Ackermann, M.; Althouse, W.; Anderson, B.; Axelsson, M.; Baldini, L.; Ballet, J.; Band, D.L.; Barbiellini, G.; et al. The large area telescope on the Fermi gamma-ray space telescope mission. Astrophys. J. 2009, 697, 1071. [Google Scholar] [CrossRef]
- Clark, C.J.; Kerr, M.; Barr, E.D.; Bhattacharyya, B.; Breton, R.P.; Bruel, P.; Camilo, F.; Chen, W.; Cognard, I.; Cromartie, H.T.; et al. Neutron star mass estimates from gamma-ray eclipses in spider millisecond pulsar binaries. Nat. Astron. 2023, 7, 451–462. [Google Scholar] [CrossRef] [PubMed]
- Van Kerkwijk, M.H.; Breton, R.P.; Kulkarni, S.R. Evidence for a Massive Neutron Star from a Radial-velocity Study of the Companion to the Black-widow Pulsar PSR B1957+ 20. Astrophys. J. 2011, 728, 95. [Google Scholar] [CrossRef]
- Antoniadis, J.; Tauris, T.M.; Ozel, F.; Barr, E.; Champion, D.J.; Freire, P.C.C. The millisecond pulsar mass distribution: Evidence for bimodality and constraints on the maximum neutron star mass. arXiv 2016, arXiv:1605.01665. [Google Scholar]
- Farrow, N.; Zhu, X.J.; Thrane, E. The mass distribution of galactic double neutron stars. Astrophys. J. 2019, 876, 18. [Google Scholar] [CrossRef]
- Stan Development Team. Stan Modeling Language Users Guide and Reference Manual. 2020. Available online: https://mc-stan.org/ (accessed on 26 October 2023).
- Farr, W.M.; Chatziioannou, K. A Population-Informed Mass Estimate for Pulsar J0740+ 6620. Res. Notes AAS 2020, 4, 65. [Google Scholar] [CrossRef]
- Rocha, L.S. The Masses of Neutron Stars. Doctoral Dissertation, Universidade de São Paulo, São Paulo, 2023. Available online: https://www.teses.usp.br/teses/disponiveis/14/14131/tde-04102023-161616/en.php (accessed on 26 October 2023).
- Horvath, J.E.; Rocha, L.S.; Bernardo, A.L.; de Avellar, M.G.; Valentim, R. Birth events, masses and the maximum mass of Compact Stars. In Astrophysics in the XXI Century with Compact Stars; World Scientific: Singapore, 2023; pp. 1–51. [Google Scholar]
- Steeghs, D.; Jonker, P.G. On the mass of the neutron star in v395 carinae/2s 0921–630. Astrophys. J. 2007, 669, L85. [Google Scholar] [CrossRef]
- Romani, R.W.; Filippenko, A.V.; Silverman, J.M.; Cenko, S.B.; Greiner, J.; Rau, A.; Elliott, J.; Pletsch, H.J. PSR J1311-3430: A Heavyweight Neutron Star with a Flyweight Helium Companion. Astrophys. J. Lett. 2012, 760, L36. [Google Scholar] [CrossRef]
- Rezzolla, L.; Most, E.R.; Weih, L.R. Using gravitational-wave observations and quasi-universal relations to constrain the maximum mass of neutron stars. Astrophys. J. Lett. 2018, 852, L25. [Google Scholar] [CrossRef]
- Ruiz, M.; Shapiro, S.L.; Tsokaros, A. GW170817, general relativistic magnetohydrodynamic simulations, and the neutron star maximum mass. Phys. Rev. D 2018, 97, 021501. [Google Scholar] [CrossRef] [PubMed]
- Ai, S.; Gao, H.; Zhang, B. What constraints on the neutron star maximum mass can one pose from GW170817 observations? Astrophys. J. 2020, 893, 146. [Google Scholar] [CrossRef]
- Fan, Y.-Z.; Han, M.-Z.; Jiang, J.-L.; Shao, D.-S.; Tang, S.-P. Maximum gravitational mass inferred at about 3% precision with multimessenger data of neutron stars. arXiv 2023, arXiv:2309.12644. [Google Scholar]
- de Sá, L.M.; Bernardo, A.; Bachega, R.R.A.; Rocha, L.S.; Moraes, P.H.R.S.; Horvath, J.E. An Overview of Compact Star Populations and Some of Its Open Problems. Galaxies 2023, 11, 19. [Google Scholar] [CrossRef]
- Falanga, M.; Bozzo, E.; Lutovinov, A.; Bonnet-Bidaud, J.M.; Fetisova, Y.; Puls, J. Ephemeris, orbital decay, and masses of ten eclipsing high-mass X-ray binaries. Astron. Astrophys. 2015, 577, A130. [Google Scholar] [CrossRef]
- Özel, F.; Psaltis, D.; Güver, T.; Baym, G.; Heinke, C.; Guillot, S. The dense matter equation of state from neutron star radius and mass measurements. Astrophys. J. 2016, 820, 28. [Google Scholar] [CrossRef]
- Nättilä, J.; Miller, M.C.; Steiner, A.W.; Kajava, J.J.E.; Suleimanov, V.F.; Poutanen, J. Neutron star mass and radius measurements from atmospheric model fits to X-ray burst cooling tail spectra. Astron. Astrophys. 2017, 608, A31. [Google Scholar] [CrossRef]
- Munoz-Darias, T.; Casares, J.; Martínez-Pais, I.G. The “k-correction” for irradiated emission lines in lmxbs: Evidence for a massive neutron star in x1822–371 (v691 cra). Astrophys. J. 2005, 635, 502. [Google Scholar] [CrossRef]
- Casares, J.; Hernández, J.G.; Israelian, G.; Rebolo, R. On the mass of the neutron star in Cyg X-2. Mon. Not. R. Astron. Soc. 2010, 401, 2517–2520. [Google Scholar] [CrossRef]
- Knight, A.H.; Ingram, A.; Middleton, M.; Drake, J. Eclipse mapping of EXO 0748–676: Evidence for a massive neutron star. Mon. Not. R. Astron. Soc. 2022, 510, 4736–4756. [Google Scholar] [CrossRef]
- Rawls, M.L.; Orosz, J.A.; McClintock, J.E.; Torres, M.A.P.; Bailyn, C.D.; Buxton, M.M. Refined neutron star mass determinations for six eclipsing x-ray pulsar binaries. Astrophys. J. 2011, 730, 25. [Google Scholar] [CrossRef]
- Bhalerao, V.B.; van Kerkwijk, M.H.; Harrison, F.A. Constraints on the Compact Object Mass in the Eclipsing High-mass X-Ray Binary XMMU J013236. 7+ 303228 in M 33. Astrophys. J. 2012, 757, 10. [Google Scholar] [CrossRef]
- Shahbaz, T.; Linares, M.; Breton, R.P. Properties of the redback millisecond pulsar binary 3FGL J0212. 1+ 5320. Mon. Not. R. Astron. Soc. 2017, 472, 4287–4296. [Google Scholar] [CrossRef]
- Strader, J.; Swihart, S.; Chomiuk, L.; Bahramian, A.; Britt, C.; Cheung, C.C.; Dage, K.; Halpern, J.; Li, K.-L.; Mignani, R.P.; et al. Optical spectroscopy and demographics of redback millisecond pulsar binaries. Astrophys. J. 2019, 872, 42. [Google Scholar] [CrossRef]
- Kennedy, M.R.; Breton, R.P.; Clark, C.J.; Mata Sánchez, D.; Voisin, G.; Dhillon, V.S.; Halpern, J.P.; Marsh, T.R.; Nieder, L.; Ray, P.S.; et al. Measuring the mass of the black widow PSR J1555-2908. Mon. Not. R. Astron. Soc. 2022, 512, 3001–3014. [Google Scholar] [CrossRef]
- Kandel, D.; Romani, R.W. Atmospheric circulation on black widow companions. Astrophys. J. 2020, 892, 101. [Google Scholar] [CrossRef]
- Kandel, D.; Romani, R.W.; Filippenko, A.V.; Brink, T.G.; Zheng, W. Heated Poles on the Companion of Redback PSR J2339–0533. Astrophys. J. 2020, 903, 39. [Google Scholar] [CrossRef]
- Casares, J.; Dubus, G.; Shahbaz, T.; Zurita, C.; Charles, P.A. VLT spectroscopy of XTE J2123-058 during quiescence: The masses of the two components. Mon. Not. R. Astron. Soc. 2002, 329, 29–36. [Google Scholar] [CrossRef]
- Ferraro, F.R.; Sabbi, E.; Gratton, R.; Possenti, A.; D’Amico, N.; Bragaglia, A.; Camilo, F. Accurate mass ratio and heating effects in the dual-line millisecond binary pulsar in NGC 6397. Astrophys. J. 2003, 584, L13. [Google Scholar] [CrossRef][Green Version]
- Kaplan, D.L.; Bhalerao, V.B.; van Kerkwijk, M.H.; Koester, D.; Kulkarni, S.R.; Stovall, K. A metal-rich low-gravity companion to a massive millisecond pulsar. Astrophys. J. 2013, 765, 158. [Google Scholar] [CrossRef]
- Fonseca, E.; Stairs, I.H.; Thorsett, S.E. A comprehensive study of relativistic gravity using PSR B1534+ 12. Astrophys. J. 2014, 787, 82. [Google Scholar] [CrossRef]
- Weisberg, J.M.; Huang, Y. Relativistic measurements from timing the binary pulsar PSR B1913+ 16. Astrophys. J. 2016, 829, 55. [Google Scholar] [CrossRef]
- Jacoby, B.A.; Cameron, P.B.; Jenet, F.A.; Anderson, S.B.; Murty, R.N.; Kulkarni, S.R. Measurement of orbital decay in the double neutron star binary PSR B2127+ 11C. Astrophys. J. Lett. 2006, 644, L113. [Google Scholar] [CrossRef]
- Martinez, J.G.; Stovall, K.; Freire, P.C.C.; Deneva, J.S.; Jenet, F.A.; McLaughlin, M.A.; Bagchi, M.; Bates, S.D.; Ridolfi, A. Pulsar J0453+ 1559: A double neutron star system with a large mass asymmetry. Astrophys. J. 2015, 812, 143. [Google Scholar] [CrossRef]
- Martinez, J.G.; Stovall, K.; Freire, P.C.C.; Deneva, J.S.; Jenet, F.A.; McLaughlin, M.A.; Bagchi, M.; Bates, S.D.; Ridolfi, A. The timing of nine globular cluster pulsars. Astrophys. J. 2012, 745, 109. [Google Scholar]
- Ridolfi, A.; Freire, P.C.C.; Gupta, Y.; Ransom, S.M. Upgraded Giant Metrewave Radio Telescope timing of NGC 1851A: A possible millisecond pulsar- neutron star system. Mon. Not. R. Astron. Soc. 2019, 409, 3860–3874. [Google Scholar] [CrossRef]
- Ferdman, R.D.; Stairs, I.H.; Kramer, M.; Janssen, G.H.; Bassa, C.G.; Stappers, B.W.; Demorest, P.B.; Cognard, I.; Desvignes, G.; Theureau, G.; et al. PSR J1756-2251: A pulsar with a low-mass neutron star companion. Mon. Not. R. Astron. Soc. 2014, 443, 2183–2196. [Google Scholar] [CrossRef]
- Cameron, A.D.; Bailes, M.; Balakrishnan, V.; Champion, D.J.; Freire, P.C.C.; Kramer, M.; Wex, N.; Johnston, S.; Lyne, A.G.; Stappers, B.W.; et al. News and views regarding PSR J1757-1854, a highly-relativistic binary pulsar. In Proceedings of the 16th Marcel Grossmann Meeting, Online, 5–10 July 2021. [Google Scholar]
- Haniewicz, H.T.; Ferdman, R.D.; Freire, P.C.C.; Champion, D.J.; Bunting, K.A.; Lorimer, D.R.; McLaughlin, M.A. Precise mass measurements for the double neutron star system J1829+ 2456. Mon. Not. R. Astron. Soc. 2021, 500, 4620–4627. [Google Scholar] [CrossRef]
- van Leeuwen, J.; Kasian, L.; Stairs, I.H.; Lorimer, D.R.; Camilo, F.; Chatterjee, S.; Cognard, I.; Desvignes, G.; Freire, P.C.C.; Janssen, G.H.; et al. The binary companion of young, relativistic pulsar J1906+ 0746. Astrophys. J. 2015, 798, 118. [Google Scholar] [CrossRef]
- Ferdman, R.D.; Freire, P.C.C.; Perera, B.B.P.; Pol, N.; Camilo, F.; Chatterjee, S.; Cordes, J.M.; Crawford, F.; Hessels, J.W.T.; Kaspi, V.M.; et al. Asymmetric mass ratios for bright double neutron-star mergers. Nature 2020, 583, 211–214. [Google Scholar] [CrossRef] [PubMed]
- Swiggum, J.K.; Pleunis, Z.; Parent, E.; Kaplan, D.L.; McLaughlin, M.A.; Stairs, I.H.; Spiewak, R.; Agazie, G.Y.; Chawla, P.; DeCesar, M.E.; et al. The Green Bank North Celestial Cap Survey. VII. 12 New Pulsar Timing Solutions. Astrophys. J. 2023, 944, 154. [Google Scholar] [CrossRef]
- Sengar, R.; Balakrishnan, V.; Stevenson, S.; Bailes, M.; Barr, E.D.; Bhat, N.D.R.; Burgay, M.; Bernadich, M.C.I.; Cameron, A.D.; Champion, D.J.; et al. The High Time Resolution Universe Pulsar Survey—XVII. PSR J1325-6253, a low eccentricity double neutron star system from an ultra-stripped supernova. Mon. Not. R. Astron. Soc. 2022, 512, 57–82. [Google Scholar] [CrossRef]
- Martinez, J.G.; Stovall, K.; Freire, P.C.C.; Deneva, J.S.; Tauris, T.M.; Ridolfi, A.; Wex, N.; Jenet, F.A.; McLaughlin, M.A.; Bagchi, M. Pulsar J1411+ 2551: A low-mass double neutron star system. Astrophys. J. Lett. 2017, 851, L29. [Google Scholar] [CrossRef]
- Agazie, G.Y.; Mingyar, M.G.; McLaughlin, M.A.; Swiggum, J.K.; Kaplan, D.L.; Blumer, H.; Chawla, P.; DeCesar, M.; Demorest, P.B.; Fiore, W.; et al. The Green Bank Northern Celestial Cap Pulsar Survey. VI. Discovery and Timing of PSR J1759+ 5036: A Double Neutron Star Binary Pulsar. Astrophys. J. 2021, 922, 35. [Google Scholar] [CrossRef]
- Corongiu, A.; Kramer, M.; Stappers, B.W.; Lyne, A.G.; Jessner, A.; Possenti, A.; D’Amico, N.; Löhmer, O. The binary pulsar PSR J1811-1736: Evidence of a low amplitude supernova kick. Astron. Astrophys. 2007, 462, 703–709. [Google Scholar] [CrossRef]
- Swiggum, J.K.; Rosen, R.; McLaughlin, M.A.; Lorimer, D.R.; Heatherly, S.; Lynch, R.; Scoles, S.; Hockett, T.; Filik, E.; Marlowe, J.A.; et al. PSR J1930–1852: A pulsar in the widest known orbit around another neutron star. Astrophys. J. 2015, 805, 156. [Google Scholar] [CrossRef]
- Stovall, K.; Freire, P.C.C.; Chatterjee, S.; Demorest, P.B.; Lorimer, D.R.; McLaughlin, M.A.; Pol, N.; van Leeuwen, J.; Wharton, R.S.; Allen, B.; et al. PALFA discovery of a highly relativistic double neutron star binary. Astrophys. J. Lett. 2018, 854, L22. [Google Scholar] [CrossRef]
- Balakrishnan, V.; Freire, P.C.C.; Ransom, S.M.; Ridolfi, A.; Barr, E.D.; Chen, W.; Krishnan, V.V.; Champion, D.; Kramer, M.; Gautam, T.; et al. Missing for 20 yr: MeerKAT Redetects the Elusive Binary Pulsar M30B. Astrophys. J. Lett. 2023, 942, L35. [Google Scholar] [CrossRef]
- Reardon, D.J.; Shannon, R.M.; Cameron, A.D.; Goncharov, B.; Hobbs, G.B.; Middleton, H.; Shamohammadi, M.; Thyagarajan, N.; Bailes, M.; Bhat, N.D.R.; et al. The Parkes pulsar timing array second data release: Timing analysis. Mon. Not. R. Astron. Soc. 2021, 507, 2137–2153. [Google Scholar] [CrossRef]
- Voisin, G.; Cognard, I.; Freire, P.C.C.; Wex, N.; Guillemot, L.; Desvignes, G.; Kramer, M.; Theureau, G. An improved test of the strong equivalence principle with the pulsar in a triple star system. Astron. Astrophys. 2020, 638, A24. [Google Scholar] [CrossRef]
- Reardon, D.J.; Hobbs, G.; Coles, W.; Levin, Y.; Keith, M.J.; Bailes, M.; Bhat, N.D.R.; Burke-Spolaor, S.; Dai, S.; Kerr, M.; et al. Timing analysis for 20 millisecond pulsars in the Parkes Pulsar Timing Array. Mon. Not. R. Astron. Soc. 2016, 455, 1751–1769. [Google Scholar] [CrossRef]
- Kasian, L.E.R. Observations of Two Binary Pulsars. Doctoral Dissertation. Available online: https://open.library.ubc.ca/soa/cIRcle/collections/ubctheses/24/items/1.0072639 (accessed on 26 October 2023).
- Fonseca, E.; Cromartie, H.T.; Pennucci, T.T.; Ray, P.S.; Kirichenko, A.Y.; Ransom, S.M.; Demorest, P.B.; Stairs, I.H.; Arzoumanian, Z.; Guillemot, L.; et al. Refined mass and geometric measurements of the high-mass PSR J0740+ 6620. Astrophys. J. Lett. 2021, 915, L12. [Google Scholar] [CrossRef]
- Desvignes, G.; Caballero, R.N.; Lentati, L.; Verbiest, J.P.W.; Champion, D.J.; Stappers, B.W.; Janssen, G.H.; Lazarus, P.; Osłowski, S.; Babak, S.; et al. High-precision timing of 42 millisecond pulsars with the European Pulsar Timing Array. Mon. Not. R. Astron. Soc. 2016, 458, 3341–3380. [Google Scholar] [CrossRef]
- Serylak, M.; Venkatraman Krishnan, V.; Freire, P.C.C.; Tauris, T.M.; Kramer, M.; Geyer, M.; Parthasarathy, A.; Bailes, M.; Bernadich, M.C.I.; Buchner, S.; et al. The eccentric millisecond pulsar, PSR J0955-6150—I. Pulse profile analysis, mass measurements, and constraints on binary evolution. Astron. Astrophys. 2022, 665, A53. [Google Scholar] [CrossRef]
- Mata Sánchez, D.; Istrate, A.G.; van Kerkwijk, M.H.; Breton, R.P.; Kaplan, D.L. PSR J1012+ 5307: A millisecond pulsar with an extremely low-mass white dwarf companion. Mon. Not. R. Astron. Soc. 2020, 494, 4031–4042. [Google Scholar] [CrossRef]
- Shamohammadi, M.; Bailes, M.; Freire, P.C.C.; Parthasarathy, A.; Reardon, D.J.; Shannon, R.M.; Venkatraman Krishnan, V.; Bernadich, M.C.I.; Cameron, A.D.; Champion, D.J.; et al. Searches for Shapiro delay in seven binary pulsars using the MeerKAT telescope. Mon. Not. R. Astron. Soc. 2022, 520, 1789–1806. [Google Scholar] [CrossRef]
- Bhat, N.D.R.; Bailes, M.; Verbiest, J.P.W. Gravitational-radiation losses from the pulsar–white-dwarf binary PSR J1141–6545. Phys. Rev. D 2008, 77, 124017. [Google Scholar] [CrossRef]
- Berthereau, A.; Guillemot, L.; Freire, P.C.C.; Kramer, M.; Venkatraman Krishnan, V.; Cognard, I.; Theureau, G.; Bailes, M.; i Bernadich, M.C.; Lower, M.E. Radio timing constraints on the mass of the binary pulsar PSR J1528-3146. Astron. Astrophys. 2023, 674, A71. [Google Scholar] [CrossRef]
- Antoniadis, J.; van Kerkwijk, M.H.; Koester, D.; Freire, P.C.C.; Wex, N.; Tauris, T.M.; Kramer, M.; Bassa, C.G. The relativistic pulsar–white dwarf binary PSR J1738+ 0333—I. Mass determination and evolutionary history. Mon. Not. R. Astron. Soc. 2012, 423, 3316–3327. [Google Scholar] [CrossRef]
- Kirichenko, A.Y.; Karpova, A.V.; Zyuzin, D.A.; Zharikov, S.V.; López, E.A.; Shibanov, Y.A.; Freire, P.C.C.; Fonseca, E.; Cabrera-Lavers, A. Searching for optical companions to four binary millisecond pulsars with the Gran Telescopio Canarias. Mon. Not. R. Astron. Soc. 2020, 492, 3032–3040. [Google Scholar] [CrossRef]
- Andersen, B.C.; Ransom, S.M. A Fourier domain “Jerk” search for binary pulsars. Astrophys. J. Lett. 2018, 863, L13. [Google Scholar] [CrossRef]
- Ferdman, R.D.; Stairs, I.H.; Kramer, M.; McLaughlin, M.A.; Lorimer, D.R.; Nice, D.J.; Manchester, R.N.; Hobbs, G.; Lyne, A.G.; Camilo, F.; et al. A Precise Mass Measurement of the Intermediate-Mass Binary Pulsar PSR J1802–2124. Astrophys. J. 2010, 711, 764. [Google Scholar] [CrossRef]
- Ng, C.; Guillemot, L.; Freire, P.C.C.; Kramer, M.; Champion, D.J.; Cognard, I.; Theureau, G.; Barr, E.D. A Shapiro delay detection in the pulsar binary system PSR J1811–2405. Mon. Not. R. Astron. Soc. 2020, 491, 1261–1267. [Google Scholar] [CrossRef]
- Corongiu, A.; Venkatraman Krishnan, V.; Freire, P.C.C.; Kramer, M.; Possenti, A.; Geyer, M.; Ridolfi, A.; Abbate, F.; Bailes, M.; Barr, E.D.; et al. PSR J1910–5959 A: A rare gravitational laboratory for testing white dwarf models. Astron. Astrophys. 2023, 671, A72. [Google Scholar] [CrossRef]
- Arzoumanian, Z.; Brazier, A.; Burke-Spolaor, S.; Chamberlin, S.; Chatterjee, S.; Christy, B.; Cordes, J.M.; Cornish, N.J.; Crawford, F.; Thankful Cromartie, H.; et al. The NANOGrav 11-year data set: High-precision timing of 45 millisecond pulsars. Astrophys. J. Suppl. Ser. 2018, 235, 37. [Google Scholar] [CrossRef]
- Geyer, M.; Venkatraman Krishnan, V.; Freire, P.C.C.; Kramer, M.; Antoniadis, J.; Bailes, M.; Bernadich, M.C.I.; Buchner, S.; Cameron, A.D.; Champion, D.J.; et al. Mass measurements and 3D orbital geometry of PSR J1933–6211. Astron. Astrophys. 2023, 674, A169. [Google Scholar] [CrossRef]
- Barr, E.D.; Freire, P.C.C.; Kramer, M.; Champion, D.J.; Berezina, M.; Bassa, C.G.; Lyne, A.G.; Stappers, B.W. A massive millisecond pulsar in an eccentric binary. Mon. Not. R. Astron. Soc. 2017, 465, 1711–1719. [Google Scholar] [CrossRef]
- Zhu, W.W.; Freire, P.C.C.; Knispel, B.; Allen, B.; Stappers, B.W.; Lyne, A.G.; Chatterjee, S.; Cordes, J.M.; Crawford, F.; Deneva, J.S.; et al. Mass measurements for two binary pulsars discovered in the PALFA survey. Astrophys. J. 2019, 881, 165. [Google Scholar] [CrossRef]
- McKee, J.W.; Freire, P.C.C.; Berezina, M.; Champion, D.J.; Cognard, I.; Graikou, E.; Guillemot, L.; Keith, M.J.; Kramer, M.; Lyne, A.G.; et al. A precise mass measurement of PSR J2045+ 3633. Mon. Not. R. Astron. Soc. 2020, 499, 4082–4096. [Google Scholar] [CrossRef]
- Berezina, M.; Champion, D.J.; Freire, P.C.C.; Tauris, T.M.; Kramer, M.; Lyne, A.G.; Stappers, B.W.; Guillemot, L.; Cognard, I.; Barr, E.D.; et al. The discovery of two mildly recycled binary pulsars in the Northern High Time Resolution Universe pulsar survey. Mon. Not. R. Astron. Soc. 2017, 470, 4421–4433. [Google Scholar] [CrossRef]
- Guo, Y.J.; Freire, P.C.C.; Guillemot, L.; Kramer, M.; Zhu, W.W.; Wex, N.; McKee, J.W.; Deller, A.; Ding, H.; Kaplan, D.L.; et al. PSR J2222–0137—I. Improved physical parameters for the system. Astron. Astrophys. 2021, 654, A16. [Google Scholar] [CrossRef]
- Stovall, K.; Freire, P.C.C.; Antoniadis, J.; Bagchi, M.; Deneva, J.S.; Garver-Daniels, N.; Martinez, J.G.; McLaughlin, M.A.; Arzoumanian, Z.; Blumer, H.; et al. PSR J2234+ 0611: A new laboratory for Stellar evolution. Astrophys. J. 2019, 870, 74. [Google Scholar] [CrossRef]
- Freire, P.C.C.; Ridolfi, A.; Kramer, M.; Jordan, C.; Manchester, R.N.; Torne, P.; Sarkissian, J.; Heinke, C.O.; D’Amico, N.; Camilo, F.; et al. Long-term observations of the pulsars in 47 Tucanae—II. Proper motions, accelerations and jerks. Mon. Not. R. Astron. Soc. 2017, 471, 857–876. [Google Scholar] [CrossRef]
- Freire, P.C.; Camilo, F.; Kramer, M.; Lorimer, D.R.; Lyne, A.G.; Manchester, R.N.; D’Amico, N. Further results from the timing of the millisecond pulsars in 47 Tucanae. Mon. Not. R. Astron. Soc. 2003, 340, 1359–1374. [Google Scholar] [CrossRef]
- Ridolfi, A.; Gautam, T.; Freire, P.C.C.; Ransom, S.M.; Buchner, S.J.; Possenti, A.; Venkatraman Krishnan, V.; Bailes, M.; Kramer, M.; Stappers, B.W.; et al. Eight new millisecond pulsars from the first MeerKAT globular cluster census. Mon. Not. R. Astron. Soc. 2021, 504, 1407–1426. [Google Scholar] [CrossRef]
- Bégin, S. A Search for Fast Pulsars in Globular Cluster. Doctoral Dissertation, University of British Columbia, Vancouver, BC, Canada, 2006. [Google Scholar]
Disclaimer/Publisher’s Note: The statements, opinions and data contained in all publications are solely those of the individual author(s) and contributor(s) and not of MDPI and/or the editor(s). MDPI and/or the editor(s) disclaim responsibility for any injury to people or property resulting from any ideas, methods, instructions or products referred to in the content. |
© 2023 by the authors. Licensee MDPI, Basel, Switzerland. This article is an open access article distributed under the terms and conditions of the Creative Commons Attribution (CC BY) license (https://creativecommons.org/licenses/by/4.0/).


