Integrative LC-HR-QTOF-MS and Computational Metabolomics Approaches for Compound Annotation, Chemometric Profiling and In Silico Antibacterial Evaluation of Ugandan Propolis
Abstract
1. Introduction
2. Materials and Methods
2.1. Chemicals and Propolis Sample Collection from Different Districts of Uganda
2.2. Ultrasound-Assisted Extraction and Development of an HPLC-DAD Gradient for Propolis Samples
2.3. LC-HR-QTOF Analysis and MS2 Data Acquisition for Propolis Extracts
2.4. Data Pre-Processing Workflow Using MZmine
2.5. GNPS Compound Annotation and Molecular Networking
2.6. Compound Annotation and Structure Elucidation Using SIRIUS
2.7. Chemometric Profiling of Annotated Metabolites
2.8. Selection of Chemical Markers from Heatmap Analysis for In Silico Antibacterial Screening
2.9. Computational Validation of Selected Putative Chemical Markers Through Molecular Docking
2.9.1. Ligands and Targets Preparation
2.9.2. ADME and Toxicity Investigation on the Selected Chemical Biomarkers
3. Results
3.1. HPLC-DAD Chromatogram Developed from the Gradient
3.2. LC–MS Chromatographic Overview
3.3. MS/MS Precursor-Ion Distribution
3.4. Overview of the Feature-Based Molecular Network for Ugandan Propolis
3.5. Comprehensive Chemical Space Across Phytochemical Classes from Both Annotations
3.6. Chemometric Analysis of Ugandan Ethanolic Propolis Extracts from Different Locations
3.6.1. PLS-DA Modelling of the Combined SIRIUS and GNPS-Annotated Metabolite Profiles
3.6.2. Variable Importance in Projection (VIP) Features from GNPS and SIRIUS Annotations
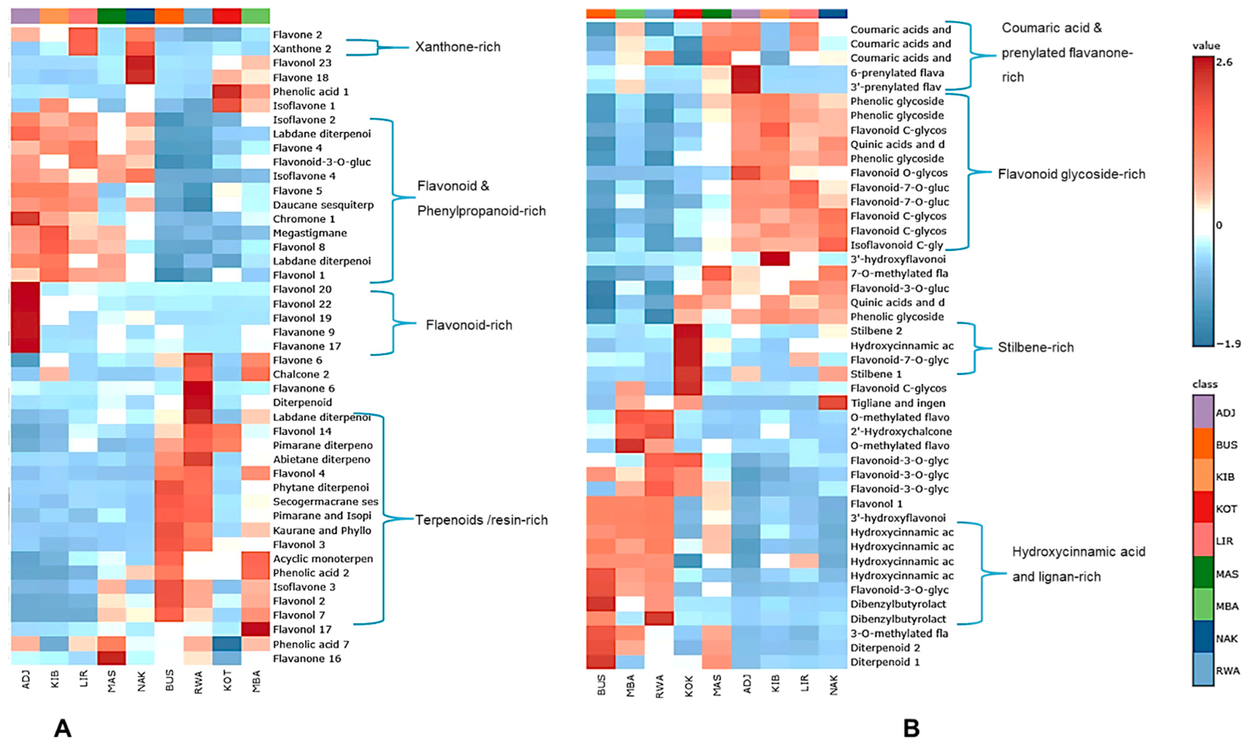
3.6.3. Heatmap Clustering for Chemical Marker Identification for GNPS-Annotated Phytochemical Groups
3.6.4. Multivariate Differentiation of Propolis Samples Using Compounds Annotated by SIRIUS and GNPS
3.6.5. DSPC Network Analysis of SIRIUS- and GNPS-Annotated Compounds
3.7. Selection of Potential Candidate Metabolites for In Silico Antibacterial Activity
3.7.1. Identification of Chemical Markers Without Previously Reported Antibacterial Activity Using a Heatmap
3.7.2. Molecular Docking Analysis
3.7.3. ADME Property Predictions and Drug-Likeness
3.7.4. Predicted Toxicological Profiles of the Candidate Compounds
4. Discussion
5. Conclusions
Supplementary Materials
Author Contributions
Funding
Institutional Review Board Statement
Informed Consent Statement
Data Availability Statement
Acknowledgments
Conflicts of Interest
References
- Felício, I.M.; Cavalcanti, A.M.T.; Baranger, K.; de Oliveira Junior, R.G.; Poirot, B.; Picot, L.; de Andrade Cavalcante, F. Brazilian Propolis: Chemical Composition, Regional Variability, and Bioactive Potential. Fitoterapia 2025, 185, 106687. [Google Scholar] [CrossRef]
- Salatino, A. Perspectives for Uses of Propolis in Therapy Against Infectious Diseases. Molecules 2022, 27, 4594. [Google Scholar] [CrossRef]
- Simone-Finstrom, M.; Borba, R.S.; Wilson, M.; Spivak, M. Propolis Counteracts Some Threats to Honey Bee Health. Insects 2017, 8, 46. [Google Scholar] [CrossRef]
- Siheri, W.; Alenezi, S.; Tusiimire, J.; Watson, D.G. The Chemical and Biological Properties of Propolis. In Bee Products—Chemical and Biological Properties; Springer: Berlin/Heidelberg, Germany, 2025; pp. 209–269. [Google Scholar]
- Mountford-McAuley, R.; Prior, J.; Clavijo McCormick, A. Factors Affecting Propolis Production. J. Apic. Res. 2023, 62, 162–170. [Google Scholar] [CrossRef]
- Rendueles, E.; Mauriz, E.; Sanz-Gómez, J.; González-Paramás, A.M.; Vallejo-Pascual, M.-E.; Adanero-Jorge, F.; García-Fernández, C. Biochemical Profile and Antioxidant Properties of Propolis from Northern Spain. Foods 2023, 12, 4337. [Google Scholar] [CrossRef] [PubMed]
- Sarapa, A.; Peter, A.; Buettner, A.; Loos, H.M. Organoleptic and Chemical Properties of Propolis: A Review. Eur. Food Res. Technol. 2025, 251, 1331–1352. [Google Scholar] [CrossRef]
- Karlıdağ, S. Investigation of Phenolic Compounds and Antioxidant Properties in Honey, Pollen and Propolis According to Regional and Apis mellifera Genotypes. Food Nutr. Res. 2025, 69, 10–29219. [Google Scholar] [CrossRef] [PubMed]
- Santos-Buelga, C.; González-Paramás, A.M. Phenolic Composition of Propolis. In Bee Products—Chemical and Biological Properties; Springer: Cham, Switzerland, 2025; pp. 143–165. [Google Scholar]
- Cuesta-Rubio, O.; Piccinelli, A.L.; Rastrelli, L. Tropical Propolis: Recent Advances in Chemical Components and Botanical Origin. In Medicinal Plants: Biodiversity and Drugs, 1st ed.; CRC Press: New York, NY, USA; Taylor & Francis Group: Abingdon, UK, 2012; pp. 209–240. [Google Scholar]
- Katekhaye, S.; Kamble, B.; Mustafa, G.; Fearnley, J.; Paradkar, A. Chemical Analysis of Polyphenolic Content and Antioxidant Screening of 17 African Propolis Samples Using RP-HPLC and Spectroscopy. Future Integr. Med. 2025, 4, 77–87. [Google Scholar] [CrossRef]
- Nantongo, Z.; Agaba, M.; Shirima, G.; Mugerwa, S.; Opiyo, S.; Mrode, R.; Birungi, J.; Munishi, L. Variability in Body Weight and Morphology of Uganda’s Indigenous Goat Breeds Across Agroecological Zones. PLoS ONE 2024, 19, e0296353. [Google Scholar] [CrossRef]
- Kuule, D.A.; Ssentongo, B.; Magaya, P.J.; Mwesigwa, G.Y.; Okurut, I.T.; Nyombi, K.; Egeru, A.; Tabuti, J.R.S. Land Use and Land Cover Change Dynamics and Perceived Drivers in Rangeland Areas in Central Uganda. Land 2022, 11, 1402. [Google Scholar] [CrossRef]
- Otim, A.S.; Kajobe, R.; Abila, P.P.; Kasangaki, P.; Echodu, R. Important Plants for Honey Production in Four Agro Ecological Zones of Uganda. Bee World 2019, 96, 81–86. [Google Scholar] [CrossRef]
- Ayikobua, E.T.; Semuyaba, I.; Eze, D.E.; Kalange, M.; Nansunga, M.; Okpanachi, A.O.; Safiriyu, A.A. Combined Donepezil and Ethanolic Extract of Propolis Improved Memory Better than Donepezil and Propolis Monotherapy in Wild Type Drosophila melanogaster. Evid.-Based Complement. Altern. Med. 2018, 2018, 3717328. [Google Scholar] [CrossRef]
- Balasubramaniam, A.K.; Elangovan, A.; Rahman, M.A.; Nayak, S.; Swain, D.; Babu, H.P.; Narasimhan, A.; Monga, V. Propolis: A Comprehensive Review on the Nature’s Polyphenolic Wonder. Fitoterapia 2025, 183, 106526. [Google Scholar] [CrossRef] [PubMed]
- Alday, E.; Navarro-Navarro, M.; Garibay-Escobar, A.; Robles-Zepeda, R.; Hernandez, J.; Velazquez, C. Advances in Pharmacological Activities and Chemical Composition of Propolis Produced in Americas. In Beekeeping and Bee Conservation—Advances in Research; IntechOpen: London, UK, 2016. [Google Scholar]
- Chang, R.; Piló-Veloso, D.; Morais, S.A.L.; Nascimento, E.A. Analysis of a Brazilian Green Propolis from Baccharis dracunculifolia by HPLC-APCI-MS and GC-MS. Rev. Bras. Farmacogn. 2008, 18, 549–556. [Google Scholar] [CrossRef]
- Kahwa, I.; Kaysser, L.; Wangalwa, R.; Billig, S.; Tusiimire, J.; Wiesner, C. Chemical Profiling and Geographic Differentiation of Ugandan Propolis by GC-MS Through Chemometric Modelling. Molecules 2025, 30, 4435. [Google Scholar] [CrossRef]
- Massaro, C.F.; Simpson, J.B.; Powell, D.; Brooks, P. Chemical Composition and Antimicrobial Activity of Honeybee (Apis mellifera ligustica) Propolis from Subtropical Eastern Australia. Sci. Nat. 2015, 102, 68. [Google Scholar] [CrossRef]
- Nastou, E.S.; Preza-Mayo-Kataki, D.A.; Gialouris, P.-L.P.; Maragou, N.C.; Gikas, E.E.; Thomaidis, N.S. Mapping Royal Jelly’s Bioactive Profile by Liquid Chromatography Coupled to Trapped Ion Mobility Spectrometry and High-Resolution Mass Spectrometry. J. Agric. Food Chem. 2025, 73, 23684–23699. [Google Scholar] [CrossRef]
- Huynh, K.N.N.; Nguyen, N.V.T. Natural Phenolic Compounds: A Review of Extraction and Analysis. In Exploring Natural Phenolic Compounds—Recent Progress and Practical Applications; IntechOpen: London, UK, 2025; p. 33. [Google Scholar]
- Solorzano, E.R.; Roverso, M.; Bogialli, S.; Bortoli, M.; Orian, L.; Badocco, D.; Pettenuzzo, S.; Favaro, G.; Pastore, P. Antioxidant Activity of Zuccagnia-Type Propolis: A Combined Approach Based on LC-HRMS Analysis of Bioanalytical-Guided Fractions and Computational Investigation. Food Chem. 2024, 461, 140827. [Google Scholar] [CrossRef]
- Turco, J.F.; Mokochinski, J.B.; Torres, Y.R. Metabolomics Analysis of (Geo) Propolis from Brazilian Stingless Bees by FIA and UHPLC-HRMS (Orbitrap). J. Pharm. Biomed. Anal. 2025, 252, 116497. [Google Scholar] [CrossRef]
- Schrimpe-Rutledge, A.C.; Codreanu, S.G.; Sherrod, S.D.; McLean, J.A. Untargeted Metabolomics Strategies—Challenges and Emerging Directions. J. Am. Soc. Mass Spectrom. 2016, 27, 1897–1905. [Google Scholar] [CrossRef] [PubMed]
- Alaribe, S.C.; Titilayo, B.E.; Ikpatt, U.N.; Oladipupo, A.R.; Alabi, F.A.; Ikwugbado, R.I. Computational Methods for Advanced Mass Spectrometry—A Review. Phys. Sci. Rev. 2025, 10, 589–620. [Google Scholar] [CrossRef]
- Blazenovic, I.; Kind, T.; Sa, M.R.; Ji, J.; Vaniya, A.; Wancewicz, B.; Roberts, B.S.; Torbašinović, H.; Lee, T.; Mehta, S.S. Structure Annotation of All Mass Spectra in Untargeted Metabolomics. Anal. Chem. 2019, 91, 2155–2162. [Google Scholar] [CrossRef]
- Woods, D.C.; Olsson, M.A.; Heard, T.A.; Wallace, H.M.; Tran, T.D. Quality Assessment and Chemical Diversity of Australian Propolis from Tetragonula carbonaria and Tetragonula hockingsi Stingless Bees. Sci. Rep. 2025, 15, 17928. [Google Scholar] [CrossRef] [PubMed]
- Islam, S.; Hussain, E.A.; Shujaat, S.; Khan, M.U.; Ali, Q.; Malook, S.U.; Ali, D. Antibacterial Potential of Propolis: Molecular Docking, Simulation and Toxicity Analysis. AMB Express 2024, 14, 81. [Google Scholar] [CrossRef]
- Vieira, T.M.; Barco, J.G.; de Souza, S.L.; Santos, A.L.O.; Daoud, I.; Rahali, S.; Amdouni, N.; Bastos, J.K.; Martins, C.H.G.; Ben Said, R. In Vitro and In Silico Studies of the Antimicrobial Activity of Prenylated Phenylpropanoids of Green Propolis and Their Derivatives Against Oral Bacteria. Antibiotics 2024, 13, 787. [Google Scholar] [CrossRef]
- Yazıcı-Tütüniş, S.; Alim Toraman, G.Ö.; Dincel, E.D.; Tufan, S.; Akalın, E.; Tan, E.; Ulusoy-Güzeldemirci, N.; Gören, A.C.; Miski, M.; Topçu, G. In Silico and In Vitro Antibacterial Evaluation of Eight Anatolian Salvia Species with Chemical Profiling by LC-HRMS. Sci. Rep. 2025, 15, 31404. [Google Scholar] [CrossRef]
- Schmid, R.; Heuckeroth, S.; Korf, A.; Smirnov, A.; Myers, O.; Dyrlund, T.S.; Bushuiev, R.; Murray, K.J.; Hoffmann, N.; Lu, M. Integrative Analysis of Multimodal Mass Spectrometry Data in MZmine 3. Nat. Biotechnol. 2023, 41, 447–449. [Google Scholar] [CrossRef]
- Wang, M.; Carver, J.J.; Phelan, V.V.; Sanchez, L.M.; Garg, N.; Peng, Y.; Nguyen, D.D.; Watrous, J.; Kapono, C.A.; Luzzatto-Knaan, T. Sharing and Community Curation of Mass Spectrometry Data with Global Natural Products Social Molecular Networking. Nat. Biotechnol. 2016, 34, 828–837. [Google Scholar] [CrossRef]
- Seel, C.; Kahwa, I.; Ikiriza, H.; Koller, H.S.; Fitzner, H.; Billig, S.; Wiesner, C.; Kaysser, L. Metabolic Profiling of Conyza sumatrensis (Retz.) E. Walker from Lugazi, Uganda. Appl. Sci. 2025, 15, 5580. [Google Scholar] [CrossRef]
- Basu, S.; Duren, W.; Evans, C.R.; Burant, C.F.; Michailidis, G.; Karnovsky, A. Sparse Network Modeling and Metscape-Based Visualization Methods for the Analysis of Large-Scale Metabolomics Data. Bioinformatics 2017, 33, 1545–1553. [Google Scholar] [CrossRef] [PubMed]
- Kabier, M.; Gambacorta, N.; Trisciuzzi, D.; Kumar, S.; Nicolotti, O.; Mathew, B. MzDOCK: A Free Ready-to-use GUI-based Pipeline for Molecular Docking Simulations. J. Comput. Chem. 2024, 45, 1980–1986. [Google Scholar] [CrossRef]
- Meng, E.C.; Goddard, T.D.; Pettersen, E.F.; Couch, G.S.; Pearson, Z.J.; Morris, J.H.; Ferrin, T.E. UCSF ChimeraX: Tools for Structure Building and Analysis. Protein Sci. 2023, 32, e4792. [Google Scholar] [CrossRef]
- Almutairi, S.; Edrada-Ebel, R.; Fearnley, J.; Igoli, J.O.; Alotaibi, W.; Clements, C.J.; Gray, A.I.; Watson, D.G. Isolation of Diterpenes and Flavonoids from a New Type of Propolis from Saudi Arabia. Phytochem. Lett. 2014, 10, 160–163. [Google Scholar] [CrossRef]
- Giang, P.M.; Son, P.T.; Matsunami, K.; Otsuka, H. Anti-Staphylococcal Activity of Ent-Kaurane-Type Diterpenoids from Croton tonkinensis. J. Nat. Med. 2006, 60, 93–95. [Google Scholar] [CrossRef]
- Furlan, P.H.; Silva, J.C.R.L.; Facanali, R.; Soares, D.M.; Cabral, M.N.F.; Rodrigues, T.M.; Martins, A.R.; da Gloria, E.M.; Marques, M.O.M. Baccharis dracunculifolia DC: Climate-Driven Metabolomic Variability in Essential Oils, Trichomes, and Antifungal Activity. ACS Agric. Sci. Technol. 2025, 5, 2003–2020. [Google Scholar] [CrossRef]
- Fu, L.; Shi, S.; Yi, J.; Wang, N.; He, Y.; Wu, Z.; Peng, J.; Deng, Y.; Wang, W.; Wu, C. ADMETlab 3.0: An Updated Comprehensive Online ADMET Prediction Platform Enhanced with Broader Coverage, Improved Performance, API Functionality and Decision Support. Nucleic Acids Res. 2024, 52, W422–W431. [Google Scholar] [CrossRef]
- Pellati, F.; Orlandini, G.; Pinetti, D.; Benvenuti, S. HPLC-DAD and HPLC-ESI-MS/MS Methods for Metabolite Profiling of Propolis Extracts. J. Pharm. Biomed. Anal. 2011, 55, 934–948. [Google Scholar] [CrossRef] [PubMed]
- Falcão, S.I.; Vale, N.; Gomes, P.; Domingues, M.R.M.; Freire, C.; Cardoso, S.M.; Vilas-Boas, M. Phenolic Profiling of Portuguese Propolis by LC–MS Spectrometry: Uncommon Propolis Rich in Flavonoid Glycosides. Phytochem. Anal. 2013, 24, 309–318. [Google Scholar] [CrossRef] [PubMed]
- Souza, E.C.A.; Silva, B.P.; Porto, C.; Pilau, E.J.; Menezes, C.; Flach, A. Molecular Network-guided Chemical Profile and Mass Spectrometry, Volatile Compounds, and Antimicrobial Activity of Scaptotrigona depilis Propolis. Rapid Commun. Mass Spectrom. 2022, 36, e9348. [Google Scholar] [CrossRef]
- Belmehdi, O.; Bouyahya, A.; Jekő, J.; Cziáky, Z.; Zengin, G.; Sotkó, G.; El Baaboua, A.; Skali Senhaji, N.; Abrini, J. Chemical Analysis, Antibacterial, and Antioxidant Activities of Flavonoid-rich Extracts from Four Moroccan Propolis. J. Food Process. Preserv. 2021, 45, e15816. [Google Scholar] [CrossRef]
- İzol, E.; Bursal, E.; Yapıcı, İ.; Abdullah Yilmaz, M.; Yilmaz, İ.; Gülçin, İ. Chemical Content by LC–MS/MS, Antiglaucoma, and Antioxidant Activity of Propolis Samples from Different Regions of Türkiye. J. Food Biochem. 2024, 2024, 7488590. [Google Scholar] [CrossRef]
- Fathoni, P.P.A.; Efendy, O.; Wulansari, D. Activities of Stingless Bee (Tetragonula laeviceps) Hive from Purwodadi Botanical. In Proceedings of the 1st International Conference for Health Research—BRIN (ICHR 2022); Springer Nature: Berlin/Heidelberg, Germany, 2023; Volume 56, p. 349. [Google Scholar]
- Sartori, A.A.; Son, N.T.; da Silva Honorio, M.; Ripari, N.; Santiago, K.B.; Gomes, A.M.; Zambuzzi, W.F.; Bastos, J.K.; Sforcin, J.M. Effects of Caatinga Propolis from Mimosa tenuiflora and Its Constituents (Santin, Sakuranetin and Kaempferide) on Human Immune Cells. J. Ethnopharmacol. 2024, 319, 117297. [Google Scholar] [CrossRef]
- Gianibbi, B.; Panti, A.; Spiga, O.; Bastos, J.K.; Fusi, F. Vasorelaxant Activity of (2S)-Sakuranetin and Other Flavonoids Isolated from the Green Propolis of the Caatinga Mimosa tenuiflora. Planta Med. 2024, 90, 454–468. [Google Scholar]
- Stompor, M. A Review on Sources and Pharmacological Aspects of Sakuranetin. Nutrients 2020, 12, 513. [Google Scholar] [CrossRef]
- Wieczorek, P.P.; Hudz, N.; Yezerska, O.; Horčinová-Sedláčková, V.; Shanaida, M.; Korytniuk, O.; Jasicka-Misiak, I. Chemical Variability and Pharmacological Potential of Propolis as a Source for the Development of New Pharmaceutical Products. Molecules 2022, 27, 1600. [Google Scholar] [CrossRef]
- Cora, M.; Buruk, C.K.; Ünsal, S.; Kaklikkaya, N.; Kolayli, S. Chemical Analysis and In Vitro Antiviral Effects of Northeast Türkiye Propolis Samples Against HSV-1. Chem. Biodivers. 2023, 20, e202300669. [Google Scholar] [CrossRef] [PubMed]
- Šturm, L.; Ulrih, N.P. Advances in the Propolis Chemical Composition between 2013 and 2018: A Review. eFood 2020, 1, 24–37. [Google Scholar] [CrossRef]
- Kumazawa, S.; Ueda, R.; Hamasaka, T.; Fukumoto, S.; Fujimoto, T.; Nakayama, T. Antioxidant Prenylated Flavonoids from Propolis Collected in Okinawa, Japan. J. Agric. Food Chem. 2007, 55, 7722–7725. [Google Scholar] [CrossRef] [PubMed]
- Chen, C.-N.; Hsiao, C.-J.; Lee, S.-S.; Guh, J.-H.; Chiang, P.-C.; Huang, C.-C.; Huang, W.-J. Chemical Modification and Anticancer Effect of Prenylated Flavanones from Taiwanese Propolis. Nat. Prod. Res. 2012, 26, 116–124. [Google Scholar] [CrossRef]
- Righi, A.A.; Negri, G.; Salatino, A. Comparative Chemistry of Propolis from Eight Brazilian Localities. Evid.-Based Complement. Altern. Med. 2013, 2013, 267878. [Google Scholar] [CrossRef] [PubMed]
- Inui, S.; Hosoya, T.; Shimamura, Y.; Masuda, S.; Ogawa, T.; Kobayashi, H.; Shirafuji, K.; Moli, R.T.; Kozone, I.; Shin-ya, K. Solophenols B–D and Solomonin: New Prenylated Polyphenols Isolated from Propolis Collected from The Solomon Islands and Their Antibacterial Activity. J. Agric. Food Chem. 2012, 60, 11765–11770. [Google Scholar] [CrossRef]
- Mukaide, K.; Honda, S.; Vongsak, B.; Kumazawa, S. Prenylflavonoids from Propolis Collected in Chiang Mai, Thailand. Phytochem. Lett. 2021, 43, 88–93. [Google Scholar] [CrossRef]
- Popova, M.; Dimitrova, R.; Al-Lawati, H.T.; Tsvetkova, I.; Najdenski, H.; Bankova, V. Omani Propolis: Chemical Profiling, Antibacterial Activity and New Propolis Plant Sources. Chem. Cent. J. 2013, 7, 158. [Google Scholar] [CrossRef]
- Woźniak, M.; Sip, A.; Mrówczyńska, L.; Broniarczyk, J.; Waśkiewicz, A.; Ratajczak, I. Biological Activity and Chemical Composition of Propolis from Various Regions of Poland. Molecules 2022, 28, 141. [Google Scholar] [CrossRef]
- Ueda, T.; Inden, M.; Shirai, K.; Sekine, S.; Masaki, Y.; Kurita, H.; Ichihara, K.; Inuzuka, T.; Hozumi, I. The Effects of Brazilian Green Propolis That Contains Flavonols Against Mutant Copper-Zinc Superoxide Dismutase-Mediated Toxicity. Sci. Rep. 2017, 7, 2882. [Google Scholar] [CrossRef] [PubMed]
- Miraldi, E.; Cappellucci, G.; Baini, G.; Pistone, E.S.; Allodi, M.; Costantino, G.; Spaggiari, C.; Biagi, M. Chemical Markers in Italian Propolis: Chrysin, Galangin and CAPE as Indicators of Geographic Origin. Plants 2024, 13, 2734. [Google Scholar] [CrossRef]
- Zhang, C.-P.; Huang, S.; Wei, W.-T.; Ping, S.; Shen, X.-G.; Li, Y.-J.; Hu, F.-L. Development of High-performance Liquid Chromatographic for Quality and Authenticity Control of Chinese Propolis. J. Food Sci. 2014, 79, C1315–C1322. [Google Scholar]
- Dinat, S.; Orchard, A.; Chen, W.; Viljoen, A.; van Vuuren, S. South African Propolis: Anti-Helicobacter Pylori Activity, Chemistry, and Toxicity. Chem. Biodivers. 2025, 22, e202403200. [Google Scholar] [CrossRef] [PubMed]
- Zhang, T.; Omar, R.; Siheri, W.; Al Mutairi, S.; Clements, C.; Fearnley, J.; Edrada-Ebel, R.; Watson, D. Chromatographic Analysis with Different Detectors in the Chemical Characterisation and Dereplication of African Propolis. Talanta 2014, 120, 181–190. [Google Scholar] [CrossRef] [PubMed]
- Martos, I.; Ferreres, F.; Tomás-Barberán, F.A. Identification of Flavonoid Markers for the Botanical Origin of Eucalyptus Honey. J. Agric. Food Chem. 2000, 48, 1498–1502. [Google Scholar] [CrossRef]
- Silva, T.M.S.; Camara, C.A.; da Silva Lins, A.C.; Barbosa-Filho, J.M.; da Silva, E.M.S.; Freitas, B.M.; dos Santos, F.d.A.R. Chemical Composition and Free Radical Scavenging Activity of Pollen Loads from Stingless Bee Melipona subnitida Ducke. J. Food Compos. Anal. 2006, 19, 507–511. [Google Scholar] [CrossRef]
- Quiniquini, J.E.B.; Putalun, W.; Pitiphat, W.; Kantrong, N.; Krisanaprakornkit, S.; Chailertvanitkul, P. High Performance Liquid Chromatography Analysis of the Active Ingredients and Evaluation of Anti-Caries Potential of Thai Propolis Extracts. Acta Med. Philipp. 2025, 59, 110. [Google Scholar]
- Ozbey, G.; Muz, M.N.; Tanriverdi, E.S.; Erkan, S.; Bulut, N.; Otlu, B.; Zigo, F. Chemical Composition, Antimicrobial Activities, and Molecular Docking Studies of Turkish Propolis Ethanol Extract. Czech J. Food Sci. 2023, 41, 144–154. [Google Scholar] [CrossRef]
- Hu, H.; Wang, Y.; Zhu, H.; Dong, J.; Qiao, J.; Kong, L.; Zhang, H. Two Novel Markers to Discriminate Poplar-Type Propolis from Poplar Bud Extracts: 9-Oxo-ODE and 9-Oxo-ODA. J. Food Compos. Anal. 2022, 105, 104196. [Google Scholar] [CrossRef]
- Sakava, P.; Gbaweng, A.J.Y.; Abdou, J.P.; Fouda, A.A.; Gade, I.S.; Fotsing, M.T.; Talla, E.; De Atchade, T.A.; Laurent, S.; Henoumont, C. Chromone C-Glucosides and a New Triterpene Fatty Acid Diester from Cameroonian Propolis Extracts with Anticonvulsant Activity in Chemical Models of Seizures. J. Pharmacogn. Phytother. 2025, 17, 46–61. [Google Scholar] [CrossRef]
- Nakajima, Y.; Shimazawa, M.; Mishima, S.; Hara, H. Water Extract of Propolis and Its Main Constituents, Caffeoylquinic Acid Derivatives, Exert Neuroprotective Effects via Antioxidant Actions. Life Sci. 2007, 80, 370–377. [Google Scholar] [CrossRef] [PubMed]
- Urushisaki, T.; Takemura, T.; Tazawa, S.; Fukuoka, M.; Hosokawa-Muto, J.; Araki, Y.; Kuwata, K. Caffeoylquinic Acids Are Major Constituents with Potent Anti-influenza Effects in Brazilian Green Propolis Water Extract. Evid.-Based Complement. Altern. Med. 2011, 2011, 254914. [Google Scholar]
- Sun, S.; Liu, M.; He, J.; Li, K.; Zhang, X.; Yin, G. Identification and Determination of Seven Phenolic Acids in Brazilian Green Propolis by UPLC-ESI-QTOF-MS and HPLC. Molecules 2019, 24, 1791. [Google Scholar] [CrossRef] [PubMed]
- Aliyazıcıoglu, R.; Sahin, H.; Erturk, O.; Ulusoy, E.; Kolayli, S. Properties of Phenolic Composition and Biological Activity of Propolis from Turkey. Int. J. Food Prop. 2013, 16, 277–287. [Google Scholar] [CrossRef]
- Tek, N.A.; Şentüre, Ş.A.; Ersoy, N. Is Propolis a Potential Anti-Obesogenic Agent for Obesity? Curr. Nutr. Rep. 2024, 13, 186–193. [Google Scholar] [CrossRef]
- Ueda, M.; Tashiro, C.; Yamamura, S. Cis-p-Coumaroylagmatine, the Genuine Leaf-Opening Substance of a Nyctinastic Plant, Albizzia julibrissin Durazz. Tetrahedron Lett. 1997, 38, 3253–3256. [Google Scholar] [CrossRef]
- Machado, C.S.; Finger, D.; Caetano, I.K.; Torres, Y.R. Multivariate GC-MS Data Analysis of the Apolar Fraction of Brown Propolis Produced in Southern Brazil. J. Apic. Res. 2024, 63, 1038–1049. [Google Scholar] [CrossRef]
- Ribeiro, V.P.; Arruda, C.; Aldana-Mejia, J.A.; Bastos, J.K.; Tripathi, S.K.; Khan, S.I.; Khan, I.A.; Ali, Z. Phytochemical, Antiplasmodial, Cytotoxic and Antimicrobial Evaluation of a Southeast Brazilian Brown Propolis Produced by Apis mellifera Bees. Chem. Biodivers. 2021, 18, e2100288. [Google Scholar] [CrossRef]
- Popova, M.; Trusheva, B.; Cutajar, S.; Antonova, D.; Mifsud, D.; Farrugia, C.; Bankova, V. Identification of the Plant Origin of the Botanical Biomarkers of Mediterranean Type Propolis. Nat. Prod. Commun. 2012, 7, 1934578X1200700505. [Google Scholar] [CrossRef]
- Jerz, G.; Elnakady, Y.A.; Braun, A.; Jäckel, K.; Sasse, F.; Al Ghamdi, A.A.; Omar, M.O.M.; Winterhalter, P. Preparative Mass-Spectrometry Profiling of Bioactive Metabolites in Saudi-Arabian Propolis Fractionated by High-Speed Countercurrent Chromatography and off-Line Atmospheric Pressure Chemical Ionization Mass-Spectrometry Injection. J. Chromatogr. A 2014, 1347, 17–29. [Google Scholar] [CrossRef] [PubMed]
- Dervişoğlu, G.; Çobanoğlu, D.N.; Yelkovan, S.; Karahan, D.; Çakır, Y.; Koçyiğit, S. Comprehensive Study on Beebread: Palynological Analysis, Chemical Composition, Antioxidant and Cytotoxic Activities. Int. J. Second. Metab. 2022, 9, 166–177. [Google Scholar] [CrossRef]
- Patricio, E.; Cruz-López, L.; Maile, R.; Tentschert, J.; Jones, G.R.; Morgan, E.D. The Propolis of Stingless Bees: Terpenes from the Tibia of Three Frieseomelitta Species. J. Insect Physiol. 2002, 48, 249–254. [Google Scholar] [CrossRef] [PubMed]
- Ayari, J.; Karoui, I.J.; Abderrabba, M. A Comparative Study between Different Tunisian Propolis Essential Oils and Their Antioxidant Activities. Iran. J. Chem. Chem. Eng. (IJCCE) 2020, 39, 217–231. [Google Scholar]
- Cunha, B.C.; de Miranda, M.B.; Afonso, L.C.C.; Abreu, S.R.L.; Testasicca, M.C.D.S.; Da Silva, G.R.; De Moura, S.A.L. Brazilian Green Propolis Hydroalcoholic Extract as a Therapeutic Adjuvant to Treat Cutaneous Leishmaniasis. J. Appl. Pharm. Sci. 2020, 10, 124–132. [Google Scholar] [CrossRef]
- das Neves, G.P.; Mazzei, J.L.; Tostes, J.B.F.; Nakamura, M.J.; Rocha, H.V.A.; Mourão, P.J.P.; Tanuri, A.; Ribeiro da Silva, A.J.; Siani, A.C. HIV Latency-Reversing Activity of Latex from Euphorbia umbellata (Pax) Bruyns and Three Diterpenes Isolated from This Species. Nat. Prod. Res. 2025, 39, 5228–5235. [Google Scholar] [CrossRef] [PubMed]
- Salatino, A.; Salatino, M.L.F.; Negri, G. Traditional Uses, Chemistry and Pharmacology of Croton Species (Euphorbiaceae). J. Braz. Chem. Soc. 2007, 18, 11–33. [Google Scholar] [CrossRef]
- Isidorov, V.A.; Dallagnol, A.M.; Zalewski, A. Chemical Composition of Volatile and Extractive Components of Canary (Tenerife) Propolis. Molecules 2024, 29, 1863. [Google Scholar] [CrossRef]
- Schuerts, E.R.; Leite, L.d.S.; Peiter, G.C.; Macruz, P.D.; Pilau, E.J.; Ukan, D.; Cottica, S.M. Metabolomic Comparison between Honey, Propolis, and Pollen from Brazilian Stingless Bees. ACS Food Sci. Technol. 2024, 5, 241–249. [Google Scholar] [CrossRef]
- Tenfen, A.; Mariano, L.N.B.; Boeing, T.; Cechinel-Zanchett, C.C.; da Silva, L.M.; de Andrade, S.F.; de Souza, P.; Cechinel-Filho, V. Effects of Myricetin-3-O-α-Rhamnoside (Myricitrin) Treatment on Urinary Parameters of Wistar Rats. J. Pharm. Pharmacol. 2019, 71, 1832–1838. [Google Scholar] [CrossRef] [PubMed]
- Motlhatlego, K.E.; Abdalla, M.A.; Leonard, C.M.; Eloff, J.N.; McGaw, L.J. Inhibitory Effect of Newtonia Extracts and Myricetin-3-o-Rhamnoside (Myricitrin) on Bacterial Biofilm Formation. BMC Complement. Med. Ther. 2020, 20, 358. [Google Scholar] [CrossRef]
- Moghadam, S.E.; Ebrahimi, S.N.; Salehi, P.; Moridi Farimani, M.; Hamburger, M.; Jabbarzadeh, E. Wound Healing Potential of Chlorogenic Acid and Myricetin-3-O-β-Rhamnoside Isolated from Parrotia persica. Molecules 2017, 22, 1501. [Google Scholar] [CrossRef]
- Ebiloma, G.U.; Ichoron, N.; Siheri, W.; Watson, D.G.; Igoli, J.O.; De Koning, H.P. The Strong Anti-Kinetoplastid Properties of Bee Propolis: Composition and Identification of the Active Agents and Their Biochemical Targets. Molecules 2020, 25, 5155. [Google Scholar] [CrossRef]
- Le Roy, J.; Huss, B.; Creach, A.; Hawkins, S.; Neutelings, G. Glycosylation Is a Major Regulator of Phenylpropanoid Availability and Biological Activity in Plants. Front. Plant Sci. 2016, 7, 735. [Google Scholar] [CrossRef]
- Emeka, P.M.; Badger-Emeka, L.I.; Ibrahim, H.-I.M.; Thirugnanasambantham, K.; Hussen, J. Inhibitory Potential of Mangiferin on Glucansucrase Producing Streptococcus mutans Biofilm in Dental Plaque. Appl. Sci. 2020, 10, 8297. [Google Scholar] [CrossRef]
- Al-Rajhi, A.M.H.; Alsalamah, S.A.; Qanash, H.; Bazaid, A.S.; Aldarhami, A.; Felemban, H.R.; Gattan, H.S.; AlZamil, N.M.; Daws, D.; Abdelghany, T.M. Biochemical Description of Ozonized Propolis and Its Activity Against Pathogenic Microorganisms, Cancer Cells, and Inflammation with Molecular Docking Interaction. PLoS ONE 2025, 20, e0332224. [Google Scholar] [CrossRef]
- Singh, A.; Yadav, M.; Singh, P.; Srivastava, R.; Singh, N.; Verma, R.; Singh, R.K. N-Heterocyclic Analogues as Peptide Deformylase Inhibitors: Molecular Modeling, Synthesis and Antibacterial Evaluation. BMC Infect. Dis. 2014, 14, E18. [Google Scholar] [CrossRef]
- Shamsudin, N.F.; Ahmed, Q.U.; Mahmood, S.; Ali Shah, S.A.; Khatib, A.; Mukhtar, S.; Alsharif, M.A.; Parveen, H.; Zakaria, Z.A. Antibacterial Effects of Flavonoids and Their Structure-Activity Relationship Study: A Comparative Interpretation. Molecules 2022, 27, 1149. [Google Scholar] [CrossRef]
- Franca, E.F.; Freitas, L.C.G.; Lins, R.D. Chitosan Molecular Structure as a Function of N-acetylation. Biopolymers 2011, 95, 448–460. [Google Scholar] [CrossRef]
- Almeida-Bezerra, J.W.; Menezes, S.A.; Silva, J.T.d.C.; de Sousa, S.G.; Alves, D.S.; Alencar, G.G.; Araújo, I.M.; Rodrigues, E.Y.d.S.; Oliveira-Tintino, C.D.d.M.; da Cruz, R.P. Analysis of the Antibiotic-Potentiating Activity, Absorption, Distribution, Metabolism, and Excretion (ADME) and the Molecular Docking Properties of Phytol Against Multi-Drug-Resistant (MDR) Strains. Antibiotics 2024, 13, 1171. [Google Scholar] [CrossRef]
- Sarker, D.K.; Ratcliffe, E.; Burnett, F.; Uddin, S.J.; Shilpi, J.A.; Efthimiou, G.; Seidel, V. Flavonoid Derivatives from Red Propolis: In Silico Predictions of Their Interactions with Staphylococcus aureus Sortase A and Studies on Their Antibiofilm Potential. Z. Naturforschung C 2025. [Google Scholar] [CrossRef] [PubMed]
- Chihomvu, P.; Ganesan, A.; Gibbons, S.; Woollard, K.; Hayes, M.A. Phytochemicals in Drug Discovery—A Confluence of Tradition and Innovation. Int. J. Mol. Sci. 2024, 25, 8792. [Google Scholar] [CrossRef] [PubMed]
- Banerjee, P.; Eckert, A.O.; Schrey, A.K.; Preissner, R. ProTox-II: A Webserver for the Prediction of Toxicity of Chemicals. Nucleic Acids Res. 2018, 46, W257–W263. [Google Scholar] [CrossRef] [PubMed]









| Ligand Name | Ligand ID | Proteins | |||||
|---|---|---|---|---|---|---|---|
| 1JII | 1G27 | 6T77 | 1BOW | 3AIC | 1U1Z | ||
| Reinutrin | L2 | −11.8 | −8.4 | −10.4 | −7.1 | −10.9 | −9.8 |
| Isoswertisin 2″-acetate | L3 | −9.2 | −7.2 | −8.5 | −6.3 | −10.1 | −9.7 |
| Querciturone | L4 | −9.3 | −9.6 | −10.4 | −7.8 | −11.1 | −9.7 |
| Sandaracopimaric acid | L6 | −7.3 | −6.4 | −7.9 | −6.0 | −8.8 | −9.0 |
| tigliane/ingenane diterpenoid | L7 | −7.5 | −7.7 | −8.3 | −5.3 | −8.2 | −8.7 |
| Matairesinol | L8 | −9.0 | −7.9 | −8.3 | −6.1 | −8.0 | −8.8 |
| Eudesmin | L9 | −7.8 | −6.6 | −7.6 | −4.8 | −8.2 | −9.0 |
| Ciprofloxacin | −8.0 | −8.0 | −8.0 | −5.8 | −7.9 | −8.7 | |
| Vancomycin | 66.9 | 93.2 | 22.6 | 178.4 | 44.6 | 109.2 | |
Disclaimer/Publisher’s Note: The statements, opinions and data contained in all publications are solely those of the individual author(s) and contributor(s) and not of MDPI and/or the editor(s). MDPI and/or the editor(s) disclaim responsibility for any injury to people or property resulting from any ideas, methods, instructions or products referred to in the content. |
© 2026 by the authors. Licensee MDPI, Basel, Switzerland. This article is an open access article distributed under the terms and conditions of the Creative Commons Attribution (CC BY) license.
Share and Cite
Kahwa, I.; Seel, C.; Tumwesigye, R.; Onen, P.; Oehme, R.; Billig, S.; Wangalwa, R.; Tusiimire, J.; Wiesner, C.; Kaysser, L. Integrative LC-HR-QTOF-MS and Computational Metabolomics Approaches for Compound Annotation, Chemometric Profiling and In Silico Antibacterial Evaluation of Ugandan Propolis. Metabolites 2026, 16, 109. https://doi.org/10.3390/metabo16020109
Kahwa I, Seel C, Tumwesigye R, Onen P, Oehme R, Billig S, Wangalwa R, Tusiimire J, Wiesner C, Kaysser L. Integrative LC-HR-QTOF-MS and Computational Metabolomics Approaches for Compound Annotation, Chemometric Profiling and In Silico Antibacterial Evaluation of Ugandan Propolis. Metabolites. 2026; 16(2):109. https://doi.org/10.3390/metabo16020109
Chicago/Turabian StyleKahwa, Ivan, Christina Seel, Ronnie Tumwesigye, Patrick Onen, Ramona Oehme, Susan Billig, Rapheal Wangalwa, Jonans Tusiimire, Claudia Wiesner, and Leonard Kaysser. 2026. "Integrative LC-HR-QTOF-MS and Computational Metabolomics Approaches for Compound Annotation, Chemometric Profiling and In Silico Antibacterial Evaluation of Ugandan Propolis" Metabolites 16, no. 2: 109. https://doi.org/10.3390/metabo16020109
APA StyleKahwa, I., Seel, C., Tumwesigye, R., Onen, P., Oehme, R., Billig, S., Wangalwa, R., Tusiimire, J., Wiesner, C., & Kaysser, L. (2026). Integrative LC-HR-QTOF-MS and Computational Metabolomics Approaches for Compound Annotation, Chemometric Profiling and In Silico Antibacterial Evaluation of Ugandan Propolis. Metabolites, 16(2), 109. https://doi.org/10.3390/metabo16020109

