Integrated Omics Approach to Discover Differences in the Metabolism of a New Tibetan Desmodesmus sp. in Two Types of Sewage Treatments
Abstract
1. Introduction
2. Materials and Methods
2.1. Method of Sewage Treatment with Desmodesmus sp. and Sample Preparation
2.1.1. Microalgae and Cultivation
2.1.2. Sewage Treatment Experiment
2.1.3. Detection of Chemical Oxygen Demand, Total Nitrogen, Total Phosphorus, Zinc and Copper
2.2. RNA-Seq Analysis
2.2.1. RNA Extraction
2.2.2. cDNA Synthesis and qPCR
2.2.3. Illumina Sequencing, Assembly, Annotation and Classification
2.2.4. DEGs and Enrichment Analysis
2.3. Metabolite Extraction and Analysis
2.4. Combined Transcriptome and Metabolome Analyses
2.5. Statistical Analysis
3. Results
3.1. Sewage Treatment Effect and Sample Preparation of Desmodesmus sp.
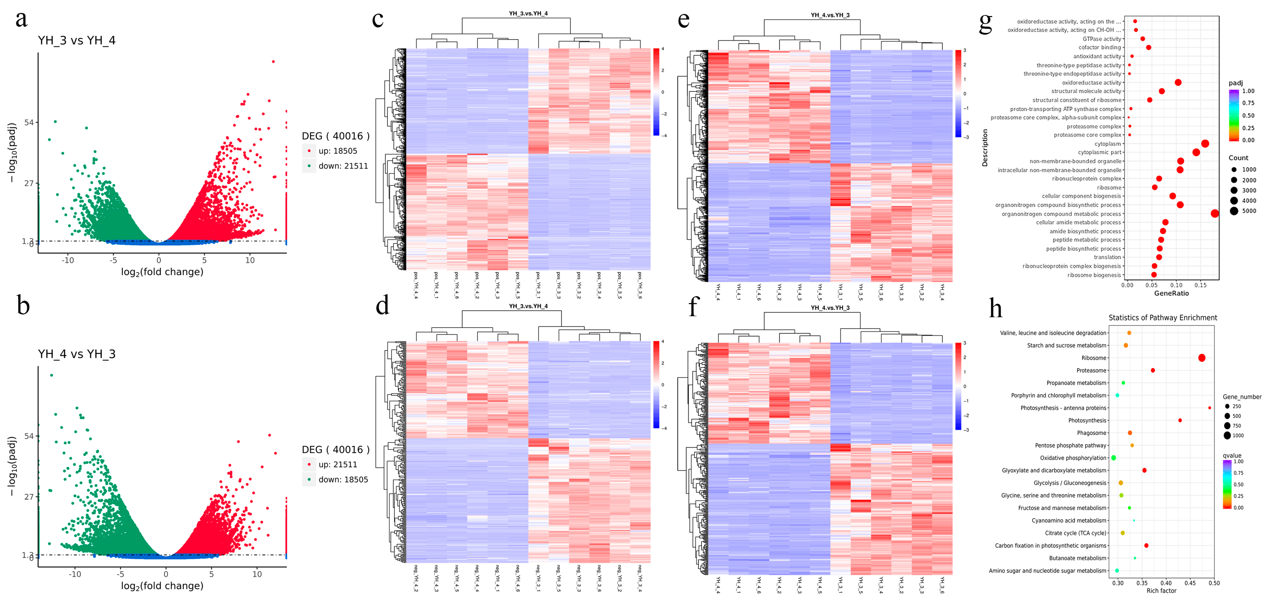
3.2. RNA Sequencing and Analysis of DEGs in Non-Parametric Transcriptomics
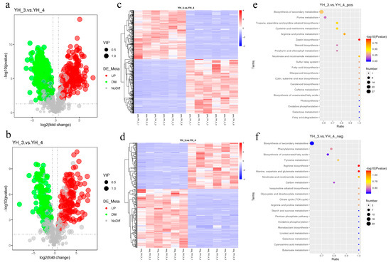
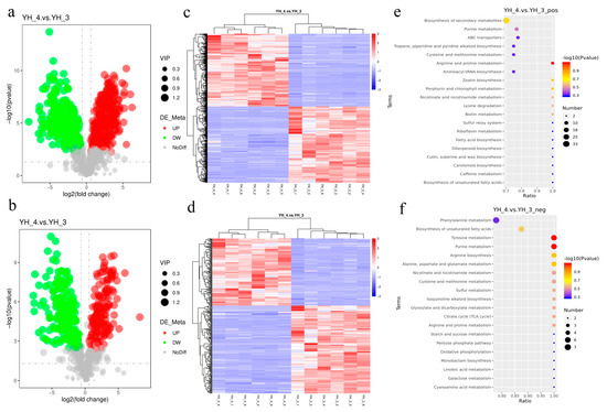
3.3. DAM Analysis
3.4. Combined Transcriptome and Metabolome Analyses
4. Discussion
4.1. Differences in Expressed Genes and KEGG Enrichment of DEGs
4.2. Changes in Signaling Pathways and Primary Metabolites
5. Conclusions
Supplementary Materials
Author Contributions
Funding
Institutional Review Board Statement
Informed Consent Statement
Data Availability Statement
Acknowledgments
Conflicts of Interest
References
- Chang, K.; Tao, J.; Fang, C.; Li, J.; Zhou, W.; Wang, X.; Yan, B.; Zeng, D.; Chen, G. Evolution of research topics on the Tibetan Plateau environment and ecology from 2000 to 2020: A paper mining. Environ. Sci. Pollut. Res. Int. 2022, 29, 12933–12947. [Google Scholar] [CrossRef] [PubMed]
- Huo, S.; Zhang, H.; Wang, J.; Chen, J.; Wu, F. Temperature and precipitation dominates millennium changes of eukaryotic algal communities in Lake Yamzhog Yumco, Southern Tibetan Plateau. Sci. Total Environ. 2022, 829, 154636. [Google Scholar] [CrossRef]
- Huang, Y.; Xin, Z.; Liu, J.; Liu, Q. Divergences of soil carbon turnover and regulation in alpine steppes and meadows on the Tibetan Plateau. Sci. Total Environ. 2022, 814, 152687. [Google Scholar] [CrossRef] [PubMed]
- Liu, G.; Li, S.; Song, K.; Wang, X.; Wen, Z.; Kutser, T.; Jacinthe, P.A.; Shang, Y.; Lyu, L.; Fang, C.; et al. Remote sensing of CDOM and DOC in alpine lakes across the Qinghai-Tibet Plateau using Sentinel-2A imagery data. J. Environ. Manag. 2021, 286, 112231. [Google Scholar] [CrossRef]
- Jia, J.; Wang, Y.; Lu, Y.; Sun, K.; Lyu, S.; Gao, Y. Driving mechanisms of gross primary productivity geographical patterns for Qinghai-Tibet Plateau lake systems. Sci. Total Environ. 2021, 791, 148286. [Google Scholar] [CrossRef] [PubMed]
- Mu, R.; Jia, Y.; Ma, G.; Liu, L.; Hao, K.; Qi, F.; Shao, Y. Advances in the use of microalgal-bacterial consortia for wastewater treatment: Community structures, interactions, economic resource reclamation, and study techniques. Water Environ. Res. 2021, 93, 1217–1230. [Google Scholar] [CrossRef]
- Sharma, J.; Kumar, V.; Kumar, S.S.; Malyan, S.K.; Mathimani, T.; Bishnoi, N.R.; Pugazhendhi, A. Microalgal consortia for municipal wastewater treatment—Lipid augmentation and fatty acid profiling for biodiesel production. J. Photochem. Photobiol. B Biol. 2020, 202, 111638. [Google Scholar] [CrossRef]
- Mathew, M.M.; Khatana, K.; Vats, V.; Dhanker, R.; Kumar, R.; Dahms, H.U.; Hwang, J.S. Biological Approaches Integrating Algae and Bacteria for the Degradation of Wastewater Contaminants-A Review. Front. Microbiol. 2022, 12, 801051. [Google Scholar] [CrossRef]
- Lee, X.J.; Ong, H.C.; Ooi, J.; Yu, K.L.; Tham, T.C.; Chen, W.H.; Ok, Y.S. Engineered macroalgal and microalgal adsorbents: Synthesis routes and adsorptive performance on hazardous water contaminants. J. Hazard. Mater. 2022, 423, 126921. [Google Scholar] [CrossRef]
- Saranya, D.; Shanthakumar, S. Green microalgae for combined sewage and tannery effluent treatment: Performance and lipid accumulation potential. J. Environ. Manag. 2019, 241, 167–178. [Google Scholar] [CrossRef]
- González-Balderas, R.M.; Velásquez-Orta, S.B.; Valdez-Vazquez, I.; Orta Ledesma, M.T. Sequential pretreatment to recover carbohydrates and phosphorus from Desmodesmus sp. cultivated in municipal wastewater. Water Sci. Technol. 2020, 82, 1237–1246. [Google Scholar] [CrossRef] [PubMed]
- Zeng, G.; He, Y.; Liang, D.; Wang, F.; Luo, Y.; Yang, H.; Wang, Q.; Wang, J.; Gao, P.; Wen, X.; et al. Adsorption of Heavy Metal Ions Copper, Cadmium and Nickel by Microcystis aeruginosa. Int. J. Environ. Res. Public Health 2022, 19, 13867. [Google Scholar] [CrossRef] [PubMed]
- Mishra, A.; Medhi, K.; Malaviya, P.; Thakur, I.S. Omics approaches for microalgal applications: Prospects and challenges. Bioresour. Technol. 2019, 291, 121890. [Google Scholar] [CrossRef]
- Salama, E.S.; Govindwar, S.P.; Khandare, R.V.; Roh, H.S.; Jeon, B.H.; Li, X. Can Omics Approaches Improve Microalgal Biofuels under Abiotic Stress? Trends Plant Sci. 2019, 24, 611–624. [Google Scholar] [CrossRef]
- Babu, A.; Katam, K.; Gundupalli, M.P.; Bhattacharyya, D. Nutrient Removal from Wastewater Using Microalgae: A Kinetic Evaluation and Lipid Analysis. Water Environ. Res. 2018, 90, 520–529. [Google Scholar] [CrossRef]
- Bao, B.; Thomas-Hall, S.R.; Schenk, P.M. Fast-Tracking Isolation, Identification and Characterization of New Microalgae for Nutraceutical and Feed Applications. Phycology 2022, 2, 86–107. [Google Scholar] [CrossRef]
- Ferreira, G.F.; Ríos Pinto, L.F.; Maciel Filho, R.; Fregolente, L.V. Effects of cultivation conditions on Chlorella vulgaris and Desmodesmus sp. grown in sugarcane agro-industry residues. Bioresour. Technol. 2021, 342, 125949. [Google Scholar] [CrossRef] [PubMed]
- Nzayisenga, J.C.; Niemi, C.; Ferro, L.; Gorzsas, A.; Gentili, F.G.; Funk, C.; Sellstedt, A. Screening Suitability of Northern Hemisphere Algal Strains for Heterotrophic Cultivation and Fatty Acid Methyl Ester Production. Molecules 2020, 25, 2107. [Google Scholar] [CrossRef]
- Braglia, R.; Rugnini, L.; Malizia, S.; Scuderi, F.; Redi, E.L.; Canini, A.; Bruno, L. Exploiting the Potential in Water Cleanup from Metals and Nutrients of Desmodesmus sp. and Ampelodesmos mauritanicus. Plants 2021, 10, 1461. [Google Scholar] [CrossRef]
- Cheng, H.; Liu, Q.; Zhao, G.; Yu, S.; Li, L. The comparison of three common microalgae for treating piggery wastewater. Desalination Water Treat. 2017, 98, 59–65. [Google Scholar] [CrossRef]
- Rugnini, L.; Costa, G.; Congestri, R.; Bruno, L. Testing of two different strains of green microalgae for Cu and Ni removal from aqueous media. Sci. Total Environ. 2017, 601–602, 959–967. [Google Scholar] [CrossRef] [PubMed]
- Wang, J.; Zhang, Q.; Chen, N.; Chen, J.; Zhou, J.; Li, J.; Wei, Y.; Bu, D. A new Desmodesmus sp. from the Tibetan Yamdrok Lake. PLoS ONE 2022, 17, e0275799. [Google Scholar] [CrossRef] [PubMed]
- Lv, J.; Guo, J.; Feng, J.; Liu, Q.; Xie, S. Effect of sulfate ions on growth and pollutants removal of self-flocculating microalga Chlorococcum sp. GD in synthetic municipal wastewater. Bioresour. Technol. 2017, 234, 289–296. [Google Scholar] [CrossRef]
- Lavrinovičs, A.; Murby, F.; Zīverte, E.; Mežule, L.; Juhna, T. Increasing Phosphorus Uptake Efficiency by Phosphorus-Starved Microalgae for Municipal Wastewater Post-Treatment. Microorganisms 2021, 9, 1598. [Google Scholar] [CrossRef]
- Alves, D.A.S.; Botelho Junior, A.B.; Espinosa, D.C.R.; Tenório, J.A.S.; Baltazar, M.D.P.G. Copper and zinc adsorption from bacterial biomass—Possibility of low-cost industrial wastewater treatment. Environ. Technol. 2022. Online ahead of print. [Google Scholar] [CrossRef] [PubMed]
- Fuhrimann, S.; Stalder, M.; Winkler, M.S.; Niwagaba, C.B.; Babu, M.; Masaba, G.; Kabatereine, N.B.; Halage, A.A.; Schneeberger, P.H.; Utzinger, J.; et al. Microbial and chemical contamination of water, sediment and soil in the Nakivubo wetland area in Kampala, Uganda. Environ. Monit. Assess. 2015, 187, 475. [Google Scholar] [CrossRef]
- Aniyikaiye, T.E.; Oluseyi, T.; Odiyo, J.O.; Edokpayi, J.N. Physico-Chemical Analysis of Wastewater Discharge from Selected Paint Industries in Lagos, Nigeria. Int. J. Environ. Res. Public Health 2019, 16, 1235. [Google Scholar] [CrossRef]
- Eichner, J.; Rosenbaum, L.; Wrzodek, C.; Häring, H.U.; Zell, A.; Lehmann, R. Integrated enrichment analysis and pathway-centered visualization of metabolomics, proteomics, transcriptomics, and genomics data by using the InCroMAP software. J. Chromatogr. B 2014, 966, 77–82. [Google Scholar] [CrossRef]
- Li, Z.; Hu, J.; Wu, Y.; Wang, J.; Song, H.; Chai, M.; Cong, L.; Miao, F.; Ma, L.; Tang, W.; et al. Integrative analysis of the metabolome and transcriptome reveal the phosphate deficiency response pathways of alfalfa. Plant Physiol. Biochem. PPB 2022, 170, 49–63. [Google Scholar] [CrossRef]
- Ptitsyn, A.; Temanni, R.; Bouchard, C.; Anderson, P.A. Semantic Assembly and Annotation of Draft RNAseq Transcripts without a Reference Genome. PLoS ONE 2015, 10, e0138006. [Google Scholar] [CrossRef]
- Neupane, S.; Bonilla, S.I.; Manalo, A.M.; Pelz-Stelinski, K.S. Complete de novo assembly of Wolbachia endosymbiont of Diaphorina citri Kuwayama (Hemiptera: Liviidae) using long-read genome sequencing. Sci. Rep. 2022, 12, 125. [Google Scholar] [CrossRef]
- Dai, W.; Xie, D.; Lu, M.; Li, P.; Lv, H.; Yang, C.; Peng, Q.; Zhu, Y.; Guo, L.; Zhang, Y.; et al. Characterization of white tea metabolome: Comparison against green and black tea by a nontargeted metabolomics approach. Food Res. Int. 2017, 96, 40–45. [Google Scholar] [CrossRef] [PubMed]
- Wen, B.; Mei, Z.; Zeng, C.; Liu, S. metaX: A flexible and comprehensive software for processing metabolomics data. BMC Bioinform. 2017, 18, 183. [Google Scholar] [CrossRef]
- Jozefczuk, S.; Klie, S.; Catchpole, G.; Szymanski, J.; Cuadros-Inostroza, A.; Steinhauser, D.; Selbig, J.; Willmitzer, L. Metabolomic and transcriptomic stress response of Escherichia coli. Mol. Syst. Biol. 2010, 6, 364. [Google Scholar] [CrossRef]
- Yuan, M.; Breitkopf, S.B.; Yang, X.; Asara, J.M. A positive/negative ion-switching, targeted mass spectrometry-based metabolomics platform for bodily fluids, cells, and fresh and fixed tissue. Nat. Protoc. 2012, 7, 872–881. [Google Scholar] [CrossRef] [PubMed]
- Moondra, N.; Jariwala, N.D.; Christian, R.A. Microalgae based wastewater treatment: A shifting paradigm for the developing nations. Int. J. Phytoremediation 2021, 23, 765–771. [Google Scholar] [CrossRef]
- Srivastava, A.; Murugaiyan, J.; Garcia, J.A.L.; De Corte, D.; Hoetzinger, M.; Eravci, M.; Weise, C.; Kumar, Y.; Roesler, U.; Hahn, M.W.; et al. Combined Methylome, Transcriptome and Proteome Analyses Document Rapid Acclimatization of a Bacterium to Environmental Changes. Front. Microbiol. 2020, 11, 544785. [Google Scholar] [CrossRef] [PubMed]
- Yusupova, G.; Yusupov, M. A Path to the Atomic-Resolution Structures of Prokaryotic and Eukaryotic Ribosomes. Biochem. Biokhimiia 2021, 86, 926–941. [Google Scholar] [CrossRef]
- Clavel, M.; Dagdas, Y. Proteasome and selective autophagy: Brothers-in-arms for organelle quality control. Curr. Opin. Plant Biol. 2021, 63, 102106. [Google Scholar] [CrossRef]
- An, P.; Zhang, L.J.; Peng, W.; Chen, Y.Y.; Liu, Q.P.; Luan, X.; Zhang, H. Natural products are an important source for proteasome regulating agents. Phytomedicine 2021, 93, 153799. [Google Scholar] [CrossRef]
- Fournier, G.P.; Moore, K.R.; Rangel, L.T.; Payette, J.G.; Momper, L.; Bosak, T. The Archean origin of oxygenic photosynthesis and extant cyanobacterial lineages. Proceedings. Biol. Sci. 2021, 288, 20210675. [Google Scholar] [CrossRef] [PubMed]
- Shokravi, S.; Bahavar, N. Growth and photosynthesis acclimated response of the cyanobacterium Fischerella sp. FS 18 exposed to extreme conditions: Alkaline pH, limited irradiance, and carbon dioxide concentration. Extremophiles 2021, 25, 493–500. [Google Scholar] [CrossRef]
- Delwiche, C.F. Microbial biodiversity: A newly isolated cyanobacterium sheds light on the evolution of photosynthesis. Curr. Biol. CB 2021, 31, R843–R845. [Google Scholar] [CrossRef] [PubMed]
- Kumari, K.; Samantaray, S.; Sahoo, D.; Tripathy, B.C. Nitrogen, phosphorus and high CO2 modulate photosynthesis, biomass and lipid production in the green alga Chlorella vulgaris. Photosynth. Res. 2021, 148, 17–32. [Google Scholar] [CrossRef]
- Kondo, K.; Izumi, M.; Inabe, K.; Yoshida, K.; Imashimizu, M.; Suzuki, T.; Hisabori, T. The phototroph-specific β-hairpin structure of the γ subunit of FoF1-ATP synthase is important for efficient ATP synthesis of cyanobacteria. J. Biol. Chem. 2021, 297, 101027. [Google Scholar] [CrossRef]
- Kynshi, B.L.; Sachu, M.; Syiem, M.B. Modulation in isocitrate dehydrogenase activity under citrate enrichment affects carbon and nitrogen fixations in the cyanobacterium Nostoc muscorum Meg 1. Biochimie 2021, 186, 94–104. [Google Scholar] [CrossRef] [PubMed]
- Unden, G.; Strecker, A.; Kleefeld, A.; Kim, O.B. C4-Dicarboxylate Utilization in Aerobic and Anaerobic Growth. EcoSal Plus 2016, 7, 1. [Google Scholar] [CrossRef]
- Yu King Hing, N.; Aryal, U.K.; Morgan, J.A. Probing Light-Dependent Regulation of the Calvin Cycle Using a Multi-Omics Approach. Front. Plant Sci. 2021, 12, 733122. [Google Scholar] [CrossRef]
- Yu, A.; Xie, Y.; Pan, X.; Zhang, H.; Cao, P.; Su, X.; Chang, W.; Li, M. Photosynthetic Phosphoribulokinase Structures: Enzymatic Mechanisms and the Redox Regulation of the Calvin-Benson-Bassham Cycle. Plant Cell 2020, 32, 1556–1573. [Google Scholar] [CrossRef]
- Yu, J.; Li, R.; Fan, N.; Yang, Z.; Huang, B. Metabolic Pathways Involved in Carbon Dioxide Enhanced Heat Tolerance in Bermudagrass. Front. Plant Sci. 2017, 8, 1506. [Google Scholar] [CrossRef]
- Huang, W.; Li, N.; Zhang, Y.; Wang, X.; Yin, M.; Lei, Q.Y. AHCYL1 senses SAH to inhibit autophagy through interaction with PIK3C3 in an MTORC1-independent manner. Autophagy 2022, 18, 309–319. [Google Scholar] [CrossRef] [PubMed]
- Fang, Y.; Zhang, S.; Wang, J.; Yin, L.; Zhang, H.; Wang, Z.; Song, J.; Hu, X.; Wang, X. Metabolic Detoxification of 2-Oxobutyrate by Remodeling Escherichia coli Acetate Bypass. Metabolites 2021, 11, 30. [Google Scholar] [CrossRef] [PubMed]
- Zhang, C.; Qi, J.; Li, Y.; Fan, X.; Xu, Q.; Chen, N.; Xie, X. Production of α-ketobutyrate using engineered Escherichia coli via temperature shift. Biotechnol. Bioeng. 2016, 113, 2054–2059. [Google Scholar] [CrossRef] [PubMed]
- Aggarwal, H.; Pathak, P.; Kumar, Y.; Jagavelu, K.; Dikshit, M. Modulation of Insulin Resistance, Dyslipidemia and Serum Metabolome in iNOS Knockout Mice following Treatment with Nitrite, Metformin, Pioglitazone, and a Combination of Ampicillin and Neomycin. Int. J. Mol. Sci. 2021, 23, 195. [Google Scholar] [CrossRef]
- Soga, T.; Baran, R.; Suematsu, M.; Ueno, Y.; Ikeda, S.; Sakurakawa, T.; Kakazu, Y.; Ishikawa, T.; Robert, M.; Nishioka, T.; et al. Differential metabolomics reveals ophthalmic acid as an oxidative stress biomarker indicating hepatic glutathione consumption. J. Biol. Chem. 2006, 281, 16768–16776. [Google Scholar] [CrossRef] [PubMed]
- Fujiwara, T.; Hattori, A.; Ito, T.; Funatsu, T.; Tsunoda, M. Analysis of intracellular α-keto acids by HPLC with fluorescence detection. Anal. Methods Adv. Methods Appl. 2020, 12, 2555–2559. [Google Scholar] [CrossRef] [PubMed]
- Lin, Y.; Dai, Y.; Xu, W.; Wu, X.; Li, Y.; Zhu, H.; Zhou, H. The Growth, Lipid Accumulation and Fatty Acid Profile Analysis by Abscisic Acid and Indol-3-Acetic Acid Induced in Chlorella sp. FACHB-8. Int. J. Mol. Sci. 2022, 23, 4064. [Google Scholar] [CrossRef] [PubMed]
- Burla, B.; Pfrunder, S.; Nagy, R.; Francisco, R.M.; Lee, Y.; Martinoia, E. Vacuolar transport of abscisic acid glucosyl ester is mediated by ATP-binding cassette and proton-antiport mechanisms in Arabidopsis. Plant Physiol. 2013, 163, 1446–1458. [Google Scholar] [CrossRef]







| Sample | Raw_Reads | Clean_Reads | Clean_Bases | Error_Rate | Q20 | Q30 | GC | Total Map |
|---|---|---|---|---|---|---|---|---|
| YH_3_1 | 21,721,828 | 20,683,812 | 6.2 G | 0.02 | 98.14% | 94.49% | 58.56% | 32,435,152 (78.41%) |
| YH_3_2 | 23,353,672 | 21,917,678 | 6.6 G | 0.03 | 97.20% | 92.20% | 58.51% | 34,397,556 (78.47%) |
| YH_3_3 | 21,446,868 | 20,184,798 | 6.1 G | 0.02 | 98.14% | 94.49% | 59.27% | 31,376,358 (77.72%) |
| YH_4_1 | 23,642,040 | 22,206,404 | 6.7 G | 0.02 | 98.12% | 94.50% | 58.48% | 35,514,902 (79.97%) |
| YH_4_2 | 21,109,910 | 19,405,857 | 5.8 G | 0.02 | 98.34% | 94.87% | 57.97% | 30,997,286 (79.87%) |
| YH_4_3 | 22,696,797 | 21,629,448 | 6.5 G | 0.02 | 98.10% | 94.45% | 57.96% | 33,996,226 (78.59%) |
Disclaimer/Publisher’s Note: The statements, opinions and data contained in all publications are solely those of the individual author(s) and contributor(s) and not of MDPI and/or the editor(s). MDPI and/or the editor(s) disclaim responsibility for any injury to people or property resulting from any ideas, methods, instructions or products referred to in the content. |
© 2023 by the authors. Licensee MDPI, Basel, Switzerland. This article is an open access article distributed under the terms and conditions of the Creative Commons Attribution (CC BY) license (https://creativecommons.org/licenses/by/4.0/).
Share and Cite
Wang, J.; Chen, J.; Zhang, D.; Cui, X.; Zhou, J.; Li, J.; Wei, Y.; Bu, D. Integrated Omics Approach to Discover Differences in the Metabolism of a New Tibetan Desmodesmus sp. in Two Types of Sewage Treatments. Metabolites 2023, 13, 388. https://doi.org/10.3390/metabo13030388
Wang J, Chen J, Zhang D, Cui X, Zhou J, Li J, Wei Y, Bu D. Integrated Omics Approach to Discover Differences in the Metabolism of a New Tibetan Desmodesmus sp. in Two Types of Sewage Treatments. Metabolites. 2023; 13(3):388. https://doi.org/10.3390/metabo13030388
Chicago/Turabian StyleWang, Jinhu, Junyu Chen, Dongdong Zhang, Xiaomei Cui, Jinna Zhou, Jing Li, Yanli Wei, and Duo Bu. 2023. "Integrated Omics Approach to Discover Differences in the Metabolism of a New Tibetan Desmodesmus sp. in Two Types of Sewage Treatments" Metabolites 13, no. 3: 388. https://doi.org/10.3390/metabo13030388
APA StyleWang, J., Chen, J., Zhang, D., Cui, X., Zhou, J., Li, J., Wei, Y., & Bu, D. (2023). Integrated Omics Approach to Discover Differences in the Metabolism of a New Tibetan Desmodesmus sp. in Two Types of Sewage Treatments. Metabolites, 13(3), 388. https://doi.org/10.3390/metabo13030388

