Accelerating a Technology Commercialization; with a Discussion on the Relation between Technology Transfer Efficiency and Open Innovation
Abstract
1. Introduction
2. Literature Review
2.1. University Paradigm
2.2. Technology Commercialization
2.3. How Does Research Output Commercialization Become So Urgent?
2.4. Technology Transfer Office (TTO) Role in Commercialization
2.5. Performance Measurement
2.6. Data Envelopment Analysis (DEA)
3. Approach to Develop Framework
- What is the framework of the university efficiency strategy measurement in new technology commercialization?
- What is the relative strategic efficiency of new technology commercialization performance, and which technology transfer office has an improvement in strategic performance?
3.1. Defining the Structural Framework
3.2. Questionnaire Testing
3.3. Decision-Making Unit Selection
3.4. DEA Model Selection
3.5. DEA with Likert Scale Data
4. Results
4.1. Commercialization Strategy Measurement
4.2. Relative Efficiency Value
5. Discussion
5.1. Strategy Analysis for Improving Research Commercialization in University
5.2. The Relation between Technology Transfer Efficiency and Open Innovation
6. Conclusions and Implications
Author Contributions
Funding
Acknowledgments
Conflicts of Interest
References
- Govender, V.; Rampersad, R. Change management in the higher education landscape: A case of the transition process at a South African University. J. Risk Gov. Control Financ. Mark. Inst. 2016, 6, 43–51. [Google Scholar] [CrossRef][Green Version]
- Bramwell, A.; Wolfe, D.A. Universities and regional economic development: The entrepreneurial University of Waterloo. Res. Policy 2008, 37, 1175–1187. [Google Scholar] [CrossRef]
- Siegel, D.S.; Waldman, D.; Link, A. Assessing the impact of organizational practices on the relative productivity of university technology transfer offices: An exploratory study. Res. Policy 2003, 32, 27–48. [Google Scholar] [CrossRef]
- Wicaksana, D.E.P.; Yunaristanto, Y.; Sutopo, W. Identification of Incubation Scheme by Incubator in University Innovation Center to Develop Indonesian Economy. In Proceedings of the Joint International Conference on Electric Vehicular Technology and Industrial, Mechanical, Electrical and Chemical Engineering (ICEVT & IMECE), Surakarta, Indonesia, 4–5 November 2015. [Google Scholar]
- Kusuma, C.; Sutopo, W.; Yuniaristanto, Y.; Hadiyono, S.; Nizam, M. Incubation Scheme of the University Spin Off to Commercialize the Invention in Sebelas Maret University. In Proceedings of the International MultiConference of Engineer and Computer Scientist, Hong Kong, China, 18–20 March 2015. [Google Scholar]
- Sutopo, W. Book Review: Technopreneurship, unpublished; Surakarta, Indonesia, 2015.
- Sutopo, W. The Roles of Industrial Engineering Education for Promoting Innovations and Technology Commercialization in the Digital Era; IOP Conference Series: Materials Science and Engineering; IOP Publishing Ltd.: Bristol, UK, 2019. [Google Scholar] [CrossRef]
- Siegel, D.S.; Veugelers, R.; Wright, M. Technology transfer offices and commercialization of university intellectual property: Performance and policy implications. Oxf. Rev. Econ. Policy 2007, 23, 640–660. [Google Scholar] [CrossRef]
- Dalmarco, G.; Dewes, M.D.F.; Zawislak, P.A.; Padula, A.D. Universities’ Intellectual Property: Path for Innovation or Patent Competition? J. Technol. Manag. Innov. 2011, 6, 159–170. [Google Scholar] [CrossRef]
- Vinig, T.; Lips, D. Measuring the performance of university technology transfer using meta data approach: The case of Dutch universities. J. Technol. Transf. 2015, 40, 1034–1049. [Google Scholar] [CrossRef]
- Rogers, E.M.; Yin, J.; Hoffmann, J. Assessing the effectiveness of technology transfer offices at US research universities. J. Assoc. Univ. Technol. Manag. 2000, 12, 47–80. [Google Scholar]
- Phan, P.H.; Siegel, D.S. The effectiveness of university technology transfer. Found. Trends® Entrep. 2006, 2, 77–144. [Google Scholar] [CrossRef]
- Harlow, D. Knowledge transfer to industry at selected R1 research universities in North Carolina. Electron. J. Knowl. Manag. 2017, 15, 3–16. [Google Scholar]
- DeVol, R.; Lee, J.; Ratnatunga, M. Concept to Commercialization: The Best Universities for Technology Transfer; Milken Institute: Santa Monica, CA, USA, 2017. [Google Scholar]
- Carlsson, B.; Fridh, A. Technology Transfer in United States Universities: A Survey and Statistical Analysis. J. Evol. Econ. 2002, 12, 199–232. [Google Scholar] [CrossRef]
- Sutopo, W.; Nizam, M.; Purwanto, A.; Atikah, N.; Putri, A.S. A Cost Estimation Application for Determining Feasib i lity Assessment of Li - Ion Battery in Mini Plant Scale. Int. J. Electr. Eng. Inform. 2016, 8, 189–199. [Google Scholar] [CrossRef]
- Sutopo, W.; Kadir, E.A. An Indonesian Standard of Lithium-ion Battery Cell Ferro Phospate for Electric Vehicle Applications. Telkomnika 2017, 15, 584–589. [Google Scholar] [CrossRef]
- Sutopo, W.; Kadir, E.A. Designing Framework for Standardization Case Study: Lithium-Ion Battery Module in Electric Vehicle Application. Int. J. Electr. Comput. Eng. 2018, 8, 220–226. [Google Scholar] [CrossRef]
- Neely, A. The Evolution of Performance Measurement Research Development in the last Decade and a Research Agenda for The Next. Int. J. Oper. Prod. Manag. 2008, 25, 1264–1277. [Google Scholar] [CrossRef]
- Medori, D.; Steeple, D. A Framework for Auditing and Enhancing Performance Measurement Systems. Int. J. Oper. Prod. Manag. 2000, 20, 520–533. [Google Scholar] [CrossRef]
- Lohman, C.; Fortuin, L.; Wouters, M. Designing a Performance Measurement System. A Case Study. Eur. J. Oper. Res. 2004, 156, 267–286. [Google Scholar] [CrossRef]
- Mintzberg, H. Patterns in Strategy Formation. Manag. Sci. 1978, 24, 934–948. [Google Scholar] [CrossRef]
- Hill, T. Teaching Manufacturing Strategy. Int. J. Oper. Prod. Manag. 1986, 6, 10–20. [Google Scholar] [CrossRef]
- Bititci, U.; Garengo, P.; Dofler, V.; Nudurupati, S. Performance Measurement Chalenges for Tomorrow. Int. J. Manag. Rev. 2012, 14, 305–327. [Google Scholar] [CrossRef]
- Folan, P.; Browne, J. A Review of Performance Measurement Towards Performance Management. Comput. Ind. 2005, 56, 663–680. [Google Scholar] [CrossRef]
- Word, P.; McCreery, J.; Ritzman, L. Competitive Priorities in Operating Management. Decis. Sci. 1998, 29, 1035–1046. [Google Scholar] [CrossRef]
- Thiam, A.; Bravo-Ureta, B.E.; Rivas, T. Technical Efficiency in Developing Country Agriculture: A meta-analysis. Agric. Econ. 2001, 25, 235–243. [Google Scholar] [CrossRef]
- Al-Shammari, M. A Multi-Criteria data Envelopment Analysis Model for Measuring The productive Efficiency of hospitals. Int. J. Oper. Prod. Manag. 1999, 19, 879–891. [Google Scholar] [CrossRef]
- Yoti, J.; Banwet, D.K.; Deshmukh, S.G. Evaluating performance of national R&D organizations using integrated DEA-AHP technique. Int. J. Product. Perform. Manag. 2008, 58, 370–388. [Google Scholar]
- Chang, A.Y.; Whitehouse, D.J.; Chang, S.L.; Hsieh, Y.C. An Approach to The Measurement of Single-Machine Flexibility. Int. J. Prod. Res. 2001, 39, 24. [Google Scholar] [CrossRef]
- Hwang, S.N. An Application of Data Envelopment Analysis to Measure the Managerial Performance of Electronics Industry in taiwan. Int. J. Technol. Manag. 2007, 40, 215–221. [Google Scholar] [CrossRef]
- Joseph, C.; Sandra, A.; Haiyan, Z. Adjusting for Cultural Differences, a New DEA Model Applied to A Merged bank. J. Prod. Anal. 2010, 33, 109–123. [Google Scholar]
- Chen-Ta, B.; Desheng, D.; Chris, C.; David, L. A Risk Scoring Model and Application to Measuring Internet Stock Performance. Int. J. Inf. Technol. Decis. Mak. 2009, 8, 133–149. [Google Scholar]
- Jelena, J.; Alemka, S. Measuring the Performance of Local E-Goverment in The Republic of Croatia Using Data Envelopment Analysis. Probl. Perspect. Manag. 2012, 10, 35–44. [Google Scholar]
- Tanase, L.; Morar, L. Productive Performance Analysis in Machinery Industry Using mamquist Index. Appl. Mec. Mater. 2012, 245, 220–226. [Google Scholar] [CrossRef]
- Tavassoli, M.; Faramarzi, G.R.; Saen, R.F. Efficiency and effectiveness in airline performance using a SBM-NDEA model in the presence of shared input. J. Air Transp. Manag. 2014, 34, 146–153. [Google Scholar] [CrossRef]
- Silva, D.; Alves, G.; Neto, P.; Ferreira, T. Measurement of Fitness Function Efficiency Using Data Envelopment Analysis. J. Expert Syst. Appl. 2014, 41, 7147–7160. [Google Scholar] [CrossRef]
- Jian, Y.; Dai, L. Statistical Inference of DEA Model of Environtmental Efficiency Considering Undesirable Outputs. In Proceedings of the 2014 Tenth International Conference on Computational Intelligence and Security, Kunming, China, 15–16 November 2014. [Google Scholar]
- Sahney, S.; Thakkar, J. A comparative assessment of the performance of select higher education institutes in India. Qual. Assur. Educ. 2016, 24, 278–302. [Google Scholar] [CrossRef]
- Huang, C.W.; Nin Ho, F.; Chen, Y.C. Assessing the Effectiveness of Marketing Strategies in Tourist Hotels: An Illustration Using a Multi-Method Approach in Taiwan. J. Travel Tour. Mark. 2015, 32, 1–15. [Google Scholar] [CrossRef]
- Thore, S.A.O. DEA and Related Analytical Methods for Evaluating the Use and Implementation of Technical Innovation; Springer: Berlin/Heidelberg, Germany, 2002. [Google Scholar]
- Eilat, H.; Golany, B.; Shtub, A. Constructing and Evaluating Balanced Portfolios of RD Projects with Interactions: A DEA Based Methodology. Eur. J. Oper. Res. 2006, 172, 1018–1039. [Google Scholar] [CrossRef]
- Wang, E.; Huang, W. Relative Efficiency Of R&D Activities: A Cross-Country Study Accounting for Environmental Factors In The DEA Approach. Res. Policy 2007, 36, 260–273. [Google Scholar]
- Sueyoshi, T.; Goto, M. Can R&D expenditure avoid corporate bankruptcy?: Comparison between Japanese machinery and electric equipment industries using DEA–discriminant analysis. Eur. J. Oper. Res. 2009, 196, 289–311. [Google Scholar]
- Sueyoshi, T.; Goto, M. A use of DEA–DA to measure importance of R&D expenditure in Japanese information technology industry. Decis. Support Syst. 2013, 54, 941–952. [Google Scholar]
- Liu, J.S.; Lu, W.-M. DEA and Ranking with the Network-Based Approach: A Case of R&D performance. Omega 2011, 38, 453–464. [Google Scholar]
- Zhong, W.; Yuan, W.; Li, S.; Huang, Z. The Performance Evaluation of Regional R&D Investments in China: An Application of DEA Based on The First Official China Economic Census Data. Omega 2011, 39, 447–455. [Google Scholar]
- Shirouyehzad, H.; Lotfi, F.H.; Aryanezhad, M.; Dabestani, R. A data envelopment analysis approach for measuring the efficiency of employees: A case study. S. Afr. J. Ind. Eng. 2012, 23, 191–201. [Google Scholar] [CrossRef]
- Chun, D.; Chung, Y.; Woo, C.; Seo, H.; Ko, H. Labor Union Effects on Innovation and Commercialization Productivity: An Integrated Propensity Score Matching and Two-Stage Data Envelopment Analyis. Sustainability 2015, 7, 5120–5138. [Google Scholar] [CrossRef]
- Carayannis, E.G.; Rogers, E.M.; Kurihara, K.; Albritton, M. High-Technology Spin-Offs from Goverment R&D Laboratories and Research Universitries. Technovation 1998, 18, 1–11. [Google Scholar]
- Baldini, N.; Grimaldi, R.; Sobrero, M. Instutional Changes and The Commercialization of Academic Knowledge: A Study of Italian Universities Patenting Activities. Res. Policy 2006, 35, 518–532. [Google Scholar] [CrossRef]
- Nlemvo, N.; Pirnay, F.; Surlemont, B. A Stage Model of Academic Spin Off Creation. Technovation 2002, 5, 281–289. [Google Scholar]
- Siegel, G.; Marconi, H.R. Behavioral Accounting; Thomson South-Western: Mason, OH, USA, 1989. [Google Scholar]
- Shane, S.; Stuart, T. Organizational Endowments and The Performance of University Start-Ups. Manag. Sci. 2002, 48, 154–170. [Google Scholar] [CrossRef]
- Mainelli, P. Managing Innovation and Entrepreneurship in Technology Based Firm; John Wiley&Sons Inc.: New York, NY, USA, 2001. [Google Scholar]
- Yun, J.J.; Lee, M.; Park, K.; Zhao, X. Open Innovation and Serial Entrepreneurs. Sustainability 2019, 11, 5055. [Google Scholar] [CrossRef]
- Yun, J.J.; Jeong, E.; Zhao, X.; Hahm, S.D.; Kim, K. Collective Intelligence: An Emerging World in Open Innovation. Sustainability 2019, 11, 4495. [Google Scholar] [CrossRef]
- Yun, J.J.; Liu, Z. Micro- and Macro-Dynamics of Open Innovation with a Quadruple-Helix Model. Sustainability 2019, 11, 3301. [Google Scholar] [CrossRef]
- Yun, J.J.; Won, D.; Park, K.; Jeong, E.; Zhao, X. The role of a business model in market growth: The difference between the converted industry and the emerging industry. Technol. Forecast. Soc. Chang. 2019, 146, 534–562. [Google Scholar] [CrossRef]
- Yun, J.J.; Won, D.; Park, K. Entrepreneurial cyclical dynamics of open innovation. J. Evol. Econ. 2018, 28, 1151–1174. [Google Scholar] [CrossRef]
- Yun, J.J.; Jeong, E.; Lee, Y.; Kim, K. The Effect of Open Innovation on Technology Value and Technology Transfer: A Comparative Analysis of the Automotive, Robotics, and Aviation Industries of Korea. Sustainability 2018, 10, 2459. [Google Scholar] [CrossRef]
- Neely, A.; Gregory, M.; Platts, K. Performance Measurement System Design: A Literature Review and Research Agenda. Int. J. Oper. Prod. Manag. 2005, 25, 1228–1263. [Google Scholar] [CrossRef]
- Poister, T. Measuring Performance in Public and Nonprofit Organization; Jossey-Bass: San Francisco, CA, USA, 2003. [Google Scholar]
- De Waal, A.; Geodegebuure, R.; Geradts, P. The Impact of performance Management on the Result of a Non-Profit Organization. Int. J. Product. Perform. Manag. 2011, 60, 778–796. [Google Scholar] [CrossRef]
- Moxham, C. Performance Measurement; Examining the Applicability of the Existing Body of Knowledge to Nonprofit Organizations. Int. J. Oper. Prod. Manag. 2009, 29, 740–763. [Google Scholar] [CrossRef]
- Ramanathan, R. An Introduction to Data Envelopment Analysis: A Tool for Performance Measurement; Sage Publication Pvt Ltd.: New Delhi, India, 2003. [Google Scholar]
- Charnes, A.; Cooper, W.; Rhodes, E. Measuring the Efficiency of Decision Making Units. Eur. J. Oper. Res. 1978, 2, 429–444. [Google Scholar] [CrossRef]
- Banker, R.; Charnes, A.; Cooper, W. Models for Estimating technical and Scale Inefficiencies in data Envelopment Analysis. Manag. Sci. 1984, 30, 1078–1092. [Google Scholar] [CrossRef]
- Scholten, V.E.; Elfring, T.; Omta, S.W.F. The Parent Connection: The Effect of the Parent–Spin-Off Relationship on the Spin-Off’s Successes. In Proceedings of the Babson Kauffman Entrepreneurship Research Conference, Strathclyde, Scotland, 3 June 2004. [Google Scholar]
- Egeln, J.; Gottschalk, S.; Rammer, C.; Spielkamp, A. Public Research Spin-Offs in Germany, Summary Report, ZEW Documentation 03-04; Centre for European Economic Research: Manheim, Germany, 2003. [Google Scholar]
- Scholten, E. The Early Growth of Academic Spin-Offs. Ph.D. Thesis, Wageningen University, Wageningen, The Netherlands, 2006. [Google Scholar]
- Kriegesmann, B. Unternehmensgründungen aus der Wissenschaft. Eine empirische Analyse zu Stand, Entwicklungen und institutionellen Rahmenbedingungen in außeruniversitären Forschung-seinrichtungen. Z Betr. 2000, 70, 397–414. [Google Scholar]
- Vohara, A.; Wright, M.; Lockett, A. Critical Junctures in The Development of University High-Tech Spinout Companies. Res. Policy 2004, 33, 147–175. [Google Scholar] [CrossRef]
- Cooper, S.; Hetherington, L. Facilitating Academic Entrepreneurship: Encouraging Technology Commercialisation through the Development of Entrepreneurial Capability; Babson College: Wellesley, MA, USA, 2003. [Google Scholar]
- Lockett, A.; Wright, M. Resources, Capabilities, Risk Capital and The Creation of University Spin-Out Companies. Res. Policy 2005, 34, 1043–1057. [Google Scholar] [CrossRef]
- Markman, G.D.; Phan, P.H.; Balkin, D.B.; Gianiodis, P.T. Innovation speed: Transferring University Technology to Market. Res. Policy 2005, 34, 1058–1075. [Google Scholar] [CrossRef]
- Smilor, W.; Matthews, J. University Venturing: Technology Transfer and Commercialisation in Higher Education. Int. J. Technol. Transf. Commer. 2004, 3, 111–128. [Google Scholar] [CrossRef]
- Lockett, A.; Wright, M.; Franklin, S. Technology Transfer and Universities’spin-out Atrategies. Small Bus. Econ. 2003, 20, 185–200. [Google Scholar] [CrossRef]
- Schmelter, A. Entwicklungsverläufe forschungsnaher Unternehmensgru ndungen und deren Determinanten. Die Betr. 2004, 64, 471–486. [Google Scholar]
- Grandi, A.; Grimaldi, R. Exploring the networking characteristics of new venture founding teams. Small Bus. Econ. 2003, 21, 329–341. [Google Scholar] [CrossRef]
- Lendner, C. How University Business Incubators Help Start-Ups to Succeed: An International Study. In Babson Kauffmann Entrepreneurship Research Conference; Babson College: Wellesley, MA, USA, 2003. [Google Scholar]
- O’Shea, R.; Allen, T.; Chevalier, A. Entrepreneurial Orientation, Technology Transfer, and Spin-Off Performance of U.S. Universities. Res. Policy 2005, 34, 994–1009. [Google Scholar] [CrossRef]
- Trune, D.R.; Goslin, L.N. University Technology Transfer Programs: A Profit/Loss Analysis. Technol. Forecast. Soc. Chang. 1998, 57, 197–204. [Google Scholar] [CrossRef]
- Jensen, R.A.; Thursby, M.C. Patent Licensing and the Research University. NBER Working Paper No. w10758. Available online: https://ssrn.com/abstract=590773 (accessed on 15 August 2019).
- Thursby, J.G.; Thursby, M.C. University Licensing (Winter 2007). Oxf. Rev. Econ. Policy 2007, 23, 620–639. [Google Scholar] [CrossRef]
- Ministry of Technology Research and Higher Education Report. Available online: https://ristekdikti.go.id/wp-content/uploads/2017/07/Buku-Laporan-Tahunan-2016.pdf (accessed on 15 August 2019).
- Albadvi, A.; Saremi, H. Business Incubation Process Framework: The Case of Iranian High-Tech Innovations. In Proceedings of the 2006 IEEE International Conference on Management of Innovation and Technology, Singapore, 21–23 June 2006. [Google Scholar]
- Darrat, A.; Topuz, C.; Yousef, T. Assessing Cost and Technical Efficiency of Banks in Kuwait. In Proceedings of the ERF’s 8th Annual Conference in Cairo, Cairo, Egypt, 15–17 January 2002. [Google Scholar]
- Avkiran, N.K. Investigating Technical and Scale Efficiencies of Australian Universities Trough Data Envelopment Analysis. Socio Econ. Plan. Ser. 2001, 35, 57–80. [Google Scholar] [CrossRef]
- Chesbrough, H.; Anhaverbeke, W. Open Innovation: Researching A New Paradigm; West, J., Ed.; Oxford University Press: Oxford, UK, 2006. [Google Scholar]






| Author | Object of Study | Decision-Making Unit (DMU) | DEA Model | Orientation | Number of Inputs | Number of Outputs | Measurement Scale | ||
|---|---|---|---|---|---|---|---|---|---|
| CCR | BCC | Input | Output | ||||||
| An-Yuan et al. [30] | Manufacturing System | Production machine | √ | √ | 4 | 2 | Ratio | ||
| Thore [41] | University, Industry, Country | ||||||||
| Eilat, Golani, and Shtub [42] | Government Organization | National R&D organization | √ | √ | 6 | 6 | Ratio | ||
| Shiuh-Nan [31] | Manufacturing System | Companies in the electronics industry | √ | √ | 7 | 3 | Ratio | ||
| Wang and Huang [43] | National (State) | National R&D organization | √ | √ | 4 | 4 | Ratio | ||
| Jyoti, Banwet, and Deshmukh [29] | Government Organization | National R&D organization | √ | √ | 6 | 4 | Ratio | ||
| Joseph, Sandra, and Haiyan [32] | Financial Services System | Financial companies in Canada | √ | √ | 5 | 5 | Ratio | ||
| Chen Ta et al. [33] | Manufacturing Industry | US companies registered online | √ | √ | 2 | 2 | Ratio | ||
| Sueyoshi and Goto [44] | Financial Services System | Regional industrial finance | √ | √ | 3 | 3 | Ratio | ||
| Liu and Lu [46] | Government Organization | National R&D organization | √ | √ | √ | 4 | 3 | Ratio | |
| Zhong et al. [47] | Government Organization | National R&D organization | √ | 7 | 5 | Ratio | |||
| Jelena and Alemka [34] | Government Organization | e-Business governance | √ | √ | 8 | 3 | Ratio | ||
| Shirouyehzad et al. [48] | Manufacturing Industry | Labor | √ | √ | 4 | 4 | Ordinal (Likert) | ||
| Tanase and Morar [35] | Manufacturing Industry | Construction machinery | √ | √ | 4 | 4 | Ratio | ||
| Sueyoshi and Goto [45] | Manufacturing Industry | National R&D organization | √ | 4 | 2 | Ratio | |||
| Tavassoli, Faramarzi, and Saen [36] | Manufacturing System | Company suppliers | √ | √ | 3 | 3 | Ratio | ||
| Chun et al. [49] | Manufacturing System | A manufacturing company in Korea | √ | √ | 3 | 2 | Ratio | ||
| Huang, Nin Ho, and Chen [40] | Service Company | Hotel business | √ | √ | 4 | 3 | Ratio | ||
| Sahney [39] | University | Higher education institutions | √ | √ | 5 | 5 | Ratio | ||
| This research | University | Technology Transfer Services Office | √ | √ | 5 | 5 | Ordinal (Likert) | ||
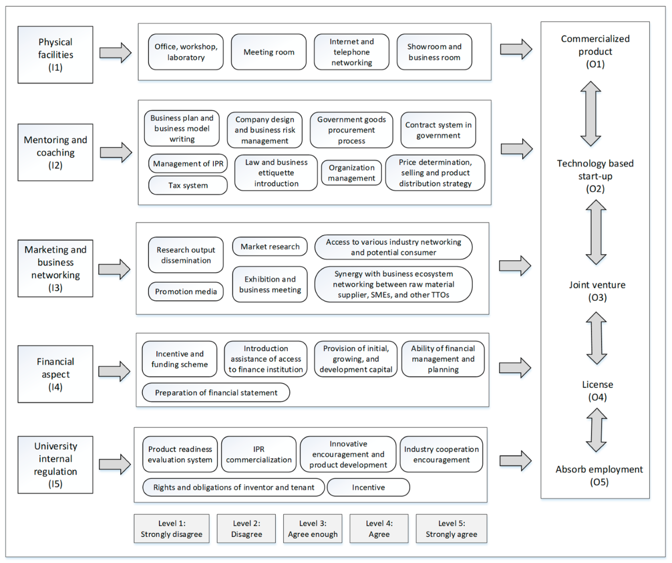
| Strategy | Operational Definition | Indicator | Reference |
|---|---|---|---|
| Physical Facilities (I1) | Physical facilities are all things that are in the form of objects, or that can be constrained, which have the role of being able to facilitate and provide fluency in the commercialization process of university research results. | Available space office, space workshop (workshop) and laboratory | Scholten et al. [69], Egeln et al. [70], Scholten [71], Kriegesmann [72] |
| Meeting room available | |||
| Available network telephone and internet | |||
| Available business space and showroom | |||
| Mentoring and Coaching (I2) | Mentoring is a process carried out by a technology transfer service tenant’s office by a mentor who teaches tips and tricks, successful experiences, and successful methods, based on the mentor’s experience in the process of commercializing research results. Coaching is a process carried out by managers or staff of the technology transfer service office to train and provide orientation to tenants regarding matters related to the commercialization process of research results to achieve maximum results. | Preparation of business plans and business models | Vohara et al. [73], Cooper and Hetherington [74], Egeln et al. [70] |
| Corporate design management and business risk | |||
| Government goods procurement process | |||
| System contract in government | |||
| Management of intellectual property rights | |||
| Introduction to business law and ethics | |||
| Organizational management | |||
| Tax system | |||
| Strategy determination of price, system sales, and product distribution | |||
| Marketing and Business Networking (I3) | The marketing assistance and business network expansion in question is an activity that supports the access of products to the commercial market and the expansion of networks with industries and potential consumers of research to be commercialized. | Disseminate research results | Lockett and Wright [75], Markman et al. [76], Smilor and Matthews [77], Lockett et al. [78] |
| Market research | |||
| Promotion media | |||
| Held meeting of business and exhibitions | |||
| Access to network industry and consumer potential | |||
| Synergy with business ecosystem networks between suppliers of raw materials, government, technology suppliers, between SMEs, and between offices of other technology transfer services. | |||
| Financial Aspect (I4) | Financial access support is a series of processes in supporting the commercialization of university research results from the financial aspect. | Incentives and scheme funding | Scholten [71], Smilor and Matthews [77], Lockett et al. [78], Shane and Stuart [54] |
| Introduction and assistance of access to financial institutions | |||
| Provision of initial capital, growth capital, and development capital | |||
| Financial planning and management capabilities | |||
| Preparation of financial statements | |||
| University Internal Regulation (I5) | The intended university regulations are regulations in the form of policies and regulations, which are decided by the university’s Rector relating to the commercialization process of university research results. | Product readiness evaluation system | Schmelter [79], Scholten [71], Grandi and Grimaldi [80], Lockett et al. [78], Lendner [81], O’Shea et al. [82] |
| Policies and/or rules for commercialization of intellectual property rights (IPR) | |||
| Policies and/or rules encouragement of innovation and development of products | |||
| Policies and/or regulations encourage cooperation with industry. | |||
| Incentive policies and/or rules | |||
| Policies and/or rules for the rights and obligations of inventors and tenants |
| Strategy | Operational Definition | Indicator | Reference |
|---|---|---|---|
| Commercialization Process Output of University Research Results | The output of the commercialization process is an output of the commercialization process, which is used as a reference in evaluating the effectiveness of the commercialization strategy used. | Marketable products with institutional brands | Schmelter [79], Lendner [81] |
| Technology-based startup | Shane and Stuart [54] | ||
| Joint venture | Shane and Stuart [54] | ||
| License | Shane and Stuart [54] | ||
| Absorb employment | Schmelter [79], Egeln et al. [70] |
| No. | University | Technology Transfer Service Office |
|---|---|---|
| 1 | U1 | Business Incubator and Entrepreneurship Development Centre (Incubie) |
| 2 | U2 | Business Incubator |
| 3 | U3 | Institute for Innovation and Entrepreneurship Development (LPIK) |
| 4 | U4 | Directorate of Business Development and Incubation |
| PT. GKR |
| No. | Decision-Making Unit (DMU) | DMU Code |
|---|---|---|
| 1 | U1—Incubie 2016 | TTO1 |
| 2 | U1—Incubie 2015 | TTO2 |
| 3 | U1—Incubie 2014 | TTO3 |
| 4 | U1—Incubie 2013 | TTO4 |
| 5 | U1—Incubie 2012 | TTO5 |
| 6 | U2—Business Incubator 2016 | TTO6 |
| 7 | U2—Business Incubator 2015 | TTO7 |
| 8 | U2—Business Incubator 2014 | TTO8 |
| 9 | U2—Business Incubator 2013 | TTO9 |
| 10 | U2—Business Incubator 2012 | TTO10 |
| 11 | U3—LPIK 2016 | TTO11 |
| 12 | U3—LPIK 2015 | TTO12 |
| 13 | U3—LPIK 2014 | TTO13 |
| 14 | U3—LPIK 2013 | TTO14 |
| 15 | U3—LPIK 2012 | TTO15 |
| 16 | U4—Directorate of Business Development and Incubation 2016 | TTO16 |
| 17 | U4—Directorate of Business Development and Incubation 2015 | TTO17 |
| 18 | U4—Directorate of Business Development and Incubation 2014 | TTO18 |
| 19 | U4—Directorate of Business Development and Incubation 2013 | TTO19 |
| 20 | U4—Directorate of Business Development and Incubation 2012 | TTO20 |
| 21 | U4—PT. GKR 2016 | TTO21 |
| 22 | U4—PT. GKR 2015 | TTO22 |
| 23 | U4—PT. GKR 2014 | TTO23 |
| 24 | U4—PT. GKR 2013 | TTO24 |
| 25 | U4—PT. GKR 2012 | TTO25 |
| DMU | I1 | I2 | I3 | I4 | I5 | O1 | O2 | O3 | O4 | O5 |
|---|---|---|---|---|---|---|---|---|---|---|
| TTO1 | 5.00 | 4.89 | 4.67 | 4.60 | 3.83 | 5 | 5 | 3 | 4 | 4 |
| TTO2 | 5.00 | 4.89 | 4.50 | 4.60 | 3.83 | 5 | 4 | 3 | 4 | 4 |
| TTO3 | 4.50 | 4.00 | 4.33 | 4.40 | 4.50 | 4 | 2 | 3 | 4 | 3 |
| TTO4 | 4.00 | 3.78 | 3.83 | 3.80 | 4.17 | 3 | 1 | 3 | 3 | 3 |
| TTO5 | 3.25 | 3.56 | 3.33 | 3.60 | 4.17 | 3 | 1 | 2 | 3 | 3 |
| TTO6 | 4.75 | 4.33 | 4.17 | 4.40 | 4.67 | 4 | 4 | 4 | 3 | 4 |
| TTO7 | 4.50 | 4.11 | 4.17 | 4.40 | 4.67 | 3 | 3 | 4 | 3 | 3 |
| TTO8 | 4.00 | 3.78 | 3.67 | 4.00 | 4.33 | 3 | 3 | 4 | 3 | 3 |
| TTO9 | 3.50 | 3.44 | 3.50 | 3.80 | 4.00 | 3 | 3 | 3 | 3 | 3 |
| TTO10 | 3.50 | 3.22 | 3.00 | 3.60 | 4.00 | 3 | 3 | 3 | 3 | 3 |
| TTO11 | 5.00 | 4.56 | 4.17 | 4.20 | 4.83 | 4 | 4 | 4 | 5 | 4 |
| TTO12 | 4.25 | 4.56 | 4.17 | 4.20 | 4.83 | 4 | 3 | 4 | 4 | 3 |
| TTO13 | 3.75 | 4.33 | 3.83 | 4.00 | 4.33 | 3 | 3 | 4 | 3 | 3 |
| TTO14 | 3.50 | 3.78 | 3.67 | 3.40 | 4.00 | 3 | 3 | 3 | 3 | 3 |
| TTO15 | 3.00 | 3.67 | 3.50 | 3.20 | 4.00 | 3 | 3 | 3 | 3 | 3 |
| TTO16 | 4.75 | 4.33 | 4.17 | 4.20 | 4.33 | 3 | 4 | 4 | 4 | 4 |
| TTO17 | 4.75 | 4.22 | 4.00 | 4.00 | 4.33 | 3 | 3 | 4 | 4 | 3 |
| TTO18 | 4.00 | 4.00 | 3.67 | 3.80 | 3.83 | 3 | 3 | 4 | 4 | 3 |
| TTO19 | 3.75 | 3.67 | 3.33 | 3.40 | 3.67 | 3 | 3 | 3 | 3 | 3 |
| TTO20 | 3.75 | 3.67 | 3.33 | 3.40 | 3.50 | 3 | 3 | 3 | 3 | 3 |
| TTO21 | 4.00 | 4.11 | 3.50 | 3.60 | 4.67 | 3 | 4 | 3 | 4 | 5 |
| TTO22 | 4.00 | 4.00 | 3.50 | 3.60 | 4.67 | 3 | 3 | 4 | 4 | 4 |
| TTO23 | 3.50 | 3.78 | 3.33 | 3.60 | 4.17 | 3 | 3 | 4 | 4 | 4 |
| TTO24 | 3.25 | 3.56 | 3.17 | 3.20 | 3.83 | 3 | 3 | 3 | 3 | 3 |
| TTO25 | 3.25 | 3.44 | 3.17 | 3.00 | 3.50 | 3 | 3 | 3 | 3 | 3 |
| DMU | Score | Rank | Reference Set Benchmark (Lambda) | |||||||||||
|---|---|---|---|---|---|---|---|---|---|---|---|---|---|---|
| TTO1 | 1 | 1 | TTO1 | 1 | ||||||||||
| TTO2 | 1 | 1 | TTO2 | 1 | ||||||||||
| TTO3 | 1 | 1 | TTO3 | 1 | ||||||||||
| TTO4 | 0.876436 | 6 | TTO2 | 0.057896 | TTO6 | 0.182529 | TTO10 | 0.387987 | TTO11 | 0.124633 | TTO23 | 0.115791 | TTO25 | 0.131164 |
| TTO5 | 0.978437 | 2 | TTO2 | 0.033058 | TTO15 | 0.264463 | TTO23 | 0.033058 | TTO25 | 0.669421 | ||||
| TTO6 | 1 | 1 | TTO6 | 1 | ||||||||||
| TTO7 | 1 | 1 | TTO7 | 1 | ||||||||||
| TTO8 | 1 | 1 | TTO8 | 1 | ||||||||||
| TTO9 | 0.965544 | 3 | TTO1 | 0.053528 | TTO10 | 0.518248 | TTO23 | 0.107056 | TTO25 | 0.321168 | ||||
| TTO10 | 1 | 1 | TTO10 | 1 | ||||||||||
| TTO11 | 1 | 1 | TTO11 | 1 | ||||||||||
| TTO12 | 1 | 1 | TTO12 | 1 | ||||||||||
| TTO13 | 1 | 1 | TTO17 | 0.200000 | TTO23 | 0.800000 | ||||||||
| TTO14 | 0.92 | 5 | TTO1 | 0.130435 | TTO15 | 0.173913 | TTO23 | 0.260870 | TTO25 | 0.434783 | ||||
| TTO15 | 1 | 1 | TTO15 | 1 | ||||||||||
| TTO16 | 1 | 1 | TTO16 | 1 | ||||||||||
| TTO17 | 1 | 1 | TTO12 | 0.242424 | TTO23 | 0.757576 | ||||||||
| TTO18 | 1 | 1 | TTO18 | 1 | ||||||||||
| TTO19 | 0.942677 | 4 | TTO1 | 0.091214 | TTO10 | 0.035346 | TTO23 | 0.182427 | TTO25 | 0.691013 | ||||
| TTO20 | 1 | 1 | TTO25 | 1 | ||||||||||
| TTO21 | 1 | 1 | TTO21 | 1 | ||||||||||
| TTO22 | 1 | 1 | TTO22 | 1 | ||||||||||
| TTO23 | 1 | 1 | TTO23 | 1 | ||||||||||
| TTO24 | 1 | 1 | TTO24 | 1 | ||||||||||
| TTO25 | 1 | 1 | TTO25 | 1 | ||||||||||
| Strategy | The Commercial Product (O1) | PPBT (O2) | Joint Venture (O3) | License (O4) | Employment (O5) |
|---|---|---|---|---|---|
| Physical Facilities (I1) | 0.609 | 0.480 | 0.251 | 0.523 | 0.260 |
| Mentoring and Coaching (I2) | 0.608 | 0.525 | 0.300 | 0.487 | 0.412 |
| Marketing and Business Networking (I3) | 0.680 | 0.360 | 0.198 | 0.399 | 0.347 |
| Financial Aspect (I4) | 0.606 | 0.354 | 0.237 | 0.335 | 0.255 |
| University Internal Regulation (I5) | 0.671 | 0.690 | 0.503 | 0.302 | 0.343 |
© 2019 by the authors. Licensee MDPI, Basel, Switzerland. This article is an open access article distributed under the terms and conditions of the Creative Commons Attribution (CC BY) license (http://creativecommons.org/licenses/by/4.0/).
Share and Cite
Sutopo, W.; Astuti, R.W.; Suryandari, R.T. Accelerating a Technology Commercialization; with a Discussion on the Relation between Technology Transfer Efficiency and Open Innovation. J. Open Innov. Technol. Mark. Complex. 2019, 5, 95. https://doi.org/10.3390/joitmc5040095
Sutopo W, Astuti RW, Suryandari RT. Accelerating a Technology Commercialization; with a Discussion on the Relation between Technology Transfer Efficiency and Open Innovation. Journal of Open Innovation: Technology, Market, and Complexity. 2019; 5(4):95. https://doi.org/10.3390/joitmc5040095
Chicago/Turabian StyleSutopo, Wahyudi, Rina Wiji Astuti, and Retno Tanding Suryandari. 2019. "Accelerating a Technology Commercialization; with a Discussion on the Relation between Technology Transfer Efficiency and Open Innovation" Journal of Open Innovation: Technology, Market, and Complexity 5, no. 4: 95. https://doi.org/10.3390/joitmc5040095
APA StyleSutopo, W., Astuti, R. W., & Suryandari, R. T. (2019). Accelerating a Technology Commercialization; with a Discussion on the Relation between Technology Transfer Efficiency and Open Innovation. Journal of Open Innovation: Technology, Market, and Complexity, 5(4), 95. https://doi.org/10.3390/joitmc5040095

