Hyperkalemia in Diabetes Mellitus Setting
Abstract
:1. Introduction
2. Physiology of Potassium (K+)
2.1. K+ Flow between Intracellular and Extracellular Compartments
2.2. Regulators of K+ Transport and Levels
2.3. The Potassium Transport System in the Kidneys
3. Hyperkalemia and Diabetes Mellitus
3.1. Definition
3.2. Main Causes of Hyperkalemia in Individuals with DM
3.2.1. Hyporeninemic Hypoaldosteronism
- Injury to the juxtaglomerular apparatus (responsible for renin synthesis and release) due to DKD;
- Impaired conversion of prorenin to active renin (molecular mechanisms remain to be elucidated, but are probably correlated to sympathetic dysfunction);
- Autonomic dysfunctions caused by the autonomic diabetic neuropathy;
- Chronic renal salt retention, leading to volume expansion, which causes an increase in the release of atrial natriuretic peptide, promoting suppression of renin secretion and inhibition of RAAS.
3.2.2. Hyperosmolality
3.2.3. Variations of Insulin and Glucagon Concentrations on Potassium Regulation
3.2.4. Medications
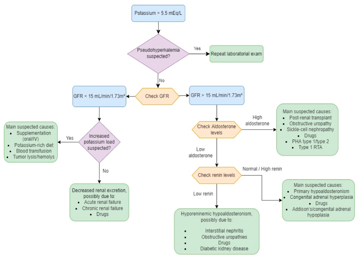
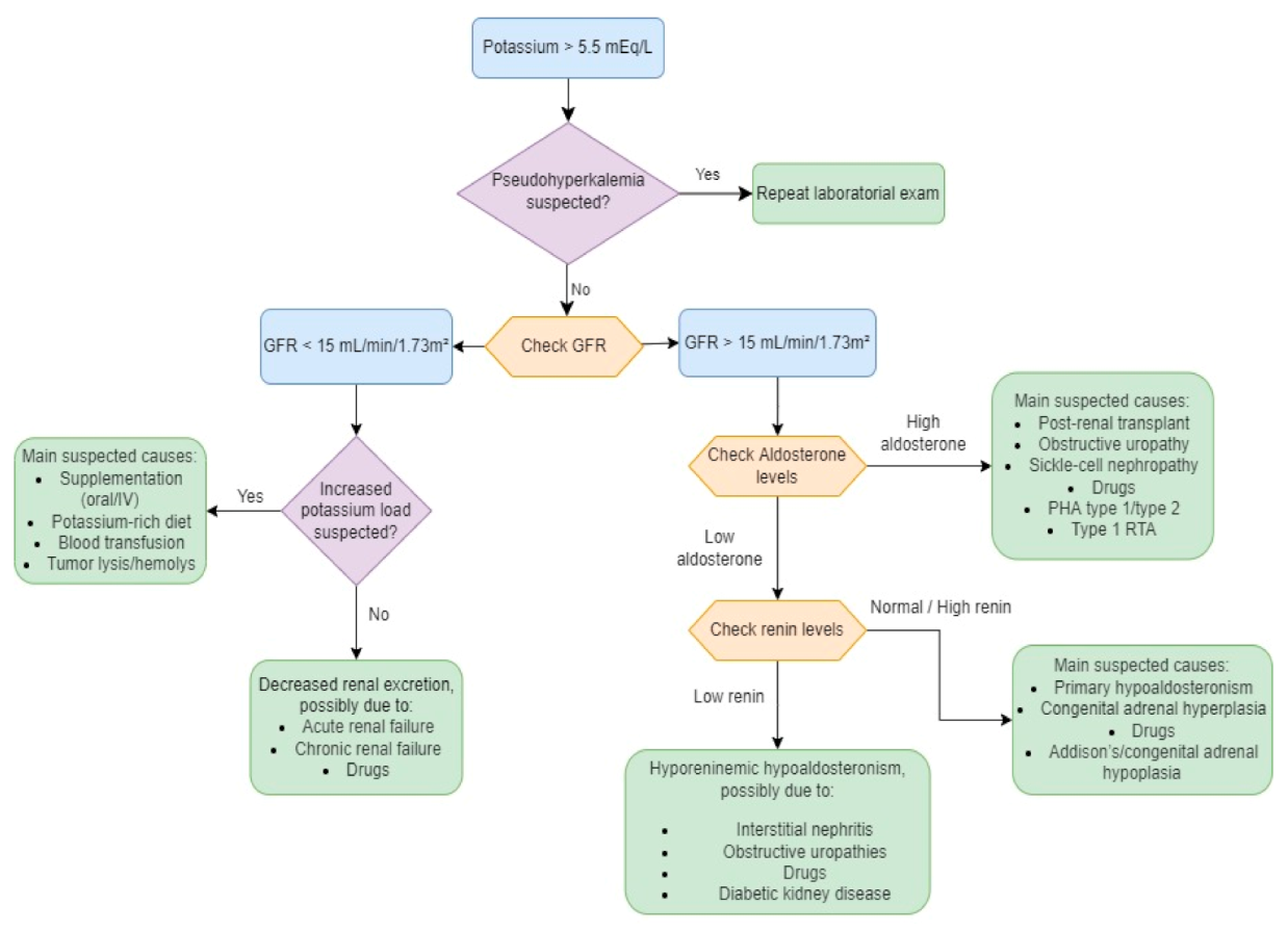
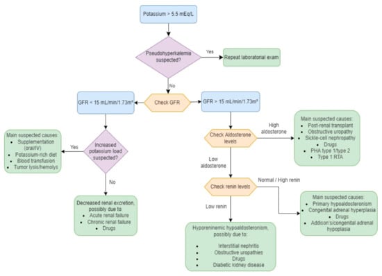
3.2.5. Pseudohyperkalemia
3.3. Symptoms, Investigation, and Diagnosis
3.3.1. Symptoms
3.3.2. Exams and Diagnosis
- Peaked T waves (tall, narrow, and symmetrical). Sometimes can be confused with hyperacute T wave change associated with ST-segment elevation myocardial infarction; however, the T waves in the latter condition used to be more asymmetric and broad based;
- ST-segment elevation;
- Widening of PQ (PR) interval and QRS complex;
- Loss of P wave;
- In more severe cases (K+ > 8 mEq/L), we can encounter sinusoidal wave patterns, indicative of the development of ventricular fibrillation and asystole.
- Blood urea nitrogen (BUN) and creatinine to assess renal function. Urine K+, Na+, and osmolality may also help investigate the cause;
- Patients with renal disease should be tested for serum calcium (Ca2+) levels, since hypocalcemia may exacerbate cardiac alterations of hyperkalemia;
- Complete blood count to screen for hemolytic anemia, leukocytosis, or thrombocytosis;
- Serum glucose, glycosylated hemoglobin, and blood gas analysis for diabetic patients and those with suspected acidosis;
- Lactate dehydrogenase for patients with suspected hemolysis;
- Creatinine phosphokinases and urine myoglobin for patients with suspected rhabdomyolysis;
- Uric acid and phosphorus for patients with suspected tumor lysis syndrome;
- Digoxin serum levels for patients on digoxin, since digoxin toxicity may cause hyperkalemia;
- Cortisol and aldosterone levels if no other cause is found, to assess for mineralocorticoid deficiency. Hyporeninemic hypoaldosteronism should be considered in diabetic patients with hyperkalemia and low serum aldosterone and accounts for most cases of unexplained chronic hyperkalemia in patients in whom GFR and K+ intake would not be expected to result in hyperkalemia. To confirm and perform a differential diagnosis, PRA (plasma renin activity), serum aldosterone, and serum cortisol should be measured (hyporeninemic hypoaldosteronism is usually characterized by low PRA and normal serum cortisol);
- Transtubular Potassium Gradient (TTKG) is a formula used to determine whether hyperkalemia is caused by aldosterone deficiency or resistance or whether hyperkalemia is secondary to nonrenal causes and is expected to be high (usually >10) in hyperkalemia with a normal renal response. An inappropriately low TTKG in a hyperkalemic patient suggests hypoaldosteronism or a renal tubule defect;
- Pseudohyperkalemia should always be considered and confirmed in asymptomatic patients without typical ECG abnormalities before initiating aggressive therapy.
3.4. Management and Treatment
3.4.1. Cardiac Stabilization
3.4.2. Promotion of K+ Shift into Cells
Insulin
Beta-2 Agonists
Sodium Bicarbonate
3.4.3. Promotion of K+ Elimination from the Body
Urinary K+ Excretion
Dialysis
Sodium Polystyrene Sulfonate
Patiromer
Sodium Zirconium Cyclosilicate
4. Conclusions
Author Contributions
Funding
Institutional Review Board Statement
Informed Consent Statement
Data Availability Statement
Conflicts of Interest
Abbreviations
| ACEi | Angiotensin converting enzyme inhibitor | 
| ARB | Angiotensin II receptor blocker | 
| CCD | Cortical collecting ducts | 
| CKD | Chronic kidney disease | 
| DKD | Diabetic kidney disease | 
| DM | Diabetes mellitus | 
| ESKD | End-stage kidney disease | 
| ECF | Extracellular fluid | 
| ECG | Electrocardiogram | 
| eGFR | Estimated glomerular filtration rate | 
| H+ | Hydrogen | 
| HF | Heart failure | 
| H+-K+-ATPase | Hydrogen-potassium ATPase | 
| ICF | Intracellular fluid | 
| K+ | Potassium | 
| Mg2+ | Magnesium | 
| Na+-K+-ATPase | Sodium-potassium ATPase | 
| Na+-K+-2Cl− | Sodium-potassium-chloride | 
| RAAS | Renin-angiotensin-aldosterone system | 
| ROMK | Renal outer medullary channel | 
| SGLT2 | Sodium-glucose co-transporter-2 | 
| SPS | Sodium polystyrene sulfonate | 
| T1DM | Type 1 diabetes mellitus | 
| T2DM | Type 2 diabetes mellitus | 
| TTKG | Transtubular potassium gradient | 
References
- Saeedi, P.; Petersohn, I.; Salpea, P.; Malanda, B.; Karuranga, S.; Unwin, N.; Colagiuri, S.; Guariguata, L.; Motala, A.A.; Ogurtsova, K.; et al. IDF Diabetes Atlas Committee. Global and regional diabetes prevalence estimates for 2019 and projections for 2030 and 2045: Results from the International Diabetes Federation Diabetes Atlas, 9(th) edition. Diabetes Res. Clin. Pract. 2019, 157, 107843. [Google Scholar] [CrossRef] [PubMed] [Green Version]
- Sinclair, A.; Saeedi, P.; Kaundal, A.; Karuranga, S.; Malanda, B.; Williams, R. Diabetes and global aging among 65-99-year-old adults: Findings from the International Diabetes Federation Diabetes Atlas, 9(th) edition. Diabetes Res. Clin. Pract. 2020, 162, 108078. [Google Scholar] [CrossRef] [PubMed] [Green Version]
- García-Ocaña, P.; Cobos-Palacios, L.; Caballero-Martínez, L.F. Microvascular complications of diabetes. Medicine 2020, 13, 900–910. [Google Scholar]
- Reutens, A.T. Epidemiology of diabetic kidney disease. Med. Clin. North. Am. 2013, 97, 1–18. [Google Scholar] [CrossRef]
- Pálsson, R.; Patel, U.D. Cardiovascular complications of diabetic kidney disease. Adv. Chronic Kidney Dis. 2014, 21, 273–280. [Google Scholar] [CrossRef] [Green Version]
- Gilligan, S.; Raphael, K.L. Hyperkalemia and Hypokalemia in CKD: Prevalence, Risk Factors, and Clinical Outcomes. Adv. Chronic Kidney Dis. 2017, 24, 315–318. [Google Scholar] [CrossRef]
- Thomsen, R.W.; Nicolaisen, S.K.; Hasvold, P.; Garcia-Sanchez, R.; Pedersen, L.; Adelborg, K.; Egfjord, M.; Egstrup, K.; Sørensen, H.T. Elevated potassium levels in patients with congestive heart failure: Occurrence, risk factors, and clinical outcomes: A Danish population-based cohort study. J. Am. Heart Assoc. 2018, 7, e008912. [Google Scholar] [CrossRef] [Green Version]
- Goyal, A.; Spertus, J.; Gosch, K.; Venkitachalam, L.; Jones, P.G.; Van den Berghe, G.; Kosiborod, M. Serum potassium levels and mortality in acute myocardial infarction. JAMA 2012, 307, 157–164. [Google Scholar] [CrossRef]
- Eaton, D.C.; Pooler, J.P. Regulation of potassium balance. In Vander’s Renal Physiology, 8th ed.; Eaton, D.C., Pooler, J.P., Eds.; The McGraw-Hill Global Education Holdings: New York, NY, USA, 2013; pp. 131–145. [Google Scholar]
- Welling, P.A.; Ho, K.A. A comprehensive guide to the ROMK potassium channel: Form and function in health and disease. Am. J. Physiol. Ren. Physiol. 2009, 297, F849–F863. [Google Scholar] [CrossRef] [Green Version]
- Giebisch, G. Renal potassium channels: Function, regulation, and structure. Kidney Int. 2001, 60, 436–445. [Google Scholar] [CrossRef] [Green Version]
- Shibata, S. 30 YEARS OF THE MINERALOCORTICOID RECEPTOR: Miner-alocorticoid receptor and NaCl transport mechanisms in the renal distal nephron. J. Endocrinol. 2017, 234, T35–T47. [Google Scholar] [CrossRef] [Green Version]
- Toto, R.D. Aldosterone blockade in chronic kidney disease: Can it improve out-come? Curr. Opin. Nephrol. Hypertens. 2010, 19, 444–449. [Google Scholar] [CrossRef] [Green Version]
- Viera, A.J.; Wouk, N. Potassium disorders: Hypokalemia and hyperkalemia. Am. Fam. Physician 2015, 92, 487–495. [Google Scholar]
- Hollander-Rodriguez, J.C.; Calvert, J.F. Hyperkalemia. Am. Fam. Physician 2006, 73, 283–290. [Google Scholar]
- Sousa, A.G.; Cabral, J.V.; El-Feghaly, W.B.; de Sousa, L.S.; Nunes, A.B. Hyporeninemic hypoaldosteronism and diabetes mellitus: Pathophysiology assumptions, clinical aspects and implications for management. World J. Diabetes 2016, 7, 101–111. [Google Scholar] [CrossRef]
- Hunter, R.W.; Bailey, M.A. Hyperkalemia: Pathophysiology, risk factors, and consequences. Nephrol. Dial. Transplant. 2019, 34 (Suppl. 3), iii2–iii11. [Google Scholar] [CrossRef]
- Nguyen, T.Q.; Maalouf, N.M.; Sakhaee, K.; Moe, O.W. Comparison of Insulin action on glucose versus potassium uptake in humans. Clin. J. Am. Soc. Nephrol. 2011, 6, 1533–1539. [Google Scholar] [CrossRef] [Green Version]
- Bankir, L.; Bouby, N.; Blondeau, B.; Crambert, G. Glucagon actions on the kidney revisited: Possible role in potassium homeostasis. Am. J. Physiol. Ren. Physiol. 2016, 311, F469–F486. [Google Scholar] [CrossRef] [Green Version]
- Villa-Zapata, L.; Carhart, B.S.; Horn, J.R.; Hansten, P.D.; Subbian, V.; Gephart, S.; Tan, M.; Romero, A.; Malone, D.C. Serum potassium changes due to concomitant ACEI/ARB and spironolactone therapy: A systematic review and meta-analysis. Am. J. Health Syst. Pharm. 2021, 78, 2245–2255. [Google Scholar] [CrossRef]
- de Boer, I.H.; Caramori, M.L.; Chan, J.C.; Heerspink, H.J.L.; Hurst, C.; Khunti, K.; Liew, A.; Michos, E.D.; Navaneethan, S.D.; Olowu, W.A.; et al. Executive summary of the 2020 KDIGO Diabetes Management in CKD Guideline: Evidence-based advances in monitoring and treatment. Kidney Int. 2020, 98, 839–848. [Google Scholar] [CrossRef]
- Fried, L.F.; Emanuele, N.; Zhang, J.H.; Brophy, M.; Conner, T.A.; Duckworth, W.; Leehey, D.J.; McCullough, P.A.; O’Connor, T.; Palevsky, P.; et al. VA Nephron-D Investigators. Combined angiotensin inhibition for the treatment of diabetic nephropathy. N. Engl. J. Med. 2013, 369, 1892–1903. [Google Scholar] [CrossRef] [Green Version]
- Bakris, G.L.; Agarwal, R.; Chan, J.C.; Cooper, M.E.; Gansevoort, R.T.; Haller, H.; Remuzzi, G.; Rossing, P.; Schmieder, R.E.; Nowack, C.; et al. Effect of finerenone on albuminuria in patients with diabetic nephropathy: A randomized clinical trial. JAMA 2015, 314, 884–894. [Google Scholar] [CrossRef]
- Bakris, G.L.; Agarwal, R.; Anker, S.D.; Pitt, B.; Ruilope, L.M.; Rossing, P.; Kolkhof, P.; Nowack, C.; Schloemer, P.; Joseph, A.; et al. Effect of Finerenone on Chronic Kidney Disease Outcomes in Type 2 Diabetes. N. Engl. J. Med. 2020, 383, 2219–2229. [Google Scholar] [CrossRef]
- Pitt, B.; Filippatos, G.; Agarwal, R.; Anker, S.D.; Bakris, G.L.; Rossing, P.; Joseph, A.; Kolkhof, P.; Nowack, C.; Schloemer, P.; et al. Cardiovascular Events with Finerenone in Kidney Disease and Type 2 Diabetes. N. Engl. J. Med. 2021, 385, 2252–2263. [Google Scholar] [CrossRef]
- Agarwal, R.; Joseph, A.; Anker, S.D.; Filippatos, G.; Rossing, P.; Ruilope, L.M.; Pitt, B.; Kolkhof, P.; Scott, C.; Lawatscheck, R.; et al. Hyperkalemia risk with finerenone: Results from the FIDELIO-DKD trial. J. Am. Soc. Nephrol. 2022, 33, 225–237. [Google Scholar] [CrossRef]
- Sterns, R.H.; Grieff, M.; Bernstein, P.L. Treatment of hyperkalemia: Something old, something new. Kidney Int. 2016, 89, 546–554. [Google Scholar] [CrossRef] [Green Version]
- Meng, Q.H.; Wagar, E.A. Pseudohyperkalemia: A new twist on an old phenomenon. Crit. Rev. Clin. Lab. Sci. 2015, 52, 45–55. [Google Scholar] [CrossRef]
- Sevastos, N.; Theodossiades, G.; Efstathiou, S.; Papatheodoridis, G.V.; Manesis, E.; Archimandritis, A.J. Pseudohyperkalemia in serum: The phenomenon and its clinical magnitude. J. Lab. Clin. Med. 2006, 147, 139–144. [Google Scholar] [CrossRef]
- Simon, L.V.; Hashmi, M.F.; Farrell, M.W. Hyperkalemia. In StatPearls; Publishing LLC: Treasure Island, FL, USA. Available online: https://www.ncbi.nlm.nih.gov/books/NBK470284/?report=reader#_NBK470284_pubdet (accessed on 16 February 2022).
- Lehnhardt, A.; Kemper, M.J. Pathogenesis, diagnosis and management of hyperkalemia. Pediatr. Nephrol. 2011, 26, 377–384. [Google Scholar] [CrossRef] [Green Version]
- Palmer, B.F.; Clegg, D.J. Diagnosis and treatment of hyperkalemia. Cleve. Clin. J. Med. 2017, 84, 934–942. [Google Scholar] [CrossRef]
- Boerio, D.; Bostock, H.; Spescha, R.; Z´Graggen, W.J. Potassium and the Excitability Properties of Normal Human Motor Axons In Vivo. PLoS ONE 2014, 9, e98262. [Google Scholar] [CrossRef] [PubMed] [Green Version]
- Arnold, R.; Pussell, B.A.; Howells, J.; Grinius, V.; Kiernan, M.C.; Lin, C.S.; Krishnan, A.V. Evidence for a causal relationship between hyperkalaemia and axonal dysfunction in end-stage kidney disease. Clin. Neurophysiol. 2014, 125, 179–185. [Google Scholar] [CrossRef] [PubMed]
- Arnold, R.; Piant, T.J.; Pussell, B.A.; Kirby, A.; O´Brien, K.; Sullivan, K.; Holyday, M.; Cormack Kiernan, M.C.; Krishnan, A.V. Randomized, Controlled Trial of the Effect of Dietary Potassium Restriction on Nerve Function in CKD. Clin. J. Am. Soc. Nephrol. 2017, 12, 1569–1577. [Google Scholar] [CrossRef] [PubMed] [Green Version]
- Bostock, H.; Walters, R.J.L.; Andersen, K.V.; Murray, N.M.F.; Taube, D.; Kiernan, M.C. Has potassium been prematurely discarded as a contributing factor to the development of uraemic neuropathy? Nephrol. Dial. Transplant. 2004, 19, 1054–1057. [Google Scholar] [CrossRef] [Green Version]
- Sood, M.M.; Sood, A.R.; Richardson, R. Emergency management and commonly encountered outpatient scenarios in patients with hyperkalemia. Mayo Clin. Proc. 2007, 82, 1553–1561. [Google Scholar] [CrossRef] [Green Version]
- Long, B.; Warix, J.R.; Koyfman, A. Controversies in Management of Hyperkalemia. J. Emerg. Med. 2018, 55, 192–205. [Google Scholar] [CrossRef]
- Sejersted, O.M.; Sjogaard, G. Dynamics and consequences of potassium shifts in skeletal muscle and heart during exercise. Physiol. Rev. 2000, 80, 1411–1481. [Google Scholar] [CrossRef]
- Han, F.; Tucker, A.L.; Lingrel, J.B.; Despa, S.; Bers, D.M. Extracellular potassium dependence of the Na+-K+-ATPase in cardiac myocytes: Isoform specificity and effect of phospholemman. Am. J. Physiol. Cell Physiol. 2009, 297, C699–C705. [Google Scholar] [CrossRef] [Green Version]
- Mushiyakh, Y.; Dangaria, H.; Qavi, S.; Ali, N.; Pannone, J.; Tompkins, D. Treatment and pathogenesis of acute hyperkalemia. J. Community Hosp. Intern. Med. Perspect. 2021, 1. [Google Scholar] [CrossRef]
- Sirvent, A.E.; Enríquez, R.; González, C.; Reyes, A. Persistent severe hyperkalemia treated with a continuos infusion of calcium gluconate. Nefrologia 2008, 28, 665–666. [Google Scholar]
- McNicholas, B.; Pham, M.H.; Carli, K.; Chen, C.H.; Colobong-Smith, N.; Anderson, A.E.; Pham, H. Treatment of Hyperkalemia with a Low-Dose Insulin Protocol Is Effective and Results in Reduced Hypoglycemia. Kidney Int. Rep. 2017, 3, 328–336. [Google Scholar] [CrossRef] [Green Version]
- Bianchi, S.; Aucella, F.; De Nicola, L.; Genovesi, S.; Paoletti, E.; Regolisti, G. Management of hyperkalemia in patients with kidney disease: A position paper endorsed by the Italian Society of Nephrology. J. Nephrol. 2019, 32, 499–516. [Google Scholar] [CrossRef] [Green Version]
- Watanabe, R. Hyperkalemia in chronic kidney disease. Rev. Assoc. Med. Bras. 2020, 66 (Suppl. 1), 31–36. [Google Scholar] [CrossRef] [Green Version]
- Chawla, L.S.; Davison, D.L.; Brasha-Mitchell, E.; Koyner, J.L.; Arthur, J.M.; Shaw, A.D.; A Tumlin, J.; A Trevino, S.; Kimmel, P.L.; Seneff, M.G. Development and standardization of a furosemide stress test to predict the severity of acute kidney injury. Crit. Care 2013, 17, R207. [Google Scholar] [CrossRef] [Green Version]
- Neuen, B.L.; Oshima, M.; Perkovic, V.; Agarwal, R.; Arnott, C.; Bakris, G.; Cannon, C.P.; Charytan, D.M.; Edwards, R.; Górriz, J.L.; et al. Effects of canagliflozin on serum potassium in people with diabetes and chronic kidney disease: The CREDENCE trial. Eur. Heart J. 2021, 42, 4891–4901. [Google Scholar] [CrossRef]





| Condition | Insulin | Glucagon | Glucose Regulation | Potassium Regulation | 
|---|---|---|---|---|
| Post prandial state (several hours after a meal) | Low | Low | Modest gluconeogenesis, providing glucose for basal metabolism | No effect | 
| Fast | Low | High | Gluconeogenesis from endogenous AAs for sustaining glucose needs of the body | Potassium excretion issued from the cells from which AAs were catabolized for gluconeogenesis | 
| Carbohydrate rich meal | High | Low | Metabolism and/or storage of the ingested glucose | No effect | 
| Meat meal (protein and potassium rich), potassium load or potassium rich meal | High | High | Increased gluconeogenesis from ingested AAs *. Metabolism and/or storage of the newly formed glucose (from meat meals) | Insulin-dependent storage of potassium inside cells, followed by progressive release resulting from glucagon-induced increase in urinary potassium excretion | 
| Publisher’s Note: MDPI stays neutral with regard to jurisdictional claims in published maps and institutional affiliations. | 
© 2022 by the authors. Licensee MDPI, Basel, Switzerland. This article is an open access article distributed under the terms and conditions of the Creative Commons Attribution (CC BY) license (https://creativecommons.org/licenses/by/4.0/).
Share and Cite
Goia-Nishide, K.; Coregliano-Ring, L.; Rangel, É.B. Hyperkalemia in Diabetes Mellitus Setting. Diseases 2022, 10, 20. https://doi.org/10.3390/diseases10020020
Goia-Nishide K, Coregliano-Ring L, Rangel ÉB. Hyperkalemia in Diabetes Mellitus Setting. Diseases. 2022; 10(2):20. https://doi.org/10.3390/diseases10020020
Chicago/Turabian StyleGoia-Nishide, Kleber, Lucas Coregliano-Ring, and Érika Bevilaqua Rangel. 2022. "Hyperkalemia in Diabetes Mellitus Setting" Diseases 10, no. 2: 20. https://doi.org/10.3390/diseases10020020
APA StyleGoia-Nishide, K., Coregliano-Ring, L., & Rangel, É. B. (2022). Hyperkalemia in Diabetes Mellitus Setting. Diseases, 10(2), 20. https://doi.org/10.3390/diseases10020020
 
         
                                                

 
       