Semantic Communication on Digital Wireless Communication Systems
Abstract
1. Introduction
- The specific physical layer procedure of the bit-conversion JSCC transmission framework for semantic communication is designed. Furthermore, a semantic communication simulator is developed to implement and verify this transmission framework.
- A novel physical layer metric, the IER (Integer Error Rate), is proposed as a physical layer metric for semantic information transmission. And we prove that the IER is more suitable than the BER for semantic communication by simulation.
- We present a minimum Manhattan distance constellation mapping scheme for m-QAM modulation to optimize the transmission quality in the bit-conversion JSCC transmission framework.
- Lastly, based upon this minimum Manhattan distance constellation mapping scheme, we propose a hybrid transmission scheme to adapt different quantization levels, which can separate the semantic quantization output from the modulation order. Meanwhile, this hybrid transmission scheme can improve the transmission quality of semantic communication at the low SNR range while leveraging the bandwidth-saving advantage of semantic communication [14,20,23,24].
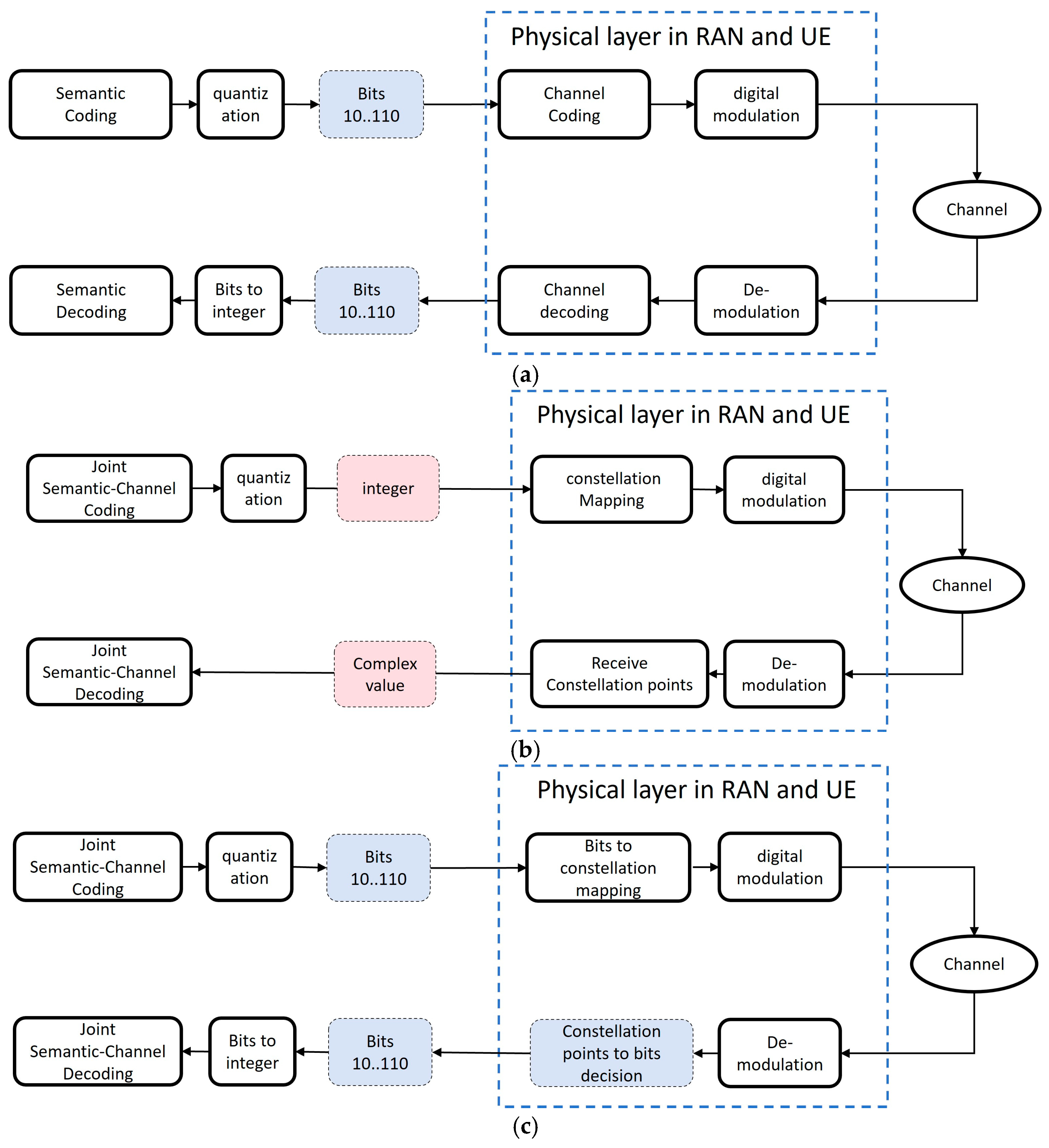
2. Bit-Conversion-Based JSCC Transmission Framework and Simulator
2.1. Bit-Conversion-Based JSCC Transmission Framework
- Integer-to-bit conversion: based on the output range of semantic encoding quantization, determine the minimum number of bits required to represent each integer. Select a specific encoding method, such as natural binary coding, binary complement coding, etc., to convert the integer to then be transmitted into binary.
- Adding end of data indication: for semantic transmission, bit error is allowed when the physical layer sends the received data to the semantic decoder, while the number of bits (or data) should not be changed. For the JSCC scheme, CRC is not required; thus, an end-of-data indication function makes the receiver identify the end of data flow. A special sequence is adopted as the end-of-data indication and is repeated multiple times to improve the robust of detection.
- Rate matching and data segmentation: rate matching and data segmentation are designed with the code rate of channel coding in the traditional system. As there is no channel coding/decoding in the JSCC scheme, the rate matching and data segmentation should be re-designed to adapt the physical layer with no channel coding. Here, we adopt the zero-padding method to make the data fit the scheduled resource.
- Hard-decision de-mapper: since there is no channel coding/decoding, the output LLRs of de-modulation should be converted to bits with a simple algorithm. A hard decision de-mapper function is added here to convert the LLRs to bits.
- Data concatenation: the reverse process of data segmentation in the transmitter.
- End of data detection: we employed a simple character comparison algorithm here to identify the special sequence adopted in the transmitter.
- Bits-to-integer conversion: convert the bits to integers with the same binary coding employed in the transmitter.
2.2. Simulation Platform for E2E Semantic Communication
3. IER—A Novel Physical Layer Semantic Metric
3.1. Definition of IER (Integer Error Rate)
- Hamming distance and BER (bit error rate)
- Manhattan distance and IER (Integer Error Rate)
3.2. Relation Between BER and IER
3.3. Relation Between IER, BER, and Semantic Metric
4. Optimization for the Bit-Conversion JSCC Scheme
4.1. Minimum Manhattan Distance Constellation Mapping Scheme
| Algorithm 1. Manhattan distance binary coding generation | |
| 1. | Input: |
| 2. | |
| 3. | |
| 4. | |
| 5. | data process: |
| 6. | |
| 7. | for: |
| 8. | in range [0, − 1]: |
| 9. | |
| 10. | |
| 11. | End for |
| 12. | End for |
| 13. | output: |
| 14. | Manhattan distance binary coding mapping table |
4.2. Hybrid JSCC/SSCC Transmission Scheme
- The procedure steps in transmitter as following:
- Step1: convert the integer data into binary with natural binary coding.
- Step2: split the bit data blocks into two blocks; the first bit of each of the three bits is put into the “part one” block, and the last two bits are put into the “part two” block.
- Step3: transmit the “part one” block with the SSCC scheme (QPSK and 0.5 code rate LDPC coding); transmit the “part two” block with the JSCC–Manhattan distance constellation mapping scheme (16QAM and no channel coding).
- The procedure step in receiver as following:
- Step1: receive the two bits data blocks and merge them back to a whole bit data block.
- Step2: convert the received bit data into integer values with natural binary coding.
5. Conclusions
Author Contributions
Funding
Data Availability Statement
Conflicts of Interest
References
- Zhang, P.; Xu, W.; Gao, H.; Niu, K.; Xu, X.; Qin, X.; Yuan, C.; Qin, Z.; Zhao, H.; Wei, J.; et al. Toward Wisdom-Evolutionary and Primitive-Concise 6G: A New Paradigm of Semantic Communication Networks. Engineering 2021, 8, 60–73. [Google Scholar] [CrossRef]
- Wang, Y.; Gao, Z.; Zheng, D.; Chen, S.; Gunduz, D.; Poor, H.V. Transformer-empowered 6G intelligent networks: From massive MIMO processing to semantic communication. IEEE Wireless Commun. 2022, 30, 127–135. [Google Scholar] [CrossRef]
- Strinati, E.C.; Barbarossa, S. 6G networks: Beyond Shannon towards semantic and goal-oriented communications. Comput. Netw. 2021, 190, 107930. [Google Scholar] [CrossRef]
- Zhang, X.; Gu, J.; Li, X.; Cui, Q.; Tao, X. Current Status and Prospects of Semantic Communication Research. China Basic Sci. Policy Rev. 2023, 25, 1–7, 13. [Google Scholar] [CrossRef]
- Bo, Y.; Duan, Y.; Shao, S.; Tao, M. Joint Coding-Modulation for Digital Semantic Communications via Variational Autoencoder. IEEE Trans. Commun. 2024, 72, 5626–5640. [Google Scholar] [CrossRef]
- Fu, Q.; Xie, H.; Qin, Z.; Slabaugh, G.; Tao, X. Vector Quantized Semantic Communication System. IEEE Wirel. Commun. Lett. 2023, 12, 982–986. [Google Scholar] [CrossRef]
- Luo, X.; Chen, H.-H.; Guo, Q. Semantic Communications: Overview, Open Issues, and Future Research Directions. IEEE Wirel. Commun. 2022, 29, 210–219. [Google Scholar] [CrossRef]
- Weng, Z.; Qin, Z. Semantic communication systems for speech transmission. IEEE J. Sel. Areas Commun. 2021, 39, 2434–2444. [Google Scholar] [CrossRef]
- Han, T.; Yang, Q.; Shi, Z.; He, S.; Zhang, Z. Semantic-preserved communication system for highly efficient speech transmission. IEEE J. Sel. Areas Commun. 2023, 41, 245–259. [Google Scholar] [CrossRef]
- Xie, H.; Qin, Z.; Li, G.Y.; Juang, B.-H. Deep learning enabled semantic communication systems. IEEE Trans. Signal Process. 2021, 69, 2663–2675. [Google Scholar] [CrossRef]
- Zhou, Q.; Li, R.; Zhao, Z.; Peng, C.; Zhang, H. Semantic communication with adaptive universal transformer. IEEE Wirel. Commun. Lett. 2022, 11, 453–457. [Google Scholar] [CrossRef]
- Shao, J.; Mao, Y.; Zhang, J. Learning task-oriented communication for edge inference: An information bottleneck approach. IEEE J. Sel. Areas Commun. 2022, 40, 197–211. [Google Scholar] [CrossRef]
- Xie, H.; Qin, Z.; Li, G.Y. Task-oriented multi-user semantic communications for VQA. IEEE Wirel. Commun. Lett. 2022, 11, 553–557. [Google Scholar] [CrossRef]
- Bourtsoulatze, E.; Kurka, D.B.; Gündüz, D. Deep joint source channel coding for wireless image transmission. IEEE Trans. Cogn. Commun. Netw. 2019, 5, 567–579. [Google Scholar] [CrossRef]
- Kurka, D.B.; Gündüz, D. DeepJSCC-f: Deep joint source-channel coding of images with feedback. IEEE J. Sel. Areas Inf. Theory 2020, 1, 178–193. [Google Scholar] [CrossRef]
- Tung, T.-Y.; Kurka, D.B.; Jankowski, M.; Gunduz, D. DeepJSCC-Q: Constellation constrained deep joint source-channel coding. IEEE J. Sel. Areas Inf. Theory 2022, 3, 720–731. [Google Scholar] [CrossRef]
- Matsumoto, K.; Inoue, Y.; Hara-Azumi, Y.; Maruta, K.; Nakayama, Y.; Hisano, D. Impact of Quantization Noise on CNN-based Joint Source–Channel Coding and Modulation. In Proceedings of the 2023 IEEE 20th Consumer Communications & Networking Conference (CCNC), Las Vegas, NV, USA, 8–11 January 2023. [Google Scholar]
- Gholami, A.; Kim, S.; Dong, Z.; Yao, Z.; Mahoney, M.W.; Keutzer, K. A Survey of Quantization Methods for Efficient Neural Network Inference. In Low-Power Computer Vision; Chapman and Hall/CRC: Boca Raton, FL, USA, 2022. [Google Scholar]
- Bao, Z.; Dong, C.; Xu, X. sDAC—Semantic Digital Analog Converter for Semantic Communications. arXiv 2024, arXiv:2405.02335v1. [Google Scholar]
- Yang, K.; Wang, S.; Dai, J.; Tan, K.; Niu, K.; Zhang, P. WITT: A Wireless Image Transmission Transformer for Semantic Communications. In Proceedings of the ICASSP 2023—2023 IEEE International Conference on Acoustics, Speech and Signal Processing (ICASSP), Rhodes Island, Greece, 4–10 June 2023. [Google Scholar]
- Liu, X.; Liang, H.; Bao, Z.; Dong, C.; Xu, X. A Semantic Communication System for Point Cloud. IEEE Trans. Veh. Technol. 2025, 74, 894–910. [Google Scholar] [CrossRef]
- Xin, G.; Fan, P.; Letaief, K.B.; Peng, C. Deep Conditional Generative Semantic Communication for Image Transmission. In Proceedings of the WS06 IEEE ICC 2024 Workshop on Task-Oriented and Generative Communications for 6G, Denver, CO, USA, 9–13 June 2024. [Google Scholar]
- Wang, S.; Dai, J.; Liang, Z.; Niu, K.; Si, Z.; Dong, C.; Qin, X.; Zhang, P. Wireless Deep Video Semantic Transmission. IEEE J. Sel. Areas Commun. 2023, 41, 214–229. [Google Scholar] [CrossRef]
- Jiang, P.; Wen, C.K.; Jin, S.; Li, G.Y. Wireless semantic communications for video conferencing. IEEE J. Sel. Areas Commun. 2023, 41, 230–244. [Google Scholar] [CrossRef]
- Dong, C.; Liang, H.; Xu, X.; Han, S.; Wang, B.; Zhang, P. Semantic Communication System Based on Semantic Slice Models Propagation. IEEE J. Sel. Areas Commun. 2023, 41, 202–213. [Google Scholar] [CrossRef]
- Deza, M.M.; Petitjean, M.; Matkov, K. (Eds.) Mathematics of Distances and Applications; ITHEA: Sofia, Bulgaria, 2012. [Google Scholar]
- TS 38.211 V16.10.0; Physical Channels and Modulation, Chapter5.1 Modulation Mapper. 3GPP: Sophia Antipolis, France, 2022.


















| Message Vector | Integer- Valued | Manhattan Distance to Vector S | Natural Binary Coding | Hamming Distance to Vector S | BER | IER |
|---|---|---|---|---|---|---|
| S | [1, 2, 5, 7] | 0 | [001, 010, 101, 111] | 0 | 0% | 0% |
| R1 | [0, 3, 5, 6] | 3 | [000, 011, 101, 110] | 3 | 25% | 9% |
| R2 | [5, 2, 1, 3] | 12 | [101, 010, 001, 011] | 3 | 25% | 37% |
| R3 | [5, 6, 5, 7] | 8 | [101, 110, 101, 111] | 2 | 16% | 13% |
| Test Case | Natural binary coding scheme | Manhattan distance binary coding scheme |
| Transmission Framework | bit-conversion JSCC | bit-conversion JSCC |
| Source File | image | image |
| Semantic Codec | LSCI | LSCI |
| Quantization Output Range | [0–7] | [0–7] |
| Integer-to-Bit Coding | natural binary coding | Manhattan distance binary coding |
| Channel Coding | NO | NO |
| Bit constellation mapping | 3GPP 5G | 3GPP 5G |
| Modulation | 64QAM | 64QAM |
| Simulation SNR Range | [−5~30] | [−5~30] |
| Channel Model | AWGN | AWGN |
| Channel Equalization | LMMSE | LMMSE |
| Test Case | JSCC–Natural Binary Coding | JSCC–Manhattan Distance Binary Coding | SSCC–Natural Binary Coding |
|---|---|---|---|
| Semantic transmission framework | bit-conversion JSCC | bit-conversion JSCC | bit-conversion SSCC |
| Source file | image | image | image |
| Semantic codec: | LSCI | LSCI | LSCI |
| Quantization range | [0–7] | [0–7] | [0–7] |
| Data-to-binary codec | natural binary coding | Manhattan distance binary coding | natural binary coding |
| Channel coding | NO | NO | LDPC CR = 0.5 |
| Bit constellation mapping | 3GPP 5G | 3GPP 5G | 3GPP 5G |
| Modulation | 64QAM | 64QAM | 64QAM |
| Simulation SNR range | [−5~30] | [−5~30] | [−5~30] |
| Channel model | AWGN | AWGN | AWGN |
| Channel equalization | LMMSE | LMMSE | LMMSE |
| Test Case | Modulation | Binary Codec | Channel Coding |
|---|---|---|---|
| Hybrid JSCC/SSCC transmission (QPSK + 16QAM) | QPSK (1/3 data) | natural binary coding | LDPC (CR = 0.5) |
| 16QAM (2/3 data) | Manhattan distance binary coding | NO | |
| SSCC-QPSK | QPSK | natural binary coding | LDPC (CR = 0.5) |
| SSCC-16QAM | 16QAM | natural binary coding | LDPC (CR = 0.5) |
| Test Case | Modulation | Binary Codec | Channel Coding |
|---|---|---|---|
| Hybrid JSCC/SSCC transmission (QPSK + 16QAM) | QPSK (1/3 data) | natural binary coding | LDPC(CR = 0.5) |
| 16QAM (2/3 data) | Manhattan distance binary coding | NO | |
| JSCC-QPSK | QPSK | natural binary coding | NO |
| JSCC-16QAM | 16QAM | natural binary coding | NO |
Disclaimer/Publisher’s Note: The statements, opinions and data contained in all publications are solely those of the individual author(s) and contributor(s) and not of MDPI and/or the editor(s). MDPI and/or the editor(s) disclaim responsibility for any injury to people or property resulting from any ideas, methods, instructions or products referred to in the content. |
© 2025 by the authors. Licensee MDPI, Basel, Switzerland. This article is an open access article distributed under the terms and conditions of the Creative Commons Attribution (CC BY) license (https://creativecommons.org/licenses/by/4.0/).
Share and Cite
Huang, B.; Chen, H.; Guo, C.; Xu, X.; Ma, N.; Zhang, P. Semantic Communication on Digital Wireless Communication Systems. Electronics 2025, 14, 956. https://doi.org/10.3390/electronics14050956
Huang B, Chen H, Guo C, Xu X, Ma N, Zhang P. Semantic Communication on Digital Wireless Communication Systems. Electronics. 2025; 14(5):956. https://doi.org/10.3390/electronics14050956
Chicago/Turabian StyleHuang, Binhong, Hao Chen, Cheng Guo, Xiaodong Xu, Nan Ma, and Ping Zhang. 2025. "Semantic Communication on Digital Wireless Communication Systems" Electronics 14, no. 5: 956. https://doi.org/10.3390/electronics14050956
APA StyleHuang, B., Chen, H., Guo, C., Xu, X., Ma, N., & Zhang, P. (2025). Semantic Communication on Digital Wireless Communication Systems. Electronics, 14(5), 956. https://doi.org/10.3390/electronics14050956

