A Si IGBT/SiC MOSFET Hybrid Isolated Bidirectional DC–DC Converter for Reducing Losses and Costs of DC Solid State Transformer
Abstract
1. Introduction
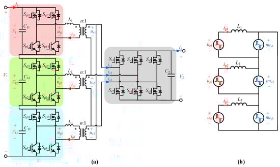
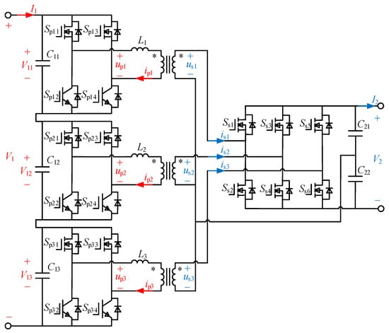
2. Hybrid-Switch DC–DC Converter with Three-Phase Medium-Frequency Transformer
2.1. Topology
2.2. Operating Principles
3. Duty-Cycle Modulation for Hybrid-Switch DC–DC Converter
3.1. Modeling
3.2. Switching Characteristics
3.2.1. Turn-On Characteristics
3.2.2. Turn-Off Characteristics
4. Optimized Modulation Strategy for Reducing Switching Losses
4.1. Optimized Modulation Strategy
4.1.1. Optimization Problem
4.1.2. Optimized Modulation Strategy
4.2. Closed-Loop Control
5. Experimental Results
6. Conclusions
Author Contributions
Funding
Data Availability Statement
Conflicts of Interest
References
- Zhang, J.; Liu, J.; Yang, J.; Zhao, N.; Wang, Y.; Zheng, T.Q. A Modified DC Power Electronic Transformer Based on Series Connection of Full-Bridge Converters. IEEE Trans. Power Electron. 2019, 34, 2119–2133. [Google Scholar] [CrossRef]
- Zhuang, Y.; Liu, F.; Huang, Y.; Wang, S.; Pan, S.; Zha, X.; Diao, X. A Multi-port DC Solid-state Transformer for MVDC Integration Interface of Multiple Distributed Energy Sources and DC Loads in Distribution Network. IEEE Trans. Power Electron. 2021, 37, 2283–2296. [Google Scholar] [CrossRef]
- Wan, D.; Zhou, Q.; Duan, X.; Zhu, J.; Li, J.; Zhou, H. A High-Power Density DC Converter for Medium-Voltage DC Distribution Networks. Electronics 2023, 12, 3975. [Google Scholar] [CrossRef]
- Zhao, B.; Song, Q.; Liu, W.; Sun, Y. Overview of Dual-Active-Bridge Isolated Bidirectional DC–DC Converter for High-Frequency-Link Power-Conversion System. IEEE Trans. Power Electron. 2014, 29, 4091–4106. [Google Scholar] [CrossRef]
- Shu, L.; Chen, W.; Shi, M.; Liu, R.; Gao, S.; Deng, F. Improved Control Strategy of Triple-Voltage Three-Phase DAB (T2-DAB) Converter for Current Stress and Zero-Voltage-Switching Optimization. IEEE J. Emerg. Sel. Top. Power Electron. 2022, 10, 773–784. [Google Scholar] [CrossRef]
- Naayagi, R.T.; Forsyth, A.J.; Shuttleworth, R. Performance analysis of extended phase-shift control of DAB DC-DC converter for aerospace energy storage system. In Proceedings of the 2015 IEEE 11th International Conference on Power Electronics and Drive Systems, Sydney, NSW, Australia, 9–12 June 2015. [Google Scholar]
- Xu, G.; Li, L.; Chen, X.; Liu, Y.; Sun, Y.; Su, M. Optimized EPS Control to Achieve Full Load Range ZVS With Seamless Transition for Dual Active Bridge Converters. IEEE Trans. Ind. Electron. 2021, 68, 8379–8390. [Google Scholar] [CrossRef]
- Li, L.; Xu, G.; Xiong, W.; Liu, D.; Su, M. An Optimized DPS Control for Dual-Active-Bridge Converters to Secure Full-Load-Range ZVS With Low Current Stress. IEEE Trans. Transp. Electrification 2022, 8, 1389–1400. [Google Scholar] [CrossRef]
- Wu, J.; Wen, P.; Sun, X.; Yan, X. Reactive Power Optimization Control for Bidirectional Dual-Tank Resonant DC–DC Converters for Fuel Cells Systems. IEEE Trans. Power Electron. 2020, 35, 9202–9214. [Google Scholar] [CrossRef]
- Tang, Y.; Hu, W.; Xiao, J.; Chen, Z.; Huang, Q.; Chen, Z.; Blaabjerg, F. Reinforcement Learning Based Efficiency Optimization Scheme for the DAB DC–DC Converter with Triple-Phase-Shift Modulation. IEEE Trans. Ind. Electron. 2021, 68, 7350–7361. [Google Scholar] [CrossRef]
- Lin, F.; Zhang, X.; Li, X.; Sun, C.; Cai, W.; Zhang, Z. Automatic Triple Phase-Shift Modulation for DAB Converter with Minimized Power Loss. IEEE Trans. Ind. Appl. 2022, 58, 3840–3851. [Google Scholar] [CrossRef]
- Yu, H.; Hang, L.; Zheng, X.; He, Z.; He, Y.; Shen, L.; Shao, C.; Zeng, P.; Wu, Q.; Yang, X.; et al. Globally Unified ZVS and Quasi-Optimal Minimum Conduction Loss Modulation of DAB Converters. IEEE Trans. Transp. Electrification 2022, 8, 3989–4000. [Google Scholar] [CrossRef]
- Capó-Lliteras, M.; Oggier, G.G.; Bullich-Massagué, E.; Heredero-Peris, D.; Montesinos-Miracle, D. Analytical and Normalized Equations to Implement the Optimized Triple Phase-Shift Modulation Strategy for DAB Converters. IEEE J. Emerg. Sel. Top. Power Electron. 2023, 11, 3535–3546. [Google Scholar] [CrossRef]
- Zhang, Y.; Zong, J.; Zhang, F.; Li, X.; Wei, Y.; Ma, H. A Comprehensive Optimization Strategy of DAB Converter with Minimal Current Stress and Full Soft Switching in the Whole Operating Range. IEEE J. Emerg. Sel. Top. Power Electron. 2023, 12, 129–142. [Google Scholar] [CrossRef]
- Mou, D.; Luo, Q.; Wang, Z.; Li, J.; Wei, Y.; Shi, H.; Du, X. Optimal Asymmetric Duty Modulation to Minimize Inductor Peak-to-Peak Current for Dual Active Bridge DC–DC Converter. IEEE Trans. Power Electron. 2021, 36, 4572–4584. [Google Scholar] [CrossRef]
- Tian, J.; Wang, F.; Zhuo, F.; Deng, H. A Full-Power-Range Optimization Scheme Under Double-Side Asymmetrical Phase-Shift Modulation in DAB-Based Distributed Energy Storage System. IEEE J. Emerg. Sel. Top. Power Electron. 2023, 1. [Google Scholar] [CrossRef]
- Tian, J.; Zhuo, C.; Wang, F.; Deng, H. Dual-Side Asymmetric Duty Modulation Based on Accurate Soft-Switching Characteristics Modeling for DAB-Based DC Microgrid. IEEE J. Emerg. Sel. Top. Power Electron. 2024, 1. [Google Scholar] [CrossRef]
- Li, J.; Luo, Q.; Mou, D.; Wei, Y.; Sun, P.; Du, X. A Hybrid Five-Variable Modulation Scheme for Dual-Active-Bridge Converter with Minimal RMS Current. IEEE Trans. Ind. Electron. 2022, 69, 336–346. [Google Scholar] [CrossRef]
- Mou, D.; Luo, Q.; Li, J.; Wei, Y.; Wang, Z.; Sun, P.; Du, X.; Mantooth, H.A. Hybrid Duty Modulation for Dual Active Bridge Converter to Minimize RMS Current and Extend Soft-Switching Range Using the Frequency Domain Analysis. IEEE Trans. Power Electron. 2021, 36, 4738–4751. [Google Scholar] [CrossRef]
- Ortiz, G.; Uemura, H.; Bortis, D.; Kolar, J.W.; Apeldoorn, O. Modeling of Soft-Switching Losses of IGBTs in High-Power High-Efficiency Dual-Active-Bridge DC/DC Converters. IEEE Trans. Electron Devices 2013, 60, 587–597. [Google Scholar] [CrossRef]
- Chilakalapudi, G.; Kumar, A. Optimal reactive power control for dual-active-bridge converter using improved dual-phase-shift modulation strategy for electric vehicle application. Int. J. Circuit Theory Appl. 2023, 51, 1204–1223. [Google Scholar] [CrossRef]
- Choi, C.-W.; So, J.-H.; Ko, J.-S.; Kim, D.-K. Influence Analysis of SiC MOSFET’s Parasitic Capacitance on DAB Converter Output. Electronics 2022, 12, 182. [Google Scholar] [CrossRef]
- Shu, L.; Chen, W.; Li, R.; Zhang, K.; Deng, F.; Yuan, Y.; Wang, T. A Three-Phase Triple-Voltage Dual-Active-Bridge Converter for Medium Voltage DC Transformer to Reduce the Number of Submodules. IEEE Trans. Power Electron. 2020, 35, 11574–11588. [Google Scholar] [CrossRef]
























| Region | Range of D and Df |
|---|---|
| 1 | 1/3 ≤ D ≤ 1/2, 0 ≤ Df ≤ D − 1/3 |
| 2 | 0 ≤ D ≤ 1/2, max {0, D − 1/3} ≤ Df ≤ min {D, 1/6} |
| 3 | 0 ≤ D ≤ 1/6, D ≤ Df ≤ 1/6 |
| 4 | 1/6 ≤ D ≤ 1/2, 1/6 ≤ Df ≤ D |
| 5 | 0 ≤ D ≤ 1/2, max {1/6, D} ≤ Df ≤ 1/2 |
| Mode | Range of Time | up1 | up2 | Expression of ip1 (t) |
|---|---|---|---|---|
| 1 | 0 | |||
| 2 | ||||
| 3 | 0 | |||
| 4 | 0 | 0 |
| Time Point | Expression of ip1 |
|---|---|
| 0 | |
| Region | Transmission Power | Rms Current |
|---|---|---|
| 1 | ||
| 2 | ||
| 3 | ||
| 4 | ||
| 5 |
| Parameters | Value | |
|---|---|---|
| HSDC | ISOP-DAB | |
| Primary DC voltage (V1) | 450 V (±10%) | |
| Secondary DC voltage (V2) | 150 V | |
| Power (P) | 1000–2000 W | |
| Switching frequency (fs) | 50 kHz | |
| Transformer ratio (n) | 0.9–1.3 | 2 |
| Equivalent series inductance (L) | 30 μH | 70 μH |
| Si IGBT | IHW50N65R5 | |
| SiC MOSFET | IMW120R045M1 | |
Disclaimer/Publisher’s Note: The statements, opinions and data contained in all publications are solely those of the individual author(s) and contributor(s) and not of MDPI and/or the editor(s). MDPI and/or the editor(s) disclaim responsibility for any injury to people or property resulting from any ideas, methods, instructions or products referred to in the content. |
© 2024 by the authors. Licensee MDPI, Basel, Switzerland. This article is an open access article distributed under the terms and conditions of the Creative Commons Attribution (CC BY) license (https://creativecommons.org/licenses/by/4.0/).
Share and Cite
Huang, J.; Wang, Y.; Li, Z.; Zhu, H.; Li, K. A Si IGBT/SiC MOSFET Hybrid Isolated Bidirectional DC–DC Converter for Reducing Losses and Costs of DC Solid State Transformer. Electronics 2024, 13, 801. https://doi.org/10.3390/electronics13040801
Huang J, Wang Y, Li Z, Zhu H, Li K. A Si IGBT/SiC MOSFET Hybrid Isolated Bidirectional DC–DC Converter for Reducing Losses and Costs of DC Solid State Transformer. Electronics. 2024; 13(4):801. https://doi.org/10.3390/electronics13040801
Chicago/Turabian StyleHuang, Jun, Yu Wang, Zhenfeng Li, Hongbo Zhu, and Kai Li. 2024. "A Si IGBT/SiC MOSFET Hybrid Isolated Bidirectional DC–DC Converter for Reducing Losses and Costs of DC Solid State Transformer" Electronics 13, no. 4: 801. https://doi.org/10.3390/electronics13040801
APA StyleHuang, J., Wang, Y., Li, Z., Zhu, H., & Li, K. (2024). A Si IGBT/SiC MOSFET Hybrid Isolated Bidirectional DC–DC Converter for Reducing Losses and Costs of DC Solid State Transformer. Electronics, 13(4), 801. https://doi.org/10.3390/electronics13040801
