A Multi-Mode Pressure Stabilization Control Method for Pump–Valve Cooperation in Liquid Supply System
Abstract
1. Introduction
2. Working Principle and Model of Digital Unloading Valve
2.1. Working Principle of Digital Unloading Valve
2.2. Description of the Model and Method
2.2.1. Mathematical Model of Digital Unloading Valve
- The force balance equation for the main spool isin which p1 is the inlet pressure of the main valve, p0 is the pressure of the main valve spring cavity, A1 is the effective area of the main spool inlet, , D1 is the inlet diameter of the main valve, A0 is the pressure area of the main spool spring cavity, m1 is the mass of the main spool, Bx is the motion viscous damping coefficient, kx is the spring stiffness of the main valve, x is the main spool displacement, the direction of opening the valve port is positive, x0 is the pre-compression amount of the main valve spring, Ftx is the transient hydrodynamic force for the main spool, , and Fsx is the steady-state hydrodynamic force of main spool, .
- The force balance equation for the pilot spool iswhere p2 is the inlet pressure of the pilot valve, A2 is the effective area of the pilot valve seat hole, , D2 is the inlet diameter of the pilot valve, m2 is the mass of the pilot spool, By is the viscous damping coefficient of the motion, ky is the spring stiffness of the pilot valve, y is the displacement of the pilot valve spool, the opening direction of the valve is positive, y0 is the pre-compression amount of the pilot valve spring, Fty is the transient hydrodynamic force of the pilot spool, , and Fsy is the steady-state hydrodynamic force of the pilot spool, .
- The force balance equation of the check valve spool iswhere pz is the load pressure of system, pz is the effective area of check valve, , D3 is the inlet diameter of check valve, m3 is the mass of check valve spool, Bz is the viscous damping coefficient of check valve spool movement, kz is the spring stiffness of check valve, z0 is the pre-compression amount of the check valve spring, z is the displacement of the check valve spool, Ftz is the transient hydrodynamic force of the check valve spool, , and Fsz is the steady-state hydrodynamic force of the check valve spool, .
- The flow continuity equation for the main and pilot valve cavities can be described as follows:where q1 is the inlet flow rate of the main valve, qR1 is the flow rate through damping orifice R1 of the main valve, qR2 is the flow rate through damping orifice R2 of the pilot valve, qx is the outlet flow rate of the pilot valve, qy is the outlet flow of the pilot valve, qz is the outlet flow of the check valve, V1 is the volume of the front chamber of the main valve, V2 is the volume of the front chamber of the pilot valve, and E is the elastic modulus of the emulsion.
- The continuity equation for the flow rate in the spring chamber of the main valve can be described as follows:where V0 is the volume of the spring chamber of the main valve.
- The flow rate through the main valve damping orifice R1 and the pilot valve damping orifice R2 is described as, respectively:where Cd1 is the flow coefficient of the main valve damping orifice, Cd1 is the flow coefficient of the pilot valve damping orifice, ρ is the density of the emulsion, and dR1 and dR2 are the diameters of the damping orifices R1 and R2, respectively.
- The flow rate of the pilot valve port, main valve port, and check valve port is described as follows:where Cdx, Cdy, Cdz are the flow coefficients of the pilot valve port, main valve port, and check valve port, respectively.
2.2.2. Control Method of Digital Unloading Valve
- (1)
- Unloading mode: During the period when the hydraulic support does not operate and the actuator does not need liquid, if the system pressure exceeds 31.5 MPa, the digital unloading valve will enter the unloading mode to reduce the pre-compression force of the pilot valve so that the pump outlet pressure will drop to approximately zero. Thereby the service life of the oil pump is prolonged and the power consumption is reduced.
- (2)
- Overflow mode: During the operation of the hydraulic support, if the flow output of the pumping station is too sufficient, the system pressure will rise, even exceeding the safety pressure limit. At this time, the digital unloading valve enters into the overflow mode, and the pre-compression force of the pilot valve is adjusted to make the pump outlet pressure reach 31.5 MPa. It can not only ensure that the system pressure stays below the safety limit but also avoid the pressure impact caused by the frequent action of the unloading valve.
- (3)
- Liquid supply mode: At the beginning of hydraulic support actuation, if the flow output of the pump station is insufficient, the system pressure will drop rapidly due to the use of liquid by the actuator. At this time, the digital unloading valve enters the liquid supply mode, and the pilot valve is controlled to be completely closed. Different from the traditional control mode, the emulsion pump station starts to supply liquid to the system before the system pressure drops to 28 MPa, which can slow down the pressure drop of the system.
2.3. Establishment and Verification of the Simulation Platform
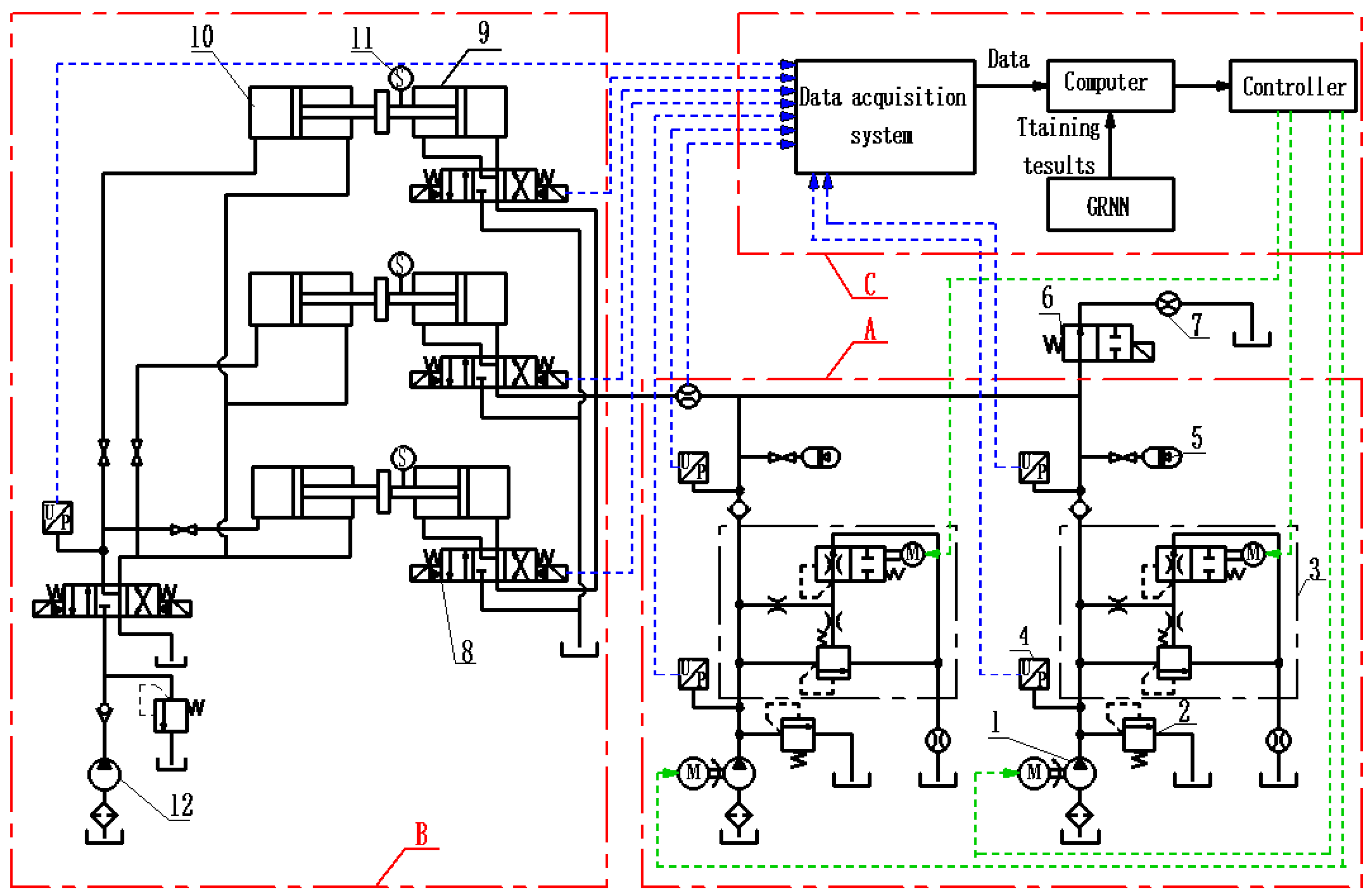
2.3.1. Experimental System
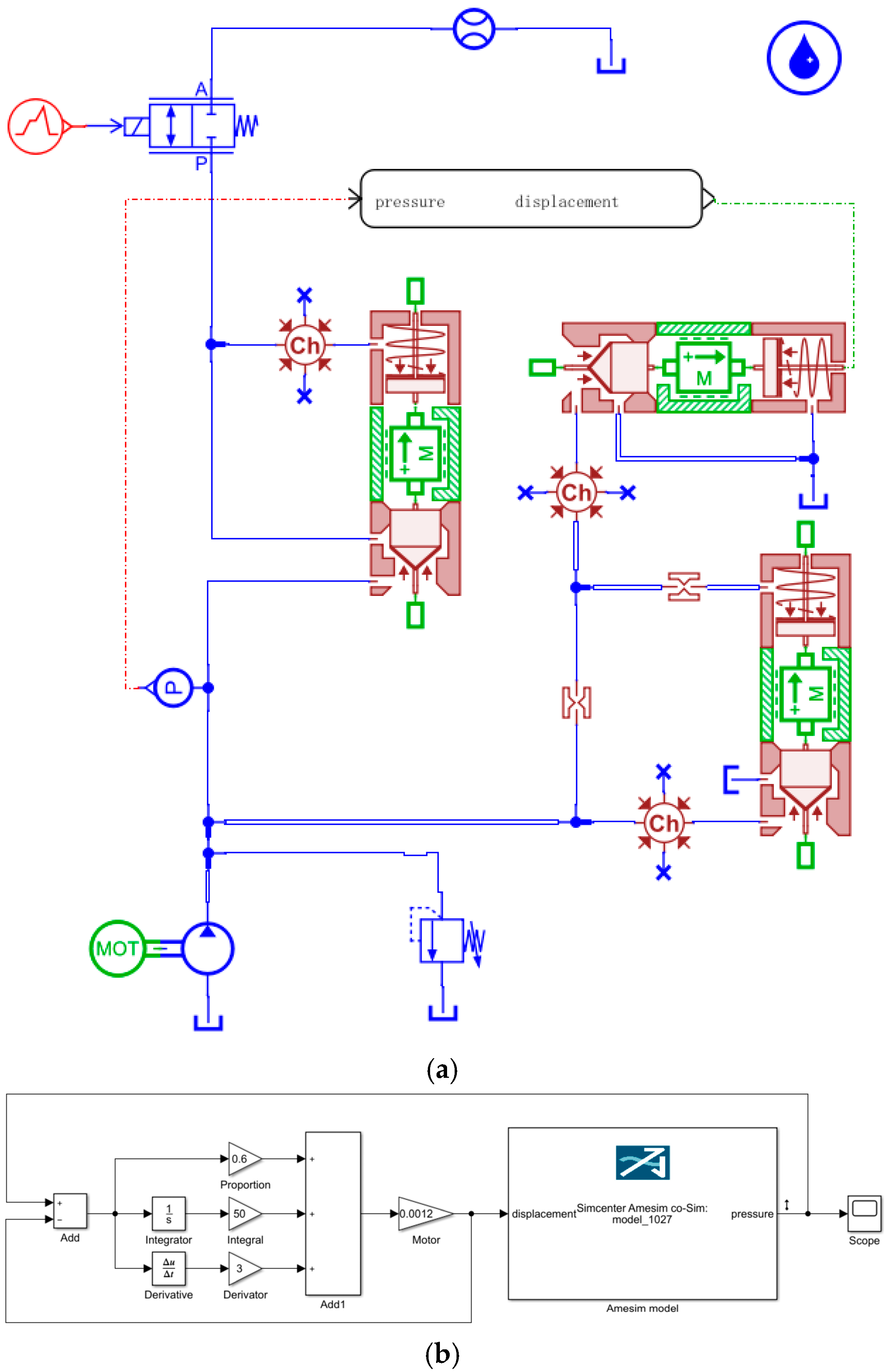
2.3.2. Establishment of Simulation Model
- (1)
- The bulk modulus and absolute viscosity of the emulsion were constant;
- (2)
- The emulsion was an incompressible fluid, and its density was independent of temperature;
- (3)
- The leakage of each component in the system was not considered;
- (4)
- The outlet pressure of the unloading valve was assumed to be atmospheric.
2.3.3. Verification of Simulation Model
- (1)
- Verification of simulation model of digital unloading valve.
- (2)
- Verification of hydraulic support system model
3. Multi-Mode Pressure Stabilization Control Method for the Pump Valve in Liquid Supply System
3.1. Description of Control Method
3.2. GRNN Neural Network Control
3.2.1. Composition of the GRNN Model
- (1)
- In the input layer, in view of the load characteristics of the support, Peng X et al. [26] put forward the theory based on the optimal flow rate of stabilized liquid supply, that is, the actuator outputs the corresponding optimal flow rate of stabilized liquid supply under different working conditions to ensure that the system pressure tended to be stable within the limited range. If the liquid supply amount was lower than the optimal flow rate, the pressure dropped. And if it was higher than this flow rate, the pressure fluctuated. Because the function of the unloading valve was to control the unloading and loading of the pump and ensure the pressure of the whole system remained stable, two parameters, namely, increasing the system pressure and the difference between the predicted optimal flow rate and the actual pump station output flow rate, were designated as the inputs of the GRNN model in this study.
- (2)
- Mode layer, the input parameters of 6 nodes in the input layer were transferred to the mode layer, which contained 357 neurons; the number of neurons was equal to the number of training samples, and the transfer function of neurons in this layer is [31,32]:where is the network output of each neuron in the mode layer, and the layer weight function is , x is the input vector, xi is the ith training sample corresponding to the ith neuron, and σ is the smoothing factor.
- (3)
- The summation layer consisted of three neurons, wherein the first neuron is the arithmetic summation SD output by the mode layer, and the other neurons are the weighted sums SN1 and SN2 output by the mode layer.
- (4)
- The output layer, consisting of two neurons, respectively, represents the predicted value Qp of the optimal emulsion pump flow output and the corresponding pilot valve setting pressure Ps when the digital unloading valve is under constant pressure control, and its value is equal to
3.2.2. Training and Testing of GRNN Model
4. Numerical Study on the Method of Steady-Pressure Liquid Supply Method Based on Digital Unloading Valve
4.1. Single-Cycle Constant Load Stabilized Liquid Supply Control
4.2. Pressure-Stabilized Liquid Supply Control Based on Digital Unloading Valve Under Variable Load Condition
5. Experimental Research
6. Conclusions
- (1)
- The overall working characteristics of the developed digital unloading valve are good. By controlling the rotation angle of the servo motor and adjusting the pre-tightening force of the spring through the digital controller, the working pressure of the digital unloading valve can be controlled in real time with high control accuracy.
- (2)
- The GRNN model established based on the data set evaluated by the simulation platform of the simulated hydraulic support system has good prediction accuracy, and the working state of the digital unloading valve and the liquid supply flow rate of the emulsion pump station can be set according to different working conditions.
- (3)
- The multi-mode pressure stabilization control method of pump–valve coordination based on the GRNN neural network can adapt to the change in working face conditions. For the strongly time-varying load condition, it can well control the working face system pressure, effectively reduce the number and amplitude of system pressure fluctuations, and make the system pressure more stable, which has good practical performance.
Author Contributions
Funding
Data Availability Statement
Acknowledgments
Conflicts of Interest
References
- Lim, G.H.; Chua, P.S.K.; He, Y.B. Modern Water Hydraulics—The New Energy-Transmission Technology in Fluid Power. Appl. Energy 2003, 76, 239–246. [Google Scholar] [CrossRef]
- Majdic, F.; Pezdirnik, J.; Kalin, M. An Analytical Comparison of Hydraulic Systems Based on Water and on Oil. Proc. JFPS Int. Symp. Fluid Power 2008, 2008, 679–684. [Google Scholar] [CrossRef]
- Su, J. Research on Constant Pressure Controlsystem in the Emulsion Pump Station; Taiyuan University of Technology: Taiyuan, China, 2012. [Google Scholar]
- Wang, G.; Xu, Y.; Ren, H. Intelligent and ecological coal mining as well as clean utilization technology in China: Review and prospects. Int. J. Min. Sci. Technol. 2019, 29, 161–169. [Google Scholar] [CrossRef]
- Fu, X. Research on Intelligent Hydraulic Fluid Supply Theory and Technology for Adapting Supports Operation; Taiyuan University of Technology: Taiyuan, China, 2017. [Google Scholar]
- Li, R.; Liu, B.; Wang, D.; Chen, J.; Wang, T.; Zhou, R.; Wang, J.; Zhao, K.; Yu, Y.; Qin, H.; et al. Progress and application of intelligent fluid supply technology in working face. Coal Sci. Technol. 2022, 50, 247–253. [Google Scholar]
- Wang, G.; Li, Z. Optimal design of variable frequency drive mode of emulsion pump station in large mining height face. Coal Sci. Technol. 2014, 42, 66–69. [Google Scholar]
- Si, M.; Wu, B.; Wang, Z. Research on large flow intelligent liquid supply system in fully mechanized working face. J. Mine Autom. 2022, 48, 66–72. [Google Scholar]
- Chao, T.; Nan, Q. A pressure control method for emulsion pump station based on elman neural network. Comput. Intell. Neurosci. 2015, 5, 684096. [Google Scholar]
- Tian, C.; Wei, X.W.; Zheng, Y. The intelligent control of emulsion pump station. J. Phys. Conf. Ser. 2021, 1881, 022044. [Google Scholar] [CrossRef]
- Tian, C.; Wei, X.W.; Yang, C.; Su, C. Optimization Technology of frequency conversion constant pressure control system of mine emulsion pump station in electrical engineering and automation Specialty. Adv. Civ. Eng. 2021, 2021, 5569994. [Google Scholar] [CrossRef]
- Li, R.; Wei, W.S.; Lai, Y.H. Long-distance intelligent liquid supply for coal mining faces based on liquid demand prediction. J. Phys. Conf. Ser. 2023, 2561, 012018. [Google Scholar] [CrossRef]
- Peng, Y.; Kou, Z.; Wu, J.; Luo, J.; Liu, H.; Zhang, B. Research on a Pressure Control Method for a Liquid Supply System Based on Online Updating of a Radial Basis Function Neural Network. Processes 2023, 12, 57. [Google Scholar] [CrossRef]
- Zhang, Z.; Lian, Z.; Han, H. Study on new flow regulation method of reciprocating displacement pump with multi-plunger valve. Hydraul. Pneum. 2018, 9, 98–102. [Google Scholar]
- Liao, Y.; Lian, Z.; Feng, J.; Yuan, H.; Zhao, R. Effects of Multiple Factors on Water Hammer Induced by a Large Flow Directional Valve. Stroj. Vestn. J. Mech. Eng. 2018, 64, 329–338. [Google Scholar]
- Yu, H.; Li, H. The energy saving research and design of automatic control of emulsion pump station. In Proceedings of the International Conference on Computational and Information Sciences (ICCIS’ 11), Chengdu, China, 21–23 October 2011; pp. 967–970. [Google Scholar]
- Xu, B.; Zhou, H.; Shi, X.; Sun, J. Design of frequencyconversion speed-regulation system of emulsion pump station. Ind. Mine Autom. 2012, 38, 87–89. [Google Scholar]
- Guo, Y.N.; Zhang, Z.; Liu, Q.Y.; Nie, Z.; Gong, D.W. Decoupling-based adaptive sliding-mode synchro-position control for a dual-cylinder driven hydraulic support with different pipelines. ISA Trans. 2022, 123, 357–371. [Google Scholar] [CrossRef]
- Zeng, Q.L.; Tian, M.Q.; Wan, L.R.; Dai, H.Z.; Yang, Y.; Sun, Z.Y.; Lu, Y.J.; Liu, F.Q. Characteristic analysis of digital large flow emulsion relief valve. Math. Probl. Eng. 2020, 2020, 5820812. [Google Scholar] [CrossRef]
- Wan, L.; Dai, H.; Zeng, Q.; Lu, Z.; Sun, Z.; Tian, M.; Lu, Y. Characteristic Analysis Of Digital Emulsion Relief Valve Based On The Hydraulic Loading System. Shock Vib. 2020, 2020, 8866919. [Google Scholar] [CrossRef]
- Georgy, M. Makaryants. Fatigue failure mechanisms of a pressure relief valve. J. Loss Prev. Process Ind. 2017, 48, 1–13. [Google Scholar]
- Liu, X.; Yang, X.; Li, S.; Liang, D. Design, Modelling, and Analysis of a Capacitive Reservoir Based PWM Digital Circuit of Electro-Hydraulic Proportional Valve. Appl. Sci. 2023, 13, 8825. [Google Scholar] [CrossRef]
- Tian, C.J.; Zhang, Y.W.; Wang, J.; Ru, G.F.; Yan, J.Q. Design and performance analysis of digital pressure relief valve of water-based hydraulic. Appl. Mech. Mater. 2013, 387, 369–373. [Google Scholar]
- Qiwei, Z.; Xiangdong, K.; Bin, Y.; Kaixian, B.; Zhengguo, J.; Yan, K. Review and Development Trend of Digital Hydraulic Technology. Appl. Sci. 2020, 10, 579. [Google Scholar] [CrossRef]
- Yang, S. Simulation of the unloading pressure and recovery pressure of internal unloading valve for emulsion pump station. Appl. Mech. Mater. 2011, 48–49, 531–536. [Google Scholar] [CrossRef]
- Xu, P.; Kou, Z. A Steady-Pressure Control Method for Emulsion Pump Station based on Online Updating of Optimal Flow. Rate Actuators 2024, 13, 247. [Google Scholar] [CrossRef]
- Bukhari, A.H.; Raja, M.A.Z.; Alquhayz, H.; Abdalla, M.Z.; Alhagyan, M.; Gargouri, A.; Shoaib, M. Design of intelligent hybrid NAR-GRNN paradigm for fractional order VDP chaotic system in cardiac pacemaker with relaxation oscillator. Chaos Solitons Fractals 2023, 175, 114047. [Google Scholar] [CrossRef]
- Lopez-Sanchez, I.; Rossomando, F.; Pérez-Alcocer, R.; Soria, C.; Carelli, R.; Moreno-Valenzuela, J. Adaptive trajectory tracking control for quadrotors with disturbances by using generalized regression neural networks. Neurocomputing 2021, 460, 243–255. [Google Scholar] [CrossRef]
- Li, C.; Bovik, A.C.; Wu, X. Blind image quality assessment using a general regression neural network. IEEE Trans. Neural Netw. 2011, 22, 793–799. [Google Scholar]
- Sun, Y.; Xue, H.; Wang, W.; Wu, S.; Wu, Y.; Hong, Y.; Deng, S. Development of an optimal control method of chilled water temperature for constant-speed air-cooled water chiller air conditioning systems. Appl. Therm. Eng. 2020, 180, 115802. [Google Scholar] [CrossRef]
- Specht, D.F. A general regression neural network. IEEE Trans. Neural Netw. 1991, 2, 568–576. [Google Scholar] [CrossRef]
- Xia, C.; Lei, B.; Wang, H.; Li, J. GRNN short-term load forecasting model and virtual instrument design. Energy Procedia 2011, 13, 9150–9158. [Google Scholar]





















| Name | Parameter | Value | Units |
|---|---|---|---|
| Emulsion | Density | 998 | kg/m3 |
| Emulsion pump | Flow | 200/80 | L/min |
| Energy accumulator | Capacity | 20 | L |
| Loading cylinder | Amount | 3 | / |
| Cylinder/rod diameter | 160/105 | mm | |
| Column cylinder | Amount | 2 | / |
| Cylinder/rod diameter | 110/80 | mm | |
| Pushing cylinder | Amount | 1 | / |
| Cylinder/rod diameter | 110/80 | mm |
| Element | Structural Parameter | Numerical Value |
|---|---|---|
| Emulsion | Temperature (°C) | 40 |
| Density (kg/m3) | 890 | |
| Dynamic viscosity (Pa·s) | 0.792 × 10−3 | |
| Main valve | Spool mass (kg) | 0.06 |
| Spool diameter (mm) | 54 | |
| Seat aperture (mm) | 52 | |
| Maximum displacement of the spool (mm) | 15 | |
| Spring stiffness (N/mm) | 8 | |
| Main valve front cavity volume (m3) | 3 × 10−4 | |
| Damping aperture (mm) | 1.6 | |
| Pilot valve | Spool mass (kg) | 0.02 |
| Spool diameter (mm) | 5 | |
| Seat aperture (mm) | 4 | |
| Maximum displacement of the spool (mm) | 8 | |
| Spring stiffness (N/mm) | 30 | |
| Pilot valve front cavity volume (m3) | 1.2 × 10−6 | |
| Damping aperture (mm) | 1.6 |
Disclaimer/Publisher’s Note: The statements, opinions and data contained in all publications are solely those of the individual author(s) and contributor(s) and not of MDPI and/or the editor(s). MDPI and/or the editor(s) disclaim responsibility for any injury to people or property resulting from any ideas, methods, instructions or products referred to in the content. |
© 2024 by the authors. Licensee MDPI, Basel, Switzerland. This article is an open access article distributed under the terms and conditions of the Creative Commons Attribution (CC BY) license (https://creativecommons.org/licenses/by/4.0/).
Share and Cite
Xu, P.; Kou, Z. A Multi-Mode Pressure Stabilization Control Method for Pump–Valve Cooperation in Liquid Supply System. Electronics 2024, 13, 4512. https://doi.org/10.3390/electronics13224512
Xu P, Kou Z. A Multi-Mode Pressure Stabilization Control Method for Pump–Valve Cooperation in Liquid Supply System. Electronics. 2024; 13(22):4512. https://doi.org/10.3390/electronics13224512
Chicago/Turabian StyleXu, Peng, and Ziming Kou. 2024. "A Multi-Mode Pressure Stabilization Control Method for Pump–Valve Cooperation in Liquid Supply System" Electronics 13, no. 22: 4512. https://doi.org/10.3390/electronics13224512
APA StyleXu, P., & Kou, Z. (2024). A Multi-Mode Pressure Stabilization Control Method for Pump–Valve Cooperation in Liquid Supply System. Electronics, 13(22), 4512. https://doi.org/10.3390/electronics13224512
