Fast CU Partition Decision Algorithm Based on Bayesian and Texture Features
Abstract
1. Introduction
2. Related Work
3. Proposed the Algorithm
3.1. Fast CU Partitioning Decision Making Based on Bayes
3.1.1. Observations and Analysis
3.1.2. Analysis of the Impact of Quantization Parameters on Thresholds , and the Prediction Accuracy of JRMD for Partitioning Decision
3.1.3. Exploring QP Impact on Encoding Performance: Balancing Quality and Efficiency in Low-Bitrate Streams
3.2. Optimal Partition Pattern Based on Standard Deviation
3.2.1. Observations and Analysis
3.2.2. Threshold Selection
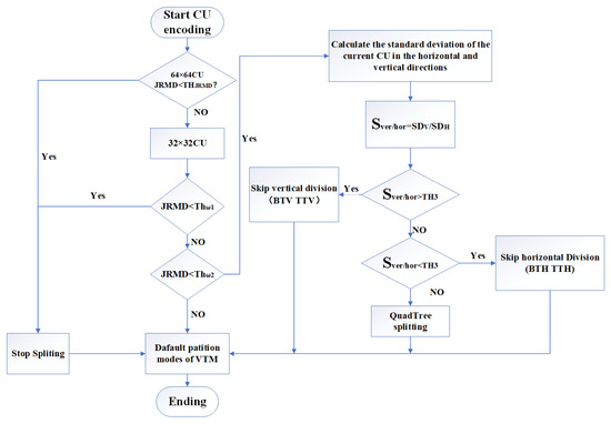
4. Overall Algorithm
5. Experimental Results
5.1. Analysis of Experimental Results
5.2. Uniqueness and Contributions
5.3. Discussion
5.4. Performance of the Method on RISC-Based Systems and Acknowledgment of Limitations
6. Conclusions
Author Contributions
Funding
Data Availability Statement
Conflicts of Interest
References
- Ye, Y.; He, Y.; Xiu, X. Manipulating ultra-high definition video traffic. IEEE MultiMedia 2015, 22, 73–81. [Google Scholar] [CrossRef]
- Sullivan, G.J.; Ohm, J.R.; Han, W.J.; Wiegand, T. Overview of the high efficiency video coding (HEVC) standard. IEEE Trans. Circuits Syst. Video Technol. 2012, 22, 1649–1668. [Google Scholar] [CrossRef]
- Amestoy, T.; Mercat, A.; Hamidouche, W.; Menard, D.; Bergeron, C. Tunable VVC frame partitioning based on lightweight machine learning. IEEE Trans. Image Process. 2019, 29, 1313–1328. [Google Scholar] [CrossRef]
- Filippov, A.; Rufitskiy, V. Recent advances in intra prediction for the emerging h. 266/vvc video coding standard. In Proceedings of the 2019 International Multi-Conference on Engineering, Computer and Information Sciences (SIBIRCON), Novosibirsk, Russia, 21–27 October 2019; IEEE: New York, NY, USA, 2019; pp. 0525–0530. [Google Scholar]
- Chen, J.; Ye, Y.; Kim, S.H. Algorithm Description for Versatile Video Coding and Test Model 8 (VTM 8): Document JVET-Q2002. In Proceedings of the 17th JVET Meeting, Brussels, Belgium, 7–17 January 2020. [Google Scholar]
- Bross, B.; Chen, J.; Liu, S.; Wang, Y.K. Versatile video coding (draft 5). Jt. Video Expert. Team (JVET) Itu-T Sg 2019, 16, 3–12. [Google Scholar]
- Zhou, M.; Wei, X.; Jia, W.; Kwong, S. Joint decision tree and visual feature rate control optimization for VVC UHD coding. IEEE Trans. Image Process. 2022, 32, 219–234. [Google Scholar] [CrossRef]
- Sidaty, N.; Hamidouche, W.; Deforges, O.; Philippe, P. Emerging video coding performance: 4K quality monitoring. In Proceedings of the 2017 Ninth International Conference on Quality of Multimedia Experience (QoMEX), Erfurt, Germany, 31 May–2 June 2017; IEEE: New York, NY, USA, 2017; pp. 1–3. [Google Scholar]
- Wiegand, T.; Sullivan, G.J.; Bjontegaard, G.; Luthra, A. Overview of the H. 264/AVC video coding standard. IEEE Trans. Circuits Syst. Video Technol. 2003, 13, 560–576. [Google Scholar] [CrossRef]
- Huang, Y.W.; Hsu, C.W.; Chen, C.Y.; Chuang, T.D.; Hsiang, S.T.; Chen, C.C.; Chiang, M.S.; Lai, C.Y.; Tsai, C.M.; Su, Y.C.; et al. A VVC proposal with quaternary tree plus binary-ternary tree coding block structure and advanced coding techniques. IEEE Trans. Circuits Syst. Video Technol. 2019, 30, 1311–1325. [Google Scholar] [CrossRef]
- Bossen, F.; Sühring, K.; Wieckowski, A.; Liu, S. VVC complexity and software implementation analysis. IEEE Trans. Circuits Syst. Video Technol. 2021, 31, 3765–3778. [Google Scholar] [CrossRef]
- Huang, Y.W.; An, J.; Huang, H.; Li, X.; Hsiang, S.T.; Zhang, K.; Gao, H.; Ma, J.; Chubach, O. Block partitioning structure in the VVC standard. IEEE Trans. Circuits Syst. Video Technol. 2021, 31, 3818–3833. [Google Scholar] [CrossRef]
- Huang, B.; Chen, Z.; Cai, Q.; Zheng, M.; Wu, D.O. Rate-distortion-complexity optimized coding mode decision for HEVC. IEEE Trans. Circuits Syst. Video Technol. 2019, 30, 795–809. [Google Scholar] [CrossRef]
- Song, Y.; Zeng, B.; Wang, M.; Deng, Z. An efficient low-complexity block partition scheme for VVC intra coding. J.-Real-Time Image Process. 2022, 19, 161–172. [Google Scholar] [CrossRef]
- Li, Y.; Liu, X.; Yu, T.; Mei, Y.; Wang, P. Fast online-learning parameters decision algorithm based on bayesian decision rule for 3D-HEVC. In Proceedings of the 2016 IEEE International Conference on Internet of Things (iThings) and IEEE Green Computing and Communications (GreenCom) and IEEE Cyber, Physical and Social Computing (CPSCom) and IEEE Smart Data (SmartData), Chengdu, China, 15–18 December 2016; IEEE: New York, NY, USA, 2016; pp. 894–898. [Google Scholar]
- Feng, A.; Liu, K.; Liu, D.; Li, L.; Wu, F. Partition map prediction for fast block partitioning in vvc intra-frame coding. IEEE Trans. Image Process. 2023, 32, 2237–2251. [Google Scholar] [CrossRef]
- Cho, S.; Kim, M. Fast CU splitting and pruning for suboptimal CU partitioning in HEVC intra coding. IEEE Trans. Circuits Syst. Video Technol. 2013, 23, 1555–1564. [Google Scholar] [CrossRef]
- Xu, J.; Wu, G.; Zhu, C.; Huang, Y.; Song, L. Cnn-based fast cu partitioning algorithm for vvc intra coding. In Proceedings of the 2022 IEEE International Conference on Image Processing (ICIP), Bordeaux, France, 16–19 October 2022; IEEE: New York, NY, USA, 2022; pp. 2706–2710. [Google Scholar]
- Fan, Y.; Chen, J.; Sun, H.; Katto, J.; Jing, M. A fast QTMT partition decision strategy for VVC intra prediction. IEEE Access 2020, 8, 107900–107911. [Google Scholar] [CrossRef]
- Song, Y.; Cheng, S.; Wang, M.; Peng, X. Fast CU Partition for VVC Intra-Frame Coding via Texture Complexity. IEEE Signal Process. Lett. 2024, 31, 959–963. [Google Scholar] [CrossRef]
- Ni, C.T.; Lin, S.H.; Chen, P.Y.; Chu, Y.T. High efficiency intra CU partition and mode decision method for VVC. IEEE Access 2022, 10, 77759–77771. [Google Scholar] [CrossRef]
- Zhang, Y.; Liu, P.; Jia, X.; Chen, S.; Liu, T.; Liu, C. Fast CU Partition for VVC Using Texture Complexity Classification Convolutional Neural Network. Cmc-Comput. Mater. Contin. 2022, 73, 3545–3556. [Google Scholar] [CrossRef]
- Zhang, Q.; Zhao, Y.; Jiang, B.; Huang, L.; Wei, T. Fast CU partition decision method based on texture characteristics for H. 266/VVC. IEEE Access 2020, 8, 203516–203524. [Google Scholar] [CrossRef]
- Peng, S.; Peng, Z.; Ren, Y.; Chen, F. Fast intra-frame coding algorithm for versatile video coding based on texture feature. In Proceedings of the 2019 IEEE International Conference on Real-Time Computing and Robotics (RCAR), Irkutsk, Russia, 4–9 August 2019; IEEE: New York, NY, USA, 2019; pp. 65–68. [Google Scholar]
- Tissier, A.; Hamidouche, W.; Vanne, J.; Galpin, F.; Menard, D. CNN oriented complexity reduction of VVC intra encoder. In Proceedings of the 2020 IEEE International Conference on Image Processing (ICIP), Abu Dhabi, United Arab Emirates, 25–28 October 2020; IEEE: New York, NY, USA, 2020; pp. 3139–3143. [Google Scholar]
- Zhang, Q.; Guo, R.; Jiang, B.; Su, R. Fast CU decision-making algorithm based on DenseNet network for VVC. IEEE Access 2021, 9, 119289–119297. [Google Scholar] [CrossRef]
- Kim, K.; Ro, W.W. Fast CU depth decision for HEVC using neural networks. IEEE Trans. Circuits Syst. Video Technol. 2018, 29, 1462–1473. [Google Scholar] [CrossRef]
- Jin, Z.; An, P.; Yang, C.; Shen, L. Fast QTBT partition algorithm for intra frame coding through convolutional neural network. IEEE Access 2018, 6, 54660–54673. [Google Scholar] [CrossRef]
- Li, T.; Xu, M.; Tang, R.; Chen, Y.; Xing, Q. DeepQTMT: A deep learning approach for fast QTMT-based CU partition of intra-mode VVC. IEEE Trans. Image Process. 2021, 30, 5377–5390. [Google Scholar] [CrossRef]
- Wu, G.; Huang, Y.; Zhu, C.; Song, L.; Zhang, W. SVM based fast CU partitioning algorithm for VVC intra coding. In Proceedings of the 2021 IEEE International Symposium on Circuits and Systems (ISCAS), Daegu, Korea, 22–28 May 2021; IEEE: New York, NY, USA, 2021; pp. 1–5. [Google Scholar]
- Zhao, J.; Wu, A.; Jiang, B.; Zhang, Q. ResNet-based fast CU partition decision algorithm for VVC. IEEE Access 2022, 10, 100337–100347. [Google Scholar] [CrossRef]
- Bjontegaard, G. Calculation of Average PSNR Differences Between RD-Curves. ITU SG16 Doc. VCEG-M33 2001. Available online: https://cir.nii.ac.jp/crid/1572543025125831168?lang=en (accessed on 10 October 2024).









| Topic | Advantage | Disadvantage |
|---|---|---|
| Based on statistical analysis | Good adaptability, reduces computational complexity, and can help identify redundant information in videos, effectively compressing data. | Statistical analysis requires additional time to process data, which affects the encoding speed. |
| Based on texture complexity | Dynamically adjust encoding strategies based on different characteristics of the video content, thereby improving the overall video quality; it has a flexible encoding method. | Poor adaptability, requires complex calculations, and in high-resolution and complex scenes, it leads to increased encoding time. |
| Based on CNN | Strong feature extraction capabilities, improve encoding efficiency and video quality. | Consumes computing resources, leading to increased encoding latency during training. |
| Step | Description |
|---|---|
| 1. MLE for JRMD Parameter Estimation | MLE provides a method for estimating the parameters of JRMD, determining the probability distribution, and defining the parameters of the distribution, namely the mean and variance. By encoding video frames and collecting JRMD data, the parameters obtained from MLE are used to construct the probability distribution of JRMD, defining the prior probability . |
| 2. Combine Prior and Likelihood | The prior probability and likelihood are combined to calculate the posterior probability . As new data continuously arrive, MLE allows for real-time updating of model parameters to make decisions. |
| 3. Set Thresholds for CU Division | In Bayesian decision making, thresholds need to be set to determine whether to continue dividing the CU. The mean and variance of JRMD can be used to determine these thresholds ( and ), balancing encoding efficiency and video quality. |
| 4. Compare Posterior Probability with Threshold | Compare the posterior probability with the threshold to decide whether to continue dividing the CU. |
| 5. Update Model Parameters | Update the model parameters to reflect new decision information. |
| Horizontal Partition Modes (%) | Vertical Partition Modes (%) | |
|---|---|---|
| FoodMarket | 76 | 28 |
| ParkScene | 77 | 27 |
| Cactus | 73 | 31 |
| BQMall | 67 | 37 |
| BasketballPass | 79 | 25 |
| FourPeople | 63 | 39 |
| Horizontal Partition Modes (%) | Vertical Partition Modes (%) | |
|---|---|---|
| FoodMarket | 29 | 74 |
| ParkScene | 38 | 65 |
| Cactus | 33 | 68 |
| BQMall | 27 | 75 |
| BasketballPass | 30 | 70 |
| FourPeople | 24 | 78 |
| Class | Sequence | The Proposed Algorithm | |
|---|---|---|---|
| BDBR (%) | TS (%) | ||
| Class A | Tango2 | 1.07 | 47.34 |
| CatRobot1 | 1.21 | 50.21 | |
| Campfire | 1.29 | 51.21 | |
| FoodMarket | 1.24 | 49.72 | |
| Class B | BQTerrace | 1.36 | 52.26 |
| BasketballDrive | 2.29 | 55.11 | |
| Cactus | 1.31 | 52.36 | |
| ParkScene | 0.54 | 46.44 | |
| Kimono | 0.43 | 38.7 | |
| Class C | BasketballDrill | 2.74 | 47.46 |
| BQMall | 1.48 | 56.82 | |
| PartyScene | 1.14 | 48.79 | |
| RaceHorsesC | 0.85 | 48.62 | |
| Class D | BasketballPass | 1.44 | 49.36 |
| BQSquare | 1.55 | 43.31 | |
| BlowingBubbles | 1.38 | 48.85 | |
| RaceHorses | 1.12 | 44.30 | |
| Class E | FourPeople | 1.62 | 53.46 |
| Johnny | 1.99 | 52.11 | |
| KristenAndSara | 1.94 | 53.74 | |
| Average | 1.40 | 49.50 | |
| Class | Sequence | Zhang [23] (VTM7.0) | Wu [30] (VTM10.0) | Zhao [31] (VTM7.0) | The Proposed Algorithm | ||||
|---|---|---|---|---|---|---|---|---|---|
| BDBR (%) | TS (%) | BDBR (%) | TS (%) | BDBR (%) | TS (%) | BDBR (%) | TS (%) | ||
| B | Kimono | 1.16 | 48.76 | / | / | 0.92 | 49.28 | 0.43 | 38.7 |
| ParkScence | 1.34 | 55.93 | / | / | 1.13 | 50.44 | 0.54 | 46.44 | |
| BQTerrace | 0.88 | 50.02 | 2.43 | 64.25 | 0.84 | 47.58 | 1.36 | 52.26 | |
| C | RaceHorsesC | 0.71 | 47.02 | 2.00 | 62.10 | 0.84 | 46.28 | 0.85 | 48.62 |
| BasketballDrive | / | / | 2.38 | 67.81 | 1.58 | 43.31 | 2.29 | 55.11 | |
| PartyScene | 0.63 | 49.52 | 1.40 | 58.77 | 0.78 | 46.37 | 1.14 | 48.79 | |
| D | BQSquare | 0.45 | 37.14 | 1.68 | 59.98 | 0.82 | 46.65 | 1.55 | 43.31 |
| BlowingBubbles | 0.61 | 42.07 | 2.24 | 59.94 | 0.93 | 44.29 | 1.38 | 48.85 | |
| RaceHorses | 0.68 | 43.28 | 1.69 | 58.98 | 1.12 | 39.46 | 1.12 | 44.30 | |
| E | FourPeople | 1.07 | 54.62 | 4.36 | 67.14 | 1.35 | 48.15 | 1.62 | 53.46 |
| Johnny | / | / | 4.34 | 67.01 | 1.67 | 51.60 | 1.99 | 52.11 | |
| KristenAndSara | 1.12 | 52.81 | 3.56 | 66.21 | 1.57 | 48.48 | 1.94 | 53.74 | |
| Average | 0.72 | 40.1 | 2.19 | 52.68 | 1.13 | 46.82 | 1.35 | 48.81 | |
Disclaimer/Publisher’s Note: The statements, opinions and data contained in all publications are solely those of the individual author(s) and contributor(s) and not of MDPI and/or the editor(s). MDPI and/or the editor(s) disclaim responsibility for any injury to people or property resulting from any ideas, methods, instructions or products referred to in the content. |
© 2024 by the authors. Licensee MDPI, Basel, Switzerland. This article is an open access article distributed under the terms and conditions of the Creative Commons Attribution (CC BY) license (https://creativecommons.org/licenses/by/4.0/).
Share and Cite
Tian, E.; Yang, Y.; Zhang, Q. Fast CU Partition Decision Algorithm Based on Bayesian and Texture Features. Electronics 2024, 13, 4082. https://doi.org/10.3390/electronics13204082
Tian E, Yang Y, Zhang Q. Fast CU Partition Decision Algorithm Based on Bayesian and Texture Features. Electronics. 2024; 13(20):4082. https://doi.org/10.3390/electronics13204082
Chicago/Turabian StyleTian, Erlin, Yifan Yang, and Qiuwen Zhang. 2024. "Fast CU Partition Decision Algorithm Based on Bayesian and Texture Features" Electronics 13, no. 20: 4082. https://doi.org/10.3390/electronics13204082
APA StyleTian, E., Yang, Y., & Zhang, Q. (2024). Fast CU Partition Decision Algorithm Based on Bayesian and Texture Features. Electronics, 13(20), 4082. https://doi.org/10.3390/electronics13204082

