Dead-Time Effect in Inverters on Wireless Power Transfer
Abstract
1. Introduction
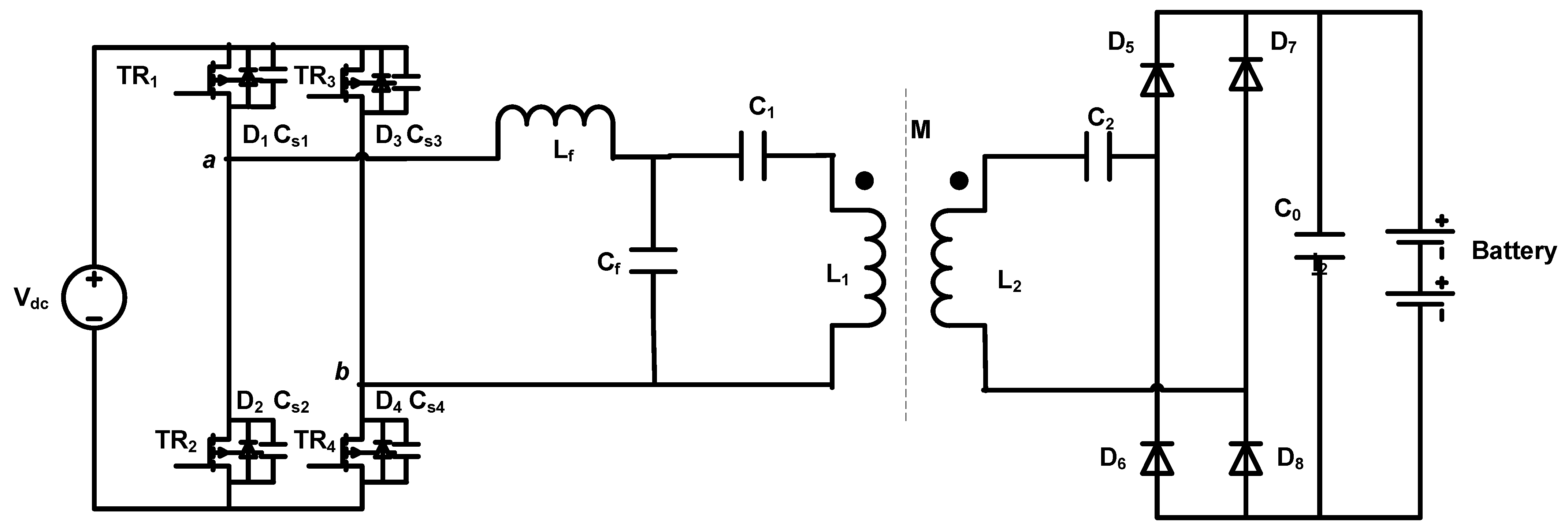
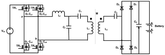
2. Dead-Time Effects of One Active Bridge WPT System
- Efficiency—The dead-time affects the overall efficiency of the WPT system. If the dead-time is too short or too long, it can lead to increased power losses. A short dead-time may cause shoot-through current and increase switching losses, while a long dead-time can result in decreased power transfer efficiency due to extended periods of no power transfer [21,22].
- Power quality—The dead-time can influence the output waveform quality of the inverter. Improper dead-time management may lead to distorted voltage and current waveforms, which can affect the power factor and harmonic content of the system [23].
- Output voltage ripple—The dead-time can also contribute to the output voltage ripple. If the dead-time is not properly optimized, it may introduce voltage fluctuations in the output, thus affecting the stability of the WPT system [24].
- Electromagnetic interference (EMI)—Poorly managed dead-time can increase the electromagnetic interference emissions, which may interfere with other electronic devices and lead to compliance issues with electromagnetic compatibility (EMC) standards.
- Switch stress—Incorrect dead-time settings can subject these switches to higher stresses, potentially reducing their reliability and lifespan.
- Control complexity—Dead-time management requires precise control algorithms and sensing techniques. Implementing and tuning these control systems can add complexity to the overall design of the WPT system.
2.1. Switching Characteristics without the Dead-Time Effect
- Mode A is applied to the interval from t0 to t1: TR1 and TR4 are ON, TR2 and TR3 are OFF. The sine wave current is positive and flows through TR1 and TR4. The output voltage Vab is a positive load +VDC because Va0 is VIN/2 and Vb0 is −VIN/2. The difference between Vao and Vbo is VIN.
- Mode B is applied to interval from t1 to t2: TR1 and TR4 are OFF, TR2 and TR3 are ON. The sine wave current is negative and flows through TR2 and TR3. The output voltage Vab is a negative load −VDC because Va0 is −VIN/2 and Vb0 is +VIN/2. The difference between Vao and Vbo is −VIN.
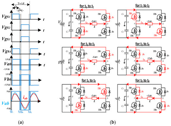
2.2. Switching Characteristics with the Dead-Time Effect
- Mode 2: From t1 to t2 → Transistors TR1 and TR4 are turned ON and TR2 and TR3 are turned OFF, and the current iab flows from point a to point b, since the voltage at point a is positive and equal to Vdc/2, while at point b, it is negative and equal to −Vdc/2. In this case, the output voltage Vab = Vdc.
- Mode 3: From t2 to t3 → All transistors are turned OFF. This is the effect of dead-time. The direction of the current iab remains the same as in mode 2. The current iab flows through the anti-parallel diodes D2 and D3; therefore, the voltage at point b is Vdc/2, whereas the voltage at point a is −Vdc/2. Hence, the voltage at the output is Vab = −Vdc.
- Mode 4: From t3 to t4 → All transistors are turned OFF. The current iab flows through the anti-parallel diodes D1 and D4 in the direction from point b to point a. The voltage at point b reached Vdc/2, and the voltage at point a reached −Vdc/2; thus, the output voltage is Vab= Vdc.
- Mode 5: From t4 to t5 → The transistors TR3 and TR2 are turned ON. The current iab flows from point b to point a, the voltage at point a is −Vdc/2, and at point b is + Vdc/2. Hence, the output voltage is Vab = −Vdc.
- Mode 6: From t5 to t6 →All transistors are turned OFF. This is the effect of the dead-time. The inductor current iab cannot change its direction; thus, it remains the same as in mode 5, and the diodes D1 and D4 conduct. The voltage pole of point a is positive + Vdc 2, while the pole of point b is negative −Vdc/2; thus, the output voltage is Vab = Vdc.
- Mode 1: From t0 to t1 → All transistors are turned OFF. The current iab flows through the anti-parallel diodes D2 and D3. The voltages at points a and b are −Vdc/2 and +Vdc/2, respectively. Therefore, the output voltage across the load is Vab = −Vdc.
3. Modeling of WPT and System Analysis of Resonant Compensation Network
- Series compensation: Series compensation networks are added to reduce the voltage distortion caused by the dead-time. This enhancement improves the control over the output voltage waveform, resulting in increased power transfer efficiency.
- Enhanced power quality: The LCC-S topology minimizes the harmonic generation and voltage distortion, ensuring that the output voltage complies with required power quality standards.
- Improved resonant behavior: The series compensation enhances the resonant behavior of the system, optimizing the wireless power transfer efficiency at the resonant frequency.
3.1. Calculation of the Phase Regulation Parameters of the WPT System with an LCC-S Resonant Compensation Network
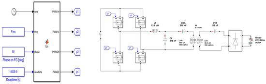
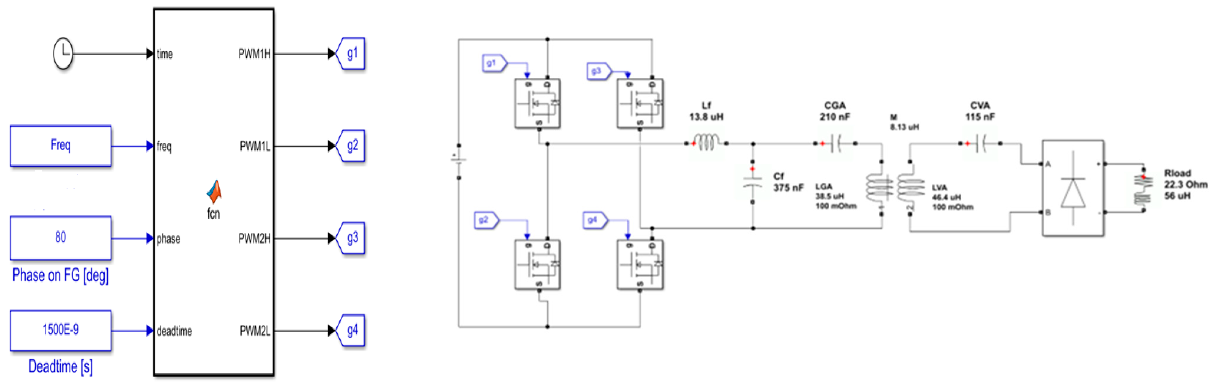
3.2. Analyzing a Wireless Power Transfer (WPT) System in MATLAB
- Using an impedance analyzer, when the transmitter and receiver are connected to each other via one coil (so that the winding direction is the same), the total inductance is measured. Furthermore, based on the measured total inductance, the mutual inductance is obtained using the following expression:
- The second method is applied before the induced EMS: The receiver is excited by a sinusoidal current of amplitude I and frequency f, and the amplitude of the induced voltage U is measured at the open transmitter. Based on these values, the mutual inductance is calculated as:
- 3.
- Experimental Results and Discussion
- Three-phase bridge rectifier MDS150A1600V [33]: The rated current of this module is 150 A, and the maximum allowed working voltage is 1600 V.
- Soft start circuit for capacitor charging in the DC circuit: When the inverter is switched on, the capacitors in the DC circuit are charged through resistors that limit the initial current (initial charge current) and thus protect the diode rectifier. After a certain time, the resistors are bridged. The delay is realized by a time relay. The capacitor charging resistors are 2 × 150 Ω/25 W, connected in parallel.
- Capacitors in the DC circuit: The total capacity of the capacitors is 940 µF, and the breakdown voltage is 800 V. In the DC circuit, the resistors are placed, and they provide the discharge of the capacitor after the inverter is turned off. The total resistance value is 22 kΩ, with a power of 18 W. The leakage current through these resistors for a voltage of 310 V is approximately 14 mA, while for a voltage of 570 V, the leakage current is approximately 25 mA.
- Special power supplies for electronics (15VDC) and power supplies for relays, which are used for the soft-charge circuit (24VDC).
- Circuit for generating the dead-time for the operation of the IGBTs: This dead-time can be fine-tuned with multi-turn potentiometers.
- Efficiency—a dead-time of 1500 ns did not affect the overall transmission efficiency.
- Power quality—the influence of the dead-time did not affect the quality of the output voltage waveform on the inverter or the stability of the WPT transmission.
- Electromagnetic interference (EMI)—the emission of electromagnetic disturbances as a result of the dead-time is aligned with the electromagnetic stability standards. In the proposed system, in the area outside the coils, the magnetic induction values according to the simulation results were lower than the values recommended by the ICNIRP guidelines.
- Switch stress—the selection of the dead-time considered the maximum possible operating frequency of the IGBTs.
4. Conclusions
5. Future Works
Author Contributions
Funding
Data Availability Statement
Acknowledgments
Conflicts of Interest
References
- Tsiropoulou, E.E.; Mitsis, G.; Papavassiliou, S. Interest-aware Energy Collection & Resource Management in Machine to Machine Communications. Ad. Hoc. Netw. 2018, 68, 48–57. [Google Scholar]
- Kim, T.-H.; Yun, G.-H.; Lee, W.Y.; Yook, J.-G. Asymmetric Coil Structures for Highly Efficient Wireless Power Transfer Systems. IEEE Trans. Microw. Theory Technol. 2018, 66, 3443–3451. [Google Scholar] [CrossRef]
- Kim, T.-H.; Yoon, S.; Yook, J.-G.; Yun, G.-H.; Lee, W.Y. Evaluation of power transfer efficiency with ferrite sheets in WPT system. In Proceedings of the 2017 IEEE Wireless Power Transfer Conference (WPTC), Taipei, Taiwan, 10–12 May 2017. [Google Scholar]
- Yang, J.; Zhang, X.; Zhang, K.; Cui, X.; Jiao, C.; Yang, X. Design of LCC-S Compensation Topology and Optimization of Misalignment Tolerance for Inductive Power Transfer. IEEE Access 2020, 8, 191309–191318. [Google Scholar] [CrossRef]
- Pahlavan, S.; Shooshtari, M.; Jafarabadi Ashtiani, S. Star-Shaped Coils in the Transmitter Array for Receiver Rotation Tolerance in Free-Moving Wireless Power Transfer Applications. Energies 2022, 15, 8643. [Google Scholar] [CrossRef]
- Pahlavan, S.; Jafarabadi Ashtiani, S. Rotation-Tolerant Wireless Power Transmission Scheme with Smart Positioning for Cognitive Research on Moving Animals. IEEE Trans. Biomed. Circuits Syst. 2023, 1–8. [Google Scholar] [CrossRef]
- Cheng, C.; Wang, C.; Zhou, Z.; Li, W.; Deng, Z.; Mi, C.C. Repeater coil-based wireless power transfersystem powering multiple gate drivers ofseries-connected IGBTs. IET Power Electron. 2020, 13, 1722–1728. [Google Scholar] [CrossRef]
- Li, S.; Li, W.; Deng, J.; Nguyen, T.D.; Mi, C.C. A Double-Sided LCC Compensation Network and Its Tuning Method forWireless Power Transfer. IEEE Trans. Veh. Technol. 2015, 64, 2261–2273. [Google Scholar] [CrossRef]
- Diekhans, T.; De Doncker, R.W. A dual-side controlled inductive power transfer system optimized for large coupling factor variations and partial load. IEEE Trans. Power Electron. 2015, 30, 6320–6328. [Google Scholar] [CrossRef]
- Zhang, Z.; Wang, F.; Costinett, D.J.; Tolbert, L.M. Dead-time optimization of SiC devices for voltage source converter. In Proceedings of the 2015 IEEE Applied Power Electronics Conference and Exposition (APEC), Charlotte, NC, USA, 15–19 March 2015; pp. 1145–1152. [Google Scholar]
- Zhang, X.; Lai, Z.; Xiong, R.; Li, Z.; Zhang, Z.; Song, L. Switching Device Dead Time Optimization of Resonant Double-Sided LCC Wireless Charging System for Electric Vehicles. Energies 2017, 10, 1772. [Google Scholar] [CrossRef]
- Attaianese, C.; Nardi, V.; Tomasso, G. A novel SVM strategy for VSI dead-time-effect reduction. IEEE Trans. Ind. Appl. 2015, 41, 1667–1674. [Google Scholar] [CrossRef]
- Choi, J.S.; Yoo, J.Y.; Lim, S.W.; Kim, Y.S. A novel dead time minimization algorithm of the PWM inverter. In Proceedings of the 1999 IEEE Industry Applications Conference (Thirty-Forth IAS Annual Meeting), Phoenix, AZ, USA, 3–7 October 1999; Volume 4, pp. 2188–2193. [Google Scholar]
- Dyer, J.; Zhang, Z.; Wang, F.; Costinett, D.; Tolbert, L.M.; Blalock, B.J. Dead-time optimization for SiC based voltage source converters using online condition monitoring. In Proceedings of the 2017 IEEE 5th Workshop on Wide Bandgap Power Devices and Applications (WiPDA), Albuquerque, NM, USA, 30 October–1 November 2017; IEEE: New York, NY, USA, 2017; pp. 15–19. [Google Scholar]
- Ji, Y.; Yang, Y.; Zhou, J.; Ding, H.; Guo, X.; Padmanaban, S. Control Strategies of Mitigating Dead-time Effect on Power Converters: An Overview. Electronics 2019, 8, 196. [Google Scholar] [CrossRef]
- Urasaki, N.; Senjyu, T.; Uezato, K.; Funabashi, T. An adaptive dead-time compensation strategy for voltage source inverter fed motor drives. IEEE Trans. Power Electron. 2005, 20, 1150–1160. [Google Scholar] [CrossRef]
- Patel, P.J.; Patel, V.; Tekwani, P.N. Pulse-based dead-time compensation method for self-balancing space vector pulse width-modulated scheme used in a three-level inverter-fed induction motor drive. IET Power Electron. 2011, 4, 624–631. [Google Scholar] [CrossRef]
- Martínez, A.; González, C.; Jaramillo, A.; Cárdenas, D.; Von Chong, A. Experimental data validating the optimization of a wireless power transfer prototype employing a novel phase shift measurement system and frequency control. Data Brief 2022, 45, 108675. [Google Scholar] [CrossRef]
- Xu, F.; Huang, H. Frequency selection for underwater wireless power transfer based on the analysis of eddy current loss. AEU Int. J. Electron. Commun. 2023, 163, 154618. [Google Scholar] [CrossRef]
- Schormans, M.; Valente, V.; Demosthenous, A. Frequency Splitting Analysis and Compensation Method for Inductive Wireless Powering of Implantable Biosensors. Sensors 2016, 16, 1229. [Google Scholar] [CrossRef]
- Li, W.; Diao, L.; Mei, W.; Dongye, Z.; Qin, X.; Jin, Z. Optimized Resonant Network Design for High Energy Transfer Efficiency of the WPT System. Electronics 2023, 12, 1984. [Google Scholar] [CrossRef]
- Rong, C.; Wu, Z.; Yan, L.; Chen, M.; Yan, J.; Ren, G.; Xia, C. Research on Tuning Control Technology for Wireless Power Transfer Systems for Concrete Embedded Sensors. Electronics 2023, 12, 3963. [Google Scholar] [CrossRef]
- Solouma, N.H.; Kassahun, H.B.; Alsharafi, A.S.; Syed, A.; Gardner, M.R.; Alsharafi, S.S. Alsharafi: An Efficient Design of Inductive Transmitter and Receiver Coils for Wireless Power Transmission. Electronics 2023, 12, 564. [Google Scholar] [CrossRef]
- Liu, X.; Wang, T.; Jin, N.; Habib, S.; Ali, M.; Yang, X.; Tang, H. Analysis and Elimination of Dead-Time Effect in Wireless Power Transfer System. Energies 2018, 11, 1577. [Google Scholar] [CrossRef]
- Zhao, B.; Song, Q.; Liu, W.; Sun, Y. Dead-Time Effect of the High-Frequency Isolated Bidirectional Full-Bridge DC–DC Converter:Comprehensive Theoretical Analysis and Experimental Verification. IEEE Trans. Power Electron. 2014, 29, 1667–1680. [Google Scholar] [CrossRef]
- Chen, Y.; Zhang, H.; Park, S.-J.; Kim, D.-H. A Switching Hybrid LCC-S Compensation Topology for Constant Current/Voltage EV Wireless Charging. IEEE Access 2019, 7, 133924–133935. [Google Scholar] [CrossRef]
- Kadavelugu, A.; Baek, S.; Dutta, S.; Bhattacharya, S.; Das, M.; Agarwal, A.; Scofield, J. High-frequency Design Considerations of Dual Active Bridge 1200 V SiC MOSFET DC-DC Converter. In Proceedings of the 2011 Twenty-Sixth Annual IEEE Applied Power Electronics Conference and Exposition (APEC), Fort Worth, TX, USA, 6–11 March 2011. [Google Scholar]
- Vaka, R.; Keshri, R.K. Reconfigurable WPT system for loadindependent CC and CV output with transmitting-side control. IET Electr. Power Appl. 2020, 14, 685–694. [Google Scholar] [CrossRef]
- Wang, D.; Peng, F.; Ye, J.; Yang, Y.; Emadi, A. Dead-time effect analysis of a three-phase dual-active bridge DC/DC converter. IET Power Electron. 2018, 11, 984–994. [Google Scholar] [CrossRef]
- Zammit, D.; Staines, C.P.; Apap, M. Dead Time Compensation in H-Bridge Inverters. Int. J. Ind. Electron. Drives 2018, 4, 1. [Google Scholar] [CrossRef]
- Bai, H.; Mi, C.C.; Gargies, S. The Short-Time-Scale Transient Processes in High-Voltage and High-Power Isolated Bidirectional DC–DC Converters. IEEE Trans. Power Electron. 2008, 23, 2648–2656. [Google Scholar] [CrossRef]
- Song, C.; Chen, A.; Chen, J.; Du, C.; Zhang, C. Dead-Time Effect Analysis of Dual Active Bridge DC-DC Converter with Dual-Phase-Shift Control. In Proceedings of the IEEE Chinese Automation Congress (CAC), Jinan, China, 20–22 October 2017. [Google Scholar] [CrossRef]
- Three-Phase Diode Sleeper. Available online: https://datasheetspdf.com/pdf/1391461/GoldElectric/MDQ150A1600V/1 (accessed on 2 November 2023).
- Evaluation Board EVAL-1ED3491Mx12M. Available online: https://www.infineon.com/cms/en/product/evaluation-boards/eval-1ed3491mx12m/ (accessed on 2 November 2023).
- Toshiba MG50Q2YS50. Available online: https://datasheetspdf.com/pdf-file/425956/Toshiba/MG50Q2YS50/1 (accessed on 2 November 2023).









| Parameter | Label | Value |
|---|---|---|
| Primary coil | L_GA | 38.5 uH |
| Secondary coil | L_VA | 46.4 uH |
| Mutual inductor | M | 8.13 uH |
| Primary series capacitor | C_GA | 210 nF |
| Secondary series capacitor | C_VA | 115 nF |
| Primary parallel capacitor | Cf | 375 nF |
| Primary series inductor | Lf | 13.8 uH |
| Output equivalent resistance | Rload | 22 Ω |
Disclaimer/Publisher’s Note: The statements, opinions and data contained in all publications are solely those of the individual author(s) and contributor(s) and not of MDPI and/or the editor(s). MDPI and/or the editor(s) disclaim responsibility for any injury to people or property resulting from any ideas, methods, instructions or products referred to in the content. |
© 2024 by the authors. Licensee MDPI, Basel, Switzerland. This article is an open access article distributed under the terms and conditions of the Creative Commons Attribution (CC BY) license (https://creativecommons.org/licenses/by/4.0/).
Share and Cite
Rajs, V.; Herceg, D.; Despotović, Ž.; Bogdanović, M.; Šiljegović, M.; Popadić, B.; Kiraly, Z.; Vizvari, Z.; Sari, Z.; Klincsik, M.; et al. Dead-Time Effect in Inverters on Wireless Power Transfer. Electronics 2024, 13, 304. https://doi.org/10.3390/electronics13020304
Rajs V, Herceg D, Despotović Ž, Bogdanović M, Šiljegović M, Popadić B, Kiraly Z, Vizvari Z, Sari Z, Klincsik M, et al. Dead-Time Effect in Inverters on Wireless Power Transfer. Electronics. 2024; 13(2):304. https://doi.org/10.3390/electronics13020304
Chicago/Turabian StyleRajs, Vladimir, Dejana Herceg, Živadin Despotović, Miroslav Bogdanović, Mirjana Šiljegović, Bane Popadić, Zoltan Kiraly, Zoltan Vizvari, Zoltan Sari, Mihaly Klincsik, and et al. 2024. "Dead-Time Effect in Inverters on Wireless Power Transfer" Electronics 13, no. 2: 304. https://doi.org/10.3390/electronics13020304
APA StyleRajs, V., Herceg, D., Despotović, Ž., Bogdanović, M., Šiljegović, M., Popadić, B., Kiraly, Z., Vizvari, Z., Sari, Z., Klincsik, M., Felde, I., Odry, P., & Tadic, V. (2024). Dead-Time Effect in Inverters on Wireless Power Transfer. Electronics, 13(2), 304. https://doi.org/10.3390/electronics13020304

