Intelligent Traffic Control Decision-Making Based on Type-2 Fuzzy and Reinforcement Learning
Abstract
1. Introduction
- We developed a model for the traffic signal control process, and established a Type-2 fuzzy control system based on the inherent fuzziness of real-time traffic state information, such as queue length and vehicle waiting time.
- Fuzzy inference is performed on the input traffic state data. The output action of the fuzzy control system is replaced by selecting the maximum Q value from the output of the target network in the DQN algorithm, which reduces the error caused by the maximum operation of the target network. This improves the online learning rate of the agent and increases the reward value of the traffic light control action.
- The SUMO-1.18.0 simulation software was used to model and simulate the experiment, and the effectiveness of the Type-2-FDQN algorithm was verified by comparing it with four other methods.
2. Related Work
2.1. Single Intersection Signal Light Control Model
2.2. Definition of State Space
2.3. Definition of Action Space
2.4. Definition of Reward Value Space
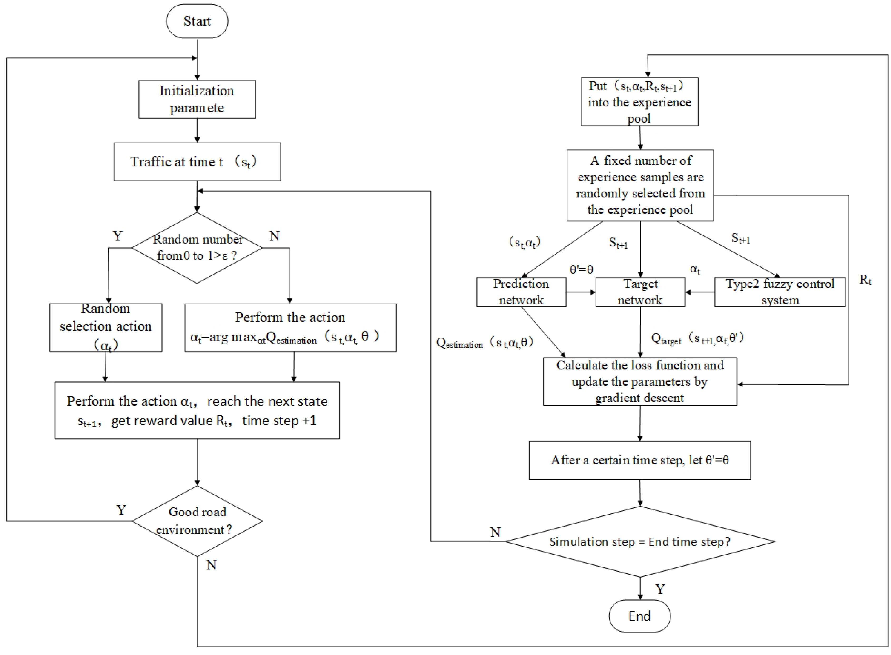
3. Traffic Control Decision Based on Type2-FDQN Algorithm
3.1. Design Principle of Type 2 Fuzzy Controller
3.2. Principle of Type2-FDQN Algorithm
4. Simulation Experiments and Analysis of Results
4.1. Experiment Settings
4.2. Comparison Experiment with the Same Traffic Flow
4.3. Comparison Experiment with Different Traffic Flow
5. Conclusions and Future Work
5.1. Conclusions
5.2. Future Work
- The model studied in this paper is optimized for single-crossing intersections, which may not guarantee the operation efficiency of arterial roads or regions in general. Due to the coupling of various factors between intersections and road sections, it is more challenging to optimize the timing for arterial roads and regions. The next step could be to study the optimization of multiple performance indicators for arterial roads and regions.
- This paper employs the SUMO traffic simulation software and Python programming language to realize the secondary development of a deep reinforcement learning framework. Live simulation is conducted with the SUMO-simulated road network environment through the Traci interface to verify the rationality of the control method. However, real-world traffic scenarios involve complex factors such as pedestrians, non-motor vehicles, and weather conditions, which are issues that need to be considered when simulating a realistic traffic network.
- With the advancement of artificial intelligence, improved optimization algorithms have continued to emerge in the research field, such as the Ivy algorithm (LVYA). We plan to utilize the Ivy algorithm for optimization in the next step, set up multiple experimental groups for comparison, and constantly refine the control system to address urban traffic problems and enhance traffic efficiency.
Author Contributions
Funding
Data Availability Statement
Conflicts of Interest
References
- Kelley, S.B.; Lane, B.W.; Stanley, B.W.; Kane, K.; Nielsen, E.; Strachan, S. Smart transportation for all? A typology of recent US smart transportation projects in midsized cities. Ann. Am. Assoc. Geogr. 2020, 110, 547–558. [Google Scholar]
- Oladimeji, D.; Gupta, K.; Kose, N.A.; Gundogan, K.; Ge, L.; Liang, F. Smart transportation: An overview of technologies and applications. Sensors 2023, 23, 3880. [Google Scholar] [CrossRef]
- Cao, K.; Wang, L.; Zhang, S.; Duan, L.; Jiang, G.; Sfarra, S.; Zhang, H.; Jung, H. Optimization Control of Adaptive Traffic Signal with Deep Reinforcement Learning. Electronics 2024, 13, 198. [Google Scholar] [CrossRef]
- Wang, F.Y.; Lin, Y.; Ioannou, P.A.; Vlacic, L.; Liu, X.; Eskandarian, A.; Lv, Y.; Na, X.; Cebon, D.; Ma, J.; et al. Transportation 5.0: The DAO to safe, secure, and sustainable intelligent transportation systems. IEEE Trans. Intell. Transp. Syst. 2023, 24, 10262–10278. [Google Scholar] [CrossRef]
- Li, H.; Chen, Y.; Li, K.; Wang, C.; Chen, B. Transportation internet: A sustainable solution for intelligent transportation systems. IEEE Trans. Intell. Transp. Syst. 2023, 24, 15818–15829. [Google Scholar] [CrossRef]
- Song, W.; Rajak, S.; Dang, S.; Liu, R.; Li, J.; Chinnadurai, S. Deep learning enabled IRS for 6G intelligent transportation systems: A comprehensive study. IEEE Trans. Intell. Transp. Syst. 2022, 24, 12973–12990. [Google Scholar] [CrossRef]
- Kaffash, S.; Nguyen, A.T.; Zhu, J. Big data algorithms and applications in intelligent transportation system: A review and bibliometric analysis. Int. J. Prod. Econ. 2021, 231, 107868. [Google Scholar] [CrossRef]
- Li, Q.; Wang, W.; Zhu, Y.; Ying, Z. BOppCL: Blockchain-Enabled Opportunistic Federated Learning Applied in Intelligent Transportation Systems. Electronics 2023, 13, 136. [Google Scholar] [CrossRef]
- Rasheed, F.; Yau, K.L.A.; Noor, R.M.; Wu, C.; Low, Y.C. Deep reinforcement learning for traffic signal control: A review. IEEE Access 2020, 8, 208016–208044. [Google Scholar] [CrossRef]
- Li, J.; Peng, L.; Xu, S.; Li, Z. Distributed edge signal control for cooperating pre-planned connected automated vehicle path and signal timing at edge computing-enabled intersections. Expert Syst. Appl. 2024, 241, 122570. [Google Scholar] [CrossRef]
- Li, R.; Xu, S. Traffic signal control using genetic decomposed fuzzy systems. Int. J. Fuzzy Syst. 2020, 22, 1939–1947. [Google Scholar] [CrossRef]
- Khamis, M.A.; Gomaa, W. Adaptive multi-objective reinforcement learning with hybrid exploration for traffic signal control based on cooperative multi-agent framework. Eng. Appl. Artif. Intell. 2014, 29, 134–151. [Google Scholar] [CrossRef]
- Casas, N. Deep deterministic policy gradient for urban traffic light control. arXiv 2017, arXiv:1703.09035. [Google Scholar]
- Aslani, M.; Mesgari, M.S.; Wiering, M. Adaptive traffic signal control with actor-critic methods in a real-world traffic network with different traffic disruption events. Transp. Res. Part C Emerg. Technol. 2017, 85, 732–752. [Google Scholar] [CrossRef]
- Liu, W.; Qin, G.; He, Y.; Jiang, F. Distributed cooperative reinforcement learning-based traffic signal control that integrates V2X networks’ dynamic clustering. IEEE Trans. Veh. Technol. 2017, 66, 8667–8681. [Google Scholar] [CrossRef]
- Genders, W. Deep Reinforcement Learning Adaptive Traffic Signal Control. Ph.D. Thesis, McMaster University, Hamilton, ON, Canada, 2018. [Google Scholar]
- Noaeen, M.; Naik, A.; Goodman, L.; Crebo, J.; Abrar, T.; Abad, Z.S.H.; Bazzan, A.L.; Far, B. Reinforcement learning in urban network traffic signal control: A systematic literature review. Expert Syst. Appl. 2022, 199, 116830. [Google Scholar] [CrossRef]
- Zhang, R.; Ishikawa, A.; Wang, W.; Striner, B.; Tonguz, O.K. Using reinforcement learning with partial vehicle detection for intelligent traffic signal control. IEEE Trans. Intell. Transp. Syst. 2020, 22, 404–415. [Google Scholar] [CrossRef]
- Liang, X.; Du, X.; Wang, G.; Han, Z. A deep reinforcement learning network for traffic light cycle control. IEEE Trans. Veh. Technol. 2019, 68, 1243–1253. [Google Scholar] [CrossRef]
- Li, L.; Lv, Y.; Wang, F.Y. Traffic signal timing via deep reinforcement learning. IEEE/CAA J. Autom. Sin. 2016, 3, 247–254. [Google Scholar] [CrossRef]
- Ning, Z.; Zhang, K.; Wang, X.; Obaidat, M.S.; Guo, L.; Hu, X.; Hu, B.; Guo, Y.; Sadoun, B.; Kwok, R.Y. Joint computing and caching in 5G-envisioned Internet of vehicles: A deep reinforcement learning-based traffic control system. IEEE Trans. Intell. Transp. Syst. 2020, 22, 5201–5212. [Google Scholar] [CrossRef]
- Fujimoto, S.; Hoof, H.; Meger, D. Addressing function approximation error in actor-critic methods. In Proceedings of the International Conference on Machine Learning. PMLR, Stockholm, Sweden, 10–15 July 2018; pp. 1587–1596. [Google Scholar]
- Yang, X.; Xu, Y.; Kuang, L.; Wang, Z.; Gao, H.; Wang, X. An information fusion approach to intelligent traffic signal control using the joint methods of multiagent reinforcement learning and artificial intelligence of things. IEEE Trans. Intell. Transp. Syst. 2021, 23, 9335–9345. [Google Scholar] [CrossRef]
- Nae, A.C.; Dumitrache, I. Neuro-fuzzy traffic signal control in urban traffic junction. In Proceedings of the 2019 22nd International Conference on Control Systems and Computer Science (CSCS), Bucharest, Romania, 28–30 May 2019; IEEE: Piscataway, NJ, USA, 2019; pp. 629–635. [Google Scholar]
- Jovanović, A.; Teodorović, D. Type-2 fuzzy logic based transit priority strategy. Expert Syst. Appl. 2022, 187, 115875. [Google Scholar] [CrossRef]
- Wu, D.; Mendel, J.M. Recommendations on designing practical interval type-2 fuzzy systems. Eng. Appl. Artif. Intell. 2019, 85, 182–193. [Google Scholar] [CrossRef]
- Bi, Y.; Lu, X.; Sun, Z.; Srinivasan, D.; Sun, Z. Optimal type-2 fuzzy system for arterial traffic signal control. IEEE Trans. Intell. Transp. Syst. 2017, 19, 3009–3027. [Google Scholar] [CrossRef]
- Kumar, N.; Rahman, S.S.; Dhakad, N. Fuzzy inference enabled deep reinforcement learning-based traffic light control for intelligent transportation system. IEEE Trans. Intell. Transp. Syst. 2020, 22, 4919–4928. [Google Scholar] [CrossRef]
- Zhang, Y.; Chadli, M.; Xiang, Z. Prescribed-time formation control for a class of multiagent systems via fuzzy reinforcement learning. IEEE Trans. Fuzzy Syst. 2023, 31, 4195–4204. [Google Scholar] [CrossRef]
- Xiao, B.; Lam, H.K.; Xuan, C.; Wang, Z.; Yeatman, E.M. Optimization for interval type-2 polynomial fuzzy systems: A deep reinforcement learning approach. IEEE Trans. Artif. Intell. 2022, 4, 1269–1280. [Google Scholar] [CrossRef]
- Khooban, M.H.; Gheisarnejad, M. A novel deep reinforcement learning controller based type-II fuzzy system: Frequency regulation in microgrids. IEEE Trans. Emerg. Top. Comput. Intell. 2020, 5, 689–699. [Google Scholar] [CrossRef]
- Zhao, H.; Chen, S.; Zhu, F.; Tang, H. Traffic signal control based on reinforcement learning and fuzzy neural network. In Proceedings of the 2022 IEEE 25th International Conference on Intelligent Transportation Systems (ITSC), Macau, China, 8–12 October 2022; IEEE: Piscataway, NJ, USA, 2022; pp. 4030–4035. [Google Scholar]
- Tunc, I.; Soylemez, M.T. Fuzzy logic and deep Q learning based control for traffic lights. Alex. Eng. J. 2023, 67, 343–359. [Google Scholar] [CrossRef]
- Lin, H.; Han, Y.; Cai, W.; Jin, B. Traffic signal optimization based on fuzzy control and differential evolution algorithm. IEEE Trans. Intell. Transp. Syst. 2022, 24, 8555–8566. [Google Scholar] [CrossRef]
- Lopez, P.A.; Behrisch, M.; Bieker-Walz, L.; Erdmann, J.; Flötteröd, Y.P.; Hilbrich, R.; Lücken, L.; Rummel, J.; Wagner, P.; Wießner, E. Microscopic traffic simulation using sumo. In Proceedings of the 2018 21st International Conference on Intelligent Transportation Systems (ITSC), Maui, HI, USA, 4–7 November 2018; IEEE: Piscataway, NJ, USA, 2018; pp. 2575–2582. [Google Scholar]
- Reitz, K. Python Guide Documentation; Release 0.01; Python Software Foundation: Wilmington, DE, USA, 2017. [Google Scholar]














| Research | Network | RL | Function Approximation |
|---|---|---|---|
| Research [12] | Grid | Q-learning | Bayesian |
| Research [13] | Barcelona, Spain | DDPG | DNN |
| Research [14] | Tehran, Iran | Actor-Critic | RBF, Tile Coding |
| Research [15] | Changsha, China | Q-learning | Linear |
| Research [16] | Luxembourg City | DDPG | DNN |
| T | ||||
|---|---|---|---|---|
| S | M | L | ||
| S | S | M | L | |
| M | S | M | L | |
| L | S | S | M |
| Hyperparameter | Value |
|---|---|
| Experience pool size M | 20,000 |
| Number of training rounds episodes N | 35 |
| Number of training steps per round steps T | 3000 |
| Discount Factor | 0.99 |
| Learning Rate a | 0.001 |
| Sample set size B | 512 |
| Training frequency | 50 |
| Evaluation Index | Fixed-Time | DQN | Type-1-FDQN | Type-2-FDQN |
|---|---|---|---|---|
| Average queue length (car) | 23.7913 | 19.7945 | 18.5506 | 15.9352 |
| Average waiting time (s) | 66.2488 | 59.8790 | 52.4288 | 48.5093 |
| Average speed (m/s) | 4.4865 | 5.7062 | 6.3319 | 6.8944 |
| Average delay time(s) | 87.6432 | 76.3715 | 72.4598 | 68.6564 |
Disclaimer/Publisher’s Note: The statements, opinions and data contained in all publications are solely those of the individual author(s) and contributor(s) and not of MDPI and/or the editor(s). MDPI and/or the editor(s) disclaim responsibility for any injury to people or property resulting from any ideas, methods, instructions or products referred to in the content. |
© 2024 by the authors. Licensee MDPI, Basel, Switzerland. This article is an open access article distributed under the terms and conditions of the Creative Commons Attribution (CC BY) license (https://creativecommons.org/licenses/by/4.0/).
Share and Cite
Bi, Y.; Ding, Q.; Du, Y.; Liu, D.; Ren, S. Intelligent Traffic Control Decision-Making Based on Type-2 Fuzzy and Reinforcement Learning. Electronics 2024, 13, 3894. https://doi.org/10.3390/electronics13193894
Bi Y, Ding Q, Du Y, Liu D, Ren S. Intelligent Traffic Control Decision-Making Based on Type-2 Fuzzy and Reinforcement Learning. Electronics. 2024; 13(19):3894. https://doi.org/10.3390/electronics13193894
Chicago/Turabian StyleBi, Yunrui, Qinglin Ding, Yijun Du, Di Liu, and Shuaihang Ren. 2024. "Intelligent Traffic Control Decision-Making Based on Type-2 Fuzzy and Reinforcement Learning" Electronics 13, no. 19: 3894. https://doi.org/10.3390/electronics13193894
APA StyleBi, Y., Ding, Q., Du, Y., Liu, D., & Ren, S. (2024). Intelligent Traffic Control Decision-Making Based on Type-2 Fuzzy and Reinforcement Learning. Electronics, 13(19), 3894. https://doi.org/10.3390/electronics13193894
