Abstract
Aimed at reducing the redundancy of parameters for the power system stabilizer (PSS) and static var compensator (SVC), this paper proposes a method for coordinated control and optimization based on the neighborhood rough set and improved whale optimization algorithm (NRS-IWOA). The neighborhood rough set (NRS) is first utilized to simplify the redundant parameters of the controller to improve efficiency. Then, the methods of the Sobol sequence initialization population, nonlinear convergence factor, adaptive weight strategy, and random differential mutation strategy are introduced to improve the traditional whale optimization algorithm (WOA) algorithm. Finally, the improved whale optimization algorithm (IWOA) is utilized to optimize the remaining controller parameters. The simulation results show that the optimization parameters were reduced from 12 and 18 to 3 and 4 in the single-machine infinity bus system and dual-machine power system, and the optimization time was reduced by 74.5% and 42.8%, respectively. In addition, the proposed NRS-IWOA method exhibits more significant advantages in optimizing parameters and improving stability than other algorithms.
1. Introduction
With the growth of the global population and the rapid advancement of high technology, electrical power has progressively emerged as an indispensable form of energy in both industrial and domestic applications. Nonetheless, the increasing electricity demand has rendered power systems increasingly susceptible to a multitude of internal and external disruptions, frequently leading to system oscillations and subsequent issues such as voltage fluctuations, power losses, and energy dissipation in transmission lines [1]. Various strategies and methods are routinely employed to ensure stable operation in the face of disturbances and effectively alleviate power system oscillations. These include installing power system stabilizers, introducing flexible AC transmission system technology, and putting scheduling control procedures into practice [2,3]. The implementation of these measures not only enhances the stability of the power system but also reduces power losses to a certain extent, enhances the efficiency of energy utilization, and provides a solid power guarantee for the sustainable development of modern society.
Maintaining stable operations is greatly aided by the excitation system, an essential part of the power system [4,5]. The generator rotor motion is affected by a voltage regulator, which causes a negative damping effect in the system. This may potentially undermine the stability of the power system. To effectively deal with this problem, a power system stabilizer (PSS) is typically added to the feedback loop of the excitation system. The main function of the PSS is to furnish an additional control signal to the voltage regulator and generate an additional positive damping torque. This torque can counterbalance the negative damping torque generated by the automatic voltage regulator (AVR) within the excitation system and effectively suppress the low-frequency oscillations that may occur in the power system [6]. The combination of a PSS and excitation systems is specifically designed to enhance the stability and dynamic response of the power system [7,8,9].
Due to the complexity of system-specific oscillation modes, dynamic attributes, or frequency ranges in large power systems, the PSS might not provide adequate damping to suppress system oscillations under certain circumstances. In this case, a flexible AC transmission system (FACTS) can be contemplated to address the issue [10]. FACTSs represent a class of advanced power system devices that bring tremendous control capabilities to power systems by flexibly regulating parameters such as voltage and impedance [11,12,13]. Among them, the static var compensator (SVC) is an important component of FACTS devices, which is primarily used for providing reactive power compensation and precisely regulating voltage. This can significantly improve the power factor of the power system and effectively reduce voltage fluctuations [14,15,16]. The SVC can form robust cooperation with the PSS to enhance the power system’s stability.
In recent years, to further improve the stability and reliability of power systems, several researchers have focused on the coordinated control methods of PSSs and SVCs, and significant research results have been achieved [17,18]. Transforming the design problems of PSSs and SVCs into optimization problems has emerged as a prevalent strategy to cope with diverse operational conditions and system failures [19,20]. Nonetheless, due to the nonlinear nature of power systems, conventional methods face the challenges of high computational complexity and slow convergence when determining the optimal parameters for PSS and SVC damping controllers. In contrast, intelligent algorithms (such as particle swarm optimization algorithm [21,22,23], grey wolf optimizer [24,25], gravitational search algorithm [26,27], and whale optimization algorithm [28]) exhibit distinctive advantages in dealing with complex and nonlinear systems, primarily due to their superior global search capability and robustness. Intelligent algorithms are currently commonly utilized to optimize controller parameters and have proven to be useful and applicable.
In [29,30,31,32], the parameters for PSS and SVC controllers were optimized through the adaptive rat swarm optimization algorithm (ARSOA), Mayfly optimization algorithm (MOA), bacterial foraging optimization algorithm (BFOA), and ant colony optimization algorithm (ACOA). To overcome the limitations of a single algorithm, such as slow convergence speed and the tendency to fall into local optima, hybrid algorithms are utilized to address complex system optimization problems by leveraging the strengths of various algorithms. In [33], to solve the problem of the low accuracy of SVC multi-parameter identification, a combination of sensitivity analysis and an improved whale optimization algorithm (SA-IWOA) was used for parameter identification for SVC controllers. In [34], a novel hybrid algorithm was developed by combining the gorilla troops optimizer (GTO) and gradient-based optimizers (GBOs). This novel GTO-GBO algorithm enables the power system to operate stably under three-phase short-circuit fault conditions. In [35], the PSO-GA hybrid algorithm was utilized to coordinate and optimize the design of several different controllers, and the performance of these controllers was verified through simulation analysis.
The whale optimization algorithm (WOA) is a meta-heuristic optimization algorithm that simulates the hunting behavior of humpback whales [36,37]. Due to its robust global search capability and short convergence time, the WOA algorithm has shown significant advantages in several fields. Numerous researchers have adopted this algorithm not only for tuning the hyperparameters of machine learning models but also widely for optimizing the parameters of control systems to enhance the performance and stability of the system. In [38], the WOA algorithm was utilized to identify the control system parameters. In [39], a method based on the density-based spatial clustering of applications with noise and WOA (WOA-DBSCN) was proposed to select parameters for adaptive clustering. In [40], the WOA algorithm was utilized to solve the optimal reactive power allocation problem.
As crucial devices in the power system, the reasonable configuration of PSSs and SVCs plays a key role in improving system stability. Nonetheless, when the system is equipped with both a PSS and SVC, the optimization time is prolonged accordingly as the number of parameters to be optimized increases. To effectively reduce the optimization time and the number of parameters, the neighborhood rough set (NRS) is introduced in this paper [41,42]. Compared with the classical rough set, the NRS is more flexible in dealing with continuous data based on the neighborhood relationship without the need for complex discretization [43,44]. In this study, the attribute reduction of the NRS was utilized to effectively identify and eliminate redundant parameters, simplifying the optimization process and enhancing optimization efficiency. This method not only helps to reduce the computational load but also ensures the accuracy and reliability of the optimization results. Consequently, the combination of the neighborhood rough set and intelligent algorithms holds great significance in optimizing power system controller parameters [45].
This paper proposes a method based on the neighborhood rough set and improved whale optimization algorithm (NRS-IWOA) to minimize the optimization time and the number of parameters. Based on the traditional WOA, Sobol sequence initialization, nonlinear convergence factors, adaptive weights, and a random differential mutation strategy were introduced to improve the algorithm’s optimization performance and convergence speed. The IWOA searches and optimizes the PSS and SVC controller parameters. In multi-machine power systems, the system’s complexity increases with the increasing number of parameters. Consequently, the neighborhood rough set is introduced to realize a reduction in the number of controller parameters. The NRS-IWOA method proposed in this paper demonstrates significant advantages over the SA-IWOA method described in [33]. The NRS-IWOA method can significantly reduce the optimization time and storage space while ensuring a stable and reliable power system performance. This improves the operation efficiency and stability of the power system. The main contributions of this study can be summarized as follows:
- This study proposes a method for coordinated control and optimization based on the NRS-IWOA. The NRS is utilized to approximate redundant parameters, and the IWOA algorithm is utilized to optimize the controller parameters. The proposed NRS-IWOA not only enhances the optimization efficiency but also improves the stability and robustness of the power system.
- The optimization objective of this study was to minimize generator speed oscillations through the coordinated control of stabilized signals from the PSS and SVC. Therefore, the integrated time absolute error based on a nonlinear model was used as the objective function in this study.
- The traditional WOA algorithm tends to fall into local optimum prematurely and exhibits low convergence accuracy, whereas the IWOA algorithm effectively enhances global optimization capability and convergence speed. The performance of the IWOA algorithm was evaluated by comparing the results of the IWOA algorithm with the traditional WOA, PSO, GWO, and SSA algorithms using test functions.
- The single-machine infinity bus system with the dual-machine power system’s individual control and coordinated control were compared. The results show that coordinated control is better than individual control.
- The validity and feasibility of the NRS-IWOA were verified through a simulation analysis of the single-machine infinite bus system and dual-machine power system. The results show that, compared with other well-known algorithms, the NRS-IWOA exhibits superior performance in terms of optimizing controller parameters and improving stability. In both systems, the number of parameters to be optimized was reduced from 18 and 12 to 3 and 4, respectively, and the optimization time was reduced by 74.5% and 42.8%.
The remaining sections of this paper are structured as follows: Section 2 describes the power system and controller model. Section 3 introduces the research methodology. Section 4 describes the optimization process based on the NRS-IWOA. Section 5 illustrates the performance of the IWOA on test functions and verifies the effectiveness of the NRS-IWOA in the single-machine infinite bus and dual-machine power systems. Finally, Section 6 provides a summary of the research results.
2. Power System and Controller Model
2.1. Synchronous Generator Model
The sixth-order mathematical model of the synchronous generator allows for a more precise description of the mechanical oscillations generated by the generator, obtaining high-precision simulation results. However, the synchronous generator model in the coordinate system involves a multitude of diverse parameters, which complicates the calculation and analysis. Typically, after Park’s transformation, the generator equations in coordinates are converted to coordinates, thereby equating the , , and windings to the and windings that rotate synchronously with the rotor. The sixth-order model of the synchronous generator in the coordinate system is described as follows:
where Equation (1) is the stator d-axis voltage equation, q-axis voltage equation, f-winding voltage equation, g-winding voltage equation, d-winding voltage equation, and q-winding voltage equation in turn. In [46], the parameters are described in detail.
The rotor equation of motion of a synchronous generator is a nonlinear second-order differential equation concerning the power angle, which can be described as follows:
where is the rotor angle, is the rotor speed, is the generator inertia time constant, is the mechanical power of the generator, and is the electromagnetic power.
The synchronous generator output power can be described as follows:
where is the output power; and represent the speed of the d-axis and q-axis, respectively; and represent the armature currents of the d-axis and the q-axis, respectively; is the terminal voltage; is the q-axis reactance of the generator; is the internal voltage of the motor; and is the transient reactance of the d-axis.
2.2. Excitation System and PSS Modeling
The IEEE-type ST1 excitation system was used in this study [47]. The whole structure consists of a generator reference voltage, a machine terminal voltage, and an auxiliary signal from the PSS, which are combined at the summing node to generate an error signal. This signal is then transmitted through a voltage regulator to produce an excitation control signal, enabling the regulation of the excitation current. The block diagram of the excitation system with the PSS is shown in Figure 1. The whole structure diagram can be described as follows:
where is the excitation control signal, is the time constant, is the gain constant, is the generator reference voltage, is the terminal voltage, and is the PSS voltage.
Figure 1.
Block diagram of excitation system with PSS.
The PSS uses as the input and is composed of a PSS gain block, a washout block, and two lead-lag blocks. The design and adjustment of these components directly influence the damping magnitude of the PSS, which in turn relates to the stability and security of the power system. Furthermore, the feedback compensation loop is essential for optimizing system performance, which can expedite the system’s return to a steady state and significantly enhance its dynamic performance. Consequently, the PSS can be described as follows:
where is the washout time constant, and , , , and represent lead-lag gains.
2.3. SVC Modeling
The SVC consists of the reference susceptance, reference voltage, and auxiliary control signals, which are combined at the summing node to generate the error signal. This signal controls the trigger angle of the thyristor-controlled reactors (TCRs) and thyristor-switched capacitors (TSCs). The whole structure diagram can be described as follows:
where is the reference susceptance, is the SVC voltage, is the SVC susceptance, is the gain constant, and is the time constant. The block diagram of the SVC with the lead-lag component is shown in Figure 2.
Figure 2.
Block diagram of SVC with lead-lag.
In the feedback loop, the SVC uses the rotor speed difference as the input, and the SVC with the lead-lag component alters the damping within the power system. The SVC can be expressed as follows:
where is the SVC gain, is washout time constant, and , , , and represent the lead-lag gains.
3. Research Method
This section introduces the basic principles of the neighborhood rough set, PSO, GWO, SSA, WOA, and IWOA algorithms. In addition, this section describes the objective functions and constraints.
3.1. Neighborhood Rough Set
The classical rough set theory was proposed by Pawlak in 1982, which was designed to deal with imprecise, uncertain, and incomplete data information [48]. Numerous researchers have conducted in-depth studies on rough sets, involving attribute reduction, rule extractions, and intelligent algorithms based on rough sets. However, the classical rough set is mainly used for discrete data and descriptive problems, which limits its application scope to some extent [44]. Hu, Zhang et al. further proposed the neighborhood rough set as a way around this restriction. This innovative theory enables rough sets to handle continuous data more effectively by introducing the neighborhood model, which greatly expands the application domains of rough sets [42].
An information system can be defined as . is the set of objects, called a universe of discourse; is the set of attributes, where ; is the condition attribute set; is the decision attribute set; represents the range of attribute values, ; and is the information function and for , .
For arbitrary , the neighborhood is defined as follows:
where represents the radius of the neighborhood, , , and represents a metric function.
Given a neighborhood approximation space and , then the upper approximation () and lower approximation () of can be defined as follows:
The lower approximation of is defined as the positive domain and the region unrelated to is defined as the negative domain. The positive domain, negative domain, and boundary domain are as follows:
Given an information decision table , for , the dependence of the decision attribute on the conditional attribute is defined as follows:
where the dependence is monotonic; if , then . If , the importance of the conditional attribute to the decision attribute is defined as follows:
The primary application of the greedy reduction algorithm, which is based on the neighborhood rough set (NRS), is to deal with the problem of parameter reduction in this study [49,50]. The core idea of the algorithm lies in gradually selecting and optimizing the features in the dataset by determining whether the importance of the attribute is greater than 0. Only when the importance of the attribute is greater than 0, the attribute will be selected into the current attribute subset. By using this greedy strategy, the algorithm can build a streamlined and efficient reduction method, thereby reducing the dimensionality and complexity of the data.
3.2. Particle Swarm Optimization
An optimization algorithm called particle swarm optimization (PSO) is derived from the feeding behavior of a flock of birds. The two crucial attributes of PSO are velocity and position. The flock arrives at the globally optimal solution by exchanging information among individual members. In [51], the PSO algorithm has been described in detail.
3.3. Grey Wolf Optimizer
The gray wolf optimizer (GWO) is an algorithm that achieves optimization by simulating the predatory behavior of gray wolf packs. In this algorithm, the social hierarchy of gray wolves is modeled and incorporated into the optimization process. To mathematically model this social hierarchy, the top three best-performing wolves (optimal solutions) are defined as , , and . They play the role of leaders in the entire pack, guiding the other wolves in their goal search. The remaining wolves, collectively called , represent the set of candidate solutions. These wolves update their positions around , , and in the algorithm, and continuously approach the optimal solution during the actual search process. The global optimal solution can be found by the gray wolf optimization algorithm by efficiently exploring the search space in this manner. In [52], the GWO algorithm has been described in detail.
3.4. Sparrow Search Algorithm
A new swarm intelligence optimization system called the sparrow search algorithm (SSA) simulates the foraging and anti-predation activities of a population of sparrows. During the foraging process, sparrows are categorized into two distinct roles: producers and scroungers. Producers are responsible for finding food in the population and indicating the foraging area and direction for the whole sparrow population. The scroungers use the producers to obtain food, which enables resource sharing and efficient foraging. In this population, each individual possesses the ability to monitor the behavior of other individuals. It is worth mentioning that the attackers in the population pay close attention to those companions with high intakes and compete with them for food resources to increase their foraging efficiency. In addition, sparrow populations engage in anti-predatory behavior when they become aware of danger. In [53], the SSA algorithm has been described in detail.
3.5. Whale Optimization Algorithm
The whale optimization algorithm (WOA) is a meta-heuristic optimization algorithm that solves complex optimization problems by simulating the hunting behavior of humpback whales [36]. Every position of a humpback whale in the algorithm symbolizes a potential solution, and iteratively going over these locations is how the algorithm finds the best solution. During the iterative process, the WOA algorithm consists of three main phases: encircling prey, bubble-net attacking method, and search for prey. These phases simulate the feeding behaviors of humpback whales, which helps the algorithm find the best solution quickly and effectively by searching the solution space.
3.5.1. Encircling Prey
Humpback whales accomplish this by recognizing the location of prey and subsequently encircling it. This behavior can be expressed as follows:
where is the current iteration, and represent coefficient vectors, is the position vector of the current optimal solution, and is the position vector of the current solution.
The vectors and can be calculated as follows:
where is the convergence factor, which decreases from 2 to 0 during the iteration, and is a random vector in [0, 1].
3.5.2. Bubble-Net Attacking Method
When engaging in bubble-net attacks, humpback whales primarily use two strategies: shrinking an encircling mechanism and performing spiral updating positions. The mathematical model governing this behavior can be described as follows:
where is a constant for the shape of the logarithmic spiral, is the distance from the individual position to the current optimal individual position, and is random numbers in [0, 1]. is a random number in [0, 1].
3.5.3. Search for Prey
The purpose of humpback whales in searching for prey is to identify the optimal solution. To guarantee that humpback whales can adequately search randomly in the solution space, the WOA updates the position based on the distance between individuals. searching for prey is selected based on . Consequently, prey searching is prioritized when . The mathematical model is as follows:
where is a random position vector in the current population.
3.6. Improved Whale Optimization Algorithm
Aiming at the problem that the traditional WOA falls into local optimal solutions prematurely and obtains low convergence precision, this study improved the WOA in terms of population initialization, position update strategy, and the prevention of falling into local optima. Through these improvements, this study aimed to improve the search accuracy and convergence speed of the WOA so that it can solve various optimization problems more effectively.
3.6.1. Sobol Sequences Initialize Populations
Initializing the population is a crucial step in meta-heuristic algorithms. The initial solution will largely affect the algorithm’s convergence speed and optimization precision. The traditional WOA utilizes a random method for initializing the population. Implementing this method poses a challenge in ensuring that the population is evenly distributed, which could potentially impact the optimization algorithm’s efficiency and global search capability. The Sobol sequence is used to initialize the population to make the distribution of the initial population more even. This sequence, characterized by low bias and high uniformity, consists of a radical inversion with base 2 in each population dimension and a distinct matrix in each dimension, resulting in non-repeating and uniform points. Assuming the value range of the parameter’s upper and lower bounds is , and the ith random number generated by the Sobol sequence is , the initial position of the population is described as follows:
The upper and lower bounds are set to 0 and 1 in the two-dimensional search space, and the population size is 500. The comparison between the random population initialization and the Sobol sequence population initialization is shown in Figure 3. The population distributions generated by these initialization methods show significant differences. From the figure, it can be observed that the population distribution generated by the random initialization method is more heterogeneous, and the positions of the individuals in the solution space are unevenly distributed, which causes the algorithm to ignore some high-quality solutions during the search process. The initial population distribution generated by the Sobol sequence is more regular and even. This ensures that the individuals in the population can cover a wider solution space and improves the likelihood that the algorithm will find a globally optimal solution during the search process.
Figure 3.
Initial population distributions produced by different methods: (a) random population initialization distribution; (b) Sobol sequence population initialization distribution.
3.6.2. Nonlinear Convergence Factor
In the traditional WOA, the convergence factor decreases linearly with the increase in the number of iterations, resulting in a restricted convergence precision and global search ability. A nonlinear convergence factor is introduced to better balance the WOA’s global search ability and local exploitation ability. At the beginning of the iteration, a larger step size enables the algorithm to jump out of the local optimal solution and avoid premature convergence. A smaller step size in the later stages of the iteration allows the algorithm to approximate the global optimal solution more accurately. The mathematical model of the nonlinear convergence factor is as follows:
where , , is the current iteration, and is the maximum number of iterations.
3.6.3. Adaptive Weight and a Random Differential Mutation Strategy
Due to the propensity of the WOA to stagnate in local optimal states during early and late iterations, an adaptive weight strategy and a random differential mutation strategy are proposed to balance the algorithm’s global exploration and local development ability. The adaptive weight strategy can be described as follows:
The random differential mutation strategy can be described as follows:
where and are random numbers in [0, 1], is the current optimal individual position, and is the position vector of the current optimal solution.
The adaptive weight strategy is used for updating the position during the process of encircling predation or bubble-net attack executed by a whale individual. This strategy enables the algorithm to dynamically adjust the weights based on the current search state and the performance of the individual, thereby achieving a balance between global exploration and local exploitation. Subsequently, the individual is updated again by the random differential mutation strategy. The strategy generates new individuals through the introduction of randomness and differential operations. It is worth mentioning that the mutation operation not only enhances the global search capability of the algorithm but also improves its convergence speed and optimization search precision. This injects higher intelligence and efficiency into the predatory behavior of individual whales.
The PSO, GWO, SSA, and WOA algorithms have shown significant advantages in searching for optimal solutions by their unique mechanisms that mimic the behavior of natural organisms. These algorithms improve the search efficiency by automatically adjusting the parameters during the optimization process and they show great potential, especially in tuning the controller parameters. However, when confronted with complex nonlinear problems such as controller parameter optimization for the single-machine infinite bus system and dual-machine power system, traditional algorithms may encounter challenges related to high computational cost or difficulty in discovering global optimal solutions due to multiple optimization parameters. This paper introduces the IWOA algorithm, which makes key improvements to the traditional WOA: the Sobol sequence initialization population, the nonlinear convergence factor, the adaptive weight strategy, and the random differential mutation strategy. This improves the global search capability and stability of the IWOA in optimizing power system controller parameters.
3.7. Objective Function and Constraints
The optimization objective of this study was to minimize the oscillations in the generator speed by the stabilizing signal that is generated from the coordinated control of the PSS and SVC. The NRS-IWOA method is utilized to optimize the controller parameters. The core of this method lies in employing the NRS to extract the key information and simplify the optimization process while searching for the optimal controller parameters with the help of the IWOA’s efficient optimization search capability. The effect of the coordinated control of the PSS and SVC on the suppression of generator speed oscillations can be observed through the simulation results of the nonlinear time response curves. To facilitate the transformation of the PSS and SVC design problem into an optimization problem, the integrated time absolute error (ITAE) criterion was selected as the performance index. The ITAE tracks and weighs the time when the system generates error signals, enabling the system to stabilize progressively with increasing time. Furthermore, compared to other performance indices, the ITAE generates less overshoot and error, which leads to a correspondingly shorter regulation time. Consequently, the objective function of this study can be described as follows:
where is the simulation time, is the generator speed error, and is the number of motors.
There are 12 and 18 controller parameters to be optimized in the single-machine infinity bus system and dual-machine power system, respectively. Table 1 lists the range of constraints for all controller parameters in this study. The boundary constraints are as follows:
Table 1.
Controller parameter constraints.
In light of the above discussion, the NRS-IWOA method is used to coordinate the optimization of the PSS and SVC controllers, which can significantly improve the system’s resistance to perturbations and thus enhance the stability of the power system. In the single-machine infinite bus system, there are 12 boundary constraints and 12 parameters to be optimized, which cover the gain (), washing time constant (), and 4 lead-lag time constants (, , , and ) of the PSS, as well as the gain (), washing time constant (), and 4 lead-lag time constants (, , , and ) of the SVC. In the more complex dual-machine power system, this optimization process is extended to 18 boundary constraints and 18 parameters to be optimized, including the gains ( and ), washing time constants ( and ), and 8 PSS lead-lag time constants (, , , , , , , and ) for the two PSSs, as well as the gains (), washing time constants (), and 4 lead-lag time constants (, , , and ) of the SVC. This parameter optimization strategy is essential to ensure the efficient and stable operation of the power system.
4. Optimization Process Based on NRS-IWOA
This paper proposes a coordinated control and optimization method based on the NRS-IWOA algorithm. The NRS is utilized to eliminate the redundant parameters, and the IWOA algorithm is utilized to optimize the key parameters. The proposed NRS-IWOA method minimizes the complexity of parameter optimization, thereby reducing the optimization time and accelerating the optimization process. The detailed optimization procedure is as follows.
Step 1: Establish a decision table. The IWOA is initially utilized to optimize the controller parameters of the single-machine infinity bus system and dual-machine power system. The conditional attributes () consist of the PSS and SVC controller parameters, while the decision attributes () encompass the objective function values. Table 2 and Table 3 describe the decision tables of the single-machine infinity bus and dual-machine power systems.
Table 2.
Decision table (single-machine system).
Table 3.
Decision table (dual-machine system).
Step 2: Attribute reduction based on NRS. To obtain precise results, the raw data need to be normalized before processing the data, which can be performed using Equation (31).
The neighborhood radius can be calculated as follows:
where is the standard deviation. is a custom parameter, which is utilized to regulate the neighborhood radius based on the classification accuracy.
The neighborhood radius takes values between 0.4 and 0.9 in this study, so that different attribute reduction sets can be obtained. The parameter corresponding to the reduction set shall be designated as the parameters to be optimized, while the remaining parameters will be considered as nonoptimized parameters. Among these, the parameters to be optimized will serve as variable parameters for generating the IWOA population, and participating in the IWOA optimization process. Non-optimal parameters are selected with stable values based on constraints. Table 4 lists the reduction set of single-machine and dual-machine controller parameters.
Table 4.
Controller parameter reduction set.
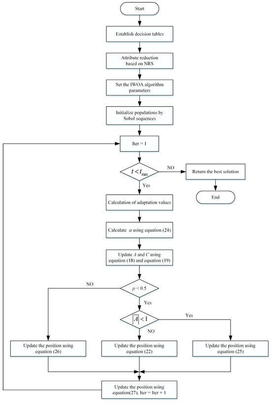
Step 3: IWOA optimization. The IWOA is utilized to optimize the parameters of the reduction set, enabling the discovery of the optimal solution through continuous iterations. The adaptation value corresponding to the optimal individual is equivalent to the optimal value of the objective function . Figure 4 describes the optimization process of the NRS-IWOA.
Figure 4.
Flowchart of NRS-IWOA.
5. Simulation Results and Discussion
5.1. Test Function Validation
In this section, the superiority of the proposed IWOA is verified using the CEC2022 test functions. The CEC2022 test functions are shown in Table 5. The performance and results of the IWOA are compared with those of other well-known optimization algorithms, including the traditional WOA, PSO, GWO, and SSA algorithms. To ensure the fairness and reliability of the experiments, the maximum number of iterations for all optimization algorithms was 500, the number of populations was 30, and the dimension of the functions was 10. In addition, each algorithm was run independently 30 times. Table 6 lists the algorithm parameter settings used in the study. The mean value and standard deviation were adopted as the main evaluation metrics to comprehensively assess the algorithms’ performance. These metrics can intuitively reflect the algorithms’ performance in terms of global optimization capability and stability. Generally speaking, a smaller mean and standard deviation indicate that the algorithms are capable of discovering superior solutions and exhibit greater stability. The statistical results for solving the benchmark functions using different algorithms are shown in Table 7. The bold results indicate the optimal results.
Table 5.
CEC2022 test function.
Table 6.
Algorithm parameter settings.
Table 7.
The statistical results of test functions.
From Table 7, it can be seen that the IWOA demonstrated outstanding performance and ranked first in the CEC2022 test functions. The IWOA was superior to the WOA, PSO, GWO, and SSA algorithms in eight test functions in terms of mean and standard deviation (F1, F2, F5, F6, F8, F9, F10, and F12). This shows that the IWOA has a significant advantage in terms of global optimization capability and stability. Despite a slightly lower mean in F4 compared to the GWO algorithm, the IWOA exhibited better stability while finding near-optimal solutions due to its smaller standard deviation. This stability is crucial for practical optimization problems. In F7 and F11, the mean of the IWOA was similar to that of the PSO algorithm, further proving its strong optimization ability. In conclusion, the IWOA performs well in terms of both global optimization ability and stability, confirming its superiority in solving complex optimization problems.
5.2. Simulation and Analysis of the Single-Machine Infinity Bus System
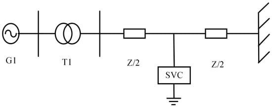
A single-machine infinite bus (SMIB) system model was built on the MATLAB/Simulink (R2021b) platform to evaluate the damping control effectiveness of the PSS and SVC. The SMIB system consisted of a synchronous generator and a three-phase transformer connected to an infinite bus. The synchronous generator was composed of a turbine, governor, excitation system, and PSS. The SVC was configured at the midpoint of the transmission line. The structure of the SMIB system is shown in Figure 5. A three-phase short-circuit fault module was set up at the midpoint of the system line. The fault was initiated at t = 1 s and cleared at 1.1 s. The following three cases were used to analyze the time domain simulation.
Figure 5.
The structure of the single-machine infinite bus system.
Case 1: The system is equipped with a PSS only.
Case 2: The system is equipped with an SVC only.
Case 3: The system is equipped with a PSS as well as an SVC.
The IWOA was utilized to compare the nonlinear time characteristic curves of the coordinated control and individual control as well as to optimize the tuning of the PSS and SVC controllers in the single-machine system, as shown in Figure 6. The PSS and SVC curves of the rotor angle and speed of the synchronous generator can be observed when the system is equipped with an individual controller, and the synchronous generator rotor angle and speed showed a sustained oscillation phenomenon. In contrast, when the system was equipped with both a PSS and SVC, the rotor angle and speed variation were greatly decreased. From the analysis of the remaining time response curves, it becomes evident that whether the individual PSS controller or the individual SVC controller was configured, the output voltage of the PSS and the SVC voltage all underwent large value oscillations. The results show that the coordinated control of the PSS and SVC exhibits superior performance in suppressing system oscillations compared to individual control.
Figure 6.
Nonlinear time response in cases of individual and coordinated control: (a) synchronous generator rotor angle; (b) synchronous generator rotor speed; (c) output voltage of PSS; (d) voltage of SVC.
Then, the effectiveness of the IWOA was evaluated in the SMIB system. The IWOA, WOA, SSA, GWO, and PSO algorithms were utilized to optimize the parameters of the PSS and SVC controllers, and the optimization results were compared. The population size and maximum number of iterations were set to 30 and 100, respectively. The optimization results for the controller parameters in the SMIB system are shown in Table 8. The double hyphens “--” in the table indicates that there are no optimization results. Figure 7 displays the convergence curves of the objective function in the SMIB system, which illustrates the optimization process using different algorithms. In the single-machine infinity bus system, the objective function value under the optimization of the PSO algorithm was 0.001528. The objective function value under the optimization of the GWO algorithm was 0.001225. The objective function value under the optimization of the SSA was 0.001167. The objective function value under the optimization of the WOA was 0.001213. The objective function value under the optimization of the IWOA was 0.001051. It can be seen that the IWOA is superior to other algorithms.
Table 8.
Optimization results for controller parameters in the single-machine system.
Figure 7.
Convergence curves of the single-machine system.
Figure 8 shows the nonlinear time response under different optimization algorithms. The rotor angle of the synchronous generator optimized by the other algorithms had a positive peak and tended to stabilize for a longer time compared to the IWOA. The amplitude of rotor speed oscillations optimized by the IWOA was significantly smaller than that of the other algorithms. With the optimization of PSO, GWO, SSA, and WOA algorithms, the output voltage of the PSS showed a second peak voltage following the limiting characteristic, amounting to 0.4714 per unit, 0.1493 per unit, 0.2196 per unit, and 0.1872 per unit, respectively. In contrast, the limiting characteristics could not be reached under the optimization of the IWOA. The voltage of the SVC showed continuous oscillations under the optimization of the PSO, GWO, SSA, and WOA algorithms. The IWOA was significantly better than the other algorithms in terms of stability and peak fluctuation.
Figure 8.
Nonlinear time response of the single-machine system under different optimization algorithms: (a) synchronous generator rotor angle; (b) synchronous generator rotor speed; (c) output voltage of PSS; (d) voltage of SVC.
For the single-machine infinite bus system model, three reduction sets with neighborhood radii of 0.4, 0.6, and 0.8 were specifically selected for in-depth analysis in this section. The initial values of the non-optimized control parameters for these three cases are presented in Table 9, with the remaining parameters optimized by the IWOA. The double hyphens “--” in the table indicates the parameters to be optimized. To fully evaluate the effect of these reduction sets, the nonlinear time characteristic curves of the rotor angle and speed for full-parameter optimization were compared with these three cases of reduction. This comparison not only helps us to gain a deeper understanding of the effects of different neighborhood radii on the system performance, but also provides a strong basis for the system performance. In addition, the percentage reduction in the optimization time with the reduction relative to full-parameter optimization are presented in Table 10. By analyzing these data in detail, we can more intuitively understand the advantages of the reduction methods in improving the computational efficiency.
Table 9.
Initial values of control parameters in the single-machine system.
Table 10.
Optimization time of the single-machine system under different reduction sets.
The NRS showed excellent performance in the SMIB system, and the most significant contribution was the successful reduction in the number of original controller parameters from up to 12 to just 3 key parameters, respectively, , , and , which greatly simplifies the complexity of the parameter configuration. Furthermore, the optimization time was reduced by 74.5%, which significantly improved the algorithm’s efficiency. Figure 9 illustrates the nonlinear time curves under different neighborhood radii. It can be seen from the figure that, provided that the same precision level is maintained, the results obtained by the NRS-IWOA were virtually identical to those achieved by the full-parameter optimization method. This advantage is not only manifested in the reduction in the number of parameters but also in the minimization of the optimization time and the improvement of the algorithm’s efficiency. Consequently, the NRS-IWOA in the single-machine infinite bus system achieved remarkable results, providing an efficient and practical method for system optimization.
Figure 9.
Nonlinear time curves under different neighborhood radii: (a) synchronous generator rotor angle; (b) synchronous generator rotor speed.
5.3. Simulation and Analysis of the Dual-Machine Power System
A dual-machine power system was modeled on the MATLAB/Simulink (R2021b) platform, which consisted of a synchronous generator G1, a synchronous generator G2, a three-phase transformer T1 and a three-phase transformer T2. The strategic placement of the SVC in the middle of Bus 2 and Bus 3 significantly improved the system stability and effectively minimized the oscillation frequency. The structure of the dual-machine test system is shown in Figure 10. To evaluate the system robustness and stability, a three-phase short-circuit module was set on the left side of the SVC controller to initiate the fault at time t = 1 s of the simulation and the fault was removed after 0.1 s. To further study the effects of coordinated control and individual control between the controllers in the dual-machine power system, the parameters of the PSS and SVC controllers were first optimized using the IWOA. Next, an extensive comparative analysis was carried out between the NRS-IWOA, WOA, SSA, GWO, and PSO algorithms to evaluate each algorithm’s effectiveness in optimizing the controller settings. Figure 11 shows the convergence curve of the objective function in the dual-machine system. In the dual-machine system, the objective function value under the optimization of the PSO algorithm was 0.001455. The objective function value under the optimization of the GWO algorithm was 0.001073. The objective function value under the optimization of the SSA was 0.001083. The objective function value under the optimization of the WOA was 0.001196. The objective function value under the optimization of the IWOA was 0.001014. Based on these data, the IWOA achieved better results in parameter optimization. The objective function value using the IWOA proved that it has superior performance and a faster convergence speed.
Figure 10.
The structure diagram of the dual-machine test system.
Figure 11.
Convergence curves of the dual-machine system.
Figure 12 depicts the nonlinear time response of the dual-machine system under the different optimization algorithms. We can observe from the figure that when the system was equipped with only one damping controller, the rotor angle difference, speed, and susceptance signal of the synchronous generator after the fault was removed showed a continuous oscillation phenomenon. However, when the system was equipped with PSS controllers as well as an SVC controller and optimized by the IWOA, the system rapidly recovered stability within just 5 s. This comparison unambiguously indicates that the coordinated control of the PSS and SVC exhibited a faster and more reliable damping capacity compared with the individual PSS or SVC.

Figure 12.
Nonlinear time response of the dual-machine system under different optimization algorithms: (a) synchronous generator rotor angle difference; (b) synchronous generator 1 rotor speed; (c) synchronous generator 1 rotor speed; (d) output voltage of PSS1; (e) output voltage of PSS2; (f) susceptance of SVC.
Comparing the nonlinear time response of the NRS-IWOA, WOA, SSA, GWO, and PSO algorithms in optimizing the controller parameters, the NRS-IWOA performed particularly well in improving the system performance. Under the optimization of the PSO, GWO, SSA, and WOA algorithms, the synchronous generator rotor angle difference and speed showed sustained fluctuations. In contrast, the IWOA and NRS-IWOA significantly reduced the fluctuation amplitude, enabling the dual-machine power system to return to a stable state within 3.5 s after the fault was removed. In particular, the output voltage peaks of PSS1 and PSS2 reached the minimum values under the optimization of the NRS-IWOA. In summary, the NRS-IWOA significantly outperformed other algorithms in the coordinated control of the PSS and SVC. This result indicates that the coordinated control of the PSS and SVC reached the optimal state following optimization by the NRS-IWOA in the dual-machine system, thereby fully confirming the outstanding performance and significant advantages of the NRS-IWOA in optimizing controller parameters.
To further compare the performance of the IWOA and NRS-IWOA in terms of optimization time, five cases with neighborhood radii between 0.4 and 0.8 were selected for in-depth study. The reduction time and percentage reduction in the optimization time for various neighborhood radii provide an essential basis for evaluating the performance of these algorithms in a computing environment. In the dual-machine power system of this section, there were 18 controller parameters to be optimized, which is a rather challenging task. However, the NRS-IWOA method efficiently reduced the optimization time by up to 42.8% by drastically cutting the optimization time from 25.7464 s to 14.7193 s. Furthermore, the number of optimization parameters was also be effectively reduced from 18 to just 4 key parameters, which were , , , and . This greatly increased the optimization efficiency while also streamlining the optimization process. It is worth mentioning that, although the number of parameters and the optimization time were significantly reduced, the time response curves of the NRS-IWOA were similar to those of the full-parameter optimization. This result shows that the NRS-IWOA effectively reduces the computational complexity and storage space while improving system stability. Table 11 lists the optimization time of the dual-machine system under different neighborhood radii, which provides us with an intuitive data comparison and further highlights the advantages of the NRS-IWOA in terms of optimization efficiency. In conclusion, the NRS-IWOA not only significantly reduced the optimization time and the number of parameters, but it was also successfully applied to the dual-machine power system, demonstrating its excellent performance and wide application prospects.
Table 11.
Optimization time of the dual-machine system under different reduction sets.
The NRS-IWOA proposed in this paper effectively solves the problem of low optimization efficiency resulting from the high spatial dimensionality of parameters to be optimized when the number of PSS and SVC controllers in the power system is too large. In practical applications, the NRS-IWOA significantly enhanced optimization efficiency and system performance, thereby improving the stability and robustness of the power system in complex dynamic environments and uncertainties. However, it is important to acknowledge that real-world power systems are highly complex dynamic systems with numerous uncertainties. These factors may stem from equipment failures, communication delays, etc., all of which can potentially impact the optimization results of the NRS-IWOA, leading to deviations in practical applications. To overcome these limitations and ensure the effectiveness and reliability of the NRS-IWOA in real-world power systems, parameter adjustments and optimizations are necessary based on the specific application scenarios and practical situations.
6. Conclusions
Aimed at addressing the problem of excessive PSS and SVC coordinated control parameters, which result in extended optimization times, this paper proposed a coordinated control and optimization method based on the NRS-IWOA to improve the optimization efficiency and stability of the system. The following conclusions can be drawn from the results of the simulation analysis:
- (1)
- When the system is in an unstable state, a PSS or SVC controller can effectively suppress system oscillations. The simulation results showed that the coordinated control of the PSS and SVC is superior to individual control, which improves the damping characteristics of the system and quickly stabilizes the oscillating system.
- (2)
- Firstly, the performance of the IWOA was verified using CEC2022 test functions. Then, the objective function values, convergence curves, and nonlinear characteristic curves of the IWOA were compared with those of other algorithms in single-machine and two-machine power systems. The results showed the superior performance of the IWOA.
- (3)
- The introduction of the NRS effectively reduced the optimization time and complexity of the controller in this study. The attribute reduction by the NRS reduces the number of parameters to be optimized, which reduces the storage space and improves the optimization efficiency.
- (4)
- This study combined the NRS and IWOA, which decreased the computation time while improving system stability. The optimization results of the proposed NRS-IWOA were similar to those of the IWOA in single-machine and dual-machine power systems. The parameters to be optimized were reduced from 18 and 12 to 3 and 4, respectively, and the optimization time was reduced by 74.55 and 42.8%.
- (5)
- The NRS-IWOA proposed in this paper performed well in the single-machine infinity system and demonstrated remarkable efficiency and stability in the complex dual-machine power system.
In the current context of the Internet and intelligent technology, the dimensions and complexity of power systems are increasing, far beyond the traditional test systems. With the expansion of system sizes, the number of damping controllers also increases, which brings more challenges for stability control and the optimization of power systems. Therefore, the NRS-IWOA method could have wide applicability and scalability in multi-machine power systems.
Author Contributions
Methodology, Y.Z.; software, Y.Z.; validation, Y.Z.; formal analysis, Y.Z.; data curation, Y.Z.; writing—original draft preparation, Y.Z.; writing—review and editing, X.W.; visualization, Y.Z.; supervision, X.W. All authors have read and agreed to the published version of the manuscript.
Funding
This research received no external funding.
Data Availability Statement
The data are not publicly available due to the sensitive and critical nature of the data.
Conflicts of Interest
The authors declare no conflicts of interest.
References
- Sabo, A.; Wahab, N.I.A.; Othman, M.L.; Jaffar, M.; Acikgoz, H.; Nafisi, H.; Shahinzadeh, H. Artificial Intelligence-Based Power System Stabilizers for Frequency Stability Enhancement in Multi-Machine Power Systems. IEEE Access 2021, 9, 166095–166116. [Google Scholar] [CrossRef]
- Prasertwong, K.; Mithulananthan, N.; Thakur, D. Understanding low-frequency oscillation in power systems. Int. J. Electr. Eng. Educ. 2010, 47, 248–262. [Google Scholar] [CrossRef]
- Behzadpoor, S.; Davoudkhani, I.F.; Abdelaziz, A.Y.; Geem, Z.W.; Hong, J. Power System Stability Enhancement Using Robust FACTS-Based Stabilizer Designed by a Hybrid Optimization Algorithm. Energies 2022, 15, 8754. [Google Scholar] [CrossRef]
- Jankee, P.; Oyedokun, D.T.O.; Chisepo, H.K. Dynamic Response of Power Systems with Real GICs: Impact on Generator Excitation Control. IEEE Trans. Power Deliv. 2022, 37, 4911–4922. [Google Scholar] [CrossRef]
- Su, N.; Huang, W.X.; Bu, F.F. Analysis of Spontaneous and Implicit Internal Self-Excitation in Aircraft Variable Frequency AC Power System Based on Dual-Stator Winding Induction Generator. IEEE Trans. Ind. Electron. 2022, 69, 6657–6667. [Google Scholar] [CrossRef]
- Leung, J.S.K.; Hill, D.J.; Ni, Y.X. Global power system control using generator excitation, PSS, FACTS devices and capacitor switching. Int. J. Electr. Power Energy Syst. 2005, 27, 448–464. [Google Scholar] [CrossRef]
- Zhao, P.; Yao, W.; Wen, J.Y.; Jiang, L.; Wang, S.R.; Cheng, S.J. Improved synergetic excitation control for transient stability enhancement and voltage regulation of power systems. Int. J. Electr. Power Energy Syst. 2015, 68, 44–51. [Google Scholar] [CrossRef]
- Zhang, T.T.; Cheng, L.P.; He, S.L.; Yu, M.H.; Mao, C.X.; Wang, D.; Zhang, J.C.; Han, B.; Tao, Z. Optimal Design Method of Flexible Excitation System for Improving Power System Stability. IEEE Trans. Ind. Appl. 2021, 57, 2120–2128. [Google Scholar] [CrossRef]
- Yang, J.W.; Chen, Z.; Mao, C.X.; Wang, D.; Lu, J.M.; Sun, J.B.; Li, M.; Li, D.H.; Li, X.P. Analysis and assessment of VSC excitation system for power system stability enhancement. Int. J. Electr. Power Energy Syst. 2014, 57, 350–357. [Google Scholar] [CrossRef]
- Preedavichit, P.; Srivastava, S.C. Optimal reactive power dispatch considering FACTS devices. Electr. Power Syst. Res. 1998, 46, 251–257. [Google Scholar] [CrossRef]
- Amarendra, A.; Srinivas, L.R.; Rao, R.S. Power system security enhancement in FACTS devices based on Yin-Yang pair optimization algorithm. Soft Comput. 2022, 26, 6265–6291. [Google Scholar] [CrossRef]
- de Araujo, R.A.; Torres, S.P.; Pissolato, J.; Castro, C.A.; Van Hertem, D. Unified AC Transmission Expansion Planning Formulation incorporating VSC-MTDC, FACTS devices, and Reactive Power compensation. Electr. Power Syst. Res. 2023, 216, 109017. [Google Scholar] [CrossRef]
- Muhammad, Y.; Akhtar, R.; Khan, R.; Ullah, F.; Raja, M.A.Z.; Machado, J.A.T. Design of fractional evolutionary processing for reactive power planning with FACTS devices. Sci. Rep. 2021, 11, 593. [Google Scholar] [CrossRef] [PubMed]
- Shukla, V.; Mukherjee, V.; Singh, B. Integration of distributed generations and static var compensators with static synchronous compensators to reduce power losses. Eng. Appl. Artif. Intell. 2023, 126, 107208. [Google Scholar] [CrossRef]
- Huang, R.K.; Gao, W.; Fan, R.; Huang, Q.H. A Guided Evolutionary Strategy Based-Static Var Compensator Control Approach for Interarea Oscillation Damping. IEEE Trans. Ind. Inf. 2023, 19, 2596–2607. [Google Scholar] [CrossRef]
- Li, Y.C.; Ding, Q.Q.; Li, S.F.; Valtchev, S. Optimal Controller Design for Non-Affine Nonlinear Power Systems with Static var Compensators for Hybrid UAVs. Tsinghua Sci. Technol. 2022, 27, 196–206. [Google Scholar] [CrossRef]
- Ibrahim, N.M.A.; El-said, E.A.; Attia, H.E.M.; Hemade, B.A. Enhancing power system stability: An innovative approach using coordination of FOPID controller for PSS and SVC FACTS device with MFO algorithm. Electr. Eng. 2023, 106, 2265–2283. [Google Scholar] [CrossRef]
- Zamani, M.; Shahgholian, G.; Fathollahi, A.; Mosavi, A.; Felde, I. Improving Interarea Mode Oscillation Damping in Multi-Machine Energy Systems through a Coordinated PSS and FACTS Controller Framework. Sustainability 2023, 15, 16070. [Google Scholar] [CrossRef]
- Eslami, M.; Neshat, M.; Abd Khalid, S. A Novel Hybrid Sine Cosine Algorithm and Pattern Search for Optimal Coordination of Power System Damping Controllers. Sustainability 2022, 14, 541. [Google Scholar] [CrossRef]
- Sahu, P.R.; Lenka, R.K.; Khadanga, R.K.; Hota, P.K.; Panda, S.; Ustun, T.S. Power System Stability Improvement of FACTS Controller and PSS Design: A Time-Delay Approach. Sustainability 2022, 14, 14649. [Google Scholar] [CrossRef]
- Modares, H.; Alfi, A.; Sistani, M.B.N. Parameter estimation of bilinear systems based on an adaptive particle swarm optimization. Eng. Appl. Artif. Intell. 2010, 23, 1105–1111. [Google Scholar] [CrossRef]
- Jangir, P.; Parmar, S.A.; Trivedi, I.N.; Bhesdadiya, R.H. A novel hybrid Particle Swarm Optimizer with multi verse optimizer for global numerical optimization and Optimal Reactive Power Dispatch problem. Eng. Sci. Technol. Int. 2017, 20, 570–586. [Google Scholar] [CrossRef]
- Tayal, V.K.; Lather, J.S. Reduced order H∞ TCSC controller & PSO optimized fuzzy PSS design in mitigating small signal oscillations in a wide range. Int. J. Electr. Power Energy Syst. 2015, 68, 123–131. [Google Scholar]
- Chen, Z.Y.; Meng, Y.H.; Wang, R.Y.; Chen, T.M.Y. GWO-based fuzzy modeling for nonlinear composite systems. Steel Compos. Struct. 2023, 47, 513–521. [Google Scholar]
- Seyyedabbasi, A.; Kiani, F. I-GWO and Ex-GWO: Improved algorithms of the Grey Wolf Optimizer to solve global optimization problems. Eng. Comput. 2021, 37, 509–532. [Google Scholar] [CrossRef]
- Khadanga, R.K.; Satapathy, J.K. A new hybrid GA-GSA algorithm for tuning damping controller parameters for a unified power flow controller. Int. J. Electr. Power Energy Syst. 2015, 73, 1060–1069. [Google Scholar] [CrossRef]
- Ajami, A.; Armaghan, M. Application of Multi-Objective Gravitational Search Algorithm (GSA) for Power System Stability Enhancement by Means of STATCOM. Int. Rev. Electr. Eng. 2012, 7, 4954–4962. [Google Scholar]
- Zhang, J.Z.; Zhang, T.; Zhang, G.; Kong, M. Parameter optimization of PID controller based on an enhanced whale optimization algorithm for AVR system. Oper. Res. 2023, 23, 44. [Google Scholar] [CrossRef]
- Djalal, M.R.; Robandi, I.; Prakasa, M.A. Stability Enhancement of Sulselrabar Electricity System Using Mayfly Algorithm Based on Static Var Compensator and Multi-Band Power System Stabilizer PSS2B. IEEE Access 2023, 11, 57319–57340. [Google Scholar] [CrossRef]
- Moghadam, A.T.; Aghahadi, M.; Eslami, M.; Rashidi, S.; Arandian, B.; Nikolovski, S. Adaptive Rat Swarm Optimization for Optimum Tuning of SVC and PSS in a Power System. Int. Trans. Electr. Energy. Syst. 2022, 2022, 4798029. [Google Scholar]
- Abd-Elazim, S.M.; Ali, E.S. Coordinated design of PSSs and SVC via bacteria foraging optimization algorithm in a multimachine power system. Int. J. Electr. Power Energy Syst. 2012, 41, 44–53. [Google Scholar] [CrossRef]
- Kamarposhti, M.A.; Colak, I.; Iwendi, C.; Band, S.S.; Ibeke, E. Optimal Coordination of PSS and SSSC Controllers in Power System Using Ant Colony Optimization Algorithm. J. Circuits Syst. Comput. 2022, 31, 2250060. [Google Scholar] [CrossRef]
- Guo, Q.; Gao, L.; Chu, X.J.; Sun, H.D. Parameter Identification for Static var Compensator Model Using Sensitivity Analysis and Improved Whale Optimization Algorithm. Case J. Power Energy Syst. 2022, 8, 535–547. [Google Scholar]
- El-Dabah, M.A.; Hassan, M.H.; Kamel, S.; Abido, M.A.; Zawbaa, H.M. Optimal Tuning of Power System Stabilizers for a Multi-Machine Power Systems Using Hybrid Gorilla Troops and Gradient-Based Optimizers. IEEE Access 2023, 11, 27168–27188. [Google Scholar] [CrossRef]
- He, P.; Pan, Z.W.; Fan, J.L.; Tao, Y.K.; Wang, M.Y. Coordinated design of PSS and multiple FACTS devices based on the PSO-GA algorithm to improve the stability of wind-PV-thermal-bundled power system. Electr. Eng. 2023, 106, 2143–2157. [Google Scholar] [CrossRef]
- Mirjalili, S.; Lewis, A. The Whale Optimization Algorithm. Adv. Eng. Softw. 2016, 95, 51–67. [Google Scholar] [CrossRef]
- Brodzicki, A.; Piekarski, M.; Jaworek-Korjakowska, J. The Whale Optimization Algorithm Approach for Deep Neural Networks. Sensors 2021, 21, 8003. [Google Scholar] [CrossRef]
- Li, Y.T.; Zeng, Y.; Qian, J.; Yang, F.J.; Xie, S.H. Parameter Identification of DFIG Converter Control System Based on WOA. Energies 2023, 16, 2618. [Google Scholar] [CrossRef]
- Zhang, X.L.; Zhou, S.B. WOA-DBSCAN: Application of Whale Optimization Algorithm in DBSCAN Parameter Adaption. IEEE Access 2023, 11, 91861–91878. [Google Scholar] [CrossRef]
- Zhang, J.Z.; Zhang, T.; Zhang, G.; Wang, D.S.; Kong, M. Using the Whale Optimization Algorithm to Solve the Optimal Reactive Power Dispatch Problem. Processes 2023, 11, 1513. [Google Scholar] [CrossRef]
- Zhang, J.B.; Li, T.R.; Ruan, D.; Liu, D. Neighborhood Rough Sets for Dynamic Data Mining. Int. J. Intell. Syst. 2012, 27, 317–342. [Google Scholar] [CrossRef]
- Zhang, D.; Zhu, P. Variable radius neighborhood rough sets and attribute reduction. Int. J. Approx. Reason. 2022, 150, 98–121. [Google Scholar] [CrossRef]
- Wang, C.Z.; Shi, Y.P.; Fan, X.D.; Shao, M.W. Attribute reduction based on k-nearest neighborhood rough sets. Int. J. Approx. Reason. 2019, 106, 18–31. [Google Scholar] [CrossRef]
- Abdolrazzagh-Nezhad, M. Enhanced cultural algorithm to solve multi-objective attribute reduction based on rough set theory. Math. Comput. Simul. 2020, 170, 332–350. [Google Scholar] [CrossRef]
- Chen, Y.M.; Zeng, Z.Q.; Lu, J.W. Neighborhood rough set reduction with fish swarm algorithm. Soft Comput. 2017, 21, 6907–6918. [Google Scholar] [CrossRef]
- Dehghani, M.; Karrari, M. Nonlinear robust modeling of synchronous generators. Iran. J. Sci. Technol. Trans. B Eng. 2007, 31, 629–640. [Google Scholar]
- Liu, M.Y.; Bizzarri, F.; Brambilla, A.M.; Milano, F. On the Impact of the Dead-Band of Power System Stabilizers and Frequency Regulation on Power System Stability. IEEE Trans. Power Syst. 2019, 34, 3977–3979. [Google Scholar] [CrossRef]
- Pawlak, Z.; Skowron, A. Rudiments of rough sets. Inf. Sci. 2007, 177, 3–27. [Google Scholar] [CrossRef]
- Qi, Z.; Liu, Y.L.; Song, Q.Z.; Zhou, N.B. An Improved Greedy Reduction Algorithm Based on Neighborhood Rough Set Model for Sensors Screening of Exoskeleton. IEEE Sens. J. 2021, 21, 26964–26977. [Google Scholar] [CrossRef]
- Liu, Y.; Huang, W.L.; Jiang, Y.L.; Zeng, Z.Y. Quick attribute reduct algorithm for neighborhood rough set model. Inf. Sci. 2014, 271, 65–81. [Google Scholar] [CrossRef]
- Zhang, W.; Liu, J.; Fan, L.B.; Liu, Y.H.; Ma, D. Control strategy PSO. Appl. Soft Comput. 2016, 38, 75–86. [Google Scholar] [CrossRef]
- Mirjalili, S.; Mirjalili, S.M.; Lewis, A. Grey Wolf Optimizer. Adv. Eng. Softw. 2014, 69, 46–61. [Google Scholar] [CrossRef]
- Awadallah, M.A.; Al-Betar, M.A.; Doush, I.A.; Makhadmeh, S.N.; Al-Naymat, G. Recent Versions and Applications of Sparrow Search Algorithm. Arch. Comput. Methods Eng. 2023, 30, 2831–2858. [Google Scholar] [CrossRef]
Disclaimer/Publisher’s Note: The statements, opinions and data contained in all publications are solely those of the individual author(s) and contributor(s) and not of MDPI and/or the editor(s). MDPI and/or the editor(s) disclaim responsibility for any injury to people or property resulting from any ideas, methods, instructions or products referred to in the content. |
© 2024 by the authors. Licensee MDPI, Basel, Switzerland. This article is an open access article distributed under the terms and conditions of the Creative Commons Attribution (CC BY) license (https://creativecommons.org/licenses/by/4.0/).