Next Article in Journal
Speech Emotion Recognition Using Dual-Stream Representation and Cross-Attention Fusion
Previous Article in Journal
A Simple Thermal Model for Junction and Hot Spot Temperature Estimation of 650 V GaN HEMT during Short Circuit
 
 
Font Type:
Arial Georgia Verdana
Font Size:
Aa Aa Aa
Line Spacing:
Column Width:
Background:
Article

Design and Analysis of a High-Gain, Low-Noise, and Low-Power Analog Front End for Electrocardiogram Acquisition in 45 nm Technology Using gm/ID Method

by
Md. Zubair Alam Emon
1,2,*,
Khosru Mohammad Salim
2 and
Md. Iqbal Bahar Chowdhury
1
1
Department of Electrical and Electronic Engineering, United International University, Dhaka 1212, Bangladesh
2
Department of Electrical and Electronic Engineering, Independent University, Bangladesh, Dhaka 1229, Bangladesh
*
Author to whom correspondence should be addressed.
Electronics 2024, 13(11), 2190; https://doi.org/10.3390/electronics13112190
Submission received: 3 May 2024 / Revised: 23 May 2024 / Accepted: 31 May 2024 / Published: 4 June 2024
(This article belongs to the Section Bioelectronics)

Abstract

In this work, an analog front-end (AFE) circuit for an electrocardiogram (ECG) detection system has been designed, implemented, and investigated in an industry-standard Cadence simulation framework using an advanced technology node of 45 nm. The AFE consists of an instrumentation amplifier, a Butterworth band-pass filter (with fifth-order low-pass and second-order high-pass sections), and a second-order notch filter—all are based on two-stage, Miller-compensated operational transconductance amplifiers (OTA). The OTAs have been designed employing the g m / I D methodology. Both the pre-layout and post-layout simulation are carried out. The layout consumes an area of 0.00628 mm2 without the resistors and capacitors. Analysis of various simulation results are carried out for the proposed AFE. The circuit demonstrates a post-layout bandwidth of 239 Hz, with a variable gain between 44 and 58 dB, a notch depth of −56.4 dB at 50.1 Hz, a total harmonic distortion (THD) of −59.65 dB (less than 1%), an input-referred noise spectral density of <34 μ Vrms/ Hz at the pass-band, a dynamic range of 52.71 dB, and a total power consumption of 10.88 μW with a supply of ±0.6 V. Hence, the AFE exhibits the promise of high-quality signal acquisition capability required for portable ECG detection systems in modern healthcare.

1. Introduction

In the last two decades, tremendous and rapid technological advancement has been observed in the world of electronics. The shrinking of feature size (i.e., channel length of a transistor) is a testament to this advancement. Although digital circuits have already been working on technology nodes (interchangeable with channel length) lower than 5 nm [1,2], their analog circuit counterparts have not advance at the same pace. For the past two decades, most analog circuits have been developed using a 180 nm node or above [3,4,5,6,7,8,9,10,11,12,13,14,15,16,17] due to some benefits enjoyed by the larger technology nodes, for example, ease of design, larger amplification, low noise, etc. However, in mixed-signal circuits, analog circuits need to be fabricated with the digital circuits on the same chip to meet various purposes [18]. One such analog circuit is an operational amplifier (OPAMP), which usually has two inputs and a single output.
OPAMPs are versatile integrated circuits (ICs) widely used in various applications, including small-signal amplification, filtering, wave generations, arithmetic operations, and analog-to-digital (ADC) and digital-to-analog (DAC) conversion. In recent years, novel OPAMP architectures have emerged [19,20,21,22,23], aiming to enhance their functionality for specific domains. One such critical domain is biomedical electronics, where OPAMPs play a crucial role [24] and serve as fundamental building blocks. In biomedical electronic circuits, OPAMPs need to address the unique features demanded by bio-potential signals (i.e., ECG, EEG, EMG), which include high amplification (as these signals are inherently weak), low noise levels (to ensure accurate signal acquisition and subsequent processing), and low power consumption. These features become indispensable for portable medical devices such as ECG monitors, where OPAMPs are commonly used for acquiring ECG signals generated by the heart [25] to enable precise monitoring and diagnosis. OPAMPs are also extensively employed in other medical platforms, including diagnostics, therapy, imaging, and instrumentation. The versatility and adaptability of OPAMPs continue to drive innovation in healthcare technology [26].
Figure 1 shows a typical block diagram of an analog front end (AFE) for an ECG acquisition system. The sensors are attached to the human body to collect the analog signal. This signal is passed to the AFE for amplification and noise removal. The processed signal is then digitized using an analog-to-digital converter. This work focuses on the blocks highlighted in the AFE figure.
In comparison with analog circuits, designing digital circuits requires less effort as the input signals are limited to only two voltage levels—logic 1 (HIGH) and logic 0 (LOW). Indeed, the digital circuit design principle utilizes the switching (ON or OFF) concept, which can be easily realized by transistors like MOSFET or BJT. However, on the other hand, analog circuits deal with continuous signals, comprising infinite voltage levels. This increases complexity in the design. Analog circuits mostly use transistors to amplify signals. Multiple transistors are used to design a circuit that can implement mathematical functions on signals, known as OPAMP. Most studies focus on the design of OPAMP in larger nodes, usually 180 nm or more. Very few studies can be found for designs of 90 nm [27] and 45 nm [28,29]. This is due to the fact that below 180 nm channel length the transistors suffer greatly from short channel effects. This effect is not accounted for in the widely used long-channel model (also known as the Ideal or Shockley model). This adds to the design complexity. However, lower technology nodes (smaller channel length) can offer great benefits in terms of performance parameters. The long-channel model, which is widely used for analog circuit design, is not very accurate for lower nodes. There are other models, such as EKV, BSIM, etc., that can better predict the transistor behavior in lower nodes, but they are too complex, as they involve too many variables and also lack a well-established design flow.
The g m / I D method can simplify the design process for designers [30], as the g m / I D parameter is not dependent on any model equation and is applicable in all regions of operation. For this semi-empirical approach, the necessary curves are generated directly from the simulator, which closely matches the actual measurement. In [31], the design and analysis of different OPAMP architectures are discussed, where long-channel MOSFET models are used. It is very difficult to design circuits in low-technology nodes (channel length ≤ 180 nm) using the long-channel model. The g m / I D method explained in [30] provides various examples of designs with MATLAB scripts. The method utilizes look-up table (LUT), but it lacks the analysis of circuits to meet multiple specifications such as power, gain-bandwidth product (GBW), power supply rejection ratio (PSRR), common mode rejection ratio (CMRR), etc. Also, no specific design methodology is discussed in this work and searching values from a table can become tedious and time consuming. The work in [32] describes the use of a licensed software called ‘Analog Designer’s Toolbox’ (ADT). To use the toolbox, the user needs to provide MOSFET model parameters in written form. The integrated circuit designer’s usually have access to realistic models provided by manufacturing companies (such as TSMC). Deriving necessary parameters from these realistic models for the ADT toolbox adds more design complexity. The authors in [33] discuss the design of differential amplifier circuits using g m / I D methodology. This work assumes some specifications. The design process involves solving a number of equations using the specifications. In solving these equations, a significant amount of the unknown variable values are required. In finding those variable values, the authors needed more characteristic curves. The work of [34] focuses on the design of CMOS telescopic OTA and [35] focuses on a down-conversion mixer. The authors only mentioned a design flow using g m / I D but did not explain the flow. The selection of design parameters from g m / I D curves or LUT are not demonstrated. All the cited works except [34] lack the usage of realistic MOSFET models of various technology nodes (such as 45 nm, 90 nm, 180 nm, etc., models from TSMC), resulting in inaccuracy in the design to some extent.
In this work, the characteristic curves generated from the simulator (Cadence) using a realistic MOSFET model from TSMC (45 nm) are used. ‘SPICE’ simulators can also be used to generate the curves. An efficient script that can be used to generate all the necessary curves at once is developed. This script can be used inside the simulator. A design methodology is developed that involves analysis of the selected circuit (2 stage OTA) to meet multiple specifications (Power, GBW, CMRR, PSRR, Noise, etc.) through a step-by-step design process using the g m / I D curves and optimization approaches. The usual design flow of the g m / I D method is modified for accurate results. In the proposed design flow, the usage of a design equations is minimized, which eliminates the determination of unknown variable values from characteristic curves. As a result, the number of necessary characteristic curves is minimized. The proposed design flow is presented through a flow chart for better understanding. Using this systematic design process flow, an OTA (interchangeable with OPAMP) in 45 nm technology node is designed, which is used to implement the various blocks—an instrumentation amplifier, a notch filter, a low-pas filter, and a high-pass filter of the proposed ECG acquisition system, as shown in Figure 2. The target performance metrics are verified through various simulations, which includes transient, ac, stability, noise, common-mode rejection ratio (CMRR), power-supply rejection ratio (PSRR), total harmonic distortion (THD), etc.
The paper is structured as follows. Section 2 presents a detailed explanation of the developed methodology, which includes analysis and design of the OTA. Design constraints and the design of the ECG acquisition system is explained in Section 3. A simple and brief review of the various types of analyses required for analog integrated circuits are mentioned in Section 4.1. Section 4.2.1 explains the schematic-level simulations of the designed OTA and compares the result with contemporary designs. ECG acquisition system simulations are shown and analyzed in Section 4.2.2. Section 4.3 presents the layout implementation and also demonstrates the post-layout simulations of both the OTA (Section 4.3.1) and the whole ECG acquisition system (Section 4.3.2). The designed AFE is compared with contemporary works in Section 4.4. Conclusions of the work are drawn in Section 5. This section includes the comparison with recent reported works.

2. Methodology

This section is divided into two sub-sections. In Section 2.1, a detailed analysis of the OTA circuit is presented and a conclusion is drawn for each MOSFET device’s required inversion region, area, and g m / I D to meet the various specifications. In Section 2.2, the design procedure and optimization of the OTA circuit is explained, followed by the design of the AFE system.

2.1. Analysis of Circuit

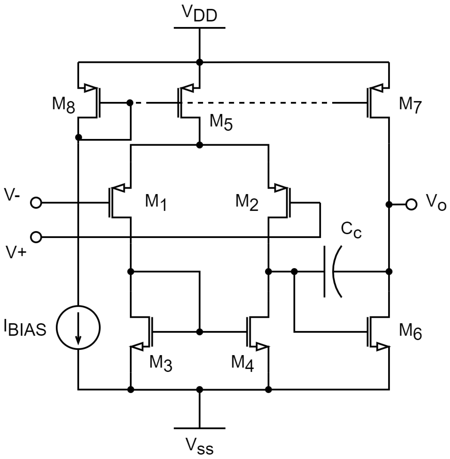
There are several architectures for OTA [19,20,21,22,36]. Two-stage Miller-compensated OTA is chosen for its simplicity, robustness, and popularity [37]. This architecture can deliver high gain and output swing. Figure 3 depicts the two-stage Miller-compensated OTA circuit. In this OTA, a differential input stage ( M 1 M 2 ) amplifies the input signal, and a common-source output stage ( M 6 M 7 ) provides a high output impedance. A capacitor, Cc, following the Miller compensation technique, is inserted between the output and input of the second stage to ensure the stability of the proposed OTA. Cc lowers the gain at high frequencies and reduces the phase shift caused by the parasitic capacitance. The current through M 1 , M 3 branch is copied into the M 2 , M 4 branch through current mirror action of the M 3 , M 4 load MOS pair. The signal is further amplified by the output stage formed by M 6 , M 7 MOSFETs. I B I A S is copied through the current mirror action of M 8 , M 5 and M 7 , M 5 .
An OTA designed for the portable ECG system must provide low power, low noise, and high gain [38]. Low power ( V s u p p l y × I t o t a l ) demands lower supply voltage and lower bias current ( I b i a s ). Since the proposed OTA is intended to be implemented in 45 nm process technology, a bias of ±0.6 V has been chosen. To ensure lower power, a total current ≤1 μ A is preferable. Through specification-aware analysis of the circuit, the required inversion region can be predicted. Typically, the transistors are kept in the saturation region for amplification purpose. To maintain the MOSFET device operation in the saturation region, Equation (1) needs to be satisfied.
| V D S | | V G S V T H |
Power spectral density of the input-referred noise (IRN) voltage of a MOSFET is given by the following equation [39],
v i 2 ¯ Δ f = 4 k T γ 1 g m ,
and for the single-ended differential amplifier (1st stage), it can be written from [39]
v i 2 ¯ Δ f g m of load g m of input = g m 3 g m 1 .
Equation (2) suggests that if g m is lowered, IRN will increase. However, from [39],
g m I D , A r e a .
Therefore, the area (WxL) of the active loads should be minimized while the area of the input drivers ( M 1 , M 2 , M 6 ) should be maximized. A p-channel MOSFET is chosen as the input driver as it gives less flicker noise compared to its counterpart n-channel device [40]. For lower power, I D should be kept small so the width (W) can be increased to increase g m , which results in an increase of g m / I D , hinting towards the weak or moderate inversion region of the driver MOSFETs.
Again, GBW is related to g m / I D through Equation (5) [31]. Therefore, the high g m / I D value required for the weak inversion region causes the GBW to drop.
G B W 1 g m / I D
According to Equation (6) [31], a higher value of g m / I D can cause higher THD.
T H D g m / I D
For bio-potential signal acquisition circuits, it is important to keep the THD as low as possible to ensure linear amplification. Thus, a trade-off between noise and THD has to be made. However, for the higher gain, g m / I D must be increased, as the parameter is related in proportion to intrinsic gain, g m / g d s .
From Equation (7), for a high CMRR, a high value of g m is preferred to keep a smaller current mismatch between the input drivers M 1   and   M 2 . Also, keeping the device larger reduces the mismatch and short channel effects [41].
C M R R g m Δ g m ( 1 + 2 g m R s s )
For a higher PSRR, it is imperative to have a higher gain for the OTA, as per Equation (8) [31,39].
P S R R = Δ V D D Δ V o u t = g m 2 g m 6 ( r 02 | | r 04 ) ( r 06 | | r 07 )
To realize an OTA for low power with a balanced THD, noise, gain, and CMRR and PSRR performance, a low-bias current ( I B I A S ), moderate g m / I D (moderate inversion) region for the driver MOSFETs, and strong inversion is chosen for the rest of the devices. Although weak inversion (sub-threshold region) can provide higher g m for a given I D and hence, higher gain with lower power [42], this region is highly sensitive to the gate voltage and can limit the linearity of the device gain [43]. To reduce the channel length modulation effect, higher channel lengths for the devices are chosen. Table 1 summarizes the necessary inversion region, area, and g m / I D for all the devices.
The design Equations (9) and (10) [31] are used in the calculation of g m / I D for driver MOSFETs and for choosing the I D and Cc of the circuit.
( g m / I D ) 1 , 2 = 4 π G B W / S R
G B W = g m 1 , 2 / C C
To attain a phase margin of 60 degrees, Equations (11) and (12) from [31] are manipulated.
g m 6 = 10 g m 2
C c 0.22 C L ,
where C L is load capacitance and is a design specification.

2.2. Design Procedure

In the context of the sub-micron design and design complexity, design with available models such as EKV (Enz-Krummenacher-Vittoz), long-channel (square law), etc., may become difficult. Therefore, the g m / I D method is utilized. The developed design and optimization flow implementing the g m / I D method is displayed in Figure 4. The inclusion of the first decision block (diamond shaped) in the flow-chart offers a greater accuracy of the design. The developed flow is a slight modification of the traditional flow.

2.2.1. Parameter Extraction from the Literature

The first step in designing the OTA starts with the extraction of the specifications from the literature review. In order to design a low-power OTA, a total current of 800 nA and a supply of ± 0.6 V is chosen. The selected values keep the power of the OTA below 1 μ W. In the works of [19,20,21], the designed OTAs yield gain values between 31.1 and 47.6 dB, a PSRR and CMRR range between 37.2 and 70 dB and 65 and 105 dB, respectively, THD values are < 1 % , and the input-referred noise spans between 0.12 and 174 μ V/ Hz . In [44], the authors investigated various segments of the ECG wave and reported a minimum required slew rate of <1 V/s or 1 μ V/ μ S. In this work, a gain of 60 dB (1000 in linear) and −3 dB frequency of 1.25 kHz for the OTA is selected, as the OTA for the ECG acquisition system is designed for a bandwidth of 150 to 1 kHz, depending upon its usage [45]. This produces a gain bandwidth product of 1.25 MHz. The slew rate of 0.67 V / μ s is chosen for design convenience. The load capacitance ( C L ) is considered as 2 pF. The specifications chosen for the design of OTA are listed in Table 2.

2.2.2. g m / I D Curve Generation

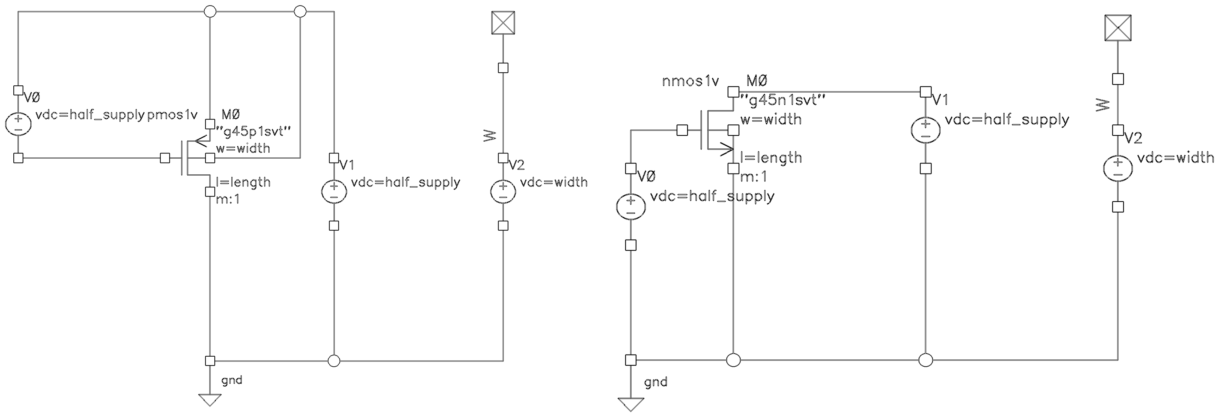
The schematics of Figure 5 are used for p-channel and n-channel MOSFET’s characteristic curves generation. The ‘vdc’ parameter of ‘V0’ dc source (gate source voltage, V G S ) is swept from 0.1 to 0.9 V. The drain-to-source voltage controlled by the ‘v1’ source of the MOSFET is kept constant. The ‘half supply’ variable is set to 0.6 for M 5 , M 6 , M 7 , and M 8 and 0.3 for M 1 , M 2 , M 3 , and M 4 MOSFETs. The source on the right (‘V2’) is used only to view the width value of the MOSFET as a legend for the generated curves and has no effect on these curves.
Variables regarding the g m / I D method, such as g m (trans-conductance), g m / I D (trans-conductance efficiency), g m / g d s (intrinsic gain), ω T (transit frequency), and I D , I D /(W/L) (current density), are plotted against V G S for various channel lengths (495 nm, 1 μ m, 5  μ m, 10 μ m) through parametric sweeps for both n-channel and p-channel MOSFETs while keeping the width (1 μ m) and drain-source voltage (‘half supply’ variable) fixed. V G S acts as a common variable between all the other plots. Cross-plotting of the various variables (such as g m / I D vs. g m / g d s or I D or V O V (overdrive voltage), etc.) is performed. Figure 6 displays only the g m / I D vs. V O V plot for L = 1 μ m, 5 μ m and 10 μ m. In 45 nm technology node, the simulated Figure 6 shows that the g m / I D value varies from 8 to 36. Generally, a lower g m / I D refers to the strong inversion region and a higher value refers to the weak inversion region. The moderate inversion region starts from V O V ≥ 0 mV, where the g m / I D value is nearly 30 μ S/ μ A for the simulated channel lengths.
Although the aspect ratio of MOSFETs can be calculated from the current density plot (if I D is known or assumed), an observation is made that plotting for a required or selected ‘width’ provides more accuracy in circuit-level simulation. In this work, a 100 nA current is chosen to flow through drivers M 1 and M 2 . An ‘ocean script’ is developed to generate the various plots. The script can be loaded using a ‘load’ command from the ‘virtuoso’ command window and also from ‘SKILL IDE’. ‘SKILL’ functions such as ‘ocnYvsYplot (?wavex Id ?wavey gmoverId)’ in ocean script will create a cross-plot of ‘Id’ in the Y-axis and ‘gmoverId’ in the X-axis for W = 1 μ m. A sample ocean-script has been provided in Appendix A, where only the g m / I D vs. I D plot of pMOS is generated using the schematic in Figure 5 (Left). It should be mentioned that the schematic must be simulated beforehand. Then the script can be utilized.

2.2.3. Aspect Ratio Selection from g m / I D Curves

In order to determine the aspect ratio, the drain-to-source voltage, V D S , of each MOSFET is selected. A good distribution of total supply (0.6 + 0.6 = 1.2 V) at the first stage would be as follows: 0.6 V for M 5 , 0.3 V for M 1 , M 2 , and 0.3 V for M 3 , M 4 . For the second stage, the distribution of the total supply may be equal (in M 6 , M 7 ), as it will ensure no off-set voltage at the output. The TSMC 45 nm (gpdk45) technology file has a maximum limit of channel length value of 10 μ m. The aspect ratio has been selected considering this constraint.
Aspect Ratio for Input Pairs ( M 1 , M 2 ):
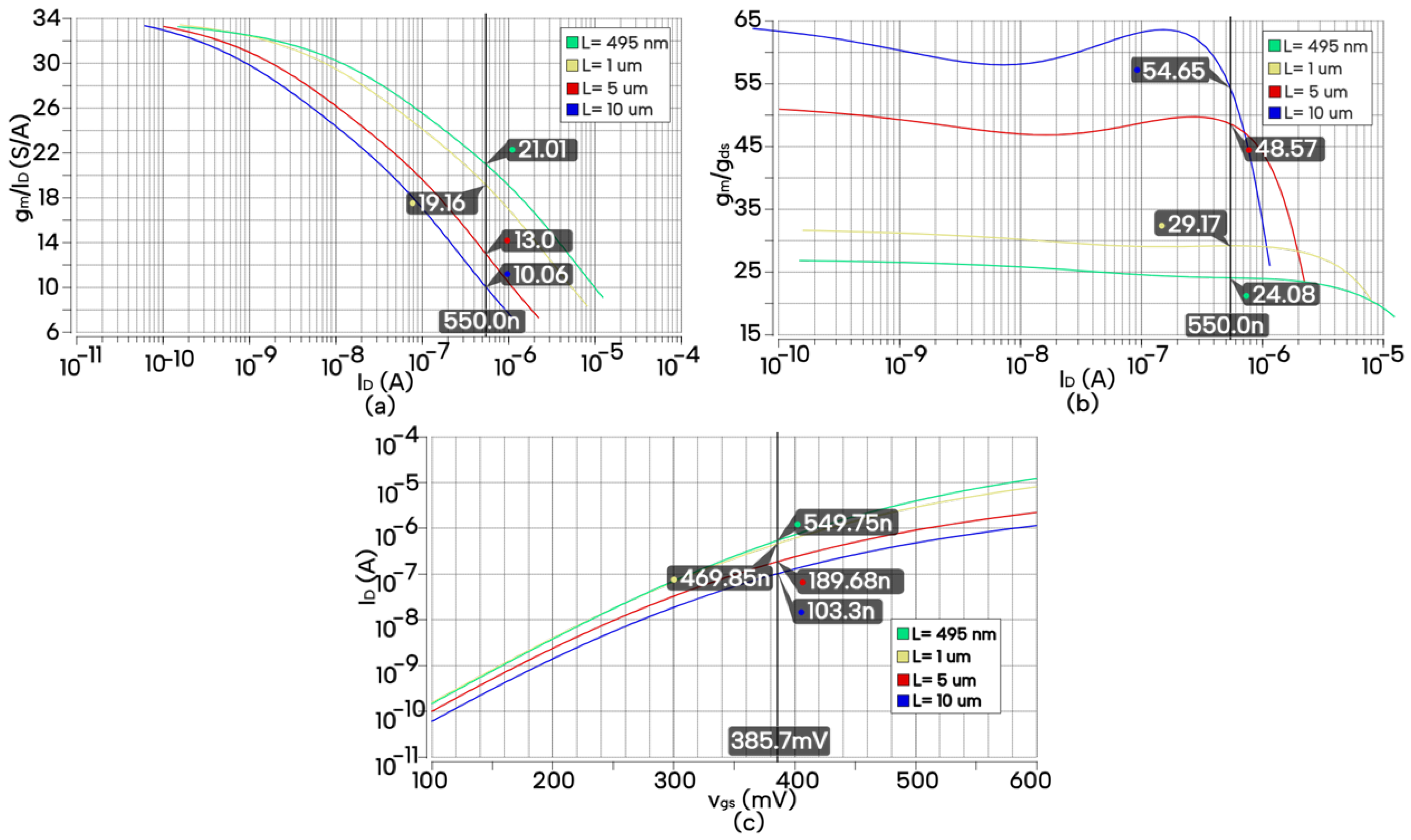
For a GBW of 1.25 MHz and SR of 0.67 V/ μ s, the value of 23.6 μ S/ μ A for g m / I D is calculated from Equation (9). From the g m / I D vs. I D curve in Figure 7a, a g m / I D value of 23.769 (close to 23.63) for 100 nA is selected for L = 5 μ m. Therefore, g m 1 becomes 2.37 μ S for 100 nA. In the first stage, the goal is to achieve a gain ( A V 1 ) of at least 30 dB (33 in linear) so that the remaining gain can be achieved from the next stage. The calculated ( g d s 1 + g d s 3 ) for a gain of 33 is 71.8 nS according to Equation (13) [31].
A V 1 = g m 1 g d s 1 + g d s 3
To achieve a gain of at least 30 dB, the denominator must be ≤71.8 nS. If 71.8 nS is distributed equally in the two terms in the denominator, then g d s 1 = 35.9 nS. Therefore, the requirement for g m / g d s of M 1 , M 2 is 66. Using the g m / g d s vs. g m / I D curve for the selected L = 5 μ m, the g m / g d s is found as 52.5 from Figure 7b, which is closer to the requirement (<66). This gives a g d s value of 45.1 nS. The Vov value is obtained from Figure 7c as 70.22 mV for g m / I D = 23.769 μ S/ μ A and L = 5 μ m. This value helps determine the required dc bias voltage at the gates of the input pairs. The selected width is 1 μ m.
Aspect Ratio for First-Stage Active Loads ( M 3 , M 4 ):
To satisfy the gain requirement of the first stage, the g d s of M 3 , M 4 must be ≤(71.8 nS − 45.1 nS) = 26.7 nS. Also, the analysis in the previous Section 2.1 sub-section indicates a selection of a strong inversion (low g m / I D ) region for M 3 , M 4 . From Figure 8a, the g m / I D is found to be 17.11 μ S/ μ A for 100 nA drain current at L = 10 μ m, and for the same length and g m / I D value, the g m / g d s is obtained as 49.6 from Figure 8b. The calculated gm and gds values are 1.711 μ S and 34 nS, respectively. Although the gds value is higher than the requirement (>26.7 nS), we have proceeded with this value for the first iteration. The selected width is 1 μ m.
Aspect Ratio for Tail Current Source ( M 5 , M 8 ):
The tail current source must be designed to provide a current of 200 nA. When designing the tail current source, choosing the overdrive voltage is crucial. As per the analysis, a strong inversion region is required, which means a lower g m / I D for the current source. Equation (14) [39] establishes an inverse relationship between g m / I D and V O V . Therefore, a high V O V will be chosen.
g m / I D = 2 V O V
Choosing a high V O V , a more stable current can be achieved, regardless of the small variations at the gate voltage. This will lead to more symmetrical operation of the input pairs and less current mismatch between them. As a result, differential gain ( A D ) will increase while lowering the common-mode gain ( A C M ). This leads to achieving a high CMRR, as suggested by Equation (15) [39].
C M R R = A D A C M
From Figure 9a, for a 200 nA current the lowest g m / I D is found to be 15.78 μ S/ μ A for L = 10 μ m. This g m / I D value provides a g m / g d s of 85.39 from Figure 9b and a V O V of 137.3 mV from Figure 9c for the same length.
Aspect Ratio for Second-Stage Input Driver ( M 6 ):
The simulation carried out only for the first stage using the chosen aspect ratios provides 385.7 mV as the biasing voltage ( V G S ) of the second-stage input driver MOSFET ( M 6 ). Also, a gain of 38.21 dB (81.38 in linear) is acquired at the output of the first stage. For the requirement of a gain of at least 1000 (60 dB), at least a gain of 12.29 at the second stage is needed. The requirement of g m / I D for M 6 is the same as the input pairs, i.e., g m / I D = 23.76 μ S/ μ A.
Using Figure 10c, a drain current of ~550 nA (close to the requirement of 600 nA) for V G S = 385.7 mV has been selected. The channel length at this condition is obtained as 495 nm from this figure. A g m / I D value of 21.01 (close to 23.76) and a g m / g d s value of 24.082 are obtained at this channel length from Figure 10a and Figure 10b, respectively. The g m 6 value is then calculated as 11.55 μ S. The second-stage gain is provided by Equation (16) [39].
A V 2 = g m 6 g d s 6 + g d s 7
Using Equation (16), the calculated ( g d s 6 + g d s 7 ) = 940 nS. If g d s 6 = g d s 7 is assumed, then g d s 6 = g d s 7 = 470 nS, and the required g m 6 / g d s 6 is 24.5, which is slightly higher than the selected value of 24.082. The width of M 6 is 1 μ m.
Aspect Ratio for Second-Stage Active Load ( M 7 ): The first stage simulation delivers a bias voltage, V G S , of 424.8 mV for M 7 . Analysis of the circuit favors the use of strong inversion for M 7 . From Figure 11c, the length of M 7 is chosen as 3 μ m for the desired current value of 550 nA at VGS = 424.8 mV. This channel length provides g m / I D = 17.15 μ S/ μ A from Figure 11a and g m / g d s = 77.84 from Figure 11b. The necessary gm is calculated as 9.43 μ S and the gds is 122 nS (<470 nS). This yields a gain larger than the preferred gain of 12.29 at the second stage. The width is 1 μ m.

2.2.4. OTA Circuit Simulation and Optimization

The OTA in Figure 3 has been designed in Cadence ‘virtuoso’ using the selected aspect ratios, as shown in Table 3, and simulated using ‘spectre’. The frequency response of the simulated OTA is shown in Figure 12. The simulated gain is 64.5 dB and obtained GBW is 954 kHz, which are close to the chosen gain (≥60 dB) and GBW (1.25 MHz), respectively.
Figure 13 shows the dc operating points of each MOSFET devices after simulation. In the first stage, the tail current source drain current ( I D 5 ) is I D 5 = 203.05 nA, and in the second stage the output current ( I D 7 ) is 573.036 nA. The simulated drain currents are close to the chosen value ( I D 5 = 200 nA and I D 7 = 600 nA).
The dc operating points of the circuit are summarized in Table 3. The simulated g m / I D values are consistent with the selected values from the curves.
In order to improve noise performance and to increase V D S 6 and I D 6 , 7 , the M 6 and M 7 devices are re-designed by increasing their area. Also, at the first stage, it is required to match the g m / I D of the input drivers perfectly and increase V D S 5 . Therefore, re-distribution of the voltages are as follows: V D S 5 = 0.575 V, V D S 1 , 2 = 0.25 V, and V D S 3 , 4 = 0.375 V. The aspect ratios are re-calculated.
Figure 14 reveals the new choice (final iteration) of g m / I D , VOV, and g m / g d s selection for input pairs. The shaded region depicts the moderate inversion region. This can be confirmed from Figure 15, showing the f T x g m / I D vs. Vov plot, which has a bell-shaped curve. The peak value at V O V = 135 mV lies inside the moderate inversion region. It should be noted that the moderate inversion region starts from Vov = 0. The operating point for the driver MOSFETs is 66.85 mV, which is inside the moderate inversion region.
The design is finalized after a few iterations. After that, the OTA is simulated for dc, transient, ac, noise, input–output wave shape similarity, gain, power-consumption, and input-referred noise analyses. The aspect ratios are tweaked to meet the requirements (if not met) further, and the simulations are re-run. Table 4 summarizes the finalized design of the OTA.

2.2.5. Instrumentation Amplifier and Filter Circuits Simulation and Optimization

The circuit topology (for individual blocks) is decided from the literature review and ease of design perspective. Active RC filters are chosen for this work, and subsequently low-pass, high-pass, notch filters, and instrumentation amplifier (IA) circuits are separately designed and simulated. For each individual circuit, the desired gain and component values (resistor and capacitor) are decided from the design equation, component sweep, and parametric analysis. Initially, the −3 dB (cut-off) frequency is derived from the specifications. Using the design equations, all the component values are calculated. Then, applying sweep and parametric analysis (keeping the calculated values inside the sweep range), the component values are selected and optimized. The design and optimization flow is displayed in Figure 16.
All the individual circuits are tested for ringing-free (oscillation-free) operation, which is ensured by (closed-loop phase margin ≥ 60°) transient and ac simulations.

2.2.6. Trade-Off and Optimization for the AFE

Eventually, the individual circuits are cascaded for the realization of the whole system (AFE). All the necessary analyses are simulated to check and verify the operation of the AFE. For the final trade-off and optimization, analysis of the simulated circuit is performed manually. Minute changes are made to optimize (reduce IRN, power) the individual circuits. For optimization, the developed flow of work is followed. Table 5 summarizes the optimized OTAs for different circuits.

3. ECG Acquisition System Design

Figure 17 shows the full circuit diagram for the proposed AFE for ECG signal acquisition. The system contains a band-pass filter with a notch. Two-stage OTAs (un-buffered) are utilized instead of three-stage OTAs (buffered) to reduce the transistor count. As the final stage of the OTA is a common source amplifier, it provides high output impedance. Thus, the design of filters must employ very high resistance values in order to avoid the loading effect. A three-stage OTA would reduce the resistor values but it is difficult to design for the necessary phase margin.
ECG signals mostly vary from 10 μ V to 5 mV in amplitude and are mostly concentrated between 0.05 Hz and 35 Hz frequency [46]. According to [47,48,49], a 0.2 mV–5 mV voltage range is considered for the design. Frequency ranging from 0.05 Hz to 250 Hz is chosen for the design, as per [4,47,50,51]. The constraints for the filters of ECG acquisition systems are as follows: (1) Low input-referred noise density (<400 μ Vrms/ Hz ), (2) High order, (3) Low THD (<−50 dB), and (4) Low power consumption (<50 μ W) [38]. For the filters, Active-RC topology is used, though a Gm-C filter might seem preferable [52]. A Gm-C filter can accommodate higher bandwidths but is sensitive to parasitics [53]. In [54], a comparison shows that the Active-R filter performed slightly better than the Gm-C filter. In [53], the authors found Gm-assisted Active-RC’s linearity is better than Gm-C. The tunability of Active-RC for gain and bandwidth is much easier [55].
An instrumentation amplifier with low noise performance is added as the input stage. The gain of the instrumentation amplifier helps the overall noise to decrease [56]. A total of nine OTAs are used for the four blocks.

3.1. Instrumentation Amplifier

An nstrumentation amplifier (IA) is used to subtract the two input signals while providing a suitable gain to the whole system. Three OTAs and seven resistors (6xR1, Rvar1) are required for the design of the IA. The ‘Rvar1’ ( R g a i n ) variable resistor can be adjusted to control gain.
A V = 1 + 2 R R g a i n
Utilizing design Equation (17) [57], the values of the resistors are determined for a specific gain. To avoid the loading effect, R and R g a i n are selected to be at least greater than 10 times.

3.2. Notch Filter Design

The second block of the circuit is a second-order active Twin-T topology notch filter. Two OTAs, three capacitors (2xC1, C2), and five resistors (2xR2, R3, R4, R5) are required in the design of this block. This type of filter usually provides no gain.
f N = 1 4 π R C Q = f N B W K = 1 4 Q
Applying Equation (18) [57], resistor and capacitor values are determined for a high-Q high notch-depth.

3.3. Low-Pass Filter Design

The third block of the circuit is a fifth-order Butterworth low-pass filter. Cascaded topology is used in realizing the fifth-order filter. Though function replacement realization is preferred over other topology [38], cascade-active topology is easier to design for the required band and additional gain. Two second-order filters followed by a first-order filter provide a fifth-order filter. To ensure ringing-free operation, a minimum of a 45-degree phase margin is required, while 60 degrees is preferable in the closed-loop systems [31,39]. The two second-order sections gains are chosen to be 0 dB. This ensures more than a 60-degree phase margin in the closed-loop system. The final section is a first-order section with a gain > 0 dB. The ‘Rvar2’ is a variable resistor to control gain. The LPF block comprises three OTAs, five capacitors (5xC3), and nine resistors (5xR6, 2xR7, R8, Rvar2). The LPF is designed for a higher cut-off frequency of 250 Hz, which is a requirement of ECG acquisition systems.
f c = 1 2 π R C
Using Equation (19) [57], capacitor (C), and resistor (R) values are calculated.

3.4. High-Pass Filter Design

The final block of the circuit is a second-order Butterworth high-pass filter. For proper biasing conditions, the inverting input is connected to ‘VSS’ instead of ‘gnd’ through R10. This block contains one OTA, two capacitors (2xC4), and four resistors (R9, 2xR10, R11). Ideally, for an ECG signal the lower cut-off frequency is 0.05 Hz.
f c = 1 2 π R C
Employing design Equation (20) [57], capacitor value (C) is calculated after careful selection of resistor value (R).
The designed parameters (resistors and capacitors) of the whole system are summarized in Table 6. The large resistors can be substituted with MOSFETs (operating as resistors).

4. Simulation and Results

The section portrays the various simulation results and discusses the findings. A brief introduction to various ‘analyses’ is first provided in Section 4.1. Then pre-layout simulations of the OTA and the proposed ECG acquisition system are shown in Section 4.2, followed by the post-layout simulations in Section 4.3. A comparison with recent works is stated in Section 4.4. Here, all the simulations are carried out in the Cadence virtuoso software version: 6.17 using the 45 nm MOSFET model by TSMC.

4.1. Analyses and Test-Bench

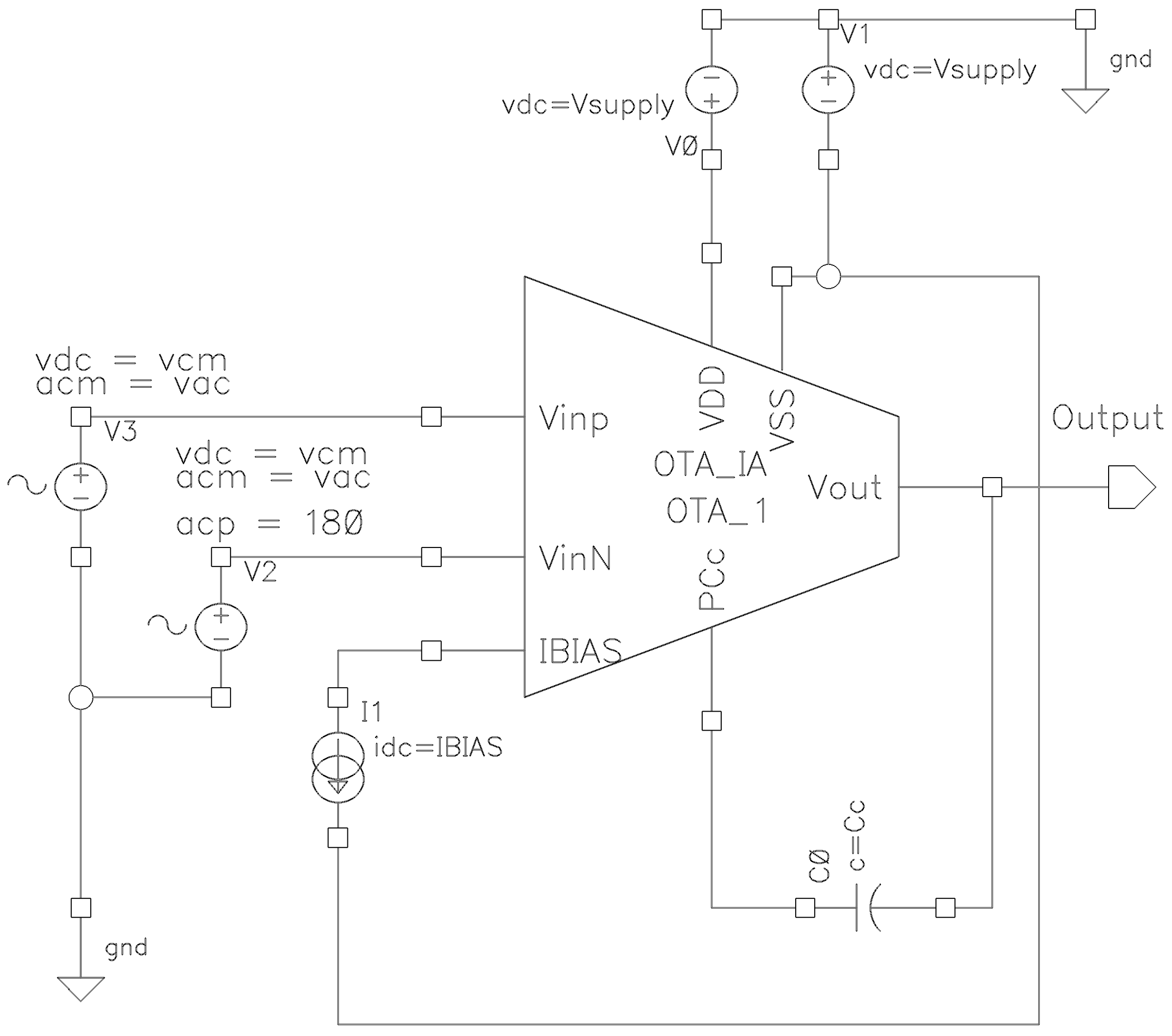
A ‘symbol’ view is given to the schematic of Figure 3. The ‘symbol’ view contains seven pins. The view is used to prepare a test-bench schematic (as shown in Figure 18) for various analyses, i.e., dc, ac, noise, pole-zero, etc.
DC analysis: The dc analysis reveals the biasing (operating) condition of all the MOSFET devices. By this, it is verifiable whether a device is operating in the cut-off, sub-threshold, triode, or saturation region. Variable ‘vdc’ is set to common-mode voltage, while the ‘acm’ variable is set to 0. Proper biasing current is applied using the ‘IBIAS’ variable. Using the ‘Vsupply’ variable, the supply voltage is provided. The ‘Cc’ variable sets the coupling capacitor value. These parameter values will be required for most of the analyses.
Transient analysis: Transient analysis is performed to check the circuit operation for change of inputs with time. Proper bias condition parameters are given as stated in the DC analyses. Additionally, for the two inputs (inverting, non-inverting) the ‘vsin’ source parameters ‘Amplitude’ and ‘Frequency’ are set to 1 mV and 20 Hz, respectively, for our simulation. ‘Initial Phase for Sinusoid’ for the inverting source is set to 180. The time-domain output is observed at the ‘Output’ pin. THD and SNR can also be performed after transient analysis. Once the transient waveform is plotted, the spectrum can be plotted for a signal from the ‘measurement’ option at the virtuoso visualization window.
AC analysis: With the help of ac analyses, the ac performance metrics, such as gain, phase, −3 dB frequency (cut-off), and unity-gain bandwidth (UGBW), can be measured. The variables ‘vdc’, ‘IBIAS’, ‘Cc’, and ‘Vsupply’ are set to proper values. The‘acm’ parameter is set to 1m. The inverting input source ‘acp’ parameter is set to 180 degree. This sets the two ac inputs to 180 degree out of phase. To observe gain and phase, ‘AC Gain & Phase’ from ‘Direct plot’ can be used.
Pole-zero analysis: For ‘pz’ analysis, the positive output, negative output, and input voltage parameter from the ‘pz’ analysis window are set. The dc biasing is given. Then, pole-zero summary can be observed or plotted using ‘Main form’.
Noise analysis: One of the key parameters of the system is input-referred noise. It can be measured using the test-bench. Proper biasing needs to be provided. The ‘acm’ variable must be set up for one of the inputs. This input source generates the noise. Then, in ‘Noise’ analyses form, that source must be selected as input. In ‘Direct plot’, the ‘Main form’ has the option for noise-related curve generation. ‘Noise summary’ is also an excellent option for input-referred noise measurement.
CMRR analysis: A different test-bench schematic is developed for the CMRR analysis, where two of the same OTA connections are provided. One connection is similar to the test-bench shown in Figure 18 and the other has the two inputs tied together to a ‘vdc’ source only (no ‘vsin’) to provide a common-mode voltage. After that, the CMRR expression is evaluated. Virtuoso calculator is used to create the expression. Usually, a higher CMRR is desirable.
PSRR analysis: A different test-bench schematic is developed for the PSRR analysis, where output is connected to inverting input via the ‘iprobe’ cell from ‘analogLib’. ‘xf’ analysis is selected for this purpose.
Monte Carlo: This simulation provides the statistical report of different outcomes due to process, variation, and temperature (PVT). For the schematic in Figure 18, the ‘vth’ parameter is chosen to be evaluated for the variations. The ‘dc’ parameter expressions can be extracted using ‘calculator’. For this simulation, the ‘ADE XL’is used. The results can be observed in histograms.

4.2. Schematic-Level Simulation

4.2.1. Operational Trans-Conductance Amplifier (OTA)

The designed OTA is simulated using ‘spectre’ using TSMC’s 45 nm pdk technology with a supply voltage of ±0.6 V. The dc analysis confirms the operating condition of all the MOSFET devices in the required inversion/saturation region. Figure 19 shows the magnitude response of the OTA, which shows that the low-frequency (dc) gain is 64.5 dB or 1679 (65.69 at the first stage and 25.56 at the second stage), −3 dB frequency (cut-off) is at 864 Hz, and a unity-gain bandwidth is 1.24 MHz. The choice of ‘moderate inversion’ region for the driver MOSFET’s ( M 1 , M 2 , M 6 ) with a higher g m / I D than in the ‘strong inversion’ region assures the high gain. The first stage gain is very close to the chosen g m / g d s value (68.22 in Figure 14).
From the pole-zero analysis presented in Figure 20, the dominant pole approximately at 843 Hz sets the −3 dB frequency. In total, four poles and three zeros are observed. No right half poles but one right half zero is observed. The poles are from the input (P4), mirror (P3), first stage output (P2), and second-stage output (P1).
From the pole-zero diagram, P3 and Z1 nullify each other. The gain starts to decay at a frequency of 843 Hz (P1), which is further enhanced by the pole P2 at 389 KHz. The gain reaches 0 dB at 1.24 MHz. The pole P4 further increases the negative slope of gain at 1.75 MHz. Taking Bode’s approximation into account, the three poles before 3.4 MHz create a slope of −60 dB/decade, where the two zeros increase the slope to −20 dB/decade. The system shows a phase margin of an acceptable 34 degree.
A common mode rejection ratio (CMRR) of 66.52 dB over a bandwidth of more than 10 kHz is observed in Figure 21, which confirms an attenuation of more than 1000 times for the common noise coming through the two inputs. This is due to the high differential gain from high g m / I D value. The low mismatch in g m values of M 1 , M 2 also contributes to this findings. Power supply rejection ratios (PSRRs) of −53.17 and −76.55 dB within 1 kHz bandwidth for positive and negative sources noise are observed in Figure 22. If any noise appears at the power supply, the OTA will attenuate that noise by at least 456 times.
The transient analysis with the given test-bench can be utilized for THD calculation. This can be done from ‘Virtuoso Visualization and Analysis’ (also known as ‘ViVA’ window) in ‘Measurements’ from Spectrum. Figure 23 displays a ottal harmonic distortion (THD) of −114.9 dB (less than 1%) for the 400 μ V peak-to-peak (p-p) signal at 100 Hz. The THD here is a second-order harmonic. Due to differential input, the remainder of the even-order harmonics are nullified.
The OTA gives out an output impedance of 2.06 M Ω and a large input impedance of 5.13 G Ω inside the frequency of interest, as seen from Figure 24 and Figure 25. For output impedance measurement, a voltage source is added to the OTA’s output node. The current is measured at the same node, while frequency is varied.
When an input capacitance of 100 pF [58] is assumed as layout pad capacitance, the input impedance is reduced to 3.03 G Ω . This is shown in Figure 26.
Table 7 summarizes a performance comparison of the proposed OTA with the state-of-the-art OTAs. Considering the lowest technology node, the proposed OTA provides the best gain and PSRR, and a comparable power, CMRR, THD, integrated IRN, and Zin.
The NEF of the circuit is determined to be 10.43 and calculated as Equation (21). The high NEF is due to the design being done in a smaller technology node while using less area. To improve both NEF and figure of merit (FOM), power consumption (total current) must be reduced while bandwidth must be increased.
N E F = V n i , r m s 2 I t o t π · U T · 4 k T · B W
The process variation of the technology can change the performance of the OPAMP [59], which in turn can change the response of the circuit. Figure 27 illustrates the Monte Carlo histograms at T = 27 °C for 100 points of the threshold voltage parameter of M 1 , 2 . A deviation of nearly ±20 mV is observed from the mean value. The OTA designed in this work has a 72.3 mV difference in gate-to-source voltage. This ensures the desired region operation. The designers may opt for PVT simulations as it reveals biasing related challenges.

4.2.2. ECG Acquisition System

All the filters and instrumentation amplifiers are simulated separately before forming the whole ECG system. Various performance parameters and figures are obtained via dc, ac, transient, xf, noise analyses using spectre simulator. Table 8 summarizes the various performance parameters of the high-pass filter (HPF), notch filter, and low-pass filter (LPF), designed for the ECG system. All of the individual parameters are within the acceptable value mentioned in [38]. As the first block is an instrumentation amplifier and provides gain, the input-referred noise is reduced for the whole system.
Figure 28 shows the schematic used as the test-bench for the ecg acquisition system. Supply voltages (VDD, VSS) are given as ‘stimuli’.
Figure 29 shows the magnitude response of the ECG system. The pass-band gain of the system is 58 dB. The lower cut-off is at 82.24 mHz, resulting from the second-order HPF poles, and the higher cut-off is at 248.15 Hz, which is due to the poles of the fifth-order LPF. The cut-offs of the notch filter are at 41.38 Hz and 60.78 Hz. The notch depth is 56.4 dB at 50.1 Hz. These results confirm that the designed circuit can function within the specified bandwidth of the ECG signals, where the 50 Hz power-line frequency is selectively notched out.
Figure 30 verifies the stability performance of the whole system through a pole-zero map. All the poles are situated inside the left half plane (LHP), while few zeros are located at the right half plane (RHP). Right half plane poles makes the system unstable, but zeros do not. Right half plane zeros provides a +20 dB/decade gain and −90 degree phase change. This makes it difficult to achieve the desired phase margin, as the gain will increase at that frequency but phase decreases, which will reduce the phase margin (total phase change from 0 or 180 degree till 0 dB gain). Since the proposed system reaches 0 dB gain near 1 kHz frequency, the effects of the RHP zeros becomes insignificant.
The input-referred noise is demonstrated in Figure 31. Flicker noise is typically a low-frequency noise and is high at low frequencies. It decreases with the increase in frequency. From 0.01 to 0.1 Hz, the noise decreases, which is a typical behavior of flicker noise. The notch filter attenuates the signal by nearly 56 dB at 50.1 Hz. This will make the signal weak, but there will be strong noise at that frequency. Similar behavior is observed from the figure, which shows a large spike of 927.452 μ input-referred noise at 50.11 Hz.
Using the MIT-BIH dataset, an ECG signal [60] with added noise at 50 Hz and 500 Hz is fed to the ECG system. The overall gain of the system is set to 46 dB by changing the value of variable resistances for gain control. The ECG signal voltage spectrum is shown in Figure 32 (Left), with externally added noise at 50 and 500 Hz. In a typical ECG signal spectrum, most of the considerable signal is within the 35 Hz range. This can be confirmed by the magnitude from 0 to 35 Hz, which ranges between 25 and 500 µV. The output voltage spectrum of the ECG system is shown in Figure 32 (Right), where it can be seen that noise at 50 Hz is not visible and noise at 500 Hz is reduced, while the magnitude of the signal is increased to a maximum value of nearly 26 mV.
Figure 33 depicts the time domain signals, where VL (green) and VR (blue) are input signals from electrodes of the left arm and right arm, respectively. Vout (red) is the output signal from the ECG system. As demonstrated, the noise at the output signal is minimized and can be understood by comparing the haziness of the VL, VR, and Vout signals.
The THD values in Figure 34 represent the system’s performance within the range. All THD values are less than −50 dB. For the ECG signal range (0.2 mV–5 mV), the designed system provides good linearity and a 158–797-times larger signal at the output. It is worth mentioning that the dc analysis of the whole system has been done to ensure an appropriate region of operation of all the transistors.
The dynamic range (DR) is calculated as the ratio of maximum output voltage to minimum output voltage in dB and is computed to be 52.71 dB.

4.3. Post-Layout Simulation

4.3.1. Operational Trans-Conductance Amplifier (OTA)

From the schematic-level cell views, the devices are generated and then routed to complete the layout. All of the OTAs are design-rule-checked, layouted, and extracted using Cadence virtuoso’s ‘Layout XL’ tool (PVS, QRC plugins). For post-layout simulation, a ‘config’ view is created for the test-bench circuit (‘schematic’ view). The ‘config’ view is also known as the hierarchy editor. From the ‘config’ view, all the OTAs are set to the ‘av-extracted’ view. This ‘av-extracted’ view contains all the parasitic resistances and capacitances formed after the layout. Then, the test-bench ‘schematic view’ and ADE L (Analog Design Environment) are opened from the ‘config’ view. Again, ‘spectre’ is chosen as the simulator for the ADE L. Using the same ‘states’ from pre-layout simulation (saved previously), simulations are carried out for various analyses.
For the ECG system layout, only the OTAs (total nine) of various blocks (IA, filters—Notch, LPF, HPF), the interconnection between them, and the bias circuit are considered. For each OTA, the I B I A S can be replaced by two (one p-channel and one n-channel) diode-connected MOSFETs of W / L = 1.2 μ / 10 μ . All the R, C components are excluded from the layout. Figure 35 show the proposed layout view of the instrumentation amplifier OTA.
Advanced layout technique such as the common-centroid method is applied for both differential pairs and current mirror inside the OTAs. This helps to reduce mismatch. No dummies are used, but sufficient space is kept for dummies, if required. The layers used for layout are shown in Figure 35a. For routing purposes, only metal 2, 3, and 4 are used, as higher metals have lower resistivity. This reduces voltage drop in interconnects. The direction for metals 1 and 3 is kept vertical, and for metals 2 and 4 it is horizontal. No metal jogging is done. Multiple vias are placed wherever possible. This allows for better signal strength. For block-to-block interconnection, metal 4 is used. Devices with widths greater than 1 μ m are broken into smaller multiple devices with widths of 1 μ m. Guard rings for pMOS and nMOS devices are used to prevent latch-up issue. All the pMOS devices of OTA share a common ‘nwell’, while nMOS devices share a common ‘pdummy’. The top half of the layout is used for pMOS devices and the bottom for nMOS devices. Routing symmetry is maintained between M 1 , M 2 pairs and M 5 , M 8 pairs. This helps in matching. The IA-OTA poses dimensions of 42.58 µm × 16.995 µm (W × H). The dimensions could have been reduced with less gaurd rings and a more compact floor-plan (placement of devices). Though capacitors are not included in the layout, ‘mimcaps’ can be used to implement such capacitors. ‘pmoscap’ would reduce the area but also reduces the performance of the system, as it incorporates resistance along with it. In 45 nm node, the sheet resistance of various metals would cause a very large area for resistors only. Consequently, in this work, off-chip resistors and capacitors are used.
Four different layouts and PEX for IA-OTA, Notch-OTA, LPF-OTA, and HPF-OTA are created. Figure 36 shows the post-layout magnitude response of the IA-OTA. The gain is slightly increased, while the −3 dB frequency is reduced due to the added parasitics. The CMRR, PSRR, and Zin remained similar, which can be seen from Figure 37, Figure 38 and Figure 39. The post-layout THD has improved by 8.8 dB and Figure 40 confirms the improvement. These changes did not vary much and could be deemed acceptable.

4.3.2. ECG Acquisition System

Finally, the layout of the ECG system is designed with the OTAs, as shown in Figure 41. The red-marked region is IA, blue is Notch, yellow is LPF, green is HPF, and black is bias circuit. The layout dimensions are 85.62 µm × 67.79 µm (W × H), occupying an area of 0.0058 mm2 without the biasing circuit and 85.62 µm × 73.39 µm (W × H), occupying an area of 0.00628 mm2 with the biasing circuit. This area does not include pad area.
Figure 42 demonstrates the post-layout frequency response of the ECG acquisition system, where no significant changes are observed. The new bandwidth is approximately 239 Hz, which is only 7 Hz lower than that obtained from the schematic-level simulation.
Figure 43 verifies a good similarity in noise performance with the pre-layout simulation. This justifies that the layout has less parasitic effects.
Figure 44 displays the systems output in the application of noisy ECG inputs, which is similar to the schematic-level simulation output.

4.4. Comparison with State-of-the-Art Designs

Table 9 summarizes a comparison of the performance metrics with state-of-the-art designs for ECG acquisition systems. Among the mentioned works, this work utilizes the smallest technology node (45 nm). The order of the filter and gain of the system designed here are the highest among the reported works. This work has the smallest chip area and has the best input-referred noise with power-line-interference removal capability. Usually, a smaller NEF (noise efficiency factor) is preferred in biomedical ASICs (application specific integrated circuits). However, the lower technology node and smaller area are some of the factors that contributed to the high NEF. The remaining parameters are comparable. These results highlight the fact that the g m / I D methodology with slight modification used in this work can be utilized in designing OTAs with reduced time and effort.

5. Conclusions

This paper focuses on the design flow for a low-power, low-noise, and high-gain ECG acquisition system. A two-stage OTA is successfully designed using the developed g m / I D methodology. All the blocks are designed and simulated separately. Finally, they are cascaded to form the band-pass filter with a notch (ECG system) to remove power-line interference (PLI). The designed ECG acquisition system is simulated at T = 27 °C using TSMC 45 nm technology in Cadence virtuoso. DC, AC, transient, power, CMRR, PSRR, noise, pole-zero, and THD are analyzed. The design is layouted and to fortify confidence in the design, post-layout simulations after parasitic extraction (PEX) are performed. The AFE successfully de-noised a noisy ECG signal (MIT-BIH dataset). Comparison of the performance metrics with state-of-the designs for both the OTA and the ECG acquisition system implemented in this work shows their superiority considering the lowest technology node used herein. Therefore, the proposed design in this work has excellent promises for the realization of an ECG acquisition system for modern healthcare.

Author Contributions

Conceptualization, M.Z.A.E. and M.I.B.C.; methodology, M.Z.A.E.; software, M.Z.A.E.; validation, M.Z.A.E. and M.I.B.C.; formal analysis, M.Z.A.E. and M.I.B.C.; investigation, M.Z.A.E.; resources, M.Z.A.E.; data curation, M.Z.A.E.; writing—original draft preparation, M.Z.A.E.; writing—review and editing, M.I.B.C. and K.M.S.; visualization, M.Z.A.E.; supervision, M.I.B.C.; project administration, K.M.S.; funding acquisition, M.Z.A.E. and K.M.S. All authors have read and agreed to the published version of the manuscript.

Funding

Funded by Institute for Advanced Research Publication Grant of United International University, Ref. No.: IAR-2024-Pub-027 and Independent University, Bangladesh.

Data Availability Statement

Data is contained within the article.

Conflicts of Interest

The authors declare no conflicts of interest.

Abbreviations

The following abbreviations are used in this manuscript:
TSMCTaiwan Semiconductor Manufacturing Company
MOSFETMetal Oxide Semi-conductor Field Effect Transistor
OTAOperational Trans-conductance Amplifier
OPAMPOperational Amplifier
IAInstrumentation Amplifier
ECGElectrocardiogram
CMRRCommon-Mode Rejection Ratio
PSRRPower Supply Rejection Ratio
PEXParasitic Extraction
GBWGain Band Width Product
SRSlew Rate
NEFNoise Efficiency Factor
ASICApplication Specific Integrated Circuit
PVSPhysical Verification System
QRCQuantus RC Extraction
IRNInput-referred noise
PVTProcess, Variation, and Temperature

Appendix A

; //SAMPLE OCEAN-SCRIPT FOR GM/ID CURVE GENERATION//
; DESIGN, RESULT, DEFINITION, MODEL FILE DIRECTORY
simulator( ’spectre )
design(  "/home/simulation/pmos_char/spectre/schematic/netlist/netlist")
resultsDir( "/home/simulation/pmos_char/spectre/schematic" )
modelFile(
    ’("/pkg/eee/cadence/tech/gpdk045_v_5_0/..
    /models/spectre/gpdk045.scs" "mc")
)
definitionFile(
    "/home/work/save_op.scs"
)
 
;DC SWEEP
analysis(’dc ?saveOppoint t  ?dev "/V0"  ?param "dc"
?start ".1"  ?stop ".6"  ?lin "50"  )
desVar(   "half_supply" 300m ) ; M1, M2
desVar(   "length" 45n )
desVar(   "width" 1u )
envOption(
’firstRun  t
’analysisOrder  list("dc")
)
 
temp( 27 ) ; TEMPERATURE SET TO 27
 
;PARAMETRIC ANALYSIS - ‘length’ VARIED
paramAnalysis("length" ?values ’(4.95e-07
1e-06 5e-06 10e-06)
)
paramRun()
 
;PARAMETER EQUATIONS
gmoverId =((-getData("M0:gm" ?result "dc"))/getData("M0:id" ?result "dc"))
Id = (- getData("M0:id" ?result "dc"))
 
;CROSS-PLOTTING
newWindow()
ocnYvsYplot(?wavex Id ?wavey gmoverId)
awvLogXAxis(currentWindow() t)
awvSetXAxisLabel(currentWindow() "Id")
awvSetYAxisLabel(currentWindow() 1 "gm/Id")
addSubwindowTitle("pMOS - gm/Id vs. Id")
;//Script finish//

References

  1. Samsung. Samsung Begins Chip Production Using 3 nm Process Technology with GAA Architecture. Press Release, 30 June 2022. [Google Scholar]
  2. TSMC. TSMC Holds 3 nm Volume Production and Capacity Expansion Ceremony, Marking a Key Milestone for Advanced Manufacturing. Press Release, 29 December 2022. [Google Scholar]
  3. Li, Y.; Zhi, W.; Li, Y.; Zhou, J.; Hong, Z.; Xu, J. A 15.5-ENOB 335 mVPP-Linear-Input-Range 4.7-GΩ-Input-Impedance CT-Δ∑M Analog Front-End With Embedded Low-Frequency Chopping. IEEE Solid-State Circuits Lett. 2023, 6, 265–268. [Google Scholar] [CrossRef]
  4. Khateb, F.; Prommee, P.; Kulej, T. MIOTA-Based Filters for Noise and Motion Artifact Reductions in Biosignal Acquisition. IEEE Access 2022, 10, 14325–14338. [Google Scholar] [CrossRef]
  5. Sin, S.W.; U, S.-P.; Martins, R. Novel low-voltage circuit techniques for fully-differential reset- and switched-opamps. In Proceedings of the Research in Microelectronics and Electronics, 2005 PhD, Lausanne, Switzerland, 28–28 July 2005; Volume 2, pp. 194–197. [Google Scholar] [CrossRef]
  6. Toledo, P.; Crovetti, P.S.; Klimach, H.D.; Musolino, F.; Bampi, S. Low-Voltage, Low-Area, nW-Power CMOS Digital-Based Biosignal Amplifier. IEEE Access 2022, 10, 44106–44115. [Google Scholar] [CrossRef]
  7. Wang, Y.; Zhang, Q.; Yu, S.S.; Zhao, X.; Trinh, H.; Shi, P. A Robust Local Positive Feedback Based Performance Enhancement Strategy for Non-Recycling Folded Cascode OTA. IEEE Trans. Circuits Syst. I Regul. Pap. 2020, 67, 2897–2908. [Google Scholar] [CrossRef]
  8. Rico-Aniles, H.D.; Ramirez-Angulo, J.; Rocha-Perez, J.M.; Lopez-Martin, A.J.; Carvajal, R.G. Low-Voltage 0.81 mW, 1–32 CMOS VGA with 5% Bandwidth Variations and -38 dB DC Rejection. IEEE Access 2020, 8, 106310–106321. [Google Scholar] [CrossRef]
  9. Soman, V.; Gandhi, K.K.; Baskaran, M. Analysis and Design of a Two stage Telescopic OTA using SCL 180 nm CMOS Technology, 2023. In Proceedings of the 2023 International Conference on Networking and Communications (ICNWC), Chennai, India, 5–6 April 2023; pp. 1–6. [Google Scholar] [CrossRef]
  10. Anand Krisshna, P.; Rajeev, S.P. Performance Assessment of Two Stage Operational Transconductance Amplifier in 180 nm with Optimised Compensation Capacitance and Nulling Resistor. In Proceedings of the 2021 5th International Conference on Electronics, Communication and Aerospace Technology (ICECA), Coimbatore, India, 2–4 December 2021; pp. 279–285. [Google Scholar] [CrossRef]
  11. Shaber, M.U.; Signell, S. Fully differential gain-boosted ota design for pipeline DA-converter in 180 nm CMOS technology. In Proceedings of the 2005 12th IEEE International Conference on Electronics, Circuits and Systems, Gammarth, Tunisia, 11–14 December 2005; pp. 1–4. [Google Scholar] [CrossRef]
  12. O’Rourke, D.; Abdel-Aty-Zohdy, H. An operational transconductance amplifier in 0.18/spl mu/m SOI. In Proceedings of the 48th Midwest Symposium on Circuits and Systems, Covington, KY, USA, 7–10 August 2005; Volume 1, pp. 5–8. [Google Scholar] [CrossRef]
  13. Bozomitu, R.G.; Cojan, N.; Bonteanu, G. A VLSI implementation of the 4th order elliptic fully differential IIR switched-capacitor low-pass filter in CMOS technology. In Proceedings of the 2013 IEEE 19th International Symposium for Design and Technology in Electronic Packaging (SIITME), Galati, Romania, 24–27 October 2013; pp. 85–88. [Google Scholar] [CrossRef]
  14. Adimulam, M.K.; Divya, A.; Tejaswi, K.; Srinivas, M. A low power, low noise Programmable Analog Front End (PAFE) for biopotential measurements. In Proceedings of the 2017 39th Annual International Conference of the IEEE Engineering in Medicine and Biology Society (EMBC), Jeju, Republic of Korea, 11–15 July 2017; pp. 3844–3847. [Google Scholar] [CrossRef]
  15. Ardakani, H.A.; Dehghani, R.; Asgari, V. A compensation strategy for two-stage operational transconductance amplifiers based on zero splitting. In Proceedings of the 2014 22nd Iranian Conference on Electrical Engineering (ICEE), Tehran, Iran, 20–22 May 2014; pp. 491–495. [Google Scholar] [CrossRef]
  16. Shen, J.; Zhang, Y.; Zhou, Y. A High-Gain Low-Power Low-Noise CMOS Transconductance Amplifier. In Proceedings of the 2023 IEEE 5th International Conference on Power, Intelligent Computing and Systems (ICPICS), Shenyang, China, 14–16 July 2023; pp. 1194–1200. [Google Scholar] [CrossRef]
  17. Yoo, M.; Kwon, Y.; Kim, H.; Choi, G.; Nam, K.; Ko, H. Low-Noise Resistive Bridge Sensor Analog Front-End Using Chopper-Stabilized Multipath Current Feedback Instrumentation Amplifier and Automatic Offset Cancellation Loop. IEEE Access 2022, 10, 12385–12394. [Google Scholar] [CrossRef]
  18. Jacob, R.; Baker, H.W.L.; Boyce, D.E. CMOS, Circuit Design, Layout, and Simulation; John Wiley & Sons, Inc.: River Street Hoboken, NJ, USA, 2010. [Google Scholar]
  19. Zhang, J.; Zhang, H.; Sun, Q.; Zhang, R. A Low-Noise, Low-Power Amplifier with Current-Reused OTA for ECG Recordings. IEEE Trans. Biomed. Circuits Syst. 2018, 12, 700–708. [Google Scholar] [CrossRef]
  20. Lee, C.J.; Song, J.I. A Chopper-Stabilized Amplifier with a Tunable Bandwidth for EEG Acquisition Applications. IEEE Access 2019, 7, 73165–73171. [Google Scholar] [CrossRef]
  21. Khateb, F.; Kulej, T.; Akbari, M.; Kumngern, M. 0.5-V High Linear and Wide Tunable OTA for Biomedical Applications. IEEE Access 2021, 9, 103784–103794. [Google Scholar] [CrossRef]
  22. Gangineni, M.; Ramirez-Angulo, J.; Vázquez-Leal, H.; Huerta-Chua, J.; Lopez-Martin, A.J.; Carvajal, R.G. 0.3 V Bulk-Driven Fully Differential Buffer with High Figures of Merit. J. Low Power Electron. Appl. 2022, 12, 35. [Google Scholar] [CrossRef]
  23. Choi, G.; Heo, H.; You, D.; Kim, H.; Nam, K.; Yoo, M.; Lee, S.; Ko, H. A Low-Power, Low-Noise, Resistive-Bridge Microsensor Readout Circuit with Chopper-Stabilized Recycling Folded Cascode Instrumentation Amplifier. Appl. Sci. 2021, 11, 7982. [Google Scholar] [CrossRef]
  24. Mao, P.; Li, H.; Yu, Z. A Review of Skin-Wearable Sensors for Non-Invasive Health Monitoring Applications. Sensors 2023, 23, 3673. [Google Scholar] [CrossRef] [PubMed]
  25. Chow, H.C.; Weng, P.N. A Low Voltage Rail-to-Rail OPAMP Design for Biomedical Signal Filtering Applications. In Proceedings of the 4th IEEE International Symposium on Electronic Design, Test and Applications (Delta 2008), Hong Kong, China, 23–25 January 2008; pp. 232–235. [Google Scholar] [CrossRef]
  26. Miguel, J.M.A.; López-Martín, A.J.; Blas, C.A.D.L.C.; Ramírez-Angulo, J.; Carvajal, R.G. CMOS op-amps for biomedical applications, 2014. In Proceedings of the IEEE International Symposium on Circuits and Systems (ISCAS), Melbourne, VIC, Australia, 1–5 June 2014; pp. 1364–1367. [Google Scholar] [CrossRef]
  27. Kavyashree, C.L.; Hemambika, M.; Dharani, K.; Naik, A.V.; Sunil, M.P. Design and implementation of two stage CMOS operational amplifier using 90nm technology. In Proceedings of the 2017 International Conference on Inventive Systems and Control (ICISC), Coimbatore, India, 19–20 January 2017; pp. 1–4. [Google Scholar] [CrossRef]
  28. Nagulapalli, R.; Hayatleh, K.; Barker, S.; Reddy, B.N.K. A two-stage opamp frequency Compensation technique by splitting the 2nd stage. In Proceedings of the 2020 11th International Conference on Computing, Communication and Networking Technologies (ICCCNT), Kharagpur, India, 1–3 July 2020; pp. 1–5. [Google Scholar] [CrossRef]
  29. Emon, M.Z.A.; Chowdhury, M.I.B. Low Threshold Voltage MOSFET—A Potential Candidate for Biomedical IC Design. In Proceedings of the 2024 International Conference on Advances in Computing, Communication, Electrical, and Smart Systems (iCACCESS), Dhaka, Bangladesh, 8–9 March 2024; pp. 1–6. [Google Scholar] [CrossRef]
  30. Jespers, P. The gm/ID Methodology, a Sizing Tool for Low-Voltage Analog CMOS Circuits: The Semi-Empirical and Compact Model Approaches; Springer: New York, NY, USA, 2010. [Google Scholar]
  31. Allen, P.E.; Holberg, D.R. CMOS Analog Circuit Design; Oxford University Press, Inc.: New York, NY, USA, 2012. [Google Scholar]
  32. Noulis, T.; Psychalinos, C.; Hatzopoulos, A. SMART Integrated Circuit Design and Methodology; River Publishers: New York, NY, USA, 2023. [Google Scholar] [CrossRef]
  33. Mostafa, N.; Sabry, H.O.; Dessouky, M. Systematic Design and Optimization of Operational Transconductance Amplifier Using gm/ID Design Methodology. Microelectron. J. 2018, 75, 87–96. [Google Scholar] [CrossRef]
  34. Saidulu, B.; Manoharan, A.; Sundaram, K. Low Noise Low Power CMOS Telescopic-OTA for Bio-Medical Applications. Computers 2016, 5, 25. [Google Scholar] [CrossRef]
  35. Piccinni, G.; Talarico, C.; Avitabile, G.; Coviello, G. Innovative Strategy for Mixer Design Optimization Based on gm/ID Methodology. Electronics 2019, 8, 954. [Google Scholar] [CrossRef]
  36. Jin, Y.; Seo, Y.; Kim, S.; Cho, S. Three-Stage Operational Amplifier with Frequency Compensation Using Cascade Zero. Electronics 2023, 12, 2361. [Google Scholar] [CrossRef]
  37. Tony Chan Carusone, D.A.J.; Martin, K.W. Analog Integrated Circuit Design; John Wiley & Sons, Inc.: Hoboken, NJ, USA, 2012. [Google Scholar]
  38. Mahmoud, S.A.; Bamakhramah, A.; Al-Tunaiji, S. Low-Noise Low-Pass Filter for ECG Portable Detection Systems with Digitally Programmable Range. Circuits Syst. Signal Process. 2013, 32, 2029–2045. [Google Scholar] [CrossRef]
  39. Razavi, B. Design of Analog CMOS Integrated Circuits; McGraw-Hill Education: New York, NY, USA, 2017. [Google Scholar]
  40. O, K.; Park, N.; Yang, D.J. 1/f noise of NMOS and PMOS transistors and their implications to design of voltage controlled oscillators. In Proceedings of the 2002 IEEE Radio Frequency Integrated Circuits (RFIC) Symposium. Digest of Papers (Cat. No.02CH37280), Seattle, WA, USA, 3–4 June 2002; pp. 59–62. [Google Scholar] [CrossRef]
  41. Bastos, J.; Steyaert, M.; Roovers, R.; Kinget, P.; Sansen, W.; Graindourze, B.; Pergoot, A.; Janssens, E. Mismatch characterization of small size MOS transistors. In Proceedings of the International Conference on Microelectronic Test Structures, Nara, Japan, 22–25 March 1995; pp. 271–276. [Google Scholar] [CrossRef]
  42. Yodprasit, U.; Ngarmnil, J. Efficient low-power designs using MOSFETs in the weak inversion region. In Proceedings of the IEEE. APCCAS 1998. 1998 IEEE Asia-Pacific Conference on Circuits and Systems. Microelectronics and Integrating Systems. Proceedings (Cat. No.98EX242), Chiang Mai, Thailand, 24–27 November 1998; pp. 45–48. [Google Scholar] [CrossRef]
  43. Tajalli, A.; Alioto, M.; Leblebici, Y. Improving Power-Delay Performance of Ultra-Low-Power Subthreshold SCL Circuits. IEEE Trans. Circuits Syst. II Express Briefs 2009, 56, 127–131. [Google Scholar] [CrossRef][Green Version]
  44. Furman, S.; Hurzeler, P.; DeCaprio, V. The ventricular endocardial electrogram and pacemaker sensing. J. Thorac. Cardiovasc. Surg. 1977, 73, 258–266. [Google Scholar] [CrossRef] [PubMed]
  45. John, G.; Webster, A.J.N. Medical Instrumentation: Application and Design; John Wiley & Sons, Inc.: Hoboken, NJ, USA, 2020. [Google Scholar]
  46. Xie, L.; Li, Z.; Zhou, Y.; He, Y.; Zhu, J. Computational Diagnostic Techniques for Electrocardiogram Signal Analysis. Sensors 2020, 20, 6318. [Google Scholar] [CrossRef]
  47. Company-Bosch, E.; Hartmann, E. ECG Front-End Design is Simplified with MicroConverter. Analog. Dialogue 2003, 37, 1–5. [Google Scholar]
  48. Silva, C.V.; Philominraj, A.; del Río, C. A DSP Practical Application: Working on ECG Signal. In Applications of Digital Signal Processing; Cuadrado-Laborde, C., Ed.; IntechOpen: Rijeka, Croatia, 2011; Chapter 8. [Google Scholar] [CrossRef]
  49. Chow, H.C.; Wang, J.Y. High CMRR instrumentation amplifier for biomedical applications. In Proceedings of the 2007 9th International Symposium on Signal Processing and Its Applications, Sharjah, United Arab Emirates, 12–15 February 2007; pp. 1–4. [Google Scholar] [CrossRef]
  50. Tereshchenko, L.G.; Josephson, M.E. Frequency content and characteristics of ventricular conduction. J. Electrocardiol. 2015, 48, 933–937. [Google Scholar] [CrossRef] [PubMed]
  51. Aspuru, J.; Ochoa-Brust, A.; Félix, R.A.; Mata-López, W.; Mena, L.J.; Ostos, R.; Martínez-Peláez, R. Segmentation of the ECG Signal by Means of a Linear Regression Algorithm. Sensors 2019, 19, 775. [Google Scholar] [CrossRef] [PubMed]
  52. Algueta-Miguel, J.M.; De La Cruz Blas, C.A.; Lopez-Martin, A.J. Balanced Gm-C filters with improved linearity and power efficiency. Int. J. Circuit Theory Appl. 2015, 43, 1147–1166. [Google Scholar] [CrossRef]
  53. Thyagarajan, S.V.; Pavan, S.; Sankar, P. Active-RC Filters Using the Gm-Assisted OTA-RC Technique. IEEE J. Solid-State Circuits 2011, 46, 1522–1533. [Google Scholar] [CrossRef]
  54. Sanabria-Borbon, A.C.; Sanchez-Sinencio, E. Efficient use of gain-bandwidth product in active filters: Gm-C and Active-R alternatives. In Proceedings of the 2017 IEEE 8th Latin American Symposium on Circuits & Systems (LASCAS), Bariloche, Argentina, 20–23 February 2017; pp. 1–4. [Google Scholar] [CrossRef]
  55. Garcia-Alberdi, C.; Lopez-Martin, A.J.; Galan, J.A.; Carvajal, R.G.; Ramirez-Angulo, J. Low-Power Analog Channel Selection Filtering Techniques. Circuits Syst. Signal Process. 2017, 36, 895–915. [Google Scholar] [CrossRef]
  56. Badillo, I.; Portilla, J. Experimental Study of AM and PM Noise in Cascaded Amplifiers. Electronics 2022, 11, 470. [Google Scholar] [CrossRef]
  57. Gayakwad, R. Op-Amps and Linear Integrated Circuits; Prentice Hall: Englewood Cliffs, NJ, USA, 2000. [Google Scholar]
  58. Choi, G.; You, D.; Heo, H.; Kim, H.; Kwon, Y.; Nam, K.; Lee, S.; Ko, H. Current-Reused Current Feedback Instrumentation Amplifier for Low Power Leadless Pacemakers. IEEE Access 2021, 9, 113748–113758. [Google Scholar] [CrossRef]
  59. Mai, T.; Hagelauer, A.; Weigel, R. Maximizing Temperature and Process Corner Performance of Operational Amplifiers with a Novel Self-Adjusting Biasing Technique. In Proceedings of the 2018 Austrochip Workshop on Microelectronics (Austrochip), Graz, Austria, 27 September 2018; pp. 15–19. [Google Scholar] [CrossRef]
  60. Goldberger, A.L.; Amaral, L.A.; Glass, L.; Hausdorff, J.M.; Ivanov, P.C.; Mark, R.G.; Mietus, J.E.; Moody, G.B.; Peng, C.-K.; Stanley, H.E. PhysioBank, PhysioToolkit, and PhysioNet: Components of a new research resource for complex physiologic signals. Circulation 2000, 101, e215–e220. [Google Scholar] [CrossRef]
  61. Liu, Z.; Tan, Y.; Li, H.; Jiang, H.; Liu, J.; Liao, H. A 0.5-V 3.69-nW Complementary Source-Follower-C Based Low-Pass Filter for Wearable Biomedical Applications. IEEE Trans. Circuits Syst. I Regul. Pap. 2020, 67, 4370–4381. [Google Scholar] [CrossRef]
  62. Kumngern, M.; Kulej, T.; Khateb, F. 31.3 nW, 0.5 V Bulk-Driven OTA for Biosignal Processing. IEEE Access 2023, 11, 56516–56525. [Google Scholar] [CrossRef]
  63. Lee, S.Y.; Wang, C.P.; Chu, Y.S. Low-Voltage OTA–C Filter with an Area- and Power-Efficient OTA for Biosignal Sensor Applications. IEEE Trans. Biomed. Circuits Syst. 2019, 13, 56–67. [Google Scholar] [CrossRef] [PubMed]
Figure 1. Typical block diagram of AFE for ECG signal acquisition.
Figure 1. Typical block diagram of AFE for ECG signal acquisition.
Electronics 13 02190 g001
Figure 2. Simplified block diagram of the work in this paper.
Figure 2. Simplified block diagram of the work in this paper.
Electronics 13 02190 g002
Figure 3. Two-stage OTA with Miller Compensation.
Figure 3. Two-stage OTA with Miller Compensation.
Electronics 13 02190 g003
Figure 4. Design flow for design and optimization of OTA.
Figure 4. Design flow for design and optimization of OTA.
Electronics 13 02190 g004
Figure 5. Schematic diagrams for gm/ I D method curve generation. (Left) P-channel MOSFET. (Right) N-channel MOSFET.
Figure 5. Schematic diagrams for gm/ I D method curve generation. (Left) P-channel MOSFET. (Right) N-channel MOSFET.
Electronics 13 02190 g005
Figure 6. g m / I D vs. Vov plot for p-channel MOS device at W = 1 μ m and L = 1 μ m, 5 μ m, 10 μ m.
Figure 6. g m / I D vs. Vov plot for p-channel MOS device at W = 1 μ m and L = 1 μ m, 5 μ m, 10 μ m.
Electronics 13 02190 g006
Figure 7. Characteristic curves for the input pairs ( M 1 , M 2 ). (a) g m / I D vs. I D for W = 1 μ m. (b) g m / g d s vs. g m / I D for W = 1 μ m. (c) g m / I D vs. Vov for W = 1 μ m.
Figure 7. Characteristic curves for the input pairs ( M 1 , M 2 ). (a) g m / I D vs. I D for W = 1 μ m. (b) g m / g d s vs. g m / I D for W = 1 μ m. (c) g m / I D vs. Vov for W = 1 μ m.
Electronics 13 02190 g007
Figure 8. Characteristic curves for the active loads ( M 3 , M 4 ). (a) g m / I D vs. I D for W = 1 μ m. (b) g m / g d s vs. g m / I D for W = 1 μ m.
Figure 8. Characteristic curves for the active loads ( M 3 , M 4 ). (a) g m / I D vs. I D for W = 1 μ m. (b) g m / g d s vs. g m / I D for W = 1 μ m.
Electronics 13 02190 g008
Figure 9. Characteristic curves for M 5 and M 8 . (a) g m / I D vs. I D for W = 1 μ m. (b) g m / g d s vs. g m / I D for W = 1 μ m. (c) g m / I D vs. Vov for W = 1 μ m.
Figure 9. Characteristic curves for M 5 and M 8 . (a) g m / I D vs. I D for W = 1 μ m. (b) g m / g d s vs. g m / I D for W = 1 μ m. (c) g m / I D vs. Vov for W = 1 μ m.
Electronics 13 02190 g009
Figure 10. Characteristic curves for the input driver ( M 6 ). (a) g m / I D vs. I D for W = 1 μ m. (b) g m / g d s vs. I D for W = 1 μ m. (c) I D vs. Vov for W = 1 μ m.
Figure 10. Characteristic curves for the input driver ( M 6 ). (a) g m / I D vs. I D for W = 1 μ m. (b) g m / g d s vs. I D for W = 1 μ m. (c) I D vs. Vov for W = 1 μ m.
Electronics 13 02190 g010
Figure 11. Characteristic curves for the active load ( M 7 ). (a) g m / I D vs. I D for W = 1 μ m. (b) g m / g d s vs. g m / I D for W = 1 μ m. (c) I D vs. Vgs for W = 1 μ m.
Figure 11. Characteristic curves for the active load ( M 7 ). (a) g m / I D vs. I D for W = 1 μ m. (b) g m / g d s vs. g m / I D for W = 1 μ m. (c) I D vs. Vgs for W = 1 μ m.
Electronics 13 02190 g011
Figure 12. Frequency response of designed OTA for the first iteration.
Figure 12. Frequency response of designed OTA for the first iteration.
Electronics 13 02190 g012
Figure 13. DC operating points of the OTA circuit from simulation.
Figure 13. DC operating points of the OTA circuit from simulation.
Electronics 13 02190 g013
Figure 14. g m / I D , Vov and g m / g d s vs. I D figures for p-channel MOS devices M 1 , M 2 for W = 1 μ m and L = 5 μ m.
Figure 14. g m / I D , Vov and g m / g d s vs. I D figures for p-channel MOS devices M 1 , M 2 for W = 1 μ m and L = 5 μ m.
Electronics 13 02190 g014
Figure 15. ft x g m / I D vs. Vov plot for p-channel MOS device at W = 1 μ m and L = 5 μ m.
Figure 15. ft x g m / I D vs. Vov plot for p-channel MOS device at W = 1 μ m and L = 5 μ m.
Electronics 13 02190 g015
Figure 16. Design flow for design and optimization of filters.
Figure 16. Design flow for design and optimization of filters.
Electronics 13 02190 g016
Figure 17. Proposed ECG acquisition circuit diagram.
Figure 17. Proposed ECG acquisition circuit diagram.
Electronics 13 02190 g017
Figure 18. Test-bench for dc, ac, transient, noise, pole-zero analyses.
Figure 18. Test-bench for dc, ac, transient, noise, pole-zero analyses.
Electronics 13 02190 g018
Figure 19. Magnitude response of the designed OTA.
Figure 19. Magnitude response of the designed OTA.
Electronics 13 02190 g019
Figure 20. Pole zero map of the OTA.
Figure 20. Pole zero map of the OTA.
Electronics 13 02190 g020
Figure 21. CMRR waveform vs. frequency.
Figure 21. CMRR waveform vs. frequency.
Electronics 13 02190 g021
Figure 22. PSRR waveform vs. frequency.
Figure 22. PSRR waveform vs. frequency.
Electronics 13 02190 g022
Figure 23. Output voltage spectrum of the designed OTA for an input sinusoidal of 100 Hz and 0.4 mV p-p.
Figure 23. Output voltage spectrum of the designed OTA for an input sinusoidal of 100 Hz and 0.4 mV p-p.
Electronics 13 02190 g023
Figure 24. Output impedance of the Operational Trans-conductance Amplifier.
Figure 24. Output impedance of the Operational Trans-conductance Amplifier.
Electronics 13 02190 g024
Figure 25. Input impedance of the operational trans-conductance amplifier.
Figure 25. Input impedance of the operational trans-conductance amplifier.
Electronics 13 02190 g025
Figure 26. Input impedance of the operational trans-conductance amplifier for an input capacitance of 100 pF.
Figure 26. Input impedance of the operational trans-conductance amplifier for an input capacitance of 100 pF.
Electronics 13 02190 g026
Figure 27. Threshold voltage deviation distribution.
Figure 27. Threshold voltage deviation distribution.
Electronics 13 02190 g027
Figure 28. Test-bench for the final ECG acquisition system.
Figure 28. Test-bench for the final ECG acquisition system.
Electronics 13 02190 g028
Figure 29. Magnitude response of the whole ECG system.
Figure 29. Magnitude response of the whole ECG system.
Electronics 13 02190 g029
Figure 30. Pole-zero locations of the ECG system.
Figure 30. Pole-zero locations of the ECG system.
Electronics 13 02190 g030
Figure 31. Input-referred noise density.
Figure 31. Input-referred noise density.
Electronics 13 02190 g031
Figure 32. (Left) ECG spectrum with added noise at 50 Hz and 500 Hz. (Right) Output voltage spectrum of the designed ECG acquisition system.
Figure 32. (Left) ECG spectrum with added noise at 50 Hz and 500 Hz. (Right) Output voltage spectrum of the designed ECG acquisition system.
Electronics 13 02190 g032
Figure 33. Output of the ECG acquisition system for noisy inputs.
Figure 33. Output of the ECG acquisition system for noisy inputs.
Electronics 13 02190 g033
Figure 34. THD for various amplitudes and frequencies.
Figure 34. THD for various amplitudes and frequencies.
Electronics 13 02190 g034
Figure 35. (a) Layers used in layout. (b) Post-layout view for the instrumentation amplifier OTA.
Figure 35. (a) Layers used in layout. (b) Post-layout view for the instrumentation amplifier OTA.
Electronics 13 02190 g035
Figure 36. Post-layout magnitude response of the instrumentation amplifier OTA.
Figure 36. Post-layout magnitude response of the instrumentation amplifier OTA.
Electronics 13 02190 g036
Figure 37. Post-layout CMRR waveform vs. frequency.
Figure 37. Post-layout CMRR waveform vs. frequency.
Electronics 13 02190 g037
Figure 38. Post-layout PSRR waveform vs. frequency.
Figure 38. Post-layout PSRR waveform vs. frequency.
Electronics 13 02190 g038
Figure 39. Post-layout input impedance of the operational trans-conductance amplifier.
Figure 39. Post-layout input impedance of the operational trans-conductance amplifier.
Electronics 13 02190 g039
Figure 40. Post-layout output voltage spectrum of the designed OTA for an input sinusoidal of 100 Hz and 0.4 mV p-p.
Figure 40. Post-layout output voltage spectrum of the designed OTA for an input sinusoidal of 100 Hz and 0.4 mV p-p.
Electronics 13 02190 g040
Figure 41. The proposed ECG filter circuit layout without the pad frame.
Figure 41. The proposed ECG filter circuit layout without the pad frame.
Electronics 13 02190 g041
Figure 42. The proposed ECG acquisition system post-layout frequency response.
Figure 42. The proposed ECG acquisition system post-layout frequency response.
Electronics 13 02190 g042
Figure 43. The proposed ECG acquisition system post-layout input-referred noise.
Figure 43. The proposed ECG acquisition system post-layout input-referred noise.
Electronics 13 02190 g043
Figure 44. Post-layout output of the ECG acquisition system for noisy inputs.
Figure 44. Post-layout output of the ECG acquisition system for noisy inputs.
Electronics 13 02190 g044
Table 1. Summary of design requirements for individual MOSFETs of the two-stage Miller-compensated OTA.
Table 1. Summary of design requirements for individual MOSFETs of the two-stage Miller-compensated OTA.
MOSFETInversion RegionArea g m / I D
M 1 , M 2 ModerateLargeHigh to Medium
M 3 , M 4 StrongSmallLow
M 5 , M 8 StrongSmallLow
M 6 ModerateLargeHigh to Medium
M 7 StrongSmallLow
Table 2. Design specifications for the two-stage Miller-compensated OTA.
Table 2. Design specifications for the two-stage Miller-compensated OTA.
ParameterValue
V D D ±0.6 V
I B I A S 200 nA
GBW1.25 MHz
Slew Rate0.67 V/ μ s
CMRRHigh (≥60 dB)
PSRRHigh (≥60 dB)
THDLow (≤1%)
C L 2 pF
Table 3. Summary of dc operating points of each MOSFET device for the first iteration.
Table 3. Summary of dc operating points of each MOSFET device for the first iteration.
MOSFETAspect Ratio (W/L) V DS I D g m / I D
M 1 , M 2 1/5−301.62 mV101.38 nA23.91
M 3 , M 4 1/10386.64 mV101.38 nA16.96
M 5 6/10−511.73 mV203.05 nA15.61
M 6 7/5331.27 mV573.03 nA20.87
M 7 5/1−868.72 mV573.03 nA16.91
M 8 6/10−424.84 mV199.64 nA15.73
Table 4. Design parameters for the two-stage Miller-compensated OTA of instrumentation amplifier.
Table 4. Design parameters for the two-stage Miller-compensated OTA of instrumentation amplifier.
ParameterValue
V D D ±0.6 V
I B I A S 200 nA
( W / L ) M 1 , M 2 1 μ m/5 μ m
( W / L ) M 3 , M 4 1 μ m/10 μ m
( W / L ) M 5 , M 8 6 μ m/10 μ m
( W / L ) M 6 7 μ m/10 μ m
( W / L ) M 7 5 μ m/1 μ m
Cc500 fF
Table 5. Finalized aspect ratios for the optimized OTAs.
Table 5. Finalized aspect ratios for the optimized OTAs.
ParameterIALPFHPFNotch
( W / L ) M 1 , M 2 1 μ m/5 μ m2.5 μ m/5 μ m1 μ m/10 μ m1 μ m/5 μ m
( W / L ) M 3 , M 4 1 μ m/10 μ m1 μ m/10 μ m1 μ m/10 μ m1 μ m/10 μ m
( W / L ) M 5 , M 8 6 μ m/10 μ m6 μ m/10 μ m6 μ m/10 μ m6 μ m/10 μ m
( W / L ) M 6 7 μ m/10 μ m1 μ m/10 μ m1 μ m/5 μ m5 μ m/5 μ m
( W / L ) M 7 5 μ m/1 μ m0.9 μ m/0.9 μ m10 μ m/1 μ m7 μ m/1 μ m
Table 6. Design parameters for the proposed ECG acquisition system.
Table 6. Design parameters for the proposed ECG acquisition system.
ParameterValue
R1300 M Ω
R232 M Ω
R316 M Ω
R410 M Ω
R599 M Ω
R6190 M Ω
R7400 M Ω
R8900 M Ω
R9, R103.5 G Ω
R111 G Ω
Rvar160 M Ω
Rvar2200 M Ω
C199.2 pF
C2198.4 pF
C31.4 pF
C4900 pF
Table 7. Performance comparison of the proposed OTA with previously reported work.
Table 7. Performance comparison of the proposed OTA with previously reported work.
ParameterThis Work[19][20][21]
Tech (nm)45350180180
TopologyMiller-OTACR-OTA 1GBFC-IBL 2MI-OTA 3
Supply (V)±0.62±0.75±0.5
I T o t a l (A)816 n160 n570 n200 n
Power (nW)980320855267.5
Gain (dB)64.539.847.631.17
PSRR (dB)76.5570-37.26
CMRR (dB)66.5565105.690.05
THD (%)<1<1<1<1
IRN ( μ V)15.92.050.12 (PSD)174
Zin ( G Ω )5.1-0.3-
1 CR-OTA = current re-used operational trans-conductance amplifier; 2 GBFC-IBL = gain-boosted folded-cascode with impedance boosting loop; 3 MI-OTA = multiple-input operational trans-conductance amplifier.
Table 8. Input-referred noise, power consumption, and total harmonic distortion for the filters.
Table 8. Input-referred noise, power consumption, and total harmonic distortion for the filters.
ParameterSecond-Order HPFNotch FilterFifth-Order LPF
Input-Referred Noise70.1 μ Vrms/ Hz 14 μ Vrms/ Hz @ PB130 μ Vrms/ Hz
Power Consumption2.034 μ W2.67 μ W1.21 μ W
Total Harmonic Distortion−92.5 dB−52.1 dB−112.2 dB
Table 9. Performance comparison of the designed ECG acquisition system with contemporary designs.
Table 9. Performance comparison of the designed ECG acquisition system with contemporary designs.
ParametersThis Work 1 [58] 2[21] 1 [61] 1[62] 1 [63] 2
Technology (nm)45180180180180180
Supply (V)±0.61.8±0.250.50.51
OrderHPF-2nd, LPF-5thLPF-2ndBPF-3rdLPF-4thBPF-2ndLPF-5th
Power ( μ W)10.884.5–19.40.1610.0030.03130.041
Gain (dB)58.0634.50−5.637.1−7
BW (Hz)0.08–239.61.7–3520.1–2502001.5–112250
IRN ( μ V)33.63.4719891.917.9134
PLI RemovalNotchNotchNotchNoNoNo
Area (mm2)0.00628 (off-chip RC)156.250.0528 (off-chip cap)0.0740.1670.24
NEF10.432.99----
Dynamic Range (dB)52.71-66.9848.555.561.2
1 Post-layout simulated; 2 Measured.
Disclaimer/Publisher’s Note: The statements, opinions and data contained in all publications are solely those of the individual author(s) and contributor(s) and not of MDPI and/or the editor(s). MDPI and/or the editor(s) disclaim responsibility for any injury to people or property resulting from any ideas, methods, instructions or products referred to in the content.

Share and Cite

MDPI and ACS Style

Emon, M.Z.A.; Salim, K.M.; Chowdhury, M.I.B. Design and Analysis of a High-Gain, Low-Noise, and Low-Power Analog Front End for Electrocardiogram Acquisition in 45 nm Technology Using gm/ID Method. Electronics 2024, 13, 2190. https://doi.org/10.3390/electronics13112190

AMA Style

Emon MZA, Salim KM, Chowdhury MIB. Design and Analysis of a High-Gain, Low-Noise, and Low-Power Analog Front End for Electrocardiogram Acquisition in 45 nm Technology Using gm/ID Method. Electronics. 2024; 13(11):2190. https://doi.org/10.3390/electronics13112190

Chicago/Turabian Style

Emon, Md. Zubair Alam, Khosru Mohammad Salim, and Md. Iqbal Bahar Chowdhury. 2024. "Design and Analysis of a High-Gain, Low-Noise, and Low-Power Analog Front End for Electrocardiogram Acquisition in 45 nm Technology Using gm/ID Method" Electronics 13, no. 11: 2190. https://doi.org/10.3390/electronics13112190

APA Style

Emon, M. Z. A., Salim, K. M., & Chowdhury, M. I. B. (2024). Design and Analysis of a High-Gain, Low-Noise, and Low-Power Analog Front End for Electrocardiogram Acquisition in 45 nm Technology Using gm/ID Method. Electronics, 13(11), 2190. https://doi.org/10.3390/electronics13112190

Note that from the first issue of 2016, this journal uses article numbers instead of page numbers. See further details here.

Article Metrics

Back to TopTop