Next Article in Journal
Optimal Voltage Recovery Learning Control for Microgrids with N-Distributed Generations via Hybrid Iteration Algorithm
Previous Article in Journal
Concept of the Intelligent Support of Decision Making for Manufacturing a 3D-Printed Hand Exoskeleton within Industry 4.0 and Industry 5.0 Paradigms
 
 
Font Type:
Arial Georgia Verdana
Font Size:
Aa Aa Aa
Line Spacing:
Column Width:
Background:
Article

ICC-BiFormer: A Deep-Learning Model for Near-Earth Asteroid Detection via Image Compression and Local Feature Extraction

1
College of Information, Mechanical, and Electrical Engineering, Shanghai Normal University, Shanghai 200234, China
2
Shanghai Engineering Research Center of Intelligent Education and Bigdata, Shanghai Normal University, Shanghai 200234, China
*
Author to whom correspondence should be addressed.
These authors contributed equally to this work.
Electronics 2024, 13(11), 2092; https://doi.org/10.3390/electronics13112092
Submission received: 2 April 2024 / Revised: 15 May 2024 / Accepted: 23 May 2024 / Published: 28 May 2024

Abstract

Detecting near-Earth asteroids (NEAs) is crucial for research in solar system and planetary science. In recent year, deep-learning methods have almost dominated the task. Since NEAs represent only one-thousandth of the pixels in images, we proposed an ICC-BiFormer model that includes an image compression and contrast enhancement block and a BiFormer model to capture local features in input images, which is different from previous models based on Convolutional Neural Network (CNN). Furthermore, we utilize a larger input size of the model, which corresponds to the side length of the input image matrix, and design a cropping algorithm to prevent NEAs from being truncated and better divide NEAs and satellites. We apply our ICC-BiFormer model into a dataset of approximately 20,000 streak and 40,000 non-streak images to train a binary classification model. The ICC-BiFormer achieves 99.88% accuracy, which is superior to existing models. Focusing on local features has been proven effective in detecting NEAs.

1. Introduction

Detecting near-Earth asteroids (NEAs) is a crucial aspect of astronomy, pivotal both in studying the solar system and safeguarding Earth. NEAs are defined as asteroids with perihelion (q) < 1.3 AU and aphelion (Q) > 0.983 AU. These celestial bodies, constituting a segment of the Solar System’s small bodies, offer insights into its formation and evolution. Moreover, certain NEAs pose significant threats to Earth’s ecosystem, capable of catastrophic consequences [1]. The extinction event of dinosaurs approximately 65 million years ago has been attributed to a kilometer-sized asteroid impact, suggesting the profound impact NEAs can have on our planet’s history [2]. Thus, developing an effective model for NEA detection emerges as an imperative task, bridging both scientific inquiry and planetary defense.
Due to NEAs’ high apparent motion, they undergo noticeable positional changes across the celestial sphere during a single telescope exposure. In telescope imaging data, NEAs often leave distinctive “streaks” spanning tens to hundreds of pixel. With the rapid development of wide-field and space-based telescopes, NEAs await discovery [3,4,5].
The methods employed for detecting NEAs over the past decade can be categorized as non-machine-learning methods, traditional machine-learning methods, and deep-learning methods [6,7,8,9,10]. These three methods have their own techniques and limitations: (1) Non-machine-learning methods utilize the linear features of streaks to enhance image details and extract linear objects in the image, based on the characteristics of streaks left by NEAs. While detecting NEAs, these methods also collect artificial satellites, meteors, and other streak-like objects, which require another algorithm to distinguish them. (2) Traditional machine-learning methods extract morphological linear features in images and use them as inputs to the model. To avoid background and other target disturbance, differenced images are used (obtained by subtracting one astronomical image from another one that observes the same celestial region, revealing any changes or temporary targets in celestial objects over time). However, this process further blurs faint streaks. (3) Deep-learning methods take images as input. Because streaks can be generated according to a 2D Gaussian point spread function (PSF) [11], it is convenient to simulate great numbers of data for training. How to limit the parameters of simulation, such as the length and brightness of streaks, in order to minimize the bias in the model and detect previously undiscovered streaks is a challenging problem in this method. In addition, a larger input size can effectively prevent streak truncation and enable the better distinction of artificial satellites, which are typically longer than streaks. Recently, more satellites, such as SpaceX Starlink Satellites, have been deployed, and the number of affected images have increased [12,13]. Due to satellite similarity in morphology to NEAs, satellites confuse the model’s recognition ability. Previous models did not have sufficiently large input size and overlooked the rising number of satellites.
In recent years, deep-learning methods have emerged as the predominant approach in this field. Deep-learning is highly suitable for research in astronomy, and it has been proven to be equally effective in detecting NEAs. In the study of NEAs, there exists not only a vast amount of data available for model training but also a massive volume of data that requires processing. NEAs appear in images at a low frequency of only approximately 1%, while telescopes like the Zwicky Transient Facility (ZTF) can release 5000 images in one night, rendering manual inspection excessively time-consuming. Instead, deep-learning models can accurately screen NEAs, eliminating interference from other linear objects such as satellites, saturated pixels, cosmic rays, etc.
For the precision with which deep-learning methods can identify NEAs from similar targets, we design a model based on deep-learning. Through a new approach, we extensively collect real NEA streaks as the basis for simulating streaks, aiming to reduce bias. Simultaneously, we increase the input size, reduce the probability of truncating streaks, and improve the differentiation between NEAs and satellites.
Furthermore, one of the shortcomings shared by the three methods mentioned above is that they consider all input features. An NEA typically comprises only one-thousandth of a two-dimensional matrix inputted into models. In other words, most of the pixels constitute background noise and other targets. Those pixels instead burden the detection of NEAs.
NEAs only constitute a minuscule fraction of the images; thus, in this paper we propose an ICC-BiFormer model, containing an image compression and contrast enhancement block and BiFormer model [14], to detect NEAs. ICC-BiFormer is a binary classification, which identifies NEAs from the background images. It incorporates an adaptive mechanism to compress image bits and a dynamic module to filter out irrelevant information, utilizing the principles of sparse attention. This model is more robust against interference from streak-like objects and low signal-to-noise ratio (SNR) images.
The main contributions of the paper are as follows:
  • ICC-BiFormer is the first model to focus on extracting the local features of NEAs while disregarding the learning of global features. Compared to other models, it has high accuracy and a low false positive rate, rendering it more suitable for NEA detection.
  • We use a large input size of the model, which corresponds to the side length of the input image matrix and a new cropping algorithm to reduce the likelihood of truncating NEA streaks, preserving more NEA features in the images. This also facilitates the discrimination between NEAs and satellites.
  • A new approach of collecting streaks is established by differentiating the positions of NEAs across multiple observations, aiming to improve the integrity of the data.
The subsequent sections of the article are structured as follows: Section 2 provides a review of related work. Section 3 delves into the architecture of ICC-BiFormer. Section 4 introduces the construction of the dataset and presents an analysis of the experimental results, and Section 5 offers a summary of the article.

2. Related Works

2.1. Non-Machine-Learning Methods

Because NEAs exhibit significant morphological differences compared to other astronomical objects like stars and galaxies, it is feasible to use image processing techniques for detecting NEAs. A linear feature detection algorithm for astronomical surveys combines a significant amount of computer vision techniques, such as Hough transform, histogram equalization, Canny edge detection, and minimum-area rectangle [6]. Hough transform dominating to detect linear feature objects are fast and universal to different fields [15]. The general applicability of this algorithm in different astronomical surveys is extraordinary, but the algorithm does not distinguish NEAs and meteors.
Since an NEA streak can be described as a 2D Gaussian PSF [11], the matched-filter approach [16], matching the shape of the streak and calculating a weighted sum of the pixels, constructs a template fitting to NEA streaks, and is effective at detecting multiple streaks in one image. A maximum likelihood method is proved to effectively detect ultra-faint streaks. The Fast Radon Transform (FRT) algorithm to detect streaks in astronomical images has been explored and further extended to scan for short streaks [7]. However, most of the time, NEAs and images are not strictly satisfied by this approach because of atmospheric perturbation and instrument noise, especially regarding the following: (1) The streak is a straight line and has a constant brightness; (2) The streak has a constant, known PSF; (3) The noise is uncorrelated and there are no large scale structures in the image.
However, these methods mainly focus on streaks with hundreds of pixels in length and do not work as well for shorter streaks [10].

2.2. Traditional Machine-Learning Methods

A Real-Time Streak-detection System for the Palomar Transient Factory Survey (PTF) [17,18] was designed based on feature extraction and Random Forest [19]. Waszczak et al. [8] invented the Findstreak software used to obtain 15 features for each streak candidate. Findstreak uses differenced images. After subtracting from the background and discarding pixels that are too dark, a line is fit to all pixel positions in each blob by considering the slope, y-intercept, and the linear correlation coefficient. Afterwards, Findstreak outputs 15 morphological and other features of streak candidates, such as Long axis length, Half-width, and so on.
They construct a binary Random Forest classification to determine whether each candidate is a real asteroid streak. Their training data consists of 240 real asteroid streaks, 1285 synthetic asteroid streaks, and 20,072 bogus streaks. Each streak candidate is considered as a node or leaf, and these streaks’ 15 feature vectors constitute the feature space.
Waszczak et al. have addressed the lack of emphasis on streak-like objects in previous astronomical image target extraction, such as Source Extractor [20]. However, it lacks sensitivity to near-vertical or near-horizontal streaks and faint streaks.

2.3. Deep-Learning Methods

In detecting NEAs, deep-learning methods address issues that non-machine-learning methods and traditional machine-learning methods would fail to handle for specific forms of streaks. According to a 2D Gaussian PSF, it is convenient to simulate large amounts of data with any reasonable streak parameters for training purposes [11].
Deepstreaks [9] starts with a training set that consisted of 1000 differenced images with real streaks and 8270 synthetic streak images. The detection of streaks is split into three simpler subproblems (rb, sl, kd): (1) rb identifies all streak-like objects; (2) sl identifies short streak-like objects; (3) kd identifies real streaks produced by Fast Moving Objects (FMOs).
At least one member of each group must output a score that passes a pre-defined threshold. Each classifier combines VGG6, ResNet50 [21], and DenseNet121 [22]. This work does not discuss the streak parameters in its dataset. More reasonable data ratios and parameter simulations will reduce the bias of the model.
Wang et al. [10] extracted the streaks of NEOs that made a close approach to Earth of within 30 lunar distances, from ZTF survey’s timeframe. According to the collected streak parameters (length, width), they used a completely simulated dataset as the training set to ensure there was no bias due to real streaks tending to be brighter. They chose EfficientNet-B1 [23] and input two images (80 × 80 pixels)—the science and reference cutouts to discover faint and high apparent motion rate NEAs. This work aims to detect faint and high apparent motion NEAs and uses 80 pixels as the model’s input size, which neglects the rest of the streaks. It also utilizes other packages to remove cosmic rays, crosstalk, and ghosts, which eliminates certain parts of information in the images.
In the preparation of detecting Solar System Objects (SSOs) for ESA’s Euclid mission, Liu et al. [24] tested two MobileNets, each employing 2 and 4 categories, respectively. To reduce the amount of Near-Earth Object (NEO) candidates observed by the Asteroid Terrestrial-impact Last Alert System (ATLAS), Rabeendran et al. [25] designed a two-step model combined ResNet18 [21] and a multi-layered perceptron (MLP). Jordan et al. [26] used a MobileNetV2 model [27] to detect and estimate the orbits of Resident Space Objects (RSOs). All these detection models for moving objects in near-Earth space are based on CNNs and learn global features. In contrast, we utilize a Transformer-based model to extract local features for detection.

3. Method

In order to consider both speed and accuracy in NEA detection tasks, we propose ICC-BiFormer, which is an improved version of BiFormer [14]. This section discusses the basic architecture and modified architecture of Biformer. The overall architecture of ICC-BiFormer is shown in Figure 1.
As shown in Figure 1, our ICC-BiFormer mainly consists of three parts: a module for processing 16 bit data, a backbone network composed of BiFormer, and a classification head. The image compression and contrast enhancement module mainly consists of three stacked parts: CNN, pooling layer, and transposed convolution. In the original images, most of the useful information corresponds to very low pixel values, so directly displaying the original images results in almost entirely black images. This also implies that the streaks are not distinctly different from the background; thus, we require ICC to reduce the image’s bits, amplify the useful information, and enhance the contrast between streaks and the background. BiFormer is an improved spatial pyramid module with stronger extraction ability and running speed.
BiFormer utilizes a dual layer routing attention mechanism. The dual layer routing attention mechanism is a dynamic, query-aware sparse attention mechanism that can adaptively select a small number of related key value pairs based on the characteristics and positions of each query, rather than all key value pairs. This can reduce computation and memory consumption, while improving attention concentration and efficiency.
A classification head is a fully connected layer. Its function is to classify and detect NEAs based on the output of BiFormer and output a binary classification (0, 1) to indicate whether the image contains NEAs.
The formal definition of ICC-BiFormer is as follows:
Given a 16-bit grayscale image, X R H × W , where H and W are the height and width of the image, ICC-BiFormer first uses the ICC module Compress and enhances the image to obtain an 8-bit image, X c R H × W , that is:
X c = ICC ( X ) .
ICC is the image compression and contrast enhancement module, which includes CNN, pooling layer, and transposed convolution. Through the ICC module, we reduce the bit depth of the image, identify which pixels’ brightness needs enhancement, and make adjustments accordingly. The primary purpose of this module is to enhance the contrast between NEAs and the background. The 8-bit images suffice to highlight their differences, while higher bit-depth images add unnecessary information. Before and after ICC processing, the image’s height and width remain unchanged.
Next, ICC-BiFormer uses the BiFormer module to encode and decode features of the image to obtain the feature map F R H × W × C , where C is the number of channels, which is:
F = BiFormer ( X c ) .
BiFormer is a double-layer routing attention module, including a spatial pyramid encoder and a decoder. The BiFormer block models cross-location relations. The primary purpose of this module is to filter out the majority of irrelevant key-value pairs at a coarse-grained regional level and retain only a small number of routed regions. Subsequently, it applies fine-grained token-to-token attention across the union of these routed regions. For NEA images, this module would output streaks’ features and discard noisy backgrounds.
Finally, ICC-BiFormer uses the classification head to classify and detect the feature map, and it obtains the binary classification result Y 0 , 1 , which is:
Y = MLP ( F ) .
In Equation (3), MLP is a multilayer perceptron, used to output the presence or absence of NEAs.

3.1. Image Compression and Contrast Enhancement Block

The image compression and contrast enhancement block reduces the bit depth of the image and enhances the features of streaks. Suppose that the number of channels in the input image is C, the height is H, the width is W, the normalized bit depth is B, and the brigthness adjustment coefficient is K, then:
Encoder: The input image x ( C , H , W ) is passed through three convolutional layers and a max pooling layer to increase the number of channels to 32, 64, and 128, respectively. The height and width are reduced to 1/8 of the original, resulting in the encoded feature map e ( 128 , H / 8 , W / 8 ) .
Normalizer: The encoded feature map e ( 128 , H / 8 , W / 8 ) is flattened into a one-dimensional vector e ( 128 H W / 64 ) , and is then mapped to a B H W / 64 dimensional vector q ( B H W / 64 ) through two fully connected layers and a Tanh activation function as the normalized encoding.
Brightness Adjustment layer: The normalized encoded q ( B H W / 64 ) is passed through an AdaptiveAvgPool2d to reduce the feature map of each channel to 1x1, resulting in a B-dimensional vector q ( B , 1 , 1 ) . AdaptiveAvgPool2d can achieve two-dimensional adaptive average pooling operations. Its function is to dynamically pool the input feature map based on the specified output size, without manually setting the size and step size of the pooling kernel. It can adapt to feature maps of any input size, and the output size is always the specified H × W. The number of channels for the output feature of AdaptiveAvgPool2d is the same as the number of channels for the input feature. Then, the formula is
output ( N , C , H , W ) = AdaptiveAvgPool 2 d ( input ( N , C , H , W ) ) .
In Equation (4), N is the batch size H and W are the height and width of the output feature. The calculation process of AdaptiveAvgPool2d involves dividing each channel of the input feature into H × W regions and then taking the average of the elements in each region to obtain the corresponding elements of the output feature.Then, by using a fully connected layer and a sigmoid activation function, it is mapped to a scalar c as the brightness adjustment coefficient. Multiply c by K, the brightness adjustment coefficient preset manually, to obtain the adjusted brightness adjustment coefficient c K . Finally, Multiply the normalized encoding q ( B H W / 64 ) by 1 + c K to obtain the brightness-adjusted encoding q ( B H W / 64 ) .
Decoder: After multiplying, the decoder parts, reshape the output into a feature map q ( B , H / 8 , W / 8 ) of B, H / 8 , W / 8 and restores it to the size and number of channels of the original image through three transposed convolutional layers and a sigmoid activation function to obtain the decoded image y ( C , H , W ) .
After being processed by the ICC module, the astronomical images are compressed in bit rate, and the contrast of the images for trajectories is enhanced. The ICC module reduces the computational burden and optimizes the information contained for subsequent BiFormer image classification (Figure 2).

3.2. BiFormer

BiFormer is a visual Transformer model based on Bi level Routing Attention (BRA), which can effectively allocate computing resources and capture context dependencies related to content. The overall architecture of our BiFormer is shown in Figure 3. The model architecture of BiFormer is introduced as follows:
BiFormer mainly includes the following parts:
Overlapping Patch Embedding (OPE): This part divides the input image into overlapping small blocks and maps each block to a feature vector as the input to the Transformer.
Block Merge: This part involves merging four adjacent blocks into a larger block, reducing spatial resolution while increasing the number of channels.
BiFormer Block: This part contains a deep convolutional layer, a BRA module, and an MLP module for the feature transformation and contextual modeling of each block.
BRA module: This module is a dynamic, query-aware sparse attention mechanism that first filters out irrelevant key value pairs at the coarse region level and then applies fine-grained token-to-token attention in the remaining routing areas.

3.3. Model Components

This part introduces the classification header, loss function, and optimizer.
Classification Header: The final classification header is an MLP that outputs the probability y of the current input image containing NEAs, with a value of [0,1]; 0 indicates no NEAs, and the closer it is to 1 the more confident the model is that the input image contains NEAs.
Loss function: Using Binary cross entropy as the loss function, this function calculates the pixel level difference between the original image x ( C , H , W ) and the decoded image y ( C , H , W ) . Binary cross entropy is a loss function used for binary classification problems, which can measure the difference between predicted binary results and actual binary labels. It quantifies the dissimilarity between probability distributions and assists model training by punishing inaccurate predictions.The formula for binary cross entropy is as follows:
J = 1 n i = 1 n [ t i log o ( t i ) + ( 1 t i ) log ( 1 o ( t i ) ) ] .
In Equation (5), n is the number of samples, t i is the true label of the i-th sample (0 or 1), and o ( t i ) is the predicted probability of the i-th sample (a value between 0 and 1).The meaning of binary cross entropy is that, for each sample, if its true label is 1 then the value of the loss function is directly proportional to the negative logarithm of its predicted probability. Otherwise, its true label is 0; the value of the loss function is directly proportional to the negative logarithm of the complement of its predicted probability. In other words, the closer the predicted probability is to the true label, the smaller the value of the loss function. When the predicted probability is further away from the true label, the value of the loss function becomes larger. One application scenario of binary cross entropy is in neural networks for the supervised learning of binary classification problems. For example, predicting whether an image contains cats, or predicting whether a comment is positive.
Optimizer: The Adam optimizer is used to update the weights and bias parameters in the neural network based on the gradient of the loss function, in order to minimize the loss function.
Raw astronomical grayscale data is typically represented in 16 bits, with pixel values ranging from 0 to 65,536. However, the brightness of NEAs is usually concentrated within a narrow range. Faint objects may be overwhelmed if normalized directly. Therefore, this article’s method of first compressing 16 bits and then performing contrast enhancement is very suitable for solving this problem. Furthermore, the trajectories of NEAs in astronomical image files only exist in part of the image and the trajectory length is not fixed. By using BiFormer to detect near-Earth objects in astronomical images, the self-attention mechanism can be used to capture long-distance context dependencies in astronomical photos, thereby improving the positioning and recognition capabilities of NEAs. Dynamic query-aware sparsity can be achieved by reducing calculations on irrelevant areas and increasing attention to NEAs. Multi-scale feature extraction can also be achieved through the pyramid structure to adapt to NEAs of different sizes and shapes. Finally, depth convolution can be used to hide the relative position information, which is encoded in a formula, thereby enhancing the prediction ability of the motion trajectories of NEAs.

4. Experiment and Analyze

Our dataset comprises only two labels: images with streaks are categorized as positive, whereas those without streaks are classified as negative. All the data we use, including the real streaks and the background’s injected simulated streaks, are derived from the Zwicky Transient Facility (ZTF). The ZTF Observing System delivers 47 field-of-view optical imagery, enabling ZTF to better capture NEAs [28].

4.1. Streaks

In our training dataset, all streaks are simulated. All simulated data can remove the bias caused from discovered NEAs’ limitationa, and to verify the effectiveness of our model in practical streak detection we propose a new method, a new way to collect real streaks.

4.1.1. Real Streak Collection

We combine two websites to make an NEA list and predict which image will leave streaks. The first website, earthflyby, provides all the asteroids that made close passes by Earth each year, with orbit parameters and close approach parameters (https://astorb.com/browse/earthflyby_index/, accessed on January 2024, (Table 1)).
The limiting magnitude of ZTF is 20.4. In order to appropriately expand the search range for NEAs, we have set the upper limit of the search to an apparent magnitude of 26.0. To ensure NEAs have enough angular velocity to leave streaks in images, we calculated the NEA angular velocity at close approach time. Although the NEA angular velocity at close approach time is not necessarily the maximum, considering that ZTF cannot guarantee capturing NEAs at their maximum angular velocity, using it as a preliminary screening criterion is reasonable. The NEA angular velocity, ω close , can be estimated used Close Approach Speed, v close , and Close Approach Distance, d close , as follows:
ω close v close d close .
After that, we can obtain a list of NEAs that meet the brightness and length requirements for streaks. These NEAs can be searched in bulk using the Moving Object Search Tool (MOST) (https://irsa.ipac.caltech.edu/applications/MOST/, accessed on January 2024). Before searching, the tool needs to input Observation Begin (UTC) and Observation End (UTC). We set the time according to a NEA close approach time, close approach angular velocity, and close approach magnitude.
After submitting an NEA name, Observation Begin (UTC), and Observation End (UTC), the website outputs a table of images that may leave an NEA streak (Table 2).
Fitting the trajectory of the NEA between two points with a straight line, we can obtain the average velocity of the NEA during this time period. The average angular velocity, ω ¯ , between the two recording image can be calculated by observing time, t obs , NEA Right Ascension, r a , and NEA Declination, d e c , as follows:
ω ¯ = Δ ra 2 + Δ dec 2 Δ t obs .
This allows us to estimate the streak length, l, that would be left on the image. By giving the exposure time, t exp , and the telescope pixel scale, p, streak length, l, can be calculated as follows:
l = ω ¯ t exp p .
After downloading candidate images that may leave streaks over 10 pixels, we manually inspect them to determine whether there is a streak present, and then record the starting and ending point of the streak. We record the starting and ending points to calculate the length of the image streak and for future cropping. Then, we compare this length with the previously estimated length. If the estimated length is significantly higher, it indicates that it is a satellite, and the sat_id program is used to check whether the streak is a known satellite to confirm our label (https://www.projectpluto.com/sat_id.htm, accessed on January 2024). Finally, We obtain a dataset of flagged NEAs and satellites.

4.1.2. Simulated Streak

With real NEAs as reference, we simulate streaks and inject them into ZTF images. It is proven that a 2D Gaussian PSF is accurate enough to describe asteroid streaks [11]. We simulate streaks according to the equation from Ye [29]:
F ( x , y ) = Φ 2 σ 2 π e x p ( y 2 2 σ 2 ) ( e r f ( x + L / 2 σ 2 ) e r f ( x L / 2 σ 2 ) ) ,
where Φ is total flux, σ is width of PSF, L is length of streak, and
e r f ( z ) = 2 π 0 z e t 2 d t
is the Gaussian error function, and
x = ( x x 0 ) cos θ + ( y y 0 ) sin θ y = ( x x 0 ) sin θ + ( y y 0 ) cos θ ,
where x 0 and y 0 define the center of the streak, and θ defines the angle between the motion of the streak and the x axis.

4.2. Dataset

During the detection of NEAs, kilometer-sized NEAs have almost been discovered. However, the completeness for smaller NEAs drops rapidly [30]. The brightness of NEAs is primarily due to the reflection of sunlight and is positively correlated with the size of the NEAs. Smaller NEAs generally have a fainter brightness. The key to discovering undiscovered NEAs lies in how we select the range of brightness as a parameter in the dataset. We use synthetic streaks and inject them into real background images from ZTF.
We randomly download approximately 400 ZTF images from 2020 to 2021. In order to ensure there is no streak-like objects in these images, we manually check and crop the raw image (3080 × 3072 pixels) into small blocks (256 × 256 pixels). Considering the non-uniformity at the edges of astronomical images, we dismiss a few columns of pixels in the cropping process. To evaluate the noise of backgrounds, we calculate each image pixel value mean in order to better inject streaks.
We simulate 20,000 streaks and adjust their parameters, as the present parameters derived from discovered NEAs statistics might not be optimal for detecting undiscovered NEAs.
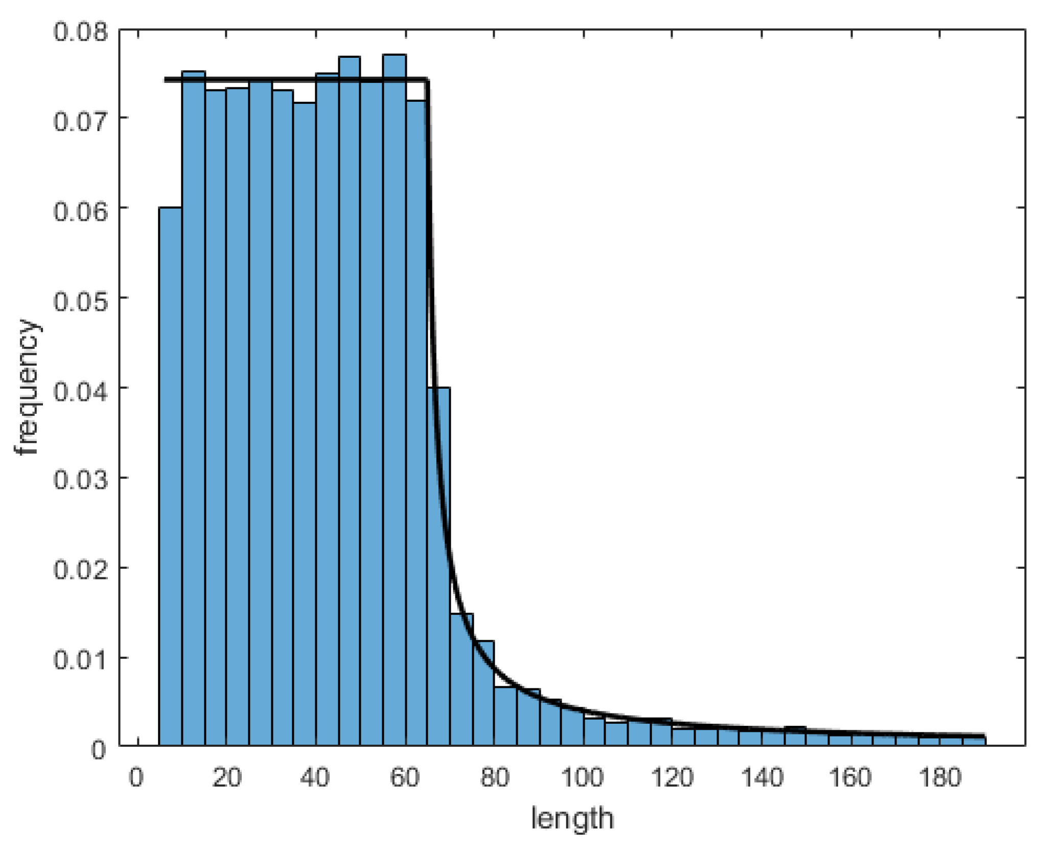
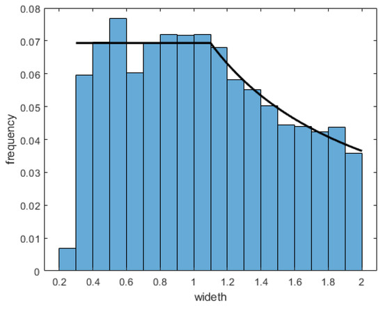
In order to determine the length and width of streaks in the data, as well as the distribution of lengths and widths, we construct a length function and a width function that are constant at 6–60 and 0.3–1.0, respectively. We then extend this range to 60–190 and 1.0–2.0 using inverse proportionality functions. The two functions can be described as follows:
y 1 = c 1 x , 6 x < 60 60 c 1 / x , 60 x < 190 ( c 1 = 0.0081 )
y 2 = c 2 x , 0.3 x < 1 60 c 2 / x , 1 x < 2 ( c 2 = 0.7178 ) ,
where y 1 is the length function, y 2 is the width function, and c 1 and c 2 are the constant factors of two functions (Figure 4 and Figure 5).
Streaks with lengths between 6 and 60 and widths between 0.3 and 1.0 have fewer features in the images and are difficult for models to recognize, and thus we increased their proportion in the dataset.
After cropping approximately 40,000 ZTF background images and simulating 20,000 streaks, we randomly combine them and inject streaks into the background. To ensure that the center brightness of each streak matrix remains constant, we multiply it by a compensation factor to prevent changes in center brightness caused by variations in length and width, and we multiply streak matrices by a brightness factor. We randomly sample the brightness factor from 6.31 to 15.85, implying that the brightness of the streak is between 2 and 3 magnitudes brighter than the average. Streaks with lower brightness are difficult for humans to distinguish, so even if the model has the ability to recognize them, they may still be difficult to confirm. For streaks with higher brightness, after the ICC module, they exhibit similar brightness to the streaks we have defined, and the generalization capability of ICC-BiFormer ensures that they can be identified. The process can be expressed as follows:
1 = F c f l u x ( x 0 , y 0 )
f l u x ( x , y ) = B ( x , y ) + F b F c f l u x ( x , y ) ,
where F c is the compensation factor, F b is the brightness factor, f l u x ( x 0 , y 0 ) is the brightness of the streak center, f l u x ( x , y ) is the brightness of streak at position ( x , y ) , B ( x , y ) is the brightness of background at position ( x , y ) , and f l u x ( x , y ) is the brightness of position ( x , y ) after processing.
This NEA image pair demonstrates many characteristics of NEA images (Figure 6). In the original image, NEAs are often submerged in the background due to their low brightness. After processing by the ICC module, the contrast between the dim objects and background noise is enhanced. NEAs only occupy a small portion of the image and have distinct morphological features that differentiate them from other celestial bodies.

4.3. Larger Input Size

In our model, the input size is 256 pixels, which is larger than the input sizes used in previous detection works, such as 80 pixels in [9] and 144 pixels in [10]. We notice that when cropping training images from ZTF images (3080 × 3072 pixels), a larger training input size can effectively reduce the probability of truncating streaks. A longer streak retains more prominent features, which the model finds easier to recognize.
For a given nine images cropped from the raw image data, whose side lengths are the input size, S, and supposing streak height and width are H and W, respectively, the possibility, P, of the middle images among the nine images truncating the streaks is as follows: (Figure 7 and Figure 8)
P ( W , H ) = W H S 2
Another advantage of a larger input size is that it aids in distinguishing NEA streaks from satellite streaks, as NEAs and satellites have similar distances from the Earth and their brightness mainly comes from the reflection of the Sun. In addition to utilizing known satellite databases for confirmation by matching, the length of streaks also serves as a crucial criterion for identification. Satellites have a higher angular velocity than NEAs. Due to the rotation of satellites and their irregular shapes, the brightness of satellite streaks sometimes experiences a significant increase in a short period of time, which is referred to as a flare [31]. Longer streaks increase the possibility of capturing flares, which are conclusive evidences to confirm that streaks are left by satellites.

4.4. Cropping Algorithm

To further save longer streaks while cropping, we propose a new cropping algorithm. For a non-cropping image, we crop it four times from different starting positions. We take a 768 × 768 image as an example and the input size, S, is 256. The first cropping starts from the top left corner (1,1). The 768 × 768 image can be divided into nine smaller images without residuals. The second cropping needs to move half an input size along the x-axis, starting from (128,1). The third cropping moves half an input size along the y-axis, starting from (1,128). Both the second cropping and the third cropping can obtain six smaller images. The fourth cropping moves half an input size along both the x-axis and the y-axis, starting from (128,128). (Figure 9) This approach ensures that streaks with maximum components in the x and y directions both less than 128 will not be truncated. For streaks with components exceeding 128, at least 128 pixels will be retained in one small image. Thus, our model demonstrates greater detection capability for streaks whose positions have not been pre-labeled.

4.5. Results

In order to evaluate the performance of the classification model, we use some evaluation indicators to measure the accuracy and robustness of the model. This article mainly introduces the following four evaluation indicators: Accuracy (Acc), False Positive Rate (FP), True Positive Rate (TP), and Area Under the Receiver Operating Characteristic Curve (ROC AUC) [32].
After the ICC block of this article, the characteristics of dim objects become more obvious and are easier to detect by the network. For the ICC processing effect shown in Figure 6, it can be observed that some objects that were submerged in the background and could hardly be distinguished by the naked eye become obvious after ICC processing. After this, the resulting image classification effect is optimized.
As can be seen from Table 3, compared with other models based on CNNs, ResNet uses residual connections to retain the original features, making the network learning smoother and more stable, and further improving the accuracy and generalization ability of the model. Therefore, it has better classification results. Next, comparing the prediction results of ViT, Swin Transformer, and ICC-BiFormer, the classification index of ICC-BiFormer is higher than the other two. ViT and Swin Transformer exhibit both higher FP and lower TP due to the interference of noise and celestial bodies in the image, which impedes global attention mechanisms from effectively learning NEA features. This proves that ICC-BiFormer, which adds dynamic, query-aware sparse attention and filters out irrelevant key-value pairs at the coarse region level, is more suitable for the NEAs detection task of this paper.
In order to verify the effect of each module, we designed corresponding experiments. As shown in Table 4, the E-BiFormer model is better than the BiFormer model, which proves that the Encoder can fully extract the information carried by the original image. The image Decoder module is added to obtain ED-BiFormer, the images generated by the Decoder are input into BiFormer for classification, and the model is further optimized. Therefore, we propose ICC-BiFormer, which adds Quantizer and Contrast Enhancement blocks on the basis of ED-BiFormer and integrates image compression and contrast enhancement blocks and BiFormer. This experiment is also an ablation experiment of the model we proposed, proving that each module in the model structure is indispensable.

4.6. Discussion

The excellent performance of ICC-BiFormer is established by adapting to NEAs that occupy a small portion of the image. Due to the BRA module, ICC-BiFormer filters out backgrounds with low brightness fluctuations, allowing it to distinguish celestial bodies such as stars with slow brightness increases and streaks with significant brightness increases in an area. The ICC module suppresses dark pixels, further assisting in distinguishing between background and streaks. However, inevitably, some identification of faint streaks is lost. The suboptimal recognition of faint streaks is a drawback of ICC-BiFormer. In addition, except for satellites, some linear objects such as cosmic rays and saturated pixels also resemble streaks. However, in our dataset we have not amplified the proportion of these objects. In some rare cases, ICC-BiFormer may fail to classify correctly.
Comparing ICC-BiFormer with ResNet and BiFormer, ICC-BiFormer demonstrates a lower rate of FP, albeit with a slight decrease in TP. However, during actual detection, streaks occur at a frequency of approximately 1%, which reduces to approximately 0.1% after cropping. This indicates that, in astronomical survey datasets, the ratio of positive to negative samples is roughly 1:1000. Notably, each candidate identified as a streak requires manual confirmation to verify it as a genuine NEA. Therefore, with a focus on maintaining relatively high TP rates, reducing FP is imperative because it significantly reduces the time needed for manual confirmation. Moreover, leveraging ICC-BiFormer across a broader time of data enhances our ability to detect NEAs.

5. Conclusions

In this study, we train the ICC-BiFormer model for ZTF surveys to detect NEAs, achieving a high level of accuracy. The BiFormer block plays a crucial role in ensuring a high TP by filtering out irrelevant information, such as background noise or stars, thereby mitigating interference. Additionally, our results suggest that considering local features of astronomical images, especially for small-scale objects like NEAs that appear nearly one-dimensional, is more effective than focusing solely on global features. Furthermore, due to the use of image compression and contrast enhancement blocks, we have achieved an exceptionally low FP. Given that NEAs are typically only slightly brighter than the background, scaling astronomical images to a range conducive to NEA detection proves to be another effective strategy for enhancing the model’s resistance to interference.
When applying the model to practical detection tasks, our advantage lies in utilizing a larger input size and our cropping algorithm. One key distinction between model training and practical detection lies in the absence of pre-cropping based on NEA positions in real detection scenarios. This absence can lead to the loss of NEA information due to random cropping during practical detection. In addition, with the increasing number of satellites in near-Earth orbits, distinguishing them becomes easier through the utilization of a larger input size and our cropping algorithm.
Our entire suite of NEA detection models has been improved, in both experimentation and practical applications.To detect more NEAs, we plan to extend this method to several astronomical surveys to collectively search for NEAs. In further work, the technique of the adaptive extracting of local features in deep learning presents a groundbreaking approach to astronomical object recognition. In astronomical images, the vast majority of pixels are composed of background noise, with the targets representing a small proportion. The design of ICC-BiFormer can be extended to encompass other identification tasks within astronomy.

Author Contributions

Conceptualization, Y.G.; data curation, Y.G.; formal analysis, Y.L.; methodology, Y.G. and Y.L.; software, Y.G.; supervision, R.Y.; validation, Y.G.; visualization, Y.L.; writing—original draft, Y.G.; writing—review & editing, R.Y. All authors have read and agreed to the published version of the manuscript.

Funding

This research is supported by the Shanghai Normal University Student Innovation and Entrepreneurship Training Program.

Data Availability Statement

All the data we use is from ZTF Public Release. (https://irsa.ipac.caltech.edu/ibe/data/ztf/, accessed on January 2024). We have published our codes and data. (https://github.com/williamgyy/ICC-BiFormer, accessed on May 2024).

Acknowledgments

We are deeply thankful to Fabo Feng and Kaiming Cui from the Tsung-Dao Lee Institute, Shanghai Jiao Tong University, whose invaluable support and guidance significantly contributed to the conceptualization of the initial idea and data curation. We would like to express our gratitude to Shoucun Hu from Purple Mountain Observatory, Chinese Academy of Sciences, for his support in providing resources and assistance with the website (https://astorb.com, accessed on January 2024). We also express our gratitude to Peng Jia from the College of Opto-electronic, Taiyuan University of Technology, for his support in data simulation.

Conflicts of Interest

The authors declare no conflicts of interest.

References

  1. Perna, D.; Barucci, M.; Fulchignoni, M. The near-Earth objects and their potential threat to our planet. Astron. Astrophys. Rev. 2013, 21, 1–28. [Google Scholar] [CrossRef]
  2. Alvarez, L.W.; Alvarez, W.; Asaro, F.; Michel, H.V. Extraterrestrial cause for the Cretaceous-Tertiary extinction. Science 1980, 208, 1095–1108. [Google Scholar] [CrossRef] [PubMed]
  3. Harris, A.W.; D’Abramo, G. The population of near-Earth asteroids. Icarus 2015, 257, 302–312. [Google Scholar] [CrossRef]
  4. Tricarico, P. The near-Earth asteroid population from two decades of observations. Icarus 2017, 284, 416–423. [Google Scholar] [CrossRef]
  5. Harris, A.W.; Chodas, P.W. The population of near-earth asteroids revisited and updated. Icarus 2021, 365, 114452. [Google Scholar] [CrossRef]
  6. Bektešević, D.; Vinković, D. Linear feature detection algorithm for astronomical surveys—I. Algorithm description. Mon. Not. R. Astron. Soc. 2017, 471, 2626–2641. [Google Scholar] [CrossRef]
  7. Nir, G.; Zackay, B.; Ofek, E.O. Optimal and efficient streak detection in astronomical images. Astron. J. 2018, 156, 229. [Google Scholar] [CrossRef]
  8. Waszczak, A.; Prince, T.A.; Laher, R.; Masci, F.; Bue, B.; Rebbapragada, U.; Barlow, T.; Surace, J.; Helou, G.; Kulkarni, S. Small near-earth asteroids in the palomar transient factory survey: A real-time streak-detection system. Publ. Astron. Soc. Pac. 2017, 129, 034402. [Google Scholar] [CrossRef]
  9. Duev, D.A.; Mahabal, A.; Ye, Q.; Tirumala, K.; Belicki, J.; Dekany, R.; Frederick, S.; Graham, M.J.; Laher, R.R.; Masci, F.J.; et al. DeepStreaks: Identifying fast-moving objects in the Zwicky Transient Facility data with deep learning. Mon. Not. R. Astron. Soc. 2019, 486, 4158–4165. [Google Scholar] [CrossRef]
  10. Wang, F.; Ge, J.; Willis, K. Discovering faint and high apparent motion rate near-Earth asteroids using a deep learning program. Mon. Not. R. Astron. Soc. 2022, 516, 5785–5798. [Google Scholar] [CrossRef]
  11. Vereš, P.; Jedicke, R.; Denneau, L.; Wainscoat, R.; Holman, M.J.; Lin, H.W. Improved asteroid astrometry and photometry with trail fitting. Publ. Astron. Soc. Pac. 2012, 124, 1197. [Google Scholar] [CrossRef]
  12. Hainaut, O.R.; Williams, A.P. Impact of satellite constellations on astronomical observations with ESO telescopes in the visible and infrared domains. Astron. Astrophys. 2020, 636, A121. [Google Scholar] [CrossRef]
  13. Mróz, P.; Otarola, A.; Prince, T.A.; Dekany, R.; Duev, D.A.; Graham, M.J.; Groom, S.L.; Masci, F.J.; Medford, M.S. Impact of the SpaceX starlink satellites on the Zwicky transient facility survey observations. Astrophys. J. Lett. 2022, 924, L30. [Google Scholar] [CrossRef]
  14. Zhu, L.; Wang, X.; Ke, Z.; Zhang, W.; Lau, R. BiFormer: Vision Transformer with Bi-Level Routing Attention. In Proceedings of the IEEE/CVF Conference on Computer Vision and Pattern Recognition (CVPR), Vancouver, BC, Canada, 17–24 June 2023. [Google Scholar]
  15. Storkey, A.; Hambly, N.; Williams, C.; Mann, R.G. Cleaning sky survey data bases using hough transform and renewal string approaches. Mon. Not. R. Astron. Soc. 2004, 347, 36–51. [Google Scholar] [CrossRef]
  16. Turin, G. An introduction to matched filters. IRE Trans. Inf. Theory 1960, 6, 311–329. [Google Scholar] [CrossRef]
  17. Law, N.M.; Kulkarni, S.R.; Dekany, R.G.; Ofek, E.O.; Quimby, R.M.; Nugent, P.E.; Surace, J.; Grillmair, C.C.; Bloom, J.S.; Kasliwal, M.M.; et al. The Palomar Transient Factory: System overview, performance, and first results. Publ. Astron. Soc. Pac. 2009, 121, 1395. [Google Scholar] [CrossRef]
  18. Rau, A.; Kulkarni, S.R.; Law, N.M.; Bloom, J.S.; Ciardi, D.; Djorgovski, G.S.; Fox, D.B.; Gal-Yam, A.; Grillmair, C.C.; Kasliwal, M.M.; et al. Exploring the optical transient sky with the Palomar Transient Factory. Publ. Astron. Soc. Pac. 2009, 121, 1334. [Google Scholar] [CrossRef]
  19. Breiman, L. Random forests. Mach. Learn. 2001, 45, 5–32. [Google Scholar] [CrossRef]
  20. Bertin, E.; Arnouts, S. SExtractor: Software for source extraction. Astron. Astrophys. Suppl. Ser. 1996, 117, 393–404. [Google Scholar] [CrossRef]
  21. He, K.; Zhang, X.; Ren, S.; Sun, J. Deep residual learning for image recognition. In Proceedings of the IEEE Conference on Computer Vision and Pattern Recognition, Las Vegas, NV, USA, 26 June–1 July 2016; pp. 770–778. [Google Scholar]
  22. Huang, G.; Liu, Z.; Van Der Maaten, L.; Weinberger, K.Q. Densely connected convolutional networks. In Proceedings of the IEEE Conference on Computer Vision and Pattern Recognition, Honolulu, HI, USA, 21–26 July 2017; pp. 4700–4708. [Google Scholar]
  23. Tan, M.; Le, Q. Efficientnet: Rethinking model scaling for convolutional neural networks. In Proceedings of the International Conference on Machine Learning, PMLR, Long Beach, CA, USA, 9–15 June 2019; pp. 6105–6114. [Google Scholar]
  24. Liu, Z.; Lin, Y.; Cao, Y.; Hu, H.; Wei, Y.; Zhang, Z.; Lin, S.; Guo, B. Swin transformer: Hierarchical vision transformer using shifted windows. In Proceedings of the IEEE/CVF International Conference on Computer Vision, Montreal, BC, Canada, 11–17 October 2021; pp. 10012–10022. [Google Scholar]
  25. Rabeendran, A.C.; Denneau, L. A two-stage deep learning detection classifier for the atlas asteroid survey. Publ. Astron. Soc. Pac. 2021, 133, 034501. [Google Scholar] [CrossRef]
  26. Jordan, J.; Posada, D.; Gillette, M.; Zuehlke, D.; Henderson, T. Quasi real-time autonomous satellite detection and orbit estimation. In Real-Time Image Processing and Deep Learning; SPIE: Bellingham, WA, USA, 2023; Volume 12528, p. 1252802. [Google Scholar]
  27. Sandler, M.; Howard, A.; Zhu, M.; Zhmoginov, A.; Chen, L.C. Mobilenetv2: Inverted residuals and linear bottlenecks. In Proceedings of the IEEE Conference on Computer Vision and Pattern Recognition, Salt Lake City, UT, USA, 18–23 June 2018; pp. 4510–4520. [Google Scholar]
  28. Bellm, E.C.; Kulkarni, S.R.; Graham, M.J.; Dekany, R.; Smith, R.M.; Riddle, R.; Masci, F.J.; Helou, G.; Prince, T.A.; Adams, S.M.; et al. The Zwicky Transient Facility: System overview, performance, and first results. Publ. Astron. Soc. Pac. 2018, 131, 018002. [Google Scholar] [CrossRef]
  29. Ye, Q.; Masci, F.J.; Lin, H.W.; Bolin, B.; Chang, C.K.; Duev, D.A.; Helou, G.; Ip, W.H.; Kaplan, D.L.; Kramer, E.; et al. Toward efficient detection of small Near-Earth asteroids using the Zwicky Transient Facility (ZTF). Publ. Astron. Soc. Pac. 2019, 131, 078002. [Google Scholar] [CrossRef]
  30. Vereš, P.; Chesley, S.R. High-fidelity simulations of the near-earth object search performance of the large synoptic survey telescope. Astron. J. 2017, 154, 12. [Google Scholar] [CrossRef]
  31. Nir, G.; Ofek, E.O.; Ben-Ami, S.; Segev, N.; Polishook, D.; Manulis, I. A high-rate foreground of sub-second flares from geosynchronous satellites. Mon. Not. R. Astron. Soc. 2021, 505, 2477–2484. [Google Scholar] [CrossRef]
  32. Erickson, B.J.; Kitamura, F. Magician’s corner: 9. Performance metrics for machine learning models. Radiol. Artif. Intell. 2021, 3, e200126. [Google Scholar] [CrossRef] [PubMed]
  33. Simonyan, K.; Zisserman, A. Very deep convolutional networks for large-scale image recognition. arXiv 2014, arXiv:1409.1556. [Google Scholar]
  34. Dosovitskiy, A.; Beyer, L.; Kolesnikov, A.; Weissenborn, D.; Zhai, X.; Unterthiner, T.; Dehghani, M.; Minderer, M.; Heigold, G.; Gelly, S.; et al. An image is worth 16x16 words: Transformers for image recognition at scale. arXiv 2020, arXiv:2010.11929. [Google Scholar]
Figure 1. ICC-BiFormer model architecture. The ICC block adjusts the brightness of faint NEAs, amplifying features. BiFormer conducts local feature analysis. Finally, MLP handles the classification task.
Figure 1. ICC-BiFormer model architecture. The ICC block adjusts the brightness of faint NEAs, amplifying features. BiFormer conducts local feature analysis. Finally, MLP handles the classification task.
Electronics 13 02092 g001
Figure 2. Image compression and contrast enhancement block. The Encoder and the Decoder are used to adjust the channels, height, and width of the input and output. The Normalizer and the Brightness Adjustment are used to amplify the features of NEAs.
Figure 2. Image compression and contrast enhancement block. The Encoder and the Decoder are used to adjust the channels, height, and width of the input and output. The Normalizer and the Brightness Adjustment are used to amplify the features of NEAs.
Electronics 13 02092 g002
Figure 3. The overall architecture of our BiFormer [14]. The Patch Merging divides the images into small blocks. The BiFormer Block and the Patch Merging extract local features of those blocks.
Figure 3. The overall architecture of our BiFormer [14]. The Patch Merging divides the images into small blocks. The BiFormer Block and the Patch Merging extract local features of those blocks.
Electronics 13 02092 g003
Figure 4. Length of simulated streaks. The black line is the length function we construct and the blue histogram is the parameter amounts we sample.
Figure 4. Length of simulated streaks. The black line is the length function we construct and the blue histogram is the parameter amounts we sample.
Electronics 13 02092 g004
Figure 5. Width of simulated streaks. The black line is the width function we construct and the blue histogram is the parameter amounts we sample.
Figure 5. Width of simulated streaks. The black line is the width function we construct and the blue histogram is the parameter amounts we sample.
Electronics 13 02092 g005
Figure 6. A simulated NEA image pair. The left image is unprocessed and contains the ZTF real background and simulated streaks, while the right image is the left image processed by the ICC module.
Figure 6. A simulated NEA image pair. The left image is unprocessed and contains the ZTF real background and simulated streaks, while the right image is the left image processed by the ICC module.
Electronics 13 02092 g006
Figure 7. An example of truncating streaks. For truncating streaks, the features in the images decrease significantly and are more difficult to discern.
Figure 7. An example of truncating streaks. For truncating streaks, the features in the images decrease significantly and are more difficult to discern.
Electronics 13 02092 g007
Figure 8. The possibility of truncating streaks during cropping. Assuming that the height and width of streak matrices are equal, we respectively calculate the possibility of truncating streaks with 80 pixels, 144 pixels, and 256 pixels as input size. The input size we use can greatly preserve more streaks’ features.
Figure 8. The possibility of truncating streaks during cropping. Assuming that the height and width of streak matrices are equal, we respectively calculate the possibility of truncating streaks with 80 pixels, 144 pixels, and 256 pixels as input size. The input size we use can greatly preserve more streaks’ features.
Electronics 13 02092 g008
Figure 9. A cropping algorithm example with 3S× 3S (758 × 758). (ad) We crop an image four times from different starting positions.
Figure 9. A cropping algorithm example with 3S× 3S (758 × 758). (ad) We crop an image four times from different starting positions.
Electronics 13 02092 g009
Table 1. An example of earthflyby. We calculated these parameters to obtain the preliminary NEA list.
Table 1. An example of earthflyby. We calculated these parameters to obtain the preliminary NEA list.
Name/DesignationClose Approach Time (Date)Close Approach Distance (au)Close Approach Speed (km/s)Apparent Magnitude
2020 AN22020-01-01 21:180.020215.35320.55
2020 AX2020-01-01 22:480.04977.3120.54
2020 AC2020-01-02 06:550.00875.79318.16
2011 YP102020-01-02 07:430.07125.64019.64
Table 2. An example output of MOST. We use these parameters to narrow the NEA list further. The fits file is a commonly used file format in astronomy. ZTF’s fits files typically contain ZTF observational image data and observation information. We only use the image data for further analysis.
Table 2. An example output of MOST. We use these parameters to narrow the NEA list further. The fits file is a commonly used file format in astronomy. ZTF’s fits files typically contain ZTF observational image data and observation information. We only use the image data for further analysis.
Image IDmjd_obs(day)ra_obj(deg)dec_obj(deg)vmag
ztf_20200619460718_000605_zr_c01_o_q1_sciimg.fits59019.4607639042.28085124.04201614.30
ztf_20200619465637_000605_zr_c01_o_q1_sciimg.fits59019.4656829042.28460624.04324814.30
ztf_20200619470556_000605_zr_c01_o_q1_sciimg.fits59019.4706019042.28836024.04448014.30
ztf_20200619475475_000605_zr_c01_o_q1_sciimg.fits59019.4755208042.29211324.04571214.30
Table 3. Model performance comparison.
Table 3. Model performance comparison.
ModelAccFPTPROC AUC
VGG [33]68.43%68.34%68.48%0.5013
EfficientNet [23]68.21%58.63%58.36%0.5089
ResNet [21]87.40%17.60%81.45%0.9431
ViT [34]65.70%46.36%63.96%0.6704
Swin Transformer [24]68.43%68.34%68.48%0.5013
ICC-BiFormer99.88%2.67%75.36%0.9998
Table 4. The impacts of each module.
Table 4. The impacts of each module.
ModelAccFPTPROC AUC
BiFormer [14]68.43%23.34%96.00%0.9930
E-BiFormer87.31%8.117%78.63%0.9710
ED-BiFormer68.43%77.60%42.68%0.1744
ICC-BiFormer99.88%2.675%75.36%0.9998
Disclaimer/Publisher’s Note: The statements, opinions and data contained in all publications are solely those of the individual author(s) and contributor(s) and not of MDPI and/or the editor(s). MDPI and/or the editor(s) disclaim responsibility for any injury to people or property resulting from any ideas, methods, instructions or products referred to in the content.

Share and Cite

MDPI and ACS Style

Guo, Y.; Liu, Y.; Yang, R. ICC-BiFormer: A Deep-Learning Model for Near-Earth Asteroid Detection via Image Compression and Local Feature Extraction. Electronics 2024, 13, 2092. https://doi.org/10.3390/electronics13112092

AMA Style

Guo Y, Liu Y, Yang R. ICC-BiFormer: A Deep-Learning Model for Near-Earth Asteroid Detection via Image Compression and Local Feature Extraction. Electronics. 2024; 13(11):2092. https://doi.org/10.3390/electronics13112092

Chicago/Turabian Style

Guo, Yiyang, Yuan Liu, and Ru Yang. 2024. "ICC-BiFormer: A Deep-Learning Model for Near-Earth Asteroid Detection via Image Compression and Local Feature Extraction" Electronics 13, no. 11: 2092. https://doi.org/10.3390/electronics13112092

APA Style

Guo, Y., Liu, Y., & Yang, R. (2024). ICC-BiFormer: A Deep-Learning Model for Near-Earth Asteroid Detection via Image Compression and Local Feature Extraction. Electronics, 13(11), 2092. https://doi.org/10.3390/electronics13112092

Note that from the first issue of 2016, this journal uses article numbers instead of page numbers. See further details here.

Article Metrics

Back to TopTop