Abstract
Air pollution, which is mainly caused by industrialization, intensive transportation, and the heating of buildings, is one of the most important problems in large cities because it seriously harms the health and the quality of life of their citizens. This is why air quality is monitored not only by governmental organizations and official research institutions through the use of sophisticated monitoring systems but also by citizens through the use of low-cost air quality measurement devices. However, the reliability of the measurements derived from low-cost sensors is questionable, so the measurement errors must be eliminated. This study experimentally investigated the impact of the use of a Kalman filter on the accuracy of the measurements of low-cost air quality sensors. Specifically, measurements of air pollutant gases were carried out in the field in real ambient air conditions. This study demonstrates not only the optimization of the measurements through the application of a Kalman filter but also the behavior of the filter coefficients and their impact on the predicted values.
1. Introduction
Air quality is a topic of global concern because it is strongly related not only to quality of life but also the ecological system of the planet. The ever-increasing growth of big cities is inextricably linked to the deterioration of air quality because of the air pollution caused by the burning of the fossil fuels that are mainly used to provide energy for industrial plants, vehicles, and buildings [1,2,3]. Air pollution significantly harms human health, as it can cause various problems such as cardiovascular and cerebrovascular diseases, asthma, cancer, and other lung diseases [4,5,6]. This is why air quality monitoring is necessary. Within this context, along with governmental organizations and official research institutions that monitor and study atmospheric conditions, numerous measurements are recorded daily by citizens using low-cost sensors that monitor ambient air quality [7,8,9,10,11,12,13]. Nevertheless, the question arises as to whether the air quality measurements from low-cost sensors are reliable and trustworthy. In practice, two models are the most commonly used to calibrate low-cost sensors. The first one takes place in a laboratory environment, where both the low-cost and reference sensors are exposed to a specific amount of gas, and the reaction of the sensors is expressed as a measurement of the gas concentration [14,15,16,17]. In the second calibration model, both the low-cost and reference sensors are exposed to ambient air in the field, where the measurements from both sensors are collected for a time period [18,19,20,21]. With both methodologies, once the measurements of the low-cost and reference sensors are correlated, correction factors are applied to the low-cost sensor measurements to formulate a calibration model.
This article proposes a model based on a Kalman filter that aims to predict actual nitrogen dioxide (NO2) and ozone (O3) concentrations using the measurements obtained with monitoring devices that incorporate low-cost sensors as the input. Through thorough experiments, the efficacy of this model was verified, while the behavior of the filter coefficients and their impact on the predicted values were investigated.
The rest of the article is organized as follows: In Section 2, the theoretical background of this study is established. In Section 3, related work is presented. In Section 4, both the experimental system and procedure that were developed are described. In Section 5, the experimental results are presented and discussed. Finally, in Section 6, conclusions are drawn.
2. Theoretical Background
To provide a clear view of the approach adopted for data elaboration in order to predict the actual gaseous pollutant concentrations when conducting field measurements using low-cost sensing devices, the tools we used are described herein.
2.1. Kalman Filter
The Kalman filter was first introduced in [22] as a retrospective solution to the problem of linear filtering of discrete data. Since then, the Kalman filter has not only has been a challenging subject of scientific research but has also continued to contribute to numerous applications. At its core, Kalman filter is a recursive algorithm that estimates the state of a system based on a sequence of measurements. Its purpose is to generate optimal estimates of a modeled process based on data that are derived from noisy process measurements. Specifically, the Kalman filter algorithm uses a model of the system to which it is applied, which is typically represented as a set of differential equations, in order to predict the system state at each time step. Then, it updates the estimate of the system state based on the latest measurements using a weighted average of the predicted state and the measured state.
For the creation of predictions, the Kalman filter algorithm generates estimates of current state variables, along with their uncertainties. Once the result of the next measurement is observed (affected by error, including accidental noise), the estimates are updated using a weighted average. In order to produce this weighted average, estimates that have higher certainty are considered as having a greater weighting factor. The Kalman filter algorithm is retrospective. No additional prior information is required, except for the current input measurements, along with their previously calculated state and their corresponding uncertainty values.
Kalman filters are linear dynamic systems that are capable of space–state modeling. They consider underlying hidden states that change over time, possibly as a function of some external inputs that affect the system output. The basic assumptions of the Kalman filter are the uncertainty of the state progression along with the Gaussian characteristic of the measurements, meaning that system outputs are altered by Gaussian noise. The dynamic model of the Kalman filter is defined by the state or transition Equation (1) and measurement Equation (2):
The states are vectors that are unobservable. The output of the system depends only on the current state and some additional noise. The input of the system, in the case of a control system model, is considered to be known. The state is independent of all other states if is given. A is the system matrix, B is the input matrix, C is the output matrix, and D is the feed-forward matrix. For dynamic systems, D is by default fixed to zero. Assuming that the noise of the measurements and the progression of the states are white Gaussian noise with a mean value of 0 and covariance matrix Q and R, respectively, the state transmission function of states and measurements with Gaussian noise and are, respectively, described using Equations (3) and (4):
In the case of applying a Kalman filter as a prediction model, the simplified forms of the previous equations are shown in Equations (5) and (6).
2.2. N4SID Algorithm
The numerical algorithm for subspace state identification (N4SID) algorithm is a subspace-based system identification method that is used in signal processing to estimate the state–space model of a dynamic system from input–output data. It is based on the notion that the dynamics of a system can be represented using a lower-dimensional subspace of the full state–space. The n4SID algorithm uses singular value decomposition (SVD) and a set of input–output data to estimate the state–space model of the system. In practice, the N4SID algorithm is a very useful tool in system identification due to its ability to handle noisy data, its computational efficiency, and its ability to estimate the state–space model directly from data without requiring a priori knowledge of the system dynamics. Dynamic model Equations (7) and (8) describe the estimated state–space model of the N4SID algorithm.
where A, B, C, D, and K are state–space matrices; u(t) expresses the input; y(t) symbolizes the output; e(t) represents the disturbance; and x(t) is the vector of states.
2.3. Indicators for the Forecasting Error Evaluation
In forecasting, it is of crucial importance to evaluate the estimation error. For this purpose, various methods have been proposed: median absolute deviation, mean square error, mean absolute percentage error, and root mean square error are among the most widely used methods.
Median absolute deviation (MAD) is a measure of the variability of a sample of quantitative data. It represents the median of the differences that exist among data values and their medians. Specifically, in forecasting, MAD is expressed as (9):
where represents the observed value, represents the mean value of observed values in the dataset, and expresses the size of the observed values.
The mean square error (MSE) is used to evaluate the errors existing in statistical models by calculating the average squared difference among observed and predicted values, as defined in (10):
where expresses the observed value, represents the predicted value from regression, and denotes the size of the observed values.
The mean absolute percentage error (MAPE) evaluates the average magnitude of estimation error that is produced using a prediction model, as defined in (11):
where represents the actual observed value, stands for the forecasted value, and expresses the total number of observed values.
Root mean square error (RMSE) is a widely used performance indicator of regression models, which measures the average difference among predicted values and the corresponding actual values, as defined in (12):
where denotes the predicted values, , represents the observed values, and stands for the total number of observations.
For all the above-mentioned indicators, the lower the value of the corresponding index, the more accurate the prediction.
3. Related Work
Many researchers have pursued air quality prediction through statistical models. Specifically, Shang Z. et al., 2019 proposed a prediction model for hourly concentration of atmospheric particulate matter PM2.5 [23]. It is based on a classification and regression tree (CART) approach along with the ensemble extreme learning machine (EELM) method. N. Djebbri and M. Rouainia 2017 proposed an artificial-neural-network-based self-regression model using barometric conditions for the prediction of the concentration of pollutants (CO and NOx) with satisfactory results [24]. Mercer L.D. et al., in 2011, applied a regression method as well as the universal Kriging method to predict NOx concentrations in the city of Los Angeles, USA [25]. In addition to barometric conditions, spatial parameters such as road traffic, population, and area distance were also considered in the study. In a previous study by Christakis I. et al. in 2023, correction equations related to the operating time of the low-cost electrochemical gas sensors incorporated in an air-quality-measuring node were proposed in order to obtain more reliable measurements during the lifetime of these sensors [26]. A hybrid system of genetic neural computation (GNC) was implemented by Al-Janabi S. et al. in 2015 to analyze and understand data corresponding to the concentration of dissolved gases in four subgroups for analysis according to the IEEE C57.104 specification [27]. In 2004, Dueñas C. et al. conducted an annual analysis of the ozone levels in Malaga, Spain [28]. In the study, multivariate regression was used to predict the ozone concentration using meteorological parameters.
Likewise, many studies have been conducted using the Kalman filter for prediction purposes. For instance, in the weather search and prediction model (WRF) described by Hua S. et al., 2017 [29], measured values were compared with the corresponding values that were predicted using the Kalman filter in order to reduce systematic and random measurement errors of wind speed. Apriliani E. et al. (2010) used the square ensemble Kalman filter in order to achieve accurate estimation of air pollution with a fast computing process [30]. In Lai X. et al., 2019, optimal prediction accuracy was accomplished by applying six different types of air pollutants with a Kalman filter algorithm [31]. An estimator of air pollutant concentration that used the extended Kalman filter algorithm was proposed by Metia S. et al. in 2013 [32]. Galani G. et al., 2006 applied a nonlinear function to the classic Kalman filter algorithm to improve weather forecast accuracy [33]. Achar A. et al., 2020 used a Kalman filter for the prediction of bus arrival time based on fleet data, which exploited the spatiotemporal relationships for various travel times sensed using a GPS device [34]. The Kalman filtering technique was used by Kumar S.V. in 2017 to accurately predict the flow of traffic with limited input data [35]. An extended Kalman filter was applied to accurately forecast battery status by Mastali M. et al. in 2013 [36]. Fitria R. and Arif D.K. in 2017 used a fuzzy Kalman filter for estimation purposes in one of the most commonly applied processes in chemical manufacturing [37]. A linear dynamic Kalman filter applying an expectation maximization algorithm along with an automatic regression algorithm was proposed by Soubdhan T. et al. in 2016 for the prediction the photovoltaic-aided energy generation according to initialization and probability models [38]. D. K. Arif et al., 2017 applied an extended Kalman filter in a nonlinear model to estimate the measurements of a 3D radar monitoring system [39]. Leleux D. 2002 demonstrated the effectiveness of the application of Kalman filtering for real-time gas pollutant measurements, using diode–laser overtone spectroscopy [40]. De Ridder K. et al., 2012 evaluated the suitability of Kalman filtering based on adaptive regression method for the correction of deterministic forecasts of air quality in a highly polluted area in Belgium [41]. Metia S. et al., 2021 applied the extended fractional-order Kalman filtering (EFKF) method for data assimilation and recovery of the missing low-cost air pollutant concentration values, which were gathered by low-cost sensors in a wireless sensor network, based on IoT technology [42]. It becomes clear that the optimization and correction of low-cost sensor performance remain open questions; for several years, researches have focused on trying to improve the credibility of such systems. In this study, the Kalman filter approach with field-collected data was evaluated. Specifically, in this IoT-based architecture, the Kalman filter is used to predict the final air pollutant concentration values, as well as how close the predicted values are to the corresponding reference values. Additionally, for the value-prediction model of low-cost sensors, an analysis of the coefficients of the Kalman filter was performed in order to detect the weight of each coefficient during the final estimation. The accuracy of the predicted values comparatively to the reference values was calculated by using MAD, MSE, MAPE, and RMSE indicators.
4. Experimental System and Procedure
4.1. System Overview
Wireless sensor networks (WSNs) are sets of wirelessly interconnected devices, called sensor nodes that have the ability to sense ambient conditions and process and transmit corresponding data. This is why WSNs, despite the severe energy limitations of their nodes [43], are being increasingly applied [44].
The air quality measurement system we developed is a WSN that includes 3 low-cost nodes that measure the air quality in their ambient environment and peripheral devices that support the overall functionality such as localization (GPS), network communication (Wi-Fi, GPRS), and energy backup (UPS), as illustrated in Figure 1.
Figure 1.
Depiction of the developed air quality monitoring system.
Both the software and hardware of the sensor nodes (Figure 2) were designed, built and evaluated by the authors in the Electronic Devices and Materials Laboratory (EDML) at the University of West Attica [45], while all the parts and platforms that were openly available. Every node is based on an STM CPU (i.e., Nucleof091RC) and incorporates low-cost gas and particle sensors, a barometric conditions sensor, and peripherals. Specifically, regarding they gas sensors, they includes one electrochemical sensor, produced by Alphasense (Essex, UK,), i.e., NO2-B43F, which measures the concentration of nitrogen dioxide (NO2); one electrochemical sensor, also manufactured by Alphasense (Essex, UK,), i.e., OX-B431, which measures the concentration of ozone (O3) [46]; and one optical sensor, made by Plantower (Beijing, China), which measures the concentration of PM2.5 [47]. Every node has a unique identification number.
Figure 2.
Low-cost air quality sensor node.
The developed system was installed in a densely populated region at the center of the city of Athens, Greece, at a height of 6–8 m above the ground, and at a distance of few meters away from main roads with heavy traffic during peak hours. Three identical low-cost monitoring nodes were collocated in order to ensure results reliability and repeatability. The specific location is denoted as point A in Figure 3. The measurements made by this system represented a quantification of the variability in the concentrations of specific pollutants in the ambient air. The values of the measurements were compared with the corresponding reference NO2 and O3 values derived from the Ministry of Environment and Energy of Greece (PERPA) [48]. The reference data represented the measurements of the official pollution measuring station of PERPA, which is also located in the center area of Athens, on the top of a building that is located next to a main street with heavy traffic. This location is denoted in Figure 3 as point B. Both locations were close each other and shared the same air quality conditions.
Figure 3.
The map of the experimental setup (reference and low-cost sensor nodes) at the center of Athens, Greece.
4.2. Experimental Procedure Overview
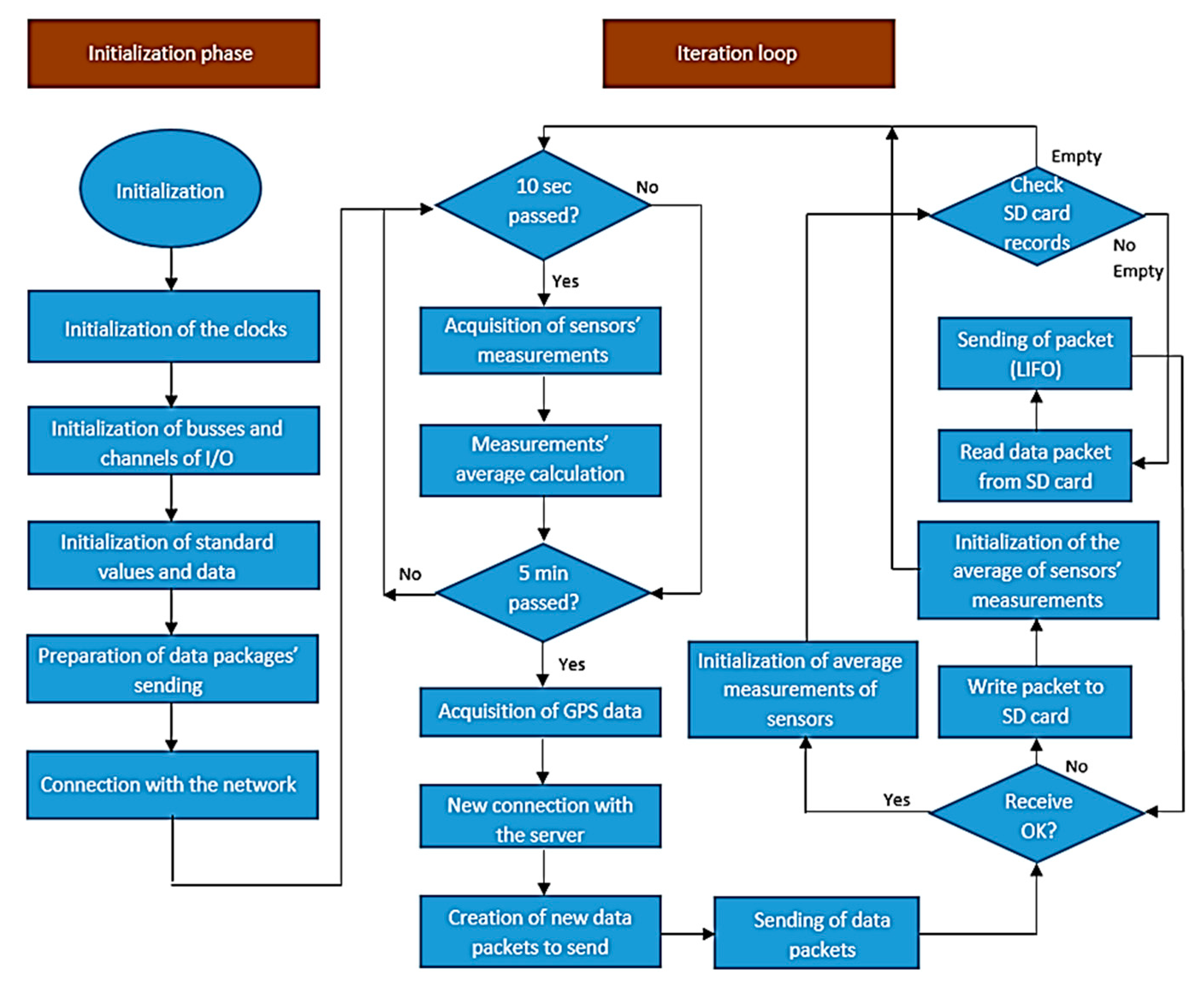
As illustrated in Figure 4, the system consists of an initialization phase and an iteration loop.
Figure 4.
Flow chart of operation of low-cost air quality measuring device.
In the initialization phase, timing signals (clock, timers), followed by the communication channels of the microprocessor with the peripherals (I2C, SPI, UART) as well as the ports of the microprocessor (input, output, analog), are initialized. Sequentially, the values of the parameters such as node ID, GPS data, and the measurement data (sensor electrode voltages, etc.) are initialized. Then, the packet structure (data structure) for sending data is created; finally, the connection to the network (Wi-Fi or GPRS) is established.
In the iteration loop, measurements are taken every 10 s. In a 5 min time cycle, the average of the measurements from the sensors along with the data from the GPS are structured into a transmission packet and sent to the server. Depending on the server response, two paths are available to be followed:
- -
- Upon positive confirmation of packet delivery, the averages of the measurements are calculated, and a check to identify whether packets are recorded on the memory card is conducted. In the case where no packets are recorded, the loop starts from the beginning. In the case where are packets recorded on the memory card, with the last in, first out (LIFO) method, a packet is sent to the server with a check that it was indeed received, and so on.
- -
- If the confirmation of receiving the package fails, the data are stored on the memory card. Next, the averages of the measurements are calculated, and the loop starts from the beginning.
4.3. Electrochemical Sensor Correction
Each one of the Alphasense sensors [46] used in the proposed system consists of 4 electrodes; the measurement is provided through an individual sensor board (ISB) in mV. A two-stage process is applied to convert the mV recordings to the actual gas concentration. The first stage concerns the differential voltage level of the working and auxiliary electrodes, calculated in combination with the environmental temperature and the sensor sensitivity. This calculation is performed according to Equation (13) [49], which determines the electrode voltage, the zero voltage calibration from ISB, and the temperature:
where represents the corrected working electrode value, is the working electrode reading value, symbolizes the auxiliary electrode reading value, expresses the temperature coefficient, represents the working electrode electronic zero value, and is the auxiliary electrode electronic zero value. The measurement of x gas concentration is given by dividing the calibrated voltage output (i.e., working electrode corrected) by , as shown in (14):
where represents the corrected measurement concentration, symbolizes the calibrated value of x gas concentration given by (13), and is given by the sensor’s manufacturers.
In stage two, the calculated concentrations are leveled and scaled by two factors [45] that are estimated after the calibration period when the nodes are placed either in a controlled environment or near official instruments. The formula that gives the final corrected values is shown in (15):
where expresses the calibrated value of x gas sensor, represents the corrected measurement concentration of x gas pollutant, C1 is the level factor, and C2 represents the scaling factor. The final step of the procedure is the conversion of ppb to μg/m3. Τhe evaluation was carried out in February 2021, in the field, using the comparison method between low-cost sensors and reference instruments. This procedure resulted in the correction of factors C1 and C2 for each low-cost gas sensor. It must be noted that electrochemical O3 sensors are also activated from NO2. In order to avoid incorrect gas measurements due to the cross-sensitivity of the OX-B431 sensor, Equation (16) was applied to the measurements in order to obtain the O3 concentration.
where O3ppb expresses the pure O3 concentration, O3All represents the measured value from the O3 sensor and NO2ppb stands for the NO2 concentration measured from the NO2 sensor.
5. Experimental Results and Discussion
5.1. Experimental Results
The correction of the measured values was made using a Kalman filter, where the input was the measurement value derived from Equations (15) and (16). The evaluation of the prediction values of the Kalman filter was performed in the MATLAB environment. The N4SID algorithm was applied before the Kalman filter in order to identify the coefficients A and B. In addition to the above algorithm, the fit estimation data are presented as the prediction focus and as the mean square error (MSE) of the predicted coefficients. The filter ran as a first-degree filter (n = 1), and the size of the matrix of each coefficient was one-dimensional. In Section 5, the experimental results are presented and discussed.
Table 1 presents the fit estimation data and the mean square error (MSE) of the predicted coefficients (A, B, C) for the NO2 and O3 sensors of all three nodes of the established WSN.
Table 1.
Fit estimation data and the mean square error (MSE) of the predicted coefficients (A, B, C).
Regarding Node 1 (i.e., N1), Figure 5a illustrates the time series of the corrected and reference measurements of NO2 concentration, while Figure 5b graphically demonstrates the correlation (R2) among corrected and reference measurements of NO2 concentration. Likewise, Figure 6a presents the time series of predicted and reference measurements of NO2 concentration, while Figure 6b depicts the correlation (R2) among predicted and reference measurements of NO2 concentration.
Figure 5.
Node 1, NO2, corrected and reference measurements: (a) Node 1, time series of corrected and reference NO2values; (b) Node 1, correlation of corrected and reference NO2values.
Figure 6.
Node 1, NO2:predicted and reference measurements: (a) Node 1, time- series of predicted and reference NO2values; (b) Node 1, correlation of predicted and reference NO2 values.
Similarly, for N1, Figure 7a graphically shows the time series of corrected and reference measurements of O3 concentration, while Figure 7b demonstrates the correlation (R2) among corrected and reference measurements of O3 concentration. Additionally, Figure 8a illustrates the time series of predicted and reference measurements of O3 concentration, while Figure 8b depicts the correlation (R2) among predicted and reference measurements of O3 concentration.
Figure 7.
Node 1, O3, corrected and reference measurements: (a) Node 1, time series of corrected and reference O3 values; (b) Node 1, correlation of corrected and reference O3 values.
Figure 8.
Node 1, O3, predicted and reference measurements: (a) Node 1, time series of predicted and reference O3 values; (b) Node 1, correlation of predicted and reference O3 values.
Regarding Node 2 (i.e., N2), Figure 9a illustrates the time series of the corrected and reference measurements of NO2 concentration, while Figure 9b graphically demonstrates the correlation (R2) among the corrected and reference measurements of NO2 concentration. Likewise, Figure 10a presents the time series of the predicted and reference measurements of NO2 concentration, while Figure 10b depicts the correlation (R2) among the predicted and reference measurements of NO2 concentration.
Figure 9.
Node 2, corrected and reference NO2measurements: (a) Node 2, time series of corrected and reference NO2values; (b) Node 2, correlation of corrected and reference NO2 values.
Figure 10.
Node 2, predicted and reference NO2 measurements: (a) Node 2, time series of predicted and reference NO2 values; (b) Node 2, correlation of predicted and reference NO2 values.
Similarly, regarding N2, Figure 11a graphically shows the time series of the corrected and reference measurements of O3 concentration, while Figure 11b demonstrates the correlation (R2) among the corrected and reference measurements of O3 concentration. Additionally, Figure 12a illustrates the time series of the predicted and reference measurements of O3 concentration, while Figure 12b depicts the correlation (R2) among the predicted values and reference measurements of O3 concentration.
Figure 11.
Node 2, corrected and reference O3 measurements: (a) Node 2, time series of corrected and reference O3 values; (b) Node 2, correlation of corrected and reference O3 values.
Figure 12.
Node 2, predicted and reference O3 measurements: (a) Node 2, time series of predicted and reference O3 values; (b) Node 2, correlation of predicted and reference O3 values.
Regarding Node 3 (i.e., N3), Figure 13a illustrates the time series of the corrected and reference measurements of NO2 concentration, while Figure 13b graphically demonstrates the correlation (R2) among the corrected and reference measurements of NO2 concentration. Likewise, Figure 14a presents the time series of the predicted values and reference measurements of NO2 concentration, while Figure 14b depicts the correlation (R2) among the predicted values and reference measurements of NO2 concentration.
Figure 13.
Node 3, corrected and reference NO2 measurements: (a) Node 3, time series of corrected and reference NO2 values; (b) Node 3, correlation of corrected and reference NO2 values.
Figure 14.
Node 3, predicted and reference NO2 measurements: (a) Node 3, time series of predicted and reference NO2 values; (b) Node 3, correlation of predicted and reference NO2 values.
Similarly, for N3, Figure 15a graphically shows the time series of the corrected and reference measurements of O3 concentration, while Figure 15b demonstrates the correlation (R2) among the corrected and reference measurements of O3 concentration. Additionally, Figure 16a illustrates the time series of the predicted values and reference measurements of O3 concentration, while Figure 16b depicts the correlation (R2) among the predicted values and reference measurements of O3 concentration.
Figure 15.
Node 3, corrected and reference O3 measurements: (a) Node 3, time series of corrected and reference O3 values; (b) Node 3, correlation of corrected and reference O3 values.
Figure 16.
Node 3, predicted and reference O3 measurements: (a) Node3, time series of predicted and reference O3 values; (b) Node 3, correlation of predicted and reference O3 values.
The Kalman filter coefficients values (A, B, C, D) according to (5) and (6), for each of the node’s sensors, are presented in Table 2.
Table 2.
Kalman coefficients (A, B, C, D) of each gas sensor.
Figure 17a and Figure 17b, respectively, illustrate the value variations in Kalman filter coefficients A, B, and C for the NO2 and O3 low-cost sensors in the sensor nodes.
Figure 17.
Variation in Kalman filter coefficients A, B, C of the low-cost sensors; (a) variation in Kalman filter coefficients for NO2; (b) variation in Kalman filter coefficients for O3.
Next, the indicators mentioned in Section 2 for forecasting error evaluation were applied. The corresponding results are synoptically resented in Table 3 for Mean Absolute Deviation, in Table 4 for Mean Square Error, in Table 5 for Mean Absolute Percentage Error, and in Table 6 for Root Mean Square Error.
Table 3.
MAD of corrected reference values and predicted reference values of each low-cost sensor.
Table 4.
MSE of corrected–reference values and predicted–reference values of each low-cost sensor.
Table 5.
MAPE of corrected–reference values and predicted–reference values of each low-cost sensor.
Table 6.
RMSE of corrected–reference values and predicted–reference values of each low-cost sensor.
Receiving the input data using (5) and (6), the Kalman filter is then used to approximate the output results. Specifically, by using the new measurements along with the current output state, the Kalman filter approximates the next output state and through its repeatability, it quickly converges to resolve the output.
5.2. Discussion
In this study, the behavior of a Kalman filter was examined with respect to the correction of the values measured at three nodes using low-cost sensors. Analyzing the data of the coefficients of the Kalman filter in Table 1, it was observed that among the NO2 gas and O3 sensors, the B state coefficient relating to the output of the Kalman filter measurements shows very close values to the actual values. Likewise, it was observed that the A state and C measurement coefficients, in relation to the vector state of the filter’s output, were similar regarding A and different regarding C. The coefficient C contributes to the output measurement by varying the last vector state. The value of coefficient C is expected to be different for each sensor as it contributes to the input value, which is measured using sensors, for the calculation of the next vector state and finally the prediction of the output value.
The evaluation of the error using MAD, MSE, MAPE, and RMSE gave satisfactory results. Specifically, applying MAD to the predicted values indicated a small improvement regarding the NO2 values, while there was no difference regarding the O3 values. Regarding the MSE, the predicted NO2 values showed improvement, while O3 showed variation. Similar behavior of the predicted values in relation to the corrected values was also found with the application of MAPE. In terms of RMSE, it was observed that there was a decrease in the predicted values in relation to the corrected values. The reduction in RMSE was very small for the NO2 sensor values, while it was much greater for the O3 sensors. This variation was directly related to the type of gas recognized by each sensor, and specifically for the O3 sensor, which exhibited this behavior when acting as a measure of NO2. As mentioned previously, the procedure of subtracting NO2 from O3 to correct the O3 value introduce an error that is corrected by the application of the Kalman filter and appears when applying RMSE.
So, this article contributes to the optimization of measurements from low-cost gaseous pollutant sensors with the application of the Kalman filter approach as a model for predicting atmospheric pollutant concentration values. The predicted values are within satisfactory limits, and the proposed method gives more realistic values of the measurements in relation to the reference values, which makes the values predicted using the Kalman filter more reliable and trustworthy in the prediction model.
Of course, there many other than Kalman filter methods such as the high-dimensional model representation technique [50], the machine learning (random forest regression (RFR)) technique [51], and other methods that are used for forecasting applications (e.g., weather forecasting) such as bias monitoring [52] and statistical model output units (MOS) [53], which have achieved remarkable results. The main advantage of the application of the Kalman filter in applications where parameter prediction is needed is that it can be easily implemented in IoT devices because it has a comparatively low demand for processing power. Additionally, as shown in Table 7, the application of the Kalman filter to the measurements from low-cost air quality sensors, in comparison to other methods, not only achieves a very good correction but also a high correlation degree, which makes it reliable for the optimization of measurements from low-cost sensors.
Table 7.
Comparison of the performance of air quality measurement optimization methods.
6. Conclusions
Air quality monitoring is needed not only in industrial regions but also in most urban areas. It can be accurately performed by official state organizations and institutions that use advanced measuring equipment. Yet, low-cost sensors that are able to monitor the concentration of pollutant gases in ambient air enables citizens to measure air pollution too. However, the accuracy of such measurements is questionable. This study examined how the prediction of values attained from low-cost sensors using a Kalman filter can contribute to the correction of measurement errors. Specifically, treating a sensor as a black box, after the application of a Kalman filter, filter coefficients can be obtained. These coefficients are applied to the sensor values in order to optimize the sensor values in relation to the reference values. Each low-cost measuring device has its own set of coefficient values.
Three low-cost air quality measuring devices were used in this study, and the behavior of three nitrogen dioxide sensors and three ozone sensors were examined. It is important to mention that the degree of correlation (R2) of the corrected values before the application of the Kalman filter for the nitrogen dioxide sensors ranged from 0.50 to 0.68, while that for the ozone sensors ranged from 0.63 to 0.68. After the application of the Kalman filter, the predicted values had a correlation to the corresponding reference values that ranged from 0.89 to 0.92 for NO2 sensors and from 0.77 to 0.81 for O3 sensors. Also, all MAD, MSE, MAPE, and RMSE indicators, when applied to the values before and after the application of the Kalman filter, were small, thus indicating that the predicted values were close to the reference values. In addition, by studying the values of the coefficients of the Kalman filter, it was observed that the state coefficients A and B were very similar, while a greater degree of variation appeared in the measurement coefficient C, which contributed to the measurements (measured by the sensor) by changing the next output state of the filter, i.e., the optimized output value of the Kalman filter.
This study confirms that the accuracy of low-cost sensors may be considerably improved by applying corrective procedures such as those presented in this article.
Author Contributions
Conceptualization, I.S. and I.C.; methodology, I.S., O.T., D.K. and I.C.; software, I.C.; validation, I.S., O.T., D.K. and I.C.; formal analysis, D.K. and I.C.; investigation, I.C.; resources, D.K. and I.C.; data curation, O.T. and I.C.; writing—original draft preparation, I.C. and D.K.; writing—review and editing, O.T., D.K. and I.S.; visualization, I.C.; supervision, D.K. and I.S.; project administration, I.S. All authors have read and agreed to the published version of the manuscript.
Funding
This research received no external funding.
Data Availability Statement
All of the data created in this study are presented in this article.
Conflicts of Interest
The authors declare no conflict of interest.
References
- Ma, X.; Zhang, T.; Ji, C.; Zhai, Y.; Shen, X.; Hong, J. Threats to Human Health and Ecosystem: Looking for Air-Pollution Related Damage since 1990. Renew. Sustain. Energy Rev. 2021, 145, 111146. [Google Scholar] [CrossRef]
- Li, W.-W. Air Pollution, Air Quality, Vehicle Emissions, and Environmental Regulations. In Traffic-Related Air Pollution; Elsevier: Amsterdam, The Netherlands, 2020; pp. 23–49. [Google Scholar] [CrossRef]
- Miller, L.; Xu, X. Ambient PM2.5 Human Health Effects—Findings in China and Research Directions. Atmosphere 2018, 9, 424. [Google Scholar] [CrossRef]
- Dastoorpoor, M.; Riahi, A.; Yazdaninejhad, H.; Borsi, S.H.; Khanjani, N.; Khodadadi, N.; Mohammadi, M.J.; Aghababaeian, H. Exposure to Particulate Matter and Carbon Monoxide and Cause-Specific Cardiovascular-Respiratory Disease Mortality in Ahvaz. Toxin Rev. 2020, 40, 1362–1372. [Google Scholar] [CrossRef]
- Manisalidis, I.; Stavropoulou, E.; Stavropoulos, A.; Bezirtzoglou, E. Environmental and Health Impacts of Air Pollution: A Review. Front. Public Health 2020, 8, 14. [Google Scholar] [CrossRef]
- Sun, Z.; Zhu, D. Exposure to Outdoor Air Pollution and Its Human Health Outcomes: A Scoping Review. PLoS ONE 2019, 14, e0216550. [Google Scholar] [CrossRef]
- Christakis, I.; Moutzouris, K.; Tsakiridis, O.; Stavrakas, I. Barometric Pressure as a correction factor for low-cost particulate matter sensors. In IOP Conference Series: Earth and Environmental Science; IOP Publishing: Athens, Greece, 2022; Volume 1123. [Google Scholar]
- Han, P.; Mei, H.; Liu, D.; Zeng, N.; Tang, X.; Wang, Y.; Pan, Y. Calibrations of Low-Cost Air Pollution Monitoring Sensors for CO, NO2, O3, and SO2. Sensors 2021, 21, 256. [Google Scholar] [CrossRef]
- Migos, T.; Christakis, I.; Moutzouris, K.; Stavrakas, I. On the Evaluation of Low-cost PM Sensors for Air Quality Estimation. In Proceedings of the 8th International Conference on Modern Circuits and Systems Technologies (MOCAST), Thessaloniki, Greece, 13–15 May 2019. [Google Scholar] [CrossRef]
- Bauerová, P.; Šindelářová, A.; Rychlík, Š.; Novák, Z.; Keder, J. Low-Cost Air Quality Sensors: One-Year Field Comparative Measurement of Different Gas Sensors and Particle Counters with Reference Monitors at Tušimice Observatory. Atmosphere 2020, 11, 492. [Google Scholar] [CrossRef]
- Liu, X.; Jayaratne, R.; Thai, P.; Kuhn, T.; Zing, I.; Christensen, B.; Lamont, R.; Dunbabin, M.; Zhu, S.; Gao, J.; et al. Low-Cost Sensors as an Alternative for Long-Term Air Quality Monitoring. Environ. Res. 2020, 185, 109438. [Google Scholar] [CrossRef]
- Kang, Y.; Aye, L.; Ngo, T.D.; Zhou, J. Performance Evaluation of Low-Cost Air Quality Sensors: A Review. Sci. Total Environ. 2021, 818, 151769. [Google Scholar] [CrossRef]
- Christakis, I.; Hloupis, G.; Tsakiridis, O.; Stavrakas, I. Integrated open source air quality monitoring platform. In Proceedings of the 11th International Conference on Modern Circuits and Systems Technologies (MOCAST), Bremen, Germany, 8–10 June 2022. [Google Scholar] [CrossRef]
- Riddick, S.N.; Mauzerall, D.L.; Celia, M.; Allen, G.; Pitt, J.; Kang, M.; Riddick, J.C. The Calibration and Deployment of a Low-Cost Methane Sensor. Atmos. Environ. 2020, 230, 117440. [Google Scholar] [CrossRef]
- Piedrahita, R.; Xiang, Y.; Masson, N.; Ortega, J.; Collier, A.; Jiang, Y.; Li, K.; Dick, R.P.; Lv, Q.; Hannigan, M.; et al. The next Generation of Low-Cost Personal Air Quality Sensors for Quantitative Exposure Monitoring. Atmos. Meas. Tech. 2014, 7, 3325–3336. [Google Scholar] [CrossRef]
- Wang, Y.; Li, J.; Jing, H.; Zhang, Q.; Jiang, J.; Biswas, P. Laboratory Evaluation and Calibration of Three Low-Cost Particle Sensors for Particulate Matter Measurement. Aerosol Sci. Technol. 2015, 49, 1063–1077. [Google Scholar] [CrossRef]
- Gamboa, V.S.; Kinast, É.J.; Pires, M. System for Performance Evaluation and Calibration of Low-Cost Gas Sensors Applied to Air Quality Monitoring. Atmos. Pollut. Res. 2023, 14, 101645. [Google Scholar] [CrossRef]
- Margaritis, D.; Keramydas, C.; Papachristos, I.; Lambropoulou, D. Calibration of Low-Cost Gas Sensors for Air Quality Monitoring. Aerosol Air Qual. Res. 2021, 21, 210073. [Google Scholar] [CrossRef]
- Casey, J.G.; Hannigan, M.P. Testing the Performance of Field Calibration Techniques for Low-Cost Gas Sensors in New Deployment Locations: Across a County Line and across Colorado. Atmos. Meas. Tech. 2018, 11, 6351–6378. [Google Scholar] [CrossRef]
- Topalovic, D.; Davidović, M.; Jovanović, M.; Bartonova, A.; Ristovski, Z.; Jovasevic-Stojanovic, M. In Search of an Optimal In-Field Calibration Method of Low-Cost Gas Sensors for Ambient Air Pollutants: Comparison of Linear, Multilinear and Artificial Neural Network Approaches. Atmos. Environ. 2019, 213, 640–658. [Google Scholar] [CrossRef]
- Gonzalez, A.; Boies, A.; Swason, J.; Kittelson, D. Field Calibration of Low-Cost Air Pollution Sensors. Atmos. Meas. Tech. Discuss. 2019, 1–17. [Google Scholar] [CrossRef]
- Kalman, R.E. A New Approach to Linear Filtering and Prediction Problems. J. Basic Eng. 1960, 82, 35. [Google Scholar] [CrossRef]
- Shang, Z.; Deng, T.; He, J.; Duan, X. A Novel Model for Hourly PM2.5 Concentration Prediction Based on CART and EELM. Sci. Total Environ. 2019, 651, 3043–3052. [Google Scholar] [CrossRef]
- Djebbri, N.; Rouainia, M. Artificial neural networks based air pollution monitoring in industrial sites. In Proceedings of the 2017 International Conference on Engineering and Technology (ICET), Antalya, Turkey, 21–23 August 2017; pp. 1–5. [Google Scholar] [CrossRef]
- Mercer, L.D.; Szpiro, A.A.; Sheppard, L.; Lindström, J.; Adar, S.D.; Allen, R.W.; Avol, E.L.; Oron, A.P.; Larson, T.; Liu, L.-J.; et al. Comparing Universal Kriging and Land-Use Regression for Predicting Concentrations of Gaseous Oxides of Nitrogen (NOx) for the Multi-Ethnic Study of Atherosclerosis and Air Pollution (MESA Air). Atmos. Environ. 2011, 45, 4412–4420. [Google Scholar] [CrossRef]
- Christakis, I.; Tsakiridis, O.; Kandris, D.; Stavrakas, I. Air Pollution Monitoring via Wireless Sensor Networks: The Investigation and Correction of the Aging Behavior of Electrochemical Gaseous Pollutant Sensors. Electronics 2023, 12, 1842. [Google Scholar] [CrossRef]
- Al-Janabi, S.; Rawat, S.; Patel, A.; Al-Shourbaji, I. Design and Evaluation of a Hybrid System for Detection and Prediction of Faults in Electrical Transformers. Int. J. Electr. Power Energy Syst. 2015, 67, 324–335. [Google Scholar] [CrossRef]
- Dueñas, C.; Fernández, M.C.; Cañete, S.; Carretero, J.; Liger, E. Analyses of Ozone in Urban and Rural Sites in Málaga (Spain). Chemosphere 2004, 56, 631–639. [Google Scholar] [CrossRef]
- Hua, S.; Wang, S.; Jin, S.; Feng, S.; Wang, B. Wind Speed Optimisation Method of Numerical Prediction for Wind Farm Based on Kalman Filter Method. J. Eng. 2017, 2017, 1146–1149. [Google Scholar] [CrossRef]
- Apriliani, E.; Arif, D.K.; Sanjoyo, B.A. The square root ensemble Kalman filter to estimate the concentration of air pollution. In Proceedings of the 2010 IEEE, International Conference on Mathematical Application in Engineering (ICMAE’10), Kuala Lumpur, Malaysia, 3–5 August 2010. [Google Scholar]
- Lai, X.; Yang, T.; Wang, Z.; Chen, P. IoT Implementation of Kalman Filter to Improve Accuracy of Air Quality Monitoring and Prediction. Appl. Sci. 2019, 9, 1831. [Google Scholar] [CrossRef]
- Metia, S.; Oduro, S.D.; Ha, Q.P.; Duc, H.; Azzi, M. Environmental Time Series Analysis and Estimation with Extended Kalman Filtering. In Proceedings of the 2013 1st International Conference on Artificial Intelligence, Modelling and Simulation, Kota Kinabalu, Malaysia, 3–5 December 2013. [Google Scholar] [CrossRef]
- Galanis, G.; Louka, P.; Katsafados, P.; Pytharoulis, I.; Kallos, G. Applications of Kalman Filters Based on Non-Linear Functions to Numerical Weather Predictions. Ann. Geophys. 2006, 24, 2451–2460. [Google Scholar] [CrossRef]
- Achar, A.; Bharathi, D.; Kumar, B.A.; Vanajakshi, L. Bus Arrival Time Prediction: A Spatial Kalman Filter Approach. IEEE Trans. Intell. Transp. Syst. 2020, 21, 1298–1307. [Google Scholar] [CrossRef]
- Kumar, S.V. Traffic Flow Prediction Using Kalman Filtering Technique. Procedia Eng. 2017, 187, 582–587. [Google Scholar] [CrossRef]
- Mastali, M.; Vazquez-Arenas, J.; Fraser, R.; Fowler, M.; Afshar, S.; Stevens, M. Battery State of the Charge Estimation Using Kalman Filtering. J. Power Sources 2013, 239, 294–307. [Google Scholar] [CrossRef]
- Fitria, R.; Arif, D.K. State Variable Estimation of Nonisothermal Continuous Stirred Tank Reactor Using Fuzzy Kalman Filter. Int. J. Comput. Sci. Appl. Math. 2017, 3, 16. [Google Scholar] [CrossRef][Green Version]
- Soubdhan, T.; Ndong, J.; Ould-Baba, H.; Do, M.-T. A Robust Forecasting Framework Based on the Kalman Filtering Approach with a Twofold Parameter Tuning Procedure: Application to Solar and Photovoltaic Prediction. Sol. Energy 2016, 131, 246–259. [Google Scholar] [CrossRef]
- Arif, D.K.; Adzkiya, D.; Aditya, P.; Winata, F.; Agustin, D.; Habibi, M.R.; Ririsati, A.; Prasyanto, R. Modeling of Three-Dimensional Radar Tracking System and Its Estimation Using Extended Kalman Filter. In Proceedings of the 2017 5th International Conference on Instrumentation, Control, and Automation (ICA), Yogyakarta, Indonesia, 9–11 August 2017. [Google Scholar] [CrossRef]
- Leleux, D.; Claps, R.; Chen, W.; Tittel, F.K.; Harman, T.L. Applications of Kalman Filtering to Real-Time Trace Gas Concentration Measurements. Appl. Phys. B 2002, 74, 85–93. [Google Scholar] [CrossRef] [PubMed]
- De Ridder, K.; Kumar, U.; Lauwaet, D.; Blyth, L.; Lefebvre, W. Kalman Filter-Based Air Quality Forecast Adjustment. Atmos. Environ. 2012, 50, 381–384. [Google Scholar] [CrossRef]
- Metia, S.; Nguyen, H.A.D.; Ha, Q.P. IoT-Enabled Wireless Sensor Networks for Air Pollution Monitoring with Extended Fractional-Order Kalman Filtering. Sensors 2021, 21, 5313. [Google Scholar] [CrossRef] [PubMed]
- Kandris, D.; Nakas, C.; Vomvas, D.; Koulouras, G. Applications of Wireless Sensor Networks: An Up-To-Date Survey. Appl. Syst. Innov. 2020, 3, 14. [Google Scholar] [CrossRef]
- Evangelakos, E.A.; Kandris, D.; Rountos, D.; Tselikis, G.; Anastasiadis, E. Energy Sustainability in Wireless Sensor Networks: An Analytical Survey. J. Low Power Electron. Appl. 2022, 12, 65. [Google Scholar] [CrossRef]
- Christakis, I.; Hloupis, G.; Stavrakas, I.; Tsakiridis, O. Low-cost sensor implementation and evaluation for measuring NO2 and O3 pollutants. In Proceedings of the 2020 9th International Conference on Modern Circuits and Systems Technologies (MOCAST), Bremen, Germany, 7–9 September 2020. [Google Scholar] [CrossRef]
- Alphasense UK-Browse Gas Sensors & Air Quality Monitors. Alphasense. Available online: http://www.alphasense.com (accessed on 14 June 2023).
- PMS5003---Laser PM2.5 Sensor-Plantower Technology. Available online: https://www.plantower.com/en/products_33/74.html (accessed on 14 June 2023).
- Air Pollution Measurement Data. Ministry of Environment & Energy, Greece. Available online: https://ypen.gov.gr/perivallon/poiotita-tis-atmosfairas/dedomena-metriseon-atmosfairikis-rypansis/ (accessed on 14 June 2023).
- Alphasense Application Note AAN 803-01 Correcting for Background Currents in Four Electrode Toxic Gas Sensors. 2014. Available online: https://zueriluft.ch/makezurich/AAN803.pdf (accessed on 5 December 2023).
- Cross, E.S.; Williams, L.R.; Lewis, D.K.; Magoon, G.R.; Onasch, T.B.; Kaminsky, M.L.; Worsnop, D.R.; Jayne, J.T. Use of Electrochemical Sensors for Measurement of Air Pollution: Correcting Interference Response and Validating Measurements. Atmos. Meas. Tech. 2017, 10, 3575–3588. [Google Scholar] [CrossRef]
- Zimmerman, N.; Presto, A.A.; Kumar, S.P.N.; Gu, J.; Hauryliuk, A.; Robinson, E.S.; Robinson, A.L. A Machine Learning Calibration Model Using Random Forests to Improve Sensor Performance for Lower-Cost Air Quality Monitoring. Atmos. Meas. Tech. 2018, 11, 291–313. [Google Scholar] [CrossRef]
- Zhang, H.; Huang, F.; Hong, X.; Wang, P. A Sensor Bias Correction Method for Reducing the Uncertainty in the Spatiotemporal Fusion of Remote Sensing Images. Remote Sens. 2022, 14, 3274. [Google Scholar] [CrossRef]
- Petetin, H.; Bowdalo, D.; Bretonnière, P.A.; Guevara, M.; Jorba, O.; Mateu Armengol, J.; Samso Cabre, M.; Serradell, K.; Soret, A.; Pérez Garcia-Pando, C. Model Output Statistics (MOS) Applied to Copernicus Atmospheric Monitoring Service (CAMS) O3 Forecasts: Trade-Offs between Continuous and Categorical Skill Scores. Atmos. Chem. Phys. 2022, 22, 11603–11630. [Google Scholar] [CrossRef]
Disclaimer/Publisher’s Note: The statements, opinions and data contained in all publications are solely those of the individual author(s) and contributor(s) and not of MDPI and/or the editor(s). MDPI and/or the editor(s) disclaim responsibility for any injury to people or property resulting from any ideas, methods, instructions or products referred to in the content. |
© 2023 by the authors. Licensee MDPI, Basel, Switzerland. This article is an open access article distributed under the terms and conditions of the Creative Commons Attribution (CC BY) license (https://creativecommons.org/licenses/by/4.0/).
















