A Hybrid Improved-Whale-Optimization–Simulated-Annealing Algorithm for Trajectory Planning of Quadruped Robots
Abstract
1. Introduction
- First, the SA algorithm has significant characteristics of probability jumps, gradually anneals according to the Metropolis criterion, and converges to the global optimum with a certain probability. The SA algorithm is combined with the WOA to prevent the latter from easily falling into local optima. We also use the Markov chain to prove the global convergence of the proposed algorithm.
- Second, the adaptive inertia weight with exponential change is introduced. In the early stage of the algorithm, a larger weight is used, and the convergence is slow to ensure the search range, which improves the exploration ability of proposed algorithm. As the iteration numbers increase, the weight value decreases, and the convergence is faster when it approaches the optimal solution, which improves the convergence speed of the algorithm. With the introduced adaptive inertia weight, the exploration and exploitation ability of the proposed algorithm are balanced.
- Finally, the constrained optimization problem is transformed into an unconstrained optimization problem by a penalty function, and a speed limit is imposed for the joint angular velocity of the robot.
2. Trajectory Planning of the Quadruped Robot
2.1. Kinematic Modeling Analysis
2.2. A Penalty Function That Optimizes the Limit of the Angular Velocity
| Algorithm 1 Plenty function. |
| Input: , M, , , , Output:
|
3. Brief Introduction to the Whale Optimization Algorithm
3.1. Encircling Prey
3.2. Bubble-Net Attacking Method
3.2.1. Shrinking Encircling Mechanism
3.2.2. Spiral Updating of Position
3.2.3. Search for Prey
4. Hybrid Improved-Whale-Optimization–Simulated-Annealing Algorithm
4.1. Improved Whale Optimization Algorithm
4.2. Simulated Annealing Algorithm
4.3. Hybrid Improved-Whale-Optimization–Simulated-Annealing Algorithm
| Algorithm 2 IWOA-SA main loop. |
| Input: , , //space dimensionality; iteration number; population number Output: // global best position vector
|
4.4. Convergence Proof of the IWOA-SA Algorithm
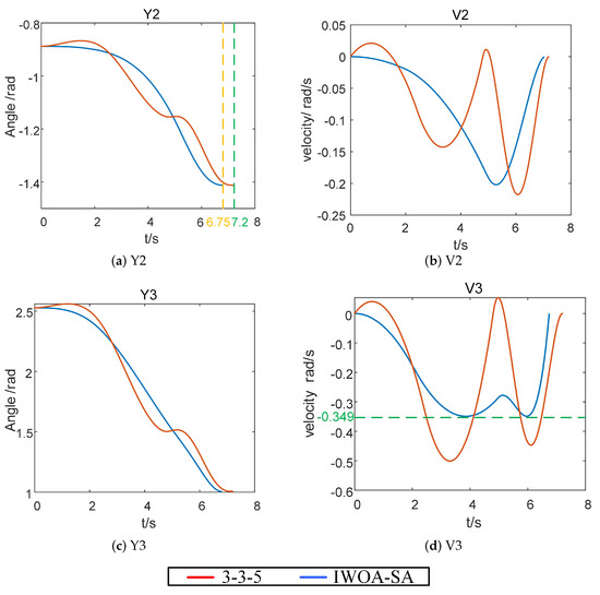
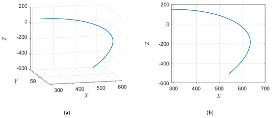
5. Experimental Verification
5.1. Validate the Algorithm by Testing Functions
5.2. IWOA-SA Solves the Problem of Time-Optimal Trajectory Planning
6. Conclusions
Author Contributions
Funding
Data Availability Statement
Conflicts of Interest
Abbreviations
| distance along from to | |
| angle around the axis that rotates from to | |
| distance along from to | |
| angle around that rotates from to | |
| Statistic Quantity | |
| Sample Statistic | |
| C | correction factor |
| the Number of the i th Knot | |
| n | Number of Sample Groups |
| Vumber of Samples in Each Group |
Appendix A
References
- Li, X.; Zhou, H.; Feng, H.; Zhang, S.; Fu, Y. Design and Experiments of a Novel Hydraulic Wheel-Legged Robot (WLR). In Proceedings of the 2018 IEEE/RSJ International Conference on Intelligent Robots and Systems (IROS), Madrid, Spain, 1–5 October 2018; pp. 3292–3297. [Google Scholar]
- Zeng, X.; Zhang, S.; Zhang, H.; Li, X.; Zhou, H.; Fu, Y. Leg Trajectory Planning for Quadruped Robots with High-Speed Trot Gait. Appl. Sci. 2019, 9, 1508. [Google Scholar] [CrossRef]
- Hwangbo, J.; Lee, J.; Dosovitskiy, A.; Bellicoso, D.; Tsounis, V.; Koltun, V.; Hutter, M. Learning agile and dynamic motor skills for legged robots. Sci. Robot. 2019, 4, eaau5872. [Google Scholar] [CrossRef]
- Kolter, J.Z.; Ng, A.Y. The Stanford LittleDog: A learning and rapid replanning approach to quadruped locomotion. Int. J. Robot. Res. 2011, 30, 150–174. [Google Scholar] [CrossRef]
- Basile, F.; Caccavale, F.; Chiacchio, P.; Coppola, J.; Curatella, C. Task-oriented motion planning for multi-arm robotic systems. Robot. -Comput.-Integr. Manuf. 2012, 28, 569–582. [Google Scholar] [CrossRef]
- Chen, C.; He, Y.Q.; Bu, C.G.; Han, J.D. Feasible trajectory generation for autonomous vehicles based on quartic Bézier curve. Zidonghua Xuebao/Acta Autom. Sin. 2015, 41, 486–496. [Google Scholar]
- Wang, M.; Luo, J.; Walter, U. Trajectory planning of free-floating space robot using Particle Swarm Optimization (PSO). Acta Astronaut. 2015, 112, 77–88. [Google Scholar] [CrossRef]
- Haddad, M.; Khalil, W.; Lehtihet, H.E. Trajectory Planning of Unicycle Mobile Robots with a Trapezoidal-Velocity Constraint. IEEE Trans. Robot. 2010, 26, 954–962. [Google Scholar] [CrossRef]
- Dinçer, Ü.; Çevik, M. Improved trajectory planning of an industrial parallel mechanism by a composite polynomial consisting of Bézier curves and cubic polynomials. Mech. Mach. Theory 2019, 132, 248–263. [Google Scholar] [CrossRef]
- Huang, Q.; Yokoi, K.; Kajita, S.; Kaneko, K.; Arai, H.; Koyachi, N.; Tanie, K. Planning walking patterns for a biped robot. IEEE Trans. Robot. Autom. 2001, 17, 280–289. [Google Scholar] [CrossRef]
- Xiong, C.; Chen, D.; Lu, D.; Zeng, Z.; Lian, L. Path planning of multiple autonomous marine vehicles for adaptive sampling using Voronoi-based ant colony optimization. Robot. Auton. Syst. 2019, 115, 90–103. [Google Scholar] [CrossRef]
- Srinivas, T.; Madhusudhan, A.K.K.; Manohar, L.; Stephen Pushpagiri, N.M.; Ramanathan, K.C.; Janardhanan, M.; Nielsen, I. Valkyrie—Design and Development of Gaits for Quadruped Robot Using Particle Swarm Optimization. Appl. Sci. 2021, 11, 7458. [Google Scholar] [CrossRef]
- Seo, J.H.; Im, C.H.; Kwak, S.Y.; Lee, C.G.; Jung, H.K. An Improved Particle Swarm Optimization Algorithm Mimicking Territorial Dispute Between Groups for Multimodal Function Optimization Problems. IEEE Trans. Magn. 2008, 44, 1046–1049. [Google Scholar] [CrossRef]
- Sharma, A.; Sharma, A.; Pandey, J.K.; Ram, M. Swarm Intelligence: Foundation, Principles, and Engineering Applications; CRC Press: Boca Raton, FL, USA, 2022. [Google Scholar]
- Mirjalili, S.; Mirjalili, S.M.; Lewis, A. Grey Wolf Optimizer. Adv. Eng. Softw. 2014, 69, 46–61. [Google Scholar] [CrossRef]
- Malyshev, D.; Cherkasov, V.; Rybak, L.; Diveev, A. Synthesis of Trajectory Planning Algorithms Using Evolutionary Optimization Algorithms. In Proceedings of the Advances in Optimization and Applications: 13th International Conference, OPTIMA 2022, Petrovac, Montenegro, 26–30 September 2022; Springer Nature: Cham, Switzerland, 2023; pp. 153–167. [Google Scholar]
- Husnain, G.; Anwar, S. An Intelligent Probabilistic Whale Optimization Algorithm (i-WOA) for Clustering in Vehicular Ad Hoc Networks. Int. J. Wirel. Inf. Netw. 2022, 29, 1–14. [Google Scholar]
- Nadimi-Shahraki, M.H.; Fatahi, A.; Zamani, H.; Mirjalili, S.; Oliva, D. Hybridizing of Whale and Moth-Flame Optimization Algorithms to Solve Diverse Scales of Optimal Power Flow Problem. Electronics 2022, 11, 831. [Google Scholar] [CrossRef]
- Nadimi-Shahraki, M.H.; Fatahi, A.; Zamani, H.; Mirjalili, S.; Abualigah, L. An Improved Moth-Flame Optimization Algorithm with Adaptation Mechanism to Solve Numerical and Mechanical Engineering Problems. Entropy 2021, 23, 1637. [Google Scholar] [CrossRef]
- Abualigah, L.; Al-Betar, M.A.; Mirjalili, S. Migration-Based Moth-Flame Optimization Algorithm. Processes 2021, 9, 2276. [Google Scholar]
- Zamani, H.; Nadimi-Shahraki, M.H.; Gandomi, A.H. Starling murmuration optimizer: A novel bio-inspired algorithm for global and engineering optimization. Comput. Methods Appl. Mech. Eng. 2022, 392, 114616. [Google Scholar] [CrossRef]
- Sharma, A.; Sharma, A.; Chowdary, V.; Srivastava, A.; Joshi, P. Cuckoo Search Algorithm: A Review of Recent Variants and Engineering Applications. In Metaheuristic and Evolutionary Computation: Algorithms and Applications; Springer Nature: Singapore, 2021; pp. 177–194. [Google Scholar]
- Grenko, T.; Šegota, S.B.; Anđelić, N.; Lorencin, I.; Štifanić, D.; Štifanić, J.; Car, Z. On the Use of a Genetic Algorithm for Determining Ho–Cook Coefficients in Continuous Path Planning of Industrial Robotic Manipulators. Machines 2023, 11, 167. [Google Scholar] [CrossRef]
- Nadimi-Shahraki, M.H.; Zamani, H.; Mirjalili, S. Enhanced whale optimization algorithm for medical feature selection: A COVID-19 case study. Comput. Biol. Med. 2022, 148, 105858. [Google Scholar] [CrossRef]
- Zamani, H.; Nadimi-Shahraki, M.H.; Gandomi, A.H. QANA: Quantum-based avian navigation optimizer algorithm. Eng. Appl. Artif. Intell. 2021, 104, 104314. [Google Scholar] [CrossRef]
- Zhang, H.; Wang, H.; Li, N.; Yu, Y.; Su, Z.; Liu, Y. Time-optimal memetic whale optimization algorithm for hypersonic vehicle reentry trajectory optimization with no-fly zones. Neural Comput. Appl. 2018, 32, 2735–2749. [Google Scholar] [CrossRef]
- Lv, H.; Feng, Z.; Wang, X.; Zhou, W.; Chen, B. Structural damage identification based on hybrid whale annealing algorithm and sparse regularization. J. Vib. Shock 2021, 40, 85–91. [Google Scholar]
- Wang, T.; Xin, Z.J.; Miao, H.; Zhang, H.; Chen, Z.Y.; Du, Y. Optimal Trajectory Planning of Grinding Robot Based on Improved Whale Optimization Algorithm. Math. Probl. Eng. 2020, 2020, 1–8. [Google Scholar] [CrossRef]
- El-Hosseini, M.A.; Haikal, A.Y.; Badawy, M.M.; Khashan, N. Biped robot stability based on an A-C parametric Whale Optimization Algorithm. J. Comput. Sci. 2019, 31, 17–32. [Google Scholar] [CrossRef]
- Locatelli, M. Convergence properties of simulated annealing for continuous global optimization. J. Appl. Probab. 1996, 33, 1127–1140. [Google Scholar] [CrossRef]
- Zhao, J.; Wang, H.; Liu, W.; Zhang, H. A learning-based multiscale modelling approach to real-time serial manipulator kinematics simulation. Neurocomputing 2020, 390, 280–293. [Google Scholar] [CrossRef]
- Zheng, C.; Su, Y.; Müller, P.C. Simple online smooth trajectory generations for industrial systems. Mechatronics 2009, 19, 571–576. [Google Scholar] [CrossRef]
- Xu, R.; Tian, J.; Zhai, X.; Li, J.; Zou, J. Research on Improved Hybrid Polynomial Interpolation Algorithm for Rail Inspection Robot. In Proceedings of the 2021 5th International Conference on Electronic Information Technology and Computer Engineering, Xiamen, China, 22–24 October 2021; Association for Computing Machinery: New York, NY, USA, 2022; pp. 1207–1213. [Google Scholar]
- Zheng, K.; Hu, Y.; Wu, B. Trajectory planning of multi-degree-of-freedom robot with coupling effect. J. Mech. Sci. Technol. 2019, 33, 413–421. [Google Scholar] [CrossRef]
- Si, C.Y.; Lan, T.; Hu, J.J.; Wang, L.; Wu, Q.D. Penalty parameter of the penalty function method. Control. Decis. 2014, 29, 1707–1710. [Google Scholar]
- Mirjalili, S.; Lewis, A. The Whale Optimization Algorithm. Adv. Eng. Softw. 2016, 95, 51–67. [Google Scholar] [CrossRef]
- Javidrad, F.; Nazari, M.H. A new hybrid particle swarm and simulated annealing stochastic optimization method. Appl. Soft Comput. 2017, 60, 634–654. [Google Scholar] [CrossRef]
- Borkar, V.S. Equation of State Calculations by Fast Computing Machines. Resonance 2022, 27, 1263–1269. [Google Scholar] [CrossRef]
- Yang, D.; Lu, T.; Guo, W.X.; Wang, X. MIT Image Reconstruction Method Based on Simulated Annealing Particle Swarm Algorithm. J. Northeast. Univ. 2021, 42, 531–537. [Google Scholar]
- Laarhoven, P.J.V.; Aarts, E.H.L. Simulated Annealing: Theory and Applications; Springer: Berlin/Heidelberg, Germany, 1987. [Google Scholar]
- Solis, F.J.; Wets, R.J.B. Minimization by Random Search Techniques. Math. Oper. Res. 1981, 6, 19–30. [Google Scholar] [CrossRef]
- Zhao, W.; Wang, L.; Mirjalili, S.M. Artificial hummingbird algorithm: A new bio-inspired optimizer with its engineering applications. Comput. Methods Appl. Mech. Eng. 2022, 388, 114194. [Google Scholar] [CrossRef]
- Liu, M.; Yao, X.; Li, Y. Hybrid whale optimization algorithm enhanced with Lévy flight and differential evolution for job shop scheduling problems. Appl. Soft Comput. 2020, 87, 105954. [Google Scholar] [CrossRef]
- Lin, X.; Yu, X.; Li, W. A heuristic whale optimization algorithm with niching strategy for global multi-dimensional engineering optimization. Comput. Ind. Eng. 2022, 171, 108361. [Google Scholar] [CrossRef]







| Algorithm | Publish Year |
|---|---|
| Ant Colony Optimization (ACO) [11] | 1992 |
| Particle Swarm Optimization (PSO) [12,13,14] | 1995 |
| Gray Wolf Optimization (GWO) [15,16] | 2014 |
| Whale Optimization Algorithm (WOA) [17] | 2016 |
| Hybridizing of Whale and Moth-Flame Optimization Algorithms (WMFO) [18] | 2022 |
| Improved Moth-Flame Optimization Algorithm (I-MFO) [19] | 2021 |
| Migration-Based Moth-Flame Optimization Algorithm(M-MFO) [20] | 2021 |
| Starling Murmuration Optimizer (SMO) [21] | 2022 |
| Cuckoo Search Algorithm (CS) [22] | 2009 |
| Genetic Algorithm (GA) [23] | 1975 |
| i | /mm | /rad | /mm | /rad | Range of |
|---|---|---|---|---|---|
| 1 | 0 | 0 | (/2, /2) | ||
| 2 | /2 | (0, /3) | |||
| 3 | 0 | 0 | (/6, /6) | ||
| 4 | 0 | 0 | 0 | (0, 0) |
| Functions | Dim | Range | Min |
|---|---|---|---|
| 30 | 0 | ||
| 30 | 0 | ||
| 2 | −1.0316 | ||
| 2 | 3 | ||
| 30 | −12,569.5 | ||
| 30 | 0 |
| WOA | IWOA-SA | GWO | PSO | WOA-LFDE | NHWOA | ||
|---|---|---|---|---|---|---|---|
| MEAN | 0 | 0 | 0 | 0.0247 | 0 | 0 | |
| STD | 0 | 0 | 0 | 0.0151 | 0 | 0 | |
| MEAN | 0.456 | 6.41 × | 1.22 × | ||||
| STD | 3.16 × | 0.79 × | 0.249 | 2.36 × | 7.97 × | ||
| MEAN | −1.0316 | −1.0316 | −1.0316 | −1.0316 | −1.0316 | −1.0316 | |
| STD | 0 | 0 | 0 | 0 | 0 | 0 | |
| MEAN | 3 | 3 | 3 | 3 | 3 | 3 | |
| STD | 2.41 × | 0 | 0 | 0 | 0 | ||
| MEAN | −1.12 × | −1.16 × | −5.71 × | −6.73 × | −7.708 × | −6.17 × | |
| STD | 1.42 × | 3.21 × | 8.78 × | 7.25 × | 360.45 | 420.1 | |
| MEAN | 0 | 0 | 1.2754 | 55.8276 | 32.23 | 47.75 | |
| STD | 0 | 0 | 2.7224 | 13.6437 | 8.0591 | 23.503 |
| Interpolation Point 1 | Interpolation Point 2 | Interpolation Point 3 | Interpolation Point 4 | |
|---|---|---|---|---|
| Joint 1 | 0 | 0 | 0 | 0 |
| Joint 2 | −0.888 | −0.90 | −1.1545 | −1.4122 |
| Joint 3 | 2.527 | 2.4 | 1.5027 | 1.00659 |
| WOA | IWOA-SA | GWO | PSO | NHWOA | WOA-LFDE | |
|---|---|---|---|---|---|---|
| MEAN (S) | 7.58 | 6.745 | 7.592 | 6.825 | 6.819 | 7.015 |
| STD (S) | 0.034 | 0.0167 | 0.00273 | 0.0208 | 0.0184 | 0.0179 |
| Time (s) | |
|---|---|
| 3-3-5 | 7.2 |
| IWOA-SA | 6.745 |
Disclaimer/Publisher’s Note: The statements, opinions and data contained in all publications are solely those of the individual author(s) and contributor(s) and not of MDPI and/or the editor(s). MDPI and/or the editor(s) disclaim responsibility for any injury to people or property resulting from any ideas, methods, instructions or products referred to in the content. |
© 2023 by the authors. Licensee MDPI, Basel, Switzerland. This article is an open access article distributed under the terms and conditions of the Creative Commons Attribution (CC BY) license (https://creativecommons.org/licenses/by/4.0/).
Share and Cite
Xu, R.; Zhao, C.; Li, J.; Hu, J.; Hou, X. A Hybrid Improved-Whale-Optimization–Simulated-Annealing Algorithm for Trajectory Planning of Quadruped Robots. Electronics 2023, 12, 1564. https://doi.org/10.3390/electronics12071564
Xu R, Zhao C, Li J, Hu J, Hou X. A Hybrid Improved-Whale-Optimization–Simulated-Annealing Algorithm for Trajectory Planning of Quadruped Robots. Electronics. 2023; 12(7):1564. https://doi.org/10.3390/electronics12071564
Chicago/Turabian StyleXu, Ruoyu, Chunhui Zhao, Jiaxing Li, Jinwen Hu, and Xiaolei Hou. 2023. "A Hybrid Improved-Whale-Optimization–Simulated-Annealing Algorithm for Trajectory Planning of Quadruped Robots" Electronics 12, no. 7: 1564. https://doi.org/10.3390/electronics12071564
APA StyleXu, R., Zhao, C., Li, J., Hu, J., & Hou, X. (2023). A Hybrid Improved-Whale-Optimization–Simulated-Annealing Algorithm for Trajectory Planning of Quadruped Robots. Electronics, 12(7), 1564. https://doi.org/10.3390/electronics12071564

