Improvements in the Electronic Performance of ZnO-Based Varistors by Modifying the Manufacturing Process Parameters
Abstract
:1. Introduction
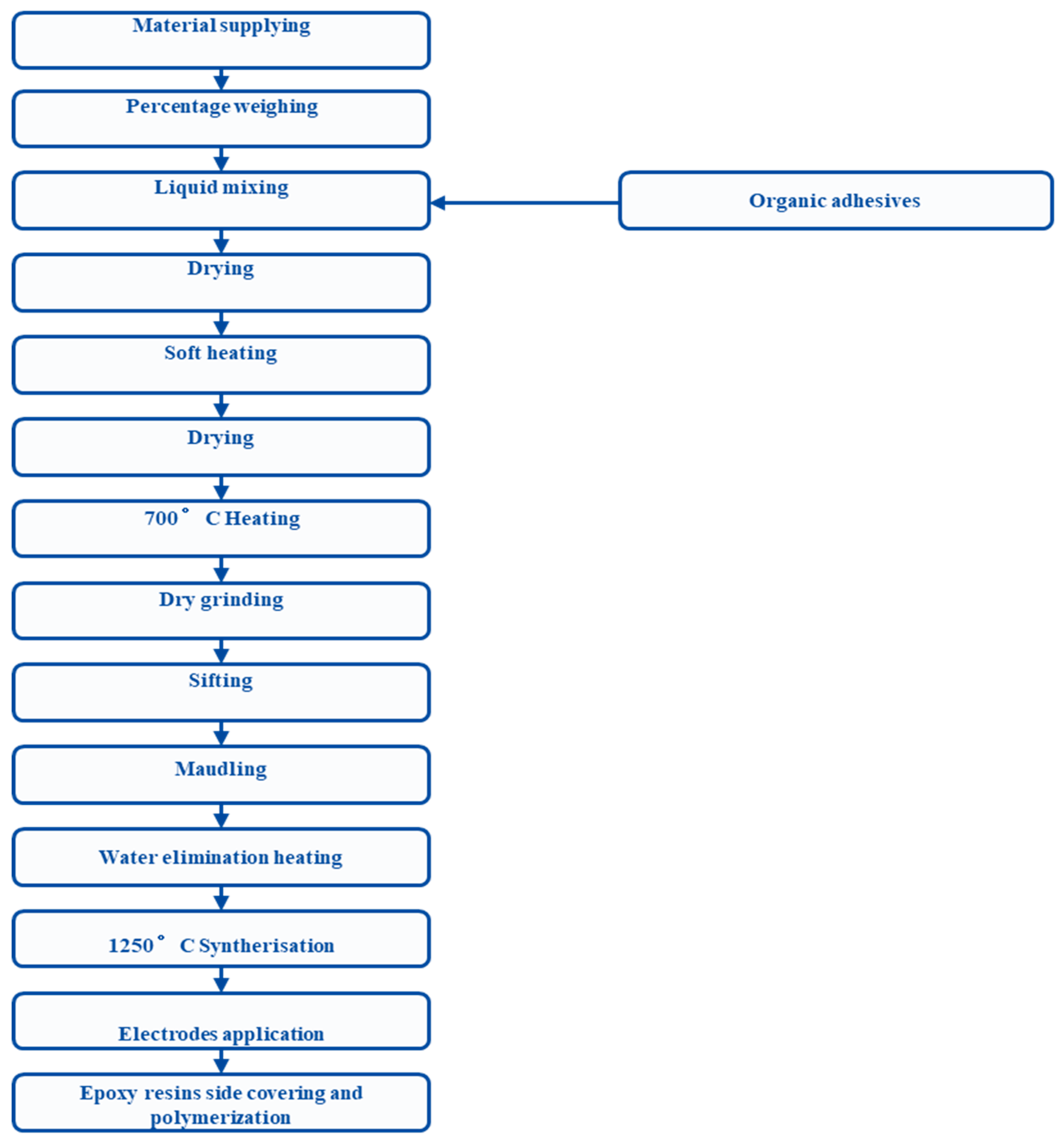
1.1. Manufacturing Technology of MOVs

1.1.1. Weighing of All Components
- Non-linearity enhancer: Mn and Co;
- Non-linearity inducer: Bi;
- Grain growth retardant: Sb and Si;
- Varistor conductivity enhancer: Al;
- Grain growth enhancer: Al.
1.1.2. Fine Grinding and Homogenous Mixing
1.1.3. Drying, Light Heating, and Dry Grinding
1.1.4. Mixture Pressing
1.1.5. Preheating
1.2. Sintering and Post-Sintering Procedures for MOVs
1.2.1. Deposition of Face Electrodes
1.2.2. Varistor Final Heating
1.2.3. Resin Side Surface Covering
2. Materials and Methods
2.1. Varistor Materials Used for Tests
2.2. Varistor Devices Used for Tests
- Having only two additive oxides, seven disk varistors sintered at 1100, 1150, 1200, 1250, 1300, 1350, and 1400 °C at the end (as observed in Figure 2a);
- Having five additive oxides, we manufactured seven disk varistors sintered at 1100, 1150, 1200, 1250, 1300, 1350, and 1400 °C at the end (as observed in Figure 2b).
3. Results
3.1. MOV Losses in Mass
3.2. Main Electrical Parameters and Tests for MOVs
- Nominal leakage current is defined as the crossing current registered at the nominal voltage Un (or the nominal field intensity En) (less than 1 mA for medium or high voltage). Its proper name is the If-then statement (or the current density Jf);
- The nominal threshold voltage, noted as Us, often registered for a conventional current density of 1 mA/cm2 or, for practical measurements, with a current of 1 mA, is one of the reference values. Voltage and current will be used instead of field strength and current density for the purpose of clarity;
- The coefficient of non-linearity, which represents the expected electrical behavior of the MOV. The higher this parameter, the more closely the MOV’s protective characteristic approaches the optimal value. One may easily determine the non-linearity exponent by noticing that it reflects the slope of the characteristic I-V on the non-linear area in logarithmic-specific coordinates. A straight-line equation is provided by the above relation, which represents the line’s slope. As this direction is specified by two main points, we will examine two points located on that characteristic, with coordinates of namely (I1, V1) and (I2, V2) from which it derives;
- Both locations of the characteristic as determined are typically set at current densities as J = 1 and 10 mA/cm2. For simple measurements, we only considered currents of 1 and 10 mA for this conclusion.
3.3. The Influence of the Sintering Temperature on MOV’s Electric Behavior
- Because of the sensitivity of that material in case of high temperatures, MOVs sintered between 1300 and 1400 °C have high I-V characteristics. This prevents the sensitivity of these materials from increasing, which may be beneficial in theory but can lead to unwarranted heating of the varistor;
- Sintered materials at 1100 °C differ by four orders of magnitude from those obtained at 1400 °C. The varistor opens at 300 VDC, shortening this distance. This should only be considered to boost varistor sensitivity;
- At 1 mA, the varistor opening voltage is 300–315 V. This shows that these varistors were appropriately sized;
- After opening, varistors behave consistently, ensuring protection regardless of sintering temperature;
- The ideal sintering temperature for opening voltage is about 1300 °C, providing varistors a minor sensitivity but not threatening their safety in a range from 1250 °C to 1350 °C. Compared to our five additive MOVs, the two-oxide varistors have somewhat lower characteristics. To demonstrate the genuine variance of measured data, the features are raw, not interpolated.
- Although it was to be predicted, the more complex and elaborated material having five additive oxides much outperforms its simpler counterpart with only two additional oxides in terms of all of its homologous attributes;
- Due to the extreme sensitivity of the MOV material at high temperatures, the non-linearity coefficient characteristic is high for sintered varistors between 1300 and 1400 °C (because of our previous set of conclusions, we maintain the same temperature range in order to obtain a dedicated optimized value);
- As a result of the sensitivity of MOVs at high temperatures, the non-linearity coefficient characteristic is very high for sintered varistors operating at 1300–1400 °C;
- The non-linearity coefficient features rise with increasing sintering temperature, avoiding an increase in the sensitivity of these devices, which is theoretically good but might converge to uncontrolled heating of the MOV;
- This maximum point falls somewhere between about two and three volts of direct current;
- Non-linearity reaches its highest value somewhere between 430 and 450 VDC for all varistors and dramatically rises to the threshold voltage, which is around 315 VDC;
- Below the opening, the non-linearity is small and close to the value for low voltages, and the varistors’ behavior is about the same;
- Protection is ensured at any sintering temperature for the varistors;
- To maintain a modest sensitivity in the varistors without compromising device safety, the optimal sintering remains at approximately 1300 °C, which is determined by the opening voltage (the same temperature value as in the last case).
- With MOVs sintered from 1100 to 1250 °C, the nominal leakage current is mostly unaffected by the number of additional oxides involved;
- However, varistors sintered from 1300 to 1400 °C have a nominal leakage current that increases and reaches considerable levels around 1400 °C, preventing their sensitivity from increasing. It may assist, but it heats the varistor unnecessarily;
- From the drainage current’s perspective, the optimal sintering temperature is still about 1300 °C, which offers varistors a modest sensitivity without compromising their safety;
- This increase in the constant drainage current worsens the conditions for the MOVs with five extra additives, which are naturally more sensitive;
- When sintered at roughly 1300 °C, varistor material with five oxide additions becomes somewhat more sensitive.
- When sintered from 1250 to 1400 °C, the threshold voltage of varistors will be rather constant, regardless of the number of oxides or additives used;
- While the opening voltage of varistors increases with increasing temperature between 1250 and 1400 °C, the threshold voltage starts to decrease, reaching some low values for the ones attained around 1400 °C. There is a mixed reception to this;
- The varistors may be made somewhat sensitive without jeopardizing their safety by sintering them at about 1300 °C, which is the optimal sintering temperature in relation to the threshold voltage;
- The situation is exacerbated at varistors with five additional oxides, where the tendency toward increased sensitivity is evident and maybe undesirable due to the already reduced permanent opening voltage;
- It has been shown that sintered varistor material with five oxide additions is somewhat more sensitive at temperatures of about 1300 °C and higher.
3.4. The Influence of the Sintering Pressure on MOV’s Electric Parameters
- Sintering was performed on two distinct materials, each of which had an additional oxide added to it at a pressure of 4900 N/cm2 for one of the older materials and 9800 N/cm2 for the newer materials, respectively;
- Two variations of the same material, each with five different additional oxides, were sintered at different pressures: one at 4900 N/cm2 and the other at 9800 N/cm2.
- Because the four curves for this sintering temperature are so similar, practically speaking, we cannot choose one over the other for slightly better electrical performance;
- Practically speaking, the sintering pressure has no discernible or dramatic impact on the electrical behavior of these MOVs;
- High-temperature sensitivity of sintered material results in a large current–voltage characteristic for all MOVs sintered at 1300 °C, using the two or five oxides at varied pressures;
- From a tensile standpoint, the quality of materials with two and five oxide additions is fairly comparable since there are very few distinguishing features between them;
- The prior assertion that the opening voltage of a varistor is approximative is supported by our findings;
- The protection function is guaranteed by the fact that varistors behave in roughly the same way after being opened, regardless of the sintering pressure;
- The characteristics are shown roughly rather than interpolated so as to more accurately reflect the true range of the observed parameters;
- Because it can also be created on less complex facilities, like construction, cutting down on production time and costs, the optimal sintering pressure, in terms of opening voltage, stays about 4900 N/cm2;
- The additional cost that would be incurred owing to a negligible variation in electrical quality does not justify the additional expense of a high-pressure installation (apparatus, molds, etc.).
- A material with five oxides of additions has a visible non-linearity value of 43 immediately after opening, making it appropriate for low-voltage or domestic 230 VAC applications;
- In this particular instance, the disparity in non-linearity performance is also rather apparent;
- An increase in the given sintering pressure causes the non-linearity of varistors to rise, and this occurs independently of the number of oxides that are present in the component additives;
- The value of this limit may vary anywhere from around 23 to about 45, with a significant spread between the two materials;
- After reaching its peak, the non-linearity continues to decline until it reaches values in the 10–15 range;
- We verified that pressure does not affect the material’s electrical properties from these features. These characteristics remain steady despite rising stress;
- The optimal opening voltage sintering pressure is 4900 N/cm2, which may be achieved on smaller installations, like construction, cutting varistors’ production costs;
- Thus, materials with five additives sintered at higher pressures have the highest non-linearity coefficient around the MOV threshold voltage;
- It is not economically reasonable to base the cost of a dedicated high-pressure manufacturing installation (equipment, molds, etc.) on a negligible variation in electrical quality; thus, any necessary cost differential in sales must be absorbed by the customer. The prior evidence also backed up this conclusion.
4. Discussion
- Thin varistors designed for low-voltage operation have high mass losses and require careful consideration to ensure that other properties are not compromised;
- These mass losses, which must be compensated for by adding a supplementary initial mixture in the situation of five additive oxide MOVs, can reach up to 10–15% of the total mass;
- Any improvement in production methods raises the non-linearity coefficient and, also, the current–voltage characteristics, avoiding another increase in the materials’ sensitivity. Theoretically, this might lead to unnecessary heating of the varistor, despite the fact that it has certain possible benefits;
- The two-oxide material is stronger and may be used for medium and high voltage, whereas the five-additive oxide MOV material is far more electrically sensitive, particularly at low voltages below the varistor opening threshold voltage;
- The optimal sintering temperature for both MOV compositions has been confirmed and stabilized between 1250 °C and 1300 °C due to the achievement of a reasonable current–voltage characteristic without increasing the sensitivity of the varistor unnecessarily, which could lead to thermal runout or thermally unstable operation later;
- An opening tension and a non-linearity coefficient both suggest that a sintering pressure of roughly 4900 N/cm2 is optimal; however, the cost difference necessitated by the difference in electrical characteristics does not justify the cost of a high-pressure dedicated installation with all fixtures. Preliminary measurements also supported this result;
- After opening, the conduct of the varistors remains relatively stable, which guarantees that the protection function will be carried out, regardless of the value of the voltage to which the varistors are subjected, the initial mixing composition, or all the parameters of the sintering cycle;
- We were limited to testing low-voltage disc varistors because of the tools available at the LAPLACE Lab; high-voltage cylindrical varistors presented more of a challenge;
- The qualities of the material were the primary focus of attention, and these qualities are largely unaffected by the size of the varistor piece that is manufactured out of that material;
- All tests were administered with the aforementioned tools in accordance with standardized examination regulations.
5. Conclusions
Author Contributions
Funding
Data Availability Statement
Conflicts of Interest
References
- Nguyen, H.; Bui, A.; Loubiere, A. Role of Additives in the High-field ZnO based Varistors. In Proceedings of the International Conference on Electronic Ceramics, Aachen, Germany, 5–7 September 1994. [Google Scholar]
- Lungu, M.V. Effects of Dopants and Processing Parameters on the Properties of ZnO-V2O5-Based Varistors Prepared by Powder Metallurgy: A Review. Materials 2023, 16, 3725. [Google Scholar] [CrossRef] [PubMed]
- Korchagin, S.; Romanova, E.; Nikitin, P.; Serdechnyy, D.; Bublikov, K.V.; Bystrenina, I. Mathematical Modeling of Dielectric Permeability and Volt-Ampere Characteristics of a Semiconductor Nanocomposite Conglomerate. Mathematics 2022, 10, 596. [Google Scholar] [CrossRef]
- Matsuoka, M. Nonohmic Properties of Zinc Oxide Ceramics. Jpn. J. Appl. Phys. 1971, 10, 736–746. [Google Scholar] [CrossRef]
- Frigura-Iliasa, F.M.; Musuroi, S.; Sorandaru, C.; Vatau, D. Case Study about the Energy Absorption Capacity of Metal Oxide Varistors with Thermal Coupling. Energies 2019, 12, 536. [Google Scholar] [CrossRef]
- Sedky, A.; El-Brolossy, T.A.; Mohamed, S.B. Correlation between sintering temperature and properties of ZnO ceramic varistors. J. Phys. Chem. Solids 2012, 73, 505–510. [Google Scholar] [CrossRef]
- Simo, A.; Frigura-Iliasa, F.M.; Frigura-Iliasa, M.; Andea, P.; Musuroi, S. Service Limits for Metal Oxide Varistors Having Cylindrical Symmetry as Function of the Ambient Temperature. Symmetry 2022, 14, 1351. [Google Scholar] [CrossRef]
- Frigura-Iliasa, F.M.; Musuroi, S.; Sorandaru, C.; Vatau, D. New Technical Parameters and Operational Improvements of the Metal Oxide Varistors Manufacturing Process. Processes 2019, 7, 18. [Google Scholar] [CrossRef]
- Latiff, N.A.A.; Illias, H.A.; Bakar, A.H.A.; Dabbak, S.Z.A. Measurement and Modelling of Leakage Current Behaviour in ZnO Surge Arresters under Various Applied Voltage Amplitudes and Pollution Conditions. Energies 2018, 11, 875. [Google Scholar] [CrossRef]
- Tarfulea, N.; Frigura-Iliasa, F.M.; Vatau, D.; Andea, P.; Balcu, F.; Macarie, A. A new Algorithm for the Design of Metal Oxide Varistor Surge Arresters. In Proceedings of the 2016 IEEE 16th International Conference on Environment and Electrical Engineering (EEEIC), Florence, Italy, 7–10 June 2016. [Google Scholar]
- Loncar, B.; Vujisic, M.; Stankovic, K.; Osmokrovic, P. Stability of Metal-Oxide Varistor Characteristics in Exploitation Conditions. Acta Phys. Pol. 2009, 116, 1081–1084. [Google Scholar] [CrossRef]
- Cheng, L.; Li, G.; Yuan, K.; Meng, L.; Zheng, L. Improvement in Nonlinear Properties and Electrical Stability of ZnO Varistors with B2O3 Additives by NanoCoating Method. J. Am. Ceram. Soc. 2012, 95, 1004–1010. [Google Scholar] [CrossRef]
- Masoumeh, D.; Azmi, Z.; Yadollah, A.; Mansor, H.; Seyedehmaryam, M. Optimization of Bi2O3, TiO2, and Sb2O3 Doped ZnO-Based Low-Voltage Varistor Ceramic to Maximize Nonlinear Electrical Properties. Sci. World J. 2014, 2014, 741034. [Google Scholar] [CrossRef]
- Kulawik, J.; Skwarek, A. Electrical and microstructural characterization of doped ZnO based multilayer varistors. Microelectron. Int. 2017, 34, 110–115. [Google Scholar] [CrossRef]
- Li, S.T.; He, J.Q.; Lin, J.J.; Wang, H.; Liu, W.F.; Liao, Y.L. Electrical-Thermal Failure of Metal-Oxide Arrester by Successive Impulses. IEEE Trans. Power Deliv. 2016, 6, 2538–2545. [Google Scholar] [CrossRef]
- Seyyedbarzegar, S.M.; Mirzaie, M. Thermal balance diagram modelling of surge arrester for thermal stability analysis considering ZnO varistor degradation effect. IET Gen. Transm. Distrib. 2016, 7, 1570–1581. [Google Scholar] [CrossRef]
- Seyyedbarzegar, S.M. A new approach to electrical modeling of surge arrester considering temperature effect on V-I characteristic. Measurement 2017, 111, 295–306. [Google Scholar] [CrossRef]
- Lu, J.; Xie, P.; Fang, Z.; Hu, J. Electro-Thermal Modeling of Metal-Oxide Arrester under Power Frequency Applied Voltages. Energies 2018, 11, 1610. [Google Scholar] [CrossRef]
- Christodoulou, C.A.; Vita, V.; Mladenov, V.; Ekonomou, L. On the Computation of the Voltage Distribution along the Non-Linear Resistor of Gapless Metal Oxide Surge Arresters. Energies 2018, 11, 3046. [Google Scholar] [CrossRef]
- Fang, Z.; Wang, B.; Lu, J.; Jiang, Z. Study on Impulse Breakdown Characteristics of Internal-Gap Lightning Protection Device Applied to 35 kV Distribution Line. Energies 2018, 11, 1758. [Google Scholar] [CrossRef]
- Wan Abdullah, W.R.; Zakaria, A.; Ghazali, M.S.M. Synthesis Mechanism of Low-Voltage Praseodymium Oxide Doped Zinc Oxide Varistor Ceramics Prepared Through Modified Citrate Gel Coating. Int. J. Mol. Sci. 2012, 13, 5278–5289. [Google Scholar] [CrossRef]
- Pronin, I.; Yakushova, N.; Averin, I.; Karmanov, A.; Moshnikov, V.; Dimitrov, D. Development of a Physical Model of Thermovoltaic Effects in the Thin Films of Zinc Oxide Doped with Transition Metals. Coatings 2018, 8, 433. [Google Scholar] [CrossRef]
- McBride, M.; Persson, N.; Reichmanis, A.; Grover, C.D. Solving Materials’ Small Data Problem with Dynamic Experimental Databases. Processes 2018, 6, 79. [Google Scholar] [CrossRef]
- Li, S.; Mirlekar, G.; Ruiz-Mercado, G.J.; Lima, F.V. Development of Chemical Process Design and Control for Sustainability. Processes 2016, 4, 23. [Google Scholar] [CrossRef]








| Main Component | Percentual Composition (molar %) | The Amount for 1000 g of the Final Product (g) | Component Molar Mass (g) |
|---|---|---|---|
| ZnO | 99.0 | 964.92 | 81.37 |
| Bi2O3 | 0.5 | 28.84 | 496.96 |
| MnO2 | 0.5 | 6.24 | 86.94 |
| Main Component | Percentual Composition (molar %) | The Amount for 1000 g of the Final Product (g) | Component Molar Mass (g) |
|---|---|---|---|
| ZnO | 97.0 | 910.9 | 81.37 |
| Bi2O3 | 0.5 | 26.7 | 496.96 |
| MnO2 | 0.5 | 5.1 | 86.94 |
| Co3O4 | 0.5 | 13.6 | 240.80 |
| Cr2O3 | 0.5 | 8.9 | 151.99 |
| Sb2O3 | 1.0 | 34.8 | 291.50 |
Disclaimer/Publisher’s Note: The statements, opinions and data contained in all publications are solely those of the individual author(s) and contributor(s) and not of MDPI and/or the editor(s). MDPI and/or the editor(s) disclaim responsibility for any injury to people or property resulting from any ideas, methods, instructions or products referred to in the content. |
© 2023 by the authors. Licensee MDPI, Basel, Switzerland. This article is an open access article distributed under the terms and conditions of the Creative Commons Attribution (CC BY) license (https://creativecommons.org/licenses/by/4.0/).
Share and Cite
Simo, A.; Frigura-Iliasa, F.M.; Frigura-Iliasa, M.; Andea, P. Improvements in the Electronic Performance of ZnO-Based Varistors by Modifying the Manufacturing Process Parameters. Electronics 2023, 12, 4922. https://doi.org/10.3390/electronics12244922
Simo A, Frigura-Iliasa FM, Frigura-Iliasa M, Andea P. Improvements in the Electronic Performance of ZnO-Based Varistors by Modifying the Manufacturing Process Parameters. Electronics. 2023; 12(24):4922. https://doi.org/10.3390/electronics12244922
Chicago/Turabian StyleSimo, Attila, Flaviu Mihai Frigura-Iliasa, Mihaela Frigura-Iliasa, and Petru Andea. 2023. "Improvements in the Electronic Performance of ZnO-Based Varistors by Modifying the Manufacturing Process Parameters" Electronics 12, no. 24: 4922. https://doi.org/10.3390/electronics12244922
APA StyleSimo, A., Frigura-Iliasa, F. M., Frigura-Iliasa, M., & Andea, P. (2023). Improvements in the Electronic Performance of ZnO-Based Varistors by Modifying the Manufacturing Process Parameters. Electronics, 12(24), 4922. https://doi.org/10.3390/electronics12244922

