Abstract
Three current paths are proposed, and theoretical analysis and laboratory tests are carried out to investigate the root causes of bearing failure in IGBT inverter-fed locomotives and EMUs. The three types of current paths that run through the drive unit bearings and axle box bearings used on EMUs and electric locomotives are classified as the primary side current path, the main traction system current path, and the current path between the vehicles of the EMU or electric locomotive and the vehicles it hauls. The research found that the EDM current path in the main traction system caused by common mode voltage is distinguished as the main cause resulting in the failure of the bogie motor bearings or the bearings of the load connected to the motor shaft. The cause of common mode voltage is analyzed, and the thresholds of current density and voltage without causing bearing damage are analyzed and presented. The lab tests carried out on the bearings on the main traction system’s current path verified that the current path does exist. The proof to identify electric erosion, such as craters and washboards, and corresponding measures to prevent the failure of bogie bearings are proposed. Further research about the other two current paths is urgent and necessary.
1. Introduction
Thanks to the successful application of high-power converters and inverters composed of IGBT (Insulated Gate Bipolar Transistor) components, the conversion of AC (Alternate Current) with a voltage of 25 kV to a suitable voltage for the traction motor used on the EMUs (Electric Multiple Units) and locomotive traction systems has been realized [1,2]. It has some advantages, such as energy savings and cost effectiveness. However, just as each coin has two sides, so does the IGBT converter. It has been reported that bearings used on EMUs and electric locomotive drive units are subjected to electric erosion failure [3,4]. In the analysis of premature bearing failure, it was also found that some bearings were electrically eroded, such as the DE (drive end) bearing and NDE (non-drive end) bearing of the motor [5], as illustrated in Figure 1 [6].
Figure 1.
Schematic diagram of the bogie driving unit [6].
With the intention to resolve the issue of premature bearing failure due to electric erosion and clarify the current paths and current types, the authors found out that studies and investigations were carried out by researchers in the AC motor and inverter fields. Researchers at home and abroad have carried out quite a lot of investigation on how to avoid damage to motor bearings, and there are thousands of published papers concerning this issue [7,8,9,10,11,12,13,14,15,16]. The authors of [7] revealed the phenomenon of motor shaft voltages producing circulating shaft currents in motors fed by sinusoidal power. A threshold voltage of 300 mV is proposed, and insulation bearing should be used to avoid the currents, but it focuses merely on sinusoidal power-fed motors. The authors of [8] revealed that the reason for EDM (Electron Discharge Machining) is the common mode voltage, which is capacitively coupled with the stator windings, the rotor, and the stator frame and thus causes motor currents. The authors of [8,9] revealed the fundamental principle of EDM: if the rotor voltage exceeds the threshold voltage of the oil film between the ball or roller and the races of the bearing, the oil film’s dielectric strength is exceeded, thus destructive EDM currents and arcing occur; the studies [9,10,11,12,13,14,15,16] focus merely on the PWM inverter-fed motor bearings without considering the bearings in the load connected to the motor.
Moreover, until now, there have been few reports [5,17] on premature bearing failure caused by inverter-fed motors in the railway industry. The authors of [5] provide research on motor bearing failure due to bearing currents in electric locomotives, but the author of [17] simulated the maximum bearing current density for cannon box bearings on an EMU with a motor power of 300 kW and concluded that the bearings have no need to be insulated without considering the other motors with higher power. So, it is urgent to resolve this issue to ensure the reliability of bearings used on inverter-fed bogies, and it is necessary to classify the bearing current paths that may run through the bearings and bearing current types depending on the bogie type and motor suspension.
The bogies of EMUs and electric locomotives can be classified into two categories: the bogies with traction motors, known as the powered bogies, and the bogies without traction motors, known as the non-powered bogies. The powered bogie is composed of the bogie frame, motor suspension, wheelsets, braking device, primary and secondary suspension systems, etc. Furthermore, the powered bogie can be divided into axle-mounted suspension (as illustrated in Figure 1) and full bogie frame suspension.
In Figure 1, motor (3) is an inverter-fed AC asynchronous traction motor with a power rating of 1600 kW. The NDE (non-drive end) of the traction motor is mounted with axle (9) through the cannon box and bearing (8); the pinion (5) fitted on the motor shaft is coupled with the bull gear (7) press fitted on the axle (9). Both ends of axle (9) are fitted with bearings (11) seated in the journal box, which is mounted with the earth device (10). When the motor is fed by the IGBT inverter, the generated bearing current will flow through pinion gear (5) on the motor shaft (2) to the bull gear (7) on the axle (9), along the axle (9) and cannon box bearing (8) to the end of the axle, and finally flow through the earth brush (10) to the ground, as the red arrow line shows in Figure 1. The motor bearings, the bearings in the cannon box, and the journal box are on the current path and exposed to the electric current produced by the motor, which implies that there is a potential risk of electric erosion. So, it is a must to classify the current paths of the AC drive system of the EMU and locomotive from a systematical point of view in order to find reasonable measures to eliminate or reduce them to a safe level.
2. Current Paths of the EMU and Electric Locomotive Traction System
Systematically, there are three kinds of current paths: the first is the primary side current grounding path; the second is the current balancing path between the vehicles of EMUs or the electric locomotive and the vehicles it hauls; and the third is the current path in the traction system of the main circuit caused by common mode voltage (as shown by the red arrow line in Figure 1). Three kinds of current paths can result in bearing electric erosion in different positions relating to the motor in the drive unit.
2.1. Primary Side Current Paths of EMU and Electric Locomotive
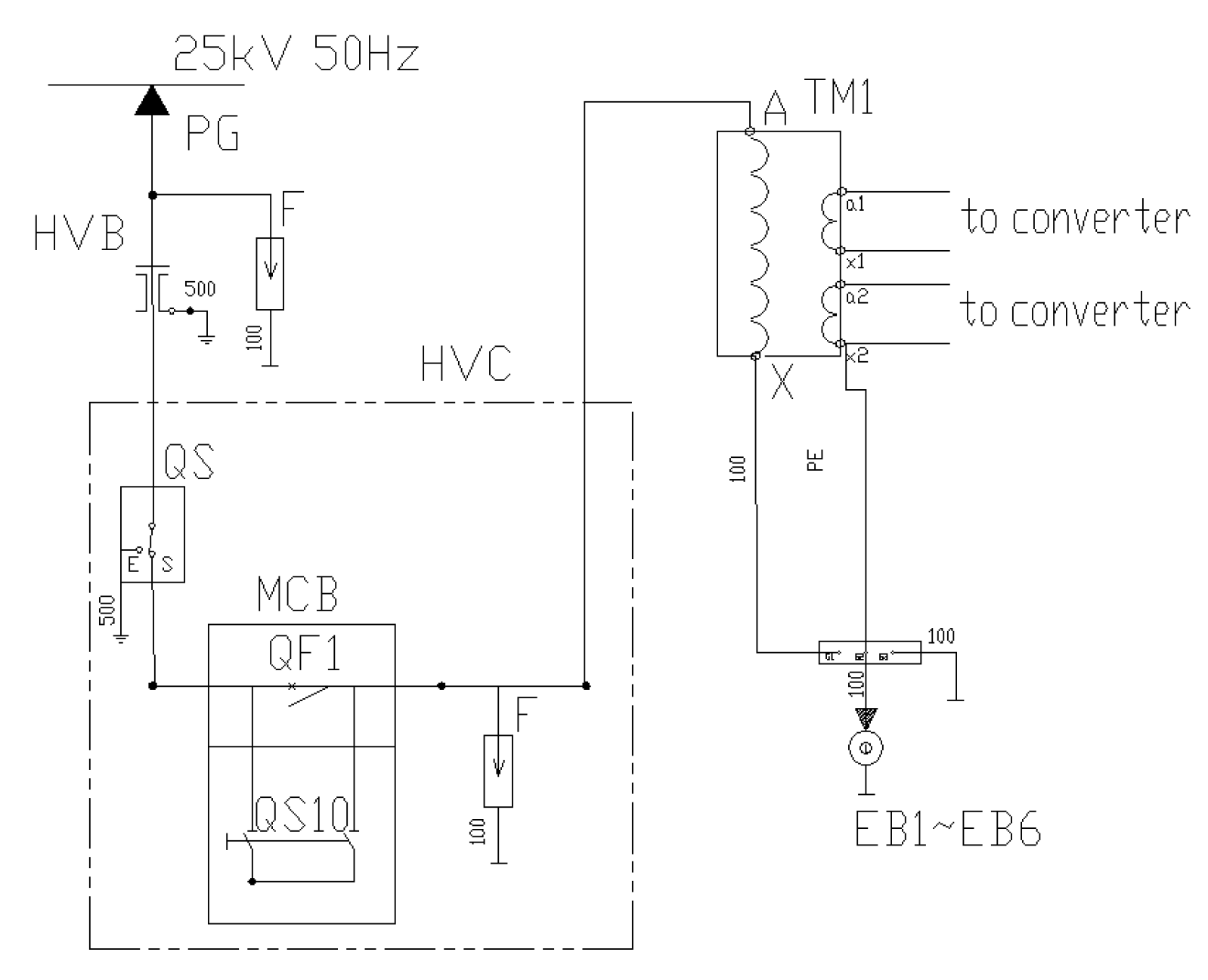
The first current path is the primary current earthing path, as illustrated in Figure 2. The single-phase alternate current with a voltage of 25 kV runs through the pantograph (PG), then flows through the high voltage bushing (HVB), the high voltage isolating switch (QS), and the main circuit breaker (MCB) to the terminal A of the primary side of the main transformer TM1. After passing the primary winding of the main transformer at terminal X, it is grounded by earth brushes (EB1–EB6) mounted on the axle end, then it returns to the rail through wheels and flows back to the substation.
Figure 2.
Schematic diagram of the primary side current path of the traction system of an electric locomotive.
2.2. Current Path between EMUs and Electric Locomotive Traction Trains
The second current path is the current path between vehicles of the EMU, and its current path is similar to that of the train hauled by an electric locomotive, which is a balance current between the locomotive and the hauled vehicles that leads to the electric corrosion of the journal box bearing as illustrated in DIN VDE 0123-1985 [3]. It is reported that this kind of bearing current cannot only damage the bearings on electric locomotives but also distribute among the vehicles it hauls and among the vehicles of EMUs, leading to nearly 40% of journal bearing failure [4]. With more and more EMUs and electric locomotives being put into operation worldwide, this kind of current path should be given more attention and the best measures found to reduce premature bearing failure, safeguard the train, and reduce cost.
2.3. Main Traction System Current Path of the EMU and Electric Locomotive
The third path is as follows: the single-phase AC 25 kV primary current runs through the secondary winding of the transformer (TM1) and is then converted into low-voltage single-phase alternating current, which acts as the input of the converter. The inverter on the motor side reverses the DC-Link voltage (current) to the proper three-phase AC current for the motor.
Furthermore, the inverted 3-phase AC voltages are no longer sinusoidal, but there is a common mode voltage at the neutral connection point of the motor stator windings. The common mode voltage, excited by the capacitances in the motor, thus leads to the bearing current. As illustrated in Figure 3, the main circuit bearing current path (3-1) is the protective earth line 1 to earth; the capacitive current induced by motor stator windings. The main circuit current path (3-2) is the motor shaft grounding protective earth line 2. Most importantly, it should be noted that the current path is connected to the gearbox, which may lead to the failure of bearings and gears in the gearbox.
Figure 3.
Typical AC main circuit drive current paths with a converter motor load system [12].
3. Failure Analysis of Bogie Bearings
3.1. Bogie Bearing Introduction
The bearings used on the EMU or locomotive bogies are traction motor bearings, cannon box bearings, and axle box bearings, the types of which are cylindrical roller bearings, tapered roller bearings, deep groove ball bearings, and four-point contact ball bearings, as illustrated in Figure 1.
3.2. Bearing Failure Modes and Causes
The reasons for the failure of bearings can be divided into three categories: one is the failure due to poor lubrication; the second is the failure caused by mechanical damage; and the third is the failure induced by EDM current or bearing current. This paper focuses mainly on the analysis of the EDM, or the bearing damage caused by the bearing current.
3.2.1. Shaft Current Issue of Traction Motor Fed by Inverter
There are two types of current in the traction motor and drive unit. One is the loop current, and the other is the common mode current. The common mode current can be divided into dv/dt (voltage change rate) current and EDM current, whose generation mechanism can be found in the literature [8]. The generation of dv/dt current is mainly due to the existence of the zero-sequence component of the power supply voltage, and the capacitor charges and discharges to produce the dv/dt bearing current. The dv/dt current is related to the carrier frequency and voltage rise time of the inverter; the higher the carrier frequency of the inverter, the more dv/dt current is generated in the modulation period, but the amplitude of the current is constant.
The phenomenon of motor shaft voltage producing a circulating shaft has been recognized since the 1820s by Alger [7]. When a motor is operated by sinusoidal power, the motor shaft voltage is caused by alternating flux linkage with the shaft, and the flux unbalance is mainly caused by rotor static or dynamic eccentricity, motor and stator slotting, and some other factors. However, the generation principle of the motor shaft voltage and thus the induced motor and load-bearing current fed by an inverter composed of IGBTs is different from that fed by sinusoidal power.
For the inverter-fed AC motor, the main reason for the motor shaft voltage and bearing current is the common mode voltage. As shown in Figure 4, this is a typical diagram of a variable-frequency motor system. Figure 5 shows a simplified drive schematic. The traction motor of the EMU and electric locomotive is driven by an inverter consisting of IGBT components.
Figure 4.
Block diagram of PWM AC motor control [8].
Figure 5.
Schematic diagram of an adjustable speed converter [8].
The inverted voltage contains high-order harmonic components and thus results in a zero-shift in the neutral point voltage of the power supply, namely that the neutral voltage is not zero. The voltage is called common mode voltage, and the voltage in the system will produce zero sequence current. The common mode voltage can be expressed by Formula (1).
As illustrated in Figure 6, for the three-phase balanced sine wave power supply case, the common mode voltage equals zero (VCM = 0). In the inverter supply case, the common mode voltage depends on the inverter switching state and will no longer be zero but change with the inverter switching state [8].
Figure 6.
Three-phase sine wave voltage and common mode voltage [8].
3.2.2. Inverter Technology and Common Mode Voltage
Figure 7 shows the simplified variable-frequency inverter and motor system. It is composed of IGBTs, which will produce common mode voltage due to its six-switch, three-phase topology. At any moment, 3 out of 6 transistors are in the open state, as shown in Figure 8. Figure 8 is the schematic diagram when SW-1 (switch), SW-4, and SW-5 are closed at the time of T1. Additionally, the equivalent circuit diagram when SW-1, SW-4, and SW-5 are closed is illustrated in Figure 9. At this moment, the common mode voltage (VCM) equals VB/6.
Figure 7.
Schematic diagram of the basic six-switch inverter/three-phase motor [8].
Figure 8.
Circuit diagram at time T1 when SW-1/4/5 are closed [8].
Figure 9.
The equivalent circuit for time T1 when SW-1/4/5 are closed [8].
Figure 10 is the schematic diagram of SW-2, SW-4, and SW-5 closed at time T2, and Figure 11 shows the equivalent circuit of the closed circuit, where the common mode voltage (VCM) equals −VB/6.
Figure 10.
Circuit diagram at time T2 when SW-2/4/5 are closed [8].
Figure 11.
The equivalent circuit for time T2 when SW-2/4/5 are closed [8].
From Figure 12, it can be seen that the peak value of the common mode voltage is half of the intermediate DC bus voltage. Therefore, the DC bus voltage (VB) can reach up to 2800 V for the AC traction motor with a rated power of 1600 kW, which indicates that the peak value of the common mode voltage can reach 1400 V, which is reasonably high.
Figure 12.
Sine wave PWM modulation and common mode voltage [8].
3.3. Voltage and Current Threshold for Bearing Damage
The relevant research about the current flowing through the axle box bearing in the German standard [3] shows that only when the current density or contact voltage of the bearing accumulates high enough to reach a certain threshold value will it cause bearing damage.
3.3.1. Contact Voltage
The contact voltage of the bearing is the voltage at which the electric breakdown occurs, and the oil film formed by bearing lubricant and the bearing act as capacitance in the inverter-fed motor shaft current path. The recognized threshold value is 0.5 V.
3.3.2. The Bearing Current Density
The relationship between the bearing life and the current density is illustrated in Figure 13 [9]. On the contact surface, according to the Hertz contact theory [9,10], if the bearing runs for enough time until the bearing is electrically eroded, the current density threshold value on the contact surface is 0.7 (Apk/mm2). Studies have shown that if the bearing current density is less than 0.4 (Apk/mm2), it will not affect the mechanical life of the bearing.
Figure 13.
Relationship between the bearing current density and bearing life.
It should be noted that it is the current density, not the maximum value of the current, that plays the decisive role. To calculate the bearing current density, it is necessary to measure the maximum value of the current and to calculate the bearing contact area based on Hertz contact theory.
The author of [17] provides a simulation case for a traction motor of 300 kW used on a certain locomotive. The main purpose of the simulation is to calculate the bearing current density, find out the cannon box bearing current value, and determine whether bearing insulation is needed or not. The parameters are listed in Table 1.
Table 1.
Parameters of the converter and motor for 300 kW.
The finite element method for electromagnetic fields is adopted to simulate the circuit parameters in high frequency motor coupling capacitance, and the MATLAB/Simulink software is used to establish the simulation model of a cannon box bearing circuit to calculate the cannon box bearing current and calculate the cannon box bearing contact area based on Hertz contact theory. The results of the calculated bearing current density are listed in Table 2.
Table 2.
The calculated bearing current density.
Based on the results in Table 2, the calculated bearing current densities are lower than the threshold value of 0.8 A/mm2, so the bearings do not need to be insulated.
According to the formula to calculate the bearing life proposed by Busse D. [8], the electrical life of the motor shaft bearing can be calculated with Formula 2. When the traction motor operates with the maximum value of the bearing current density of 0.073 A/mm2, the electrical life is 5.4 × 106 h.
where:
- Eleclife is the electrical life of the bearing;
- [hr] is the abbreviation for hour;
- is the peak value of bearing current density;
- APK is the peak value of current, Ampere (A).
4. Evidence of Bearing Subject to Electric Erosion
4.1. Damage to Bearing
For a high-power traction motor of 1600 kW, laboratory tests are carried out by FAG to determine the electrical erosion condition. Some results are selected and illustrated in Figure 14, Figure 15, Figure 16 and Figure 17.
Figure 14.
Micro-electrical erosion craters appear.
Figure 15.
Dense electrical erosion craters on the bearing roller.
Figure 16.
Bearing electrical washboard pattern damage.
Figure 17.
Bearing lubrication oil and carbonization.
Electric corrosion can lead to bearing damage and even permanent failure. The first stage of the damage is microcraters, which are invisible to the naked eye and are caused by the EDM current. The phenomenon of microcraters is similar to spot welding appearing on the race surface of the bearing, as shown in Figure 14 and Figure 15, with a diameter of only a few microns. The second stage of damage is associated with microcraters, often referred to as washboard pattern damage, as shown in Figure 16. The principle of the formation of the washboard is still unclear.
In the detection of the bearing’s electric erosion, if the following symptoms appear, it can be concluded that the electric erosion has happened in the bearing: marks of file folds appear on the raceway of the outer or inner ring of the bearing; the color of the lubricating oil turns black and carbonized.
4.2. Judgment Based on the Grease Condition
Finally, the electric erosion will lead to grease decomposition, oil aging, and carbonization. The blackened oil is a common sign of the advanced stage of erosion because the local peaks in temperature due to EDM can cause the thickening agent, the base oil, and the additive of the bearing lubricant to react and decompose, as shown in Figure 17.
5. Measures to Avoid Bearing Electric Erosion
5.1. Measures Can Eliminate the Bearing Currents
In the literature [18,19,20,21,22], a number of possible measures to eliminate or reduce the bearing current caused by the inverter are summarized. These measures are largely successful and are proposed in order of priority.
Firstly, the motor shaft grounding brush should be installed to induce the currents to the earth, which can avoid the voltage accumulating over the bearings and thus the EDM. Secondly, if the bearings on both ends of the motor are insulated, the bearings in the connected load should also be insulated in case of damage to the load bearings.
The conductive ring is also effective in eliminating the voltage at which electric erosion occurs, so it is a good idea to use bearings with a conductive ring, as proposed in [19]. Additionally, some patents about the conductive ring mounted on the motor shaft output position have been applied for in recent years [20,21], but due to the lack of space in the gearbox, it is difficult to install them. So, it is good advice to consider the installation in advance if the motor current is large enough to cause bearing electric erosion.
Another effective way to eliminate the common voltage is to install the common mode filters on the inverter output side [22] (between the inverter and motor).
5.2. Measures Can Reduce the Bearing Current but Cannot Eliminate it
The following measures can reduce the bearing current to a certain degree but cannot eliminate the potential of bearing currents: reducing the PWM frequency to acceptable limits; installing a 3–5% inductance between the inverter and the motor; grounding the motor stator frame safely; and lowering the input voltage of the inverter, which means that the input voltage of the motor drops down to the lowest acceptable limits.
The above measures should be chosen carefully and take the specific conditions into account in order to achieve the desired results, especially in the railway industry.
6. Conclusions and Discussion
The purpose of the present study was to systematically investigate the causes of EMU and locomotive bogie bearing failures fed by inverters comprising IGBTs and propose appropriate solutions. Three kinds of bogie bearing current paths—the primary bearing current, the main traction system current path, and the current path between vehicles of the EMU, or electric locomotive, and the vehicles it hauls—were identified.
- (1)
- The primary bearing current that runs through the bogie journal box bearings may cause bearing electric erosion, and a sound earthing device should be mounted to avoid this kind of failure;
- (2)
- The main traction system current path is caused by the common mode voltage of the motor due to the IGBT inverter, which is the main cause resulting in the failure of the bogie motor bearings and cannon box bearings. The principle of common mode voltage is provided, and the thresholds of current density and voltage without causing bearing damage are analyzed and presented;
- (3)
- The proof to identify the electric erosion are the blackened color of the lubricating oil and the craters and washboard size on the raceway of the bearing;
- (4)
- Additionally, corresponding measures to prevent the failure of bearings are proposed. It is suggested that the common mode filter can eliminate this kind of current.
It should be pointed out that the EMU and the electric locomotive have no fundamental differences except the motor power rate and bogie drive unit suspension type, but this fact affects the value of the bearing current and its path. Due to the motor power ranges from about 250 kW to 1600 kW used on EMUs and electric locomotives, considerably more investigations need to be performed in the future in order to adopt appropriate specific measures to avoid bogie bearing failure and ensure train running safety.
Author Contributions
Literature research and review, data collection and analysis, manuscript—writing, L.W.; supervisor, X.Y. (Xiujuan Yang); co-supervisor who guided me through the essay writing and the long journey of my Ph.D. and provided me not only financial help but spiritual encouragement; X.Y. (Xiangzhen Yang). All authors have read and agreed to the published version of the manuscript.
Funding
This research was funded by the Central University Basic Research Fund (18CX02154A).
Data Availability Statement
Not applicable.
Conflicts of Interest
The authors declare that there are no conflict of interest with respect to the research, authorship, and/or publication of this article.
References
- GB1402-28; AC Voltage of Electric Traction for the Railway Main Lines. General Administration of Quality Supervision. Inspection and Quarantine of the People’s Republic of China: Beijing, China, 2016. (In Chinese)
- Zhang, X. AC Drive and Control of Electric Traction; China Railway Press: Beijing, China, 2012; pp. 5–8. (In Chinese) [Google Scholar]
- DIN VDE 0123-1985; Current Flow through Axle Roller Bearings of Rail Vehicles. VDE VERLAG GmbH: Berlin, Germany, 1986.
- Ekman, J. Experimental investigation of the current distribution in the couplings of moving trains. IEEE Trans. Power Deliv. 2009, 24, 311–318. [Google Scholar] [CrossRef]
- Sundaresan, A.; Chandorkar, M. Traction motor bearing failures due to bearing currents in electric locomotives. In Proceedings of the 2019 IEEE Transportation Electrification Conference and Expo, Detroit, MI, USA, 19–21 June 2019. [Google Scholar]
- Borts, G.H. Production Application in Railway Industry; Schaeffler Trade (Shanghai) Co., Ltd.: Shanghai, China, 2020. (In Chinese) [Google Scholar]
- Alger, P.; Samson, H. Shaft currents in electric machines. AIEE Trans. 1924, 43, 235–245. [Google Scholar]
- Shaft Voltage and Bearing Current. BALDOR PART2. Available online: https://www.est-aegis.com/bearing-protection/shaft-voltage-and-bearing-currents/ (accessed on 10 September 2017).
- Busse, D.; Erdman, J.; Kerkman, R.J.; Schlegel, D.; Skibinski, G. Bearing currents and their relationship to PWM Drives. IEEE Trans. Power Electron. 1995, 12, 698–705. [Google Scholar]
- Busse, D.F.; Erdman, J.M.; Kerkman, R.J.; Schlegel, D.W.; Skibinski, G.L. The effect of PWM voltage source inverters on the mechanical performance of rolling bearings. IEEE Trans. Ind. Appl. 1996, 33, 561–568. [Google Scholar]
- Macdonald, D.; Gray, W. PWM Drive Related Bearing Failure. IEEE Ind. Appl. Mag. 1999, 5, 41–47. [Google Scholar] [CrossRef]
- Salomaki, J.; Kerkman, R.; Schlegel, D.; Skibinski, G. Effect of PWM inverter on AC motor bearing current and shaft voltage. In Proceedings of the IEEE APEC’95, Dallas, TX, USA, 5–9 March 1995; Volume 1, pp. 24–33. [Google Scholar]
- Busse, D.; Erdman, J.; Kerkman, R.J.; Schlegel, D.; Skibinski, G. System electrical parameters and their effects on bearing currents. In Proceedings of the IEEE APEC’96, San Jose, OA, USA, 3–7 March 1996; Volume 2, pp. 570–578. [Google Scholar]
- Chen, S.; Lipo, T.A.; Fitzgerald, D. Modeling of motor bearings currents system in PWM inverters Drives. In Proceedings of the IAS ‘95. Conference Record of the 1995 IEEE Industry Applications Conference Thirtieth IAS Annual Meeting, Orlando, FL, USA, 8–12 October 1995; Volume 1, pp. 388–393. [Google Scholar]
- Andreason, S. Passage of electrical current through rolling bearings. Ball Bear. J. 1968, 153, 6–12. [Google Scholar]
- Julian, A.L.; Oriti, G.; Lipo, T.A. Elimination of common mode voltage in three-phase sinusoidal power converters. IEEE Trans. Power Electron. 1996, 14, 1968–1972. [Google Scholar]
- Wang, L. The Analysis and Calculation of Cannon Box Bearing Electric Currents of Electric Locomotive; Beijing Jiaotong University: Beijing, China, 2009. (In Chinese) [Google Scholar]
- SKF. Railway Technical Handbook Volume 2-Traction Motor and Gearbox Bearings, Sensors, Condition Monitoring and Services; SKF: Gothenburg, Sweden, 2012; p. 109. Available online: https://www.skf.com/binaries/pub12/Images/0901d1968020b9ca-13085EN_tcm_12-96059.pdf (accessed on 22 March 2023).
- William, H.; Willwerth, A. Shaft grouding-a solution to motor bearing current. ASHRAE Trans. 2008, 114, 246–251. [Google Scholar]
- Roland, L.; Willwrth, W.; Jochen, B.; Paul, A.; Palmer, M.; Werner, A. Shaft-Grounding Ring. US Patent US2020295634A1, 17 September 2020. [Google Scholar]
- Roland, L.; Willwrth, W.; Jochen, B.; Paul, A.; Palmer, M.; Werner, A. Shaft-Grounding Ring. European Intellectual Property. Office Patents EP3424134A1, 9 January 2019. [Google Scholar]
- Mütze, A.; Binder, A. Don’t lose Your Bearings: Mitigation Techniques for Bearing Currents in Inverter Supplied Drive Systems. IEEE Ind. Appl. Mag. 2006, 12, 22–31. [Google Scholar]
Disclaimer/Publisher’s Note: The statements, opinions and data contained in all publications are solely those of the individual author(s) and contributor(s) and not of MDPI and/or the editor(s). MDPI and/or the editor(s) disclaim responsibility for any injury to people or property resulting from any ideas, methods, instructions or products referred to in the content. |
© 2023 by the authors. Licensee MDPI, Basel, Switzerland. This article is an open access article distributed under the terms and conditions of the Creative Commons Attribution (CC BY) license (https://creativecommons.org/licenses/by/4.0/).
















