A Miniaturized Closed-Loop Optogenetic Brain Stimulation Device
Abstract
1. Introduction
1.1. Motivation
2. Overview of the Closed-Loop Optogenetic Stimulation Device
3. Component Design
3.1. Optrode
3.1.1. Light Source
3.1.2. Sensing and Reference Electrodes
3.1.3. Temperature Sensor
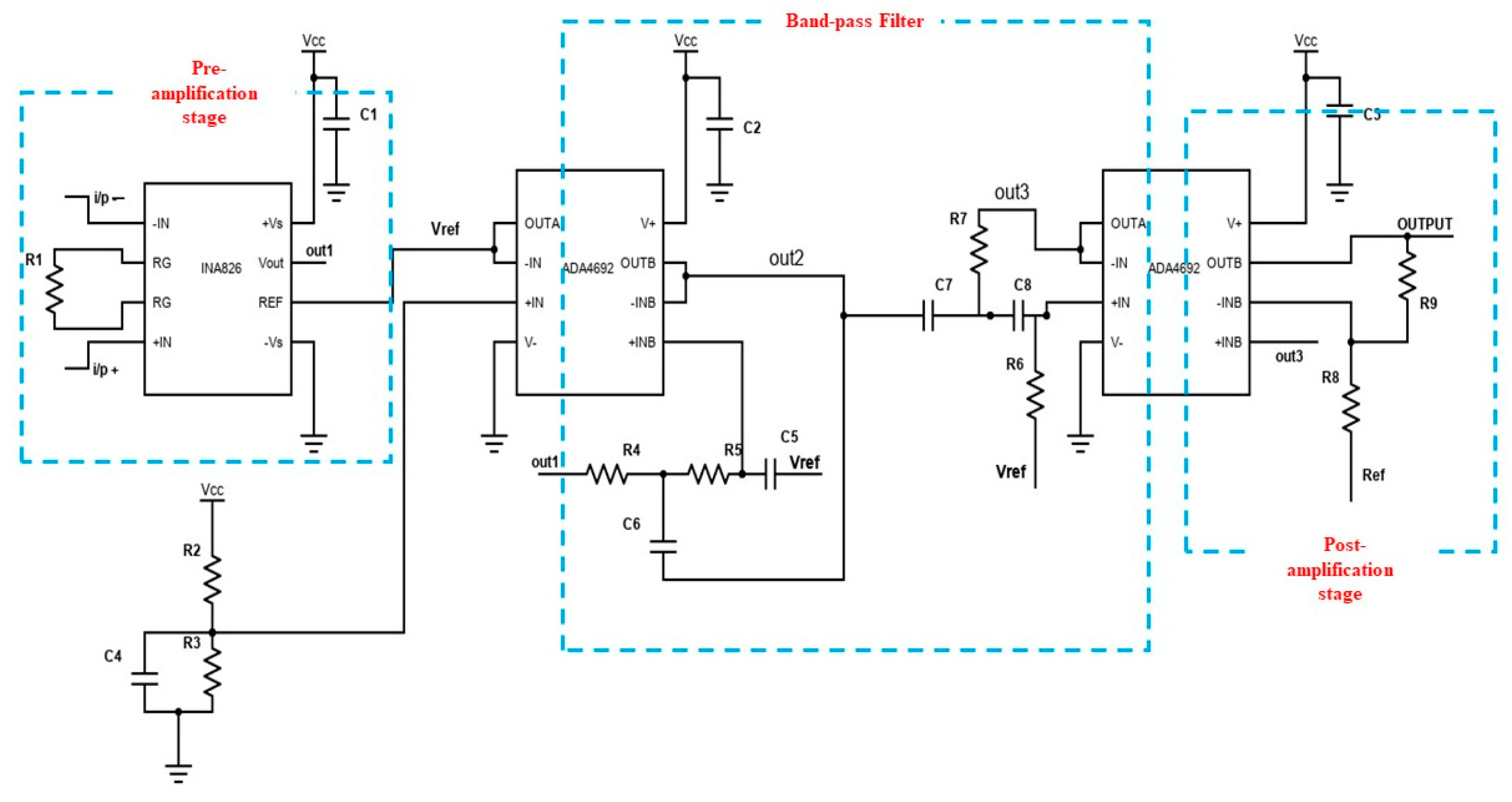
3.2. Neural Sensor
3.2.1. Pre-Amplification
3.2.2. Filtering
3.2.3. Post-Amplification
3.2.4. Power Supply and Virtual Ground
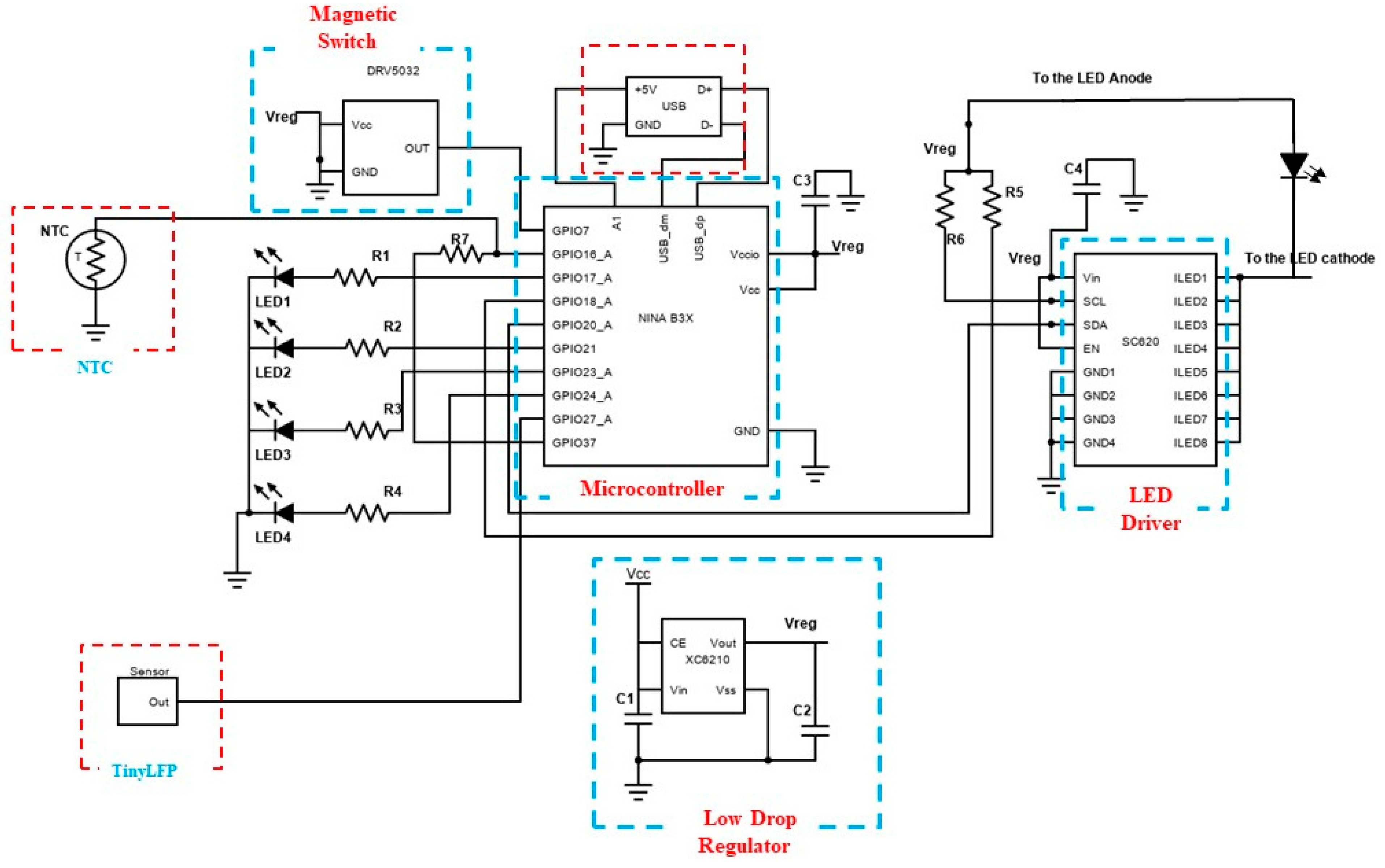
3.3. Optogenetic Stimulator
3.3.1. Microcontroller
3.3.2. Current Sink
3.3.3. Magnetic Switch
3.3.4. Power Source and Regulator
3.4. Software Components
3.4.1. Data Acquisition
3.4.2. Data Processing
3.4.3. Output Signal Generation
4. Physical Design
5. Experimental Design and Results
5.1. Optrode
5.2. Neural Sensor
5.3. Optogenetic Stimulation Device
5.4. In Vitro Validation of the Device
6. Discussion
7. Conclusions
Author Contributions
Funding
Conflicts of Interest
References
- Cash, R.F.; Cocchi, L.; Lv, J.; Fitzgerald, P.B.; Zalesky, A. Functional magnetic resonance imaging–guided personalization of transcranial magnetic stimulation treatment for depression. JAMA Psychiatry 2021, 78, 337–339. [Google Scholar] [CrossRef] [PubMed]
- Beliaeva, V.; Savvateev, I.; Zerbi, V.; Polania, R. Toward integrative approaches to study the causal role of neural oscillations via transcranial electrical stimulation. Nat. Commun. 2021, 12, 1–12. [Google Scholar] [CrossRef] [PubMed]
- Sudbrack-Oliveira, P.; Barbosa, M.Z.; Thome-Souza, S.; Razza, L.B.; Gallucci-Neto, J.; Valiengo, L.d.C.L.; Brunoni, A.R. Transcranial direct current stimulation (tDCS) in the management of epilepsy: A systematic review. Seizure 2021, 86, 85–95. [Google Scholar] [CrossRef] [PubMed]
- Elyamany, O.; Leicht, G.; Herrmann, C.S.; Mulert, C. Transcranial alternating current stimulation (tACS): From basic mechanisms towards first applications in psychiatry. Eur. Arch. Psychiatry Clin. Neurosci. 2021, 271, 135–156. [Google Scholar] [CrossRef] [PubMed]
- Spix, T.A.; Nanivadekar, S.; Toong, N.; Kaplow, I.M.; Isett, B.R.; Goksen, Y.; Pfenning, A.R.; Gittis, A.H. Population-specific neuromodulation prolongs therapeutic benefits of deep brain stimulation. Science 2021, 374, 201–206. [Google Scholar] [CrossRef] [PubMed]
- Christenson Wick, Z.; Krook-Magnuson, E. Specificity, versatility, and continual development: The power of optogenetics for epilepsy research. Front. Cell. Neurosci. 2018, 12, 151. [Google Scholar] [CrossRef]
- Fougère, M.; van der Zouwen, C.I.; Boutin, J.; Neszvecsko, K.; Sarret, P.; Ryczko, D. Optogenetic stimulation of glutamatergic neurons in the cuneiform nucleus controls locomotion in a mouse model of Parkinson’s disease. Proc. Natl. Acad. Sci. USA 2021, 118, 43. [Google Scholar] [CrossRef]
- Shimoda, Y.; Beppu, K.; Ikoma, Y.; Morizawa, Y.M.; Zuguchi, S.; Hino, U.; Yano, R.; Sugiura, Y.; Moritoh, S.; Fukazawa, Y. Optogenetic stimulus-triggered acquisition of seizure resistance. Neurobiol. Dis. 2021, 163, 105602. [Google Scholar] [CrossRef]
- Yang, Q.; Song, D.; Xie, Z.; He, G.; Zhao, J.; Wang, Z.; Dong, Z.; Zhang, H.; Yang, L.; Jiang, M. Optogenetic stimulation of CA3 pyramidal neurons restores synaptic deficits to improve spatial short-term memory in APP/PS1 mice. Prog. Neurobiol. 2021, 209, 102209. [Google Scholar] [CrossRef]
- Edward, E.S.; Kouzani, A.Z.; Tye, S.J. Towards miniaturized closed-loop optogenetic stimulation devices. J. Neural Eng. 2018, 15, 021002. [Google Scholar] [CrossRef]
- Parastarfeizabadi, M.; Kouzani, A.Z. Advances in closed-loop deep brain stimulation devices. J. Neuroeng. Rehabil. 2017, 14, 1–20. [Google Scholar] [CrossRef]
- Lo, M.-C.; Widge, A.S. Closed-loop neuromodulation systems: Next-generation treatments for psychiatric illness. Int. Rev. Psychiatry 2017, 29, 191–204. [Google Scholar] [CrossRef] [PubMed]
- Rosin, B.; Slovik, M.; Mitelman, R.; Rivlin-Etzion, M.; Haber, S.N.; Israel, Z.; Vaadia, E.; Bergman, H. Closed-loop deep brain stimulation is superior in ameliorating parkinsonism. Neuron 2011, 72, 370–384. [Google Scholar] [CrossRef]
- Scangos, K.W.; Khambhati, A.N.; Daly, P.M.; Makhoul, G.S.; Sugrue, L.P.; Zamanian, H.; Liu, T.X.; Rao, V.R.; Sellers, K.K.; Dawes, H.E. Closed-loop neuromodulation in an individual with treatment-resistant depression. Nat. Med. 2021, 27, 1696–1700. [Google Scholar] [CrossRef] [PubMed]
- Paz, J.T.; Davidson, T.J.; Frechette, E.S.; Delord, B.; Parada, I.; Peng, K.; Deisseroth, K.; Huguenard, J.R. Closed-loop optogenetic control of thalamus as a tool for interrupting seizures after cortical injury. Nat. Neurosci. 2013, 16, 64–70. [Google Scholar] [CrossRef] [PubMed]
- Krook-Magnuson, E.; Armstrong, C.; Oijala, M.; Soltesz, I. On-demand optogenetic control of spontaneous seizures in temporal lobe epilepsy. Nat. Commun. 2013, 4, 1376. [Google Scholar] [CrossRef]
- Laxpati, N.G.; Mahmoudi, B.; Gutekunst, C.-A.; Newman, J.P.; Zeller-Townson, R.; Gross, R.E. Real-time in vivo optogenetic neuromodulation and multielectrode electrophysiologic recording with NeuroRighter. Front. Neuroeng. 2014, 7, 40. [Google Scholar] [CrossRef]
- Nguyen, T.K.T.; Navratilova, Z.; Cabral, H.; Wang, L.; Gielen, G.; Battaglia, F.P.; Bartic, C. Closed-loop optical neural stimulation based on a 32-channel low-noise recording system with online spike sorting. J. Neural Eng. 2014, 11, 046005. [Google Scholar] [CrossRef]
- Edward, E.S.; Kouzani, A.Z. A Closed-loop optogenetic stimulation device. Electronics 2020, 9, 96. [Google Scholar] [CrossRef]
- Gagnon-Turcotte, G.; Keramidis, I.; Ethier, C.; De Koninck, Y.; Gosselin, B. A Wireless Electro-Optic Headstage With a 0.13-μm CMOS Custom Integrated DWT Neural Signal Decoder for Closed-Loop Optogenetics. IEEE Trans. Biomed. Circuits Syst. 2019, 13, 1036–1051. [Google Scholar] [CrossRef]
- Banbury, C.; Zhou, C.; Fedorov, I.; Matas, R.; Thakker, U.; Gope, D.; Janapa Reddi, V.; Mattina, M.; Whatmough, P. Micronets: Neural network architectures for deploying tinyml applications on commodity microcontrollers. Proc. Mach. Learn. Syst. 2021, 3, 517–532. [Google Scholar]
- Warden, P.; Situnayake, D. Tinyml: Machine Learning with Tensorflow Lite on Arduino and Ultra-Low-Power Microcontrollers; O’Reilly Media UK: Farnham, UK, 2019. [Google Scholar]
- Friedrich, M.J. Depression is the leading cause of disability around the world. JAMA 2017, 317, 1517. [Google Scholar] [CrossRef] [PubMed]
- Greenberg, P.E.; Fournier, A.-A.; Sisitsky, T.; Simes, M.; Berman, R.; Koenigsberg, S.H.; Kessler, R.C. The economic burden of adults with major depressive disorder in the United States (2010 and 2018). Pharmacoeconomics 2021, 39, 653–665. [Google Scholar] [CrossRef] [PubMed]
- Pace, C. Managing Symptoms of Major Depressive Disorder: Vagus Nerve Stimulation vs Deep Brain Stimulation; University of Malta: Msida, Malta, 2021. [Google Scholar]
- Runia, N.; Bergfeld, I.; de Kwaasteniet, B.; Luigjes, J.; Lok, A.; Schuurman, R.; van den Munckhof, P.; Denys, D.; van Wingen, G. Deep brain stimulation normalizes amygdala responsivity in major depressive disorder. Brain Stimul. Basic Transl. Clin. Res. Neuromodul. 2021, 14, 1685–1686. [Google Scholar] [CrossRef]
- Biselli, T.; Lange, S.S.; Sablottny, L.; Steffen, J.; Walther, A. Optogenetic and chemogenetic insights into the neurocircuitry of depression-like behaviour: A systematic review. Eur. J. Neurosci. 2021, 53, 9–38. [Google Scholar] [CrossRef] [PubMed]
- Tong, Y.; Pfeiffer, L.; Serchov, T.; Coenen, V.A.; Döbrössy, M.D. Optogenetic stimulation of ventral tegmental area dopaminergic neurons in a female rodent model of depression: The effect of different stimulation patterns. J. Neurosci. Res. 2022, 100, 897–911. [Google Scholar] [CrossRef]
- Steinberg, E.E.; Christoffel, D.J.; Deisseroth, K.; Malenka, R.C. Illuminating circuitry relevant to psychiatric disorders with optogenetics. Curr. Opin. Neurobiol. 2015, 30, 9–16. [Google Scholar] [CrossRef] [PubMed]
- Fitzgerald, P.J.; Watson, B.O. Gamma oscillations as a biomarker for major depression: An emerging topic. Transl. Psychiatry 2018, 8, 1–7. [Google Scholar] [CrossRef]
- Peixoto, H.M.; Cruz, R.; Moulin, T.C.; Leão, R.N. Modeling the effect of temperature on membrane response of light stimulation in optogenetically-targeted neurons. Front. Comput. Neurosci. 2020, 5, 119. [Google Scholar] [CrossRef]
- Dufour, S.; De Koninck, Y. Optrodes for combined optogenetics and electrophysiology in live animals. Neurophotonics 2015, 2, 031205. [Google Scholar] [CrossRef]
- Soleimanzad, H.; Gurden, H.; Pain, F. Optical properties of mice skull bone in the 455-to 705-nm range. J. Biomed. Opt. 2017, 22, 010503. [Google Scholar] [CrossRef] [PubMed]
- Goncalves, S.; Ribeiro, J.; Silva, A.; Costa, R.; Correia, J. Design and manufacturing challenges of optogenetic neural interfaces: A review. J. Neural Eng. 2017, 14, 041001. [Google Scholar] [CrossRef] [PubMed]
- Kumari, L.S.; Kouzani, A.Z. TinyLFP: A Tiny Local-Field-Potential Sensor. IEEE Trans. Med. Robot. Bionics 2022, 4, 266–273. [Google Scholar] [CrossRef]
- Nordic Semiconductor 2018. nRF52840 Product Specification. Nordic Semiconductor. Version 1.0. Available online: https://infocenter.nordicsemi.com/pdf/nRF52840_PB_v1.0.pdf (accessed on 25 March 2022).
- Driver, W.; Flash, W. Power Management Solutions. Available online: https://www.semtech.com/products/power-management/ecobrite-led-drivers/sc620#download-resources (accessed on 25 March 2022).
- Adams, S.D.; Bennet, K.E.; Tye, S.J.; Berk, M.; Kouzani, A.Z. Development of a miniature device for emerging deep brain stimulation paradigms. PLoS ONE 2019, 14, e0212554. [Google Scholar] [CrossRef] [PubMed]
- Vout, V. 700mA High Speed Dual LDO Regulator. Available online: https://www.torexsemi.com/products/single-type-voltage-regulators/series/?name=xc6210 (accessed on 25 March 2022).
- Fezari, M.; Al Dahoud, A. Integrated Development Environment “IDE” For Arduino. WSN Appl. 2018, 11, 1–12. [Google Scholar]
- Lekshmy Sudha Kumari, A.Z.K. LFP-Edge: A Tiny Neural Network for the Classification of Neural Oscillaitons in Major Depressive Disorder. Microprocess. Microsyst. 2022; under review. [Google Scholar]
- Senova, S.; Scisniak, I.; Chiang, C.-C.; Doignon, I.; Palfi, S.; Chaillet, A.; Martin, C.; Pain, F. Experimental assessment of the safety and potential efficacy of high irradiance photostimulation of brain tissues. Sci. Rep. 2017, 7, 1–12. [Google Scholar] [CrossRef]
- Aburjai, T.; Alzweiri, M.; Al-Hiari, Y.M. Temperature and pressure behaviours of methanol, acetonitrile/water mixtures on chromatographic systems. Am. J. Anal. Chem. 2011, 2, 934. [Google Scholar] [CrossRef][Green Version]
- Rezaei, M. Multimodal Implantable Neural Interfacing Microsystem. 2019. Available online: https://corpus.ulaval.ca/jspui/bitstream/20.500.11794/36437/1/35082.pdf (accessed on 25 March 2022).
- Liu, X.; Lu, Y.; Iseri, E.; Shi, Y.; Kuzum, D. A compact closed-loop optogenetics system based on artifact-free transparent graphene electrodes. Front. Neurosci. 2018, 12, 132. [Google Scholar] [CrossRef]
- Ramezani, R.; Liu, Y.; Dehkhoda, F.; Soltan, A.; Haci, D.; Zhao, H.; Firfilionis, D.; Hazra, A.; Cunningham, M.O.; Jackson, A. On-probe neural interface ASIC for combined electrical recording and optogenetic stimulation. IEEE Trans. Biomed. Circuits Syst. 2018, 12, 576–588. [Google Scholar] [CrossRef]
- Luo, J.; Firflionis, D.; Turnbull, M.; Xu, W.; Walsh, D.; Escobedo-Cousin, E.; Soltan, A.; Ramezani, R.; Liu, Y.; Bailey, R. The neural engine: A reprogrammable low power platform for closed-loop optogenetics. IEEE Trans. Biomed. Eng. 2020, 67, 3004–3015. [Google Scholar] [CrossRef] [PubMed]
- Mendrela, A.E.; Kim, K.; English, D.; McKenzie, S.; Seymour, J.P.; Buzsáki, G.; Yoon, E. A high-resolution opto-electrophysiology system with a miniature integrated headstage. IEEE Trans. Biomed. Circuits Syst. 2018, 12, 1065–1075. [Google Scholar] [CrossRef] [PubMed]
- Sherstinsky, A. Fundamentals of recurrent neural network (RNN) and long short-term memory (LSTM) network. Phys. D Nonlinear Phenom. 2020, 404, 132306. [Google Scholar] [CrossRef]
- Kumari, L.S.; Kouzani, A.Z. Phase-Dependent Deep Brain Stimulation: A Review. Brain Sci. 2021, 11, 414. [Google Scholar] [CrossRef]













| Class | Frequency | TON | TOFF |
|---|---|---|---|
| Normal signal | - | - | - |
| Abnormal Theta | 20 Hz | 5 ms | 45 ms |
| Abnormal Alpha | 40 Hz | 5 ms | 20 ms |
| Abnormal Gamma | 60 Hz | 5 ms | 11 ms |
| Temperature of the Saline Solution | Measured Temperature |
|---|---|
| 39.8 | 39.69 |
| 38.5 | 38.34 |
| 36.6 | 36.35 |
| 35.2 | 34.98 |
| 34.6 | 34.39 |
| References | [20] (2019) | [45] (2018) | [46,47] (2020) | [48] (2018) | This Work |
|---|---|---|---|---|---|
| Portability | Tetherless | Tetherless | Tetherless | Tethered | Tetherless |
| Biomarker | LFP, AP | LFP | LFP | LFP, AP | LFP |
| No: of recording channels | 10 | 16 | 4 | 32 | 1 |
| Recording circuit | ASIC | COTS | ASIC | COTS | COTS |
| Gain | NG | NG | 49.54 dB | NG | 85 dB |
| Bandwidth | 0.1–7 kHz | NG | 9.8 µW/Channel | NG | 4 Hz–200 Hz |
| Algorithm | Adaptive thresholding, wavelet compression | Amplitude threshold, ON/OFF control | Amplitude threshold | Spike sorting, thresholding | AI based classification, ON/OFF control |
| Platform | ASIC + FPGA | MCU | ASIC + MCU | PC | MCU |
| Data transmission | Wireless | - | SPI protocol | USB interface | On-device processing |
| Light source | LED | µLED | µLED | µLED | µLED |
| Stimulating circuit | ASIC | COTS | ASIC | ASIC | COTS |
| No: of channels | 4 | - | 6 | 12 | 1 |
| Power supply | Battery | Battery | Battery | Battery | Battery |
| Dimension | 1.61 cm × 1.16 cm | 21.2 mm × 31.8 mm × 1 mm (board) | 10 mm × 10 mm (headstage) 25 mm × 22 mm (control unit) | 2.16 cm × 2.38 cm × 0.35 cm | 8 mm (headstage) |
Publisher’s Note: MDPI stays neutral with regard to jurisdictional claims in published maps and institutional affiliations. |
© 2022 by the authors. Licensee MDPI, Basel, Switzerland. This article is an open access article distributed under the terms and conditions of the Creative Commons Attribution (CC BY) license (https://creativecommons.org/licenses/by/4.0/).
Share and Cite
Sudha Kumari, L.; Kouzani, A.Z. A Miniaturized Closed-Loop Optogenetic Brain Stimulation Device. Electronics 2022, 11, 1591. https://doi.org/10.3390/electronics11101591
Sudha Kumari L, Kouzani AZ. A Miniaturized Closed-Loop Optogenetic Brain Stimulation Device. Electronics. 2022; 11(10):1591. https://doi.org/10.3390/electronics11101591
Chicago/Turabian StyleSudha Kumari, Lekshmy, and Abbas Z. Kouzani. 2022. "A Miniaturized Closed-Loop Optogenetic Brain Stimulation Device" Electronics 11, no. 10: 1591. https://doi.org/10.3390/electronics11101591
APA StyleSudha Kumari, L., & Kouzani, A. Z. (2022). A Miniaturized Closed-Loop Optogenetic Brain Stimulation Device. Electronics, 11(10), 1591. https://doi.org/10.3390/electronics11101591

