CHiPReP—A Compiler for the HiPReP High-Performance Reconfigurable Processor
Abstract
:1. Introduction
2. Related Work
2.1. CGRA Hardware Architectures
2.2. CGRA Compiler Technology
2.2.1. Electronic Design Automation Algorithms
2.2.2. Compilers for Statically Reconfigurable CGRAs
2.2.3. Compilers for Dynamically Reconfigurable CGRAs
2.2.4. CGRA Compiler Frameworks
3. HiPReP Hardware Architecture Template Overview
3.1. Array Architecture
3.2. Processing Element
4. CHiPReP Design and Implementation

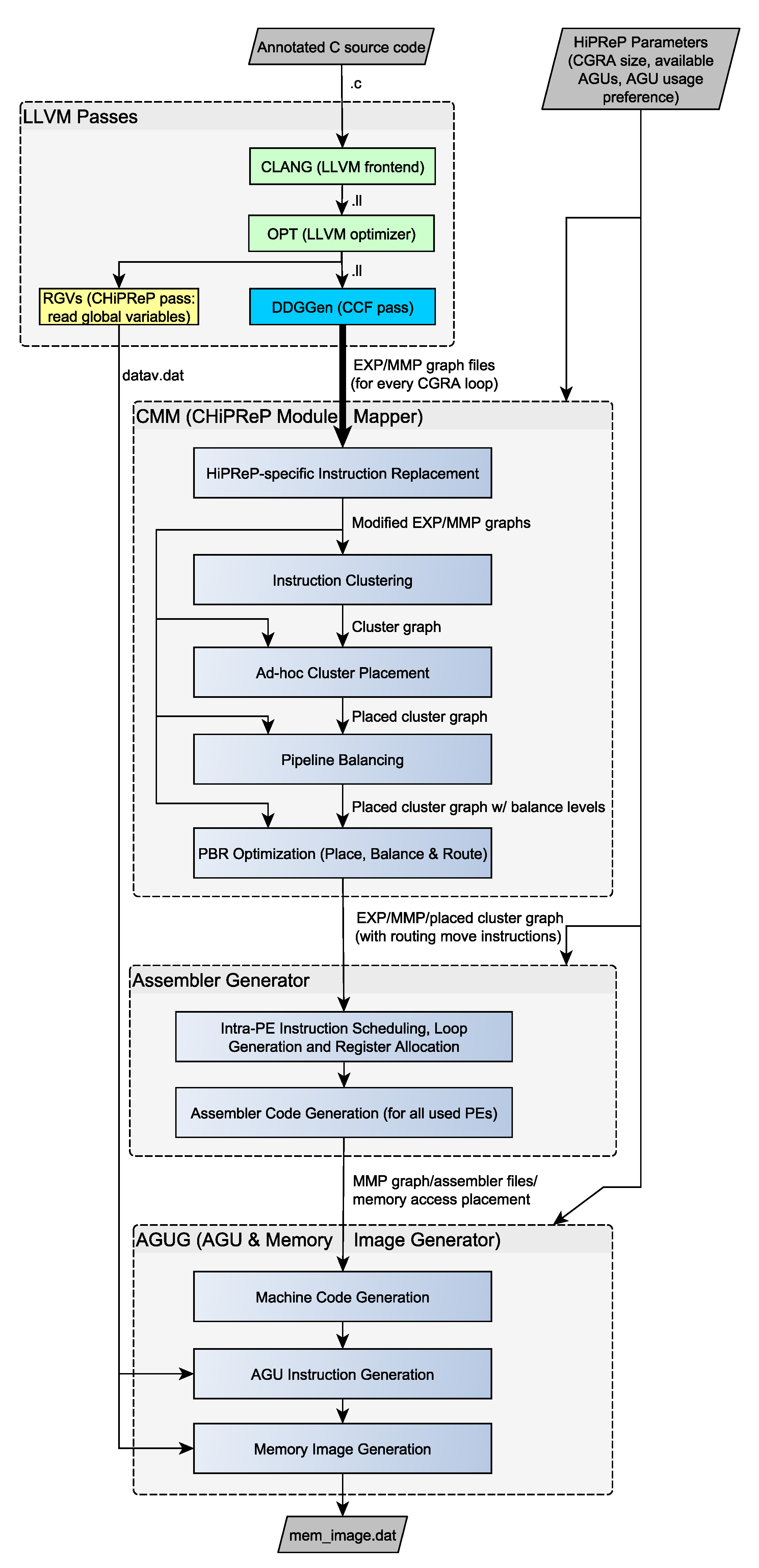
4.1. LLVM Passes
4.1.1. LLVM Frontend: CLANG
4.1.2. LLVM Optimizer: OPT

4.1.3. Data Dependence Graph Generation: DDGGen
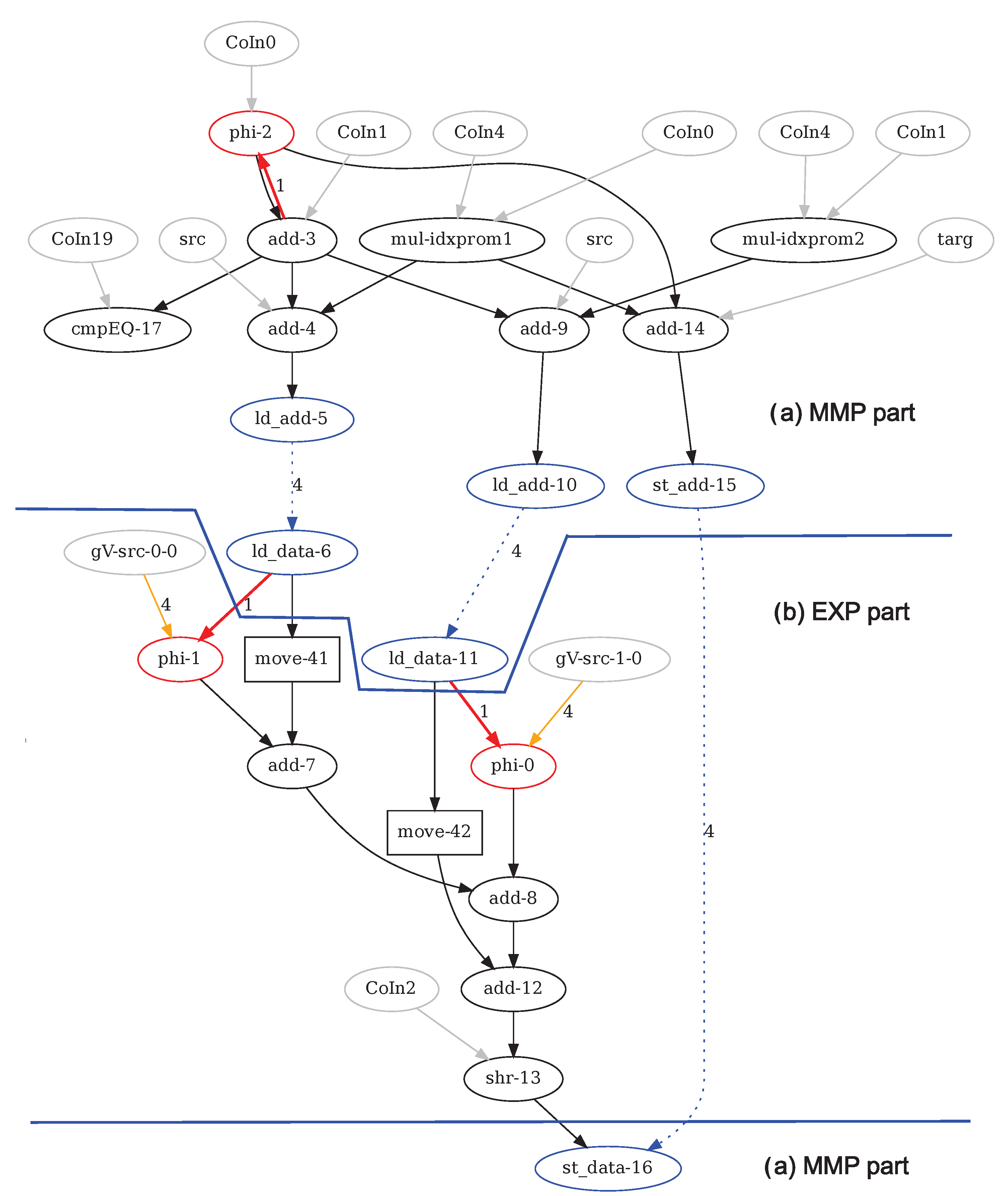
- Arithmetic and logic instruction nodes are represented by black ovals filled with the opcode and node numbers, and constant inputs are represented by grey ovals named Co.... The edges between these nodes represent direct dataflow from source to target.
- The same holds for the move nodes (black rectangles), which only copy data. They are not functionally required, but are inserted to enable correct pipeline balancing as is explained in Section 4.2.4.
- The red phi nodes represent the phi functions inserted by LLVM because it uses static single assignment (SSA) form [40]. The red edges entering phi nodes represent loop-carried dependences, with the edge weight equal to the dependence distance.
- Nodes named by array names (src and targ in the example) represent the arrays’ base addresses.
- Source and sink nodes named gV... represent global variables used for live-in and live-out variables as explained above. The yellow input or output edges are labeled with the alignment of the memory access (always 4 = 32 bit for HiPReP).
- The blue ovals represent load and store accesses as discussed in the next paragraph.
- Conditional assignments are mapped to three-input instructions (not occurring in Example 1), which act as multiplexers, see Section 2.2.2. A boolean control input decides which of two data inputs are forwarded to the output. Conditional blocks that cannot be mapped to nodes cannot be handled by DDDGen.
4.1.4. LLVM Pass RGVs
4.2. CHiPReP Module Mapper: CMM
- Number of PEs in X- and Y-direction (i.e., the array dimensions and )
- AGU availability: Apart from the default setting (all AGUs available as described in Section 3.1), instances with a restricted number of AGUs are supported. It is possible to restrict the usage to the Load-AGUs connected to either the horizontal or the vertical long-lines, or to use only every other AGU (for Load-AGUs and/or Store-AGUs).
- AGU usage preference: Selects whether nodes with several connected outputs (as in Example 1) (a) should—if possible—be connected to one Load-AGU or (b) if they should be distributed to several Load-AGUs. Option (a) is more effective for explicitly managed local memory (cf. Section 3.1) because explicitly copying input data to several local memories is slow. On the other hand, option (b) is feasible if the AGUs are connected to L1 caches since a fast L1–L2 cache interface is assumed, which makes loading several copies to several L1 caches relatively fast.
4.2.1. HiPReP-Specific Instruction Replacement
4.2.2. Instruction Clustering
- Recurrences: Feedback cycles in the DFG (realized by nodes) prohibit pipelining. The length of the longest feedbeack cycle is the recurrence-constrained MII (RecMII).
- Resource conflicts: If several nodes need to share a resource (e.g., a load/store-unit or AGU or a computational resource, i.e., an operator in a PE), the maximal number of nodes sharing a resource is the resource-constrained MII (ResMII).
4.2.3. Ad-Hoc Cluster Placement
- (1)
- Load/store Placement: First, clusters connected to two nodes are placed such that the values can be loaded from the two Load-AGUs connected to the PE’s horizontal and vertical long-lines. The Load-AGUs are reserved for these instructions. If a node is already mapped to a Load-AGU, it is attempted to reuse this AGU for the next cluster connected to this in order to avoid duplicating values in local memories or L1 caches. Next, clusters connected to one node are handled similarly. If a cluster is also connected to a node, it is preferably mapped to the eastern column (to avoid routing connections to the Store-AGU), and the Store-AGU is reserved. The same happens to all other clusters connected to a node.
- (2)
- Internal Node Placement: Finally, the remaining nodes are placed in top-down fashion below their predecessors if possible, or on other available PEs.
4.2.4. Pipeline Balancing
- If several instructions are connected to the same instruction, they must have the same level if they are connected to the same Load-AGU as the values are broadcast to all connected PEs (i.e., clusters) at the same time. This cannot be achieved if two paths from the instruction have different lengths and are joined. This would be, e.g., the case in Figure 3 if node move-42 was not inserted between ld_data-11 and add-12. For this reason, the move nodes were inserted. Hence, they can be clustered and placed separately as seen in Figure 6 and Figure 7. Only if the nodes are combined in one cluster as in the small 2 × 2 CGRA, is this irrelevant.
- If a phi-node—which is preloaded with a live-in value—is also connected to a instruction, the pipeline level of the phi-node’s cluster must be one higher than the other clusters connected to the instruction. This is because the pre-loaded value is read by a Load-AGU before the first value broadcast to the phi-node’s cluster and to the other clusters arrive. Hence, the pre-loaded value must be stored in an additional hop (or instruction) so that it does not disturb the pipeline. For this reason, in Figure 6 is assigned level 5 while is assigned level 4. To accommodate the levels, the optimized placement in Figure 7b has inserted a instruction (i.e., an additional hop) between and whereas is directly connected to .
4.2.5. PBR Optimization: Place, Balance and Route
- 1
- Move 1 (75% probability) removes a cluster from its position and maps it to an unused PE.
- 2
- Move 2 (25% probability) swaps the position of two clusters.
- : The absolute difference between the number of pipeline levels between and and the number of hops taken from to , weighted by the factor (set to 5) because this difference is more significant than the other components summed up in . Note that in an ideal route with , the number of hops corresponds to the required number of pipeline levels.
- : The mismatch between the shortest path from to and remaining hops required to achieve the requested number of pipeline levels beteen and ().
4.3. Assembler Generator
4.3.1. Intra-PE Instruction Scheduling, Loop Generation and Register Allocation
4.3.2. Assembler Code Generation


4.4. AGU and Memory Image Generator: AGUG
4.4.1. Machine Code Generation
4.4.2. AGU Instruction Generation
4.4.3. Memory Image Generation
5. Results
5.1. Streaming Kernels
5.2. Filter Kernels
- The integer version multiplies six input values with integer constants and computes the sum and shifts the result (as a normalizing division) to keep the result in range. (Two taps use the coefficient 1 and, therefore, do not require a multiplication.)
- The FP version multiplies all eight input values with fractional FP values and, therefore, does not need a final normalizing division. However, because two more multiplications are used, the overall LLVM instruction count is one more than for the integer version.
6. Conclusions and Future Work
Author Contributions
Funding
Institutional Review Board Statement
Informed Consent Statement
Conflicts of Interest
Abbreviations
| AGU | Address-Generator Unit |
| ALAP | As Late As Possible |
| ALU | Arithmetic Logic Unit |
| ASAP | As Soon As Possible |
| CCF | CGRA Compiler Framework |
| CGRA | Coarse-Grained Reconfigurable Array |
| CHiPReP | C Compiler for HiPReP |
| CMM | CHiPReP Module Mapper |
| DAG | Directed Acyclic Graph |
| DDG | Data Dependence Graph |
| DDGGen | Data Dependence Graph Generation |
| DFG | Dataflow Graph |
| EXP | Execution Part |
| FIR | Finite Impulse Response |
| FMA | Fused Multiply-Add |
| FP | Floating-Point |
| FPGA | Field-Programmable Gate Array |
| FPU | Floating-Point Unit |
| FU | Functional Unit |
| HiPReP | High-Performance Reconfigurable Processor |
| HPC | High-Performance Computing |
| II | Initiation Interval |
| IR | Intermediate Representation |
| LLVM | Low-Level Virtual Machine |
| MII | Minimum Initiation Interval |
| MMP | Memory Movement Part |
| MRRG | Modulo Routing Resource Graph |
| PE | Processing Element |
| P&R | Placement and Routing |
| SCC | Strongly-Connected Component |
| SSA | Static Single Assignment |
| VLIW | Very Long Instruction Word |
References
- Esmaeilzadeh, H.; Blem, E.; Amant, R.S.; Sankaralingam, K.; Burger, D. Dark silicon and the end of multicore scaling. In Proceedings of the 38th Annual International Symposium on Computer Architecture (ISCA), San Jose, CA, USA, 4–8 June 2011; pp. 365–376. [Google Scholar]
- Tatas, K.; Siozios, K.; Soudris, D. A Survey of Existing Fine-Grain Reconfigurable Architectures and CAD tools. In Fine- and Coarse-Grain Reconfigurable Computing; Vassiliadis, S., Soudris, D., Eds.; Springer: Berlin/Heidelberg, Germany, 2007; Chapter 1; pp. 3–87. [Google Scholar]
- Theodoridis, G.; Soudris, D.; Vassiliadis, S. A Survey of Coarse-Grain Reconfigurable Architectures and CAD Tools. In Fine- and Coarse-Grain Reconfigurable Computing; Vassiliadis, S., Soudris, D., Eds.; Springer: Berlin/Heidelberg, Germany, 2007; Chapter 2; pp. 89–149. [Google Scholar]
- Käsgen, P.S.; Weinhardt, M.; Hochberger, C. A coarse-grained reconfigurable array for high-performance computing applications. In Proceedings of the International Conference on Reconfigurable Computing and FPGAs (ReConFig), Cancun, Mexico, 9–11 December 2019; IEEE: Piscataway, NJ, USA, 2019. [Google Scholar]
- Käsgen, P.S.; Weinhardt, M.; Hochberger, C. Dynamic scheduling of pipelined functional units in coarse-grained reconfigurable array elements. In Proceedings of the International Conference on Architecture of Computing Systems (ARCS), Copenhagen, Denmark, 20–23 May 2019; Springer: Berlin/Heidelberg, Germany, 2019; pp. 156–167. [Google Scholar]
- Käsgen, P.S.; Messelka, M.; Weinhardt, M. HiPReP: High-Performance Reconfigurable Processor—Architecture and Compiler. In Proceedings of the International Conference on Field-Programmable Logic and Applications (FPL), Dresden, Germany, 30 August 2021–3 September 2021. [Google Scholar]
- Hartenstein, R. Coarse Grain Reconfigurable Architectures. In Asia and South Pacific Design Automation Conference (ASP-DAC) 2001, Yokohama, Japan, 2 February 2021; IEEE: Piscataway, NJ, USA, 2001; pp. 564–569. [Google Scholar]
- Liu, L.; Zhu, J.; Li, Z.; Lu, Y.; Deng, Y.; Han, J.; Yin, S.; Wei, S. A survey of coarse-grained reconfigurable architecture and design: Taxonomy, challenges, and applications. ACM Comput. Surv. 2019, 52, 1–39. [Google Scholar] [CrossRef] [Green Version]
- Podobas, A.; Sano, K.; Matsuoka, S. A Survey on Coarse-Grained Reconfigurable Architectures from a Performance Perspective. IEEE Access 2020, 8, 146719–146743. [Google Scholar] [CrossRef]
- Baumgarte, V.; Ehlers, G.; May, F.; Nückel, A.; Vorbach, M.; Weinhardt, M. PACT XPP—A Self-Reconfigurable Data Processing Architecture. J. Supercomput. 2003, 26, 167–184. [Google Scholar] [CrossRef]
- Mei, B.; Vernalde, S.; Verkest, D.; Man, H.D.; Lauwereins, R. ADRES: An Architecture with Tightly Coupled VLIW Processor and Coarse-Grained Reconfigurable Matrix. In Proceedings of the International Conference on Field-Programmable Logic and Applications, Leuven, Belgium, 1 September 2003; Springer: Berlin/Heidelberg, Germany, 2003; pp. 61–70. [Google Scholar]
- Ul-Abdin, Z.; Svensson, B. Evolution in architectures and programming methodologies of coarse-grained reconfigurable computing. Microprocess. Microsyst. 2009, 33, 161–178. [Google Scholar] [CrossRef]
- Cardoso, J.M.P.; Diniz, P.C.; Weinhardt, M. Compiling for Reconfigurable Computing: A Survey. ACM Comput. Surv. 2010, 42, 1–65. [Google Scholar] [CrossRef]
- Gokhale, M.; Stone, J.; Arnold, J.; Kalinowski, M. Stream-oriented FPGA computing in the Streams-C high level language. In Proceedings of the IEEE Symposium on FPGAs for Custom Computing Machines, Napa Valley, CA, USA, 17–19 April 2000; IEEE: Piscataway Township, NJ, USA, 2000; pp. 49–56. [Google Scholar]
- Van Laarhoven, P.J.M.; Aarts, E.H.L. Simulated Annealing: Theory and Applications; Mathematics and Its Applications; Springer: Berlin/Heidelberg, Germany, 1987; Volume 37. [Google Scholar]
- De Vicente, J.; Lanchares, J.; Hermida, R. Placement by thermodynamic simulated annealing. Phys. Lett. Sect. Gen. At. Solid State Phys. 2003, 317, 415–423. [Google Scholar] [CrossRef]
- McMurchie, L.; Ebeling, C. Pathfinder: A Negotiation-Based Performance-Driven Router for FPGAs. In Reconfigurable Computing; Morgan-Kaufmann: Burlington, MA, USA, 2008; pp. 365–381. [Google Scholar]
- Betz, V.; Rose, J. VPR: A new packing, placement and routing tool for FPGA research. In Proceedings of the International Conference on Field-Programmable Logic and Applications, London, UK, 1–3 September 1997; Springer: Berlin/Heidelberg, Germany, 1997; pp. 213–222. [Google Scholar]
- Lee, C.Y. An Algorithm for Path Connections and Its Applications. IRE Trans. Electron. Comput. 1961, EC-10, 346–365. [Google Scholar] [CrossRef] [Green Version]
- Cormen, T.H.; Leiserson, C.E.; Rivest, R.L.; Stein, C. Introduction to Algorithms; MIT Press: Cambridge, MA, USA, 1990. [Google Scholar]
- Gajski, D.D.; Dutt, N.D.; Wu, A.C.H.; Lin, S.Y.L. High-Level Synthesis: Introduction to Chip and System Design; Springer: Berlin/Heidelberg, Germany, 1991. [Google Scholar]
- Bacon, D.F.; Graham, S.L.; Sharp, O.J. Compiler Transformations for High-Performance Computing. ACM Comput. Surv. 1994, 26, 345–420. [Google Scholar] [CrossRef] [Green Version]
- Weinhardt, M.; Luk, W. Pipeline vectorization. IEEE Trans. -Comput.-Aided Des. Integr. Circuits Syst. 2001, 20, 234–248. [Google Scholar] [CrossRef] [Green Version]
- Cardoso, J.M.P.; Weinhardt, M. XPP-VC: A C Compiler with Temporal Partitioning for the PACT-XPP Architecture. In Proceedings of the International Conference on Field-Programmable Logic and Applications, Belfast, UK, 27–29 August 2002; Springer: Berlin/Heidelberg, Germany; pp. 864–874. [Google Scholar]
- Lam, M. Software pipelining: An effective scheduling technique for VLIW machines. In Proceedings of the ACM SIGPLAN 1988 conference on Programming Language design and Implementation—PLDI ’88, Atlanta, GA, USA, 20–24 June 1988; ACM Press: New York, NY, USA, 1988; Volume 23, pp. 318–328. [Google Scholar]
- Rau, B.R. Iterative Modulo Scheduling. Int. J. Parallel Program. 1996, 24, 3–64. [Google Scholar] [CrossRef] [Green Version]
- Mei, B.; Vernalde, S.; Verkest, D.; Man, H.D.; Lauwereins, R. Exploiting loop-level parallelism on coarse-grained reconfigurable architectures using modulo scheduling. IEE Prooceedings Comput. Digit. Tech. 2003, 150, 255–261. [Google Scholar] [CrossRef]
- Weinhardt, M.; Vorbach, M.; Baumgarte, V.; May, F. Using Function Folding to Improve Silicon Efficiency of Reconfigurable Arithmetic Arrays. In Proceedings of the IEEE International Conference on Field-Programmable Technology, Brisbane, QLD, Australia, 6–8 December 2004; pp. 239–246. [Google Scholar]
- Chin, S.A.; Sakamoto, N.; Rui, A.; Zhao, J.; Kim, J.H.; Hara-Azumi, Y.; Anderson, J. CGRA-ME: A unified framework for CGRA modelling and exploration. In Proceedings of the International Conference on Application-Specific Systems, Architectures and Processors, Piscataway, NJ, USA, 10–12 July 2017; pp. 184–189. [Google Scholar]
- Friedman, S.; Carroll, A.; Ebeling, C.; Essen, B.; Van Hauck, S.; Ylvisaker, B. SPR: An Architecture-Adaptive CGRA Mapping Tool. In Proceedings of the International Symposium on Field-Programmable Gate Arrays, Monterey, CA, USA, 20 September 2009; ACM Press: New York, NY, USA, 2009; pp. 191–200. [Google Scholar]
- CCF (CGRA Compiler Framework) Manual; Technical Report; MPS Lab, Arizona State University: Tempe, AZ, USA, 2018.
- Bachrach, J.; Vo, H.; Richards, B.; Lee, Y.; Waterman, A.; Avižienis, R.; Wawrzynek, J.; Asanović, K. Chisel: Constructing hardware in a Scala embedded language. In Proceedings of the Design Automation Conference (DAC), New York, NY, USA, 3–7 June 2012; pp. 1216–1225. [Google Scholar]
- Singh, H.; Lee, M.H.; Lu, G.; Kurdahi, F.J.; Bagherzadeh, N.; Chaves Filho, E.M. MorphoSys: An integrated reconfigurable system for data-parallel and computation-intensive applications. IEEE Trans. Comput. 2000, 49, 465–481. [Google Scholar] [CrossRef]
- Lee, J.; Lee, J. NP-CGRA: Extending CGRAs for Efficient Processing of Light-weight Deep Neural Networks. In Design, Automation & Test in Europe; IEEE: Piscataway, NJ, USA, 2021; pp. 1408–1413. [Google Scholar]
- Amid, A.; Biancolin, D.; Gonzalez, A.; Grubb, D.; Karandikar, S.; Liew, H.; Magyar, A.; Mao, H.; Ou, A.; Pemberton, N.; et al. Chipyard: Integrated Design, Simulation, and Implementation Framework for Custom SoCs. IEEE Micro. 2020, 40, 10–21. [Google Scholar] [CrossRef]
- The LLVM Compiler Infrastructure Project. Available online: https://llvm.org (accessed on 21 October 2021).
- Burger, W.; Burge, M.J. Digital Image Processing—An Algorithmic Introduction Using Java; Springer: Berlin/Heidelberg, Germany, 2016. [Google Scholar]
- Grosser, T.; Groesslinger, A.; Lengauer, C. POLLY — Performing polyhedral optimizations on a low-level intermediate representation. Parallel Process. Lett. 2012, 22, 1–27. [Google Scholar] [CrossRef] [Green Version]
- Ellson, J.; Gansner, E.; Koutsofios, L.; North, S.C.; Woodhull, G. Graphviz— Open Source Graph Drawing Tools. In International Symposium on Graph Drawing, Vienna, Austria, 23–26 September 2001; Springer: Berlin/Heidelberg, Germany, 2001; Volume 2265 LNCS, pp. 483–484. [Google Scholar]
- Appel, A.W. Modern Compiler Implementation in C; Cambridge University Press: Cambridge, UK, 1998. [Google Scholar]
- Bastert, O.; Matuszewski, C. Layered Drawings of Digraphs. In Drawing Graphs—Methods and Models; Springer: Berlin/Heidelberg, Germany, 2001; Chapter 5; pp. 87–120. [Google Scholar]
- Yuki, T. Understanding PolyBench/C 3.2 Kernels. In Proceedings of the Fourth International Workshop on Polyhedral Compilation Techniques, Vienna, Austria, 20–22 January 2014. [Google Scholar]











| Kernel | It | CGRA | PE | II | Instr | Speedup | ||
|---|---|---|---|---|---|---|---|---|
| Inner Product | 100 | 4 × 4 | 2 | 86 | 320 | 3 | 11 | 3.7 |
| Inner Product FP | 100 | 4 × 4 | 1 | 78 | 317 | 3 | 11 | 3.7 |
| Vector Addition FP | 100 | 4 × 4 | 1 | 51 | 108 | 1 | 11 | 11.0 |
| Vector Scale FP | 100 | 4 × 4 | 1 | 52 | 110 | 1 | 8 | 8.0 |
| Kernel | It | CGRA | PE | II | Instr | Sp.up | |||
|---|---|---|---|---|---|---|---|---|---|
| Box Filter 2 × 2 | 99 | 4 × 4 | 4 | 91 | 114 | 1 | 23 | 23.0 | 0.1 |
| Gauss. Filter 3 × 3 FP | 98 | 4 × 4 | 8 | 221 | 417 | 4 | 36 | 9.0 | 0.2 |
| 98 | 8 × 8 | 9 | 291 | 319 | 3 | 36 | 12.0 | 0.8 | |
| FIR Filter 8-tap | 92 | 4 × 4 | 8 | 147 | 394 | 4 | 30 | 7.5 | 0.4 |
| 92 | 8 × 8 | 14 | 219 | 305 | 3 | 30 | 10.0 | 1.5 | |
| FIR Filter 8-tap FP | 92 | 4 × 4 | 8 | 201 | 303 | 3 | 31 | 10.3 | 0.1 |
| 92 | 8 × 8 | 8 | 266 | 301 | 3 | 31 | 10.3 | 1.3 |
Publisher’s Note: MDPI stays neutral with regard to jurisdictional claims in published maps and institutional affiliations. |
© 2021 by the authors. Licensee MDPI, Basel, Switzerland. This article is an open access article distributed under the terms and conditions of the Creative Commons Attribution (CC BY) license (https://creativecommons.org/licenses/by/4.0/).
Share and Cite
Weinhardt, M.; Messelka, M.; Käsgen, P. CHiPReP—A Compiler for the HiPReP High-Performance Reconfigurable Processor. Electronics 2021, 10, 2590. https://doi.org/10.3390/electronics10212590
Weinhardt M, Messelka M, Käsgen P. CHiPReP—A Compiler for the HiPReP High-Performance Reconfigurable Processor. Electronics. 2021; 10(21):2590. https://doi.org/10.3390/electronics10212590
Chicago/Turabian StyleWeinhardt, Markus, Mohamed Messelka, and Philipp Käsgen. 2021. "CHiPReP—A Compiler for the HiPReP High-Performance Reconfigurable Processor" Electronics 10, no. 21: 2590. https://doi.org/10.3390/electronics10212590
APA StyleWeinhardt, M., Messelka, M., & Käsgen, P. (2021). CHiPReP—A Compiler for the HiPReP High-Performance Reconfigurable Processor. Electronics, 10(21), 2590. https://doi.org/10.3390/electronics10212590

