Modelling and Optimization of Multi-Service Optical Switching Networks with Threshold Management Mechanisms
Abstract
:1. Introduction
2. Elastic Optical Networks
3. Structure of the Switching Network with Introduced Threshold Mechanisms
3.1. Call Streams Offered to the Switching Fabric
- Erlang call streams, where each class is defined by the intensity parameter for the arrival of new calls and the number of FSUs required to set up a connection (in this article, index i specifies Erlang’s traffic class, index j any Engset traffic class and index k any Pascal traffic class, whereas the index c defines any traffic class, regardless of the traffic stream type);
- Engset call streams, where each class is determined by intensity of the arrival of new calls generated by a single source , the number of traffic sources , and the number of FSUs required for a call to be set up,
- Pascal call streams, where the intensity of the arrival of new calls , the number of traffic sources and the number of FSUs demanded for a new call to be set up are defined.
3.2. Threshold Mechanisms in the Switching Network
3.3. Connection Path Choice Algorithms in the Network
4. Simulation Environment
4.1. Input Data
- The number of Erlang call streams (classes),
- The number of Engset call streams (classes),
- The number of Pascal call streams (classes),
- The set of call streams for which the threshold mechanism is introduced,
- The number of required FSUs necessary to set up a new connection for calls of class c in a given threshold area q and the average service time for class c calls,
- The number of Engset, Pascal traffic sources.
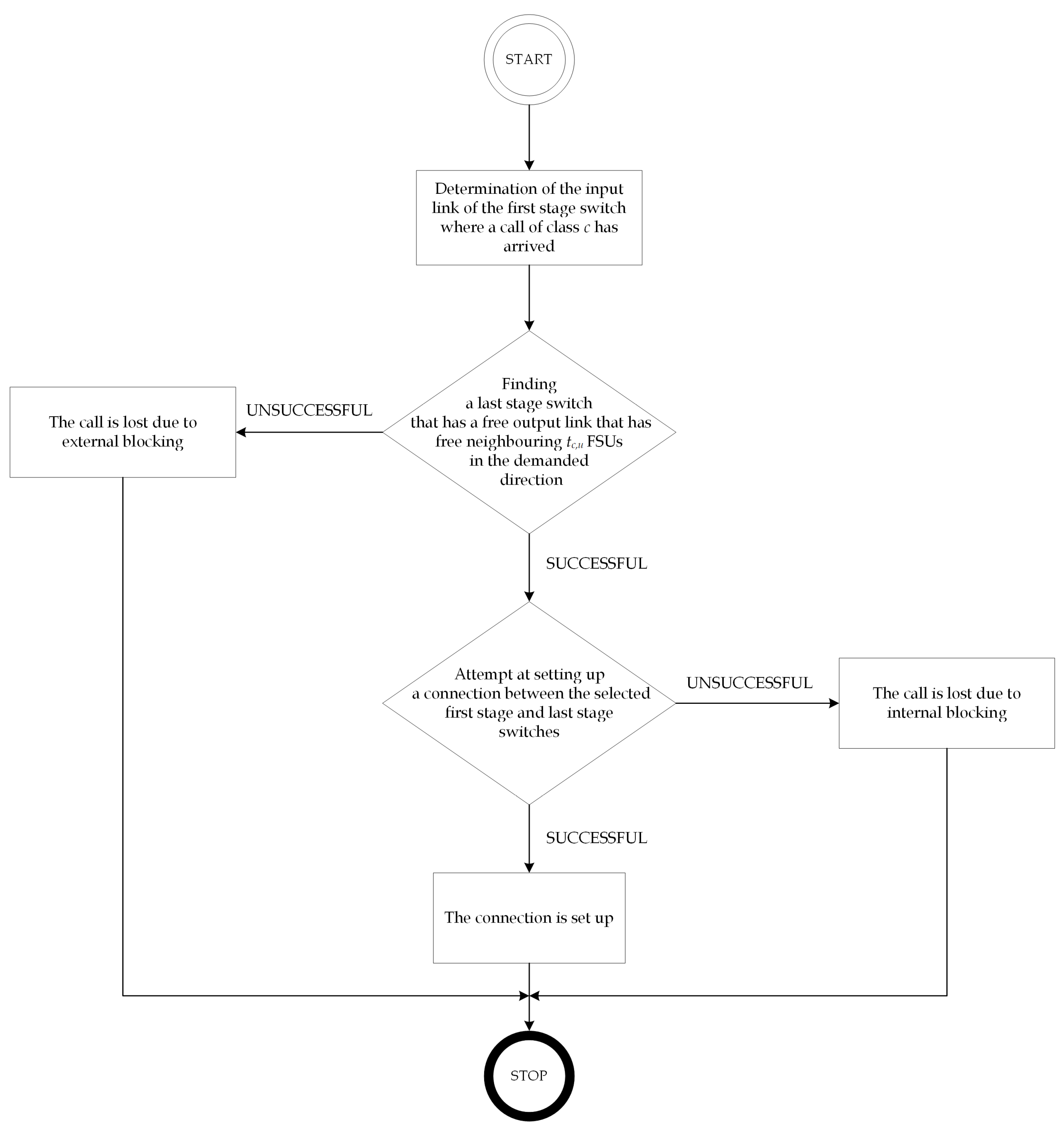
4.2. General Simulation Algorithm
4.3. Condition for Simulation Termination
5. Numerical Results
- System 1:
- -
- Offered traffic: , , FSUs, , , FSUs, , , , , FSUs, , FSUs, , ,
- -
- Network structure: , , FSU,
- -
- Selection algorithm: point-to-group.
- -
- Calue of threshold: of system capacity.
- System 2:
- -
- Offered traffic: , , FSUs, , FSUs, , , FSUs, , , , , FSUs, , FSUs, , FSUs, , ,
- -
- Network structure: , , FSUs,
- -
- Selection algorithm: point-to-group.
- -
- Values of thresholds: , of system capacity.
- System 3:
- -
- Offered traffic: , , FSUs, , , FSUs, , , , , FSUs, , FSUs, , ,
- -
- Network structure: , , FSUs.
- -
- Selection algorithm: point-to-point.
- -
- Value of threshold: of system capacity.
- A comparison of the values of the loss probabilities for calls of individual traffic classes in the systems without threshold mechanisms (Figure 5, Figure 6, Figure 7, Figure 8, Figure 9, Figure 10, Figure 11, Figure 12 and Figure 13) with the values of the loss probability in the systems with introduced threshold mechanisms (Figure 14, Figure 15, Figure 16, Figure 17, Figure 18, Figure 19, Figure 20, Figure 21 and Figure 22) shows that the values of the loss probability for the calls to which the threshold mechanism was introduced decrease (class 3—Systems 1 and 3, and classes 3 and 4—System 2), whereas the values of the loss probability of the calls to which the threshold mechanism was not introduced increase.
- From the analysis of the graphs presented in Figure 23, Figure 24 and Figure 25, it can be observed that from a certain size of the threshold area, there are no changes in the loss probability for the calls of individual classes. This means that for a defined value of traffic, an appropriate minimum size of the threshold area for which we can obtain the desired changes in the loss probability can be matched.
6. Concluding Remarks
Author Contributions
Funding
Data Availability Statement
Conflicts of Interest
Abbreviations
| DWDM | Dense Wavelength Division Multiplexing |
| EON | Elastic Optical Networks |
| FSU | Frequency Slot Unit |
| QAM | Quadrature Amplitude Modulation |
| QPSK | Quadrature Phase-Shift Keying |
References
- Shiraiwa, M.; Furukawa, H.; Miyazawa, T.; Awaji, Y.; Wada, N. Concurrently establishing and removing multi-wavelength channels reconfiguration system: Implementation for a dynamic and agile next-generation optical switching network. In Proceedings of the International Conference on Photonics in Switching, Florence, Italy, 22–25 September 2015; pp. 136–138. [Google Scholar]
- Rizzelli, G.; Maier, G.; Quagliotti, M.; Schiano, M.; Pattavina, A. Assessing the Scalability of Next-Generation Wavelength Switched Optical Networks. J. Light. Technol. 2014, 32, 2263–2270. [Google Scholar] [CrossRef]
- Kabaciński, W.; Michalski, M.; Rajewski, R.; Żal, M. Optical datacenter networks with elastic optical switches. In Proceedings of the IEEE International Conference on Communications, Paris, France, 21–25 May 2017; pp. 1–6. [Google Scholar]
- Kabaciński, W.; Michalski, M.; Rajewski, R. Strict-Sense Nonblocking W-S-W Node Architectures for Elastic Optical Networks. J. Light. Technol. 2016, 34, 3155–3162. [Google Scholar] [CrossRef]
- Dorren, H.J.S.; Calabretta, N.; Raz, O. A 3-stage CLOS architecture for high-throughput optical packet switching. In Proceedings of the Asia Communications and Photonics Conference and Exhibition, Shanghai, China, 2–6 November 2009; pp. 1–6. [Google Scholar]
- Aakanksha, A.; Shailendra, M.; Tarun, G. Routing in all-optical three stage-Clos interconnection networks. Int. J. Comput. Sci. Eng. 2012, 2, 19–22. [Google Scholar]
- Recommendation ITU-T G.694.1, Spectral Grids for WDM Applications: DWDM Frequency Grid, International Telecommunication Union—Telecommunication Standardization Sector (ITU-T), Rev.3, October 2020. Available online: https://www.itu.int/rec/T-REC-G.694.1-202010-I/en (accessed on 27 May 2021).
- Głąbowski, M.; Sobieraj, M.; Stasiak, M. An approach to analytical modelling of optical switching networks. In Proceedings of the IEICE General Conference, Tokyo, Japan, 20–23 March 2018. [Google Scholar]
- Kaczmarek, S. Multistage optical switching networks. J. Telecommun. Inf. Technol. 2002, 2, 21–25. [Google Scholar]
- Stasiak, M. An approximate model of a switching network carrying mixture of different multichannel traffic streams. IEEE Trans. Commun. 1993, 41, 836–840. [Google Scholar] [CrossRef]
- Stasiak, M.; Zwierzykowski, P. Point-to-group blocking in the switching networks with unicast and multicast switching. Perform. Eval. 2002, 48, 249–267. [Google Scholar] [CrossRef]
- Głąbowski, M.; Sobieraj, M.; Stasiak, M.; Stasiak, M.D. Modeling of Clos Switching Structures with Dynamically Variable Number of Active Switches in the Spine Stage. Electronics 2020, 9, 1073. [Google Scholar] [CrossRef]
- Głąbowski, M.; Kmiecik, D.; Stasiak, M. On Increasing the Accuracy of Modeling Multi-Service Overflow Systems with Erlang-Engset-Pascal Streams. Electronics 2021, 10, 508. [Google Scholar] [CrossRef]
- Głąbowski, M.; Sobieraj, M. Point-to-Group Blocking Probability in Switching Networks with Threshold Mechanisms. In Proceedings of the 2009 Fifth Advanced International Conference on Telecommunications, Venice, Italy, 24–28 May 2009; pp. 95–100. [Google Scholar]
- Tyszer, J. Object-Oriented Computer Simulation of Discrete-Event Systems; Kluwer Academic Publishers: Norwell, MA, USA, 1999. [Google Scholar]
- Głąbowski, M.; Ivanov, H.; Leitgeb, E.; Sobieraj, M.; Stasiak, M. Simulation studies of elastic optical networks based on 3-stage Clos switching fabric. Opt. Switch. Netw. 2020, 36, 100555. [Google Scholar] [CrossRef]
- Politi, C.T.; Anagnostopoulos, V.; Matrakidis, C.; Stavdas, A.; Lord, A.; López, V.; Fernández-Palacios, J.P. Dynamic Operation of Flexi-Grid OFDM-based Networks. In Proceedings of the Optical Fiber Communication Conference and Exposition, Los Angeles, CA, USA, 4–8 March 2012; pp. 1–3. [Google Scholar]
Short Biography of Authors
![]() | Maciej Sobieraj received his master’s degree in electronics and telecommunications from Poznan University of Technology, Poland, in 2008. Then, in 2014, he obtained a Ph.D. degree in the field of telecommunication networks. Since 2007 he has been working at Poznan University of Technology, Poland, first at the Chair of Communications and Computer Networks at the Faculty of Electronics and Telecommunications, and then, since 2019, at the Institute of Communications and Computer Networks at the Faculty of Computing and Telecommunications. He is the co-author of more than 50 scientific papers. Maciej Sobieraj is engaged in research in the area of modeling multi-service cellular systems and switching networks and traffic engineering in TCP/IP networks. In recent years, Dr. Sobieraj has been involved in research related to elastic optical networks. |
![]() | Piotr Zwierzykowski received his master’s degree in telecommunications from Poznan University of Technology, Poland, in 1995, and then a Ph. D. degree (with honours) and D.Sc. degree in telecommunications from the same university in 2002 and 2015, respectively. Since 1995, Piotr has been working at Poznan University of Technology, Poland, first at the Institute of Electronics and Telecommunications at the Faculty of Electrical Engineering, and then, since 2005, at the Chair of Communications and Computer Networks at the Faculty of Electronics and Telecommunications and since 2019, at the Institute of Communications and Computer Networks at the Faculty of Computing and Telecommunications at Poznan University of Technology. Piotr Zwierzykowski is engaged in research and teaching activities in the field of analysis and modelling of multi-service switching systems and networks. Prof. Piotr Zwierzykowski is the author/co-author of more than 200 publications, including 4 books, 33 chapters in books, over 50 journal articles and more than 140 conference papers. Recently, Piotr has also been working as the Guest/Lead Editor for numerous journals published by Elsevier, Hindawi, IEICE, IET, MDPI and Wiley. |
![]() | Erich Leitgeb received his M.Sc. and Ph.D. (with honours) at Graz University of Technology in 1994 and 1999, respectively. From 1982 to 1984, he attended the military service, including training to become an officer for communications in the Austrian army, and he is still active as an expert in military communications (current military rank: Lieutenant-Colonel). In 1994, he started research in optical communications at the Department of Communications and Wave Propagation (TU Graz). Since January 2000, he has been a project leader of international research projects in the field of optical communications, and he established and leads the research group for Optical Communications at TU Graz and joined several international projects (such as COST 270, COST 291, COST IC0802, the EU project SatNEx and SatNEx 2, and IC1101; currently, he participates in MP1401, CA15127, and CA16220) and ESA projects in different functions. Since 2011, he has been Professor of Optical Communications and Wireless Applications at the Institute of Microwave and Photonic Engineering at Graz University of Technology. Erich Leitgeb is the author or co-author of 7 book chapters, around 50 journal publications, 150 peer-reviewed conference papers, around 45 invited talks and more than 70 international scientific reports. |

























| Number of FSUs | Bitrate (Gbps) | Maximum Distance (km) | Modulation Format |
|---|---|---|---|
| 1 | 40 | 685 | 64-QAM |
| 1 | 40 | 1024 | 32-QAM |
| 1 | 40 | 1677.9 | 16-QAM |
| 2 | 40 | 2585.2 | QPSK |
| 2 | 100 | 546 | 64-QAM |
| 2 | 100 | 847.2 | 32-QAM |
| 3 | 100 | 1342.5 | 16-QAM |
| 5 | 100 | 2007.3 | QPSK |
| 3 | 160 | 475 | 64-QAM |
| 4 | 160 | 756.5 | 32-QAM |
| 4 | 160 | 1170.5 | 16-QAM |
| 8 | 160 | 1710.9 | QPSK |
| 7 | 400 | 335 | 64-QAM |
| 8 | 400 | 579.6 | 32-QAM |
| 10 | 400 | 835.1 | 16-QAM |
| 20 | 400 | 1133 | QPSK |
| 10 | 600 | 274 | 64-QAM |
| 12 | 600 | 501.4 | 32-QAM |
| 15 | 600 | 686.7 | 16-QAM |
| 30 | 600 | 877.3 | QPSK |
| No. of Calls | Time |
|---|---|
| 1 mln | 3 min 30 s |
| 10 mln | 26 min |
| 100 mln | 3 h 12 min |
Publisher’s Note: MDPI stays neutral with regard to jurisdictional claims in published maps and institutional affiliations. |
© 2021 by the authors. Licensee MDPI, Basel, Switzerland. This article is an open access article distributed under the terms and conditions of the Creative Commons Attribution (CC BY) license (https://creativecommons.org/licenses/by/4.0/).
Share and Cite
Sobieraj, M.; Zwierzykowski, P.; Leitgeb, E. Modelling and Optimization of Multi-Service Optical Switching Networks with Threshold Management Mechanisms. Electronics 2021, 10, 1515. https://doi.org/10.3390/electronics10131515
Sobieraj M, Zwierzykowski P, Leitgeb E. Modelling and Optimization of Multi-Service Optical Switching Networks with Threshold Management Mechanisms. Electronics. 2021; 10(13):1515. https://doi.org/10.3390/electronics10131515
Chicago/Turabian StyleSobieraj, Maciej, Piotr Zwierzykowski, and Erich Leitgeb. 2021. "Modelling and Optimization of Multi-Service Optical Switching Networks with Threshold Management Mechanisms" Electronics 10, no. 13: 1515. https://doi.org/10.3390/electronics10131515
APA StyleSobieraj, M., Zwierzykowski, P., & Leitgeb, E. (2021). Modelling and Optimization of Multi-Service Optical Switching Networks with Threshold Management Mechanisms. Electronics, 10(13), 1515. https://doi.org/10.3390/electronics10131515



