Sustainable Feedbacks of Colombian Paramos Involving Livestock, Agricultural Activities, and Sustainable Development Goals of the Agenda 2030
Abstract
1. Introduction
2. Methods
2.1. Area of Study
2.2. Literature Review and Causal Loop Diagrams Development
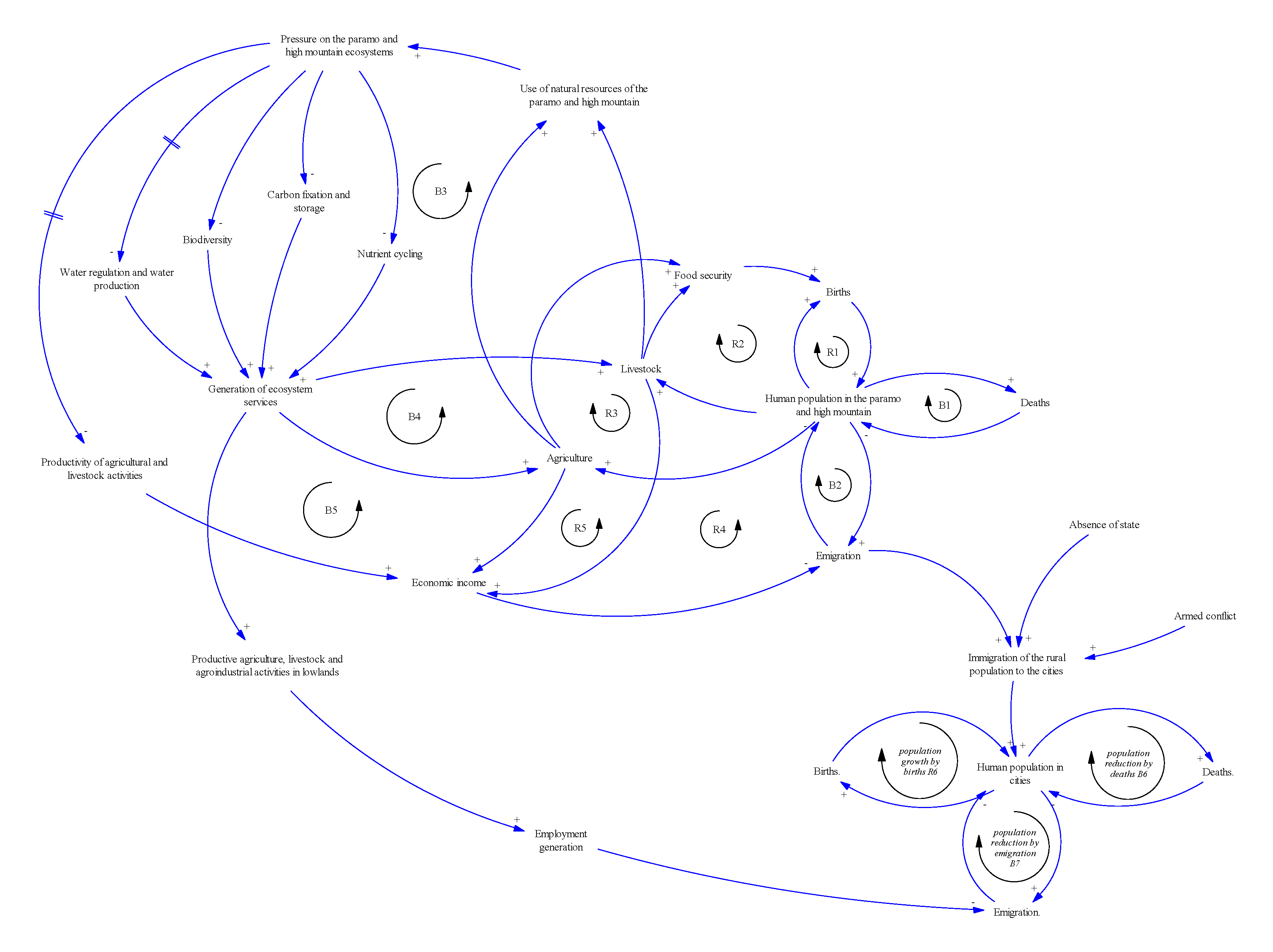
3. Results
Intervention Policies
- (1)
- Environmental education
- (2)
- Payment for ecosystem services
- (3)
- Reforestation
- Environmental education: Environmental education tends to increase the inhabitants’ awareness on the relevance of environmental equilibrium on human life and also on the role of ecosystem services on sustainability. It is fundamental to have human beings with beneficial action on nature, making a sustainable use of the natural resources to which it has access [69,70]; In addition to education and education on the conservation of the Páramos, this policy should promote the continuity of Páramo inhabitants in their habitats, showing them the fundamental role they play in the process, fostering a sense of belonging for their territories. This policy will promote the sustainable use of Páramo ecosystems, including the anthropogenic activities practiced (agriculture, livestock, artisanal productions, and tourism), and will reduce the displacement of Páramo inhabitants to other zones (Figure 7).
- Payments for environmental services (PES): PES emerge as a conservation strategy that encourages owners, through economic and tax benefits, to take care and strengthen natural resources and ecosystem services related to water, carbon, and biodiversity [9,45]. This policy will promote the conservation and sustainable use of the natural resources of the Páramo ecosystems and will become the main income of the inhabitants of these zones.Both policies, environmental education and PES, seek to promote actions for the reconversion of livestock and agriculture to less impactful activities with natural resources, but that offer people livelihoods that ensure food security, health, education, and decent housing. In particular, to be sustainable and viable, the minimum values of PES should at least equal the benefits provided in ecological terms and in opportunity costs that should be sustained to provide the same services with specific actions and less expensive than the avoided damages of the entire ecosystem. The payment must be sufficient to make the socially desired action more attractive for the ecosystem managers [65].
- Reforestation: Reforestation is the action destined to the repopulation of zones that were previously covered by vegetation and forests and which for different reasons have been eliminated [71]. Trees incorporated into agro-ecosystems will be a fundamental part of the water cycle [71], according to the theory of the biotic pump [38,39,72]. Evapotranspiration in forested areas will increase rainfall. In addition forests are recognized as moisture sensors which act as macro regulators of the Amazon–Andes water cycle. It should also limit the “paramization” phenomena [62].
4. Conclusions
Author Contributions
Funding
Conflicts of Interest
References
- McKnight, J.Y.; Harden, C.P.; Schaeffer, S.M. Soil CO2 flux trends with differences in soil moisture among four types of land use in an Ecuadorian páramo landscape. Phys. Geogr. 2017, 38, 51–61. [Google Scholar] [CrossRef]
- Morales, M.; García, J.O.; van der Hammen, T.; Perdigón, A.T.; Pedraza, C.; Rodríguez, N.; Franco, C.; Betancourth, J.C.; Olaya, E.; Posada, E.; et al. Atlas de páramos de Colombia; Instituto de Investigación de Recursos Biológicos Alexander von Humboldt: Bogotá, Colombia, 2007. [Google Scholar]
- Rojas, A. Sistemas de Producción Rural; Instituto de Investigación de Recursos Biológicos Alexander von Humboldt: Bogotá, Colombia, 2015. [Google Scholar]
- Díaz-Granados, M.; Navarrete, J.; Suarez, T. Páramos: Hidrosistemas sensibles. Rev. Ing. 2005, 22, 62–73. [Google Scholar]
- Sarmiento, C.; Cadena, C.; Sarmiento, M.; Zapata, J. Aportes a la Conservación Estratégica de los Páramos de Colombia: Actualización de la Cartografía de los Complejos de Páramo a Escala 1:100.000; Instituto de Investigación de Recursos Biológicos Alexader von Humboldt: Bogotá, Colombia, 2013. [Google Scholar]
- Avellaneda-Torres, L.M.; Sicard, T.E.L.; Rojas, E.T. Impact of potato cultivation and cattle farming on physicochemical parameters and enzymatic activities of Neotropical high Andean Páramo ecosystem soils. Sci. Total. Environ. 2018, 631-632, 1600–1610. [Google Scholar] [CrossRef] [PubMed]
- Hofstede, R.; Segarra, P.; Mena, P. Los Páramos del Mundo; Global Peatland Initiative/NC-IUCN/EcoCienci: Quito, Ecuador, 2003. [Google Scholar]
- Cleef, A.M. The Vegetation of the Páramos of the Colombian Cordillera Oriental; University of Amsterdam: Amsterdam, The Netherland, 1981; Volume 481. [Google Scholar]
- Farley, K.A.; Bremer, L.L. “Water Is Life”: Local Perceptions of Páramo Grasslands and Land Management Strategies Associated with Payment for Ecosystem Services. Ann. Am. Assoc. Geogr. 2017, 107, 1–11. [Google Scholar] [CrossRef]
- Nieto, M.; Cardona, L.; Agudelo, C. Servicios Ecosistémicos Provisión y Regulación Hídrica en los Páramos; Instituto de Investigación de Recursos Biológicos Alexander von Humboldt: Bogotá, Colombia, 2015. [Google Scholar]
- MEA. Ecosystems and Human Well-Being; Synthesis: Washington, DC, USA, 2005. [Google Scholar]
- Otero, J.D.; Figueroa, A.; Muñoz, F.A.; Peña, M.R. Loss of soil and nutrients by surface runoff in two agro-ecosystems within an Andean paramo área. Ecol. Eng. 2011, 37, 2035–2043. [Google Scholar] [CrossRef]
- Maldonado, V.G.M. Ecohydrology of the Andes Páramo Region; Informa UK Limited: Delft, The Netherlands, 2017. [Google Scholar]
- Lynch, A.J.J.; Kalumanga, E.; Ospina, G.A. Socio-ecological aspects of sustaining Ramsar wetlands in three biodiverse developing countries. Mar. Freshw. Res. 2016, 67, 850. [Google Scholar] [CrossRef]
- Cabrera, M.; Samboni-Guerrero, V.; Duivenvoorden, J.F. Non-destructive allometric estimates of above-ground and below-ground biomass of high-mountain vegetation in the Andes. Appl. Veg. Sci. 2018, 21, 477–487. [Google Scholar] [CrossRef]
- Portilla, J.G. Análisis del Potencial de Emisión de Dióxido de Carbono del Páramo de Chingaza y Lineamientos Para su Conservación en el Contexto del Mecanismo del Desarrollo Limpio; Pontificia Universidad Javeriana: Bogotá, Colombia, 2003. [Google Scholar]
- Laverde, C. Servicios Ecosistémicos que Provee el Páramo de la Cuenca Alta del río Teusacá: Percepción de los Actores Campesinos y su Relación con los Planes Ambientales en la Vereda Verjón Alto; Bogotá, D.C., Ed.; Pontificia Universidad Javeriana: Bogotá, Colombia, 2008. [Google Scholar]
- Ospina, G.; Salazar, M. Páramos Protegidos: Alta Montaña de la Cordillera Central del Valle del Cauca; Instituto Alexander von Humboldt, Fundación ambiente Colombia: Cali, Colombia, 2019. [Google Scholar]
- Monasterio, M. Los Páramos Andinos como región natural. In Características Biogeográficas Generales y Afinidad con Otras Regiones Andinas; Universidad de los Andes: Merida, Mexico, 1980. [Google Scholar]
- Ruiz, D.; Martinez, J.P.; Figueroa Casas, A. Agricultura sostenible en ecosistemas de alta montaña. Biotecnoloía en el Sector Agropecuario y Agroindustrial 2015, 13, 129–138. [Google Scholar] [CrossRef]
- Rios, O.V. Disturbios en los páramos andinos. In Visión Socioecosistémica de los Páramos y la Alta Montaña Colombiana: Memorias del Proceso de Definición de Criterios Para la Delimitación de Páramos, Bogotá; Instituto de investigación de recursos biológicos Alexander von Humboldt: Bogotá, Colombia, 2013; pp. 39–58. [Google Scholar]
- Andrade, G. La delimitación del páramo y la incierta gestión de los servicios ecosistémicos de la alta montaña en escenarios de cambio ambiental. In Visión Socioecosistémica de los Páramos y la Alta Montaña Colombiana: Memorias del Proceso de Definición de Criterios Para la Delimitación de Páramos, Bogotá; Instituto de investigación de recursos biológicos Alexander von Humboldt: Bogotá, Colombia, 2013; pp. 127–140. [Google Scholar]
- Sterman, J.D. Business Dynamics. In Systems Thinking and Modeling for a Complex World; Jeffrey, J., Ed.; Massachusetts Institute of Technology: Cambridge, MA, USA, 2000; Volume 6. [Google Scholar]
- Ayala, L.; Villa, M.; Aguirre, Z.; Aguirre, N. Cuantificación del carbono en los páramos del parque nacional Yacuri, provincias de Loja y Zamora Chinchipe, Ecuador. Cedemaz 2014, 4, 45–52. [Google Scholar]
- Ospina, G.A. War and ecotourism in the National Parks of Colombia: Some reflections on the public risk and adventure. Int. J. Tour. Res. 2006, 8, 241–246. [Google Scholar] [CrossRef]
- Meadows, D. Thinking in Systems; Chelsea Green: Hartford, VT, USA, 2008. [Google Scholar]
- Senge, P. The Fifth Discipline; Doubleday: New York, NY, USA, 1990. [Google Scholar]
- Parsons, D.; Nicholson, C.F. Assessing policy options for agricultural livestock development: A case study of Mexico’s sheep sector. Cogent Food Agric. 2017, 3. [Google Scholar] [CrossRef]
- McRoberts, K.C.; Nicholson, C.F.; Parsons, D.; Nam, L.V.; Ba, N.X.; Ketterings, Q.; Cherney, D. Structure and impact of cattle manure trade in crop-livestock systems of Vietnam. Renew. Agric. Food Syst. 2018, 33, 86–101. [Google Scholar] [CrossRef]
- Guimarães, V.P.; Tedeschi, L.O.; Rodrigues, M.T. Development of a mathematical model to study the impacts of production and management policies on the herd dynamics and profitability of dairy goats. Agric. Syst. 2009, 101, 186–196. [Google Scholar] [CrossRef]
- Paterson, K.C.; Holden, N.M. Assessment of policy conflict using systems thinking: A case study of carbon footprint reduction on Irish dairy farms. Environ. Sci. Policy 2019, 101, 38–45. [Google Scholar] [CrossRef]
- Schaffernicht, M. Indagación De Situaciones Dinámicas Mediante La Dinámica De Sistemas; Universidad de Talca: Talca, Chile, 2009. [Google Scholar]
- Ford, A. Modelling the Environment, 2nd ed.; Island Press: Washington, DC, USA, 2010. [Google Scholar]
- Sterman, J.D. System Dynamics Modeling: Tools for learning in a complexworld. Calif. Manag. Rev. 2001, 43, 8–25. [Google Scholar] [CrossRef]
- Forrester, J.W. Industrial Dynamics—After the First Decade. Manag. Sci. 1968, 14, 398–415. [Google Scholar] [CrossRef]
- Bureš, V. A Method for Simplification of Complex Group Causal Loop Diagrams Based on Endogenisation, Encapsulation and Order-Oriented Reduction. Systems 2017, 5, 46. [Google Scholar] [CrossRef]
- Saysel, A.K.; Barlas, Y. Model simplification and validation with indirect structure validity tests. Syst. Dyn. Rev. 2006, 22, 241–262. [Google Scholar] [CrossRef]
- Poveda, G.; Jaramillo, L.; Vallejo, L.F. Seasonal precipitation patterns along pathways of South American low-level jets and aerial rivers. Water Resour. Res. 2014, 50, 98–118. [Google Scholar] [CrossRef]
- Builes-Jaramillo, A.; Poveda, G. Conjoint Analysis of Surface and Atmospheric Water Balances in the Andes-Amazon System. Water Resour. Res. 2018, 54, 3472–3489. [Google Scholar] [CrossRef]
- Cierjacks, A.; Rühr, N.K.; Wesche, K.; Hensen, I. Effects of altitude and livestock on the regeneration of two tree line forming Polylepis species in Ecuador. Plant Ecol. 2008, 194, 207–221. [Google Scholar] [CrossRef]
- Matson, E.; Bart, D. Interactions among fire legacies, grazing and topography predict shrub encroachment in post-agricultural páramo. Landscape Ecol. 2013, 28, 1829–1840. [Google Scholar] [CrossRef]
- Molina, R.A.; Sánchez, H. Sostenibilidad de sistemas ganaderos bovinos de alta montaña en Colombia. Rev. Investig. Agrar. Ambient. 2017, 8, 29–36. [Google Scholar] [CrossRef]
- Burchi, F.; De Muro, P. From food availability to nutritional capabilities: Advancing food security analysis. Food Policy 2016, 60, 10–19. [Google Scholar] [CrossRef]
- Armendáriz, V.; Armenia, S.; Atzori, A.S. Systemic Analysis of Food Supply and Distribution Systems in City-Region Systems—An Examination of FAO’s Policy Guidelines towards Sustainable Agri-Food Systems. Agriculture 2016, 6, 65. [Google Scholar] [CrossRef]
- Hayes, T.; Murtinho, F.; Wolff, H. The Impact of Payments for Environmental Services on Communal Lands: An Analysis of the Factors Driving Household Land-Use Behavior in Ecuador. World Dev. 2017, 93, 427–446. [Google Scholar] [CrossRef]
- Bermúdez, C.E.; Arenas, N.E.; Melo, V.M. Caracterización socio-económica y ambiental en pequeños y medianos predios ganaderos en la región del Sumapaz, Colombia. Revista U.D.C.A Actualidad Divulgación Científica 2017, 20, 199–208. [Google Scholar] [CrossRef]
- PNUD. Colombia Rural: Razones Para la Esperanza Colombia Rural; INDH-PNUD: Bogotá, Colombia, 2011. [Google Scholar]
- Giraldo, D.; Betancur, M.; Arango, S. Effects of Food Availability Policies on National Food Security: Colombian case. In Proceedings of the 29th International Conference of the System Dynamics Society, Washington, DC, USA, 24–28 July 2011. [Google Scholar]
- Perry, S. La Pobreza Rural En Colombia; Cent. Latinoam. para el Desarro. Rural: Bogotá, Colombia, 2010; pp. 1–16. [Google Scholar]
- Petz, K.; Alkemade, R.; Bakkenes, M.; Schulp, C.J.; Van Der Velde, M.; Leemans, R. Mapping and modelling trade-offs and synergies between grazing intensity and ecosystem services in rangelands using global-scale datasets and models. Glob. Environ. Chang. 2014, 29, 223–234. [Google Scholar] [CrossRef]
- Sonter, L.J.; Johnson, J.A.; Nicholson, C.C.; Richardson, L.L.; Watson, K.B.; Ricketts, T.H. Multi-site interactions: Understanding the offsite impacts of land use change on the use and supply of ecosystem services. Ecosyst. Serv. 2017, 23, 158–164. [Google Scholar] [CrossRef]
- Dettenmaier, S.J.; Messmer, T.A.; Hovick, T.J.; Dahlgren, D.K. Effects of livestock grazing on rangeland biodiversity: A meta-analysis of grouse populations. Ecol. Evol. 2017, 7, 7620–7627. [Google Scholar] [CrossRef]
- Medina, C. Efectos De La Compactacion De Suelos Por El Pisoteo Effects of Soil Compaction By Trampling of Animals in Soil; Revista colombiana de ciencia animal: Bogotá, Colombia, 2016; Volume 8, pp. 88–93. [Google Scholar]
- Barrientos, M.L.N. Efecto Del Peso-Tamaño De Vacas Lecheras A Pastoreo Sobre La Sustentabilidad Del Complejo Suelo-Pradera; Universidad Austral De Chile: Valdivia, Chile, 2011. [Google Scholar]
- WingChing-Jones, R.; Cabalceta-Aguilar, G.; Alvarado-Hernández, A. Impacto del pastoreo con ganado Holstein y Jersey sobre la densidad aparente de un andisol. Agron. Mesoam. 2009, 20, 371. [Google Scholar] [CrossRef][Green Version]
- Rawlins, J.M.; De Lange, W.J.; Fraser, G.C. An Ecosystem Service Value Chain Analysis Framework: A Conceptual Paper. Ecol. Econ. 2018, 147, 84–95. [Google Scholar] [CrossRef]
- Flórez-Yepes, G.Y.; Rincon-Santamaría, A.; Cardona, P.S.; Alzate-Alvarez, A.M. Multitemporal analysis of the vegetation cover in the area of influence of the mines located in the high part of Maltería in Manizales, Colombia. DYNA 2017, 84, 95–101. [Google Scholar]
- Jaramillo, D. Introducción a la Ciencia del Suelo; Facultad de Ciencias—Universidad Nacional de Colombia: Medellín, Colombia, 2002; p. 619. [Google Scholar]
- Dale, V.H.; Polasky, S. Measures of the effects of agricultural practices on ecosystem services. Ecol. Econ. 2007, 64, 286–296. [Google Scholar] [CrossRef]
- Zhang, W.; Ricketts, T.H.; Kremen, C.; Carney, K.; Swinton, S.M. Ecosystem services and dis-services to agriculture. Ecol. Econ. 2007, 64, 253–260. [Google Scholar] [CrossRef]
- Arias, M.A.; Ibáñez, A.M.; Zambrano, A. Agricultural Production Amid Conflict: The Effects of Shocks, Uncertainty, and Governance of Non-State Armed Actors; RePEc: Bogotá, Colombia, 2014. [Google Scholar]
- Hofstede, R. Lo mucho que sabemos del páramo. Apuntes sobre el conocimiento actual de la integridad, la transformación y la conservación del páramo. In Visión Socioecosistémica de los Páramos y la Alta Montaña Colombiana: Memorias del Proceso de Definición de Criterios Para la Delimitación de Páramos, Bogotá; Instituto de investigación de recursos biológicos Alexander von Humboldt: Bogotá, Colombia, 2013; pp. 113–126. [Google Scholar]
- Ospina, G.A. Criterios para no limitar la conservación y la diversidad cultural de los páramos en Colombia. In Visión Socioecosistémica de los Páramos y la alta Montaña Colombiana: Memorias del Proceso de Definición de Criterios Para la Delimitación de Páramos, Bogotá; Instituto de investigación de recursos biológicos Alexander von Humboldt: Bogotá, Colombia, 2013; pp. 187–208. [Google Scholar]
- Ibáñez, A.M.; Velasquez, A. El Impacto del Desplazamiento Forzoso en Colombia: Condiciones Socioeconómicas de la Población Desplazada, Vinculación a los Mercados Laborales y Políticas Públicas; CEPAL-Naciones Unidas: Santiago de Chile, Chile, 2008. [Google Scholar]
- Ospina, G.A.; Vergara, H.; Quinchoa, J. Complejo de páramos de las Hermosas; Universidad del Cauca: Popayán, Colombia, 2016. [Google Scholar]
- Morales-Betancourt, J.A.; Estevéz-Varón, J.V. El Páramo: ¿Ecosistema En Vía De Extinción? Rev. Luna Azul 2006, 22, 39–51. [Google Scholar]
- Mitchell, L. Livestock and Climate Change: Can Cattle Ranching Stop Deforestation? Good food futures ltd and Agri Benchmark: Florencia, Colombia, 2017. [Google Scholar]
- Molina, R.A.; Atzori, A.S.; Campos, R.; Sanchez, H. Using System Thinking to Study Sustainability of Colombian Dairy System. Bus. Syst. Rev. 2014, 3, 123–141. [Google Scholar]
- Men, M.M.A. Politica Nacional de Educacion Ambiental Sina; Ministerio del medio ambiente, ministerio de educación nacional: Bogotá, Colombia, 2002; pp. 1–69. [Google Scholar]
- Ortiz, D. Piso Térmico Páramo: Una Propuesta Didáctica Para Promover Su Conservación En Cursos De Secundaria; Universidad Nacional de Colombia: Bogotá, Colombia, 2014. [Google Scholar]
- Raboin, M.L.; Posner, J.L. Pine or Pasture? Estimated Costs and Benefits of Land Use Change in the Peruvian Andes. Mt. Res. Dev. 2012, 32, 158–168. [Google Scholar] [CrossRef]
- Sheil, D. Forests, atmospheric water and an uncertain future: The new biology of the global water cycle. For. Ecosyst. 2018, 5, 1–22. [Google Scholar] [CrossRef]
- Jaramillo, F.; Desormeaux, A.; Hedlund, J.; Jawitz, J.W.; Clerici, N.; Piemontese, L.; Rodríguez-Rodriguez, J.A.; Anaya, J.A.; Blanco-Libreros, J.F.; Borja, S.; et al. Priorities and Interactions of Sustainable Development Goals (SDGs) with Focus on Wetlands. Water 2019, 11, 619. [Google Scholar] [CrossRef]








| Area | Journal | Focus | Author and Year |
|---|---|---|---|
| Environmental | Physical Geography | Soil | McKnight et al., 2017 [1] |
| Environmental | Ecological Engineering | Soil, agriculture, livestock | Otero et al., 2011 [12] |
| Environmental | Water Resources Research | Water | Poveda, Jaramillo, & Vallejo, 2014 [38]; Builes-Jaramillo & Poveda, 2018 [39] |
| Environmental | Applied Vegetation Science | Vegetation | Cabrera et al., 2018 [15] |
| Environmental | CEDAMAZ | Carbon, soil | Ayala, Villa, Aguirre, & Aguirre, 2014 [24] |
| Environmental, technical | Plant Ecology | Livestock, vegetation | Cierjacks, Ruhr, Wesche, & Hensen, 2008 [40] |
| Environmental, technical | Landscape Ecology | Agriculture, vegetation | Matson & Bart, 2013 [41] |
| Economic, environmental, social | Revista de investigación agraria y ambiental | Husbandry | Molina & Sánchez, 2017 [42] |
| Social | Food Policy | Food security | Burchi & De Muro, 2016 [43] |
| Social | Agriculture | Food security in transition countries | Armendáriz, Armenia, & Atzori, 2016 [44] |
| Social, environmental | Annals of the American Association of Geographers | Water, payment for ecosystem services | Farley & Bremer, 2017 [9] |
| Social, environmental | World Development | Payment for ecosystem services | Hayes, Murtinho, & Wolff, 2017 [45] |
| Social, economic, environmental | Marine and Freshwater Research | Conservation, governance | Lynch, Kalumanga, & Ospina, 2016 [14] |
| Thecnical | Biotecnología en el Sector Agropecuario y Agroindustrial | agriculture | Ruiz et al., 2015 [20] |
| Thecnical | Revista U.D.C.A Actualidad & Divulgación Científica | Livestock | Bermudez, Arenas, & Moreno-Melo, 2017 [46] |
| Thecnical, environmental | Science of the Total Environment | Agriculture, livestock, soils | Avellaneda-Torres et al., 2018 [6] |
| Sustainable Development Goals | Targeted by Loop | Loop Label and Meaning |
|---|---|---|
| Goal 2. Zero Hunger. End hunger, achieve food security and improved nutrition and promote sustainable agriculture | R2 | Food security (livestock) and population growth |
| R3 | Food security (agriculture) and population growth | |
| Goal 4. Quality education. Ensure inclusive and equitable quality education and promote lifelong learning opportunities for all | R11 | Environmental education and agro-ecosystem |
| Goal 6. Clean water. Ensure availability and sustainable management of water and sanitation for all | R9 | Biotic pump |
| R12 | Reforestation and agro-ecosystem | |
| Goal 8. Economic growth and decent work. Promote sustained, inclusive and sustainable economic growth, full and productive employment and decent work for all | R4 | Livestock impact on economic income and emigration |
| R5 | Agriculture impact on economic income and emigration | |
| B5 | Ecosystem pressure on productivity and economic income | |
| Goal 13. Climate action. Take urgent action to combat climate change and its impacts | R10 | Payment for ecosystem services and agro-ecosystem |
| R11 | Environmental education and agro-ecosystem | |
| R12 | Reforestation and agro-ecosystem | |
| Goal 15. Life on land. Protect, restore, and promote sustainable use of terrestrial ecosystems, sustainably manage forests, combat desertification, and halt and reverse land degradation and halt biodiversity loss | R10 | Payment for ecosystem services and agro-ecosystem |
| R11 | Environmental education and agro-ecosystem | |
| R12 | Reforestation and agro-ecosystem |
© 2019 by the authors. Licensee MDPI, Basel, Switzerland. This article is an open access article distributed under the terms and conditions of the Creative Commons Attribution (CC BY) license (http://creativecommons.org/licenses/by/4.0/).
Share and Cite
Molina Benavides, R.A.; Campos Gaona, R.; Sánchez Guerrero, H.; Giraldo Patiño, L.; Atzori, A.S. Sustainable Feedbacks of Colombian Paramos Involving Livestock, Agricultural Activities, and Sustainable Development Goals of the Agenda 2030. Systems 2019, 7, 52. https://doi.org/10.3390/systems7040052
Molina Benavides RA, Campos Gaona R, Sánchez Guerrero H, Giraldo Patiño L, Atzori AS. Sustainable Feedbacks of Colombian Paramos Involving Livestock, Agricultural Activities, and Sustainable Development Goals of the Agenda 2030. Systems. 2019; 7(4):52. https://doi.org/10.3390/systems7040052
Chicago/Turabian StyleMolina Benavides, Raúl Andrés, Rómulo Campos Gaona, Hugo Sánchez Guerrero, Leonidas Giraldo Patiño, and Alberto Stanislao Atzori. 2019. "Sustainable Feedbacks of Colombian Paramos Involving Livestock, Agricultural Activities, and Sustainable Development Goals of the Agenda 2030" Systems 7, no. 4: 52. https://doi.org/10.3390/systems7040052
APA StyleMolina Benavides, R. A., Campos Gaona, R., Sánchez Guerrero, H., Giraldo Patiño, L., & Atzori, A. S. (2019). Sustainable Feedbacks of Colombian Paramos Involving Livestock, Agricultural Activities, and Sustainable Development Goals of the Agenda 2030. Systems, 7(4), 52. https://doi.org/10.3390/systems7040052

