Application of Model-Based Systems Engineering Concepts to Support Mission Engineering
Abstract
:1. Introduction
2. Background and Motivation
2.1. Model-Based Systems Engineering
2.2. Mission Engineering
- Application of systems engineering best practices to the associated systems and systems of systems that support operational mission outcomes. This is an expansion of [24] through the development and demonstration of a MBSE methodology that explicitly considers mission outcomes.
- Development of a means to go “beyond data exchange among systems to address cross cutting functions, end to end control and trades across systems.” [22]. Our application of MBSE to ME demonstrates a strategy for understanding system functions and their inter-relationships, and provides a means of quantifying the decision tradespace.
3. Approach
3.1. MBSE to Support Analysis
3.2. MBSE to Support ME
4. Demonstration
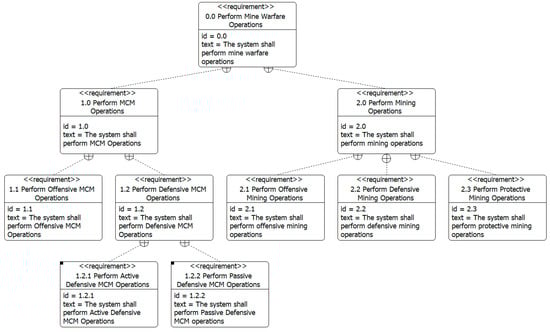
4.1. Requirements Definition
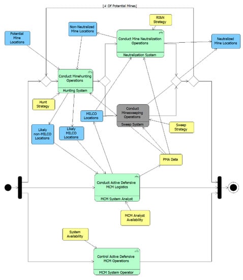
4.2. Operational Modeling
4.3. System Modeling
4.4. Analysis and Visualization
4.4.1. Mission Model Description
4.4.2. Mission Model Analysis and Verification
5. Conclusions and Future Work
Author Contributions
Funding
Conflicts of Interest
References
- Friedenthal, S.; Griego, R.; Sampson, M. INCOSE Model-based Systems Engineering (MBSE) Initiative. In Proceedings of the INCOSE 2007 Symposium, San Diego, CA, USA, 24–28 June 2007. [Google Scholar]
- Friedenthal, S.; Moore, A.; Steiner, R. A Practical Guide to SysML; Morgan Kaufmann Publishers: Burlington, MA, USA, 2009. [Google Scholar]
- Technical Operation; INCOSE. Systems Engineering Vision 2020; TP-2004-004-02; International Council on Systems Engineering (INCOSE): San Diego, CA, USA, 2007. [Google Scholar]
- Acheson, P.; Dagli, C.; Kilicay-Ergin, N. Model based systems engineering for system of systems using agent-based modeling. Procedia Comput. Sci. 2013, 16, 11–19. [Google Scholar] [CrossRef]
- Cao, Y.; Liu, Y.; Paredis, C. System-Level model integration of design and simulation for mechatronic systems based on SysML. Mechatronics 2011, 21, 1063–1075. [Google Scholar] [CrossRef]
- Whitcomb, C.; Beery, P. Exploring the design space. In Trade-off Analytics: Creating and Exploring the System Tradespace; Parnell, G., Ed.; Wiley: Hoboken, NJ, USA, 2016; pp. 405–436. [Google Scholar]
- Huang, E.; Ramamurthy, R.; McGinnis, L. System and Simulation Modeling Using SysML. In Proceedings of the Simulation Conference (WSC), 2007 Winter Simulation Conference, Washington, DC, USA, 9–12 December 2007. [Google Scholar]
- Sitterle, V.; Freeman, D.; Goerger, S.; Ender, T. Systems engineering resiliency: guiding tradespace exploration within and engineering resilient systems context. Procedia Comput. Sci. 2015, 44, 649–658. [Google Scholar] [CrossRef]
- Spyropouos, D. Integration of SysML with Trade-Off Analysis Tools. Master’s Thesis, University of Maryland, College Park, MD, USA, 2012. [Google Scholar]
- Ryan, M.; Cook, S.; Scott, W. Application of MBSE to Requirements Engineering—Research Challenges. In Proceedings of the 2013 Systems Engineering Test and Evaluation Conference (SETE), Canberra, Australia, 29 April–1 May 2013. [Google Scholar]
- Kapos, G.D.; Dalakas, V.; Nikolaidou, M.; Anagnostopoulos, D. An integrated framework for automated simulation of SysML models using DEVS. Simul. Trans. Soc. Modeling Simul. Int. 2014, 90, 717–744. [Google Scholar] [CrossRef]
- Spero, E.; Avera, M.; Valdez, P.; Goerger, S. Tradespace exploration for the engineering of resilient systems. Procedia Comput. Sci. 2014, 28, 591–600. [Google Scholar] [CrossRef]
- Bleakley, G.; Lapping, A.; Whitfield, A. Determining the Right Solution Using SysML and Model Based Systems Engineering (MBSE) for Trade Studies. INCOSE Int. Symp. 2011, 21, 783–795. [Google Scholar] [CrossRef]
- Duncan, K.; Cummings, R.E. A model-based systems engineering approach to trade space exploration of implanted wireless biotelemetry communications systems. IEEE Syst. J. 2019, 13, 1669–1677. [Google Scholar] [CrossRef]
- McKean, D.; Moreland, J.; Doskey, S. Use of model-based architecture attributes to construct a component-level trade space. Syst. Eng. 2019, 22, 172–187. [Google Scholar] [CrossRef]
- Huff, J.; Medal, H.; Griendling, K. A model-based systems engineering approach to critical infrastructure vulnerability assessment and decision analysis. Syst. Eng. 2019, 22, 114–133. [Google Scholar] [CrossRef]
- MacCalman, A.; Beery, P.; Paulo, E. A systems design exploration approach that illuminates tradespaces using statistical experimental designs. Syst. Eng. 2016, 19, 409–421. [Google Scholar] [CrossRef]
- Maheshwari, A.; Kenley, R.; DeLaurentis, D. Creating executable agent-based models using SysML. INCOSE Int. Symp. 2015, 25, 1263–1277. [Google Scholar] [CrossRef]
- LaSorda, M.; Borky, J.; Sega, R. Model-Based architecture and programmatic optimization for satellite system-of-systems architectures. Syst. Eng. 2018, 21, 372–387. [Google Scholar] [CrossRef]
- Borky, J.; Bradley, T. Effective Model-Based Systems Engineering; Springer International Publishing: New York, NY, USA, 2019. [Google Scholar]
- Wertz, J.; Reinventing Space Mission Engineering. SpaceNews. Available online: https://spacenews.com/35098reinventing-space-mission-engineering (accessed on 30 March 2019).
- Gold, R. Mission Engineering. In Proceedings of the 19th Annual NDIA Systems Engineering Conference, Springfield, VA, USA, 24–27 October 2016. [Google Scholar]
- Zimmerman, P.; Dahmann, J. Digital Engineering to Support Mission Engineering. In Proceedings of the 21st Annual NDIA Systems and Mission Engineering Conference, Tampa, FL, USA, 22–25 October 2018. [Google Scholar]
- Hernandez, A.; Karimova, T.; Nelson, D. Mission Engineering and Analysis: Innovations in the Military Decision Making Process. In Proceedings of the American Society for Engineering Management 2017 International Annual Conference, Huntsville, AL, USA, 18–21 October 2017. [Google Scholar] [CrossRef]
- MacCalman, A. Flexible Space-Filling Designs for Complex System Simulations. Ph.D. Thesis, Naval Postgraduate School, Monterey, CA, USA, 2013. [Google Scholar]
- Beery, P. A Model-Based Systems Engineering Methodology for Employing Architecture in Systems Analysis: Developing Simulation Models Using Systems Modeling Language Products to Link Architecture and Analysis. Ph.D. Thesis, Naval Postgraduate School, Monterey, CA, USA, 2016. [Google Scholar]
- Vieira, H. NOB_Mixed_512DP_template_v1.xls Design Spreadsheet. Available online: http://harvest.nps.edu (accessed on 30 March 2019).
- Navy Warfare Development Command. Naval Warfare Publication 3–15: Naval Mine Warfare; Navy Warfare Development Command: Norfolk, VA, USA, 2010. [Google Scholar]
- Becker, N.; Byram, T.; Frank, D.; Hogan, K.; Kim, R.; Miller, G.; Schonhoff, S.; Myers, S.; Whitehouse, H. Application of Model-Based Systems Engineering (MBSE) to Compare Legacy and Future Forces in Mine Warfare (MIW) Missions; Capstone Report; Naval Postgraduate School: Monterey, CA, USA, 2014. [Google Scholar]








© 2019 by the authors. Licensee MDPI, Basel, Switzerland. This article is an open access article distributed under the terms and conditions of the Creative Commons Attribution (CC BY) license (http://creativecommons.org/licenses/by/4.0/).
Share and Cite
Beery, P.; Paulo, E. Application of Model-Based Systems Engineering Concepts to Support Mission Engineering. Systems 2019, 7, 44. https://doi.org/10.3390/systems7030044
Beery P, Paulo E. Application of Model-Based Systems Engineering Concepts to Support Mission Engineering. Systems. 2019; 7(3):44. https://doi.org/10.3390/systems7030044
Chicago/Turabian StyleBeery, Paul, and Eugene Paulo. 2019. "Application of Model-Based Systems Engineering Concepts to Support Mission Engineering" Systems 7, no. 3: 44. https://doi.org/10.3390/systems7030044
APA StyleBeery, P., & Paulo, E. (2019). Application of Model-Based Systems Engineering Concepts to Support Mission Engineering. Systems, 7(3), 44. https://doi.org/10.3390/systems7030044

