An Integrated Participatory Systems Modelling Approach: Application to Construction Innovation
Abstract
1. Introduction
2. Review of Participatory SD Modelling Approaches
3. Developed IPSM Approach for SD Modelling Applications
3.1. Stage 1: Problem Scoping
3.2. Stage 2: Conceptualisation
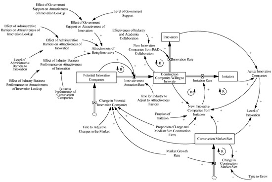
3.3. Stage 3: Dynamic Model Formulation
3.4. Stage 4: Model Analysis
3.5. Stage 5: Model Use and Recommendations
4. Application of IPSM Approach to Construction Innovation
4.1. Case Study: Construction Innovation System in the Russian Federation
4.2. Stage 1: Problem Scoping
4.3. Stage 2: Conceptualisation
4.3.1. Structural Analysis
- Influential variables act as input variables that exert strong influence on other elements and the system as a whole when they change. On the other hand, those factors are not dependent on the others. This group of variables must have a priority for decision makers when considering strategic actions and policy design under different scenarios.
- Dependent variables represent output variables that have low influence but are the most impacted by other variables and the system.
- Relay variables are both highly influential and dependent. These variables describe the system and condition of its dynamics as they are the most unstable and could change to be input or output variables.
- Autonomous variables are neither influential nor dependent and have low potential to affect the system. In other words, these variables exist within the system but are not controlled by the dynamics of the model.
4.3.2. CLD Development
4.3.3. System Archetypes
4.4. Stage 3: Dynamic Model Formulation
- business performance of construction companies is a function of a company’s profitability and client satisfaction as ones of the most essential industry motivation points;
- level of government support refers to a state of public support and public policies (e.g., federal targeted programmes and direct financial investments); and
- level of administrative barriers to innovation represents barriers related to the conservative building codes and standards, technical regulation, to name a few.
4.5. Stage 4: Model Analysis
4.6. Stage 5: Model Use and Recommendations
5. Conclusions and Future Research Directions
Supplementary Materials
Author Contributions
Funding
Acknowledgments
Conflicts of Interest
References
- Maani, K.E.; Cavana, R.Y. Systems Thinking, System Dynamics: Managing Change and Complexity; Prentice Hall: Auckland, New Zealand, 2007. [Google Scholar]
- Dansoh, A.; Oteng, D.; Frimpong, S. Innovation development and adoption in small construction firms in ghana. Constr. Innov. 2017, 17, 511–535. [Google Scholar] [CrossRef]
- HSE. Innovative Construction Materials and Technologies: Their Influence on the Development of Urban Planning and Urban Environment; National Research University Higher School of Economics: Moscow, Russia, 2013. [Google Scholar]
- Miozzo, M.; Dewick, P. Building competitive advantage: Innovation and corporate governance in european construction. Res. Policy 2002, 31, 989–1008. [Google Scholar] [CrossRef]
- Ozorhon, B.; Oral, K. Drivers of innovation in construction projects. J. Constr. Eng. Manag. 2017, 143, 04016118. [Google Scholar] [CrossRef]
- Kim, H.; Park, Y. Structural effects of r&d collaboration network on knowledge diffusion performance. Expert Syst. Appl. 2009, 36, 8986–8992. [Google Scholar]
- Malerba, F. Sectoral systems of innovation and production. Res. Policy 2002, 31, 247–264. [Google Scholar] [CrossRef]
- Suprun, E.; Sahin, O.; Stewart, R.; Panuwatwanich, K. Model of the Russian Federation construction innovation system: An integrated participatory systems approach. Systems 2016, 4, 29. [Google Scholar] [CrossRef]
- TASS. Sanctions as a Way to Support Domestic Producers. Available online: http://itar-tass.com/ekonomika/1379999 (accessed on 1 April 2018).
- RSCI. Updated Innovative Development Strategy for the Construction Industry in Russia for the Period Up to 2030; Ministry of Construction, Housing and Utilities of the Russian Federation: Moscow, Russia, 2017.
- Forrester, J.W. Industrial Dynamics; Massachusetts Institute of Technology Press: Cambridge, MA, USA, 1961. [Google Scholar]
- Sterman, J. Business Dynamics: Systems Thinking and Modeling for a Complex World; McGraw-Hill Education: Boston, MA, USA, 2000. [Google Scholar]
- Eker, S.; Zimmermann, N.; Carnohan, S.; Davies, M. Participatory system dynamics modelling for housing, energy and wellbeing interactions. Build. Res. Inf. 2017, 1–17. [Google Scholar] [CrossRef]
- Suprun, E.V.; Stewart, R.A. Construction innovation diffusion in the russian federation. Constr. Innov. 2015, 15, 278–312. [Google Scholar] [CrossRef]
- Voinov, A.A. Systems Science and Modeling for Ecological Economics; Elsevier Science: Amsterdam, The Netherlands, 2010. [Google Scholar]
- Andersen, D.F.; Vennix, J.A.M.; Richardson, G.P.; Rouwette, E.A.J.A. Group model building: Problem structing, policy simulation and decision support. J. Oper. Res. Soc. 2007, 58, 691–694. [Google Scholar] [CrossRef]
- Scott, R.J.; Cavana, R.Y.; Cameron, D. Recent evidence on the effectiveness of group model building. Eur. J. Oper. Res. 2016, 249, 908–918. [Google Scholar] [CrossRef]
- Vennix, J. Group Model Building: Facilitating Team Learning Using System Dynamics; Wiley: Chichester, UK, 1996. [Google Scholar]
- Antunes, P.; Santos, R.; Videira, N. Participatory decision making for sustainable development—The use of mediated modelling techniques. Land Use Policy 2006, 23, 44–52. [Google Scholar] [CrossRef]
- Van den Belt, M. Mediated Modeling: A System Dynamics Approach to Environmental Consensus Buildin; Island Press: Washington, DC, USA, 2004. [Google Scholar]
- Strauss, A.; Corbin, J. Basics of Qualitative Research: Techniques and Procedures for Developing Grounded Theory; Sage Publications: Thousand Oaks, CA, USA, 1998. [Google Scholar]
- Yearworth, M.; White, L. The uses of qualitative data in multimethodology: Developing causal loop diagrams during the coding process. Eur. J. Oper. Res. 2013, 231, 151–161. [Google Scholar] [CrossRef]
- Chen, H.; Wakeland, W.; Yu, J. A two-stage technology foresight model with system dynamics simulation and its application in the chinese ict industry. Technol. Forecast. Soc. 2012, 79, 1254–1267. [Google Scholar] [CrossRef]
- MICMAC. Structural Analysis. Available online: http://en.laprospective.fr/methods-of-prospective/softwares/59-micmac.html (accessed on 1 April 2018).
- Grösser, S.N. Complexity management and system dynamics thinking. In Dynamics of Long-Life Assets: From Technology Adaptation to Upgrading the Business Model; Grösser, S.N., Reyes-Lecuona, A., Granholm, G., Eds.; Springer International Publishing: Cham, Switzerland, 2017; pp. 69–92. [Google Scholar]
- Ruutu, S.; Casey, T.; Kotovirta, V. Development and competition of digital service platforms: A system dynamics approach. Technol. Forecast. Soc. 2017, 117, 119–130. [Google Scholar] [CrossRef]
- Hovmand, P. Community Based System Dynamics; Springer: New York, NY, USA, 2014. [Google Scholar]
- Godet, M. Creating Futures: Scenario Planning as a Strategic Management Tool; Économica: London, UK, 2006. [Google Scholar]
- Onyango, E.A.; Sahin, O.; Awiti, A.; Chu, C.; Mackey, B. An integrated risk and vulnerability assessment framework for climate change and malaria transmission in east Africa. Malar. J. 2016, 15, 551. [Google Scholar] [CrossRef] [PubMed]
- Senge, P.M. The Fifth Discipline: The Art and Practice of the Learning Organization, 2nd ed.; Random House Business: New York, NY, USA, 2006. [Google Scholar]
- Uriona, M.; Pietrobon, R.; Varvakis, G.; Carvalho, E. A preliminary model of innovation systems. In Proceedings of the 30th International Conference of the System Dynamics Society, St. Gallen, Switzerland, 22–26 July 2012. [Google Scholar]
- Walrave, B.; Raven, R. Modelling the dynamics of technological innovation systems. Res. Policy 2016, 45, 1833–1844. [Google Scholar] [CrossRef]
- Vensim DSS. Simulation Software. Available online: http://vensim.com/download/ (accessed on 1 April 2018).
- Forrester, J.W.; Senge, P.M. Tests for building confidence in system dynamics models. TIMS Stud. Manag. Sci. 1980, 14, 209–228. [Google Scholar]
- Sahin, O.; Bertone, E.; Beal, C.; Stewart, R.A. Evaluating a novel tiered scarcity adjusted water budget and pricing structure using a holistic systems modelling approach. J.Environ. Manag. 2018, 215, 79–90. [Google Scholar] [CrossRef] [PubMed]
- Kubiszewski, I.; Costanza, R.; Anderson, S.; Sutton, P. The future value of ecosystem services: Global scenarios and national implications. Ecosyst. Serv. 2017, 26, 289–301. [Google Scholar] [CrossRef]
- Markard, J.; Raven, R.; Truffer, B. Sustainability transitions: An emerging field of research and its prospects. Res. Policy 2012, 41, 955–967. [Google Scholar] [CrossRef]
- RSCI. Innovative Development Strategy for the Construction Industry in Russia for the Period Up to 2030; Ministry of Construction, Housing and Utilities of the Russian Federation: Moscow, Russia, 2015.
- FSSS. Russian Federation Federal State Statistics Service. Available online: www.gks.ru/ (accessed on 1 April 2018).
- Gorodnikova, N.; Gokhberg, L.; Ditkovskiy, K. Indicators of Innovation in the Russian Federation: Data Book; National Research University Higher School of Economics: Moscow, Russia, 2017. [Google Scholar]
- Bass, F.M. A new product growth for model consumer durables. Manag. Sci. 1969, 15, 215–227. [Google Scholar] [CrossRef]
- Baur, L.; Uriona, M. Diffusion of photovoltaic technology in germany: A sustainable success or an illusion driven by guaranteed feed-in tariffs? Energy 2018, 150, 289–298. [Google Scholar] [CrossRef]
- Kunc, M. Simulating the evolution of industries using a dynamic behavioural model. In Proceedings of the 22nd International System Dynamics Conference, Oxford, UK, 25–29 July 2004. [Google Scholar]
- Eriksson, P.E.; Szentes, H. Managing the tensions between exploration and exploitation in large construction projects. Constr. Innov. 2017, 17, 492–510. [Google Scholar] [CrossRef]
- Ford, D.N.; Sterman, J.D. Expert knowledge elicitation to improve formal and mental models. Syst. Dyn. Rev. 1998, 14, 309–340. [Google Scholar] [CrossRef]
- Farla, J.; Markard, J.; Raven, R.; Coenen, L. Sustainability transitions in the making: A closer look at actors, strategies and resources. Technol. Forecast. Soc. 2012, 79, 991–998. [Google Scholar] [CrossRef]
- Geels, F.W. Ontologies, socio-technical transitions (to sustainability), and the multi-level perspective. Res. Policy 2010, 39, 495–510. [Google Scholar] [CrossRef]
















| Method | Strengths | Weaknesses | T * | C | L | I | C | P | D |
|---|---|---|---|---|---|---|---|---|---|
| GMB |
|
| High | High | High | No | Yes | No | Yes |
| MM |
|
| High | High | High | No | Yes | No | Yes |
| GT |
|
| High | High | Low | No | No | Yes | Yes |
| DM |
|
| High | High | Moderate | Yes | No | Yes | No |
| IPSM |
|
| Moderate | Moderate | High | Yes | No | No | Yes |
| Task | Purpose | Input | Output | Stakeholder Engagement Form | Sample Questions |
|---|---|---|---|---|---|
| Modelling stage 1. Problem scoping | |||||
| Exploratory study |
| Proposed research goals and objectives, comprehensive literature review |
| Questionnaire survey and one-on-one semi-structured post hoc interviews |
|
| Modelling stage 2. Conceptualisation | |||||
| Identification of the key variables |
| Comprehensive literature review and exploratory study outcomes |
| One-on-one consultations with expert stakeholders (here after experts) |
|
| Structural analysis using the MICMAC technique |
| Expert opinion and judgment |
| Opinion survey through one-on-one structured interviews |
|
| Confirmation of the system boundary |
| Final conceptual model based on the MICMAC analysis |
| Three facilitated 2-h workshops |
|
| Modelling stage 3. Dynamic model formulation | |||||
| Initial SD model development |
| Preliminarily SD model produced based on the previous modelling steps |
| A facilitated 1-day workshop |
|
| Equation writing and parametrization |
| Initial SD model of the construction innovation system |
| A facilitated 1-day workshop |
|
| Modelling stage 4. Model analysis | |||||
| Model validation and calibration |
| Refined SD model representing the problem of innovation diffusion in the construction industry |
| One-on-one expert consultations |
|
| Modelling stage 5. Model use and recommendations | |||||
| Scenario and policy analysis |
| Final SD model |
| One-on-one expert consultations |
|
| Feedback Loops | Loop Name | Structure | Key Message |
|---|---|---|---|
| R1 | Industry motivation | Level of innovation → Quality of construction projects → Client’s satisfaction → Level of private R&D activity → Level of applied research → Level of innovation | Increase in construction companies R&D activity due to improving business performance |
| R2 | Government’s role | Level of government intervention → Government incentives → UIG partnership → UI R&D collaboration → Level of innovation → Level of applied research → Level of public R&D activity → Level of government intervention | Government involvement in the construction innovation process |
| R3a, R3b | Practical application | Level of applied research → Level of innovation → Level of applied research Level of applied research → Level of private R&D activity → Level of applied research | Necessity of research results application |
| R4 | Reduction of regulatory burden | Import substitution → Government regulations → Level of administrative barriers to innovation → UI R&D collaboration → Level of innovation → Level of applied research → Import substitution | Building environment for the development of domestic innovations |
| R5 | Need for innovation | Client’s demand → Level of private R&D activity → Level of applied research → Import substitution → Client’s demand | Requirements of the import substitution policy |
| B1 | Expectation of short-term profit | Level of innovation → Quality of construction projects → Final product cost → Profit maximization → Level of private R&D activity → Level of applied research → Level of innovation | Industry’s conservatism due to high expenses and insufficient short-term profits |
| B2 | Support for innovation | Level of private R&D activity → Level of government intervention → Government incentives → Level of private R&D activity | Necessity of additional support in order to boost an innovative activity |
| B3 | Overcoming isolation | Level of private R&D activity → Level of public R&D activity → UIG partnership → Level of private R&D activity | Implementation of policies that promote R&D collaboration |
| Variable | Scale (%) | Characterisation |
|---|---|---|
| Administrative barriers | <20 | Acceptable |
| 20–39 | Medium | |
| 40–59 | High | |
| 60–79 | Excessive | |
| 80–100 | Insurmountable | |
| Government support | <20 | Insufficient |
| 20–39 | Poor | |
| 40–59 | Adequate | |
| 60–79 | Sufficient | |
| 80–100 | High | |
| Industry business performance | <20 | Poor |
| 20–39 | Unsatisfactory | |
| 40–59 | Satisfactory | |
| 60–79 | Good | |
| 80–100 | Excellent |
| Variables Impacting Attractiveness of Innovation | Components of the Impact Variables (Used in the MICMAC Analysis) | Components’ Rate of Influence on the Level of Innovation | Impact Variables’ Rate of Influence | Weight of Variables Impacting Attractiveness of Innovation (%) |
|---|---|---|---|---|
| Administrative barriers | Level of administrative barriers to innovation | 68 | 68 | 41.2 |
| Government support | Government regulations | 46 | 54 | 32.7 |
| Government incentives | 63 | |||
| Level of government intervention | 54 | |||
| Industry business performance | Quality of construction projects | 48 | 43 | 26.1 |
| Client satisfaction | 41 | |||
| Profit maximization | 40 | |||
| 165 | 100.0 |
| Year | Government Forecast | Simulation Results | ||
|---|---|---|---|---|
| RSCI, 2017 | RSCI, 2015 | Pessimistic (Baseline) | Optimistic | |
| 2015 | 2 | 2 | 2 | 2 |
| 2016 | 2.3 | 3.5 | 2.1 | 2.1 |
| 2017 | 2.6 | 4.2 | 2.2 | 2.5 |
| 2020 | 3.5 | 9 | 2.8 | 4.7 |
| 2025 | 4.5 | 14 | 4.6 | 10.2 |
| 2030 | 7 | 18 | 6.8 | 12.7 |
| Parameters | Pessimistic (Baseline) Scenario | Optimistic Scenario |
|---|---|---|
| A: Input parameters | ||
| Business performance of construction companies (Index) | 0.4 | 0.7 |
| Level of government support (Index) | 0.4 | 0.8 |
| Level of administrative barriers to innovation (Index) | 0.7 | 0.2 |
| Rate of industry and academia collaboration | 0.011 | 0.017 |
| Rate of imitation | 0.22 | 0.33 |
| B: SD simulation output parameters | ||
| Attractiveness of innovation (Index) | 0.238 | 0.665 |
| Innovators (No. firms) | 3912 | 5281 |
| Imitators (No. firms) | 17,710 | 34,860 |
| Actual innovative companies (No. firms) | 21,620 | 40,140 |
| Level of innovation (%) | 6.8 | 12.7 |
© 2018 by the authors. Licensee MDPI, Basel, Switzerland. This article is an open access article distributed under the terms and conditions of the Creative Commons Attribution (CC BY) license (http://creativecommons.org/licenses/by/4.0/).
Share and Cite
Suprun, E.; Sahin, O.; Stewart, R.A.; Panuwatwanich, K.; Shcherbachenko, Y. An Integrated Participatory Systems Modelling Approach: Application to Construction Innovation. Systems 2018, 6, 33. https://doi.org/10.3390/systems6030033
Suprun E, Sahin O, Stewart RA, Panuwatwanich K, Shcherbachenko Y. An Integrated Participatory Systems Modelling Approach: Application to Construction Innovation. Systems. 2018; 6(3):33. https://doi.org/10.3390/systems6030033
Chicago/Turabian StyleSuprun, Emiliya, Oz Sahin, Rodney Anthony Stewart, Kriengsak Panuwatwanich, and Yaroslav Shcherbachenko. 2018. "An Integrated Participatory Systems Modelling Approach: Application to Construction Innovation" Systems 6, no. 3: 33. https://doi.org/10.3390/systems6030033
APA StyleSuprun, E., Sahin, O., Stewart, R. A., Panuwatwanich, K., & Shcherbachenko, Y. (2018). An Integrated Participatory Systems Modelling Approach: Application to Construction Innovation. Systems, 6(3), 33. https://doi.org/10.3390/systems6030033

