Weaving Cognition, Emotion, Service, and Society: Unpacking Chinese Consumers’ Behavioral Intention of GenAI-Supported Clothing Customization Services
Abstract
1. Introduction
2. Literature Review
2.1. Application of GenAI in Clothing Customization
2.2. Technology Acceptance Model
| Reference | Context | Predictor Variables Beyond the Core Constructs of TAM | Sample & Source | Main Findings |
|---|---|---|---|---|
| [19] | AI-powered speech recognition solutions for mobile fashion retail environments | Consumer smart experience (CSE) | N = 836; Sri Lanka and India | PU → AAI, PEOU → AAI, PE → AAI, CSE → PI |
| [7] | AI-powered avatar | Compatibility (COMP), Customization (CUST), Perceived interactivity (PINT), Perceived relative advantage (PRA), Gamer intention to play AI-powered avatar (GINT), Perceived enjoyment (PE) | N = 500; China | PEOU → ATT, ATT → GINT, PE → GINT, CUST → GINT, PINT→ GINT |
| [8] | AI chatbots for apparel shopping | Optimism (OPT), Innovativeness (INO), Relative advantage (RA), Discomfort (DIS), Insecurity (INS), Complexity (COM) | N = 353; USA | PEOU → ATT, PU → ATT, OPT → PEOU, RA → PEOU, RA→ PU, COM → PEOU, ATT → PI |
| [9] | AI-curated fashion services | Technological innovativeness (TI), Fashion clothing involvement (FCI) | N = 382; China | PEOU → ATT, PU → ATT, FCI → PEOU, TI → PU, PE → ATT, PU → PI, ATT → PI |
| [13] | Fashion AI device | Performance risk (PR), Positive technology attitudes (PTA), Fashion involvement (FI) | N = 313; USA | PU → ATT, PEOU→ ATT, PR → ATT, PTA → PI, ATT → PI |
| [32] | AI in online fashion purchasing | Perceived quality (PQ) | N = 210; Spain | AAI → PI, AAI → PU, PU → PI, PQ → AAI |
| [28] | AI and AR technology in customized user recommendations | Perceived trust (PT), Perceived control (PC), Perceived security (PS), Innovativeness (IN) | N = 387; Google Form | PEOU → ATT, PU → PS, PS → PT, IN → ATT, IN → UI, PT → UI, ATT → UI, PC → PEOU |
| [10] | AI in online shopping | Level of knowledge about AI (KAAI), Level of use of AI (UOIA), Exposure to AI (EAI) | N = 1128; Facebook, Instagram and WhatsApp | EAI → PI, UOAI→ PI, PU → PI, PEOU → PI, KAAI → PI |
| [33] | AI-mediated retail environment | Attitude toward technology (AAT) | N = 392; Sri Lankan | PU → AAI, PEOU →AAI, AAT → AAI, AAT → PI, AAI → PI, AAI × CI →PI |
| [34] | AI in online retail | Active use (AU), Trust (TRU) | N = 220; Pakistan | PEOU → ATT, PU → ATT, PU → BI, BI → AU |
3. Empirical Part
3.1. Qualitative Research
3.1.1. Variable Identification from Prior Research
3.1.2. Semi-Structured Interviews
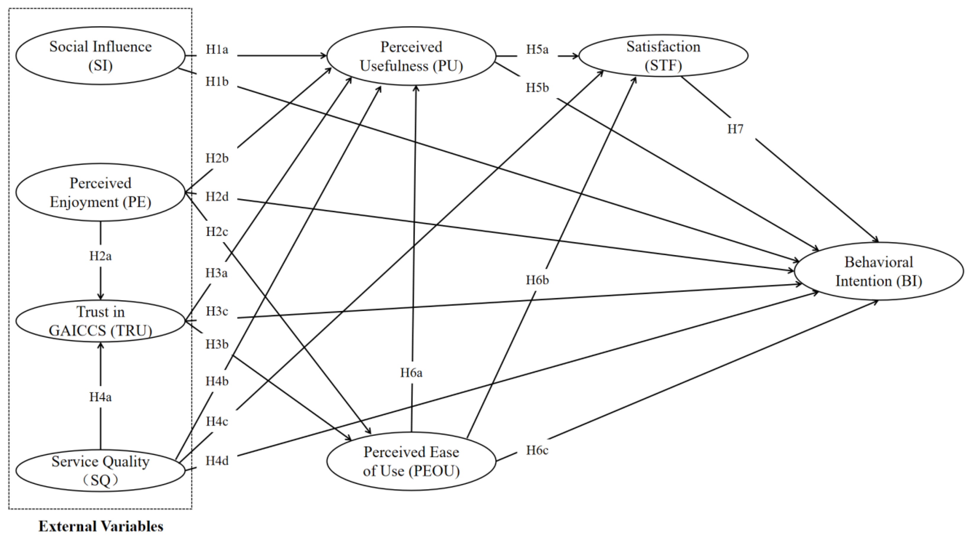
3.2. Research Model and Hypothesis Development
3.2.1. Social Influence
3.2.2. Perceived Enjoyment
3.2.3. Trust in GAICCS
3.2.4. Service Quality
3.2.5. Perceived Usefulness
3.2.6. Perceived Ease of Use
3.2.7. Satisfaction
3.2.8. Behavioral Intention
3.3. Quantitative Study
3.3.1. Survey Instrument and Pre-Test
3.3.2. Sample and Data Collection
4. Data Analysis
4.1. Common Method Bias and Multicollinearity Assessment
4.2. Measurement Model Analysis
4.3. Structural Model Analysis
4.4. Mediating Effect Test
4.5. Artificial Neutral Network (ANN) Analysis
4.5.1. ANN Modeling and Root Mean Square Error Test
4.5.2. Sensitivity Analysis in ANN
4.5.3. Comparative Analysis of SEM-ANN Results
5. Discussion and Implications
5.1. Comparison with Prior Studies
5.2. Diminished Impact of Satisfaction on Behavioral Intention
5.3. Explanatory Power of TAM in AI-Based Interaction Context
5.4. Perceived Enjoyment and Trust: Weakened Effects on Behavioral Intention
5.5. Significant External Drivers: Service Quality and Social Influence
5.6. Theoretical and Managerial Implications
5.6.1. Theoretical Implications
5.6.2. Managerial Implications
6. Conclusions and Limitations
Author Contributions
Funding
Institutional Review Board Statement
Informed Consent Statement
Data Availability Statement
Conflicts of Interest
References
- Smith, M.S. AI-Generated Fashion Is Next Wave of DIY Design. Available online: https://spectrum.ieee.org/dall-e-fashion-design (accessed on 14 February 2025).
- BAIN, M. H&M Group’s New AI Tool Lets Anyone Play Designer. Available online: https://www.businessoffashion.com/articles/technology/hm-group-is-using-ai/ (accessed on 14 February 2025).
- Danielle, W.-S. H&M Group Integrates AI for First Time with Custom Clothing Creation Tool. Available online: https://fashionunited.com/news/fashion/h-m-group-integrates-ai-for-first-time-with-custom-clothing-creation-tool/2023102556505 (accessed on 14 September 2025).
- Xu, J.; Zhang, X.; Li, H.; Yoo, C.; Pan, Y. Is Everyone an Artist? A Study on User Experience of AI-Based Painting System. Appl. Sci. 2023, 13, 6496. [Google Scholar] [CrossRef]
- Cho, H.; Fiorito, S.S. Acceptance of Online Customization for Apparel Shopping. Int. J. Retail Distrib. Manag. 2009, 37, 389–407. [Google Scholar] [CrossRef]
- Yan, W.-J.; Chiou, S.-C. Dimensions of Customer Value for the Development of Digital Customization in the Clothing Industry. Sustainability 2020, 12, 4639. [Google Scholar] [CrossRef]
- Butt, A.H.; Ahmad, H.; Goraya, M.A.S.; Akram, M.S.; Shafique, M.N. Let’s Play: Me and My AI-powered Avatar as One Team. Psychol. Mark. 2021, 38, 1014–1025. [Google Scholar] [CrossRef]
- Myin, M.T.; Watchravesringkan, K. Investigating Consumers’ Adoption of AI Chatbots for Apparel Shopping. J. Consum. Mark. 2024, 41, 314–327. [Google Scholar] [CrossRef]
- Shin, E.; Yang, H. Effect of Chinese Consumer Characteristics on the Attitude of AI-Curated Fashion Service and the Purchase Intention of Fashion Products. J. Fash. Mark. Manag. 2025, 29, 20–37. [Google Scholar] [CrossRef]
- Bunea, O.-I.; Corboș, R.-A.; Mișu, S.I.; Triculescu, M.; Trifu, A. The Next-Generation Shopper: A Study of Generation-Z Perceptions of AI in Online Shopping. J. Theor. Appl. Electron. Commer. Res. 2024, 19, 2605–2629. [Google Scholar] [CrossRef]
- Han, W.; Lou, X.; Xu, Y. Artificial Intelligence in Fashion Customization: Consumers’ Perceived Values and Barriers. In Proceedings of the International Textile and Apparel Association Annual Conference Proceedings, Long Beach, CA, USA, 19–23 November 2024; Iowa State University Digital Press: Ames, IA, USA, 2024; Volume 81. Available online: https://irp.cdn-website.com/4f5a4df1/files/uploaded/Full_Program-compressed.pdf (accessed on 14 February 2025).
- Zhang, Y.; Liu, C. Unlocking the Potential of Artificial Intelligence in Fashion Design and E-Commerce Applications: The Case of Midjourney. J. Theor. Appl. Electron. Commer. Res. 2024, 19, 654–670. [Google Scholar] [CrossRef]
- Liang, Y.; Lee, S.-H.; Workman, J.E. Implementation of Artificial Intelligence in Fashion: Are Consumers Ready? Cloth. Text. Res. J. 2020, 38, 3–18. [Google Scholar] [CrossRef]
- Barnes, A.J.; Zhang, Y.; Valenzuela, A. AI and Culture: Culturally Dependent Responses to AI Systems. Curr. Opin. Psychol. 2024, 58, 101838. [Google Scholar] [CrossRef] [PubMed]
- Zhang, H.; Li, B.; Hu, B.; Ai, P. Exploring the Role of Personal Innovativeness on Purchase Intention of Artificial Intelligence Products: An Investigation Using Social Influence Theory and Value-Based Adoption Model. Int. J. Hum. Comput. Interact. 2025; early access. [Google Scholar]
- Zhang, H.; Bai, X.; Ma, Z. Consumer Reactions to AI Design: Exploring Consumer Willingness to Pay for AI-designed Products. Psychol. Mark. 2022, 39, 2171–2183. [Google Scholar] [CrossRef]
- Jiang, K.; Qin, M.; Li, S. Chatbots in Retail: How Do They Affect the Continued Use and Purchase Intentions of Chinese Consumers? J. Consum. Behav. 2022, 21, 756–772. [Google Scholar] [CrossRef]
- Liu, S.; Lang, C.; Liu, C. A Systematic Review and Meta-Analysis of Chinese Online Fashion Resale: Toward Recipes to Stimulate Circular Fashion. Sustain. Prod. Consum. 2023, 41, 334–347. [Google Scholar] [CrossRef]
- Arachchi, H.D.M.; Samarasinghe, G.D. Impact of Embedded AI Mobile Smart Speech Recognition on Consumer Attitudes towards AI and Purchase Intention across Generations X and Y. Eur. J. Manag. Stud. 2024, 29, 3–29. [Google Scholar] [CrossRef]
- Tyron, L. How AI Is Revolutionizing Fashion with Hyper-Personalization and Customized Style for Every Consumer. Available online: https://medium.com/@leontyron/how-ai-is-revolutionizing-fashion-with-hyper-personalization-and-customized-style-for-every-a643d9388e5e (accessed on 14 February 2025).
- Wu, X. Local Image Style Transfer Algorithm for Personalized Clothing Customization Design. Syst. Soft Comput. 2025, 7, 200183. [Google Scholar] [CrossRef]
- Menon, G.; Peter, A.P.; Jomon, E.; Varghese, J.; Antony, M.A. Apparel Customization Using Generative AI. In Proceedings of the 2024 10th International Conference on Advanced Computing and Communication Systems (ICACCS), Coimbatore, India, 14–15 March 2024; IEEE: Piscataway, NJ, USA; Volume 1, pp. 1486–1490. [Google Scholar] [CrossRef]
- Sohn, K.; Sung, C.E.; Koo, G.; Kwon, O. Artificial Intelligence in the Fashion Industry: Consumer Responses to Generative Adversarial Network (GAN) Technology. Int. J. Retail Distrib. Manag. 2020, 49, 61–80. [Google Scholar] [CrossRef]
- Lee, G.; Kim, H.-Y. Human vs. AI: The Battle for Authenticity in Fashion Design and Consumer Response. J. Retail. Consum. Serv. 2024, 77, 103690. [Google Scholar] [CrossRef]
- Li, X.; Shen, L.; Ren, X. Explore the Fashion Industry’s Behavioral Intention to Use Artificial Intelligence Generated Content Tools Based on the UTAUT Model. Int. J. Hum. Comput. Interact. 2024, 41, 10285–10300. [Google Scholar] [CrossRef]
- Wang, C.; Wang, H.; Li, Y.; Dai, J.; Gu, X.; Yu, T. Factors Influencing University Students’ Behavioral Intention to Use Generative Artificial Intelligence: Integrating the Theory of Planned Behavior and AI Literacy. Int. J. Hum. Comput. Interact. 2024, 41, 6649–6671. [Google Scholar] [CrossRef]
- Marjerison, R.K.; Zhang, Y.; Zheng, H. AI in E-Commerce: Application of the Use and Gratification Model to the Acceptance of Chatbots. Sustainability 2022, 14, 14270. [Google Scholar] [CrossRef]
- Adawiyah, S.R.; Purwandari, B.; Eitiveni, I.; Purwaningsih, E.H. The Influence of AI and AR Technology in Personalized Recommendations on Customer Usage Intention: A Case Study of Cosmetic Products on Shopee. Appl. Sci. 2024, 14, 5786. [Google Scholar] [CrossRef]
- Pinho, C.; Franco, M.; Mendes, L. Application of Innovation Diffusion Theory to the E-Learning Process: Higher Education Context. Educ. Inf. Technol. 2021, 26, 421–440. [Google Scholar] [CrossRef]
- Ghimire, A.; John, E. Generative AI Adoption in the Classroom: A Contextual Exploration Using the Technology Acceptance Model (Tam) and the Innovation Diffusion Theory (IDT); IEEE: Piscataway, USA, 2024; pp. 129–134. [Google Scholar] [CrossRef]
- Davis, F.D. Perceived Usefulness, Perceived Ease of Use, and User Acceptance of Information Technology. MIS Q. 1989, 13, 319–340. [Google Scholar] [CrossRef]
- Ruiz-Viñals, C.; Pretel-Jiménez, M.; Arriaga, J.L.D.O. The Influence of Artificial Intelligence on Generation Z’s Online Fashion Purchase Intention. J. Theor. Appl. Electron. Commer. Res. 2024, 19, 2813–2827. [Google Scholar] [CrossRef]
- Arachchi, H.A.D.M.; Samarasinghe, G.D. Impulse Purchase Intention in an AI-Mediated Retail Environment: Extending the TAM with Attitudes Towards Technology and Innovativeness. Glob. Bus. Rev. 2023; early access. [Google Scholar] [CrossRef]
- Wang, C.; Ahmad, S.F.; Ayassrah, A.Y.B.A.; Awwad, E.M.; Irshad, M.; Ali, Y.A.; Al-Razgan, M.; Khan, Y.; Han, H. An Empirical Evaluation of Technology Acceptance Model for Artificial Intelligence in E-Commerce. Heliyon 2023, 9, e18349. [Google Scholar] [CrossRef]
- Chen, J.; Pan, L.; Zhou, R.; Jiang, Q. Shaping and Optimizing the Image of Virtual City Spokespersons Based on Factor Analysis and Entropy Weight Methodology: A Cross-Sectional Study from China. Systems 2024, 12, 44. [Google Scholar] [CrossRef]
- Bhattacherjee, A. Understanding Information Systems Continuance: An Expectation-Confirmation Model. MIS Q. 2001, 25, 351–370. [Google Scholar] [CrossRef]
- Lee, J.-C.; Tang, Y.; Jiang, S. Understanding Continuance Intention of Artificial Intelligence (AI)-Enabled Mobile Banking Applications: An Extension of AI Characteristics to an Expectation Confirmation Model. Humanit. Soc. Sci. Commun. 2023, 10, 1–12. [Google Scholar] [CrossRef]
- Yu, X.; Yang, Y.; Li, S. Users’ Continuance Intention towards an AI Painting Application: An Extended Expectation Confirmation Model. PLoS ONE 2024, 19, e0301821. [Google Scholar] [CrossRef] [PubMed]
- Figueroa-Armijos, M.; Clark, B.B.; Veiga, S.P.D.M. Ethical Perceptions of AI in Hiring and Organizational Trust: The Role of Performance Expectancy and Social Influence. J. Bus. Ethics 2023, 186, 179–197. [Google Scholar] [CrossRef]
- Jain, R.; Garg, N.; Khera, S.N. Adoption of AI-Enabled Tools in Social Development Organizations in India: An Extension of UTAUT Model. Front. Psychol. 2022, 13, 893691. [Google Scholar] [CrossRef]
- Wang, E.S.T.; Chou, N.P.Y. Consumer Characteristics, Social Influence, and System Factors on Online Group-Buying Repurchasing Intention. J. Electron. Commer. Res. 2014, 15, 119–132. [Google Scholar]
- Changalima, I.A.; Amani, D.; Ismail, I.J. Social Influence and Information Quality on Generative AI Use among Business Students. Int. J. Manag. Educ. 2024, 22, 101063. [Google Scholar] [CrossRef]
- Hanif, R.; Astuti, W.; Sunardi, S. The Mediating Role of Customer Satisfaction in the Effect of Perceived Enjoyment on Customer Trust in Online Investment Application. Innov. Bus. Manag. Account. J. 2024, 3, 18–29. [Google Scholar] [CrossRef]
- Bouwman, M.E.; Kommers, P.A.M.; Deursen, A.J.A.M.V. Revising TAM for Hedonic Location-Based Social Networks: The Influence of TAM, Perceived Enjoyment, Innovativeness and Extraversion. Int. J. Web Based Communities 2014, 10, 188. [Google Scholar] [CrossRef]
- Felea, M.; Bucur, M.; Negruţiu, C.; Nitu, M.; Stoica, D.A. Wearable Technology Adoption among Romanian Students: A Structural Model Based on TAM. Amfiteatru Econ. 2021, 23, 376–391. [Google Scholar]
- Rouibah, K.; Lowry, P.B.; Hwang, Y. The Effects of Perceived Enjoyment and Perceived Risks on Trust Formation and Intentions to Use Online Payment Systems: New Perspectives from an Arab Country. Electron. Commer. Res. Appl. 2016, 19, 33–43. [Google Scholar] [CrossRef]
- Rousseau, D.M.; Sitkin, S.B.; Burt, R.S.; Camerer, C. Not So Different After All: A Cross-Discipline View Of Trust. Acad. Manag. Rev. 1998, 23, 393–404. [Google Scholar] [CrossRef]
- Choung, H.; David, P.; Ross, A. Trust in AI and Its Role in the Acceptance of AI Technologies. Int. J. Hum.Comput. Interact. 2023, 39, 1727–1739. [Google Scholar] [CrossRef]
- Bedué, P.; Fritzsche, A. Can We Trust AI? An Empirical Investigation of Trust Requirements and Guide to Successful AI Adoption. J. Enterp. Inf. Manag. 2022, 35, 530–549. [Google Scholar] [CrossRef]
- Kelly, S.; Kaye, S.-A.; Oviedo-Trespalacios, O. What Factors Contribute to the Acceptance of Artificial Intelligence? A Systematic Review. Telemat. Inform. 2023, 77, 101925. [Google Scholar] [CrossRef]
- Ding, Y.; Najaf, M. Interactivity, Humanness, and Trust: A Psychological Approach to AI Chatbot Adoption in e-Commerce. BMC Psychol. 2024, 12, 595. [Google Scholar] [CrossRef]
- Prentice, C.; Nguyen, M. Engaging and Retaining Customers with AI and Employee Service. J. Retail. Consum. Serv. 2020, 56, 102186. [Google Scholar] [CrossRef]
- Nguyen, T.; Quach, S.; Thaichon, P. The Effect of AI Quality on Customer Experience and Brand Relationship. J. Consum. Behav. 2022, 21, 481–493. [Google Scholar] [CrossRef]
- Chen, Q.; Lu, Y.; Gong, Y.; Xiong, J. Can AI Chatbots Help Retain Customers? Impact of AI Service Quality on Customer Loyalty. Internet Res. 2023, 33, 2205–2243. [Google Scholar] [CrossRef]
- Chi, T. Understanding Chinese Consumer Adoption of Apparel Mobile Commerce: An Extended TAM Approach. J. Retail. Consum. Serv. 2018, 44, 274–284. [Google Scholar] [CrossRef]
- Ashfaq, M.; Yun, J.; Yu, S.; Loureiro, S.M.C. I, Chatbot: Modeling the Determinants of Users’ Satisfaction and Continuance Intention of AI-Powered Service Agents. Telemat. Inform. 2020, 54, 101473. [Google Scholar] [CrossRef]
- Lai, W.T.; Chen, C.F. Behavioral Intentions of Public Transit Passengers—The Roles of Service Quality, Perceived Value, Satisfaction and Involvement. Transp. Policy. 2011, 18, 318–325. [Google Scholar] [CrossRef]
- Li, R.; Sinniah, G.K.; Li, X. The Factors Influencing Resident’s Intentions on e-Bike Sharing Usage in China. Sustainability 2022, 14, 5013. [Google Scholar] [CrossRef]
- Ma, H.; Li, N. Exploring User Behavioral Intentions and Their Relationship with AI Design Tools: A Future Outlook on Intelligent Design. IEEE Access 2024, 12, 149192–149205. [Google Scholar] [CrossRef]
- Pang, Q.; Zhang, M.; Yuen, K.F.; Fang, M. When the Winds of Change Blow: An Empirical Investigation of ChatGPT’s Usage Behaviour. Technol. Anal. Strateg. Manag. 2024; early access. [Google Scholar] [CrossRef]
- Amin, M.; Rezaei, S.; Abolghasemi, M. User Satisfaction with Mobile Websites: The Impact of Perceived Usefulness (PU), Perceived Ease of Use (PEOU) and Trust. Nankai Bus. Rev. Int. 2014, 5, 258–274. [Google Scholar] [CrossRef]
- Kwon, S.; Kim, N.L. What Is the Future of Fashion Retailing with Generative AI? Understanding Consumer Response through Twitter Data. In Proceedings of the International Textile and Apparel Association Annual Conference Proceedings, Baltimore, MD, USA, 8–11 November 2023; Iowa State University Digital Press: Ames, IA, USA; Volume 80. [Google Scholar] [CrossRef]
- Wang, M.; Zhou, L.; Suh, W. The Impact of Service Convenience in Online Food Delivery Apps on Consumer Behavior in the Chinese Market: The Moderating Roles of Coupon Proneness and Online Reviews. Systems 2025, 13, 647. [Google Scholar] [CrossRef]
- Wang, S.-F.; Chen, C.-C. Exploring Designer Trust in Artificial Intelligence-Generated Content: TAM/TPB Model Study. Appl. Sci. 2024, 14, 6902. [Google Scholar] [CrossRef]
- Jiang, Q.; Qian, J.; Zang, Y. To Acknowledge or Conceal: An Exploratory Study on Designers’ Self-Determination Factors and Attitudes toward Artificial Intelligence Participation in Their Works. Kybernetes, 2024; early access. [Google Scholar] [CrossRef]
- Lin, R.; Chen, Y.; Qiu, L.; Yu, Y.; Xia, F. The Influence of Interactivity, Aesthetic, Creativity and Vividness on Consumer Purchase of Virtual Clothing: The Mediating Effect of Satisfaction and Flow. Int. J. Hum. Comput. Interact. 2024, 41, 5316–5330. [Google Scholar] [CrossRef]
- Hair, J.; Hollingsworth, C.L.; Randolph, A.B.; Chong, A.Y.L. An Updated and Expanded Assessment of PLS-SEM in Information Systems Research. Ind. Manag. Data Syst. 2017, 117, 442–458. [Google Scholar] [CrossRef]
- Liu, C.; Yang, L.; Dong, X.; Li, X. Factors Influencing Generative AI Usage Intention in China: Extending the Acceptance–Avoidance Framework with Perceived AI Literacy. Systems 2025, 13, 639. [Google Scholar] [CrossRef]
- Sarstedt, M.; Ringle, C.M.; Hair, J.F. Partial Least Squares Structural Equation Modeling. In Handbook of Market Research; Homburg, C., Klarmann, M., Vomberg, A., Eds.; Springer International Publishing: Cham, Switzerland, 2022; pp. 587–632. [Google Scholar]
- Fornell, C.; Larcker, D.F. Evaluating Structural Equation Models with Unobservable Variables and Measurement Error. J. Mark. Res. 1981, 18, 39–50. [Google Scholar] [CrossRef]
- Henseler, J.; Ringle, C.M.; Sarstedt, M. A New Criterion for Assessing Discriminant Validity in Variance-Based Structural Equation Modeling. J. Acad. Mark. Sci. 2015, 43, 115–135. [Google Scholar] [CrossRef]
- Henseler, J.; Ringle, C.M.; Sinkovics, R.R. The Use of Partial Least Squares Path Modeling in International Marketing. In New Challenges to International Marketing; Sinkovics, R.R., Ghauri, P.N., Eds.; Emerald Group Publishing Limited: Leeds, UK, 2009; Volume 20, pp. 277–319. [Google Scholar] [CrossRef]
- Hu, L.; Bentler, P.M. Cutoff Criteria for Fit Indexes in Covariance Structure Analysis: Conventional Criteria versus New Alternatives. Struct. Equ. Model. 1999, 6, 1–55. [Google Scholar] [CrossRef]
- MacKinnon, D.P.; Lockwood, C.M.; Hoffman, J.M.; West, S.G.; Sheets, V. A Comparison of Methods to Test Mediation and Other Intervening Variable Effects. Psychol. Methods. 2002, 7, 83. [Google Scholar] [CrossRef]
- Ooi, K.-B.; Tan, G.W.-H. Mobile Technology Acceptance Model: An Investigation Using Mobile Users to Explore Smartphone Credit Card. Expert Syst. Appl. 2016, 59, 33–46. [Google Scholar] [CrossRef]
- Al-Sharafi, M.A.; Al-Emran, M.; Arpaci, I.; Marques, G.; Namoun, A.; Iahad, N.A. Examining the Impact of Psychological, Social, and Quality Factors on the Continuous Intention to Use Virtual Meeting Platforms During and beyond COVID-19 Pandemic: A Hybrid SEM-ANN Approach. Int. J. Hum. Comput. Interact. 2023, 39, 2673–2685. [Google Scholar] [CrossRef]
- Yu, X.; Hu, Y.; Hu, Y. Pre-Service Teachers’ Acceptance of ClassroomRescue VR: A Virtual Reality Tool for First Aid Skills Training in K-12 Classrooms. Int. J. Hum. Comput. Interact. 2025; early access. [Google Scholar] [CrossRef]
- Ruangkanjanases, A.; Khan, A.; Sivarak, O.; Rahardja, U.; Chen, S.-C. Modeling the Consumers’ Flow Experience in E-Commerce: The Integration of ECM and TAM with the Antecedents of Flow Experience. Sage Open 2024, 14, 21582440241258595. [Google Scholar] [CrossRef]








| Variable | Abbreviation | Definition | Items |
|---|---|---|---|
| Perceived enjoyment (PE) | PE1 | Perceived enjoyment refers to consumers’ anticipated feelings of pleasure and positive emotion prior to actually using GAICCS. It highlights the emotional satisfaction they expect to gain during the interactive co-creation process. | I believe that using GAICCS for clothing customization would be an enjoyable experience for me. |
| PE2 | I expect that interacting with GAICCS during the clothing customization process would be fun. | ||
| PE3 | I think I would feel pleasure when using GAICCS to customize clothing. | ||
| PE4 | I anticipate that interacting with GAICCS will bring positive emotional experiences. | ||
| Trust in GAICCS (TRU) | TRU1 | Trust refers to the state in which consumers are willing to rely on GAICCS during the clothing customization process, based on positive expectations of the system’s capability, stability, and data security. | I trust that GAICCS can accurately understand my needs and provide clothing customization services that meet my expectations. |
| TRU2 | I can trust GAICCS to complete the clothing customization accurately and reliably. | ||
| TRU3 | I believe that using GAICCS to customize clothing is secure and reliable, with no risk of information leakage. | ||
| Service quality (SQ) | SQ1 | Service quality refers to the level of reliable functional support provided by GAICCS in responding to consumer needs, as well as the effectiveness of the resulting design outcomes. | I find that GAICCS generates diverse design solutions that meet my personalized needs. |
| SQ2 | I believe GAICCS responds to my needs in a timely manner and operates reliably and stably. | ||
| SQ3 | I trust that GAICCS can effectively provide personalized customization support based on my specific needs. | ||
| Social influence (SI) | SI1 | Social influence refers to the extent to which opinions and behaviors from the social environment, including family members, friends, and fashion influencers, affect an individual’s use of GAICCS. It reflects the normative pressure and expectation alignment that consumers experience when adopting this GenAI-based interactive clothing customization system. | I have noticed that AI-customized clothing created via GAICCS is increasingly visible in social and public contexts. |
| SI2 | I have observed that many people around me use GAICCS to customize unique clothing for themselves. | ||
| SI3 | I have already noticed that fashion influencers and opinion leaders have begun to endorse the use of GAICCS. | ||
| SI4 | I have observed that the use of GAICCS is becoming more common and accepted in society. | ||
| Perceived usefulness of GAICCS (PU) | PU1 | Perceived usefulness describes the degree to which consumers personally perceive that using an interactive clothing customization service system supported by GenAI technology can improve the efficiency and effectiveness of their customization process. | I believe GAICCS provides highly valuable support during the clothing customization process. |
| PU2 | I think GAICCS is an effective interactive system that supports personalized clothing customization services. | ||
| PU3 | I believe GAICCS is an efficient system for providing personalized clothing customization services. | ||
| PU4 | Using GAICCS enables me to complete clothing customization tasks more efficiently. | ||
| Perceived ease of use of GAICCS (PEOU) | PEOU1 | Perceived ease of use reflects the degree to which consumers perceive the process of interacting with the GAICCS system and customizing clothing as smooth and straightforward. It indicates the level of physical and cognitive effort they believe is required to complete the self-directed customization. | I find that the various operational features of GAICCS, such as the ability to modify design plans through image editing, are easy to use. |
| PEOU2 | When using GAICCS, I feel that customizing clothing does not require much mental effort, even when many options are provided. | ||
| PEOU3 | I believe GAICCS reduces the complexity of the clothing customization process by providing clear and supportive design options. | ||
| PEOU4 | It is easy for me to understand how to use the various operation options of GAICCS. | ||
| Satisfaction (STF) | STF1 | Satisfaction refers to consumers’ emotional responses after interacting with GAICCS. These responses are based on a comparison between their prior expectations and the system’s actual performance during the customization process. | I really enjoy the experience of interacting with GAICCS. |
| STF2 | I feel that the actual experience of using GAICCS met or even exceeded my expectations. | ||
| STF3 | I believe that choosing to use GAICCS was a satisfying decision. | ||
| STF4 | I am satisfied with the design solutions that GAICCS generated for my customization needs. | ||
| Behavioral intention to use GAICCS (BI) | BI1 | Behavioral intention to use GAICCS specifically refers to the degree of consumers’ willingness to embrace and use the GenAI-based interactive service system, namely GAICCS. | I intend to use GAICCS to customize and purchase personal clothing in the near future. |
| BI2 | I am likely to recommend GAICCS to others for clothing customization. | ||
| BI3 | I am willing to spend more money on clothing that is customized through GAICCS. | ||
| BI4 | I prefer fashion brands that offer GAICCS as a customization option. | ||
| BI5 | When making purchase decisions, I would prioritize brands that provide GAICCS. |
| Constructs | Coding | Mean | SD | EFA Loading | Factor Loading | Cronbach’s α | CR | AVE | VIF |
|---|---|---|---|---|---|---|---|---|---|
| Perceived enjoyment (PE) | PE1 | 4.19 | 1.469 | 0.769 | 0.833 | 0.865 | 0.865 | 0.711 | 1.930 |
| PE2 | 4.26 | 1.470 | 0.788 | 0.840 | 2.045 | ||||
| PE3 | 4.32 | 1.551 | 0.788 | 0.838 | 2.005 | ||||
| PE4 | 4.30 | 1.542 | 0.805 | 0.862 | 2.244 | ||||
| Social influence (SI) | SI1 | 4.16 | 1.553 | 0.813 | 0.834 | 0.857 | 0.860 | 0.700 | 2.035 |
| SI2 | 4.20 | 1.587 | 0.773 | 0.834 | 1.965 | ||||
| SI3 | 4.05 | 1.573 | 0.729 | 0.841 | 1.894 | ||||
| SI4 | 4.22 | 1.595 | 0.777 | 0.838 | 1.990 | ||||
| Service quality (SQ) | SQ1 | 4.23 | 1.498 | 0.780 | 0.854 | 0.812 | 0.812 | 0.726 | 1.818 |
| SQ2 | 4.22 | 1.598 | 0.751 | 0.855 | 1.771 | ||||
| SQ3 | 4.20 | 1.523 | 0.747 | 0.848 | 1.747 | ||||
| Trust in GAICCS (TRU) | TRU1 | 4.17 | 1.456 | 0.745 | 0.826 | 0.805 | 0.806 | 0.720 | 1.615 |
| TRU2 | 4.08 | 1.621 | 0.774 | 0.854 | 1.779 | ||||
| TRU3 | 4.21 | 1.545 | 0.811 | 0.865 | 1.922 | ||||
| Perceived usefulness of GAICCS (PU) | PU1 | 4.09 | 1.544 | 0.707 | 0.784 | 0.844 | 0.846 | 0.682 | 1.668 |
| PU2 | 4.10 | 1.631 | 0.742 | 0.855 | 2.082 | ||||
| PU3 | 4.18 | 1.514 | 0.730 | 0.830 | 1.887 | ||||
| PU4 | 4.21 | 1.609 | 0.732 | 0.832 | 1.933 | ||||
| Perceived ease of use of GAICCS (PEOU) | PEOU1 | 3.93 | 1.559 | 0.751 | 0.833 | 0.859 | 0.860 | 0.703 | 1.994 |
| PEOU2 | 4.15 | 1.611 | 0.729 | 0.858 | 2.120 | ||||
| PEOU3 | 4.23 | 1.567 | 0.751 | 0.842 | 2.029 | ||||
| PEOU4 | 4.15 | 1.614 | 0.715 | 0.821 | 1.852 | ||||
| Satisfaction (STF) | STF1 | 4.14 | 1.584 | 0.751 | 0.803 | 0.833 | 0.835 | 0.666 | 1.713 |
| STF2 | 4.26 | 1.546 | 0.749 | 0.837 | 1.865 | ||||
| STF3 | 4.21 | 1.618 | 0.748 | 0.804 | 1.740 | ||||
| STF4 | 4.20 | 1.507 | 0.773 | 0.820 | 1.827 | ||||
| Behavioral Intention to use GAICCS (BI) | BI1 | 4.08 | 1.450 | 0.734 | 0.835 | 0.908 | 0.908 | 0.730 | 2.244 |
| BI2 | 4.13 | 1.494 | 0.752 | 0.860 | 2.523 | ||||
| BI3 | 4.12 | 1.577 | 0.749 | 0.855 | 2.441 | ||||
| BI4 | 4.05 | 1.609 | 0.759 | 0.868 | 2.674 | ||||
| BI5 | 4.05 | 1.462 | 0.741 | 0.854 | 2.431 |
| PE | BI | PEOU | PU | SI | SQ | STF | TRU | |
|---|---|---|---|---|---|---|---|---|
| PE | 0.843 | |||||||
| BI | 0.405 | 0.855 | ||||||
| PEOU | 0.428 | 0.610 | 0.839 | |||||
| PU | 0.416 | 0.585 | 0.499 | 0.826 | ||||
| SI | 0.355 | 0.502 | 0.366 | 0.481 | 0.837 | |||
| SQ | 0.383 | 0.466 | 0.377 | 0.490 | 0.430 | 0.852 | ||
| STF | 0.354 | 0.435 | 0.487 | 0.377 | 0.339 | 0.458 | 0.816 | |
| TRU | 0.413 | 0.422 | 0.432 | 0.388 | 0.356 | 0.395 | 0.392 | 0.849 |
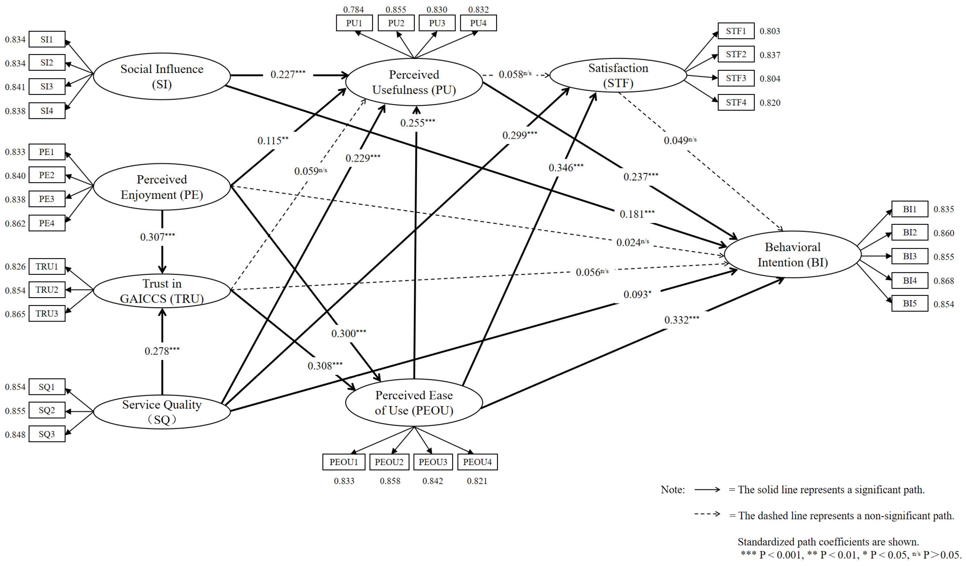
| Construct | Hypotheses | Path Analysis | β | p | Support | R2 | Q2 | SRMR |
|---|---|---|---|---|---|---|---|---|
| BI | H1b | SI → BI | 0.181 | 0.000 | Yes | 0.526 | 0.340 | 0.058 |
| H2d | PE → BI | 0.024 | 0.564 | No | ||||
| H3C | TRU → BI | 0.056 | 0.145 | No | ||||
| H4d | SQ → BI | 0.093 | 0.021 | Yes | ||||
| H5b | PU → BI | 0.237 | 0.000 | Yes | ||||
| H6c | PEOU → BI | 0.332 | 0.000 | Yes | ||||
| H7 | STF → BI | 0.049 | 0.230 | No | ||||
| STF | H4c | SQ → STF | 0.299 | 0.000 | Yes | 0.324 | 0.240 | |
| H5a | PU → STF | 0.058 | 0.241 | No | ||||
| H6b | PEOU → STF | 0.346 | 0.000 | Yes | ||||
| PU | H1a | SI → PU | 0.227 | 0.000 | Yes | 0.415 | 0.352 | |
| H2b | PE → PU | 0.115 | 0.007 | Yes | ||||
| H3a | TRU → PU | 0.059 | 0.186 | No | ||||
| H4b | SQ → PU | 0.229 | 0.000 | Yes | ||||
| H6a | PEOU → PU | 0.255 | 0.000 | Yes | ||||
| PEOU | H2c | PE → PEOU | 0.300 | 0.000 | Yes | 0.260 | 0.208 | |
| H3b | TRU → PEOU | 0.308 | 0.000 | Yes | ||||
| TRU | H2a | PE → TRU | 0.307 | 0.000 | Yes | 0.234 | 0.230 | |
| H4a | SQ → TRU | 0.278 | 0.000 | Yes |
| Mediating Variable | Path | β | SD | p Value | CI 2.5% | CI 97.5% | Indirect Effect or Not |
|---|---|---|---|---|---|---|---|
| STF | PU → STF → BI | 0.003 | 0.004 | 0.489 | −0.002 | 0.016 | No |
| PEOU → STF → BI | 0.017 | 0.014 | 0.242 | −0.010 | 0.047 | No | |
| SQ → STF → BI | 0.015 | 0.012 | 0.240 | −0.008 | 0.042 | No | |
| PE → PU → STF → BI | 0.000 | 0.000 | 0.511 | 0.000 | 0.002 | No | |
| PEOU → PU → STF → BI | 0.001 | 0.001 | 0.496 | 0.000 | 0.004 | No | |
| SI → PU → STF → BI | 0.001 | 0.001 | 0.496 | 0.000 | 0.004 | No | |
| TRU → PU → STF → BI | 0.000 | 0.000 | 0.645 | 0.000 | 0.002 | No | |
| SQ → PU → STF → BI | 0.001 | 0.001 | 0.517 | 0.000 | 0.004 | No | |
| PU | PE → PU → BI | 0.027 | 0.013 | 0.030 | 0.007 | 0.057 | Yes |
| PEOU → PU → BI | 0.060 | 0.016 | 0.000 | 0.033 | 0.097 | Yes | |
| TRU → PU → BI | 0.014 | 0.011 | 0.194 | −0.006 | 0.037 | No | |
| SQ → PU → BI | 0.054 | 0.014 | 0.000 | 0.030 | 0.088 | Yes | |
| SI → PU → BI | 0.054 | 0.015 | 0.000 | 0.030 | 0.088 | Yes | |
| PEOU | PE → PEOU → BI | 0.100 | 0.021 | 0.000 | 0.064 | 0.146 | Yes |
| TRU → PEOU → BI | 0.103 | 0.021 | 0.000 | 0.066 | 0.149 | Yes |
| Model A (Input: PU, SI, SQ, PEOU; Output: BI) | Model B (Input: SQ, PEOU; Output: STF) | Model C (Input: SI, PE, SQ, PEOU; Output: PU) | Model D (Input: PE, TRU; Output: PEOU) | Model E (Input: PE, SQ; Output: TRU) | ||||||
|---|---|---|---|---|---|---|---|---|---|---|
| Neural Network | Training | Testing | Training | Testing | Training | Testing | Training | Testing | Training | Testing |
| ANN1 | 0.113 | 0.121 | 0.135 | 0.114 | 0.118 | 0.106 | 0.148 | 0.137 | 0.139 | 0.137 |
| ANN2 | 0.113 | 0.103 | 0.132 | 0.139 | 0.116 | 0.113 | 0.146 | 0.138 | 0.141 | 0.125 |
| ANN3 | 0.111 | 0.127 | 0.134 | 0.123 | 0.124 | 0.101 | 0.146 | 0.144 | 0.142 | 0.133 |
| ANN4 | 0.116 | 0.102 | 0.130 | 0.147 | 0.114 | 0.144 | 0.147 | 0.139 | 0.140 | 0.133 |
| ANN5 | 0.112 | 0.129 | 0.136 | 0.131 | 0.119 | 0.118 | 0.145 | 0.141 | 0.139 | 0.143 |
| ANN6 | 0.113 | 0.103 | 0.134 | 0.120 | 0.116 | 0.119 | 0.145 | 0.142 | 0.139 | 0.136 |
| ANN7 | 0.114 | 0.121 | 0.131 | 0.142 | 0.115 | 0.124 | 0.151 | 0.144 | 0.138 | 0.149 |
| ANN8 | 0.113 | 0.112 | 0.132 | 0.141 | 0.120 | 0.116 | 0.154 | 0.157 | 0.141 | 0.142 |
| ANN9 | 0.109 | 0.141 | 0.141 | 0.157 | 0.117 | 0.102 | 0.142 | 0.168 | 0.139 | 0.138 |
| ANN10 | 0.116 | 0.094 | 0.132 | 0.139 | 0.118 | 0.109 | 0.148 | 0.141 | 0.140 | 0.139 |
| Mean | 0.113 | 0.115 | 0.134 | 0.135 | 0.118 | 0.115 | 0.147 | 0.145 | 0.140 | 0.138 |
| Standard Deviation | 0.002 | 0.015 | 0.003 | 0.013 | 0.003 | 0.013 | 0.003 | 0.010 | 0.001 | 0.007 |
| PLS Path | PLS−SEM: Path Coefficient | Normalized Relative Importance | SEM Ranking | ANN Ranking | Remark | |
|---|---|---|---|---|---|---|
| Model A | PU−BI | 0.237 | 85.07% | 2 | 2 | Match |
| SI−BI | 0.181 | 53.14% | 3 | 3 | Match | |
| SQ−BI | 0.093 | 34.88% | 4 | 4 | Match | |
| PEOU−BI | 0.332 | 99.70% | 1 | 1 | Match | |
| Model B | SQ−STF | 0.299 | 90.14% | 2 | 2 | Match |
| PEOU−STF | 0.346 | 100.00% | 1 | 1 | Match | |
| Model C | SI−PU | 0.227 | 73.90% | 3 | 3 | Match |
| PE−PU | 0.115 | 55.45% | 4 | 4 | Match | |
| SQ−PU | 0.229 | 96.05% | 2 | 1 | ||
| PEOU−PU | 0.255 | 83.66% | 1 | 2 | ||
| Model D | PE−PEOU | 0.300 | 88.56% | 2 | 2 | Match |
| TRU−PEOU | 0.308 | 97.63% | 1 | 1 | Match | |
| Model E | PE−TRU | 0.307 | 100.00% | 1 | 1 | Match |
| SQ−TRU | 0.278 | 82.40% | 2 | 2 | Match |
Disclaimer/Publisher’s Note: The statements, opinions and data contained in all publications are solely those of the individual author(s) and contributor(s) and not of MDPI and/or the editor(s). MDPI and/or the editor(s) disclaim responsibility for any injury to people or property resulting from any ideas, methods, instructions or products referred to in the content. |
© 2025 by the authors. Licensee MDPI, Basel, Switzerland. This article is an open access article distributed under the terms and conditions of the Creative Commons Attribution (CC BY) license (https://creativecommons.org/licenses/by/4.0/).
Share and Cite
Huang, X.; Cui, Y.; Jia, D.; Ma, X.; Wang, Z.; Cui, R. Weaving Cognition, Emotion, Service, and Society: Unpacking Chinese Consumers’ Behavioral Intention of GenAI-Supported Clothing Customization Services. Systems 2025, 13, 829. https://doi.org/10.3390/systems13090829
Huang X, Cui Y, Jia D, Ma X, Wang Z, Cui R. Weaving Cognition, Emotion, Service, and Society: Unpacking Chinese Consumers’ Behavioral Intention of GenAI-Supported Clothing Customization Services. Systems. 2025; 13(9):829. https://doi.org/10.3390/systems13090829
Chicago/Turabian StyleHuang, Xinjie, Yi Cui, Dongdong Jia, Xiangping Ma, Zhicheng Wang, and Rongrong Cui. 2025. "Weaving Cognition, Emotion, Service, and Society: Unpacking Chinese Consumers’ Behavioral Intention of GenAI-Supported Clothing Customization Services" Systems 13, no. 9: 829. https://doi.org/10.3390/systems13090829
APA StyleHuang, X., Cui, Y., Jia, D., Ma, X., Wang, Z., & Cui, R. (2025). Weaving Cognition, Emotion, Service, and Society: Unpacking Chinese Consumers’ Behavioral Intention of GenAI-Supported Clothing Customization Services. Systems, 13(9), 829. https://doi.org/10.3390/systems13090829

