The Spatiotemporal Characteristics and Spatial Linkages of the Coupling Coordination Between Economic Development and Ecological Resilience in the Guizhou Central Urban Agglomeration
Abstract
1. Introduction
2. Materials and Methods
2.1. Overview of the Study Area
2.2. Data Sources and Preprocessing
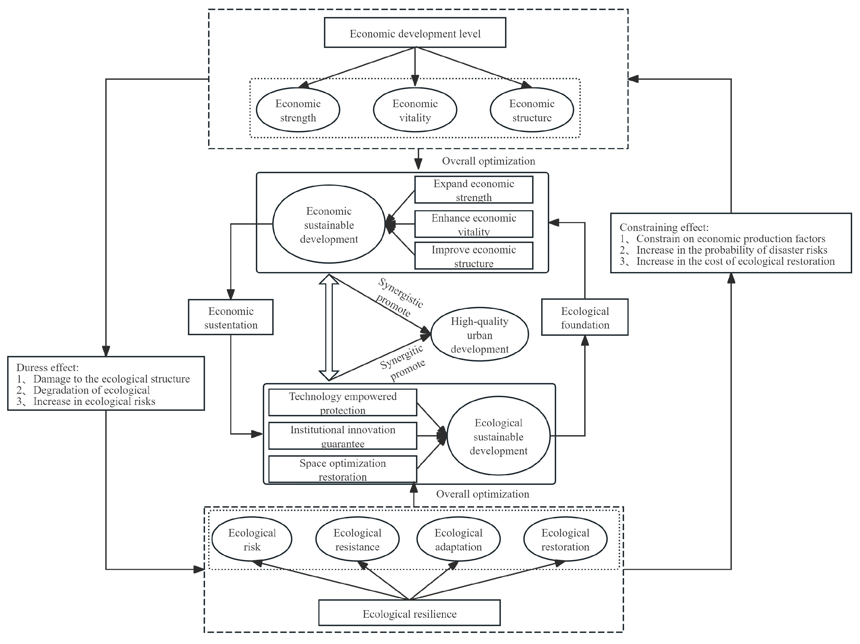
2.3. Research and Framework
2.4. Methods
2.4.1. Construction of an Indicator System for Economic Development Level
| Target Layer | Dimension | Indicator | Units | Weight (%) | Category | Author |
|---|---|---|---|---|---|---|
| Comprehensive Index of Economic Development | Economic Strength | GDP | 108 yuan | 10.53 | + | L. A. Gallo. (2025) [39] |
| Fiscal Revenue | 108 yuan | 10.65 | + | |||
| Total Social Fixed Asset Investment | 108 yuan | 12.21 | + | |||
| Economic Vitality | Per Capita Regional GDP | yuan per capita | 7.49 | + | ||
| Per Capita Income of Rural Residents | yuan per capita | 4.85 | + | Y.-Y. Yu. (2025) [40] | ||
| Per Capita Disposable Income of Urban Residents | yuan per capita | 6.74 | + | |||
| Total Retail Sales of Social Consumer Goods | 108 yuan | 15.19 | + | |||
| Economic Structure | Added Value of Primary Industry | 108 yuan | 8.08 | + | C. Peng, Y. (2025) | |
| Added Value of Secondary Industry | 108 yuan | 10.89 | + | [41] | ||
| Added Value of Tertiary Industry | 108 yuan | 13.37 | + |
2.4.2. Research Status and Innovation Path of Ecological Resilience Evaluation Framework
2.4.3. Construction of Ecological Resilience Index
- Ecological Risk Index
- 2.
- Ecological Resistance Index
- 3.
- Ecological Adaptation Index
- 4.
- Ecological Restoration Index
2.4.4. Entropy Weight Method and Comprehensive Evaluation Method
2.4.5. Construction of the Coupling Coordination Degree Model
2.4.6. Trend Surface Analysis
2.4.7. Spatial Interaction Gravity Model
3. Results
3.1. Temporal–Spatial Evolution Characteristics of Comprehensive Economic Development Level in the Guizhou Central Urban Agglomeration
3.2. Spatiotemporal Evolution Characteristics of the Comprehensive Level of Ecological Resilience in Guizhou Central Urban Agglomeration
3.3. Analysis of Coupling and Coordination Between Economic Development and Ecological Resilience in Guizhou Central Urban Agglomeration
3.3.1. Characteristics of Time-Series Changes in the Coupling and Coordination Degree Between Economic Development and Ecological Resilience
3.3.2. Spatial Evolution Characteristics of Coupling and Coordination Degree Between Economic Development and Ecological Resilience
3.3.3. Coupling and Coordination Type Transition Characteristics of Economic Development and Ecological Resilience in Guizhou Central Urban Agglomeration
3.4. Analysis of the Spatial Connection Network Structure of Coupling Coordination Degree Between Economic Development and Ecological Resilience in the Guizhou Central Urban Agglomeration
4. Discussion
4.1. The Applicability of the Method
4.2. Policy Implications
5. Conclusions
Author Contributions
Funding
Data Availability Statement
Conflicts of Interest
References
- Pu, Y.; Wei, X.; Liu, J.; Zhang, K.; Li, B.; Wei, Z.; Zhang, M.; He, T.; Wang, Y.; Shao, X. Relationship between environmental evolution and human activities in the northeastern Qinghai-Xizang Plateau throughout the past millennium and its implications for the onset of the Anthropocene. Sci. China Earth Sci. 2024, 67, 3536–3549. [Google Scholar] [CrossRef]
- Hong, W.; Zhao, Y.; Yang, S.; Yang, X.; Li, Y.; Wang, C. An analytical framework based on social-ecological systems for identifying priority areas for ecological restoration in coastal regions. J. Environ. Manag. 2024, 370, 122958. [Google Scholar] [CrossRef] [PubMed]
- Yan, M.; Zhao, J.; Yan, M. Patterns, processes, and differentiation mechanisms of China’s transition from old to new economic drivers. J. Geogr. Sci. 2024, 34, 1697–1718. [Google Scholar] [CrossRef]
- Wu, Z.; Zhu, D.; Xiong, K.; Wang, X. Dynamics of landscape ecological quality based on benefit evaluation coupled with the rocky desertification control in South China Karst. Ecol. Indic. 2022, 138, 108870. [Google Scholar] [CrossRef]
- Ye, D.; Yang, L.; Zhou, M. Spatiotemporal Variation in Ecosystem Health and Its Driving Factors in Guizhou Province. Land 2023, 12, 1439. [Google Scholar] [CrossRef]
- Wang, K.; Ma, H.; Fang, C. The relationship evolution between urbanization and urban ecological resilience in the Northern Slope Economic Belt of Tianshan Mountains, China. Sustain. Cities Soc. 2023, 97, 104783. [Google Scholar] [CrossRef]
- Stern, D.I. The Rise and Fall of the Environmental Kuznets Curve. World Dev. 2004, 32, 1419–1439. [Google Scholar] [CrossRef]
- Cao, M.X.; Lu, X.Y.; Qin, Z.X.; Liu, X.L.; Li, F. Social-ecological system changes in China from 1990 to 2018. Ecol. Indic. 2022, 139, 108926. [Google Scholar] [CrossRef]
- Holling, C.S. Resilience and Stability of Ecological Systems. Annu. Rev. Ecol. Evol. Syst. 1973, 4, 1–23. [Google Scholar] [CrossRef]
- Ostrom, E. A general framework for analyzing sustainability of social-ecological systems. Science 2009, 325, 419–422. [Google Scholar] [CrossRef] [PubMed]
- Witharana, L.; Chen, D.; Curio, J.; Burman, A. Traditional ecological knowledge in High Mountain Asia: A pathway to climate resilience in agriculture amidst changing climates. Adv. Clim. Chang. Res. 2025, 16, 167–182. [Google Scholar] [CrossRef]
- Colding, J. ‘Ecological land-use complementation’ for building resilience in urban ecosystems. Landsc. Urban Plan. 2007, 81, 46–55. [Google Scholar] [CrossRef]
- Preiser, R.; Biggs, R.; De Vos, A.; Folke, C. Social-ecological systems as complex adaptive systems organizing principles for advancing research methods and approaches. Ecol. Soc. 2018, 23, 46. [Google Scholar] [CrossRef]
- Ziervogel, G.; Enqvist, J.; Metelerkamp, L.; van Breda, J. Supporting transformative climate adaptation: Community-level capacity building and knowledge co-creation in South Africa. Clim. Policy 2022, 22, 607–622. [Google Scholar] [CrossRef]
- Srinivasan, J.; Jones, K.; Morgan, M. Unpacking the Taxonomy of Wildland Fire Collaboratives in the United States West: Impact of Response Diversity on Social-Ecological Resilience. Environ. Manag. 2025, 75, 1349–1367. [Google Scholar] [CrossRef]
- Wang, Y.; Cai, Y.; Xie, Y.; Chen, L.; Zhang, P. An integrated approach for evaluating dynamics of urban eco-resilience in urban agglomerations of China. Ecol. Indic. 2023, 146, 109859. [Google Scholar] [CrossRef]
- Lu, F.; Liu, Q.; Wang, P. Spatiotemporal characteristics of ecological resilience and its influencing factors in the Yellow River Basin of China. Sci. Rep. 2024, 14, 16988. [Google Scholar] [CrossRef]
- Chu, X.; Deng, X.; Jin, G.; Wang, Z.; Li, Z. Ecological security assessment based on ecological footprint approach in Beijing-Tianjin-Hebei region, China. Phys. Chem. Earth Parts A/B/C 2017, 101, 43–51. [Google Scholar] [CrossRef]
- Zhu, S.; Feng, H.; Shao, Q. Evaluating Urban Flood Resilience within the Social-Economic-Natural Complex Ecosystem: A Case Study of Cities in the Yangtze River Delta. Land 2023, 12, 1200. [Google Scholar] [CrossRef]
- Huang, J.; Zhong, P.; Zhang, J.; Zhang, L. Spatial-temporal differentiation and driving factors of ecological resilience in the Yellow River Basin, China. Ecol. Indic. 2023, 154, 110763. [Google Scholar] [CrossRef]
- Xie, X.; Zhou, G.; Yu, S. Study on Rural Ecological Resilience Measurement and Optimization Strategy Based on PSR-“Taking Weiyuan in Gansu Province as an Example”. Sustainability 2023, 15, 5462. [Google Scholar] [CrossRef]
- Pan, Y.; Jiao, S.; Hu, J.; Guo, Q.; Yang, Y. An Ecological Resilience Assessment of a Resource-Based City Based on Morphological Spatial Pattern Analysis. Sustainability 2024, 16, 6476. [Google Scholar] [CrossRef]
- Li, K.; Yan, Q.; Wu, Z.; Li, G.; Yi, M.; Ma, X. A Study on the Spatiotemporal Heterogeneity and Driving Forces of Ecological Resilience in the Economic Belt on the Northern Slope of the Tianshan Mountains. Land 2025, 14, 196. [Google Scholar] [CrossRef]
- Ji, X.; Nie, Z.; Wang, K.; Xu, M.; Fang, Y. Spatiotemporal evolution and influencing factors of urban resilience in the Yellow River Basin, China. Reg. Sustain. 2024, 5, 100159. [Google Scholar] [CrossRef]
- Wang, L.; Yuan, M.; Li, H.; Chen, X. Exploring the coupling coordination of urban ecological resilience and new-type urbanization: The case of China’s Chengdu–Chongqing Economic Circle. Environ. Technol. Innov. 2023, 32, 103372. [Google Scholar] [CrossRef]
- Wang, S.; Cui, Z.; Lin, J.; Xie, J.; Su, K. The coupling relationship between urbanization and ecological resilience in the Pearl River Delta. J. Geogr. Sci. 2022, 32, 44–64. [Google Scholar] [CrossRef]
- Wang, Y.; Li, Y. The Impact of the Digital Economy on Urban Ecosystem Resilience in the Yellow River Basin. Sustainability 2025, 17, 790. [Google Scholar] [CrossRef]
- Xie, X.; Fang, B.; He, S. Is China’s Urbanization Quality and Ecosystem Health Developing Harmoniously? An Empirical Analysis from Jiangsu, China. Land 2022, 11, 530. [Google Scholar] [CrossRef]
- Wang, Z.; Liu, Y.; Li, Y.; Su, Y. Response of Ecosystem Health to Land Use Changes and Landscape Patterns in the Karst Mountainous Regions of Southwest China. Int. J. Environ. Res. Public Health 2022, 19, 3273. [Google Scholar] [CrossRef]
- Lu, N.; Liu, L.; Yu, D.; Fu, B. Navigating trade-offs in the social-ecological systems. Curr. Opin. Environ. Sustain. 2021, 48, 77–84. [Google Scholar] [CrossRef]
- Sun, M.; Li, X.; Yang, R.; Zhang, Y.; Zhang, L.; Song, Z.; Liu, Q.; Zhao, D. Comprehensive partitions and different strategies based on ecological security and economic development in Guizhou Province, China. J. Clean. Prod. 2020, 274, 122794. [Google Scholar] [CrossRef]
- Anser, M.K.; Ali, S.; Umair, M.; Javid, R.; Mirzaliev, S. Energy consumption, technological innovation, and economic growth in BRICS: A GMM panel VAR framework analysis. Energy Strategy Rev. 2024, 56, 101587. [Google Scholar] [CrossRef]
- Meng, G.; Wang, K.; Wang, F.; Dong, Y. Analysis of the tourism-economy-ecology coupling coordination and high-quality development path in karst Guizhou Province, China. Ecol. Indic. 2023, 154, 110858. [Google Scholar] [CrossRef]
- Mulder, C.; Conti, E.; Mancinelli, G. Carbon budget and national gross domestic product in the framework of the Paris Climate Agreement. Ecol. Indic. 2021, 130, 108066. [Google Scholar] [CrossRef]
- Zheng, Z.; Zhu, Y.; Zhang, Y.; Yin, P. The impact of China’s regional economic integration strategy on the circular economy: Policy effects and spatial spillovers. J. Environ. Manag. 2025, 373, 123669. [Google Scholar] [CrossRef] [PubMed]
- Ouyang, X.; Chen, J.; Wei, X.; Li, J. Ecological resilience in China’s ten urban agglomerations: Evolution and influence under the background of carbon neutrality. Ecol. Model. 2025, 508, 111226. [Google Scholar] [CrossRef]
- Doan, Q.C. The spatiotemporal trends of urban-rural green spaces and their heterogeneous relationships with population and economic vitality: Evidence from the Red River Delta, Vietnam. Socio-Econ. Plan. Sci. 2024, 93, 101885. [Google Scholar] [CrossRef]
- Huang, H.; Chen, Z.; Tan, C.; Liu, H. Using a three-tier structural decomposition analysis to assess industrial structure transformation and carbon emissions in China. Energy 2025, 335, 137817. [Google Scholar] [CrossRef]
- Gallo, L.A.; Jin, H.; Sridharan, S.A. Unraveling the time-series dynamics between aggregate earnings and GDP. J. Account. Econ. 2025, 101806, in press. [Google Scholar] [CrossRef]
- Yu, Y.-Y.; Zhong, C.-Y.; Zhang, S.-X.; Jiang, H.-D. The economic burden of a carbon tax on Chinese residents: A gender and income perspective. Energy Econ. 2025, 147, 108601. [Google Scholar] [CrossRef]
- Peng, C.; Qiao, Y.; Long, H.; Wang, Y. Assessing economic resilience in a manufacturing-based region through industrial restructuring with environmental thresholds: An updating framework. China Econ. Rev. 2025, 92, 102441. [Google Scholar] [CrossRef]
- Shmelev, S.E.; Shmeleva, I.A. Smart and sustainable benchmarking of cities and regions in Europe: The application of multicriteria assessment. Cities 2025, 156, 105533. [Google Scholar] [CrossRef]
- Han, H.; Qian, X.; Dong, L. Resilience and sustainability: The Stimulus-Recovery-Adaptation Model for adaptation of Anthropogenic Social-Ecological-Technological Systems to external disasters. Resour. Conserv. Recycl. 2025, 223, 108501. [Google Scholar] [CrossRef]
- Jatav, S.S.; Naik, K. Measuring the agricultural sustainability of India: An application of Pressure-State-Response (PSR) model. Reg. Sustain. 2023, 4, 218–234. [Google Scholar] [CrossRef]
- Wang, H.; Ge, Q. Ecological resilience of three major urban agglomerations in China from the “environment–society” coupling perspective. Ecol. Indic. 2024, 169, 112944. [Google Scholar] [CrossRef]
- Ahtiainen, H.; Dodd, L.F.; Korpinen, S.; Pakalniete, K.; Saikkonen, L. Quantifying effectiveness and sufficiency of measures—An application of the DPSIR framework for the marine environment. Mar. Policy 2025, 172, 106480. [Google Scholar] [CrossRef]
- Xiu, C.; Wei, Y.; Wang, Q. Evaluation of urban resilience of Dalian city based on the perspective of “Size-Density-Morphology”. Acta Geogr. Sin. 2018, 73, 2315–2328. [Google Scholar]
- Zhu, Y.; Zhang, Y.; Ma, L.; Yu, L.; Wu, L. Simulating the dynamics of cultivated land use in the farming regions of China: A social-economic-ecological system perspective. J. Clean. Prod. 2024, 478, 143907. [Google Scholar] [CrossRef]
- Vibhatabandhu, P.; Leelakun, P.; Yottiam, A.; Kanokkantapong, V.; Srithongouthai, S. Integration of microplastics and heavy metals in the potential ecological risk index: Spatial pollution assessment of sediments in the inner Gulf of Thailand. Chemosphere 2025, 376, 144280. [Google Scholar] [CrossRef]
- Deng, S.; Luo, M.; Wang, W.; Lan, S.; Xu, W.; Mai, X.; Zhang, W. Assessment of biodiversity and landscape changes during the Pinglu Canal construction and the benefits of ecological restoration based on Rao’s Q index. Ecol. Eng. 2025, 219, 107709. [Google Scholar] [CrossRef]
- Zhao, X.; Zhang, Y.; Tang, H.; Zhang, Q.; Cui, C.; Qin, B. Water quality improvements and ecological inertia: A basin-wide assessment of ecosystem recovery in the Yangtze River system (2005–2022). Ecol. Indic. 2025, 176, 113700. [Google Scholar] [CrossRef]
- Li, Z.; Adam, N.A.; Mirzaliev, S.; Saydullaev, S.; Bai, H. An integrated approach for evaluating the spatial and temporal dynamics of ecosystem services and ecological risk urban agglomerations in China. Ecol. Indic. 2025, 172, 113248. [Google Scholar] [CrossRef]
- Costanza, R.; d’Arge, R.; de Groot, R.; Farber, S.; Grasso, M.; Hannon, B.; Limburg, K.; Naeem, S.; O’Neill, R.V.; Paruelo, J.; et al. The value of the world’s ecosystem services and natural capital. Nature 1997, 387, 253–260. [Google Scholar] [CrossRef]
- Xie, G.D.; Zhang, C.X.; Zhang, L.M.; Chen, W.H.; Li, S.M. Improvement of the Evaluation Method for Ecosystem Service Value Based on Per Unit Area. J. Nat. Resour. 2015, 30, 1243–1254. [Google Scholar]
- Lin, Q.; Su, H.; Sammonds, P.; Xu, M.; Yan, C.; Zhu, Z. Evaluation and Prediction of Ecosystem Services Value in Urban Agglomerations Using Land Use/Cover Change Analysis: Case Study of Wuhan in China. Land 2024, 13, 1154. [Google Scholar] [CrossRef]
- Kang, P.; Chen, W.; Hou, Y.; Li, Y. Linking ecosystem services and ecosystem health to ecological risk assessment: A case study of the Beijing-Tianjin-Hebei urban agglomeration. Sci. Total Environ. 2018, 636, 1442–1454. [Google Scholar] [CrossRef]
- Fujita, M.; Krugman, P. The new economic geography: Past, present and the future. Pap. Reg. Sci. 2004, 83, 139–164. [Google Scholar] [CrossRef]
- Tinbergen, J.; Bos, H. Mathematical Models of Economic Growth; McGraw-Hill Book Company, Inc.: Columbus, OH, USA, 1962. [Google Scholar]
- Shmelev, S. Sustainable Cities Reimagined; Routledge: London, UK, 2019. [Google Scholar]
- Sun, W.; Lin, X.; Liang, Y.; Li, L. Regional Inequality in Underdeveloped Areas: A Case Study of Guizhou Province in China. Sustainability 2016, 8, 1141. [Google Scholar] [CrossRef]
- Jiang, D.; Zhu, W.; Zhang, Z. The Spatiotemporal Coupling and Synergistic Evolution of Economic Resilience and Ecological Resilience in Africa. Sustainability 2025, 17, 863. [Google Scholar] [CrossRef]
- Cinner, J.E.; Barnes, M.L. Social Dimensions of Resilience in Social-Ecological Systems. One Earth 2019, 1, 51–56. [Google Scholar] [CrossRef]
- Zou, Y.; Wang, M. Does environmental regulation improve energy transition performance in China? Environ. Impact Assess. Rev. 2024, 104, 107335. [Google Scholar] [CrossRef]
- Qu, S.; Zhang, Y.; Huang, F.; Gao, J. Assessing regional sustainability from the perspective of reconciling social-ecological resilience and human well-being: Empirical evidence from China. Appl. Geogr. 2025, 182, 103720. [Google Scholar] [CrossRef]
- Chen, M.; Batlle, C.; Costa-Castelló, R.; Na, J. A Two-Dimensional State-Space Model for Metal Hydride Storage Tanks and Parameter Sensitivity Analysis. IFAC-Pap. 2024, 58, 162–167. [Google Scholar] [CrossRef]
- Zhang, K.; Jin, Y.; Li, D.; Wang, S.; Liu, W. Spatiotemporal variation and evolutionary analysis of the coupling coordination between urban social-economic development and ecological environments in the Yangtze River Delta cities. Sustain. Cities Soc. 2024, 111, 105561. [Google Scholar] [CrossRef]
- Frondoni, R.; Mollo, B.; Capotorti, G. A landscape analysis of land cover change in the Municipality of Rome (Italy): Spatio-temporal characteristics and ecological implications of land cover transitions from 1954 to 2001. Landsc. Urban Plan. 2011, 100, 117–128. [Google Scholar] [CrossRef]









| Framework Type | Framework Name | Core Logic | Advantage | Limitations | Author |
|---|---|---|---|---|---|
| Based on core resilience capabilities | Resistance-Response-Innovation | Focus on the active behavior chain of the system in response to disturbances | Emphasizes the initiative of the system and is suitable for capturing dynamic adaptation processes. | The “innovation” dimension is difficult to quantify and susceptible to subjective influences; it ignores the source of risks. | S. E. Shmelev (2025) [42] |
| Resistance-Adaptation-Recovery | Covers the entire cycle of disturbance response (resistance—adaptation—recovery) | Clear logic, directly corresponding to the core connotation of resilience. | Ignoring risk sources; risk of indicator redundancy; static assessment neglecting dynamic processes | H. Han, X. (2025) [43] | |
| Risk-Connectivity-Potential | Combining risk identification and system potential evaluation | Strong spatial correlation, suitable for fine-scale analysis. | The definition of “potential” is vague; data acquisition is difficult. | ||
| Based on system interaction relationships | Pressure-State-Response (PSR) | The causal feedback chain between human activities and ecosystems | It is highly operable and easily linked to policies. | Ignoring the dynamic changes in the system’s own resilience (such as recovery speed) | S. S. Jatav. (2023) [44] |
| DPSIR framework | Based on the causal chain of “Drivers-Pressures-State-Impact-Response”, it systematically depicts the interactive relationship between humans and ecosystems. | Covers the entire chain of “root cause-result-response” and is suitable for macro-scale ecological security assessment. | The indicator system is complex; data acquisition is difficult; and the characterization of “dynamic recovery capability” is weakened. | H. Wang. (2024) [45] H. Ahtiainen. (2025) [46] | |
| Based on urban spatial characteristics | Scale-Density-Resilience | The relationship between urban spatial structure and ecological resilience | It is closely aligned with the actual situation of urban development, and data is easily accessible. | It focuses on spatial form, with insufficient characterization of the inherent resilience of ecosystems. | X. I. U. (2018) [47] |
| Natural-Economic-Social Complex System | The impact of multi-system synergy on resilience | It is highly comprehensive, taking both ecological and human factors into account. | Controversies over weight allocation among dimensions; economic indicators tend to dominate the results. | Y. Zhu, Y. (2024) [48] | |
| Ecological Footprint Method | Ecological Surplus/Deficit Model Emergy Ecological Footprint Model | Theory of Ecosystem Sustainability Threshold | It is quantitatively intuitive and suitable for evaluating the limits of ecological resilience. | Ignoring system structure; failing to reflect dynamic adaptation; being sensitive to spatial scales. |
| Target Layer | Indicator | Weight (%) | Category | Author |
|---|---|---|---|---|
| Ecological Resilience Index (ERI) | Ecological Risk Index | 7.05 | - | P.Vibhatabandhu. (2025) [49] |
| Ecological Resistance Index | 38.80 | + | S. Deng, M (2025) [50] | |
| Ecological Adaptation Index | 40.81 | + | H. Han, X. (2025) [43] | |
| Ecological Recovery Index | 13.24 | + | X. Zhao, Y. (2025) [51] |
| Land Use Type | Cultivated Land | Forest Land | Grassland | Water Area | Construction Land | Unused Land |
|---|---|---|---|---|---|---|
| Guizhou Central Urban Agglomeration | 4058.06 | 18,792.84 | 12,204.72 | 89,880.76 | 0 | 1143.56 |
| Land Use Category | Cultivated Land | Forest Land | Grassland | Water Area | Construction Land | Unused Land |
|---|---|---|---|---|---|---|
| Resistance coefficient | 0.5 | 0.9 | 0.6 | 0.8 | 0.5 | 0.3 |
| Elasticity coefficient | 0.5 | 0.7 | 0.7 | 0.8 | 0.3 | 0.2 |
| Coupling Coordination Degree | Coordination Level | Num | The Relative Magnitude U1 of and U2 | Coupling Coordination Degree | Coordination Level | Num | The Relative Magnitude U1 of and U2 |
|---|---|---|---|---|---|---|---|
| D [0.0, 0.1) | Extreme Disruption | I-1 | U1 > U2 | D [0.5, 0.6) | Marginal Coordination | VI-1 | U1 > U2 |
| I-2 | U1 < U2 | VI-2 | U1 < U2 | ||||
| I-3 | U1 ≈ U2 | VI-3 | U1 ≈ U2 | ||||
| D [0.1, 0.2) | Severe Disruption | II-1 | U1 > U2 | D [0.6, 0.7) | Primary Coordination | VII-1 | U1 > U2 |
| II-2 | U1 < U2 | VII-2 | U1 < U2 | ||||
| II-3 | U1 ≈ U2 | VII-3 | U1 ≈ U2 | ||||
| D [0.2, 0.3) | Moderate Disruption | III-1 | U1 > U2 | D [0.7, 0.8) | Moderate Coordination | VIII-1 | U1 > U2 |
| III-2 | U1 < U2 | VIII-2 | U1 < U2 | ||||
| III-3 | U1 ≈ U2 | VIII-3 | U1 ≈ U2 | ||||
| D [0.3, 0.4) | Mild Disruption | IV-1 | U1 > U2 | D [0.8, 0.9) | Sound Coordination | IX-1 | U1 > U2 |
| IV-2 | U1 < U2 | IX-2 | U1 < U2 | ||||
| IV-3 | U1 ≈ U2 | IX-3 | U1 ≈ U2 | ||||
| D [0.4, 0.5) | Near-Threshold Disruption | V-1 | U1 > U2 | D [0.9, 1.0] | High-quality coordination | X-1 | U1 > U2 |
| V-2 | U1 < U2 | X-2 | U1 < U2 | ||||
| V-3 | U1 ≈ U2 | X-3 | U1 ≈ U2 |
| Year | Ecological Risk Index | Ecological Resistance Index | Ecological Adaptation Index | Ecological Recovery Index | Ecological Resilience Index |
|---|---|---|---|---|---|
| 2005 | 0.874 | 0.484 | 0.421 | 0.683 | 0.522 |
| 2010 | 0.866 | 0.488 | 0.423 | 0.684 | 0.524 |
| 2015 | 0.857 | 0.487 | 0.426 | 0.679 | 0.524 |
| 2020 | 0.802 | 0.490 | 0.444 | 0.641 | 0.523 |
| Change Rate in 2005–2010 | −0.98% | 0.94% | 0.46% | 0.10% | 0.39% |
| Change Rate in2010–2015 | −0.98% | −0.20% | 0.75% | −0.81% | −0.08% |
| Change Rate in2015–2020 | −6.47% | 0.58% | 4.32% | −5.56% | −0.06% |
| Change Rate in2005–2020 | −8.29% | 1.33% | 5.58% | −6.23% | 0.26% |
| Region | 2005 | 2010 | 2015 | 2020 | Region | 2005 | 2010 | 2015 | 2020 | Region | 2005 | 2010 | 2015 | 2020 |
|---|---|---|---|---|---|---|---|---|---|---|---|---|---|---|
| Longli | 123.80 | 211.86 | 356.63 | 453.63 | Wengan | 45.97 | 81.79 | 133.07 | 167.88 | Honghuagang | 83.49 | 130.08 | 206.85 | 242.63 |
| Huishui | 51.45 | 90.79 | 151.49 | 186.76 | Changshun | 44.56 | 84.52 | 140.82 | 175.00 | Huichuan | 71.06 | 112.81 | 175.74 | 213.02 |
| Nanming | 345.16 | 533.03 | 879.26 | 848.32 | Qingzhen | 153.55 | 251.44 | 418.98 | 493.06 | Bozhou | 100.04 | 157.20 | 252.89 | 295.79 |
| Yunyan | 370.51 | 562.24 | 904.56 | 551.30 | Huaxi | 148.02 | 235.78 | 446.86 | 516.16 | Renhuai | 50.81 | 87.33 | 142.16 | 185.44 |
| Qianxi | 78.34 | 137.97 | 221.31 | 263.34 | Wudang | 178.12 | 266.74 | 425.00 | 480.66 | Majiang | 42.30 | 78.35 | 124.49 | 158.30 |
| Dafang | 50.55 | 90.93 | 148.68 | 175.20 | Baiyun | 241.20 | 339.41 | 614.69 | 632.27 | Xixiu | 68.20 | 114.74 | 200.52 | 240.87 |
| Duyun | 46.97 | 80.76 | 132.55 | 162.63 | Guanshanhu | 243.53 | 383.08 | 666.20 | 758.15 | Pingba | 87.44 | 153.08 | 257.13 | 320.78 |
| Jinsha | 67.70 | 119.23 | 194.10 | 228.71 | Xifeng | 88.67 | 147.17 | 247.10 | 295.58 | Puding | 42.73 | 79.01 | 133.24 | 164.23 |
| Zhijin | 58.40 | 107.07 | 176.87 | 208.62 | Xiuwen | 139.38 | 226.45 | 380.28 | 447.32 | Zhenning | 22.55 | 43.28 | 73.29 | 91.85 |
| Fuquan | 54.06 | 94.12 | 152.84 | 190.44 | Kaiyang | 90.10 | 147.12 | 241.42 | 296.55 | Kaili | 33.26 | 57.09 | 100.09 | 123.82 |
| Guiding | 74.34 | 129.85 | 213.65 | 273.38 | Suiyang | 33.92 | 54.73 | 87.73 | 104.12 | Qixingguan | 33.19 | 58.50 | 97.59 | 116.89 |
Disclaimer/Publisher’s Note: The statements, opinions and data contained in all publications are solely those of the individual author(s) and contributor(s) and not of MDPI and/or the editor(s). MDPI and/or the editor(s) disclaim responsibility for any injury to people or property resulting from any ideas, methods, instructions or products referred to in the content. |
© 2025 by the authors. Licensee MDPI, Basel, Switzerland. This article is an open access article distributed under the terms and conditions of the Creative Commons Attribution (CC BY) license (https://creativecommons.org/licenses/by/4.0/).
Share and Cite
Liu, Z.; Zhao, J.; Chen, B.; Yao, Y.; Zhao, M. The Spatiotemporal Characteristics and Spatial Linkages of the Coupling Coordination Between Economic Development and Ecological Resilience in the Guizhou Central Urban Agglomeration. Systems 2025, 13, 776. https://doi.org/10.3390/systems13090776
Liu Z, Zhao J, Chen B, Yao Y, Zhao M. The Spatiotemporal Characteristics and Spatial Linkages of the Coupling Coordination Between Economic Development and Ecological Resilience in the Guizhou Central Urban Agglomeration. Systems. 2025; 13(9):776. https://doi.org/10.3390/systems13090776
Chicago/Turabian StyleLiu, Zhi, Jiayi Zhao, Bo Chen, Yongli Yao, and Min Zhao. 2025. "The Spatiotemporal Characteristics and Spatial Linkages of the Coupling Coordination Between Economic Development and Ecological Resilience in the Guizhou Central Urban Agglomeration" Systems 13, no. 9: 776. https://doi.org/10.3390/systems13090776
APA StyleLiu, Z., Zhao, J., Chen, B., Yao, Y., & Zhao, M. (2025). The Spatiotemporal Characteristics and Spatial Linkages of the Coupling Coordination Between Economic Development and Ecological Resilience in the Guizhou Central Urban Agglomeration. Systems, 13(9), 776. https://doi.org/10.3390/systems13090776

