On the Origins and Applications of the Cybernetic Steady-State Model as Systems-Theoretical Reference Model
Abstract
- How this specific model can be traced back to earlier thoughts on systems theories, and consequently, how it is a result of combining concepts from biology, control theory, engineering, information theory and systems theories.
- Which potential applications this reference model has with a particular focus on recurring processes such as those found in operations management.
1. Tracing the Steady-State Model Back to Its Roots
1.1. Advocating the Steady-State by Ludwig von Bertalanffy
1.2. James G. Miller’s Quest for Pathological Enumeration
1.3. Viable System Model by Stafford Beer
1.4. Capturing Interaction by Claude E. Shannon
1.5. Putting These Four Contributions Together
2. Building Blocks of Steady-State Model
2.1. Boundary Zones as Central Tenet for Steady-State Model
2.2. Potential Limitations
3. Some Applications of the Steady-State Model
- The integration of separate control mechanisms, regulatory activities and processes for the boundary zones makes the steady-state model suitable as a reference model for technological, biological and social systems (particularly for organisations as entities). This is akin to Miller’s [20,22,29] vision for his living systems theory and Beer’s [39] views on the viable system model. Miller and Jessie Miller [100] (p. 162) present symbols for living systems theory that correspond with the steady-state model, but they have not put them together in a reference model. Moreover, they [26] (pp. 249–252) indicate the application to a hospital, army battalions and IBM Corporation, though without providing models and detail. And, Beer’s [38] (pp. 168, 199) viable system model does not model mechanisms such as feedforward and is less explicit about boundary zones. Thus, compared to these models it offers a different interpretation with regard to control mechanisms and to regulatory activities; hopefully this will be seen as an extension of these reference models instead of a competing conceptualisation.
- Particularly for organisations, this steady-state model can be used for approaches such as business process re-engineering and information systems in general. Dekkers [101] presents six case studies in which the steady-state model has been used for analysis of business processes. For this study, though the focus was on evolutionary processes, the steady-state model served as reference model for analysis, which made it possible to perform a qualitative comparative analysis. Specifically, the steady-state model was used to examine the control processes and the flow of information in the six underlying case studies. Also, Hess and Oesterlee [102] (pp. 81–82) point in this direction when they draw attention to the role of information systems that should be better understood. The steady-state model captures the roles by separating the primary processes from the control processes; the teleonic management framework of Járos and Dostal [36] (pp. 205–209) hints at the same thought. This means that, in the case of a primary process consisting of information, for example, the processing of insurance policies, these two distinct roles of data and information may have to be treated differently by information systems. Some works, for example, Aguilar-Savén [103] (p. 133), Childe et al. [104] and Jansen-Vullers et al. [105], distinguish between processes and their control but mostly in an implicit way. In other publications about information systems and business process re-engineering, such as Kettinger et al. [106], List and Korherr [107], and Scheepers and Scheepers [108], this difference is also absent. The separation of the two processes is important because primary processes can be associated with creating value for customers and control processes with performance management; information systems can embed both processes with their different roles. A distinction between primary and control processes may address the concern of Childe et al. [104] (p. 32) that processes are not well defined, something to which later works, for instance, [109], have not contributed or have left open options for the modelling process, e.g., [110] (p. 44) or resorted to the use of simplified models such as IDEF0 and IDEF3, for example, [111] and [112] (p. 115).
- In this sense, the steady-state model addresses the need set out by Sagasti and Mittrof [113] (pp. 698, 705) for conceptualisation and modelling in operations management research in the context of problem-solving. This potential for conceptual models fits with the call for Mode 2 type of research and action research as outlined by van Aken [114] (p. 31); Mode 2 in the context here is aiming at solving field problems as they are also called, see Meredith [115]. Modelling in operations research seems largely confined to regressions models, for example, [116,117], which only list factors and determinants, or other forms of mathematical modelling, for instance, [118,119,120]. The steady-state model offers a more comprehensive reference model for conceptualisation of processes for operations that could be used to organise factors and determinants a priori in empirical research; outcomes of these studies may then be used for generalisation across studies and for contextual understanding.
- The generic steady-state model can be used for approaches to designing organisational structures. Such an application is found in the case study of an overhaul project of heavy-duty equipment [121]. It links the characteristics of the primary processes and control processes as a base for redesigning organisational structures based on analysis and grouping of resources. From a more generic perspective, the design of an organisational structure may use the steady-state model to group resources for these processes into teams, departments, organisational units, etc., see Dekkers [122] (pp. 429–434); to the same purpose, Emery and Trist [123] (p. 293) use the term differentiation. This notion is merely implicitly present in other works, such as Childe et al. [104] (pp. 28–29), Jang [111] (p. 217), and Melão and Pidd [112] (pp. 112–113, 117–118, 121). Therefore, grouping of processes and resources using the steady-state model as reference model could constitute a systemic approach to analysis and design of organisations.
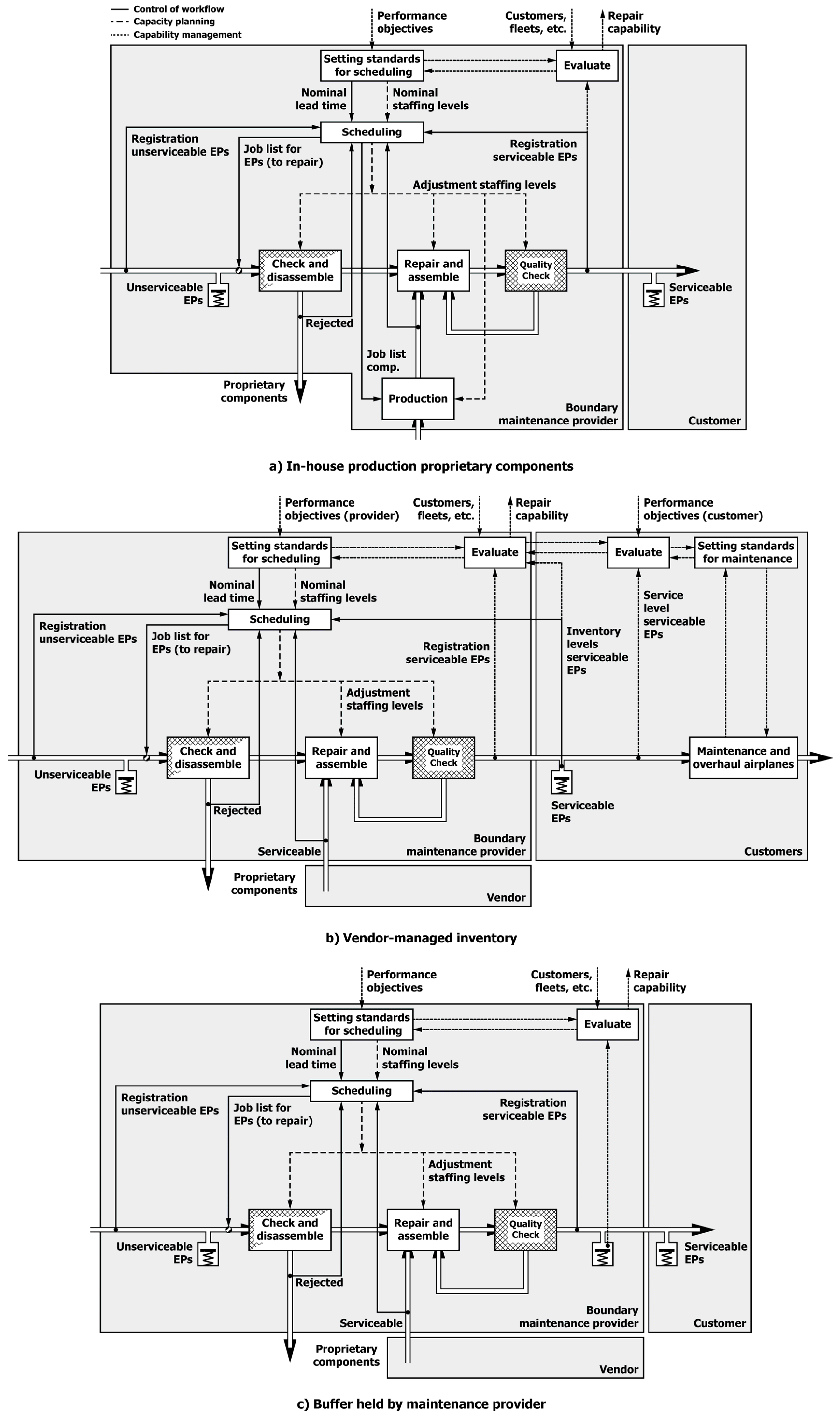
- Furthermore, the design of collaborative networks might benefit from this steady-state model, especially how boundary zones from two separate actors in such a network are interrelated. Schuh et al. [124] hint in their paper towards this. Moreover, Dekkers and van Luttervelt [125] (pp. 12–13) suggest a reconfiguration model for industrial networks based on the steady-state model; this proposition for reconfiguration uses performance criteria to reposition processes and resources in response to orders and changes in the markets. Also, the regulatory zone could be viewed as a central concept for self-criticality in networks, see Kühnle [126]. Self-criticality is the capability of a system to evaluate its own performance, akin to the concept of teleons as described by Járos and Dostal [36] (pp. 198–199); it was introduced in Figure 4 as the control loop for evaluation in the regulatory boundary zone. In addition, it could be a background model for the integration of suppliers in the boundary control of focal firms, a notion well-embedded in lean production as supplier integration, see Das et al. [127] and Sánchez and Pérez [128] (p. 1444), but as of yet with no explanatory model. Therefore, the steady-state model could be used a reference model for collaborative networks.
- The model can be used for operations research and decision sciences in addition to methods for cybernetics, structuring problems, system dynamics and soft systems methodology that are mentioned by Mingers and White [129] (pp. 1148–1153) for the purpose of advancing investigations into operations research. From this perspective, Veeke et al. [2] (Ch. 11) present the design of a container model based on the steady-state model; simulation was used to define parameters for the design, such as the possibility to share resources (container cranes). Moreover, the model could be used for simulation modelling in both a post-positivist and constructivist tradition for the advancement of theory, see Kabak et al. [130] (p. 707).
4. Application of Steady-State Model to Maintenance
4.1. Case A: Maintenance Department
4.2. Cases B and C: Maintenance Service Providers
4.3. Use of Steady-State Model for the Three Cases
5. Reflecting on Its Contribution
5.1. Contribution to (Business) Process Modelling in Operations Management
5.2. Contribution to Domain of Systems Theories
6. Concluding Remarks
Funding
Data Availability Statement
Acknowledgments
Conflicts of Interest
| 1 | To distinguish between James Grier Miller and his wife Jessie L. Miller, the latter is denoted ‘Jessie Miller’ from hereon. |
| 2 | The distinction of aspects in this manner, possibly goes back to the thoughts of Herman Dooyeweerd—a Dutch philosopher—, although he called them ‘modalities’ and ‘modal aspects.’ According to Friesen [43], he came forward with these ideas in 1922. It is not clear how Dooyeweerd’s concept of modal aspects made its way into systems theories, even though the thinking is remarkably similar. |
| 3 | To distinguish E.J. Miller from James G. Miller and his wife Jessie L. Miller, he will be called ‘E.J. Miller’ from hereon. |
| 4 | The interpretation of coding here is seen as separate for primary processes and control processes. For example, Brown [88] (p. 323) sees this all as one type of coding. |
References
- Dekkers, R. Applied Systems Theory; Springer: Cham, Switzerland, 2015. [Google Scholar]
- Veeke, H.P.M.; Ottjes, J.A.; Lodewijks, G. The Delft Systems Approach: Analysis and Design of Industrial Systems; Springer: London, UK, 2008. [Google Scholar]
- in ’t Veld, J. Analyse van Organisatieproblemen: Een Toepassing van Denken in Systemen en Processen; Agon Elsevier: Amsterdam, The Netherlands, 1975. [Google Scholar]
- von Bertalanffy, L. General System Theory; George Braziller: New York, NY, USA, 1973. [Google Scholar]
- Gorelik, G. Bogdanov’s Tektologia, General Systems Theory, and Cybernetics. Cybern. Syst. Int. J. 1987, 18, 157–175. [Google Scholar] [CrossRef]
- Gorelik, G. Reemergence of Bogdanov’s Tektology in Soviet Studies of Organization. Acad. Manag. J. 1975, 18, 345–357. [Google Scholar] [CrossRef]
- von Bertalanffy, L. An Outline Of General System Theory. Br. J. Philos. Sci. 1950, 1, 134–165. [Google Scholar] [CrossRef]
- von Bertalanffy, L. The History and Status of General Systems Theory. Acad. Manag. J. 1972, 15, 407–426. [Google Scholar] [CrossRef]
- von Bertalanffy, L. The Theory of Open Systems in Physics and Biology. Science 1950, 111, 23–29. [Google Scholar] [CrossRef]
- Drack, M.; Schwarz, G. Recent Developments in General System Theory. Syst. Res. Behav. Sci. 2010, 27, 601–610. [Google Scholar] [CrossRef]
- Lloyd, D.; Aon, M.A.; Cortassa, S. Why Homeodynamics, Not Homeostasis? Sci. World 2001, 1, 133–145. [Google Scholar] [CrossRef]
- Johnson, R.A.; Kast, F.E.; Rosenzweig, J.E. Systems Theory and Management. Manag. Sci. 1964, 10, 367–384. [Google Scholar] [CrossRef]
- Katz, D.; Kahn, R.L. The Social Psychology of Organizations; John Wiley & Sons: New York, NY, USA, 1966. [Google Scholar]
- Katz, D.; Kahn, R.L. Organizations and the Systems Concept. In Classics of Organization Theory; Shafritz, J.M., Ott, J.S., Jang, Y.S., Eds.; Cengage Learning: Boston, MA, USA, 2015; pp. 347–358. [Google Scholar]
- Kast, F.E.; Rosenzweig, J.E. General Systems Theory: Applications for Organization and Management. Acad. Manag. J. 1972, 15, 447–465. [Google Scholar] [CrossRef]
- Biggs, J.B. From Theory to Practice: A Cognitive Systems Approach. High. Educ. Res. Dev. 1993, 12, 73–85. [Google Scholar] [CrossRef]
- Chorley, R.J. Geomorphology and General Systems Theory; Professional Paper (500-B); U.S. Department of the Interior/U.S. Geological Survey: Washington, DC, USA, 1962. [Google Scholar]
- Chisholm, M. General Systems Theory and Geography. Trans. Inst. Br. Geogr. 1967, 42, 45–52. [Google Scholar] [CrossRef]
- Strauss, D.F.M. The scope and limitations of Von Bertalanffy’s systems theory. South Afr. J. Philos. 2002, 21, 163–179. [Google Scholar] [CrossRef]
- Miller, J.G. Toward a general theory for the behavioral sciences. Am. Psychol. 1955, 10, 513–531. [Google Scholar] [CrossRef]
- Miller, J.G. The nature of living systems. Behav. Sci. 1971, 16, 277–301. [Google Scholar] [CrossRef]
- Miller, J.G. Living systems: Basic concepts. Behav. Sci. 1965, 10, 193–237. [Google Scholar] [CrossRef]
- François, C. Systemics and cybernetics in a historical perspective. Syst. Res. Behav. Sci. 1999, 16, 203–219. [Google Scholar] [CrossRef]
- Miller, J.L.; Miller, J.G. Greater than the sum of its parts. I. subsystems which process both matter-energy and information. Behav. Sci. 1992, 37, 1–9. [Google Scholar] [CrossRef]
- Miller, J.L. A look back at the systems society. Behav. Sci. 1996, 41, 263–269. [Google Scholar] [CrossRef]
- Miller, J.G.; Miller, J.L. A living systems analysis of organizational pathology. Behav. Sci. 1991, 36, 239–252. [Google Scholar] [CrossRef]
- Bailey, K.D. Emergence, Drop-Back and Reductionism in Living Systems Theory. Axiomathes 2005, 15, 29–45. [Google Scholar] [CrossRef]
- Bailey, K.D. Living Systems Theory and Social Entropy Theory. Syst. Res. Behav. Sci. 2006, 23, 291–300. [Google Scholar] [CrossRef]
- Miller, J.G. Living Systems: The Organization. Behav. Sci. 1972, 17, 1–182. [Google Scholar] [CrossRef]
- Miller, J.G. Living Systems; McGraw-Hill: New York, NY, USA, 1978. [Google Scholar]
- Glassman, R.B. Persistence and loose coupling in living systems. Behav. Sci. 1973, 18, 83–98. [Google Scholar] [CrossRef]
- Maturana, H.R. The Organization of the Living: A Theory of the Living Organization. Int. J. Man-Mach. Stud. 1975, 7, 313–332. [Google Scholar] [CrossRef]
- Maturana, H.R. Biology of Language: The Epistemology of Reality, in Psychology and Biology of Language and Thought: Essays in Honor of Eric Lenneberg; Miller, G.A., Lenneberg, E., Eds.; Academic Press: New York, NY, USA, 1978; pp. 27–63. [Google Scholar]
- Luhmann, N. Die Autopoiesis des Bewußtseins. Soz. Welt 1985, 36, 402–446. Available online: https://www.jstor.org/stable/40877451 (accessed on 8 May 2025).
- Járos, G. Living Systems Theory of James Grier Miller and Teleonics. Syst. Res. Behav. Sci. 2000, 17, 289–300. [Google Scholar] [CrossRef]
- Járos, G.G.; Dostal, E. A Teleonic Management Framework for Organizations. Syst. Pract. Action Res. 1999, 12, 195–217. [Google Scholar] [CrossRef]
- Nechansky, H. The Relationship Between: Miller’s Living Systems Theory and Beer’s Viable Systems Theory. Syst. Res. Behav. Sci. 2010, 27, 97–112. [Google Scholar] [CrossRef]
- Beer, S. Brain of the Firm—The Managerial Cybernetics of Organization; John Wiley & Sons: Chichester, UK, 1972. [Google Scholar]
- Kybernetes’ Editorial Team. Ten pints of Beer: The rationale of Stafford Beer’s cybernetic books (1959-94). Kybernetes 2000, 29, 558–572. [Google Scholar] [CrossRef]
- Checkland, P.B. Science and the Systems Paradigm. Int. J. Gen. Syst. 1976, 3, 127–134. [Google Scholar] [CrossRef]
- Morgan, G. Images of Organization; Sage Publications: Thousand Oaks, CA, USA, 1997. [Google Scholar]
- Mlakar, T.; Mulej, M. On the concept of the “control systems theory” as a new model of systemic consideration. Kybernetes 2008, 37, 215–225. [Google Scholar] [CrossRef]
- Friesen, J.G. Dooyeweerd’s Idea of Modalities: The Pivotal 1922 Article. Philos. Reformata 2016, 81, 113–155. [Google Scholar] [CrossRef]
- Midgley, G.; Munlo, I.; Brown, M. The Theory and Practice of Boundary Critique: Developing Housing Services for Older People. J. Oper. Res. Soc. 1998, 49, 467–478. [Google Scholar] [CrossRef]
- Ulrich, W. Reflective Practice in the Civil Society: The contribution of critically systemic thinking. Reflective Pract. 2000, 1, 247–268. [Google Scholar] [CrossRef]
- Churchman, C.W. The Design of Inquiring Systems: Basic Concepts of Systems and Organization; Basic Books: New York, NY, USA, 1971. [Google Scholar]
- Green, S.G.; Welsh, M.A. Cybernetics and Dependence: Reframing the Control Concept. Acad. Manag. Rev. 1988, 13, 287–301. [Google Scholar] [CrossRef]
- Hedberg, B.L.T.; Bystrom, P.C.; Starbuck, W.H. Camping on Seesaws: Prescriptions for a Self-Designing Organization. Adm. Sci. Q. 1976, 21, 41–65. [Google Scholar] [CrossRef]
- Safayeni, F.; Derbentseva, N.; Cañas, A.J. A theoretical note on concepts and the need for Cyclic Concept Maps. J. Res. Sci. Teach. 2005, 42, 741–766. [Google Scholar] [CrossRef]
- Tsoukas, H. What is Management? An Outline of a Metatheory. Br. J. Manag. 1994, 5, 289–301. [Google Scholar] [CrossRef]
- Ackoff, R.L.; Gharajedaghi, J. Reflections on systems and their models. Syst. Res. 1996, 13, 13–23. [Google Scholar] [CrossRef]
- Checkland, P. OR and the Systems Movement: Mappings and Conflicts. J. Oper. Res. Soc. 1983, 34, 661–675. [Google Scholar] [CrossRef]
- Flood, R.L. The Relationship of ‘Systems Thinking’ to Action Research. Syst. Pract. Action Res. 2010, 23, 269–284. [Google Scholar] [CrossRef]
- Oliga, J.C. Methodological Foundations of Systems Methodologies. Syst. Pract. 1988, 1, 87–112. [Google Scholar] [CrossRef]
- Garud, R.; Kotha, S. Using the Brain as a Metaphor to Model Flexible Production Systems. Acad. Manag. Rev. 1994, 19, 671–698. [Google Scholar] [CrossRef]
- Grandori, A. A Prescriptive Contingency View of Organizational Decision Making. Adm. Sci. Q. 1984, 29, 192–209. [Google Scholar] [CrossRef]
- Rouse, P.; Putterill, M. An integral framework for performance measurement. Manag. Decis. 2003, 41, 791–805. [Google Scholar] [CrossRef]
- Shannon, C.E. A Mathematical Theory of Communication. Bell Syst. Tech. J. 1948, 27, 379–423. [Google Scholar] [CrossRef]
- Weaver, W. Recent Contributions to the Mathematical Theory of Communication. ETC A Rev. Gen. Semant. 1953, 10, 261–281. Available online: https://www.jstor.org/stable/42581364 (accessed on 8 May 2025).
- Wyner, A.D. Recent Results in the Shannon Theory. IEEE Trans. Inf. Theory 1974, 20, 2–10. [Google Scholar] [CrossRef]
- Verdú, S. Fifty Years of Shannon Theory. IEEE Trans. Inf. Theory 1998, 44, 2057–2078. [Google Scholar] [CrossRef]
- Guizzo, E.M. The Essential Message: Claude Shannon and the Making of Information Theory; Department of Humanities, Massachusetts Institute of Technology: Boston, MA, USA, 2003. [Google Scholar]
- Laxton, R.R. The measure of diversity. J. Theor. Biol. 1978, 70, 51–67. [Google Scholar] [CrossRef]
- Maruyama, M. Heterogenistics: An epistemological restructuring of biological and social sciences. Acta Biotheor. 1977, 26, 120–136. [Google Scholar] [CrossRef]
- Liyanage, C.; Elhag, T.; Ballal, T.; Li, Q. Knowledge communication and translation—A knowledge transfer model. J. Knowl. Manag. 2009, 13, 118–131. [Google Scholar] [CrossRef]
- Nonaka, I. A Dynamic Theory of Organizational Knowledge Creation. Organ. Sci. 1994, 5, 14–37. [Google Scholar] [CrossRef]
- Mandelbrot, B. An informational theory of the statistical structure of language. Commun. Theory 1953, 84, 486–502. [Google Scholar]
- Nowak, M.A.; Krakauer, D.C.; Dress, A. An error limit for the evolution of language. Proc. R. Soc. B Biol. Sci. 1999, 266, 2131–2136. [Google Scholar] [CrossRef]
- Malhotra, N.K. Information Load and Consumer Decision Making. J. Consum. Res. 1982, 8, 419–430. [Google Scholar] [CrossRef]
- Swait, J.; Adamowicz, W. Choice Environment, Market Complexity, and Consumer Behavior: A Theoretical and Empirical Approach for Incorporating Decision Complexity into Models of Consumer Choice. Organ. Behav. Hum. Decis. Process. 2001, 86, 141–167. [Google Scholar] [CrossRef]
- Koerner, A.F.; Fitzpatrick, M.A. Toward a Theory of Family Communication. Commun. Theory 2002, 12, 70–91. [Google Scholar] [CrossRef]
- Luce, R.D. Whatever Happened to Information Theory in Psychology? Rev. Gen. Psychol. 2003, 7, 183–188. [Google Scholar] [CrossRef]
- Shannon, C.E. Communication in the Presence of Noise. Proc. IRE 1949, 37, 10–21. [Google Scholar] [CrossRef]
- Kalman, R.E. On the General Theory of Control Systems. In First IFAC Congress Automatic Control; Butterworths: Moscow, Russia, 1960. [Google Scholar]
- Müller, F. State-of-the-art in ecosystem theory. Ecol. Model. 1997, 100, 135–161. [Google Scholar] [CrossRef]
- Miller, J.G. Second annual Ludwig von Bertalanffy memorial lecture. Behav. Sci. 1976, 21, 219–227. [Google Scholar] [CrossRef]
- Beer, S. The Viable System Model: Its Provenance, Development, Methodology and Pathology. J. Oper. Res. Soc. 1984, 35, 7–25. [Google Scholar] [CrossRef]
- Beer, S. Death is equifinal: Eighth Annual Ludwig von Bertalanffy Memorial Lecture. Behav. Sci. 1981, 26, 185–196. [Google Scholar] [CrossRef]
- Robb, F.F. Operational Research and General Systems Thinking. Eur. Manag. J. 1986, 4, 55–62. [Google Scholar] [CrossRef]
- Duffy, P.R. Cybernetics. J. Bus. Commun. 1984, 21, 33–41. [Google Scholar] [CrossRef]
- Pierce, L.M. Usefulness of a systems approach for problem conceptualisation and investigation. Nurs. Res. 1972, 21, 509–513. [Google Scholar] [CrossRef]
- Schwaninger, M. System Dynamics and the Evolution of the Systems Movement. Syst. Res. Behav. Sci. 2006, 23, 583–594. [Google Scholar] [CrossRef]
- Nechansky, H. Cybernetics as the science of decision making. Kybernetes 2011, 40, 63–79. [Google Scholar] [CrossRef]
- Adams, K.M. Systems theory: A formal construct for understanding systems. Int. J. Syst. Syst. Eng. 2012, 3, 209–224. [Google Scholar] [CrossRef]
- Van Gigch, J.P.; Kramer, N.J.T.A. A taxonomy of Systems Science. Int. J. Man-Mach. Stud. 1981, 14, 179–191. [Google Scholar] [CrossRef]
- Miller, E.J.; Rice, A.K. Systems of Organisation: Task and Sentinent Systems and Their Boundary Control; Tavistock Institute: London, UK, 1967. [Google Scholar]
- Koch, S. The logical character of the motivation concept. II. Psychol. Rev. 1941, 48, 127–154. [Google Scholar] [CrossRef]
- Brown, W.B. Systems, Boundaries, and Information Flow. Acad. Manag. J. 1966, 9, 318–327. [Google Scholar] [CrossRef]
- Blegen, H.M. The System Approach to the Study of Organizations. Acta Sociol. 1968, 11, 12–30. [Google Scholar] [CrossRef]
- Simon, T.W. Control systems and teleological systems. Behav. Sci. 1975, 20, 325–330. [Google Scholar] [CrossRef]
- MacKay, D.M. Cerebral Organization and the Conscious Control of Action, in Brain and Conscious Experience; Eccles, J.C., Ed.; Springer: Berlin/Heidelberg, Germany, 1965; pp. 422–445. [Google Scholar]
- Lefkowitz, I. Multilevel Approach Applied to Control System Design. J. Basic Eng. 1966, 88, 392–398. [Google Scholar] [CrossRef]
- Morgan, B.S., Jr. The synthesis of linear multivariable systems by state-variable feedback. IEEE Trans. Autom. Control 1964, 9, 405–411. [Google Scholar] [CrossRef]
- Bogart, D.H. Feedback, feedforward, and feedwithin: Strategic information in systems. Behav. Sci. 1980, 25, 237–249. [Google Scholar] [CrossRef]
- Black, H.S. Inventing the negative feedback amplifier: Six years of persistent search helped the author conceive the idea “in a flash” aboard the old Lackawanna Ferry. IEEE Spectr. Mag. 1977, 14, 55–60. [Google Scholar] [CrossRef]
- Mangan, J.; Lalwani, C.; Gardner, B. Combining quantitative and qualitative methodologies in logistics research. Int. J. Phys. Distrib. Logist. Manag. 2004, 34, 565–578. [Google Scholar] [CrossRef]
- Eisenhardt, K.M.; Graebner, M.E. Theory Building from Cases: Opportunities and Challenges. Acad. Manag. J. 2007, 50, 25–32. [Google Scholar] [CrossRef]
- Knigge, L.; Cope, M. Grounded visualization: Integrating the analysis of qualitative and quantitative data through grounded theory and visualization. Environ. Plan. A 2006, 38, 2012–2037. [Google Scholar] [CrossRef]
- Dickens, L.; Watkins, K. Action Research: Rethinking Lewin. Manag. Learn. 1999, 30, 127–140. [Google Scholar] [CrossRef]
- Miller, J.G.; Miller, J.L. Introduction: The nature of living systems. Behav. Sci. 1990, 35, 157–163. [Google Scholar] [CrossRef] [PubMed]
- Dekkers, R. Adapting Organizations: The Instance of Business Process Re-Engineering. Syst. Res. Behav. Sci. 2008, 25, 45–66. [Google Scholar] [CrossRef]
- Hess, T.; Oesterle, H. Methods for Business Process Redesign: Current State and Development Perspectives. Bus. Change Re-Eng. 1996, 3, 73–83. [Google Scholar] [CrossRef]
- Aguilar-Savén, R.S. Business process modelling: Review and framework. Int. J. Prod. Econ. 2004, 90, 129–149. [Google Scholar] [CrossRef]
- Childe, S.J.; Maull, R.S.; Bennett, J. Framework for Understanding Business Process Re-engineering. Int. J. Oper. Prod. Manag. 1994, 14, 22–34. [Google Scholar] [CrossRef]
- Jansen-Vullers, M.H.; van Dorp, C.A.; Beulens, A.J.M. Managing traceability information in manufacture. Int. J. Inf. Manag. 2003, 23, 395–413. [Google Scholar] [CrossRef]
- Kettinger, W.J.; James, T.C.T.; Guha, S. Business Process Change: A Study of Methodologies, Techniques, and Tools. MIS Q. 1997, 21, 55–80. [Google Scholar] [CrossRef]
- List, B.; Korherr, B. An evaluation of conceptual business process modelling languages. In ACM Symposium on Applied Computing; Haddad, H., Ed.; ACM: Dijon, France, 2006; pp. 1532–1539. [Google Scholar]
- Scheepers, H.; Scheepers, R. A process-focused decision framework for analyzing the business value potential of IT investments. Inf. Syst. Front. 2008, 10, 321–330. [Google Scholar] [CrossRef]
- Gunasekaran, A.; Kobu, B. Modelling and analysis of business process reengineering. Int. J. Prod. Res. 2002, 40, 2521–2546. [Google Scholar] [CrossRef]
- Adesola, S.; Baines, T. Developing and evaluating a methodology for business process improvement. Bus. Process Manag. J. 2005, 11, 37–46. [Google Scholar] [CrossRef]
- Jang, K.-J. A model decomposition approach for a manufacturing enterprise in Business Process Reengineering. Int. J. Comput. Integr. Manuf. 2003, 16, 210–218. [Google Scholar] [CrossRef]
- Melão, N.; Pidd, M. A conceptual framework for understanding business processes and business process modelling. Inf. Syst. J. 2000, 10, 105–129. [Google Scholar] [CrossRef]
- Sagasti, F.R.; Mittrof, I.I. Operations Research from the Viewpoint of General Systems Theory. Omega 1973, 1, 695–709. [Google Scholar] [CrossRef]
- van Aken, J.E. Management Research as a Design Science: Articulating the Research Products of Mode 2 Knowledge Production in Management. Br. J. Manag. 2005, 16, 19–36. [Google Scholar] [CrossRef]
- Meredith, J. Building operations management theory through case and field research. J. Oper. Manag. 1998, 16, 441–454. [Google Scholar] [CrossRef]
- Grönroos, C.; Ojasalo, K. Service productivity: Towards a conceptualization of the transformation of inputs into economic results in services. J. Bus. Res. 2004, 57, 414–423. [Google Scholar] [CrossRef]
- Kohlbacher, M.; Gruenwald, S. Process orientation: Conceptualization and measurement. Bus. Process Manag. J. 2011, 17, 267–283. [Google Scholar] [CrossRef]
- Koulouriotis, D.E.; Xanthopoulos, A.S.; Tourassis, V.D. Simulation optimisation of pull control policies for serial manufacturing lines and assembly manufacturing systems using genetic algorithms. Int. J. Prod. Res. 2010, 48, 2887–2912. [Google Scholar] [CrossRef][Green Version]
- Shafer, S.M.; Smunt, T.L. Empirical simulation studies in operations management: Context, trends, and research opportunities. J. Oper. Manag. 2004, 22, 345–354. [Google Scholar] [CrossRef]
- Vlachos, D.; Georgiadis, P.; Iakovou, E. A system dynamics model for dynamic capacity planning of remanufacturing in closed-loop supply chains. Comput. Oper. Res. 2007, 34, 367–394. [Google Scholar] [CrossRef]
- Dekkers, R. Lean Production: Nothing More Than the Learning Curve. In Proceedings of the 23rd EurOMA Conference, Trondheim, Norway, 17–22 June 2016. [Google Scholar]
- Dekkers, R. (R)Evolution, Organizations and the Dynamics of the Environment; Springer: New York, NY, USA, 2005. [Google Scholar]
- Emery, F.E.; Trist, E.L. Socio-technical systems. In Systems Thinking; Emery, F.E., Ed.; Penguin: Middlesex, UK, 1972; pp. 281–296. [Google Scholar]
- Schuh, G.; Sauer, A.; Döring, S. Modeling collaborations as complex systems. In Proceedings of the 4th Industrial Simulation Conference, Palermo, Italy, 5–7 June 2006. [Google Scholar]
- Dekkers, R.; van Luttervelt, C.A. Industrial networks: Capturing changeability? Int. J. Netw. Virtual Organ. 2006, 3, 1–24. [Google Scholar] [CrossRef]
- Kühnle, H. Self-Similarity and Criticality in Dispersed Manufacturing: A Contribution to Production Networks Control. In Dispersed Manufacturing Networks: Challenges for Research and Practice; Dekkers, R., Ed.; Springer: London, UK, 2009; pp. 59–76. [Google Scholar]
- Das, A.; Narasimhan, R.; Talluri, S. Supplier integration—Finding an optimal configuration. J. Oper. Manag. 2006, 24, 563–582. [Google Scholar] [CrossRef]
- Sánchez, A.M.; Pérez, M.P. Lean indicators and manufacturing strategies. Int. J. Oper. Prod. Manag. 2001, 21, 1433–1452. [Google Scholar] [CrossRef]
- Mingers, J.; White, L. A review of the recent contribution of systems thinking to operational research and management science. Eur. J. Oper. Res. 2010, 207, 1147–1161. [Google Scholar] [CrossRef]
- Kabak, K.E.; Hinckeldeyn, J.; Dekkers, R. A systematic literature review into simulation for building operations management theory: Reaching beyond positivism? J. Simul. 2024, 18, 687–715. [Google Scholar] [CrossRef]
- Aboelela, S.W.; Larson, E.; Bakken, S.; Carrasquillo, O.; Formicola, A.; Glied, S.A.; Haas, J.; Gebbie, K.M. Defining Interdisciplinary Research: Conclusions from a Critical Review of the Literature. Health Serv. Res. 2006, 42, 329–346. [Google Scholar] [CrossRef] [PubMed]
- Banathy, B.H.; Jenlink, P.M. Systems Inquiry and Its Application in Education. In Handbook of Research for Educational Communications and Technology; Lawrence Erlbaum Associates: Mahwah, NJ, USA, 2004; pp. 37–58. [Google Scholar]
- Lane, A. A Review of Diagramming in Systems Practice and How Technologies Have Supported the Teaching and Learning of Diagramming for Systems Thinking in Practice. Syst. Pract. Action Res. 2013, 26, 319–329. [Google Scholar] [CrossRef]
- Marquardt, M.; Waddill, D. The power of learning in action learning: A conceptual analysis of how the five schools of adult learning theories are incorporated within the practice of action learning. Action Learn. Res. Pract. 2004, 1, 185–202. [Google Scholar] [CrossRef]
- Hill, A.; Hill, T. Essential Operations Management; Palgrave Macmillan: Basingstoke, UK, 2011. [Google Scholar]
- Jacobs, F.R.; Chase, R.B. Operations and Supply Chain Management—Global Edition, 13th ed.; McGraw-Hill/Irwin: New York, NY, USA, 2011. [Google Scholar]
- Slack, N.; Chambers, S.; Johnston, R. Operations Management; Prentice Hall: Harlow, UK, 2010. [Google Scholar]
- Ashby, W.R. An Introduction to Cybernetics; J. Wiley: New York, NY, USA, 1956. [Google Scholar]
- Bacharach, S.B. Organizational Theories: Some Criteria for Evaluation. Acad. Manag. Rev. 1989, 14, 496–515. [Google Scholar] [CrossRef]
- van Aken, J.E. Management Research Based on the Paradigm of the Design Sciences: The Quest for Field-Tested and Grounded Technological Rules. J. Manag. Stud. 2004, 41, 219–246. [Google Scholar] [CrossRef]
- Dekkers, R. Keynote: Why ‘Business and Management Studies’ Do not Get ‘Design and Engineering’? In Building Resilience into Production: Contemporary Challenges for the Future, Proceedings of the 27th International Conference on Production Research, Cluj-Napoca, Romania, 23–28 July 2023; Dragomir, M., Popescu, D., Huang, C.Y., Chiu, S.F., Quezada, L., Eds.; Springer: Cham, Switzerland, 2025; pp. 78–92. [Google Scholar]
- Barber, K.D.; Dewhurst, F.W.; Burns, R.L.D.H.; Rogers, J.B.B. Business-process modelling and simulation for manufacturing management: A practical way forward. Bus. Process Manag. J. 2003, 9, 527–542. [Google Scholar] [CrossRef]
- Salgado, E.G.; Dekkers, R. Lean Product Development: Nothing New Under the Sun? Int. J. Manag. Rev. 2018, 20, 903–933. [Google Scholar] [CrossRef]
- Forrester, J.W. Industrial Dynamics; M.I.T. Press: Cambridge, MA, USA, 1961. [Google Scholar]
- de Rosnay, J. Le Macroscope: Vers Une Vision Globale; Éditions du Seuil: Paris, France, 1975. [Google Scholar]
- Checkland, P. Systems Thinking, Systems Practice; John Wiley & Sons: Chichester, UK, 1981. [Google Scholar]
- Bergvall-Kåreborn, B. Enriching the model-building phase of soft systems methodology. Syst. Res. Behav. Sci. 2002, 19, 27–48. [Google Scholar] [CrossRef]
- Sabelli, H.C. Process theory: A biological model of open systems. In Proceedings of the 35th Annual Meeting of International Society for the Systems Sciences, Ostersund, Sweden, 13–21 June 1991. [Google Scholar]
- Potocan, V.; Mulej, M.; Kajzer, S. Business cybernetics: A provocative suggestion. Kybernetes 2005, 34, 1496–1516. [Google Scholar] [CrossRef]
- Jackson, M.C. Fifty years of systems thinking for management. J. Oper. Res. Soc. 2009, 60, S24–S32. [Google Scholar] [CrossRef]
- Jackson, M.C. Critical systems thinking: Beyond the fragments. Syst. Dyn. Rev. 1994, 10, 213–229. [Google Scholar] [CrossRef]
- Becht, G. Systems Theory, The Key to Holism and Reductionism. BioScience 1974, 24, 569–579. [Google Scholar] [CrossRef]
- Laszlo, A.; Krippner, S. Systems Theories: Their Origins, Foundations, and Development. In Systems Theories and A Priori Aspects of Perception; Jordan, J.S., Ed.; Elsevier Science: Amsterdam, The Netherlands, 1998; pp. 47–74. [Google Scholar]
- Rosenblueth, A.; Wiener, N. The Role of Models in Sciences. Philos. Sci. 1945, 12, 316–321. [Google Scholar] [CrossRef]
- Brethower, D.M.; Dams, P.-C. Systems thinking (and systems doing). Perform. Improv. 1999, 38, 37–50. [Google Scholar] [CrossRef]
- Mingers, J. Variety is the spice of life: Combining soft and hard OR/MS methods. Int. Trans. Oper. Res. 2000, 7, 673–691. [Google Scholar] [CrossRef]
- Checkland, P.; Poulter, J. Soft Systems Methodology. In Systems Approaches to Making Change: A Practical Guide; Reynolds, M., Holwell, S., Eds.; Springer: London, UK, 2020; pp. 201–253. [Google Scholar]
- Germana, J. The Whole and Main Ideas of Systems Science. Syst. Res. Behav. Sci. 2000, 17, 311–313. [Google Scholar] [CrossRef]
- Barlow, P.W. Charles Darwin and the Plant Root Apex: Closing a Gap in Living Systems Theory as Applied to Plants. In Communication in Plants: Neuronal Aspects of Plant Life; Baluška, F., Mancuso, S., Volkmann, D., Eds.; Springer: Berlin/Heidelberg, Germany, 2006; pp. 37–51. [Google Scholar]
- Ávila, M.J.; Martín, A.; Aguayo, F. Metabolism in eco-holonic manufacturing systems based on the living systems theory. In Proceedings of the 9th Manufacturing Engineering Society International Conference, Gijon, Spain, 23–25 June 2021; IOP Publishing: Gijon, Spain. [Google Scholar]
- Cowan, F.S.; Allen, J.K.; Mistree, F. Functional modelling in engineering design: A perspectival approach featuring living systems theory. Syst. Res. Behav. Sci. 2006, 23, 365–381. [Google Scholar] [CrossRef]
- Kawalek, P.; Wastell, D.G. A Case Study Evaluation of the Use of the Viable System Model in Information Systems Development. J. Database Manag. 1999, 10, 24–32. [Google Scholar] [CrossRef]
- Wilberg, J.; Tommelein, I.D.; Elezi, F.; Lindemann, U. Supporting the Implementation of Engineering Change Management with the Viable System Model. In Proceedings of the IEEE International Conference on Systems, Man, and Cybernetics, Kowloon Tong, Hong Kong, 9–12 October 2015; IEEE: Hong Kong, China. [Google Scholar]
- Nehm, R.H. Biology education research: Building integrative frameworks for teaching and learning about living systems. Discip. Interdiscip. Sci. Educ. Res. 2019, 1, 15. [Google Scholar] [CrossRef]
- Rezk, S.S.; Gamal, S. The viable system model and its applications in higher education: An overview. Kybernetes 2018, 48, 438–450. [Google Scholar] [CrossRef]
- Pouvreau, D. The project of “general systemology” instigated by Ludwig von Bertalanffy. Kybernetes 2013, 42, 851–868. [Google Scholar] [CrossRef]
- Vallée, R. Cybernetics and systems, from past to future. Kybernetes 2003, 32, 853–857. [Google Scholar] [CrossRef]
- Drack, M. Ludwig von Bertalanffy’s early system approach. Syst. Res. Behav. Sci. 2009, 26, 563–572. [Google Scholar] [CrossRef]











Disclaimer/Publisher’s Note: The statements, opinions and data contained in all publications are solely those of the individual author(s) and contributor(s) and not of MDPI and/or the editor(s). MDPI and/or the editor(s) disclaim responsibility for any injury to people or property resulting from any ideas, methods, instructions or products referred to in the content. |
© 2025 by the author. Licensee MDPI, Basel, Switzerland. This article is an open access article distributed under the terms and conditions of the Creative Commons Attribution (CC BY) license (https://creativecommons.org/licenses/by/4.0/).
Share and Cite
Dekkers, R. On the Origins and Applications of the Cybernetic Steady-State Model as Systems-Theoretical Reference Model. Systems 2025, 13, 961. https://doi.org/10.3390/systems13110961
Dekkers R. On the Origins and Applications of the Cybernetic Steady-State Model as Systems-Theoretical Reference Model. Systems. 2025; 13(11):961. https://doi.org/10.3390/systems13110961
Chicago/Turabian StyleDekkers, Rob. 2025. "On the Origins and Applications of the Cybernetic Steady-State Model as Systems-Theoretical Reference Model" Systems 13, no. 11: 961. https://doi.org/10.3390/systems13110961
APA StyleDekkers, R. (2025). On the Origins and Applications of the Cybernetic Steady-State Model as Systems-Theoretical Reference Model. Systems, 13(11), 961. https://doi.org/10.3390/systems13110961

