Next Article in Journal
Probabilistic Models for Military Kill Chains
Previous Article in Journal
The Combined Effects of Technological Resources, Competitive Pressure, and Innovation Attitude on Corporate Competitiveness: Evidence from Taiwan’s Textile Industry
 
 
Font Type:
Arial Georgia Verdana
Font Size:
Aa Aa Aa
Line Spacing:
Column Width:
Background:
Article

Unraveling the Interaction Between Intercity Mobility and Interventions: Insights into Cross-Regional Pandemic Spread

1
School of Economics and Management, Dalian University of Technology, Dalian 116024, China
2
School of Management, Zhengzhou University, Zhengzhou 450001, China
*
Author to whom correspondence should be addressed.
Systems 2025, 13(10), 923; https://doi.org/10.3390/systems13100923
Submission received: 12 September 2025 / Revised: 9 October 2025 / Accepted: 17 October 2025 / Published: 20 October 2025
(This article belongs to the Section Complex Systems and Cybernetics)

Abstract

Population mobility links cities, propelling the spatiotemporal spread of urban pandemics and adding complexity to disease dynamics. It also closely shapes, and is shaped by, the selection and intensity of intervention measures. Revealing the multistage spatial-temporal dynamics of cross-regional epidemic continuity under this interaction is often overlooked but critically important. This study innovatively applies a self-organizing map (SOM) neural network to classify cities into six distinct types based on population mobility characteristics: high-inflow core (HIC), low-inflow core (LIC), low-inflow sub-core (LISC), high-outflow semi-peripheral (HOSP), equilibrious semi-peripheral (ESP), and low-outflow peripheral (LOP). Building on this, we propose a novel SEIR-AHQ theoretical framework and construct an epidemiological model using network-coupled ordinary differential equations (ODEs). This model captures the dynamic interplay between inter-city population mobility and intervention measures, and quantifies how heterogeneous city types shape the evolution of epidemic transmission across the coupled mobility network. The results show that: (1) Cities with stronger population mobility face significantly higher infection risks and longer epidemic durations, characterized by “higher peaks and longer tails” in infection curves. HIC cities experience the greatest challenges, and LOP cities experience the least. (2) Both higher transmission rates and delayed intervention timings lead to exponential growth in infections, with nonlinear effects amplifying small changes disproportionately. (3) Intervention efficacy follows a “diminishing marginal returns” pattern, where the incremental benefits of increasing intervention intensity gradually decrease. This study offers a novel perspective on managing interregional epidemics, providing actionable insights for crafting tailored and effective epidemic response strategies.

1. Introduction

Since the early 21st century, the world has witnessed multiple major pandemics, presenting significant public health challenges. Strengthening the capacity for epidemic prevention and control has become a critical priority for countries aiming to enhance their emergency management systems. These sudden and large-scale outbreaks often have far-reaching consequences, not only resulting in substantial loss of life but also severely disrupting healthcare systems, triggering negative economic cycles [1,2], and destabilizing social structures [3]. In response, the international community has emphasized revising the International Health Regulations and formulating a new treaty to better prepare for future pandemics. The urgency for rapid identification, detection, and response to health security threats has intensified, particularly in the face of global pandemics.
A defining characteristic of epidemics is cross-regional transmission, often mediated by population mobility [4]. Population movement serves as a key mechanism linking urban areas and is a fundamental driver of cross-regional disease transmission [5,6]. This mobility creates a complex network of interactions that transcends traditional spatial and geographic boundaries, accelerating transmission rates and amplifying the risk of disease spread between cities [7,8]. The characteristics of population mobility significantly influence infection risks; generally, more frequent movements result in faster disease propagation [9]. Decision-making authorities implement various interventions to mitigate transmission during outbreaks, including social distancing, household isolation, contact tracing, and containment strategies [10]. Population mobility not only directly impacts disease spread [11] but also interacts closely with these preventive measures [12,13]. On one hand, varying levels of mobility lead to differing infection risks, influencing the selection and intensity of interventions. On the other hand, preventive measures themselves can modulate mobility patterns, either restricting or facilitating movement [14]. For instance, strict containment policies can significantly reduce the frequency of population movements [15]. Understanding the dynamic interaction between urban population mobility and interventions is crucial for epidemiological modeling [16], yet it remains an often-overlooked topic in the literature. This raises two critical questions: What mobility characteristics do cities exhibit under cross-regional population movement? How can we model the continuous dynamics of disease transmission across cities while accounting for the interplay between population mobility and interventions? Addressing these questions is essential for developing evidence-based strategies to effectively respond to major infectious disease outbreaks.
Existing studies have employed various methods to depict the dynamics of disease transmission, including statistical techniques, machine learning, and epidemiological modeling. Statistical methods, in particular, analyze disease outbreaks by identifying time-series patterns in historical data. However, these approaches do not directly account for the underlying dynamics of disease transmission or biological processes [17]. Despite their limitations, time-series models remain widely adopted due to their methodological simplicity and freedom from complex mathematics, which enhances accessibility and facilitates interpretation and application by end-users [18]. For example, nonlinear Bayesian hierarchical regression and support vector machines have been applied to predict infection rates and mortality [19]. Machine learning models represent another prominent approach in disease prediction, demonstrating notable advancements in forecasting disease incidence [20]. Researchers have utilized data mining and machine learning techniques to predict key indicators, such as the adjusted percentage of daily hospitalized cases, the number of daily confirmed cases, and daily death counts [21]. Additionally, disease predictions and scenario analyses have been enriched by integrating human behavioral data [22]. However, although machine learning models excel at handling large datasets and forecasting trends, they often have difficulty accurately capturing transitions between individual states.
Epidemiological modeling has proven to be more widely adopted and generally more accepted [23]. It aims to represent disease states by incorporating both biological and disease processes, such as state transitions at both the individual and population levels [24]. This method provides a more detailed and specific framework for analyzing disease transmission. The most common framework within epidemiological modeling is to divide the population into groups based on disease states and represent the transitions between these states using ordinary differential equations (ODEs) [25,26]. However, most ODE-based models focus on analyzing disease transmission within predefined regional boundaries, emphasizing infection trends within a specific region [27,28]. While effective for capturing temporal dynamics, traditional ODE models face inherent limitations. They primarily analyze epidemic spread along the time dimension and are less capable of representing the interactions between nodes and links in real-world networks. Epidemic spread, however, inherently spans both temporal and spatial dimensions [29]. To overcome this limitation, we employ network-coupled ODEs, which extend traditional ODE formulations by incorporating spatial coupling through inter-city mobility networks. This framework effectively bridges temporal evolution and spatial interactions, allowing the model to represent how infections propagate across interconnected urban nodes. Compared with the conventional ODE model, the network-coupled ODEs explicitly accounts for the interplay between node-level epidemic states and link-level mobility fluxes, providing a more realistic representation of spatio-temporal transmission processes. This method not only captures the interactions between nodes within the network but also provides insights into the spatio-temporal trends of disease spread across cities.
To advance the boundaries of existing research and address critical gaps, this study introduces several innovative contributions: (1) Unlike traditional models that analyze infection dynamics only within a single region or a narrowly defined area, we propose a novel epidemiological model that incorporates all nodal cities into an interconnected population flow network. This framework enables the real-time interactive evolution of infection dynamics and reveals complex inter-city transmission patterns that were previously neglected. (2) Our study proposes a systematic categorization of cities based on urban population mobility characteristics, revealing heterogeneous relationships between mobility patterns and epidemiological outcomes. This approach provides critical insights into how mobility-driven heterogeneity shapes infection dynamics. (3) By integrating the continuous interaction between urban population mobility and intervention measures throughout the epidemic lifecycle, our model transcends conventional static approaches. This dynamic interplay provides a more precise depiction of spatio-temporal infection dynamics and incorporates the complexities observed in real-world settings. Taken together, our innovative framework advances the understanding of urban epidemic dynamics and generates actionable predictions that can guide the development of adaptive and context-sensitive public health strategies in preparation for future pandemics.
The remainder is as follows. In Section 2, we classify urban types by analyzing population mobility characteristics, quantify the corresponding disease interventions. Section 3 develops the transmission model using a network-coupled ODEs. Section 4 presents simulations that validate the infection spread under various response scenarios. Finally, Section 5 concludes the study by discussing key findings and policy implications.

2. Analysis of Population Mobility Characteristics and Interventions

2.1. Influence of Population Mobility

Baidu Migration Big Data (https://qianxi.baidu.com/) uses location-based technology to reflect cross-regional population mobility (accessed on 5 February 2025) [30]. It covers all classes, ages, and regions, with individual-level accuracy across highways, railroads, airways, and more, making it ideal for analyzing urban infection trends. The platform provides daily city mobility indices and mobility proportions between city pairs.
To clearly depict the flux of population mobility, the data processing procedure for the period from 5 February 2023 to 5 April 2023 is outlined as follows: First, the daily mobility index for city i is multiplied by the proportion of mobility between city i and city j , thereby yielding the final proportion of the population migrating from city i to city j . This step produces a total of 366 matrices, each with dimensions 366 × 60, representing daily mobility patterns over the 60-day period. Second, the final mobility proportions between city pairs are summed across the 60 days to obtain the total mobility flux for each city pair. This process yields 366 matrices, each of size 366 × 1, representing the aggregated mobility flux for each city over the study period. Finally, the total mobility flux matrices for the 366 cities are combined into a single 366 × 366 matrix, denoted as P i j . This matrix represents the asymmetric mobility flux between all city pairs, capturing the directional nature of population movement.
P i j = 0 p 12 p 13   p 1 n p 21 p 31 p n 1 0 p 32 p n 2 p 23 0 p n 3   p 2 n p 3 n 0 .
ArcGIS 10.8 is applied to visualize the total population mobility flux between 366 city pairs, and the results of the flow visualization are shown in Figure 1.
First of all, in terms of spatial distribution, large-scale population mobility is mainly centralized in the southeast of the Hu’s line, while there is a smaller amount of population mobility in the west and remote areas. Secondly, the population flows of cities with higher administrative levels show relative agglomeration and are more closely related to other cities, exerting wider influence. It can be clearly seen that the four municipalities (Beijing, Shanghai, Chongqing, Tianjin), some sub-provincial cities (Guangzhou, Chengdu, Hangzhou, Xi’an, etc.) and ordinary provincial capitals (Wuhan, Changsha, Shenyang, Nanjing, etc.) have more frequent population flows than other cities and a high level of flow volume. Finally, the connectivity of cities in the network varies significantly. In addition to differences in the total mobility fluxes of cities, the degree of association with neighboring or distant cities also varies greatly.

2.2. Classification of City Type

The geographic location and social conditions of cities will determine the difference in population mobility towards the external radiation and internal attraction. As a result, their population inflow and outflow, and the correlation with other cities in the network, are different. In other words, the characteristics of population mobility between cities are heterogeneous. During the spread of major infectious diseases, the heterogeneous characteristics of population mobility often expose cities to diverse risks of external inputs. This heterogeneity implies that cities are exposed to diverse levels of external infection risk, making it essential to adopt differentiated intervention strategies tailored to their specific mobility patterns and risk profiles. Therefore, it is necessary to classify cities according to their population mobility characteristics before modeling the transmission of infectious diseases.

2.2.1. SOM Neural Network

The self-organizing map (SOM) is an unsupervised neural network algorithm proposed by Kohonen [31], with strong capabilities in feature detection, dimensionality reduction, and the visualization of high-dimensional data. It has been widely applied in clustering tasks [32]. Compared with traditional clustering methods such as K-means, SOM is particularly advantageous because it projects high-dimensional data onto a low-dimensional grid while preserving the topological relationships of the original data [33].
The SOM algorithm operates through a competitive learning process. For each input sample, the algorithm identifies a best matching unit (BMU) in the output grid, and then updates not only the BMU but also its neighboring nodes. This neighborhood updating mechanism reflects the principle of topology preservation: samples with similar characteristics are mapped to adjacent positions on the grid. As the learning rate and neighborhood radius gradually decrease, the mapping stabilizes and forms a coherent low-dimensional structure.
SOM has been widely used in geographic information science [34]. In this study, SOM is applied to classify urban types based on indicators that capture the characteristics of urban population mobility. Each city is projected onto the grid through competitive learning, and cities with similar mobility patterns are naturally grouped into spatially proximate clusters. The SOM algorithm was implemented in this study with Python 3.9.1 based on the classical competitive learning framework. The model was trained for 200 iterations, with convergence achieved after approximately 100 iterations.

2.2.2. City Classification Based on Population Mobility Characteristics

To derive cities’ intrinsic mobility characteristics, we use daily mobility for 366 mainland Chinese cities from 5 February to 5 April 2023. This period follows the nationwide “open management” policy announced on 5 December 2022, when large-scale mandates were not in force and mobility had broadly returned to pre-pandemic levels. The resulting mobility characteristics reflect normal, minimally constrained movement rather than policy-suppressed flows.
We realize that the population mobility of cities exhibits significant disparities, reflected in variations in the scale of inflow and outflow, with a distinct hierarchical structure. Furthermore, cities demonstrate an obvious core-edge spatial distribution, characterized by differing intensities of connections with other cities and a clear network structure. Provincial capital cities typically serve as the core nodes within the mobility network, while cities in the western region tend to occupy marginal positions due to comparatively lower population mobility, as illustrated in Figure 1.
Based on the principles of social network analysis (SNA), the hierarchical structure of urban mobility can be evaluated through degree difference, defined as the gap between in-degree and out-degree [35]. Out-degree quantifies a city’s external radiance, while in-degree measures its internal attractiveness. The degree difference thus represents the relative extent to which a city’s internal attraction exceeds its external radiation, reflecting its net migration flux. In addition, the network structure can be further characterized by total degree (the overall intensity of inter-city migration flows), eigenvector centrality (the city’s influence through connections with other highly connected nodes), and betweenness centrality (the city’s bridging capacity as a critical connector) [36]. In this study, four indicators—net migration flux, total degree, eigenvector centrality, and betweenness centrality—are selected as input parameters for clustering cities with distinct mobility characteristics. The SOM algorithm is then applied to classify urban types. Using the natural breaks method, the cities are divided into six categories, as shown in the last column of Table 1.
In addition, we further visualize the distribution of the six city types across the four SNA indicators. Firstly, based on the values of net migration flux (x), which reflect the hierarchical structure of urban mobility, cities are classified into five hierarchical levels: “high-outflow” (x < μ − 1σ), “low-outflow” (μ − 1σx < μ − 0.3σ), “equilibrium” (μ − 0.3σx < μ + 0.3σ), “low-inflow” (μ + 0.3σx < μ + 1σ), and “high-inflow” (xμ + 1σ). The corresponding ranges of net migration flux from 5 February to 5 April 2023 are [−2505.37, −832.86), [−832.86, −249.86), [−249.86, 249.86), [249.86, 832.86), and [832.86, 2014.99]. For instance, Beijing’s net migration flux is 1075.46, which places it in the “high-inflow” level.
Secondly, the remaining three indicators—total degree (y), eigenvector centrality (z), and betweenness centrality (s)—which reflect the network structure of urban mobility, are each divided into three levels: “low” (y, z, s < μ − 0.5σ), “medium” (μ − 0.5σy, z, s < μ + 0.5σ), and “high” (y, z, sμ + 0.5σ). Their corresponding value ranges are: [26.89, 2561.36), [2561.36, 10,166.76), [10,166.76, 58,810.71] for total degree; [0.026, 0.045), [0.045, 0.057), [0.057, 0.075] for eigenvector centrality; and [0, 0.0007), [0.0007, 0.0014), [0.0014, 0.0085] for betweenness centrality. For example, Beijing’s respective values of 15,823.23, 0.062, and 0.0034 all fall within the “high” level for these three indicators. As shown in Table 1 (Columns 2–5), the six city clusters exhibit generally consistent patterns across the indicators reflecting both hierarchical and network structures of urban mobility. Additionally, a city’s comprehensive centrality, reflecting its comprehensive influence, can be captured by calculating a weighted average of these three indicators.
Furthermore, cities are further classified according to their comprehensive network performance, calculated as a weighted average of the standardized values of total degree, eigenvector centrality, and betweenness centrality. Based on this metric, cities are grouped into four categories: core, sub-core, semi-peripheral, and peripheral. Finally, the six city types identified through the SOM clustering are labeled as HIC, LIC, LISC, HOSP, ESP, and LOP, representing distinct patterns of urban mobility characteristics.
As shown in Table 1, HIC cities, primarily municipalities and provincial capitals, occupy the core of the population mobility network. These cities exhibit a strong driving force for population movement, with significant spatial population agglomeration. During infectious disease outbreaks, not only is the spread of the disease rapid, but also the volume of infected individuals is large. LIC cities include certain provincial capitals and prefecture-level cities in close geographic proximity to provincial capitals. These cities also experience substantial population flows, posing elevated risks to both themselves and adjacent cities in the event of an outbreak. Conversely, LISC, HOSP, and ESP cities exhibit lower population mobility volumes and weaker connections within the network compared to HIC and LIC cities. Consequently, they face relatively reduced risks of infection, slower transmission speeds, and lower challenges in disease prevention and control. LOP cities, primarily remote small- and medium-sized urban areas, experience infrequent population inflows and outflows. Their relatively minimal risk of infectious disease transmission stems from factors such as limited economic development and underdeveloped transportation infrastructure.

2.3. Measurement of Government Interventions

2.3.1. Categories of Government Interventions

We classify government interventions into five escalating categories, referencing [37]: (a) no measure; (b) restrict travel and work; (c) restrict mass gatherings, travel and work; (d) restrict mass gatherings, schools, travel and work; and (e) stay at home.

2.3.2. Quantification of Government Interventions

We measure the effect of government interventions using a piecewise function, as shown in Equation (1). The function with intervention is the model currently used to model government response for all provinces in the world [37]. The value of the function without intervention should always be no less than the value of the function with intervention. The smaller the value of Θ t , k , d , the stronger the effect of government intervention.
Θ t , k , d = 1 + 2 π arctan t t s k + c exp t t t o p 2 2 d 2 ,      with   intervention , 2 + c ,                         without   intervention .
where the t s and k denote the timing and strength of the intervention, respectively. t t o p depicts the time at which the resurgence peak occurs, and d represents the expected duration of the resurgence phase. The parameter c ( c ≥ 0) represents the resurgence coefficient, reflecting the relative magnitude of the rebound phase with respect to the preceding wave. A value of c = 0 indicates there is no resurgence. The actual peak height and shape of the preceding wave are jointly determined by the timing and strength parameters t s and k , while c governs the relative increase during the rebound period. Therefore, the interpretation of c is inherently context-dependent: the same c value may correspond to different levels of resurgence intensity across cities, depending on their baseline epidemic trajectories. Empirical evidence from previous studies [37] shows that fitted values of c for different algorithms and regions (e.g., Georgia on 23 October 2020) generally lie within the range [0, 1.5]. Furthermore, cities exhibiting earlier are assigned smaller t t o p , whereas those showing delayed resurgences are assigned larger t t o p . Meanwhile, cities with prolonged rebound phases are assigned larger d , reflecting longer resurgence durations.
The arctangent function is selected to characterize the gradual decline phase of government intervention because it smoothly transitions from a slow initial response to a rapid adjustment and eventually stabilizes, capturing the realistic delay and saturation effects of policy implementation. Compared with linear or logistic forms, the arctan function provides a more flexible curvature to reflect nonlinear changes in intervention strength over time while avoiding abrupt discontinuities. The exponential term is introduced to capture the short-term resurgence of infection following intervention relaxation. Its symmetric, bell-shaped form effectively represents transient rebounds around the time t t o p , and its decay parameter d controls the temporal persistence of the resurgence.
Building on this specification, the temporal evolution of intervention effects is decomposed into four stages, as shown in Figure 2.
Phase I: A small portion of the population begins to restrict their behavior in reaction to the disease, whereas the majority show limited awareness and continue their mobility with minimal adjustments.
Phase II: The shift in the curve from convex to concave indicates a substantial change in public behavior as interventions take full effect, resulting in a sharp reduction in new confirmed cases.
Phase III: The back-end concavity simulates the flattening phase, where the effectiveness of control measures saturates and additional interventions yield diminishing marginal returns.
Phase IV: The exponential term models the resurgence that may occur under certain circumstances. For example, social restrictions are prematurely liberalized and the daily activities of the public are untimely resumed.

2.3.3. Modeling Adjustments to Government Interventions

This study selected representative cities that implemented five types of response measures during the COVID-19 pandemic from 2020 to 2022 and used their infection trajectories under these measures as references to determine the infection thresholds for policy adjustment. First, for each type of intervention, we collected the daily number of new confirmed cases in representative cities. Taking “stay-at-home” as an example, five representative cities—Wuhan, Shanghai, Changchun, Chengdu, and Xi’an—were selected, and multiple periods during which this measure was implemented were analyzed. Then, we calculated the average daily new infection rate, defined as the ratio of the daily number of new confirmed cases to the total city population. For the “stay-at-home” measure, the average daily new infection rates in the five representative cities were 8.77603 × 10−5, 5.85827 × 10−5, 5.94732 × 10−5, 6.23665 × 10−5, and 7.01538 × 10−6, respectively. Finally, we calculated the weighted average of the average daily new infection rates across the representative cities for each of the five interventions, thereby obtaining the threshold infection rate that triggers the corresponding policy. For the “stay-at-home” measure, the infection threshold is 5.50396 × 10−5, meaning that once the infection rate reaches this value, the intervention shifts to “stay-at-home”. This threshold is subsequently compared with the infectivity of each city to derive the intervention effect function under the corresponding infection level.
In addition, the potential impact of changes in interventions on the subsequent disease spread is captured by adding a correction term to the original Equation (1). Specifically, if the response measure is shifted from i to j at t = t c , the intervention function will be adjusted according to Equation (2):
Θ t , k , d = 1 + 2 π arctan t t s k + c exp t t t o p 2 2 d 2 + p j p i min 2 Θ t c , k , d 1 p i , Θ t c , k , d p i .
In which, the last term represents the difference in intervention effects between i and j , and p i denotes the standardized effect value of the currently implemented response measure, as listed in Table 2.
This value was derived from training on actual infection data collected during periods when COVID-19 response measures were continuously adjusted across multiple regions worldwide [37].

3. Methodology

3.1. Theoretical Model of Disease Transmission

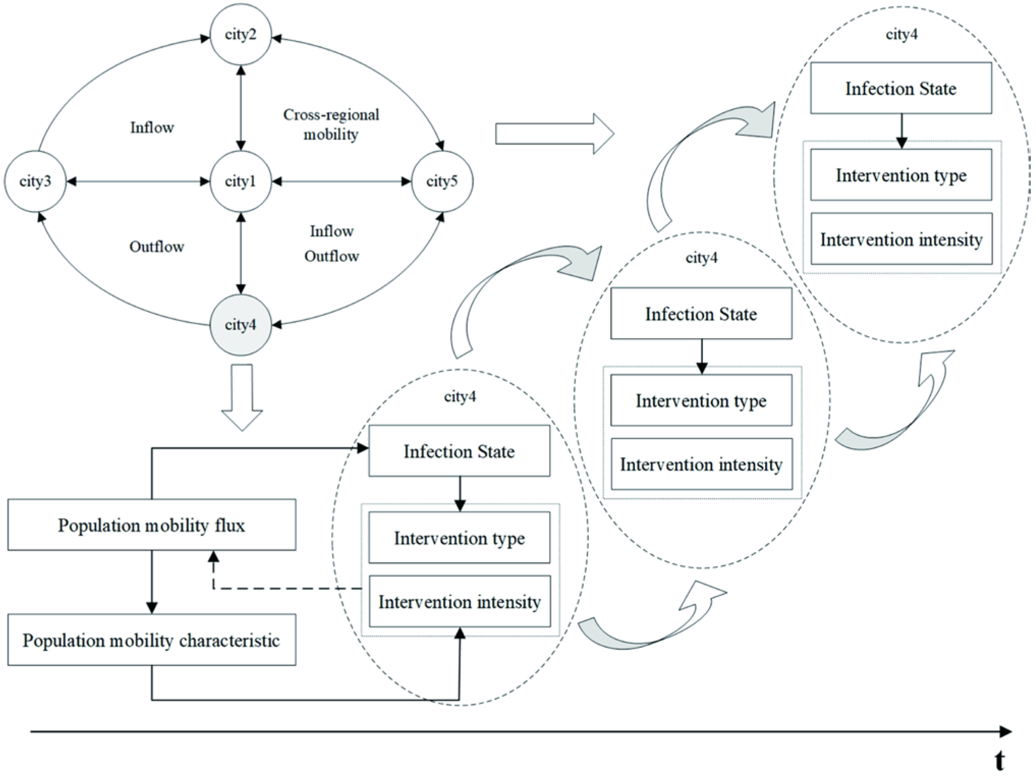
Cities are embedded in intricate, interactive networks formed through population mobility. As individuals travel between cities, infectious diseases spread across regions, prompting local governments to implement tailored intervention measures. Population mobility and intervention strategies are interdependent, collectively influencing the course of epidemics and the effectiveness of containment efforts.
Intervention measures are defined by two key attributes: type and intensity. Population mobility flux affects infection rates, thereby determining the type of intervention required. At the same time, variations in population flow reveal distinct urban mobility characteristics, which are classified into six types in Section 2.2. These mobility characteristics directly shape the intensity of interventions. In return, the type and intensity of interventions regulate population flow, establishing a dynamic feedback loop. This interaction drives the continuous evolution of urban infection levels and response strategies, resulting in a complex adaptive system, as illustrated in Figure 3.
Furthermore, we propose the SEIR-AHQ model that additionally incorporates three states—asymptomatic/mild symptoms, hospitalized, and quarantined—into the analysis to better align with real-world scenarios based on the classic SEIR model [38,39]. The SEIR-AHQ model consists of seven compartments, where S is the susceptible individuals, E is the exposed individuals (individuals in the latent phase who can infect susceptible people), I is the infectious individuals with severe symptoms, R is the removed individuals (individuals with long-term immunity who are no longer susceptible to reinfection), A is the infectious individuals with asymptomatic/mild symptoms, H is the hospitalized individuals with severe symptoms, Q is the quarantined individuals with asymptomatic/mild symptoms. Individuals in the city with infective capacity are E, I and A, which not only infect susceptible individuals within their own city, as shown in Figure 4a, but also infect susceptible individuals across other cities by attaching to the population mobility network, as seen in Figure 4b. If infected individuals are detected, their movement will be halted promptly via quarantine or hospitalization. However, if undetected, these individuals will continue to move randomly, potentially leading to large-scale intra- and cross-regional infections.
This model is selected because it captures both asymptomatic/mild (A) and severe (I) cases, features that are essential in real-world epidemic control but are absent in the traditional SEIR model. The inclusion of H and Q compartments allows the SEIR-AHQ model to explicitly represent quarantine and hospitalization dynamics, enabling more accurate simulation of intervention effects such as isolation and treatment capacity. Compared with the basic SEIR structure, the SEIR-AHQ model better reproduces observed infection trajectories under varying intervention intensities, allowing more detailed analysis of transmission and control processes during both the initial outbreak and resurgence phases.
Individuals within the solid circles are hospitalized and quarantined. (a) Schematic diagram of infection through intra-regional individual contact. (b) Schematic diagram of infection through cross-regional individual contact. (c) The theoretical model diagram of intra-regional individual state transition. (d) The theoretical model diagram of cross-regional individual state transition.

3.2. SEIR-AHQ Disease Transmission Model

The theoretical model of transmission for infectious diseases is shown in Figure 4c,d. We map the theoretical model to a mathematical transmission model. In this study, the spatial coupling among cities is represented through the inter-city mobility fluxes, which capture the population exchange between discrete urban nodes. Therefore, the SEIR-AHQ compartmental model is developed as a multi-patch network-coupled ODEs system. Each city evolves as an independent compartmental process while interacting with others through mobility fluxes, reflecting the network-based nature of epidemic transmission. And the parameter description of the model is detailed in Table 3. We construct the following equations with network-coupled ODEs based on population mobility, interventions, compartment status, and compartment transition rules, as described in Equation (3).
Due to the small proportion of the population that dies due to disease and the fact that death group does not contribute to the further spread of disease. Therefore, this paper does not model the number of deaths caused by infectious diseases and also approximates this compartment into R [40]. The time-evolution dynamics of model are formulated by the following network-coupled equations:
d S i t d t = ω i λ i Θ t , k , d S i t θ S i t + v ( t , k , d ) k = 1 n P k i S k P i k S i , d E i t d t = λ i Θ t , k , d S i t ( δ E + θ ) E i t + v ( t , k , d ) k = 1 n P k i E k P i k E i , d I i t d t = σ δ E E i t + ζ A i t ( γ I + ξ η + θ ) I i t + v ( t , k , d ) k = 1 n P k i I k P i k I i , d A i t d t = 1 σ δ E E i t ζ A i t ( γ A + ξ φ + θ ) A i t + v ( t , k , d ) k = 1 n P k i A k P i k A i , d H i t d t = ξ η I i t ( γ H + θ ) H i t , d Q i t d t = ξ φ A i t ( γ Q + θ ) Q i t , d R i t d t = γ I I i t + γ A A i t + γ H H i t + γ Q Q i t θ R i t + v ( t , k , d ) k = 1 n P k i R k P i k R i .
Some parameters are further explained below:
(1)
We use directed network to describe urban population mobility, where the nodes of the directed network represent individual cities and the nodes are related to each other through population mobility relationships. C i j refers to the weight of edges between nodes, C i j corresponds to the likelihood that people flow from i to j in population mobility network. The average mobility rate of city i is ε i . Specifically, C i j is defined as Equation (4).
C i j = 1 ε i , i f i = j , P j i , o t h e r w i s e .
(2)
The infectivity of city i depends on the size of the infectious population within the city i , and infectivity of city i is denoted as Equation (5). The computed infectivity value λ i is compared with the infection-rate threshold described in Section 2.3.3, serving as the trigger condition for switching intervention policies.
λ i = k = 1 n C k i β E E k + β I I k + β A A k k = 1 n C k i S k + E k + I k + A k + R k + H i + Q i .
(3)
Since urban population mobility can also be affected by the implementation effect of interventions [41]. Frequently, population flows are negatively correlated with the effect strength of interventions. The impact of the intervention on population mobility is captured by constructing function v ( t , k , d ) in Equation (6), which meets v ( t , k , d ) ( 0 , 1 ] .
v ( t , k , d ) = 1 1 e Θ ( t , k , d ) ,   with   intervention , 1 ,        without   intervention .
(4)
The different characteristics of population mobility certainly make the intervention subjects pay different attention to response efforts. Since the cross-regional mobility of infected individuals (E, I, A) is main cause of cross-regional transmission of the disease. The disease detection system and testing intensity often vary according to local conditions. Especially, cities with strong mobility and located in central positions within population mobility network inevitably conduct more stringent screening of suspected infected individuals, thereby increasing the likelihood of identifying I as well as A (those not quarantined or hospitalized). Individuals in compartment E have a low probability of being detected, so the effect of population mobility characteristics on the detection of individuals in compartment E is not considered. Therefore, in order to rationally portray the spreading dynamics of diseases, the adjustment coefficient ξ is introduced in Equation (3), that is used to depict the effect of the different possibilities of I being hospitalized and A being quarantined due to different population mobility characteristics.

4. Simulations and Results

4.1. Settings of Simulation in Different Scenarios

In this section, we also use city-level mobility data from the post–February 2023 period, rather than historical data from 2020 to 2022, in order to avoid the confounding effects of pre-existing intervention measures on population flows. The experiments are conducted within a new simulation setting. The following assumptions are made: An epidemic begins in Beijing on 5 February 2023, with initial infection levels set as E = 20, I = 2, A = 3.
The mentioned parameters are set as follows: Most parameter values are derived from previous studies [42,43,44,45]. The natural death rate ( θ = 2.06027 × 10−4) is calculated from the 2023 Chinese Statistical Yearbook, corresponding to the average daily mortality level in China. For transmission rates ( β E , β I , β A ), we follow [42] by setting β E = 0.3 and calibrate β I and β A based on the estimated ratio β I / β A (95% CI: [0.79, 1.38]) reported in [43]. Since exposed individuals (E) are often undetected and their mobility remains unrestricted, β E is assigned a slightly higher value than β I and β A (0.2 and 0.18, respectively). The incidence rate δ E = 0.3, and σ = ζ = 0.25 are also adopted from [43]. Recovery rates follow [43,44]: γ A = γ H = γ Q = 0.14, and γ I = 0.07. The value of γ I is consistent with the median recovery time of 14.3 days reported in [43]. The probabilities of quarantine ( φ ) and hospitalization ( η ) are both set to 0.4, following [44,45], reflecting average levels observed in multiple Chinese outbreaks. Finally, parameters t s = 15, k = 20, t t o p = 50, and d = 7 are empirically calibrated by fitting the multi-stage response curve to observed intervention patterns across several Chinese cities. These settings balance empirical evidence and model stability, thereby reducing bias from subjective assumptions.
Furthermore, given the relatively minor differences in the probability of detection between individuals in states I and A across different city types, only slight adjustments are made to correspond to different types of cities. ξ for HIC, LIC, LISC, HOSP, ESP, and LOP cities are defined as ξ = 1.25 , 1.2 , 1.15 , 1.1 , 1.05 , 1 . The screening is more rigorously performed, the greater the ξ . The spatial-temporal intercity transmission of epidemic diseases is simulated and observed.

4.1.1. Without Interventions

Even if there is an outbreak of infectious disease, there will be no response measures to intervene. In turn, the mobility of people will not be restricted and will remain free to move across cities.
It can be observed that the infection trends across all cities are broadly similar, with nearly identical peaks in infection rates. The infection count is not only high but also sustained over a prolonged cycle. Notably, the number of infections in HIC cities significantly surpasses those in other city types. Second, in the absence of interventions, HIC, LIC, and LISC cities face higher infection risks compared to other city types, with earlier outbreak onset and more rapid infection growth. Among HIC cities, the top five cities ranked by comprehensive influence in terms of infection risk are Shanghai, Beijing, Guangzhou, Chengdu, and Shenzhen. In the early stages, Shanghai experiences a relatively smaller infection area compared to Beijing.
However, as infections rise, Shanghai exhibits a rapid surge in both infection rates and total cases, eventually surpassing Beijing. For LIC cities, the top five cities ranked by comprehensive influence are Hefei, Wuxi, Shijiazhuang, Zhongshan, and Langfang. Among these, Wuxi is characterized by a steeper infection increase, a faster decline, and a more pronounced response to interventions. Finally, the evolution trends of I and A are largely synchronized. The distinction lies in different quantities at the same time, which basically conforms to the rule that there are more A than I, as depicted in Figure 5.

4.1.2. Interventions Without Consideration of City Type

As cities implement interventions, population mobility undergoes dynamic adjustments in response. If interventions are designed solely based on the number of new infections, without accounting for mobility patterns, their precision and intensity may be suboptimal. The potential evolution of infection trends under such conditions is depicted below.
When no resurgence occurs, the number of new infections gradually declines. Compared to scenarios without interventions, the total number of infections significantly decreases, and the time required to control the outbreak is markedly shortened, as illustrated in Figure 6a,b. The infection risk and the duration of infection cycles become more clearly stratified. Regardless of resurgence, the top five HIC cities ranked by comprehensive influence in terms of infection risk remain consistent: Shanghai, Beijing, Guangzhou, Chengdu, and Shenzhen. Shanghai and Beijing, in particular, experience elevated cross-regional risk inputs due to high population mobility, resulting in infection curves characterized by higher peaks and longer tails, making prevention and control more challenging. For LIC cities, the top five cities ranked by infection risk are Hefei, Wuxi, Zhongshan, Shijiazhuang, and Langfang. Among these, Shijiazhuang demonstrates the most pronounced improvement under intervention conditions compared to the no-intervention scenario.
In the event of a resurgence, the control cycle is significantly prolonged, as illustrated in Figure 6c,d. The relative infection risk among cities remains consistent with the no-resurgence scenario. Notably, during the first round of infection, LIC cities experience a higher number of infections than HIC cities, and transmission begins earlier. However, during the resurgence, the number of infections in LIC cities is consistently lower than in HIC cities. This indicates that HIC cities face a considerably higher risk of resurgence compared to other city types.

4.1.3. Interventions with Consideration of City Type

In general, cities will implement more differentiated intervention measures tailored to their specific mobility characteristics. Population mobility dynamically adjusts in response to the interventions, enabling each city to adopt more effective and context-specific strategies. The potential spatial-temporal evolution trends of infections under these conditions are as follows.
(1)
Infection dynamics with consideration of city type
As shown in Figure 7a,b, interventions that account for city types align more closely with actual infection dynamics compared to those that do not. In resurgence scenarios (with c = 0.3), the number of infections during resurgence is significantly lower when city types are considered. Moreover, the disease is nearly controlled across all cities by t = 60, and the response cycle is notably shorter, as detailed in Figure 7c,d.
The infection proportion generally corresponds to the number of infections. However, as shown in Figure 7a, despite the relatively low absolute number of infections in Haikou (ESP), its infection rate is considerably high. Notably, this rate surpasses those in Bijie (LISC) and Deyang (HOSP), as depicted in Figure 7e. These differences are inherently tied to the population mobility characteristics of each city. The sub-core nature of LISC cities leads to higher population stocks in some locations, resulting in a high absolute number of infections but a comparatively lower infection rate. Conversely, the weaker connectivity of ESP cities results in smaller population stocks, where a lower number of infections translates into a higher infection rate. This indicates that both internal spread and external transmission risks in these cities remain substantial, necessitating continued vigilance.
Additionally, as depicted in Figure 7f, some LIC cities exhibit infection rates exceeding those of HIC cities. The infection rate, defined as the ratio of infected individuals to the total population stock in the city, underscores the need to strengthen detection and isolation measures in cities with both higher infection rates and larger infected populations. This is crucial to mitigate intra-city spread and prevent transmission to cities with strong population mobility, particularly LIC cities. Furthermore, policymakers must consider infection rates alongside the absolute number of infected individuals when assessing infection risks within a city.
(2)
Infection dynamics at different transmission rates
Figure 7a,c shows the infection evolution for transmission rates of β E = 0.3, β I = 0.2, β A = 0.18, respectively. Comparing with Figure 8a,c, an increase in the infection rate leads to exponential growth in the number of infected individuals and prolongs the overall infection cycle. Notably, HIC cities experience significantly higher infection rates and larger infected areas compared to other city types. And HOSP cities also show a marked rise in infection rates, with their infected areas eventually surpassing those of LISC cities. The rate of infection decline is slower during the later stages of disease response, highlighting the importance of focusing on HOSP cities when infection rates are high.
Increased infection rates also result in more pronounced changes during the resurgence phase, as depicted in Figure 8b,d. When the infection rate is β E = 0.45, β I = 0.3, β A = 0.27, the peak of the second wave of infection is smaller than that of the first. However, with higher transmission rates ( β E = 0.6, β I = 0.4, β A = 0.36), the peak of the second wave far exceeds that of the first. This underscores the need to intensify prevention efforts, reduce cross-regional mobility, and limit contact to mitigate widespread resurgence-driven infections under high transmission rates.
Furthermore, comparing Figure 8b,d with Figure 7b,d, it becomes evident that as the infection rate increases, the number of infections in HIC cities consistently exceeds those in LIC cities, regardless of whether a resurgence occurs, as shown in Figure 8e,f.
(3)
Infection dynamics under different resurgence scenarios and intervention
The risk of infection does increase as the resurgence coefficient ( c ) increases. And the risk of infection does not vary uniformly with c . Once c reaches a certain threshold, the number of infected individuals surges significantly. For instance, in Beijing, when c = 0.5, the infection peak and the cycle of the second wave are smaller than those of the first wave. However, when c = 0.6, the infection peak of the second wave becomes significantly larger, and its response cycle is considerably prolonged, as shown in Figure 9a. Additionally, small changes in d lead to substantial fluctuations in the number of infections. The larger the value of d , the greater the increase in infections, as depicted in Figure 9b.
When interventions are initiated 10 days ( t s = 10) after the first infected individual appears, the affected area is smaller, and the overall response cycle is shorter. Conversely, delaying intervention leads to an exponential increase in both the infection rate and the number of infected individuals, as shown in Figure 9c. Moreover, Figure 9d highlights that the effectiveness of response measures ( k ) does not always increase proportionally with their intensity. On one hand, societal resources, including personnel and materials, are limited, necessitating a balance between available resources and the scale of the response. On the other hand, the utility derived from response measures adheres to the principle of diminishing marginal returns. As the intensity of interventions increases, the incremental benefits eventually plateau. Beyond this point, allocating excessive resources yields minimal additional benefits and is unnecessary.

4.2. Simulation Validation

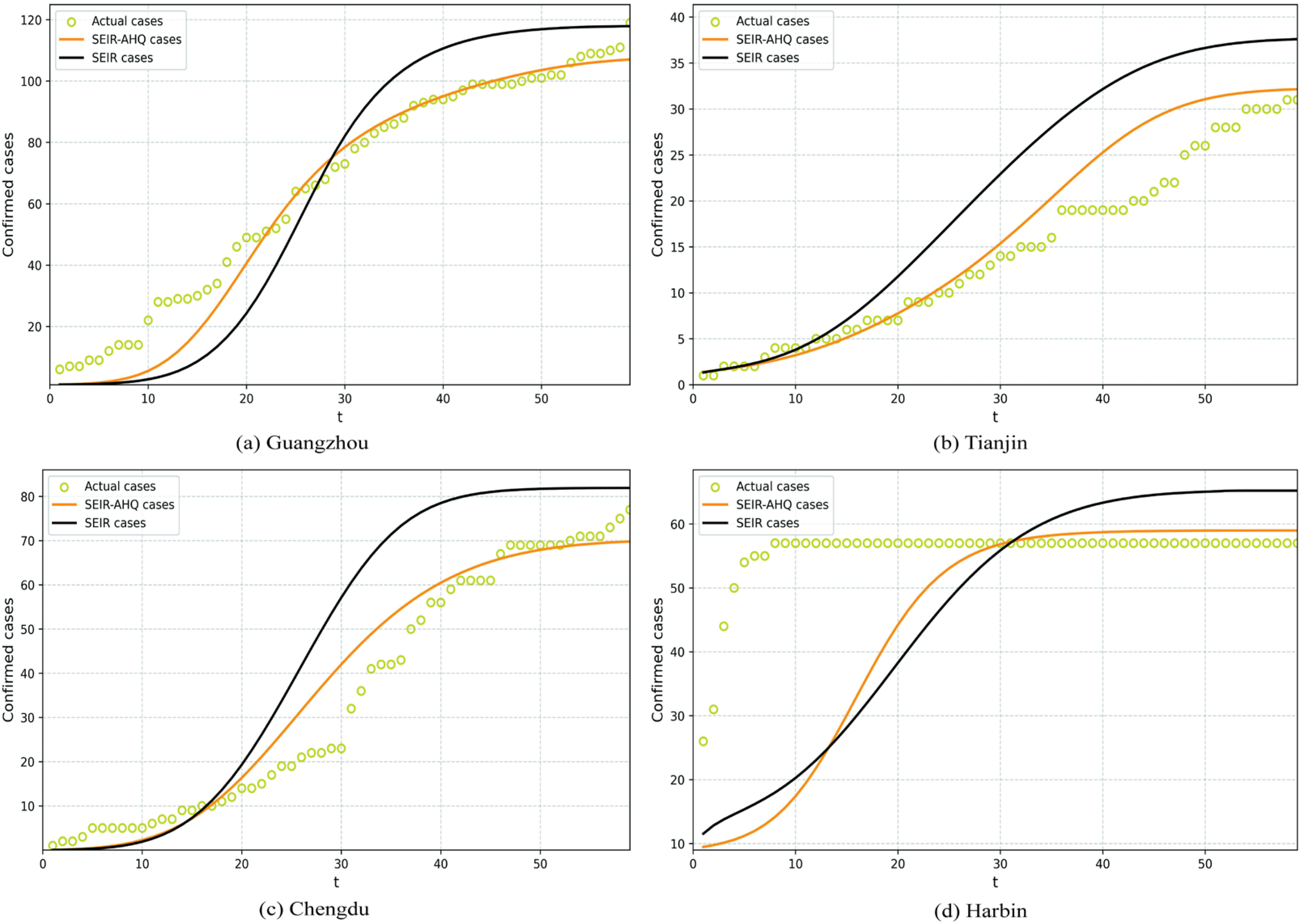
The accuracy of the model in fitting historical epidemic dynamics and capturing transmission trends was evaluated using COVID-19 infection data from cities used for model validation and nationwide mobility data from 366 cities between 28 January and 28 March 2021. This period fully covers the 40-day Spring Festival travel season (28 January–8 March 2021), during which the “stay local for the holiday” policy was encouraged. As a result, population mobility was reduced but did not experience drastic declines, and the cities used for validation reported relatively few daily new infections while implementing mild intervention measures. This indicates that inter-city inflows and outflows were only moderately constrained rather than being strictly restricted. Consequently, although historical mobility data without the removal of intervention effects were used, the resulting interaction between mobility and interventions had only a modest effect on cross-regional disease spread.
The new confirmed cases and cumulative confirmed cases as of 28 January 2021 were obtained from the National Health Commission’s reports for 366 cities. For all cities with reported infections, the intervention start time ( t s = 1, corresponding to 29 January 2021) and the intervention strength coefficient ( k = 20) are set uniformly. For model validation, the parameters t t o p , c , and d are differentiated across cities based on their historical infection trajectories. Specifically, for each city, the observed turning points, rebound magnitudes, and rebound durations in the 60-day actual cumulative infection curves were used to estimate the timing, magnitude, and persistence of resurgence. This parameterization follows a semi-empirical calibration, in which parameter values are informed by observed epidemic curves rather than assumed uniformly across cities.
To evaluate the performance of the proposed SEIR-AHQ model, we compared its simulated cumulative confirmed cases with those predicted by the classical SEIR model. The simulation results may not perfectly align with the actual infection situation because of potential biases in the initial epidemic conditions and the use of mobility data that still reflect limited intervention effects across cities. During the first half of the simulation period, the modeled infection trajectories underestimate the observed data. This discrepancy is mainly attributed to the fact that, by 28 January, most validation cities were already experiencing ongoing transmission rather than the initial outbreak stage, leading to a steeper initial increase in observed infection numbers compared with the gradual rise in the model. However, as the simulation progresses, the discrepancy between modeled and actual trends diminishes, with the model’s cumulative infection estimates increasingly consistent with real-world data, as illustrated in Figure 10. This improved alignment occurs when the model’s running environment more closely mirrors actual conditions.
In this study, model accuracy is evaluated using the mean absolute percentage error (MAPE), which is calculated as M A P E = 1 n t = 1 n C actual C model C actual ( n = 60), where C actual represents the actual cumulative number of confirmed cases and C model refers to the cumulative number of confirmed cases predicted by the model. We find that, compared with the SEIR model, the SEIR-AHQ model performs better across all four validation cities, as shown in Table 4. The SEIR model tends to overestimate the cumulative number of confirmed cases. These results indicate that the SEIR-AHQ model developed in this study effectively captures the transmission dynamics of infectious diseases and demonstrates satisfactory extrapolation capability.

5. Conclusions

5.1. Research Conclusion

This study innovatively integrates the dynamic interplay between population mobility networks and intervention measures into a cross-regional epidemic transmission modeling framework, systematically uncovering the multistage transmission dynamics and risk characteristics of pandemics across different city types. By extending the applicability of traditional epidemic models, this research offers both theoretical insights and practical decision-making support for future infectious disease responses. First, based on the population mobility patterns of 366 cities in China, this study introduces a city classification method grounded in mobility characteristics. Using the SOM algorithm, cities are categorized into six distinct types: HIC, LIC, LISC, HOSP, ESP, and LOP. This classification not only reflects the variability in mobility across cities but also reveals systematic differences in migration patterns and transmission potentials among city types. Second, the study develops an enhanced SEIR-AHQ model, integrating complex interactions among individual biological states, population mobility, and intervention measures within a network-coupled ODEs framework. This model enables the quantification of spatiotemporal dynamics in cross-regional epidemic spread. Simulation experiments analyze infection trends under diverse intervention scenarios, infection rates, and intervention parameters, providing deeper insights into epidemic progression. Finally, the model is validated using real-world data from validation cities, demonstrating its effectiveness and robustness in dynamic fitting and trend prediction. The findings confirm the model’s capacity to capture transmission dynamics and extrapolate epidemic scenarios. The primary conclusions of this research are as follows:
(1)
There is a strong positive correlation between population mobility and infection risk. Cities with higher population mobility exhibit significantly higher infection risks and longer transmission cycles, showing “higher peaks and longer tails” in infection curves. In contrast, cities with lower mobility have shorter transmission cycles and lower risks. The six city types (HIC, LIC, LISC, HOSP, ESP, LOP) exhibit a clear hierarchy in both infection risks and transmission durations, with HIC and LIC facing the greatest challenges. Importantly, infection rates are identified as a critical factor shaping urban epidemic dynamics, necessitating targeted prevention and control measures for high-risk cities.
(2)
The timing and strength of intervention measures have a significant impact on epidemic dynamics. Without interventions, infection peaks occur almost simultaneously across all cities, resulting in prolonged transmission durations and high infection numbers. Early interventions effectively lower infection peaks and shorten transmission periods. However, the benefits of interventions follow a pattern of “diminishing marginal returns”, with effectiveness gradually plateauing over time. Delayed interventions lead to exponential increases in infections, with faster and broader epidemic spread, underscoring the importance of timely responses.
(3)
Transmission rates and resurgence scenarios exhibit nonlinear effects. Higher transmission rates result in exponential growth in infections, with a greater number of individuals affected during resurgence phases as rates increase. Minor variations in resurgence intensity and duration can lead to substantial fluctuations in infection numbers, highlighting the high sensitivity of resurgence scenarios to control measures. These findings emphasize the need for robust monitoring and rapid response strategies in regions with high transmission risks to mitigate secondary outbreaks.

5.2. Policy Implications

Based on the findings of this study, several policy recommendations are proposed to enhance epidemic control strategies. First, the correlation between population mobility and infection dynamics highlights the need for targeted interventions. In high-mobility cities, particularly HIC and LIC, conventional measures may have limited impact on reducing mobility. These cities should focus on managing external inputs and internal transmission, emphasizing cross-regional cooperation and adaptive measures aligned with mobility patterns.
Second, the model shows that delays in interventions during rising transmission rates lead to exponential infection growth. Swift action at early signs of increased transmission is crucial. Authorities should escalate reports and coordinate quickly to deploy containment measures, preventing large-scale outbreaks.
Finally, the diminishing returns of prolonged interventions suggest that excessive controls yield minimal benefits. Balancing emergency responses with normal operations is essential. Proportionate, well-calibrated strategies can protect public health while maintaining social stability.

5.3. Limitations and Future Work

There are several limitations in this study. Firstly, the population mobility data used in the simulation experiments were not fully purified from the effects of prior intervention policies, which may introduce biases and lead to deviations between simulated and actual epidemic dynamics. Secondly, the model represents cities as discrete nodes connected by inter-city mobility flows, thereby neglecting the potential spatial continuity of intra-urban dynamics. Treating cities as continuous spatial domains could allow the incorporation of diffusion processes and spatial heterogeneity within cities, which are not captured in the current network-coupled ODEs framework.
Future research may proceed along several avenues to extend the current framework. Firstly, the uncertainty of epidemic transmission should be explicitly incorporated by modeling city-level epidemic evolution under stochastic disaster scenarios. This would enable the interaction between intervention measures and scenario-specific risks to be systematically analyzed. Secondly, future work could develop a stochastic PDE model that represents cities as continuous spatial domains, where disaster-specific scenarios introduce stochastic shocks to local transmission dynamics, enabling a unified framework for spatial diffusion and scenario-driven epidemic evolution.

Author Contributions

Conceptualization, Y.F.; methodology, Y.F.; software, Y.F.; validation, Y.F. and M.C.; formal analysis, S.B.; investigation, M.C.; writing—original draft preparation, Y.F. and S.B.; writing—review and editing, S.B. and L.R.; funding acquisition, L.R. All authors have read and agreed to the published version of the manuscript.

Funding

This research was supported by the National Natural Science Foundation of China (Grant Nos. 72271041 and 72434001).

Data Availability Statement

The original contributions presented in this study are included in the article. Further inquiries can be directed to the corresponding author.

Conflicts of Interest

The authors declare no conflicts of interest.

References

  1. Ferretti, L.; Wymant, C.; Kendall, M.; Zhao, L.; Nurtay, A.; Abeler-Dörner, L.; Parker, M.; Bonsall, D.; Fraser, C. Quantifying SARS-CoV-2 transmission suggests epidemic control with digital contact tracing. Science 2020, 368, eabb6936. [Google Scholar] [CrossRef]
  2. Carranza, A.; Goic, M.; Lara, E.; Olivares, M.; Weintraub, G.Y.; Covarrubia, J.; Escobedo, C.; Jara, N.; Basso, L.J. The social divide of social distancing: Shelter-in-place behavior in santiago during the COVID-19 pandemic. Manag. Sci. 2022, 68, 2016–2027. [Google Scholar] [CrossRef]
  3. He, J.; Liu, G.; Mai, T.H.T.; Li, T.T. Research on the allocation of 3D printing emergency supplies in public health emergencies. Front. Public Health. 2021, 9, 657276. [Google Scholar] [CrossRef]
  4. Chinazzi, M.; Davis, J.T.; Ajelli, M.; Gioannini, C.; Litvinova, M.; Merler, S.; Piontti, A.P.A.; Mu, K.; Rossi, L.; Sun, K.; et al. The effect of travel restrictions on the spread of the 2019 novel coronavirus (COVID-19) outbreak. Science 2020, 368, 395–400. [Google Scholar] [CrossRef]
  5. Das, M.; Das, A.; Giri, B.; Sarkar, R.; Saha, S. Habitat vulnerability in slum areas of India—What we learnt from COVID-19? Int. J. Disaster Risk Reduct. 2021, 65, 102553. [Google Scholar] [CrossRef] [PubMed]
  6. Habibi, R.; Alesheikh, A.A.; Bayat, S. An event-based model and a map visualization approach for spatiotemporal association relations discovery of diseases diffusion. Sustain. Cities Soc. 2022, 87, 104187. [Google Scholar] [CrossRef]
  7. Gómez-Gardeñes, J.; Soriano-Paños, D.; Arenas, A. Critical regimes driven by recurrent mobility patterns of reaction–diffusion processes in networks. Nat. Phys. 2018, 14, 391–395. [Google Scholar] [CrossRef]
  8. Yang, T.; Yu, N.; Yang, T.; Hong, T. How do urban socio-economic characteristics shape a city’s social recovery? An empirical study of COVID-19 shocks in China. Int. J. Disaster Risk Reduct. 2023, 90, 103643. [Google Scholar] [CrossRef]
  9. Islam, M.M.; Azarian, T.; Agarwal, S.; Ali, S. Capturing the impact of vaccination and human mobility on the evolution of COVID-19 pandemic. IEEE J. Biomed. Health Inform. 2024, 29, 2318–2327. [Google Scholar] [CrossRef]
  10. Khakurel, U.; Sattenspiel, L.; Mamelund, S.E. Role of nonpharmaceutical interventions during 1918–1920 influenza pandemic, Alaska, USA. Emerg. Infect. Dis. 2025, 31, 1406–1414. [Google Scholar] [CrossRef]
  11. Chang, S.; Pierson, E.; Koh, P.W.; Gerardin, J.; Redbird, B.; Grusky, D.; Leskovec, J. Mobility network models of COVID-19 explain inequities and inform reopening. Nature 2021, 589, 82–87. [Google Scholar] [CrossRef]
  12. Kim, Y.; Jung, G.; Geard, N.; Kim, Y.B.; Lee, S. Realistic mobility integration in agent-based model for targeted public health strategies. Chaos Solitons Fractals 2025, 199, 116725. [Google Scholar] [CrossRef]
  13. Wei, B.; Su, G.; Liu, F. Dynamic assessment of spatiotemporal population distribution based on mobile phone data: A case study in Xining City, China. Int. J. Disaster Risk Sci. 2023, 14, 649–665. [Google Scholar] [CrossRef]
  14. Casaburi, P.; Dall’Amico, L.; Gozzi, N.; Kalimeri, K.; Sapienza, A.; Schifanella, R.; Matteo, T.D.; Ferres, L.; Mazzoli, M.; Scarpino, S.V. Resilience of mobility network to dynamic population response across COVID-19 interventions: Evidences from Chile. PLoS Comput. Biol. 2025, 21, e1012802. [Google Scholar] [CrossRef]
  15. Kraemer, M.U.G.; Yang, C.-H.; Gutierrez, B.; Wu, C.-H.; Klein, B.; Pigott, D.M.; Du Plessis, L.; Faria, N.R.; Li, R.; Hanage, W.P.; et al. The effect of human mobility and control measures on the COVID-19 epidemic in China. Science 2020, 368, 493–497. [Google Scholar] [CrossRef] [PubMed]
  16. Fang, L.; Huang, J.; Zhang, Z.; Nitivattananon, V. Data-driven framework for delineating urban population dynamic patterns: Case study on Xiamen Island, China. Sustain. Cities Soc. 2020, 62, 102365. [Google Scholar] [CrossRef] [PubMed]
  17. Brooks, L.C.; Farrow, D.C.; Hyun, S.; Tibshirani, R.J.; Rosenfeld, R. Flexible modeling of epidemics with an empirical Bayes framework. PLoS Comput Biol. 2015, 11, e1004382. [Google Scholar] [CrossRef] [PubMed]
  18. Petropoulos, F.; Makridakis, S.; Stylianou, N. COVID-19: Forecasting confirmed cases and deaths with a simple time series model. Int. J. Forecast. 2022, 38, 439–452. [Google Scholar] [CrossRef]
  19. Gokler, S.H. Prediction of COVID-19 confirmed cases and deaths using hybrid support vector machine-Taguchi method. Comput. Ind. Eng. 2024, 191, 110103. [Google Scholar] [CrossRef]
  20. Liu, M.; Liu, Y.; Liu, J. Machine learning for infectious disease risk prediction: A survey. ACM Comput. Surv. 2025, 57, 1–39. [Google Scholar] [CrossRef]
  21. Liu, J.; Zhou, J.; Yao, J.; Zhang, X.; Li, L.; Xu, X.; He, X.; Wang, B.; Fu, S.; Niu, T.; et al. Impact of meteorological factors on the COVID-19 transmission: A multi-city study in China. Sci. Total Environ. 2020, 726, 138513. [Google Scholar] [CrossRef]
  22. Nixon, K.; Jindal, S.; Parker, F.; Marshall, M.; Reich, N.G.; Ghobadi, K.; Lee, E.C.; Truelove, S.; Gardner, L. Real-time COVID-19 forecasting: Challenges and opportunities of model performance and translation. Lancet Digit. Health 2022, 4, e699–e701. [Google Scholar] [CrossRef]
  23. Hethcote, H.W. The mathematics of infectious diseases. SIAM Rev. 2000, 42, 599–653. [Google Scholar] [CrossRef]
  24. Spannaus, A.; Papamarkou, T.; Erwin, S.; Christian, J.B. Inferring the spread of COVID-19: The role of time-varying reporting rate in epidemiological modelling. Sci Rep. 2022, 12, 10761. [Google Scholar] [CrossRef] [PubMed]
  25. Lu, L.; Wang, Y.; Han, Z.; Yan, X.; Jin, Z. Final size of an SIR epidemic in heterogeneous networks through local and global propagations. Physica A 2025, 673, 130675. [Google Scholar] [CrossRef]
  26. Qiu, Z.; Sun, Y.; He, X.; Wei, J.; Zhou, R.; Bai, J.; Du, S. Application of genetic algorithm combined with improved SEIR model in predicting the epidemic trend of COVID-19, China. Sci. Rep. 2022, 12, 8910. [Google Scholar] [CrossRef]
  27. Moradkhani, N.; Benaben, F.; Montreuil, B.; Lauras, M.; Jeany, J.; Faugre, L. Multi-criteria performance analysis based on physics of decision—Application to COVID-19 and future pandemics. IEEE Trans. Serv. Comput. 2023, 16, 1987–1998. [Google Scholar] [CrossRef]
  28. Seidu, B.; Makinde, O.D.; Asamoah, J.K.K. Threshold quantities and Lyapunov functions for ordinary differential equations epidemic models with mass action and standard incidence functions. Chaos Solitons Fractals 2023, 170, 113403. [Google Scholar] [CrossRef]
  29. Liu, Q.; Fung, D.L.; Lac, L.; Hu, P. A novel matrix profile-guided attention LSTM model for forecasting COVID-19 cases in USA. Front. Public Health 2021, 9, 741030. [Google Scholar] [CrossRef]
  30. Chen, Y.; Li, K.; Zhou, Q. Spatial differentiation of urban economic resilience and its influencing factors: Evidence from Baidu migration big data. Technol. Econ. Dev. Econ. 2023, 29, 353–381. [Google Scholar] [CrossRef]
  31. Kohonen, T. Self-organized formation of topologically correct feature maps. Biol. Cybern. 1982, 43, 59–69. [Google Scholar] [CrossRef]
  32. Xia, H.; Yuan, S.; Prishchepov, A.V. Spatial-temporal heterogeneity of ecosystem service interactions and their social-ecological drivers: Implications for spatial planning and management. Resour. Conserv. Recycl. 2023, 189, 106767. [Google Scholar] [CrossRef]
  33. Tang, G.; Du, X.; Wang, S. Impact mechanisms of 2D and 3D spatial morphologies on urban thermal environment in high-density urban blocks: A case study of Beijing’s Core Area. Sustain. Cities Soc. 2025, 123, 106285. [Google Scholar] [CrossRef]
  34. Tian, Y.; Tsendbazar, N.E.; van Leeuwen, E.; Fensholt, R.; Herold, M. A global analysis of multifaceted urbanization patterns using earth observation data from 1975 to 2015. Landsc. Urban Plan. 2022, 219, 104316. [Google Scholar] [CrossRef]
  35. Hao, F.L.; Wu, X.R.; Guan, H.M.; Wang, S.J. Hierarchy-network’structure of cities in Northeast China based on Baidu migration data. Sci. Geogr. Sin. 2023, 43, 251–261. [Google Scholar]
  36. Zhang, Y.; Zheng, X.; Helbich, M.; Chen, N.; Chen, Z. City2vec: Urban knowledge discovery based on population mobile network. Sustain. Cities Soc. 2022, 85, 104000. [Google Scholar] [CrossRef]
  37. Li, M.L.; Bouardi, H.T.; Lami, O.S.; Trikalinos, T.A.; Trichakis, N.; Bertsimas, D. Forecasting COVID-19 and analyzing the effect of government interventions. Oper. Res. 2023, 71, 184–201. [Google Scholar] [CrossRef]
  38. Mills, C.E.; Robins, J.M.; Lipsitch, M. Transmissibility of 1918 pandemic influenza. Nature 2004, 432, 904–906. [Google Scholar] [CrossRef]
  39. Prem, K.; Liu, Y.; Russell, T.W.; Kucharski, A.J.; Eggo, R.M.; Davies, N.; Jit, M.; Klepac, P. The effect of control strategies to reduce social mixing on outcomes of the COVID-19 epidemic in Wuhan, China: A modelling study. Lancet Public Health 2020, 5, e261–e270. [Google Scholar] [CrossRef] [PubMed]
  40. Birge, J.R.; Candogan, O.; Feng, Y. Controlling epidemic spread: Reducing economic losses with targeted closures. Manag. Sci. 2022, 68, 3175–3195. [Google Scholar] [CrossRef]
  41. Panarello, D.; Tassinari, G. One year of COVID-19 in Italy: Are containment policies enough to shape the pandemic pattern? Socio-Econ. Plan. Sci. 2022, 79, 101120. [Google Scholar] [CrossRef]
  42. Das, A.; Dhar, A.; Goyal, S.; Kundu, A.; Pandey, S. COVID-19: Analytic results for a modified SEIR model and comparison of different intervention strategies. Chaos Solitons Fractals 2021, 144, 110595. [Google Scholar] [CrossRef]
  43. Gatto, M.; Bertuzzo, E.; Mari, L.; Miccoli, S.; Carraro, L.; Casagrandi, R.; Rinaldo, A. Spread and dynamics of the COVID-19 epidemic in Italy: Effects of emergency containment measures. Proc. Natl. Acad. Sci. USA 2020, 117, 10484–10491. [Google Scholar] [CrossRef]
  44. Zhang, Y.; Ma, X.; Din, A. Stationary distribution and extinction of a stochastic SEIQ epidemic model with a general incidence function and temporary immunity. AIMS Math 2021, 6, 12359–12378. [Google Scholar] [CrossRef]
  45. Khan, A.; Ikram, R.; Din, A.; Humphries, U.W.; Akgul, A. Stochastic COVID-19 SEIQ epidemic model with time-delay. Results Phys. 2021, 30, 104775. [Google Scholar] [CrossRef]
Figure 1. The grading map of population outflow in China from 5 February 2023 to 5 April 2023.
Figure 1. The grading map of population outflow in China from 5 February 2023 to 5 April 2023.
Systems 13 00923 g001
Figure 2. Illustrate with Θ t , k , d = 1 + 2 π arctan t 15 5 + c exp t 50 2 8 , t s = 15 , k = 5 , t t o p = 50 , d = 2 , c = 1 .
Figure 2. Illustrate with Θ t , k , d = 1 + 2 π arctan t 15 5 + c exp t 50 2 8 , t s = 15 , k = 5 , t t o p = 50 , d = 2 , c = 1 .
Systems 13 00923 g002
Figure 3. Cross-regional infection pattern with the interaction between population mobility and interventions.
Figure 3. Cross-regional infection pattern with the interaction between population mobility and interventions.
Systems 13 00923 g003
Figure 4. The schematic diagram of infectious disease transmission at the spatial level. Systems 13 00923 i001 denotes E, Systems 13 00923 i002 denotes A, Systems 13 00923 i003 denotes I. Individuals within the solid circles are hospitalized and quarantined. (a) Schematic diagram of infection through intra-regional individual contact. (b) Schematic diagram of infection through cross-regional individual contact. (c) The theoretical model diagram of in-tra-regional individual state transition. (d) The theoretical model diagram of cross-regional indi-vidual state transition.
Figure 4. The schematic diagram of infectious disease transmission at the spatial level. Systems 13 00923 i001 denotes E, Systems 13 00923 i002 denotes A, Systems 13 00923 i003 denotes I. Individuals within the solid circles are hospitalized and quarantined. (a) Schematic diagram of infection through intra-regional individual contact. (b) Schematic diagram of infection through cross-regional individual contact. (c) The theoretical model diagram of in-tra-regional individual state transition. (d) The theoretical model diagram of cross-regional indi-vidual state transition.
Systems 13 00923 g004
Figure 5. Time evolution of the infected population without intervention. (a) Time evolution of I in the top two cities by comprehensive influence for six city types. (b) Time evolution of I in the top five cities by comprehensive influence in HIC and LIC cities. (c) Time evolution of A in the top two cities by comprehensive influence for six city types. (d) Time evolution of A in the top five cities by comprehensive influence in HIC and LIC cities.
Figure 5. Time evolution of the infected population without intervention. (a) Time evolution of I in the top two cities by comprehensive influence for six city types. (b) Time evolution of I in the top five cities by comprehensive influence in HIC and LIC cities. (c) Time evolution of A in the top two cities by comprehensive influence for six city types. (d) Time evolution of A in the top five cities by comprehensive influence in HIC and LIC cities.
Systems 13 00923 g005
Figure 6. Time evolution of the infected population with intervention and exclusion of city type. (a) Time evolution of I for the top two cities with comprehensive influence for six city types when there is no resurgence. (b) Time evolution of I for the top five cities with comprehensive influence of HIC and LIC cities when there is no resurgence. (c) Time evolution of I for the top two cities with comprehensive influence for six city types when c = 0.3, d = 7. (d) Time evolution of I for the top five cities with comprehensive influence of HIC and LIC cities when c = 0.3, d = 7.
Figure 6. Time evolution of the infected population with intervention and exclusion of city type. (a) Time evolution of I for the top two cities with comprehensive influence for six city types when there is no resurgence. (b) Time evolution of I for the top five cities with comprehensive influence of HIC and LIC cities when there is no resurgence. (c) Time evolution of I for the top two cities with comprehensive influence for six city types when c = 0.3, d = 7. (d) Time evolution of I for the top five cities with comprehensive influence of HIC and LIC cities when c = 0.3, d = 7.
Systems 13 00923 g006
Figure 7. Time evolution of the infected population with intervention and consideration of city type. (a) Time evolution of I for the top two cities with comprehensive influence for six city types when there is no resurgence. (b) Time evolution of I for the top five cities with comprehensive influence of HIC and LIC cities when there is no resurgence. (c) Time evolution of I for the top two cities with comprehensive influence for six city types when c = 0.3, d = 7. (d) Time evolution of I for the top five cities with comprehensive influence of HIC and LIC cities when c = 0.3, d = 7. (e) Time evolution of infection rate ( I ) for the top one city with comprehensive influence for six city types when there is no resurgence. (f) Time evolution of infection rate ( I ) for the top five cities with comprehensive influence of HIC and LIC cities when there is no resurgence.
Figure 7. Time evolution of the infected population with intervention and consideration of city type. (a) Time evolution of I for the top two cities with comprehensive influence for six city types when there is no resurgence. (b) Time evolution of I for the top five cities with comprehensive influence of HIC and LIC cities when there is no resurgence. (c) Time evolution of I for the top two cities with comprehensive influence for six city types when c = 0.3, d = 7. (d) Time evolution of I for the top five cities with comprehensive influence of HIC and LIC cities when c = 0.3, d = 7. (e) Time evolution of infection rate ( I ) for the top one city with comprehensive influence for six city types when there is no resurgence. (f) Time evolution of infection rate ( I ) for the top five cities with comprehensive influence of HIC and LIC cities when there is no resurgence.
Systems 13 00923 g007
Figure 8. Time evolution of the infected population at different transmission rates. (a) Time evolution of I for the top two cities with comprehensive influence for six city types when β E = 0.45, β I = 0.3, β A = 0.27, c = 0. (b) Time evolution of I for the top two cities with comprehensive influence for six city types when β E = 0.45, β I = 0.3, β A = 0.27, c = 0.3. (c) Time evolution of I for the top two cities with comprehensive influence for six city types when β E = 0.6, β I = 0.4, β A = 0.36, c = 0. (d) Time evolution of I for the top two cities with comprehensive influence for six urban types when β E = 0.6, β I = 0.4, β A = 0.36, c = 0.3. (e) Time evolution of I for the top five cities with comprehensive influence of HIC and LIC cities when β E = 0.45, β I = 0.3, β A = 0.27, c = 0. (f) Time evolution of I for the top five cities with comprehensive influence of HIC and LIC cities when β E = 0.45, β I = 0.3, β A = 0.27, c = 0.3.
Figure 8. Time evolution of the infected population at different transmission rates. (a) Time evolution of I for the top two cities with comprehensive influence for six city types when β E = 0.45, β I = 0.3, β A = 0.27, c = 0. (b) Time evolution of I for the top two cities with comprehensive influence for six city types when β E = 0.45, β I = 0.3, β A = 0.27, c = 0.3. (c) Time evolution of I for the top two cities with comprehensive influence for six city types when β E = 0.6, β I = 0.4, β A = 0.36, c = 0. (d) Time evolution of I for the top two cities with comprehensive influence for six urban types when β E = 0.6, β I = 0.4, β A = 0.36, c = 0.3. (e) Time evolution of I for the top five cities with comprehensive influence of HIC and LIC cities when β E = 0.45, β I = 0.3, β A = 0.27, c = 0. (f) Time evolution of I for the top five cities with comprehensive influence of HIC and LIC cities when β E = 0.45, β I = 0.3, β A = 0.27, c = 0.3.
Systems 13 00923 g008
Figure 9. Time evolution of the infected population under different resurgences and interventions. (a) Time evolution of I in Beijing with different c . (b) Time evolution of I in Beijing with different d . (c) Time evolution of I in Beijing with different t s . (d) Time evolution of I in Beijing with different k .
Figure 9. Time evolution of the infected population under different resurgences and interventions. (a) Time evolution of I in Beijing with different c . (b) Time evolution of I in Beijing with different d . (c) Time evolution of I in Beijing with different t s . (d) Time evolution of I in Beijing with different k .
Systems 13 00923 g009
Figure 10. Trend of modeled cases compared to actual cases in four validation cities from 28 January to 28 March 2021.
Figure 10. Trend of modeled cases compared to actual cases in four validation cities from 28 January to 28 March 2021.
Systems 13 00923 g010
Table 1. City type classification using SOM from a population mobility perspective.
Table 1. City type classification using SOM from a population mobility perspective.
City TypeNet Migration FluxTotal DegreeEigenvector CentralityBetweenness CentralityCities
High-inflow core (HIC)High inflowHighHighHighBeijing, Shanghai, Guangzhou, Shenzhen, Chengdu, Dongguan, Foshan, Xi’an, Hangzhou, Zhengzhou…
Low-inflow core (LIC)Low inflowHighHighHighHefei, Shijiazhuang, Langfang, Wuxi, Zhongshan, Guiyang, Xiamen, Nanning, Xianyang, Taiyuan…
Low-inflow sub-core (LISC)Low inflowMediumMediumMediumBijie, Zhoukou, Handan, Heze, Fuyang, Xingtai, Zunyi, Anyang, Qiqihaer, Suihua…
High-outflow semi-peripheral (HOSP)High outflowMediumMediumLowDeyang, Nanchong, Qujing, Luzhou, Meishan, Yibin, Zhangjiakou, Neijiang, Datong, Mudanjiang…
Equilibrious semi-peripheral
(ESP)
EquilibriumMediumMediumLowHaikou, Urumqi, Sanya, Lanzhou, Xining, Guilin, Ji’an, Zhangjiajie, Lijiang, Tonghua…
Low-outflow peripheral (LOP)Low outflowLowLowLowBaoshan, Ziyang, Haidong, Baicheng, Benxi, Qionghai, Wenchang, Wanning, Liaoyuan, Heihe…
Table 2. The p i values for response measures.
Table 2. The p i values for response measures.
Response Measure p i
No measure1
Restrict travel and work0.794
Restrict mass gatherings, travel and work0.668
Restrict mass gatherings, schools, travel and work0.423
Say at home0.239
Table 3. The parameters of SEIR-AHQ transmission model.
Table 3. The parameters of SEIR-AHQ transmission model.
ParameterDefinition
ω i Number of births city i  ( ω i = n × N i , n is birth rate, N i is the total population of city)
λ i Infectivity of the city i
θ Natural death rate
δ E Incidence rate
σ Probability that infected individuals develop severe symptoms (the remaining fraction, 1 − σ , represents mild/asymptomatic cases)
ζ Probability that asymptomatic/mild cases progress to severe symptoms
φ Probability that asymptomatic/mild cases are quarantined
η Probability that severe cases are hospitalized
ξ Adjustment coefficient for hospitalization or quarantine of infections
γ A Recovery rate of individuals with asymptomatic/mild symptoms
γ I Recovery rate of individuals with severe symptoms
γ H Recovery rate of hospitalized individuals
γ Q Recovery rate of quarantined individuals
β E Transmission rate of E
β I Transmission rate of I
β A Transmission rate of A
Table 4. Comparison of MAPE values between SEIR and SEIR-AHQ models across validation cities.
Table 4. Comparison of MAPE values between SEIR and SEIR-AHQ models across validation cities.
CitiesSEIRSEIR-AHQ
Guangzhou0.35260.2200
Tianjin0.43800.1777
Chengdu0.52990.2713
Harbin0.26990.2235
Disclaimer/Publisher’s Note: The statements, opinions and data contained in all publications are solely those of the individual author(s) and contributor(s) and not of MDPI and/or the editor(s). MDPI and/or the editor(s) disclaim responsibility for any injury to people or property resulting from any ideas, methods, instructions or products referred to in the content.

Share and Cite

MDPI and ACS Style

Feng, Y.; Cong, M.; Rong, L.; Bu, S. Unraveling the Interaction Between Intercity Mobility and Interventions: Insights into Cross-Regional Pandemic Spread. Systems 2025, 13, 923. https://doi.org/10.3390/systems13100923

AMA Style

Feng Y, Cong M, Rong L, Bu S. Unraveling the Interaction Between Intercity Mobility and Interventions: Insights into Cross-Regional Pandemic Spread. Systems. 2025; 13(10):923. https://doi.org/10.3390/systems13100923

Chicago/Turabian Style

Feng, Yue, Ming Cong, Lili Rong, and Shaoyang Bu. 2025. "Unraveling the Interaction Between Intercity Mobility and Interventions: Insights into Cross-Regional Pandemic Spread" Systems 13, no. 10: 923. https://doi.org/10.3390/systems13100923

APA Style

Feng, Y., Cong, M., Rong, L., & Bu, S. (2025). Unraveling the Interaction Between Intercity Mobility and Interventions: Insights into Cross-Regional Pandemic Spread. Systems, 13(10), 923. https://doi.org/10.3390/systems13100923

Note that from the first issue of 2016, this journal uses article numbers instead of page numbers. See further details here.

Article Metrics

Back to TopTop