You are currently on the new version of our website. Access the old version .
SystemsSystems
  • Article
  • Open Access

17 December 2024

Research on Influence Mechanism of Consumer Satisfaction Evaluation Behavior Based on Grounded Theory in Social E-Commerce

,
,
and
1
College of International Economics & Trade, Ningbo University of Finance & Economics, Ningbo 315175, China
2
Ningbo Philosophy and Social Science Key Research Base “Research Base on Digital Economy Innovation and Linkage with Hub Free Trade Zones”, Ningbo 315175, China
3
Zhejiang Soft Science Research Base “Digital Economy and Open Economy Integration Innovation Research Base”, Ningbo 315175, China
4
College of Business Administration, Ningbo University of Finance & Economics, Ningbo 315175, China
This article belongs to the Special Issue Complex Systems for E-Commerce and Business Management

Abstract

For enterprises, exploring the influence mechanism of consumer satisfaction evaluation behavior (CSEB) holds significant research value for the advancement and further development of social e-commerce platforms. The existing literature primarily focuses on quantitative methods in investigating the influence mechanism of CSEB within social e-commerce platforms. This study endeavors to expand the theoretical boundaries of CSEB through qualitative research. This study adopts a mixed-methods approach, combining primary data collected through in-depth interviews with 32 participants and secondary data gathered from 1000 users via web crawlers. Utilizing grounded theory as an analytical framework, the study meticulously summarizes, concludes, and refines the influencing factors of CSEB. Based on these findings, a robust CSEB model is constructed to provide a deeper understanding of the phenomenon. The study reveals that in the decision-making process of consumer evaluation, behavior is primarily driven by evaluation motivations. These motivations are intricately intertwined with product perception, social influence, and perceived behavior control. The interplay among these factors significantly shapes the manner in which consumers engage in satisfaction evaluation on social e-commerce platforms. This study complements existing quantitative research by providing nuanced insights into the complex interplay of factors, which drive consumer evaluation behavior. Furthermore, the study proposes actionable countermeasures and suggestions for businesses and platform managers to effectively promote and enhance consumer satisfaction evaluation activities, thereby contributing to the sustained growth and development of social e-commerce platforms.

1. Introduction

With the rapid development of e-commerce and social media, the “social” advantages of social e-commerce have gradually deepened, especially online social interaction among consumers, creating huge value and more application scenarios for the social e-commerce industry [1]. In the social e-commerce model, consumers are more inclined to trust consumer evaluations in view of social relationships, which may promote purchases or consumption [2]. Social relationships significantly affect the entire decision-making process of consumers—not only consumer purchase behavior but also consumer satisfaction evaluation behavior (CSEB) after purchase. CSEB is a way of self-expression in the whole shopping experience for consumers, and online reviews are not only a potential consumer information channel but have meaningful reference value in terms of purchase decision [3]. Online reviews are an important product of CSEB. Without CSEB, there would be no online reviews [4,5]. However, CSEB in the social e-commerce environment is affected by many complex factors, making it difficult for platforms and businesses to truly grasp the influence mechanism behind CSEB. Therefore, to use online reviews to influence consumer purchasing behavior, it is necessary to thoroughly study the influence factors and influence mechanisms of CSEB. Furthermore, it provides key theoretical basis and practical guidance for promoting CSEB activities in social e-commerce.
Generally, consumers promote the formation of satisfaction evaluation behavior in order to achieve a certain goal, so CSEB is a motivated behavior. What is more, it also accompanies the generation of online review information. Therefore, CSEB is a typical “black box” problem, which is regarded as a complex cognitive system and is difficult to accurately measure [6]. However, in the existing research on CSEB, the data source is often a questionnaire or online comments [5,7]. There is a lack of original data from in-depth interviews to analyze the influence mechanism of consumer product evaluation from the perspective of social e-commerce. As a result, the extracted factors affecting the evaluation behavior of consumer satisfaction are not comprehensive, and the influence mechanism is still unclear. In addition, few studies focus on the role of social factors or reveal the internal influence mechanism of CSEB.
To solve the above problems, based on grounded theory (GT) and from the perspective of consumers, this study fundamentally explores the influence mechanism of CSEB and then clarifies the antecedents and consequences of CSEB. GT, proposed by Glaser and Straus [8], is a bottom-up scientific research method for exploring interpersonal interactions in social phenomena, and it attaches importance to the collection and inductive analysis of original data. This method is not for verifying the theoretical model but for constructing the theoretical model from the data [9]. Obviously different from the top-down empirical research process, GT does not need to put forward research hypotheses but starts from original data, refines concepts and inductive categories from the bottom up, and then sublimates them into theoretical models based on the relationship between categories. Therefore, based on qualitative research, this study summarizes the influencing factors of CSEB from consumers’ historical shopping experiences, and then constructs a CSEB model to reveal the internal mechanism of CSEB in social e-commerce platforms. This study is helpful for social e-commerce platform managers and businesses to better understand the mechanism and results of consumer behavior decisions and contribute to the sustainable development of the social e-commerce industry. And this research is also illuminating for the social e-commerce platforms and businesses that carry out information management of online reviews and customer relationship management.
The innovation of this study lies in exploring CSEB in the special context of social e-commerce. Different from the previously explored CSEB, it has two obvious characteristics: First, CSEB has a clearer background—social e-commerce platforms. Different from traditional e-commerce, the “social” attribute of social e-commerce has significantly changed consumer behavior. Second, GT can further explore the influence mechanism of CSEB. Because of the “black box” problem of CSEB, the questionnaire survey method and machine learning method often ignore the actual behavior of consumers and deviate from reality.
The research contributions of this paper are as follows: First, in terms of theory, this study adds the key influencing factors of social interaction, which makes up for the deficiency of theoretical research on CSEB. This paper emphasizes the value of social influence in CSEB. Social influence influences consumers’ intrinsic motivation to evaluate products or services by shaping their values and expectations, thus influencing their satisfaction. In fact, in terms of data, previous studies on GT mostly used primary data. In this paper, primary data and secondary data are integrated to improve the reliability and validity of grounded research. At the same time, it also expands the number of samples collected, which makes this study more universal. Finally, in terms of research methods, and different from the previous quantitative research methods, this paper uses the qualitative research method of GT and adopts systematic procedures to reveal the mechanism behind the formation of CSEB.

2. Literature Review

2.1. Social E-Commerce

Social e-commerce has not yet reached a unified level, involving multiple fields such as marketing, social psychology, and computer science, thus presenting diverse characteristics. Among them, in marketing, it is considered that enterprises use social media and information technology as direct marketing methods to help consumers complete purchase decisions and business transactions [10]. Turban et al. [11], Esmaeili and Hashemi [12], and Leong et al. [13] also summarized the definition of social e-commerce. Still, they emphasized that its concept includes social media and business transaction models, especially social interaction, which significantly impacts this process.
Essentially, social e-commerce has developed based on e-commerce. In addition to possessing e-commerce characteristics, it presents other features such as sociality, diversity, and integration. For example, Leong et al. [13] proposed that social e-commerce has obvious social interaction attributes, which significantly affect consumers’ purchase intention. The stronger the social interaction, the more prosperous the development of social e-commerce. Attar et al. [14] analyzed the structural characteristics and application structure of social e-commerce, indicating that the most important difference between traditional e-commerce and social e-commerce is that traditional e-commerce is “product-centric”, while social e-commerce is “people-centered”. At the same time, they also stated that social interaction has improved the interaction between consumers and between consumers and businesses on social e-commerce platforms. Compared with traditional e-commerce features, social e-commerce exhibits the following important characteristics: firstly, social e-commerce has a more obvious “social” attribute, which is centered on “social relationships” for commodity transactions; secondly, social e-commerce aims to socialize and involve more consumers, attract more traffic, and convert traffic into economic value; thirdly, social e-commerce not only values information exchange between merchants and consumers but also places greater emphasis on online social interaction among consumers, encouraging them to engage in online interaction and information exchange, injecting vitality into social platforms. Social e-commerce provides a platform for sellers to interact socially with each other. Among them, sellers make full use of social media functions such as instant messaging, message boxes, and feedback systems to cultivate a “look now, buy now” mentality among consumers. Buyers achieve diversified social activities through group chats, like/share/follow buttons, and social recommendation systems. Therefore, social commerce further reveals how social psychology and social factors drive consumer behavior [15].
However, with the arrival of the COVID-19 pandemic, the limitations of social distance have led to changes in the structure and relationships of social e-commerce [16]. Especially during the COVID-19 pandemic, social e-commerce has led people to lean toward localization rather than globalization. Research on social e-commerce tends to focus more on consumer behavior, business models, structures, etc. [14]. Among them, the factors that affect consumer satisfaction behavior have evolved from information quality, product quality, reverse logistics, and perceived price to factors such as security and privacy, information availability, transportation, quality, pricing, and time savings [17].
In addition, in terms of research methods, the vast majority of studies focus on quantitative research, using empirical analysis, machine learning, or virtual reality methods to explore social e-commerce-related research deeply. A small number of studies use qualitative research to analyze the development of social e-commerce. For example, Attar et al. [18] conducted a literature analysis comparing e-commerce, social e-commerce, and shared e-commerce to determine the benefits and challenges of the concept of links.

2.2. CSEB

CSEB specifically refers to the evaluation behavior of consumers after purchasing products, which is the last link in the consumer behavior decision-making process and also has important research value [19]. Consumer satisfaction evaluation refers to the overall perception of the purchasing experience by consumers after the purchase behavior occurs and ultimately forms online reviews. According to the satisfaction level of consumers’ shopping experience, consumer reviews can be divided into positive and negative reviews.
In recent years, scholars have tended to use empirical methods to analyze the mechanism of CSEB, while in the field of data mining, scholars focus on using machine learning algorithms to deeply explore the future development trends of CSEB. Most scholars believe that the emergence of CSEB stems from satisfaction, which depends on the difference between pre-purchase expectations and actual utility after purchase. They usually use classic models such as the Theory of Planned Behavior [19], the SOR Model [20], and the Technology Acceptance Model [21] as theoretical foundations and conduct empirical analysis by constructing structural equation models. However, other scholars have indicated that machine learning methods are more capable of accurately predicting CSEB [22]. The star rating, quantity, usefulness of information, and emotional inclination of online comments reflect consumers’ satisfaction with the product [23]. Therefore, reverse mining or predicting CSEB through online comments has important research significance. This type of research uses online reviews as the data source and constructs models using data mining techniques to address the subjectivity and low prediction accuracy of qualitative analysis in consumer reviews [24].
In the vast majority of studies, the influencing factors of CSEB in the context of social e-commerce platforms mainly include product quality, service quality, perceived value [25], social influence [26], evaluation motivation [19], self-efficacy [27], emotions [28] and other influencing factors. The empirical results indicate that these influencing factors have a significant positive impact on CSEB. In the context of traditional e-commerce, the influencing factors of CSEB mainly include product quality, service quality, evaluation motivation, perceived trust, etc. [29,30]. By comparison, it can be found that social influence is a key factor that distinguishes CSEB in two different scenarios. Social influence is considered a perception with a certain degree of subjective initiative. That is, when perceiving social influence, individuals improve their adaptability and are encouraged to take certain supportive actions. More importantly, social influence emphasizes the help or support that individuals receive in interpersonal relationships that is beneficial for their development. It can affect individuals’ emotions, cognition, and behavior [31]. Social influence profoundly influences CSEB through various means such as word-of-mouth communication, conformity psychology, guidance from opinion leaders, and social comparison. Beyari and Abareshi [26] used social exchange theory to confirm that consumer satisfaction is predicted through social influence. In addition, evaluation motivation is also one of the key factors affecting CSEB. Evaluation motivation, as the internal driving force that triggers behavior, plays a crucial role in CSEB [19]. Shiau and Chau [32] and Zhang et al. [33] confirmed through empirical research that evaluation motivation significantly positively influences CSEB.

2.3. GT

GT belongs to the category of qualitative research, which is often used to construct theoretical models and focuses more on the strong correlation between primary data and theory. Charmaz [34] argued that GT was based on primary sources, processed with flexibility and systematic standards, and inductively analyzed the data to obtain a conceptual or theoretical framework. The special feature of grounded theoretical research lies in the grounded research situation, through first-hand observation, close, deep, and flexible induction and deduction of the operation mechanism of the phenomenon, and finally, the construction of theoretical models [35,36]. Therefore, GT is the most effective and most suitable research method when research lacks enough induction and summary.
The purpose of GT is to construct a data-consistent theoretical model that reveals the nature and idea of a phenomenon. GT has been widely applied, especially in the field of management, and it has attracted the attention of scholars [37]. Programmatic GT is more suitable for consumer behavior research, which can not only explore the mechanism of consumer psychology from the bottom up but also eliminate the common methodological bias problem in quantitative research [38,39]. This programmatic approach can not only fundamentally trace the source of consumer behavior but also repeatedly verify it to improve the credibility and validity of the research. Kaur and Malik [40] used the GT method to explore the psychology behind consumers’ panic buying behavior, to deeply understand the influencing factors of this behavior, and to deduce new theories about the formation phenomenon. Finally, through the qualitative data collected, the identified concepts were repeatedly analyzed to verify the new theoretical model.

2.4. Research Review

From the above literature analysis, social e-commerce platforms have obvious social attributes and are centered around “socializing”. However, existing research mostly focuses on quantitative research and lacks the use of qualitative research to fundamentally explore the mechanisms of consumer behavior formation. There are significant differences in the research on CSEB between social e-commerce and traditional e-commerce, such as influencing factors and research methods. Compared with general qualitative research, the biggest feature of GT is that its research direction and process are bottom-up, constructing new theoretical frameworks by exploring behavior in specific contexts. From this, it can be seen that GT can fundamentally explore CSEB in the special scenario of social e-commerce, summarize the important influencing factors and mechanisms of CSEB, and thus build a CSEB model.

3. Research Design and Data Collection

3.1. Research Method

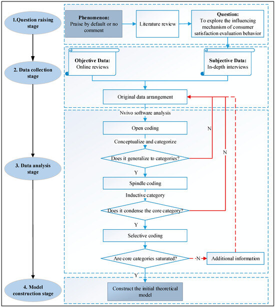
GT has a set of standardized research processes; the main idea is based on primary data, using induction and deductive methods, with the help of open coding, axial coding, and selective coding, three processes from which to mine and construct a theoretical framework [41]. Among them, the most critical step is data analysis. Through three levels of coding, data are processed step by step, and then the main categories are gradually separated. Through the question-raising stage, data collection stage, data analysis stage, and model construction stage, we analyze and explore CSEB in depth to reveal the real mechanism of CSEB in the context of social e-commerce. The specific research stage is shown in Figure 1.
Figure 1. Research framework based on GT.

3.2. Interview Outline Design

The design of the interview outline adopts the question-focused interview method to obtain more original data from the interviewees using inductive and deductive thinking. Based on the literature review, this study focused on social reality problems to be solved, and an interview outline was designed by one professor and three doctoral students from the field of consumer behavior. The interview outline consists of three parts: First, briefly grasp the basic situation of the interviewees; Second, guide interviewees to express their views on social e-commerce platforms and recall historical review experiences; Third, ask interviewees to express their views on satisfaction evaluations and what factors they think affect the generation of satisfaction evaluations. Before the formal interview, a pre-interview was conducted with five consumers with rich evaluation experience. Through their feedback, the interview outline was revised and optimized to determine the formal interview outline. See Appendix A for details.

3.3. Selection of Research Subjects and Data Collection

Interview data are the first choice for qualitative research, which truly reflect the ideas and concepts that form social phenomena, and summarize the theoretical framework through the relationship among categories. However, interview materials are often subjective and cannot fully reflect social phenomena [42]. Academics believe that secondary data also contain great research value, so to improve the reliability and validity of grounded research, secondary data are used to assist and verify [43].
This article selects consumers who have had satisfaction evaluation behavior on social e-commerce platforms as the research subjects, and the selection of research subjects follows the principle of typically two large samplings. From a typical perspective, the offline research subjects are, firstly, all teachers and students from a university in China, whose research directions include social e-commerce and consumer behavior. On the one hand, they are all over 18 years old, have independent thinking and decision-making abilities, and have more time to participate in in-depth interviews. On the other hand, their professional direction is highly consistent with the research background of this article. Secondly, the online research subjects come from consumers who have already evaluated social e-commerce platforms. It is easier to capture their evaluative behavior through their online comments.
After determining the research subjects, this study decided to use two data collection methods: the first is to conduct in-depth interviews to form first-hand interview texts. The interview process adopts a face-to-face interview method, and each interviewee’s time is between 60 and 90 min. We focus on the interview outline and use a semi-open interview method throughout the entire process to ask flexible questions to the interviewee. At the same time, we encourage them to express themselves about their historical evaluation experiences, understand their most authentic thoughts, and record their answers in detail. After the interview, ask the interviewee if they have any additional information or explanations to fully understand their true views on satisfaction evaluation behavior. The second method is to use data crawlers to crawl online comment materials from social e-commerce platforms. According to the typicality principle of qualitative research [44], it is known that online comments in communities such as clothing, computers, and digital communication are often used by scholars for academic research. Therefore, this study selected clothing and computer stores with high sales and evaluation on a certain social e-commerce platform and used Python software 3.10 to crawl online product review data, including consumer names, review text, follow-up reviews, replies, and like fields.
The official interview will take place from 1 March 2024 to 30 March 2024, and the entire interview will be recorded. After the interview is completed, the interview content will be transcribed and manually proofread. Eventually, 32 standardized transcription documents of approximately 40,000 words were formed. The time for data crawling is from 2 April 2024 to 8 April 2024. This study selected two stores on a certain social e-commerce platform in China and crawled the online comments of the top 1000 consumers. Finally, a total of 2920 comments were crawled, including online comments, follow-up comments, group buying, and replies.
The basic information of interviewees is shown in Table 1. It consists of 32 interviewees, which is considered a fairly large sample size for qualitative studies [45]. In addition, the top 1000 consumers in the two stores were crawled to a total of 2920 reviews, including online reviews, follow-up reviews, spelling orders, and replies.
Table 1. Basic information of interviewees.

4. Data Analysis

Next, with interview data as the main data and crawler data as the auxiliary data, this study uses the programmed GT to conduct coding analysis, including open coding, axial coding, and selective coding steps [41]. Two-thirds of the samples were used for coding to enable concept and category extraction, while the remaining samples were used for saturation testing to verify whether new categories were emerging. The entire coding process adhered to the principle of theoretical saturation; that is, when the remaining samples were added, no new categories and theories would be generated, indicating that the theory had reached saturation and could be stopped. In NVivo software 12.6.1, 22 interview materials and 1333 consumer data were imported, encoded, and analyzed.

4.1. Open Coding

Open coding refers to the identification, comparison, and categorization of collected data sentence by sentence, and it conceptualizes and categorizes them. To ensure the reliability and validity of the coding, two other doctoral students were invited to complete it together. The consistent conceptualization results were retained; otherwise, discussions would continue for a third conceptualization. The specific processing process was as follows: in the in-depth interview data, the original sentence was used as the label, sentence-by-sentence repeated analysis, and the initial concept was extracted. Due to the large amount of data, it was necessary to condense words in online review materials, which have a frequency of more than 3 times, in order to obtain initial concepts and categories. Then, all the initial categories were further refined and summarized to obtain the subcategories.
After gradual induction, thirty-eight initial concepts, twenty-four initial categories, and nine subcategories were finally obtained; as indicated in Table 2 and Figure 2, each subcategory showed the initial categories, corresponding concepts, and corresponding representative original statements.
Table 2. Results of conceptualization and categorization of open coding.
Figure 2. Figure of conceptualization and categorization of open coding.

4.2. Axial Coding

Axial coding is to cluster and encode multiple categories formed by open coding, explore the logical relationship among categories, and then dig out the main categories. At this stage, it is important to discover the logical relationship between categories of resumes. Common logical relationships include structural relationships, functional relationships, causal relationships, etc. Corbin [46] proposed a coding method that connects different categories: causal relationship, phenomenon, scenario, mediation condition, action/interaction strategy, and result. Drawing on this coding method, we link the different categories based on causality, as shown in Table 3:
Table 3. Canonical model of main category.
Through axial coding, five main categories were finally formed, namely product perception, social influence, perceived behavior control, evaluation motivations, and CSEB. As shown in Table 4, it contains main categories and the corresponding subcategories and relational connotations.
Table 4. Axial coding results and relationship connotation.

4.3. Selective Coding

Selective coding is a further induction of the axial coding, according to the relationship between the main categories, and the “story line” is generated, and the core category is excavated. Through the discussion and analysis of three doctoral students, the core category of “influence mechanism of CSEB” was determined. The logical idea could be summarized as product perception, social influence, perceived behavior control (antecedents), evaluation motivations (mediation), and CSEB (consequences). Finally, a CSEB model is constructed, as shown in Figure 3. The model explains that consumers produce evaluation motivations as the mediating factor under the action of product perception, social influence, and perceived behavior control and form a purposeful CSEB.
Figure 3. The model of CSEB.

4.4. Theoretical Saturation Test

Finally, the remaining samples were tested by theoretical saturation. The results showed that no new concepts and categories appeared in the coding process, which fully indicated that the concepts and categories proposed earlier had covered all; that is, the influence mechanism of CSEB had reached a saturated state in theory.

4.5. Validation

Triangulation is often validated in qualitative studies to test the same phenomena using multiple methods [47]. It effectively avoids the limitations of a single research method and can improve the credibility of the research results. Therefore, this study validated the proposed theoretical model by means of three methods: peer debriefing, member checking, and validation with existing literature.
(1)
Triangulation technique 1: Peer debriefing
Peer debriefing refers to the joint evaluation of a knowledge product by experts in a given field [48]. Five professors from professional fields gave advice and corrections to the entire research process, which contributed to the validation of the study.
(2)
Triangulation technique 2: Member checking
Membership checking is the review of research findings by interviewees to check their validity [48]. We used face-to-face and social media tools (such as WeChat, QQ, email, etc.) to share research results with interviewees. Due to some uncontrollable factors, only 87.5% of interviewees accepted the return interview. After discussion and interpretation, the consistent result was finally determined.
(3)
Triangulation technique 3: Validation with existing literature
Finally, the research results of the existing literature were compared to verify the credibility of this study.
Product perception. Barari et al. [49] and Ismagilova et al. [50] all confirmed that product attitudes include both positive perceptions and negative perceptions. The effects of positive and negative perceptions on CSEB have been discussed separately in past studies [51,52].
Social influence. However, social support was considered a social influence in most studies [53,54]. Social stress also belongs to social influence. Social pressure tends to come more from pressure from non-essential groups than from individuals rather than support.
Perceptual behavioral control. Ajzen [55] argued that individuals’ performance of a certain behavior was constrained by the control of perceptual behavior, where perceptual behavior control came from actual control conditions such as individual ability, opportunity, and resources. The perceptual behavior control proposed in this study is the same concept, but it is divided into self-efficacy and external control force. Self-efficacy refers to personal ability, which comes from the internal of individuals and belongs to behavior control. External control force refers to external resource conditions, which belongs to cognitive control [56].
Evaluation motivations. Hennig-Thurau et al. [57] summarized eight kinds of motives in their research on the motivation of online word-of-mouth release, which could be roughly classified into two categories: positive evaluation motivations and negative evaluation motivations. In different motivational studies, these eight motivations were often studied separately [58].
CSEB. In most studies, the results of consumer satisfaction evaluation were online reviews, which were equivalent to some extent [24]. The satisfaction evaluation behavior of this study included online reviews and social interaction. Mainly because of the particularity of the research object, the social e-commerce platform can not only make online comments but also make online replies, that is, social interaction.

5. Model Explanation and Discussion

From the above sorted-out “story line” and constructed model, it is obvious that CSEB is a decision-making process in which individuals have carefully planned information. To put it simply, product perception, social influence, and perceived behavior control, as important antecedents, stimulate consumers to form strong evaluation motivations. These evaluation motivations stimulate the generation of CSEB, and evaluation motivations play a mediating role in the entire behavior decision-making process.

5.1. Influence of Product Perception on Evaluation Motivations

Firstly, it was found that product perception significantly affected the evaluation motivations. Product perception refers to consumers’ cognition and emotions of the entire consumption process, including positive perception and negative perception. Under the influence of product perception, consumers will have certain evaluation motivations. Evaluation motivations refer to certain evaluation purposes generated by consumers driven by influencing factors, including positive evaluation motivations and negative evaluation motivations. According to motivation theory, there is a close relationship between consumer experience satisfaction and motivation. In general, satisfied consumers are motivated by positive reviews, while dissatisfied consumers are motivated by negative reviews.
(1)
Positive perception and evaluation motivations
Positive perception refers to individuals’ positive evaluation of the entire consumer experience, indicating consumers’ satisfaction with factors such as product quality, functions, cost performance, service attitude, and logistics. To encourage more consumers to purchase the merchant’s high-quality products, they will generate motivation to help promote or support the merchant. Effective communication or meeting like-minded friends gained by individuals from community members are considered social motivations. In addition, satisfied consumers, driven by economic incentives such as cashback and red envelopes, will also increase their willingness to post positive online reviews. It can be seen that there is a significant positive correlation between positive perception and positive evaluation motivation.
Interestingly, historical research has shown that evaluation motivation positively impacts product positive perception [59,60]. They advocate that consumer motivation influences purchase intention through consumer attitudes. This viewpoint is opposite to the perspective of this study. We found during the coding process that when consumers are satisfied with a product, they want to express their true feelings about the product or service through text or ratings, that is, self-expression motivation for meeting their own needs.
In social e-commerce platforms, many successful products benefit from consumers’ positive perceptions and positive evaluation motivation. For example, products from well-known brands such as Apple, Huawei, and Samsung are widely praised by consumers for their high quality, innovation, or excellent user experience. These positive reviews not only enhance the product’s brand image but also attract more potential consumers’ attention and purchase intention. Therefore, enterprises can enhance consumers’ positive perception by continuously improving product design and production processes, improving product quality and performance [61].
(2)
Negative perception and evaluation motivations
Negative perception refers to individuals’ negative evaluation of the entire consumer experience, indicating the degree of consumer dissatisfaction with factors such as product quality, functions, cost performance, service attitude, and logistics. When consumers encounter an unsatisfactory consumer experience, they feel that they have the responsibility to help other consumers avoid the same negative shopping experience, that is, altruistic motives. Dissatisfied consumers will also retaliate to a certain extent or punish businesses’ dissatisfaction by posting negative online reviews to prevent other consumers from buying unsatisfactory products or wanting to damage the image of businesses. Dissatisfied consumers post negative online reviews on the platforms to vent their anxiety caused by negative emotions. In addition, to improve the quality of products, consumers will also be motivated to help businesses improve their products by posting negative online reviews to point out areas for product improvement. It can be seen that negative perception is positively correlated with negative evaluation motivations.
Similar to previous studies, positive perception of products has a positive impact on evaluation motivation [19]. Ladhari et al. [62] stated that the generation of negative perception mainly depends on individual subjective judgment. Once a negative attitude is formed, individuals are likely to exhibit the consistent motivation to vent negative emotions to seek psychological balance. The empirical results show that the more negative the perception, the stronger the motivation to vent negative emotions.
In social e-commerce platforms, it is not uncommon for some well-known brands to experience a sharp decline in their reputation and brand image due to quality issues. Negative perception of products not only harms a company’s market share but may also trigger a series of chain reactions, such as a decrease in consumer trust and brand loyalty. Therefore, businesses and enterprises should pay attention to consumers’ negative perceptions and respond to and handle consumer complaints and dissatisfaction promptly to improve the quality of products or services and consumer satisfaction. Enterprises should establish an effective negative review monitoring mechanism and collect real-time negative perception information from consumers through channels such as social media and online review platforms. Once negative perception information is discovered, companies should respond quickly, contact consumers, understand the specific situation, and solve the problem as soon as possible. This can not only reduce consumer dissatisfaction but also prevent the spread of negative reviews.

5.2. Influence of Social Influence on Evaluation Motivations

Secondly, it was found that social influence significantly affected evaluation motivations. Social influence refers to the pressure and support that consumers perceive when deciding whether to evaluate, and this pressure and support is mainly derived from the norms formed by groups with important social relationships (e.g., families, friends, and community members) that consumers perceive. Previous studies found that normative social influence had the greatest impact on individual behavior and was a powerful persuasion lever [63,64]. Then, the “social” attribute of social e-commerce makes consumers significantly affected by social relationships in the evaluation process. Social influence is reflected in both social pressure and social support, which directly affects evaluation motivations.
(1)
Social pressure and evaluation motivations
Social pressure refers to the pressure formed when consumers are faced with other social groups and businesses, including two categories: inconsistency with online reviews and demands from businesses. Online reviews have a certain valence, reflecting other consumers’ satisfaction with the product or service. It enhances or weakens consumer perception to some extent. When the consumer’s perception is inconsistent with the online reviews, it will weaken the individual’s perception, and the vast majority of consumers will choose to follow the evaluation of other consumers. Another important source of pressure is demands from businesses, who often ask for good reviews through private messages, text messages, or phone calls. When faced with these two kinds of pressure, consumers may have positive evaluation motivations because of compliance psychology or negative evaluation motivations because of reverse psychology. It can be seen that there is a correlation between social pressure and evaluation motivations.
However, there is little exploration of the relationship between social stress and evaluative motivation in existing research. In other consumer behavior studies, scholars have found a close relationship between social stress and evaluative motivation, suggesting that social stress can stimulate or inhibit evaluative motivation [1].
In social e-commerce platforms, users are often influenced by their social circles. To integrate into the group, gain recognition, or avoid isolation, users may have a strong motivation to leave reviews, like, share, and showcase their shopping experience and attitude. Therefore, social e-commerce platforms can introduce third-party evaluation agencies or experts to enhance the authority and credibility of evaluations. On the other hand, it can guide users to make rational evaluations and avoid excessive reliance on social pressure or emotional evaluations. For example, evaluation standards and guidelines can be set up to remind users to publish truthful and objective evaluations. At the same time, punishment and crackdown can be imposed on malicious or false evaluations to maintain the authenticity and fairness of evaluations.
(2)
Social support and evaluation motivations
Social support includes family support, friend support, and other supports, especially from these socially important groups. During the interview, it was found that the vast majority of interviewees believed that the opinions of families, friends, and others on products would directly affect their evaluation of the product. When the influence of family and friends was great, they even reversed their original perception. As an emotional and behavioral resource support, social support can increase individuals’ ability to face difficulties and promote the formation of positive evaluation motivations. However, social support may also alleviate or exacerbate individuals’ negative emotions or retaliatory psychology, thereby reducing or enhancing negative evaluation motivations. In other words, social support leads to qualitative changes in evaluation motivations. It can be seen that social support is related to evaluation motivations.
Unlike previous studies, scholars have proposed that the level of social support can, to some extent, enhance or weaken an individual’s cognitive and emotional expression toward a product. Therefore, they argue and confirm that social support plays a moderating role between product perception and evaluation motivation [19].
The community on social e-commerce platforms is an important place for users to communicate, share, and interact. In the community, users can gain support and help from others by sharing shopping experiences, asking questions, and answering questions. This kind of community interaction not only helps users establish trust but also stimulates their evaluation motivation. Therefore, social e-commerce platforms should attach importance to the construction and management of communities and attract users to participate by creating interesting community activities and providing valuable content. At the same time, the platform should establish effective community rules and management mechanisms to ensure the healthy development of the community and a good user experience. This will help stimulate users’ evaluation motivation and enhance their trust.

5.3. Influence of Perceived Behavioral Control on Evaluation Motivations

Then, it was found that perceptual behavior control significantly affected evaluation motivations. Perceptual behavior control refers to individuals’ perception of the difficulty of implementing a certain line when facing obstacles. Perceived behavioral control is embodied in self-efficacy, determined by internal factors, and external control force, determined by external factors. The strength of perceived behavior control directly determines the strength of consumer evaluation motivations, which plays a vital role in the process of evaluating.
(1)
Self-efficacy and evaluation motivations
Self-efficacy refers to an individual’s confidence degree in performing a certain behavior using his or her own internal resources. Self-efficacy includes not only one’s own historical experience but also the knowledge learned from it, and it reflects consumers’ confidence in their own capabilities. Consumers with high levels of self-efficacy have a strong motivation to evaluate positively and are more inclined to engage in that behavior. Even if they encounter obstacles in the evaluation process, they will try to solve problems on their own. However, self-efficacy can also exert the subjective initiative of individuals, regulate negative evaluation motivations, and reduce the impact of negative emotions or revenge on individuals. It can be seen that self-efficacy is related to evaluation motivations.
As with previous studies, scholars also support this view, believing that self-efficacy stimulates individuals’ behavioral motivation, enabling them to utilize their own resources and skills, thereby demonstrating competence in the behavior [19,65]. When individuals have a strong sense of self-efficacy, they develop a strong confidence to help other individuals solve problems and stimulate their intrinsic motivation for evaluation.
In social e-commerce platforms, users with strong self-efficacy are more likely to actively participate in platform activities, such as posting reviews, sharing shopping experiences, and participating in community discussions. Users with high self-efficacy often have a deeper sense of trust in the platform because they believe they can make wise shopping decisions and share valuable experiences. Therefore, social e-commerce platforms can establish user growth systems, such as point systems, level systems, etc., to allow users to feel their growth and progress on the platform. This helps to enhance users’ self-efficacy as they can see their efforts and achievements being recognized.
(2)
External control force and evaluation motivations
External control force refers to the control individuals have over the use of their resources such as time and energy, funds, and rights protection to implement CSEB. Specifically, when there is enough time and energy, consumers are more willing to evaluate. This is because, in the actual evaluation process, more and more consumers are unwilling to actively evaluate because of limited time and energy, and they directly choose to default on praise. The more funds they have, the less difficult they perceive it to be in the act of commenting and the weaker the motivation to evaluate. In addition, rights protection resources are also an important influencing factor, and dissatisfied consumers are more likely to find customer service or a third party to protect their rights. When they succeed in safeguarding their rights, they may form positive evaluation motives to help businesses, or they may form negative evaluation motives to retaliate against businesses. However, when rights protection is unsuccessful, they will have negative evaluation motivations to punish or retaliate against the business. It can be seen that there is a correlation between external control forces and evaluation motivations.
In the study of consumer satisfaction evaluation behavior, there is little evidence to verify the impact of external control factors such as time, funding, or resources on evaluation motivation. However, in consumer purchasing behavior research, the focus is on exploring the impact of external control on purchasing motivation [14,66]. This is also a major highlight of this article, filling the gap in existing research.
In social e-commerce, resources such as time and energy, funds, and rights protection have a significant impact on evaluation motivation. Therefore, fast social e-commerce platforms can set up quick evaluation functions, such as click evaluation, template evaluation, etc., allowing users to easily complete evaluations. Reward mechanisms can also be set up to incentivize users to invest more effort in writing high-quality reviews through the establishment of evaluation reward mechanisms such as points, coupons, etc.

5.4. Influence of Evaluation Motivations on CSEB

Next, it was found that evaluation motivations significantly affected the generation of CSEB. CSEB is driven by evaluation motivations and belongs to a kind of motivational behavior. CSEB is an actual behavior that occurs and is the outcome variable of this study. Motivation is a predisposing factor for behavior and cannot be ignored. Studies had proposed that consumers’ online CSEB had an obvious purpose, and if consumers did not have a purpose, CSEB would not occur at all [67]. In fact, this purpose is the evaluation motivations, which may originate from consumers themselves or the consideration of other consumers. Driven by evaluation motivations, consumers will post online reviews on the platforms in the form of texts, ratings, videos, etc., which are the result of behavior. Different evaluation motivations often lead to different results, such as positive online reviews or negative online reviews. At the same time, in the face of other consumers’ inquiries, they will also respond to them accordingly, forming online social interaction. Therefore, the stronger the evaluation motivations, the more it can stimulate consumers to produce CSEB.
(1)
Positive evaluation motivations and CSEB
Positive evaluation motivations include helping businesses, economic benefits, self-expression, and social interests. Helping businesses means that individuals want to help businesses promote or hope that businesses will prosper for satisfactory products. Economic benefits refer to individuals giving praise driven by the economic rewards of businesses. Self-expression is an individual’s expression of cognition or emotion about products, which is a desire to express. Social interests are individuals’ order to maintain social relationships and benefit other members, which is a kind of information-gift purpose. Positive reviews drive consumers to post positive online reviews. In addition, after posting online reviews, they will also give other consumers positive responses. It can be seen that positive evaluation motivations positively affect CSEB.
Undoubtedly, the results of this study are consistent with the conclusions of historical research [42,68]. As is well known, motivation is the intrinsic cause and driving force behind the occurrence of behavior.
In the field of social e-commerce, the impact of evaluation motivation on satisfaction evaluation behavior is evident, as it directly relates to whether users are willing to share their shopping experiences and how these experiences affect the purchasing decisions of other users. Therefore, the platform should establish an incentive mechanism to motivate users to post reviews through reward measures such as points, coupons, gifts, etc. At the same time, rankings such as “Best Reviews” and “Popular Reviews” can be set up to increase users’ sense of honor and participation. In addition, the platform can guide users to participate in evaluations through platform push notifications, SMS reminders, and other methods. At the same time, a review reminder function can be set up to remind users to post reviews promptly.
(2)
Negative evaluation motivations and CSEB
Negative evaluation motivations include punishing businesses, venting negative emotions, and improving products. Punishing businesses is trying to damage the image of businesses or products by posting negative reviews. Usually, to retaliate against businesses, consumers will publish and spread negative reviews on the platforms so that other consumers will no longer buy the products and businesses will bear the negative consequences. Venting negative emotions is to express inner dissatisfaction and reduce emotional pressure. It is the main driving force for individuals to express negative shopping experiences. An altruistic motive is to save other individuals from the same suffering, which is a spontaneous act of helping others to obtain benefits regardless of their interests. Product improvement is to let businesses understand the shortcomings of products, improve products in time, and improve product quality. Negative evaluation motivations drive consumers to post negative online reviews while also giving other consumers negative responses. It can be seen that negative evaluation motivations positively affect CSEB.
As expected, the results of this study are consistent with the conclusions of historical research [19]. Previous studies have confirmed that negative evaluation motivation has a positive impact on consumer satisfaction evaluation behavior. Generally, the stronger the negative motivation, the more likely it is to promote the generation of evaluative behavior.
In social e-commerce platforms, negative evaluation motivations often hurt businesses and consumers. Therefore, when merchants receive negative reviews, they should respond as soon as possible and propose effective solutions. At the same time, businesses should conduct an in-depth analysis of the issues reflected in negative reviews and identify shortcomings in their products or services. By optimizing product design, improving service quality, and enhancing logistics and distribution, we continuously enhance the shopping experience for our customers.

5.5. Mediating Role of Evaluation Motivations

Most importantly, we found that evaluation motivations played a significant mediating role in the overall behavioral decision process. From the previous analysis, it is clear that product perception, social influence, and perceived behavior control either positively or negatively stimulate evaluative motivations, while evaluative motivations determine the generation of CSEB. Specifically, when consumers experience a satisfying shopping experience, positive antecedents such as positive perceptions, social support, and self-efficacy stimulate positive evaluation motivations, which then lead to positive CSEB. Conversely, negative CSEB is generated.
This research finding is consistent with historical research findings, and empirical studies have confirmed the significant mediating effect of evaluation motivation as an antecedent and outcome variable [59,60].
In social e-commerce platforms, evaluation motivation has a profound impact on the process of consumer satisfaction evaluation behavior. Therefore, merchants and platforms should attach great importance to it, and they can stimulate consumers to publish online reviews by establishing a sound evaluation mechanism and feedback system, optimizing products and services, encouraging user participation in evaluations, and other means.

6. Conclusions and Suggestions

6.1. Conclusions

This study uses GT to explore the influence mechanism of CSEB in the context of social e-commerce, focusing on the influence factors of CSEB, which makes up for the shortcomings in the existing research on the influence mechanism of CSEB. Through three-level coding, the interview data and crawler data were analyzed and summarized sentence by sentence, and finally, five main categories were obtained: product perception, social influence, perceived behavior control, evaluation motivations, and CSEB. According to the logical relationship between categories, the CSEB model is constructed. This research method is theoretically helpful in analyzing the causes and consequences of CSEB in the context of social e-commerce. In practice, it helps social e-commerce platform managers and businesses to effectively use the influence mechanism of CSEB to implement product marketing, function development, and customer relationship management activities. At the same time, this study also lays a solid theoretical foundation for the formulation of subsequent research hypotheses and the construction of theoretical models.

6.2. Suggestions

The above research results have important management implications for social e-commerce platforms and businesses. In practical application, the platforms and businesses can improve the platforms’ customer relationship management and information management capabilities through a series of measures and promote two-way interaction between businesses and consumers, thereby increasing the economic benefits of businesses, enhancing the influence of the platforms, and improving consumer satisfaction.
On the one hand, from the perspective of businesses, we must pay attention to product quality and service perception. It can be seen from the interview data that the basis of consumer evaluation is whether products are satisfactory or not, and consumers who are often satisfied with products will have positive evaluation motivations and will publish positive online reviews. At the same time, service attitude is also an important factor affecting the performance of CSEB; if the customer service attitude is relatively poor, consumers will give bad reviews directly. Therefore, the key to sustainable development of businesses lies in product quality and service attitude. On the other hand, economic incentives should be developed to fully mobilize the activity of consumers and motivate them to publish and disseminate useful positive online reviews. Under the rewards of red envelopes, coupons, etc., consumers are encouraged to express themselves and publish authentic and objective online reviews content. At the same time, consumers are also encouraged to recommend purchased products to consumers with social relationships or use social media to push products to share their real experiences with other consumers so as to guide them to buy.
From the perspective of platform managers, the first is to strengthen the development of social functions of the platforms, vigorously develop social communities, and enhance social relations among consumers. When designing social functions, developers should pay attention to the two-way interaction among consumers and improve the information interaction ability among consumers. In this way, consumers are stimulated to be active, and their relationship strength is improved, mainly because a good social atmosphere provides consumers with more information support, emotional support, and even evaluation support, which helps them quickly make correct evaluation decision-making behavior. The second is to correctly guide consumers to publish online reviews. In the complex social e-commerce environment, consumers are more willing to trust the reviews of consumers with social relationships or online reviews of websites. Through social relationships, consumers can be positively guided to post positive online reviews, which in turn amplifies the impact of online reviews. The third is to strictly control the information quality of online reviews. The platforms should audit online reviews posted by consumers to prevent the impact of false comments such as malicious evaluations, inappropriate evaluations, and induced evaluations, thereby improving the usefulness and usability of online reviews.

6.3. Shortcomings and Prospects

As an exploratory study, this study inevitably has some limitations such as the inability to quantitatively characterize the degree of influence between various categories and test the accuracy of the proposed model. In follow-up research, quantitative research or a combination of qualitative and quantitative research is required to accurately quantify and test the relationship between variables. At the same time, there are also deficiencies in the sample size. Although interview data and online comment data are collected, the amount of data is not large enough, which results in the deletion of keywords with low frequency in the research process, resulting in insufficient comprehensive influence factors. In a later study, the sample size will be expanded, more key influence factors will be excavated, and a more comprehensive CSEB model will be constructed. Finally, as this study was conducted in China, cultural differences in other countries and regions were not considered. Therefore, we encourage future research to conduct cross-regional and cross-cultural validations.

Author Contributions

R.W.: conceptualization, data curation, formal analysis, software, investigation, methodology, validation, writing—original draft preparation. S.X.: methodology, investigation, formal analysis, writing—original draft preparation. S.L.: conceptualization, investigation, formal analysis, writing—review and editing. Q.P.: conceptualization, methodology, formal analysis, writing—review and editing. All authors have read and agreed to the published version of the manuscript.

Funding

This work was supported by the Chinese National Natural Science Foundation (No. 71871135) and the Scientific Research Fund of Zhejiang Provincial Education Department (Y202352264).

Data Availability Statement

The datasets generated during the current study are available from the corresponding author upon reasonable request. The ways to collect data included two categories: the first one is in-depth interviews with consumers who have multiple evaluation experiences in social commerce platforms, and the second is to collect online reviews of stores on social commerce platforms. If the journal needs to provide the original data, we will submit it.

Acknowledgments

We express our gratitude to the editors and anonymous reviewers for their support and assistance in this research.

Conflicts of Interest

The authors declare no conflict of interest.

Appendix A. CSEB Interview Outline

  • Dear Madam/Sir,
Hello, thank you for accepting this interview in your busy schedule. In this interview, we would like to understand some of your views on CSEB in social e-commerce platforms. Before I begin my formal interview, let me introduce you to the concept of social e-commerce.
Social e-commerce refers to the use of online social networking, user-generated content, and other ways to promote the transactions of products or services through the communication channels of social media tools, which is a new transaction mode derived from e-commerce. Common social e-commerce platforms include Pinduoduo, Xiaohongshu, Mogu Street, and other platforms.
The following interview begins:
1.
Basic information of interviewees
Please briefly introduce yourself, including your name, age, education, and occupation.
2.
Interviewees’ consumption experience
(1)
How long have you been shopping on the online platforms? How often do you go shopping?
(2)
What do you think is the difference between shopping on social e-commerce platforms (Pinduoduo, Xiaohongshu, etc.) and shopping on traditional e-commerce platforms (such as Taobao, Jingdong, etc.)? Which kind of platforms do you prefer to shop on? What are its advantages?
3.
Please talk about your views on consumer satisfaction evaluation in social e-commerce platforms
(1)
How do you understand posting online reviews?
(2)
Are you willing to publish your reviews of products or services? What is the purpose of the release?
(3)
Do you post online reviews spontaneously, or are they influenced by external factors?
(4)
What factors do you think will influence you to publish online reviews? Which factors are positive, and which factors are negative?
(5)
What impact do you think your online reviews have on yourself or other consumers?
(6)
Will the evaluations of your family, friends, or other members of the same community on a product you purchased affect your evaluation of this product? Do you share your purchases with the community? Do you respond when someone asks for your product evaluation?

References

  1. Taherdoost, H.; Madanchian, M. Empirical modeling of customer satisfaction for E-services in cross-border E-commerce. Electronics 2021, 10, 1547. [Google Scholar] [CrossRef]
  2. Li, J.L.; Tayi, G.K. Optimistic Third-Party Sellers in E-Commerce Supply Chains. Systems 2024, 12, 12100409. [Google Scholar] [CrossRef]
  3. Fernandes, S.; Venkatesh, V.G.; Panda, R.; Shi, Y. Measurement of factors influencing online shopper buying decisions: A scale development and validation. J. Retail. Consum. Serv. 2021, 59, 102394. [Google Scholar] [CrossRef]
  4. Gao, B.; Li, X.; Liu, S.; Fang, D. How power distance affects online hotel ratings: The positive moderating roles of hotel chain and reviewers’ travel experience. Tour. Manag. 2018, 65, 176–186. [Google Scholar] [CrossRef]
  5. Zhao, Y.; Xu, X.; Wang, M. Predicting overall customer satisfaction: Big data evidence from hotel online textual reviews. Int. J. Hosp. Manag. 2019, 76, 111–121. [Google Scholar] [CrossRef]
  6. Ameen, N.; Hosany, S.; Tarhini, A. Consumer interaction with cutting-edge technologies: Implications for future research. Comput. Hum. Behav. 2021, 120, 106761. [Google Scholar] [CrossRef]
  7. Han, S.; Anderson, C.K. The dynamic customer engagement behaviors in the customer satisfaction survey. Decis. Support Syst. 2022, 154, 113708. [Google Scholar] [CrossRef]
  8. Glaser, B.G.; Strauss, A.L. The Discovery of Grounded Theory: Strategies for Qualitative Research; Aldine: New York, NY, USA, 1967; pp. 10–60. [Google Scholar]
  9. Rieger, K.L. Discriminating among grounded theory approaches. Nurs. Inq. 2019, 26, e12261. [Google Scholar] [CrossRef]
  10. Constantinides, E.; Fountain, S.J. Web 2.0: Conceptual foundations and marketing issues. J. Direct Data Digit. Mark. Pract. 2008, 9, 231–244. [Google Scholar] [CrossRef]
  11. Turban, E.; Whiteside, J.; King, D.; Outland, J. Introduction to Electronic Commerce and Social Commerce; Springer: Berlin/Heidelberg, Germany, 2017; pp. 201–233. [Google Scholar]
  12. Esmaeili, L.; Hashemi GS, A. A systematic review on social commerce. J. Strateg. Mark. 2019, 27, 317–355. [Google Scholar] [CrossRef]
  13. Leong, L.Y.; Hew, T.S.; Ooi, K.B.; Chong, A.Y.L.; Lee, V.H. Revisiting the social commerce paradigm: The social commerce (SC) framework and a research agenda. Internet Res. 2024, 34, 1346–1393. [Google Scholar] [CrossRef]
  14. Attar, R.W.; Shanmugam, M.; Hajli, N. Investigating the antecedents of e-commerce satisfaction in social commerce context. Br. Food J. 2021, 123, 849–868. [Google Scholar] [CrossRef]
  15. Wu, W.; Yang, Q.; Gong, X. Impulsive social shopping in social commerce platforms: The role of perceived proximity. Inf. Syst. Front. 2024, 26, 1527–1541. [Google Scholar] [CrossRef]
  16. Nacar, R.; Ozdemir, K. From commerce to E-commerce and social commerce: How global? How local? In Industry 4.0 and Global Businesses: A Multidisciplinary Investigation; Emerald Publishing Limited: Leeds, UK, 2022; pp. 95–109. [Google Scholar]
  17. Ilieva, G.; Yankova, T.; Klisarova, S.; Dzhabarova, Y. Customer Satisfaction in e-Commerce during the COVID-19 Pandemic. Systems 2022, 10, 213. [Google Scholar] [CrossRef]
  18. Attar, R.W.; Almusharraf, A.; Alfawaz, A.; Hajli, N. New trends in e-commerce research: Linking social commerce and sharing commerce: A systematic literature review. Sustainability 2022, 14, 16024. [Google Scholar] [CrossRef]
  19. Wang, R.; Peng, K.; Liu, F.; Li, S. Research on consumer negative comment behavior based on social support on social commerce platforms. J. Intell. Fuzzy Syst. 2023, 45, 8871–8888. [Google Scholar] [CrossRef]
  20. Zhu, L.; Li, H.; Wang, F.K.; He, W. How online reviews affect purchase intention: A new model based on the stimulus-organism-response (S-O-R) framework. Aslib J. Inf. Manag. 2020, 72, 463–488. [Google Scholar] [CrossRef]
  21. Kurniawan, D.; Maulana, P.A.; Zusrony, E. Analysis of e-Commerce Consumer Satisfaction Level with the Technology Acceptance model (TAM) Approach. Int. J. Econ. Bus. Account. Res. (IJEBAR) 2021, 5, 133–142. [Google Scholar]
  22. Zaghloul, M.; Barakat, S.; Rezk, A. Predicting E-commerce customer satisfaction: Traditional machine learning vs. deep learning approaches. J. Retail. Consum. Serv. 2024, 79, 103865. [Google Scholar] [CrossRef]
  23. Aldunate, Á.; Maldonado, S.; Vairetti, C.; Armelini, G. Understanding customer satisfaction via deep learning and natural language processing. Expert Syst. Appl. 2022, 209, 118309. [Google Scholar] [CrossRef]
  24. Cai, Y.; Yang, K.; Huang, D.; Zhou, Z.; Lei, X.; Xie, H.; Wong, T.-L. A hybrid model for opinion mining based on domain sentiment dictionary. Int. J. Mach. Learn. Cybern. 2019, 10, 2131–2142. [Google Scholar] [CrossRef]
  25. Tran, V.D.; Le, N.M.T. Impact of service quality and perceived value on customer satisfaction and behavioral intentions: Evidence from convenience stores in Vietnam. J. Asian Financ. Econ. Bus. 2020, 7, 517–526. [Google Scholar] [CrossRef]
  26. Beyari, H.; Abareshi, A. An empirical study of how social influence impacts customer satisfaction with social commerce sites. In Recent Trends in Data Science and Soft Computing: Proceedings of the 3rd International Conference of Reliable Information and Communication Technology (IRICT 2018), Kuala Lumpur, Malaysia, 23–24 July 2018; Springer International Publishing: Cham, Switzerland, 2019; pp. 973–984. [Google Scholar]
  27. Shahzalal, M.; Font, X. Influencing altruistic tourist behaviour: Persuasive communication to affect attitudes and self-efficacy beliefs. Int. J. Tour. Res. 2018, 20, 326–334. [Google Scholar] [CrossRef]
  28. Han, M.M. How does mobile device usage influence review helpfulness through consumer evaluation? Evidence from TripAdvisor. Decis. Support Syst. 2022, 153, 113682. [Google Scholar] [CrossRef]
  29. Gajewska, T.; Zimon, D.; Kaczor, G.; Madzík, P. The impact of the level of customer satisfaction on the quality of e-commerce services. Int. J. Product. Perform. Manag. 2020, 69, 666–684. [Google Scholar] [CrossRef]
  30. Siraj, A.; Guo, J.; Kamran, M.W.; Li, Q.; Zhu, Y. Characteristics for E-satisfaction in E-retailing-evidence from Chinese E-commerce. Int. J. Innov. Creat. Chang. 2020, 12, 375–376. [Google Scholar]
  31. Xu, H.; Zhang KZ, K.; Zhao, S.J. A dual systems model of online impulse buying. Ind. Manag. Data Syst. 2020, 120, 845–861. [Google Scholar] [CrossRef]
  32. Shiau, W.L.; Chau PY, K. Does altruism matter on online group buying? Perspectives from egotistic and altruistic motivation. Inf. Technol. People 2015, 28, 677–698. [Google Scholar] [CrossRef]
  33. Zhang, X.; Liu, S.; Deng, Z.; Chen, X. Knowledge sharing motivations in online health communities: A comparative study of health professionals and normal users. Comput. Hum. Behav. 2017, 75, 797–810. [Google Scholar] [CrossRef]
  34. Charmaz, K. Constructing Grounded Theory: A Practical Guide through Qualitative Analysis; Sage Publications Ltd.: London, UK, 2006. [Google Scholar]
  35. Binder, M.; Edwards, J.S. Using grounded theory method for theory building in operations management research: A study on inter-firm relationship governance. Int. J. Oper. Prod. Manag. 2010, 30, 232–259. [Google Scholar] [CrossRef]
  36. Shafqat, R.; Marinova, D.; Khan, S. Adapting Grounded Theory to Investigate Sustainability Heritage in Informal Settlements: Case Studies from Islamabad, Pakistan. Sustainability 2022, 14, 1515. [Google Scholar] [CrossRef]
  37. Chopra, K. Indian shopper motivation to use artificial intelligence: Generating Vroom’s expectancy theory of motivation using grounded theory approach. Int. J. Retail Distrib. Manag. 2019, 47, 331–347. [Google Scholar] [CrossRef]
  38. Blumenthal, V.; Jensen, Ø. Consumer immersion in the experiencescape of managed visitor attractions: The nature of the immersion process and the role of involvement. Tour. Manag. Perspect. 2019, 30, 159–170. [Google Scholar] [CrossRef]
  39. Zhang, M.; Guo, S.; Bai, C.; Wang, W. Study on the impact of haze pollution on residents’ green consumption behavior: The case of Shandong Province. J. Clean. Prod. 2019, 219, 11–19. [Google Scholar] [CrossRef]
  40. Kaur, A.; Malik, G. Understanding the psychology behind panic buying: A grounded theory approach. Glob. Bus. Rev. 2020. [Google Scholar] [CrossRef]
  41. Strauss, A.; Corbin, J. Grounded theory methodology: An overview. In Handbook of Qualitative Research; Denzin, N.K., Lincoln, Y.S., Eds.; SAGE: Thousand Oaks, CA, USA, 1994; pp. 273–285. [Google Scholar]
  42. Deterding, N.M.; Waters, M.C. Flexible coding of in-depth interviews: A twenty-first-century approach. Sociol. Methods Res. 2021, 50, 708–739. [Google Scholar] [CrossRef]
  43. Miles, M.B.; Huberman, A.M. Qualitative Data Analysis: An Expanded Sourcebook; Sage: London, UK, 1994. [Google Scholar]
  44. Yin, R.K. Case Study Research: Design and Methods; Sage: London, UK, 2009. [Google Scholar]
  45. Marshall, B.; Cardon, P.; Poddar, A.; Fontenot, R. Does sample size matter in qualitative research? A review of qualitative interviews in IS research. J. Comput. Inf. Syst. 2013, 54, 11–22. [Google Scholar] [CrossRef]
  46. Corbin, J.M. Basics of Qualitative Research: Grounded Theory Procedures and Techniques; Sage: London, UK, 1990. [Google Scholar]
  47. Jonsen, K.; Jehn, K.A. Using triangulation to validate themes in qualitative studies. Qual. Res. Organ. Manag. Int. J. 2009, 4, 123–150. [Google Scholar] [CrossRef]
  48. Lincoln, Y.S.; Guba, E.G. Naturalistic Inquiry; Sage Publications, Inc.: Beverly Hills, CA, USA, 1985. [Google Scholar]
  49. Barari, M.; Ross, M.; Surachartkumtonkun, J. Negative and positive customer shopping experience in an online context. J. Retail. Consum. Serv. 2020, 53, 101985. [Google Scholar] [CrossRef]
  50. Ismagilova, E.; Slade, E.L.; Rana, N.P.; Dwivedi, Y.K. The effect of electronic word of mouth communications on intention to buy: A meta-analysis. Inf. Syst. Front. 2020, 22, 1203–1226. [Google Scholar] [CrossRef]
  51. Nguyen, M.H.; Tran, B.T.; Huynh, L.T. Relation between employees and customers affects to the positive word of mouth through customer satisfaction. J. Distrib. Sci. 2019, 17, 65–75. [Google Scholar] [CrossRef]
  52. Philp, M.; Pyle, M.A.; Ashworth, L. Risking the self: The impact of self-esteem on negative word-of-mouth behavior. Mark. Lett. 2018, 29, 101–113. [Google Scholar] [CrossRef]
  53. Hu, X.; Chen, X.; Davison, R.M. Social support, source credibility, social influence, and impulsive purchase behavior in social commerce. Int. J. Electron. Commer. 2019, 23, 297–327. [Google Scholar] [CrossRef]
  54. Liang, T.-P.; Ho, Y.-T.; Li, Y.-W.; Turban, E. What drives social commerce? The role of social support and relationship quality. Int. J. Electron. Commer. 2011, 16, 69–90. [Google Scholar] [CrossRef]
  55. Ajzen, I. The theory of planned behavior. Organ. Behav. Hum. Decis. Process. 1991, 50, 179–211. [Google Scholar] [CrossRef]
  56. Averill, J.R. Personal control over aversive stimuli and its relationship to stress. Psychol. Bull. 1973, 80, 286. [Google Scholar] [CrossRef]
  57. Hennig-Thurau, T.; Gwinner, K.P.; Walsh, G.; Gremler, D.D. Electronic word-of-mouth via consumer-opinion platforms: What motivates consumers to articulate themselves on the internet? J. Interact. Mark. 2004, 18, 38–52. [Google Scholar] [CrossRef]
  58. Hu, Y.; Kim, H.J. Positive and negative eWOM motivations and hotel customers’ eWOM behavior: Does personality matter? Int. J. Hosp. Manag. 2018, 75, 27–37. [Google Scholar] [CrossRef]
  59. Feng, X.; Fu, S.; Qin, J. Determinants of consumers’ attitudes toward mobile advertising: The mediating roles of intrinsic and extrinsic motivations. Comput. Hum. Behav. 2016, 63, 334–341. [Google Scholar] [CrossRef]
  60. Won, J.; Kim, B.Y. The effect of consumer motivations on purchase intention of online fashion-sharing platform. J. Asian Financ. Econ. Bus. 2020, 7, 197–207. [Google Scholar] [CrossRef]
  61. Pang, Q.; Zhang, M.; Yuen, K.F.; Fang, M. When the winds of change blow: An empirical investigation of ChatGPT’s usage behaviour. Technol. Anal. Strat. Manag. 2024, 1–15. [Google Scholar] [CrossRef]
  62. Ladhari, R.; Souiden, N.; Dufour, B. The role of emotions in utilitarian service settings: The effects of emotional satisfaction on product perception and behavioral intentions. J. Retail. Consum. Serv. 2017, 34, 10–18. [Google Scholar] [CrossRef]
  63. Pang, Q.; Cai, L.; Wang, X.; Fang, M. Digital transformation as the fuel for sailing toward sustainable success: The roles of coordination mechanisms and social norms. J. Enterp. Inf. Manag. 2024, 37, 1069–1096. [Google Scholar] [CrossRef]
  64. Nolan, J.M.; Schultz, P.W.; Cialdini, R.B.; Goldstein, N.J.; Griskevicius, V. Normative Social Influence is Underdetected. Personal. Soc. Psychol. Bull. 2008, 34, 913–923. [Google Scholar] [CrossRef]
  65. Alavi, A.; Zargham-Boroujeni, A.; Yousefy, A.; Bahrami, M. Altruism, the values dimension of caring self-efficacy concept in Iranian pediatric nurses. J. Educ. Health Promot. 2017, 6, 8–13. [Google Scholar]
  66. Dean, D.; Suhartanto, D. The formation of visitor behavioral intention to creative tourism: The role of push–Pull motivation. Asia Pac. J. Tour. Res. 2019, 24, 393–403. [Google Scholar] [CrossRef]
  67. Gilal, F.G.; Zhang, J.; Paul, J.; Gilal, N.G. The role of self-determination theory in marketing science: An integrative review and agenda for research. Eur. Manag. J. 2019, 37, 29–44. [Google Scholar] [CrossRef]
  68. Nam, K.; Baker, J.; Ahmad, N.; Goo, J. Determinants of writing positive and negative electronic word-of-mouth: Empirical evidence for two types of expectation confirmation. Decis. Support Syst. 2020, 129, 113168. [Google Scholar] [CrossRef]
Disclaimer/Publisher’s Note: The statements, opinions and data contained in all publications are solely those of the individual author(s) and contributor(s) and not of MDPI and/or the editor(s). MDPI and/or the editor(s) disclaim responsibility for any injury to people or property resulting from any ideas, methods, instructions or products referred to in the content.

Article Metrics

Citations

Article Access Statistics

Multiple requests from the same IP address are counted as one view.