Health and Economic Effects of Salt Reduction Interventions for Preventing Noncommunicable Diseases in Japan: A System Dynamics Simulation Study
Abstract
1. Introduction
2. Materials and Method
2.1. System Dynamics Simulation Model
2.2. Model Conceptualization
2.3. Dynamic Hypothesis
2.4. Model Formulation
2.4.1. General Population Model
2.4.2. Dietary Salt Intake Model
2.4.3. NCD Model
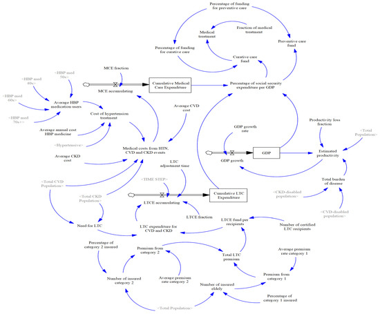
Hypertension Sub-Model
CVD Sub-Model
CKD Sub-Model
Disability-Adjusted Life Years
2.4.4. Social Security Expenditure Model
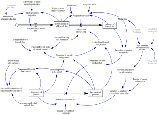
2.4.5. Salt Reduction Intervention Model
Health Promotion Campaign Sub-Model
Product Reformulation Sub-Model
2.5. Parameterization and Data Sources
2.6. Scenario Assumptions
2.7. Validation Tests
3. Results
3.1. Model Validation
3.2. Base Run Analysis
3.3. Analysis of Scenarios
4. Discussion
5. Conclusions
Supplementary Materials
Author Contributions
Funding
Data Availability Statement
Acknowledgments
Conflicts of Interest
References
- World Health Organization. Noncommunicable Diseases. Available online: https://www.who.int/news-room/fact-sheets/detail/noncommunicable-diseases (accessed on 11 March 2024).
- GBD 2021 Diseases and Injuries Collaborators. Global Incidence, Prevalence, Years Lived with Disability (YLDs), Disability-Adjusted Life-Years (DALYs), and Healthy Life Expectancy (HALE) for 371 Diseases and Injuries in 204 Countries and Territories and 811 Subnational Locations, 1990–2021: A Systematic Analysis for the Global Burden of Disease Study 2021. Lancet 2024, 403, 2133–2161. [Google Scholar] [CrossRef]
- Institute for Health Metrics and Evaluation. Global Burden of Disease 2019. Available online: https://vizhub.healthdata.org/gbd-compare/ (accessed on 30 October 2024).
- Ministry of Health, Labour and Welfare. Overview of National Medical Care Expenditure. Available online: https://www.mhlw.go.jp/toukei/list/37-21.html (accessed on 11 March 2024). (In Japanese)
- Statistics Bureau of Japan, Ministry of Internal Affairs and Communications. Current Population Estimates as of October 1, 2012. Available online: https://www.e-stat.go.jp/stat-search/files?page=1&layout=datalist&toukei=00200524&tstat=000000090001&cycle=7&year=20120&month=0&tclass1=000001011679&result_back=1&tclass2val=0 (accessed on 11 March 2024). (In Japanese).
- World Health Organization. NCD Global Monitoring Framework, Geneva, Switzerland, 2011. Available online: https://www.who.int/publications/i/item/ncd-surveillance-global-monitoring-framework (accessed on 11 March 2024).
- World Health Organization. Guideline. Sodium Intake for Adults and Children, 2012. Available online: https://www.who.int/publications/i/item/9789241504836 (accessed on 11 March 2024).
- Ministry of Health, Labour and Welfare. A Basic Direction for Comprehensive Implementation of National Health Promotion, 2012. Available online: https://www.pbhealth.med.tohoku.ac.jp/japan21/pdf/kenkounippon21_01e.pdf (accessed on 11 March 2024).
- Ministry of Health, Labour and Welfare. Health Japan 21 (Third Term). Available online: https://www.mhlw.go.jp/stf/seisakunitsuite/bunya/kenkou_iryou/kenkou/kenkounippon21_00006.html (accessed on 18 March 2024).
- World Health Organization. Noncommunicable Diseases Data Portal. Available online: https://ncdportal.org/ (accessed on 12 September 2024).
- Ministry of Health, Labour and Welfare. The National Health and Nutrition Survey. Available online: https://www.mhlw.go.jp/bunya/kenkou/kenkou_eiyou_chousa.html (accessed on 11 March 2024).
- Matsumoto, M.; Tajima, R.; Fujiwara, A.; Yuan, X.; Okada, E.; Takimoto, H. Trends in Dietary Salt Sources in Japanese Adults: Data from the 2007–2019 National Health and Nutrition Survey. Br. J. Nutr. 2023, 129, 690–703. [Google Scholar] [CrossRef] [PubMed]
- Vyth, E.L.; Steenhuis, I.H.; Roodenburg, A.J.; Brug, J.; Seidell, J.C. Front-of-Pack Nutrition Label Stimulates Healthier Product Development: A Quantitative Analysis. Int. J. Behav. Nutr. Phys. Act. 2010, 7, 65. [Google Scholar] [CrossRef]
- Takemi, Y. Creating a Healthy Food Environment as a Radical Population Approach and Japanese Initiatives. J. Nutr. Sci. Vitaminol. 2022, 68, S78–S80. [Google Scholar] [CrossRef]
- Tsuchihashi, T. How Much Can Japanese Reduce Dietary Salt Intake? Jpn. Soc. Nutr. Diet. 2020, 78, 49–56. (In Japanese) [Google Scholar] [CrossRef]
- World Health Organization. Tackling NCDs “Best Buys” and Other Recommended Interventions for the Prevention and Control of Noncommunicable Diseases. 2017. Available online: https://www.who.int/publications/i/item/WHO-NMH-NVI-17.9 (accessed on 11 March 2024).
- World Health Organization. WHO Global Sodium Benchmarks for Different Food Categories. 2021. Available online: https://www.who.int/publications/i/item/9789240025097 (accessed on 11 March 2024).
- Cobiac, L.J.; Vos, T.; Veerman, J.L. Cost-Effectiveness of Interventions to Reduce Dietary Salt Intake. Heart 2010, 96, 1920–1925. [Google Scholar] [CrossRef]
- Murray, C.J.; Lauer, J.A.; Hutubessy, R.C.; Niessen, L.; Tomijima, N.; Rodgers, A.; Lawes, C.M.; Evans, D.B. Effectiveness and Costs of Interventions to Lower Systolic Blood Pressure and Cholesterol: A Global and Regional Analysis on Reduction of Cardiovascular-Disease Risk. Lancet 2003, 361, 717–725. [Google Scholar] [CrossRef] [PubMed]
- Rubinstein, A.; García Martí, S.; Souto, A.; Ferrante, D.; Augustovski, F. Generalized Cost-Effectiveness Analysis of a Package of Interventions to Reduce Cardiovascular Disease in Buenos Aires, Argentina. Cost Eff. Resour. Alloc. 2009, 7, 10. [Google Scholar] [CrossRef]
- Smith-Spangler, C.M.; Juusola, J.L.; Enns, E.A.; Owens, D.K.; Garber, A.M. Population Strategies to Decrease Sodium Intake and the Burden of Cardiovascular Disease. Ann. Intern. Med. 2010, 152, 481–487. [Google Scholar] [CrossRef]
- Miura, K.; Ando, K.; Tsuchihashi, T.; Yoshita, K.; Watanabe, Y.; Kawarazaki, H.; Matsuura, H.; Kusaka, M.; Kai, H.; Kawamura, M.; et al. [Scientific Statement] Report of the Salt Reduction Committee of the Japanese Society of Hypertension(2) Goal and Strategies of Dietary Salt Reduction in the Management of Hypertension. Hypertens. Res. 2013, 36, 1020–1025. [Google Scholar] [CrossRef]
- Hassan, F.A.; Minato, N. A System Dynamics Analysis of Malaysian Healthcare Resources. Int. J. Jpn. Assoc. Manag. Syst. 2017, 9, 61–69. [Google Scholar] [CrossRef][Green Version]
- Hassan, F.A.; Minato, N. A Systems Thinking Analysis of Healthcare Supply and Demand Management. Int. J. Jpn. Assoc. Manag. Syst. 2019, 11, 103–110. [Google Scholar] [CrossRef]
- Ansah, J.P.; Matchar, D.B.; Love, S.R.; Malhotra, R.; Do, Y.K.; Chan, A.; Eberlein, R. Simulating the Impact of Long-Term Care Policy on Family Eldercare Hours. Health Serv. Res. 2013, 48 Pt 2, 773–791. [Google Scholar] [CrossRef] [PubMed]
- Karanfil, Ö. Dynamics of Medical Screening: A Simulation Model of PSA Screening for Early Detection of Prostate Cancer. Systems 2023, 11, 252. [Google Scholar] [CrossRef]
- Homer, J.; Wile, K.; Yarnoff, B.; Trogdon, J.G.; Hirsch, G.; Cooper, L.; Soler, R.; Orenstein, D. Using Simulation to Compare Established and Emerging Interventions to Reduce Cardiovascular Disease Risk in the United States. Prev. Chronic Dis. 2014, 11, 140130. [Google Scholar] [CrossRef]
- Ansah, J.P.; Wei, S.T.Y.; Min, T.L.S. An Evaluation of the Impact of Aggressive Diabetes and Hypertension Management on Chronic Kidney Diseases at the Population Level: A Simulation Analysis. Syst. Dyn. Rev. 2020, 36, 497–522. [Google Scholar] [CrossRef]
- Ansah, J.P.; Islam, A.M.; Koh, V.; Ly, V.; Kol, H.; Matchar, D.B.; Loun, C.; Loun, M. Systems Modelling as an Approach for Understanding and Building Consensus on Non-Communicable Diseases (NCD) Management in Cambodia. BMC Health Serv. Res. 2019, 19, 2. [Google Scholar] [CrossRef]
- Homer, J. PRISM: The Prevention Impacts Simulation Model. Reference Guide for Model Version 3s, For RTI International and CDC, Voorhees, NJ, May 2015. Available online: https://www.academia.edu/22881706/PRISM_The_Prevention_Impacts_Simulation_Model_Reference_Guide_for_Model_Version_3q (accessed on 12 September 2024).
- Kenealy, T.; Rees, D.; Sheridan, N.; Moffitt, A.; Tibby, S.; Homer, J. A “whole of System” Approach to Compare Options for CVD Interventions in Counties Manukau. Aust. N. Z. J. Public Health 2012, 36, 263–268. [Google Scholar] [CrossRef]
- Ansah, J.P.; Inn, R.L.H.; Ahmad, S. An Evaluation of the Impact of Aggressive Hypertension, Diabetes and Smoking Cessation Management on CVD Outcomes at the Population Level: A Dynamic Simulation Analysis. BMC Public Health 2019, 19, 1105. [Google Scholar] [CrossRef]
- George, A.; Badrinath, P.; Lacey, P.; Harwood, C.; Gray, A.; Turner, P.; Springer, D. Use of System Dynamics Modelling for Evidence-Based Decision Making in Public Health Practice. Systems 2023, 11, 247. [Google Scholar] [CrossRef]
- Sugiyama, T.; Ikeda, N.; Minowa, K.; Nishi, N. Estimation of the Effect of Salt-Intake Reduction on Cardiovascular Mortality Decline between 1950 and 2017 in Japan: A Retrospective Simulation Study. Nutrients 2022, 14, 3747. [Google Scholar] [CrossRef]
- Ventana System Inc. Vensim DSS 10.2.0. Available online: https://vensim.com/software/ (accessed on 10 September 2024).
- Sterman, J.D. Learning in and about Complex Systems. Syst. Dyn. Rev. 1994, 10, 291–330. [Google Scholar] [CrossRef]
- Sterman, J.D. Business Dynamics: System Thinking and Modeling for a Complex World; Irwin McGraw-Hill: Boston, MA, USA, 2000. [Google Scholar]
- Hassan, F.A.; Minato, N. Smartphone-Based Healthcare Technology Adoption in Malaysian Public Healthcare Services. Int. J. Jpn. Assoc. Manag. Syst. 2018, 10, 95–104. [Google Scholar] [CrossRef][Green Version]
- National Institute of Population and Social Security Research. Demographic Data Collection 2024. Available online: https://www.ipss.go.jp/syoushika/tohkei/Popular/P_Detail2024.asp?fname=T04-01.htm (accessed on 26 July 2024). (In Japanese).
- Ministry of Health, Labour and Welfare. Vital Statistics of Japan in 2012; Ministry of Health, Labour and Welfare: Tokyo, Japan, 2012. Available online: https://www.e-stat.go.jp/stat-search/files?page=1&toukei=00450011&tstat=000001028897 (accessed on 12 September 2024). (In Japanese)
- Immigration Services Agency. Immigration Control Statistics in 2012; Immigration Services Agency: Tokyo, Japan, 2012. (In Japanese) [Google Scholar]
- Brown, A.D.; Bolton, K.A.; Clarke, B.; Fraser, P.; Lowe, J.; Kays, J.; Hovmand, P.S.; Allender, S. System Dynamics Modelling to Engage Community Stakeholders in Addressing Water and Sugar Sweetened Beverage Consumption. Int. J. Behav. Nutr. Phys. Act. 2022, 19, 118. [Google Scholar] [CrossRef] [PubMed]
- Ito, C.; Kurth, T.; Baune, B.T.; Brinks, R. Illness-Death Model as a Framework for Chronic Disease Burden Projection: Application to Mental Health Epidemiology. Front. Epidemiol. 2022, 2, 903652. [Google Scholar] [CrossRef]
- NCD Risk Factor Collaboration (NCD-RisC). Worldwide trends in hypertension prevalence and progress in treatment and control from 1990 to 2019: A pooled analysis of 1201 population-representative studies with 104 million participants. Lancet 2021, 398, 957–980. Available online: https://www.ncdrisc.org/data-downloads-hypertension.html (accessed on 5 July 2024). [CrossRef]
- Yinusa, A.; Faezipour, M.; Faezipour, M. A Study on CKD Progression and Health Disparities Using System Dynamics Modeling. Healthcare 2022, 10, 1628. [Google Scholar] [CrossRef]
- Struijk, E.A.; May, A.M.; Beulens, J.W.J.; de Wit, G.A.; Boer, J.M.A.; Onland-Moret, N.C.; van der Schouw, Y.T.; Bueno-de-Mesquita, H.B.; Hoekstra, J.; Peeters, P.H.M. Development of Methodology for Disability-Adjusted Life Years (DALYs) Calculation Based on Real-Life Data. PLoS ONE 2013, 8, e74294. [Google Scholar] [CrossRef]
- Ministry of Health, Labour and Welfare. Survey on Medical Benefits. Available online: https://www.e-stat.go.jp/stat-search/files?page=1&layout=datalist&toukei=00450389&tstat=000001044924&cycle=0&tclass1=000001044945&tclass2=000001064470&tclass3val=0 (accessed on 24 July 2024). (In Japanese)
- Ministry of Health, Labour and Welfare. Trends in Dispensing Medical Expenses. Available online: https://www.mhlw.go.jp/stf/newpage_06935.html (accessed on 24 July 2024). (In Japanese)
- Ministry of Health, Labour and Welfare. Recent Trends in Long-Term Care. Available online: https://www.mhlw.go.jp/content/12300000/001099975.pdf (accessed on 20 August 2024). (In Japanese)
- Ministry of Health, Labour and Welfare. Long-Term Care Insurance Premiums for Category 2 Insured Persons. Available online: https://www.mhlw.go.jp/topics/kaigo/osirase/jigyo/18/dl/h30_hihokensha.pdf (accessed on 20 August 2024). (In Japanese)
- Ministry of Health, Labour and Welfare. Long-Term Care Insurance System. Available online: https://www.mhlw.go.jp/content/12300000/000614772.pdf (accessed on 24 July 2024).
- Nishi, N. A System Dynamics Model of Salt Reduction at a National Level. In Proceedings of the System Dynamics Society, Cambridge, MA, USA, 21–25 July 2013. [Google Scholar]
- Cabinet Office Food Education Promotion Office. Awareness Survey Report on Dietary Education. Available online: https://www.maff.go.jp/j/syokuiku/ishiki.html (accessed on 18 March 2024). (In Japanese).
- Andrews, J.C.; Netemeyer, R.G.; Burton, S. The Nutrition Elite: Do Only the Highest Levels of Caloric Knowledge, Obesity Knowledge, and Motivation Matter in Processing Nutrition Ad Claims and Disclosures? J. Public Policy Mark. 2009, 28, 41–55. [Google Scholar] [CrossRef]
- Collins, M.; Mason, H.; O’Flaherty, M.; Guzman-Castillo, M.; Critchley, J.; Capewell, S. An Economic Evaluation of Salt Reduction Policies to Reduce Coronary Heart Disease in England: A Policy Modeling Study. Value Health 2014, 17, 517–524. [Google Scholar] [CrossRef]
- The Japan Research Institute. Toward Improving Estimates of Preventive Expenditures in Health Expenditures: Re-Estimation Using “Expenses Required for Social Security Measures”. Available online: https://www.jri.co.jp/MediaLibrary/file/report/jrireview/pdf/13437.pdf (accessed on 24 July 2024). (In Japanese).
- Jessen, N.; Damasceno, A.; Padrão, P.; Lunet, N. Levels of Salt Reduction in Bread, Acceptability and Purchase Intention by Urban Mozambican Consumers. Foods 2022, 11, 454. [Google Scholar] [CrossRef] [PubMed]
- Fanzo, J.; McLaren, R.; Bellows, A.; Carducci, B. Challenges and Opportunities for Increasing the Effectiveness of Food Reformulation and Fortification to Improve Dietary and Nutrition Outcomes. Food Policy 2023, 119, 102515. [Google Scholar] [CrossRef]
- The Japanese Society of Hypertension. Sales Report of Low-Salt Food. 2023. Available online: https://www.jpnsh.jp/data/salt_foodlist_sales.pdf (accessed on 11 March 2024). (In Japanese).
- Statistics Bureau of Japan. National Accounts. Available online: https://www.e-stat.go.jp/en/stat-search?page=1&layout=normal&toukei=00100409&survey=gdp&metadata=1&data=1 (accessed on 18 March 2024).
- National Institute of Population and Social Security Research. The Financial Statistics of Social Security in Japan. Available online: https://www.ipss.go.jp/site-ad/index_english/security-e.html (accessed on 11 March 2024).
- Ministry of Health, Labour and Welfare. Long-Term Care Insurance Business Status Report. Available online: https://www.e-stat.go.jp/stat-search/files?page=1&layout=datalist&toukei=00450351&tstat=000001031648&cycle=8&tclass1=000001169206&tclass2val=0 (accessed on 20 August 2024). (In Japanese)
- Du, X.; Fang, L.; Xu, J.; Chen, X.; Bai, Y.; Wu, J.; Wu, L.; Zhong, J. The Association of Knowledge, Attitudes and Behaviors Related to Salt with 24-h Urinary Sodium, Potassium Excretion and Hypertensive Status. Sci. Rep. 2022, 12, 13901. [Google Scholar] [CrossRef] [PubMed]
- Ikeda, N.; Yamashita, H.; Hattori, J.; Kato, H.; Nishi, N. Economic Effects of Dietary Salt Reduction Policies for Cardiovascular Disease Prevention in Japan: A Simulation Study of Hypothetical Scenarios. Front. Nutr. 2023, 10, 1227303. [Google Scholar] [CrossRef]
- Sterman, J.D. Appropriate Summary Statistics for Evaluating the Historical Fit of System Dynamics Models. Dynamica 1984, 10, 51–66. Available online: https://systemdynamics.org/wp-content/uploads/assets/dynamica/volume-10/10-2/4.pdf (accessed on 18 March 2024).
- Atella, V.; Piano Mortari, A.; Kopinska, J.; Belotti, F.; Lapi, F.; Cricelli, C.; Fontana, L. Trends in Age-related Disease Burden and Healthcare Utilization. Aging Cell 2019, 18, e12861. [Google Scholar] [CrossRef] [PubMed]
- World Health Organization. Reducing Salt Intake in Population. Report of a WHO Forum and Technical Meeting, Paris, France, 5–7 October 2006; Available online: https://iris.who.int/bitstream/handle/10665/43653/9789241595377_eng.pdf?sequence=1&isAllowed=y (accessed on 20 August 2024).
- World Health Organization. The SHAKE Technical Package for Salt Reduction; World Health Organization: Geneva, Switzerland, 2016. [Google Scholar]
- Iso, H. A Japanese Health Success Story: Trends in Cardiovascular Diseases, Their Risk Factors, and the Contribution of Public Health and Personalized Approaches. EPMA J. 2011, 2, 49–57. [Google Scholar] [CrossRef]
- Miura, K. Epidemiology and Prevention of Hypertension in Japanese: How Could Japan Get Longevity? EPMA J. 2011, 2, 59–64. [Google Scholar] [CrossRef]
- Lackland, D.T.; Carey, R.M.; Conforto, A.B.; Rosendorff, C.; Whelton, P.K.; Gorelick, P.B. Implications of Recent Clinical Trials and Hypertension Guidelines on Stroke and Future Cerebrovascular Research. Stroke 2018, 49, 772–779. [Google Scholar] [CrossRef]
- Wang, M.; Moran, A.E.; Liu, J.; Coxson, P.G.; Penko, J.; Goldman, L.; Bibbins-Domingo, K.; Zhao, D. Projected Impact of Salt Restriction on Prevention of Cardiovascular Disease in China: A Modeling Study. PLoS ONE 2016, 11, e0146820. [Google Scholar] [CrossRef]
- Bibbins-Domingo, K.; Chertow, G.M.; Coxson, P.G.; Moran, A.; Lightwood, J.M.; Pletcher, M.J.; Goldman, L. Projected Effect of Dietary Salt Reductions on Future Cardiovascular Disease. N. Engl. J. Med. 2010, 362, 590–599. [Google Scholar] [CrossRef] [PubMed]
- World Health Organization. WHO Salt Reduction; World Health Organization: Geneva, Switzerland, 2020; Available online: https://www.who.int/news-room/fact-sheets/detail/salt-reduction (accessed on 11 March 2024).
- Homer, J.B.; Hirsch, G.B. System Dynamics Modeling for Public Health: Background and Opportunities. Am. J. Public Health 2006, 96, 452–458. [Google Scholar] [CrossRef] [PubMed]








| Parameter | Initial Value | Unit | Source |
|---|---|---|---|
| Average dietary salt intake per day (Male) | 11.3 | gram | [11] |
| Average dietary salt intake per day (Female) | 9.6 | gram | [11] |
| Dietary salt intake target per day | 8 | gram | [8] |
| Number of low-salt food products | 34 | product | [59] |
| Number of low-salt food companies | 12 | dimensionless | [59] |
| Health promotion campaign | 0.02 | dimensionless | [55] |
| People aware to reduce salt intake | 94,998,675 | people | [53] |
| Gross domestic product | 4,994,239 | JPY (Hundred million) | [60] |
| Percentage of preventive care expenditure | 0.3 | dimensionless | [56] |
| National medical care expenditure | 392,117 | JPY (Hundred million) | [4] |
| Blood pressure medication cost | 36,500 | JPY | [48] |
| Average cost for cardiovascular disease | 721,164 | JPY | [47] |
| Average cost for kidney disease | 678,086 | JPY | [47] |
| LTC expenditure | 8,641,640 | JPY (Million) | [61] |
| Average premium category 1 | 59,664 | JPY | [49] |
| Average premium category 2 | 56,366 | JPY | [50] |
| Percentage of category 1 insured person | 0.243 | dimensionless | [62] |
| Percentage of category 2 insured person | 0.335 | dimensionless | [50] |
| Number of certified LTC recipients | 5,611,000 | people | [62] |
| Scenarios | Policy Intervention Variables | |
|---|---|---|
| Low-Salt Diet Adoption Fraction | Product Reformulation Fraction | |
| Base run | 0.02 | 0.05 |
| Scenario 1 | 0.12 [63] | NA |
| Scenario 2 | NA | 0.15 [55,64] |
| Scenario 3 | NA | 0.20 [55,64] |
| Simulation Parameters | R2 | MAE | RMSE | Theil Inequality Statistics | ||
|---|---|---|---|---|---|---|
| Medical care expenditure | 0.959 | 0.250 | 0.401 | 0.271 | 0.004 | 0.725 |
| Long-term care expenditure | 0.992 | 0.067 | 0.091 | 0.295 | 0.156 | 0.549 |
| Outcome Variables | Scenarios | |||
|---|---|---|---|---|
| Base Run | Scenario 1 | Scenario 2 | Scenario 3 | |
| Disability-adjusted life years for cardiovascular disease | 55.01 | 53.48 | 52.43 | 51.87 |
| (NA) | (−2.78%) | (−4.69%) | (−5.70%) | |
| Disability-adjusted life years for chronic kidney disease | 9.50 | 9.20 | 9.01 | 8.91 |
| (NA) | (−3.15%) | (−5.15%) | (−6.19%) | |
| Diseases-associated medical care costs, trillion yen | 38.50 | 37.17 | 36.34 | 35.91 |
| (NA) | (−3.46%) | (−5.62%) | (−6.73%) | |
| Diseases-associated long-term care costs, trillion yen | 40.76 | 39.38 | 38.51 | 38.06 |
| (NA) | (−3.40%) | (−5.53%) | (−6.64%) | |
Disclaimer/Publisher’s Note: The statements, opinions and data contained in all publications are solely those of the individual author(s) and contributor(s) and not of MDPI and/or the editor(s). MDPI and/or the editor(s) disclaim responsibility for any injury to people or property resulting from any ideas, methods, instructions or products referred to in the content. |
© 2024 by the authors. Licensee MDPI, Basel, Switzerland. This article is an open access article distributed under the terms and conditions of the Creative Commons Attribution (CC BY) license (https://creativecommons.org/licenses/by/4.0/).
Share and Cite
Hassan, F.A.; Nishi, N.; Minato, N.; Sugiyama, T.; Ikeda, N. Health and Economic Effects of Salt Reduction Interventions for Preventing Noncommunicable Diseases in Japan: A System Dynamics Simulation Study. Systems 2024, 12, 478. https://doi.org/10.3390/systems12110478
Hassan FA, Nishi N, Minato N, Sugiyama T, Ikeda N. Health and Economic Effects of Salt Reduction Interventions for Preventing Noncommunicable Diseases in Japan: A System Dynamics Simulation Study. Systems. 2024; 12(11):478. https://doi.org/10.3390/systems12110478
Chicago/Turabian StyleHassan, Fatin Aminah, Nobuo Nishi, Nobuaki Minato, Takehiro Sugiyama, and Nayu Ikeda. 2024. "Health and Economic Effects of Salt Reduction Interventions for Preventing Noncommunicable Diseases in Japan: A System Dynamics Simulation Study" Systems 12, no. 11: 478. https://doi.org/10.3390/systems12110478
APA StyleHassan, F. A., Nishi, N., Minato, N., Sugiyama, T., & Ikeda, N. (2024). Health and Economic Effects of Salt Reduction Interventions for Preventing Noncommunicable Diseases in Japan: A System Dynamics Simulation Study. Systems, 12(11), 478. https://doi.org/10.3390/systems12110478

