Decarbonization Measure: A Concept towards the Acceleration of the Automotive Plant Decarbonization
Abstract
1. Introduction
2. Introduction to the Environmental Concerns Surrounding the Automotive Industry
2.1. The Necessity to Decarbonize the Automotive Industry
- Scope 1: Direct emissions. These CO2 emissions are related to the activity of plants and the energy consumed on site.
- Scope 2: Indirect emissions. These CO2 emissions are related to the activity of energy suppliers that plants rely on.
- Scope 3: Value chain emissions. These CO2 emissions are the consequences of a company’s activity that is not controlled or owned by it. In the case of the automotive industry, this scope would contain the emissions of vehicle utilization by end users, end-of-life management of cars, etc.
2.2. Decarbonization Challenges for Vehicle Production Plants
2.3. Research Question for Automotive Production Plants (APPs) Decarbonization Challenges
3. Literature Review on Knowledge Management
3.1. Concept of Knowledge Management and Its Application in Companies
- Collect/create knowledge;
- Stock knowledge;
- Retrieve this knowledge after being stocked;
- Transfer this knowledge to other units;
- Apply the knowledge.
3.2. Managing Knowledge in Companies
- KM framework: Set of rules and concepts coming from a KM perspective that aims to optimize KM performances
- Information and communication technology: Technology that allows information circulation and communication between units and employees
- Data mining: Science consisting in extracting information from large databases using machine learning, AI, and statistics [43]
- Database technology: Technology allowing the design of databases and extraction of specific content thanks to dedicated languages (e.g., SQL).
- Knowledge-based systems (KBSs): IT systems that use knowledge and data analysis in order to solve complex problems. An expert system is a special kind of KBS that consists of reproducing the expertise of experts in a digital tool.
- Knowledge modeling: A science consisting of defining and describing knowledge through IT tools such as databases or knowledge representation languages.
- The KM framework expresses rules that concern all five KM objectives.
- Digital technology contributes to knowledge transfer via the circulation of information it allows.
- Data mining and database technologies participate in the creation, stockage, and knowledge retrieval.
- Knowledge-based systems and knowledge modeling apply to all five KM objectives.
3.3. Knowledge Management for Sustainability
4. Decarbonization Measure (DM) Concept Definition and Application
4.1. Decarbonization Measure (DM) Definition
4.2. Context Modeling
- Localization: “Where is the energy consumed?” Answering this question with precision and accuracy will involve linking energy consumption to elements of a plant’s physical topology, which is, in this context, a slicing of the plant in subparts on several granularity levels (from macro areas to smaller areas). Even though all areas cannot be divided into the same number of slices, the ideal slicing would involve its last level made from machines/tools. According to Giampieri et al. [56], in APPs, paint shops are, for example, the most energy-consuming shops among all the other shops. Then, by digging deeper, we found out that the most energy-consuming devices inside this shop are the ovens and the paint booths, which makes them a primary target for decarbonization.
- Activity: “What is the reason for the consumption of energy?” According to the work of Oh and Hildreth [57], a panel of intrinsically different activities are accomplished in a vehicle plant. These tasks can, however, be grouped in two main categories: the production process activities and the building management activities. The first contains activities that are directly involved in the production process, designed to contribute directly to the value added to the car. As mentioned earlier (Section 2.2), these could differ from a plant to another. The second contains all the activities that are made to ensure that the production process is carried out in proper conditions, such as comfort heating/cooling, ventilation, air quality management, lighting, energy supply, nonproduction time management, etc.
- Consumption: “What is the consumption needed for to the considered activity?” Besides the energy consumption measured in Wh, the energy source as well as the energy supply cost also are truly important to consider. There are two main energy sources consumed in APPs: fuel and electricity in a quasi-50–50 proportion [56].
- Emission: “What are the environmental consequences of the energy consumption considered?” In this case, CO2 KPIs are the main answer to this question. The consumption of fuel is the only thing responsible for onsite CO2 emission because of its use for combustion purposes, and the amount of CO2 rejected can easily be calculated by APPs thanks to the knowledge related to the chemical reactions involved. Electricity is not related to any onsite CO2 emission, but its production has a specific carbon footprint, which automotive companies are officially financially responsible for. This carbon footprint (kg CO2/MWh) is provided by the energy suppliers. Finally, the actual and dramatic fuel and gas cost increase pushes plants hard to focus on the energy source and its potential replacement.
- Environmental concerns: When it comes to DM, this would mainly consist of reducing the quantity of CO2 generated directly (in-plant combustion) or indirectly (energy supplier carbon footprint) by APP activity. Aiming for the implementation of DMs tackling the most CO2-emitting activities in a plant will reduce the cost generated by CO2 quotas and ensure the alignment of the stakeholders’ requirements, therefore representing a mid/long-term investment and profitability. It is also essential to obtain a broader view of the environmental impacts in order to prevent burden shifting or rebound effects.
- Financial aspects: Considering the budget, human limits, and the fact that an automotive company is a profit-making organization, targeting the most onerous systems and devices of a plant is a relevant policy. As opposed to the first one, this axis implies short-term investment and quick profitability.
- Social concerns: For an automotive company to ensure the quality of its image and the quality of its relationship with the different stakeholders, it should prioritize the aspects of its plants that are the most controversial. The social impact of DMs is not to be neglected, as they will contribute to a sustainable industry and to stakeholders’ satisfaction of being part of this eco-responsible project.
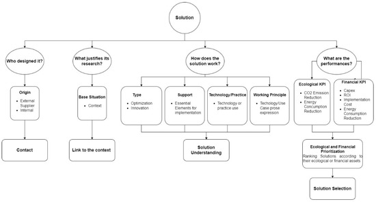
4.3. Solution Modeling
- Origin: decarbonization projects could be fully designed by the company or using an expertise/a technology coming from outside the company. In the case of an internal solution, it usually concerns local improvements/innovation in the production process, representing the main domain of expertise of the company. Nevertheless, automotive companies have the potential to suggest initiatives and design systems that are not part of their initial expertise as soon as they have collected a sufficient amount of knowledge required to do so, which is highly possible in automotive companies. However, they do not have sufficient resources to produce every single approach by themselves; therefore, help from suppliers is usually needed. Implementing these external products is usually more difficult because, opposite to internal solutions, it is hard to evaluate and estimate their performances before implementing them. Tests can be carried out in pilot plants, which are plants volunteering to help these external suppliers implement their product in order to evaluate its performance for further implementation, but this initiative is not always fruitful considering the differences between plants.
- Type: Two types of solutions are suggested in this study, the first one is the optimization solutions. They consist of decarbonating while conserving the systems/structures/machines/processes involved in the activity they are used for. Digital devices that could help optimize energy performances are also considered as optimization although they can imply the deployment of new equipment (e.g., IoT, cloud systems, etc.). The second type of solutions involves projects that imply the addition of new machines/tools in the plant or the redesign of a system/process: there is a breakthrough in the production process or the product to manufacture or the plant organization.
- Support: This covers the elements (regardless of their nature) that are essential for the solution to be deployed. It contains the critical feasibility parameters of a DM. These parameters do not necessarily share the same criticality. Let us consider two examples to illustrate this. For the first example, let us consider a solution that involves data science to monitor comfort heating inside facilities. In this case, critical parameters are data (therefore sensors) and a computerized heating system that would allow temperature setpoint changing. If data are not there, there will always be the possibility for the plant to install sensors: it is not prohibitive. For the second example, let us consider the installation of photovoltaic panels on the site to help reach energy autonomy. In that case, critical parameters are insulation and free surface. If the area is proven not to be insulated enough to generate the amount of energy required, the solution should be dropped, and is prohibitive. Each solution appears to come with its own set of requirements.
- Principle: A solution principle consists of describing the use case of a technology or a practice and is essential to understand how the solution will contribute to the decarbonization on a daily basis. While all the different characteristics brought up so far could be defined by a couple of words or figures, this principle is ideally expressed via prose text that is supposed to “tell the story” behind the usage of the technology/practice, as declared by Colette and Ben Achour [58].
- Performance: Information regarding the solution implementation cost, duration (factual or estimation), and environmental and financial impact.
4.4. Plant Characteristics
- Plants location, age, and buildings: Automotive plants do not share the same design even though they more or less have the same purpose. The facilities and their components are different, and so are their age and weather conditions, which implies, for example, the fact that plants’ thermic conditions and models are unique.
- Plants production process: Three different types of plants exist. Foundry plants are plants that are dedicated to the production of separate pieces that compose the car, powertrain plants are plants that take care of the production of the automotive parts that are responsible for its ability to move, and vehicle manufacturing plants are plants that essentially assemble the different parts of the car, paint it, and test it before it is placed on the market. Considering this categorization, it comes clear that major process differences exist between APP types. However, the reality is more complex since APPs belonging to the same type may have different methods of accomplishing the same tasks, which represents a smaller yet important potential difference.
- Production volume: APPs do not produce the same number of cars; there are definitely bigger and smaller producers, which implies, for example, the fact that the energy needs and the plant size could highly differ.
- Digitalization: Plants’ digitalization mainly consists of this context of the installation of Internet of Things (IoT) sensors and meters that provide reliable energy consumption data to a dedicated and exploitable database. Digitalization process is ongoing in APPs, and what is sure is that APPs’ status on this is quite heterogeneous, which means that there are, on the one hand, plants that are quite advanced on this topic having multiple sensors implemented, and, on the other hand, plants that have just started to work on this subject.
- Regulatory context: Norms and regulations that define the rules to respect in industrial production may vary from one country/region to another, which could potentially imply the regulatory scalability of DMs.
5. Data Model
5.1. Model Presentation
5.2. Tables’ Content
- Activity table: This is meant to bring up all the activities performed in a plant that could trigger decarbonization opportunities; it is made from three principal types of features:
- ○
- Activity type: Could be whether building management or process management.
- ○
- Activity granularity level 1 to N: These features have to split each of the building management or process management activities through different levels of granularity (Appendix A). As an example, painting a car is a process made from different subprocesses, which could also be divided into further subprocesses, and so forth. The number of granularity levels, N, is to be defined, and the number of levels is likely to differ from a process to another.
- ○
- ID: Unique ID for each activity.
- Physical topology table: This is meant to progressively divide a plant into progressively smaller parts until the machine/tools scale, and it is made from four principal features (Appendix A):
- ○
- Plant: Unique plant ID.
- ○
- Physical topology level 1 to N: Each feature represents a granularity level and contains the considered element/area (see Appendix B). The number of granularity levels is not consistent from an area to another.
- ○
- ID: Unique ID for each area/tool.
- Geographical table: Contains information that is required to locate a plant.
- Plant table: Many different variables can be considered to compare plants, such as plant types, plant surfaces, production volumes, heat degree days, working days, the number of shifts, characteristics of the vehicles produced, HVAC system characteristics, energy systems, etc. However, the goal would be to select the ones that are key to implement DMs, and this will occur through the analysis of the support of each DM. The exact content of this table is yet to be adapted and will surely keep on evolving through the years as new solutions provided with new support will emerge.
- Sanctions table: A table that is meant to contain the information required for taxes and sanctions financial impact calculation. In that case, it contains, per country, the price of a CO2 ton, but other kinds of sanctions could be considered in the future.
- Energy Consumption table: Aims to associate each activity with the amount of energy consumed, the type of energy consumed, and the onsite emissions related to this consumption. This table will play the role of energy consumption history, retrieving the consumption every X minutes, hours, or days, depending on the plants’ needs.
- Energy Source table: Aims to link each energy source with its supplier and provide the offsite carbon footprint generated by energy suppliers.
- Solution table: Contains all the elements that are relevant to describe and classify solutions as explained in the previous part, and the status column in order to know whether the solution is implemented or not.
5.3. Relationships among Tables
- Relationships involving the activity table and:
- ○
- Location table: In one single area, multiple activities (e.g., in a shop, building management, and process activities) can be performed, and one activity can be performed in multiple areas (e.g., heating). An n–n relationship exists between these tables, which justifies the creation of the junction table between them, dividing one n–n into two 1–n relationships.
- ○
- Solution table: CO2 emissions caused by an activity can be reduced by the implementation of one or many different solutions. However, one solution is specifically designed for a given activity. In addition, one activity could be lacking a solution, justifying the 0–n relationship between these tables.
- ○
- Energy consumption table: One activity can correspond to one or more consumptions defined mainly by the energy source consumed and its timing. For example, painting a car involves roughly two types of consumption: electricity (production line) and fuel consumption (ovens).
- Relationships involving the energy consumption table and:
- ○
- Energy source table: Each consumption is here considered using one unique energy source, in order to allow a consumption breakdown. In that case, the relationship is 1–1.
- Relationships involving the physical topology table and:
- ○
- Geographical table: the physical topology is linked to a plant, having a unique geographical location: 1–1 relationship.
- Relationships involving the geographical table and:
- ○
- Sanctions table: Each country/region has its own set of rules that potentially generates financial sanctions: 1–1 relationship,
- ○
- Plant table: Each plant is unique and has its own set of characteristics, implying a 1–1 relationship.
5.4. Model Dynamic and Maintenance
6. Case Study for the Construction of the Proposed Model
6.1. Stellantis Case Presentation
6.1.1. DM Implementation and Actors
- The first entity is the energy team: each plant from the Stellantis group has its own energy team. Lead by an energy manager (EM), its purpose consists of reporting, monitoring, and optimizing their plant’s energy consumption. These tasks are complex and hardly achievable by the EM alone, considering APPs complexity. The EM relies on his team members that are usually specialized in the energy analysis of specific areas. In the context of decarbonization, this team serves many purposes. First, energy team members have to look for DM needs inside their plant and suggest DMs to Stellantis Corporate for approval. The other way around is also possible: Corporate may come with DM suggestions, and it is up to them to analyze their feasibility and relevancy inside their plant. Second, they have to follow DM implementation. Third, they have to measure the results after deployment. Finally, they need to constantly check for new legislation in order to evaluate the new norms and their impact on DM feasibility assessment. This team’s knowledge and the range of its action are local, strictly limited to the plant they work in.
- The second entity is the Internal Energy Consulting Team (IECT), which is part of Stellantis Corporate. IECT’s main role is to help APPs deploy DMs, which consists of two different tasks. The first task is to learn from the completed or ongoing DM implementations in pilot plants and to spread the related knowledge to other plants in need of decarbonization. This team can also suggest the usage of technologies and practices that are not yet available in the group since they are constantly in contact with external suppliers.
6.1.2. DM Implementation Challenges
6.2. How the Data Model Would Be Tested on Stellantis and How DM Implementation Would Be Monitored
6.2.1. Data Model Usefulness for Users
6.2.2. Information System Requirements
6.2.3. Information System Limits and Open Points
7. Conclusions
Author Contributions
Funding
Data Availability Statement
Conflicts of Interest
Appendix A
| Activity Table | ||||||
|---|---|---|---|---|---|---|
| Activity Type | Plant Type | Activity Granularity Level 1 | Activity Granularity Level 2 | Activity Granularity Level 3 | Activity Granularity Level 4 | ID |
| Building Management | All | Comfort Heating | Power Up | #### | ||
| Building Management | All | Comfort Heating | Regulation | #### | ||
| Building Management | All | Comfort Heating | Power Down | #### | ||
| Building Management | All | Comfort Cooling | Power Up | #### | ||
| Building Management | All | Comfort Cooling | Regulation | #### | ||
| Building Management | All | Comfort Cooling | Power Down | #### | ||
| Building Management | All | Ventilation | #### | |||
| Building Management | All | Air Quality Management | #### | |||
| Building Management | All | Energy Supply | #### | |||
| Building Management | All | Lighting | #### | |||
| Process Management | VM | Painting | #### | |||
| Process Management | VM | Welding | #### | |||
| Process Management | VM | Stamping | #### | |||
| Process Management | VM | Assembling | #### | |||
| Process Management | VM | Testing | #### | |||
| Process Management | VM | Painting | Pretreatment | #### | ||
| Process Management | VM | Painting | Electrocoating | #### | ||
| Process Management | VM | Painting | Sealing and underbody coating | #### | ||
| Process Management | VM | Painting | Primer | #### | ||
| Process Management | VM | Painting | Top Coat | #### | ||
| Process Management | VM | Painting | Finalization | #### | ||
| Process Management | VM | Painting | Pretreatment | Washing | #### | |
| Process Management | VM | Painting | Pretreatment | Activation | #### | |
| Process Management | VM | Painting | Pretreatment | Phosphating | #### | |
| Process Management | VM | Painting | Pretreatment | Final Rinsing | #### | |
Appendix B
| Physical Topology Table | |||||
|---|---|---|---|---|---|
| Plant | Physical Topology Level 1 | Physical Topology Level 2 | Physical Topology Level 3 | Physical Topology Level 4 | ID |
| Plant X | Paint Shop | #### | |||
| Plant X | Paint Shop | Paint Shop Area 1 | #### | ||
| Plant X | Paint Shop | Paint Shop Area 2 | #### | ||
| Plant X | Paint Shop | Paint Shop Area 3 | #### | ||
| Plant X | Paint Shop | Paint Shop Area 4 | #### | ||
| Plant X | Paint Shop | Paint Shop Area 1 | Paint Shop Subarea 1 | #### | |
| Plant X | Paint Shop | Paint Shop Area 1 | Paint Shop Subarea 2 | #### | |
| Plant X | Paint Shop | Paint Shop Area 1 | Paint Shop Subarea 3 | #### | |
| Plant X | Paint Shop | Paint Shop Area 1 | Paint Shop Subarea 4 | #### | |
| Plant X | Paint Shop | Paint Shop Area 1 | Paint Shop Subarea 5 | #### | |
| Plant X | Paint Shop | Paint Shop Area 1 | Paint Shop Subarea 6 | #### | |
| Plant X | Paint Shop | Paint Shop Area 1 | Paint Shop Subarea 7 | #### | |
| Plant X | Paint Shop | Paint Shop Area 1 | Paint Shop Subarea 8 | #### | |
| Plant X | Paint Shop | Paint Shop Area 1 | Paint Shop Subarea 1 | Oven | #### |
| Plant X | Paint Shop | Paint Shop Area 1 | Paint Shop Subarea 1 | Cataphoresis Cuve | #### |
References
- Rockström, J.; Gaffney, O.; Rogelj, J.; Meinshausen, M.; Nakicenovic, N.; Schellnhuber, H.J. A roadmap for rapid decarbonization. Science 2017, 355, 1269–1271. [Google Scholar] [CrossRef]
- Steffen, W.; Richardson, K.; Rockström, J.; Cornell, S.E.; Fetzer, I.; Bennett, E.M.; Biggs, R.; Carpenter, S.R.; De Vries, W.; De Wit, C.A.; et al. Planetary boundaries: Guiding human development on a changing planet. Science 2015, 347, 1259855. [Google Scholar] [CrossRef]
- IPCC. AR5 Climate Change 2014: Mitigation of Climate Change—IPCC. Available online: https://www.ipcc.ch/report/ar5/wg3/ (accessed on 5 June 2023).
- European Commission. Development of EU ETS (2005–2020). Available online: https://climate.ec.europa.eu/eu-action/eu-emissions-trading-system-eu-ets/development-eu-ets-2005-2020_en (accessed on 5 June 2023).
- Chen, J.; Jia, J.; Wang, L.; Zhong, C.; Wu, B. Carbon Reduction Countermeasure from a System Perspective for the Electricity Sector of Yangtze River Delta (China) by an Extended Logarithmic Mean Divisia Index (LMDI). Systems 2023, 11, 117. [Google Scholar] [CrossRef]
- Zheng, S.; Jin, S. Can Companies Reduce Carbon Emission Intensity to Enhance Sustainability? Systems 2023, 11, 249. [Google Scholar] [CrossRef]
- IPCC. Summary for Policymakers of IPCC Special Report on Global Warming of 1.5 °C Approved by Governments; IPCC: Geneva, Switzerland, 2018.
- Fong, W.K.; et Michael, D. (C40). Global Protocol for Community-Scale Greenhouse Gas Emission Inventories, 12 août 2014. Available online: https://www.wri.org/research/global-protocol-community-scale-greenhouse-gas-emission-inventories (accessed on 5 June 2023).
- Despeisse, M.; Ball, P.D.; Evans, S.; Levers, A. Industrial ecology at factory level—A conceptual model. J. Clean. Prod. 2012, 31, 30–39. [Google Scholar] [CrossRef]
- Ryu, C.; Do, S. A Method for Managing Software Assets in the Automotive Industry (Focusing on the Case of Hyundai Motor Company and Parts Makers). Appl. Sci. 2023, 13, 4174. [Google Scholar] [CrossRef]
- Rocchi, V.; Brissaud, D.; Steinwender, A.; Bocquillon, A. Technological and Organizational Factors to Succeed in Industry 4.0 Transition Implementation: An Empirical Study. Int. J. Manuf. Technol. Manag. 2023; In Press. Available online: https://hal.science/hal-04106417 (accessed on 5 June 2023).
- Compan; Nathan, F.; Coutarel, D.; Brissaud, G. Les situations de collaboration capacitante (ECS): Intérêt pour l’analyse des collaborations humain-technologie de l’industrie contemporaine. In Le Travail Humain; Presses Universitaires de France: Paris, France, 2022; Volume 85, pp. 211–240. [Google Scholar]
- Liao, S.-H. Knowledge management technologies and applications—Literature review from 1995 to 2002. Expert Syst. Appl. 2003, 25, 155–164. [Google Scholar] [CrossRef]
- Chopra, M.; Saini, N.; Kumar, S.; Varma, A.; Mangla, S.K.; Lim, W.M. Past, present, and future of knowledge management for business sustainability. J. Clean. Prod. 2021, 328, 129592. [Google Scholar] [CrossRef]
- Boden, T.A.; Marland, G.; et Andres, R.J. Global, Regional, and National Fossil-Fuel CO2 Emissions (1751–2014); Environmental System Science Data Infrastructure for a Virtual Ecosystem (ESS-DIVE) (United States); Carbon Dioxide Information Analysis Center, Oak Ridge National Laboratory, U.S. Department of Energy: Oak Ridge, TN, USA, 2017. [CrossRef]
- IEA. CO2 Emissions in 2022; IEA: Paris, France, 2023. Available online: https://www.iea.org/reports/co2-emissions-in-2022 (accessed on 5 June 2023).
- Poschmann, J.; Bach, V.; Finkbeiner, M. Deriving decarbonization targets and pathways—A case study for the automotive industry. J. Clean. Prod. 2023, 409, 137256. [Google Scholar] [CrossRef]
- Adolfsen, J.F.; Kuik, F.; Lis, E.M.; Schuler, T. The Impact of the War in Ukraine on Euro Area Energy Markets. 2022. Available online: https://www.ecb.europa.eu/pub/economic-bulletin/focus/2022/html/ecb.ebbox202204_01~68ef3c3dc6.en.html (accessed on 29 August 2022).
- Shahzad, M.; Qu, Y.; Zafar, A.U.; Ding, X.; Rehman, S.U. Translating stakeholders’ pressure into environmental practices—The mediating role of knowledge management. J. Clean. Prod. 2020, 275, 124163. [Google Scholar] [CrossRef]
- Yu, W.; Ramanathan, R. An empirical examination of stakeholder pressures, green operations practices and environmental performance. Int. J. Prod. Res. 2015, 53, 6390–6407. [Google Scholar] [CrossRef]
- Gebler, M.; Cerdas, J.F.; Thiede, S.; Herrmann, C. Life cycle assessment of an automotive factory: Identifying challenges for the decarbonization of automotive production—A case study. J. Clean. Prod. 2020, 270, 122330. [Google Scholar] [CrossRef]
- Bonvoisin, J.; Thiede, S.; Brissaud, D.; Herrmann, C. An implemented framework to estimate manufacturing-related energy consumption in product design. Int. J. Comput. Integr. Manuf. 2013, 26, 866–880. [Google Scholar] [CrossRef]
- Evrard, D.; Brissaud, D.; Mathieux, F. Synergico: A method for systematic integration of energy efficiency into the design process of electr(on)ic equipment. Int. J. Sustain. Eng. 2013, 6, 225–238. [Google Scholar] [CrossRef]
- Keith, C. Making Local Knowledge Global. Harvard Business Review, 1 May 1996. Available online: https://hbr.org/1996/05/making-local-knowledge-global (accessed on 5 June 2023).
- Alavi, M.; Leidner, D.E. Knowledge Management and Knowledge Management Systems: Conceptual Foundations and Research Issues. MIS Q. 2001, 25, 107–136. [Google Scholar] [CrossRef]
- Hedlund, G. A model of knowledge management and the N-form corporation. Strat. Manag. J. 1994, 15, 73–90. [Google Scholar] [CrossRef]
- Dretske, F.I. Knowledge and the Flow of Information; MIT Press: Cambridge, MA, USA, 1981. [Google Scholar]
- Machlup, F. Knowledge: Its Creation, Distribution and Economic Significance, Volume III: The Economics of Information and Human Capital; Princeton University Press: Princeton, NJ, USA, 2014. [Google Scholar]
- Vance, D. Information, Knowledge and Wisdom: The Epistemic Hierarchy and Computer-Based Information Systems. In Proceedings of the Americas Conference on Information Systems (AMCIS), AMCIS 1997, Indianapolis, IN, USA, 15 August 1997. [Google Scholar]
- Tuomi, I. Data Is More than Knowledge: Implications of the Reversed Knowledge Hierarchy for Knowledge Management and Organizational Memory. J. Manag. Inf. Syst. 1999, 16, 103–117. [Google Scholar] [CrossRef]
- Nonaka, I.; Umemoto, K.; Senoo, D. From information processing to knowledge creation: A Paradigm shift in business management. Technol. Soc. 1996, 18, 203–218. [Google Scholar] [CrossRef]
- Grant, R.M. Toward a knowledge-based theory of the firm. Strat. Manag. J. 1996, 17, 109–122. [Google Scholar] [CrossRef]
- Hansen, M.T. Knowledge Networks: Explaining Effective Knowledge Sharing in Multiunit Companies. Organ. Sci. 2002, 13, 232–248. [Google Scholar] [CrossRef]
- Dinur, A.; Hamilton, R.D.; Inkpen, A.C. Critical context and international intrafirm best-practice transfers. J. Int. Manag. 2009, 15, 432–446. [Google Scholar] [CrossRef]
- Kogut, B.; Zander, U. Knowledge of the Firm and the Evolutionary Theory of the Multinational Corporation. J. Int. Bus. Stud. 1993, 24, 625–645. [Google Scholar] [CrossRef]
- Bains, S. End-user searching at Cranfield University. New Libr. World 1998, 99, 31–40. [Google Scholar] [CrossRef]
- Darr, E.D.; Argote, L.; Epple, D. The Acquisition, Transfer, and Depreciation of Knowledge in Service Organizations: Productivity in Franchises. Manag. Sci. 1995, 41, 1750–1762. [Google Scholar] [CrossRef]
- Fraser, V.; Rita, M.; et Iain, M. Employee Perceptions of Knowledge Sharing: Employment Threat or Synergy for the Greater Good? A Case Study. Compet. Intell. Rev. 2000, 11, 39–52. [Google Scholar] [CrossRef]
- Ghoshal, S.; Bartlett, C.A. Creation, Adoption and Diffusion of Innovations by Subsidiaries of Multinational Corporations. J. Int. Bus. Stud. 1988, 19, 365–388. [Google Scholar] [CrossRef]
- Gupta, A.K.; et Vijay, G. Knowledge Flows within Multinational Corporations. Strateg. Manag. J. 2000, 21, 473–496. [Google Scholar] [CrossRef]
- Lawson, C.; Lorenz, E. Collective Learning, Tacit Knowledge and Regional Innovative Capacity. Reg. Stud. 1999, 33, 305–317. [Google Scholar] [CrossRef]
- Kanter, J. Knowledge Management, Practically Speaking. Inf. Syst. Manag. 1999, 16, 7–15. [Google Scholar] [CrossRef]
- Silwattananusarn, T.; Tuamsuk, K. Data Mining and Its Applications for Knowledge Management: A Literature Review from 2007 to 2012. arXiv 2012, arXiv:1210.2872. [Google Scholar] [CrossRef]
- Dalkir, K. Knowledge Management in Theory and Practice; Routledge: London, UK, 2013. [Google Scholar] [CrossRef]
- Argote, L.; Ingram, P. Knowledge Transfer: A Basis for Competitive Advantage in Firms. Organ. Behav. Hum. Decis. Process. 2000, 82, 150–169. [Google Scholar] [CrossRef]
- Hendriks, P.H.; Vriens, D.J. Knowledge-based systems and knowledge management: Friends or foes? Inf. Manag. 1999, 35, 113–125. [Google Scholar] [CrossRef]
- Akerkar, R. Knowledge-Based Systems, 1st ed.; 2009 Paperback; Akerkar, R., Sajja, P., Eds.; Jones & Bartlett Learning: Burlington, MA, USA, 1709. [Google Scholar]
- Dobson, J. Reinterpreting urban institutions for sustainability: How epistemic networks shape knowledge and logics. Environ. Sci. Policy 2018, 92, 133–140. [Google Scholar] [CrossRef]
- Loorbach, D. Transition Management for Sustainable Development: A Prescriptive, Complexity-Based Governance Framework. Governance 2010, 23, 161–183. [Google Scholar] [CrossRef]
- Reed, M.S.; Fazey, I.; Stringer, L.C.; Raymond, C.M.; Akhtar-Schuster, M.; Begni, G.; Bigas, H.; Brehm, S.; Briggs, J.; Bryce, R.; et al. Knowledge Management for Land Degradation Monitoring and Assessment: An Analysis of Contemporary Thinking. Land Degrad. Dev. 2011, 24, 307–322. [Google Scholar] [CrossRef]
- Lin, H.-F. Knowledge sharing and firm innovation capability: An empirical study. Int. J. Manpow. 2007, 28, 315–332. [Google Scholar] [CrossRef]
- Chen, Y.-S.; Lai, S.-B.; Wen, C.-T. The Influence of Green Innovation Performance on Corporate Advantage in Taiwan. J. Bus. Ethics 2006, 67, 331–339. [Google Scholar] [CrossRef]
- Schrettle, S.; Hinz, A.; Rathje, M.S.; Friedli, T. Turning sustainability into action: Explaining firms’ sustainability efforts and their impact on firm performance. Int. J. Prod. Econ. 2014, 147, 73–84. [Google Scholar] [CrossRef]
- Hamdoun, M.; Jabbour, C.J.C.; Ben Othman, H. Knowledge transfer and organizational innovation: Impacts of quality and environmental management. J. Clean. Prod. 2018, 193, 759–770. [Google Scholar] [CrossRef]
- Martins, V.W.B.; Rampasso, I.S.; Anholon, R.; Quelhas, O.L.G.; Leal Filho, W. Knowledge management in the context of sustainability: Literature review and opportunities for future research. J. Clean. Prod. 2019, 229, 489–500. [Google Scholar] [CrossRef]
- Giampieri, A.; Ling-Chin, J.; Ma, Z.; Smallbone, A.; Roskilly, A. A review of the current automotive manufacturing practice from an energy perspective. Appl. Energy 2019, 261, 114074. [Google Scholar] [CrossRef]
- Oh, S.-C.; Hildreth, A.J. Estimating the Technical Improvement of Energy Efficiency in the Automotive Industry—Stochastic and Deterministic Frontier Benchmarking Approaches. Energies 2014, 7, 6196–6222. [Google Scholar] [CrossRef]
- Rolland, C.; Ben Achour, C. Guiding the construction of textual use case specifications. Data Knowl. Eng. 1998, 25, 125–160. [Google Scholar] [CrossRef]








Disclaimer/Publisher’s Note: The statements, opinions and data contained in all publications are solely those of the individual author(s) and contributor(s) and not of MDPI and/or the editor(s). MDPI and/or the editor(s) disclaim responsibility for any injury to people or property resulting from any ideas, methods, instructions or products referred to in the content. |
© 2023 by the authors. Licensee MDPI, Basel, Switzerland. This article is an open access article distributed under the terms and conditions of the Creative Commons Attribution (CC BY) license (https://creativecommons.org/licenses/by/4.0/).
Share and Cite
Succar, S.A.; Brissaud, D.; Evrard, D.; Flick, D.; De la Fontaine, D. Decarbonization Measure: A Concept towards the Acceleration of the Automotive Plant Decarbonization. Systems 2023, 11, 335. https://doi.org/10.3390/systems11070335
Succar SA, Brissaud D, Evrard D, Flick D, De la Fontaine D. Decarbonization Measure: A Concept towards the Acceleration of the Automotive Plant Decarbonization. Systems. 2023; 11(7):335. https://doi.org/10.3390/systems11070335
Chicago/Turabian StyleSuccar, Sami Alexandre, Daniel Brissaud, Damien Evrard, Dominik Flick, and Damien De la Fontaine. 2023. "Decarbonization Measure: A Concept towards the Acceleration of the Automotive Plant Decarbonization" Systems 11, no. 7: 335. https://doi.org/10.3390/systems11070335
APA StyleSuccar, S. A., Brissaud, D., Evrard, D., Flick, D., & De la Fontaine, D. (2023). Decarbonization Measure: A Concept towards the Acceleration of the Automotive Plant Decarbonization. Systems, 11(7), 335. https://doi.org/10.3390/systems11070335

