Investigating the Impact of Industry 4.0 Technology through a TOE-Based Innovation Model
Abstract
1. Introduction
2. Literature Review
2.1. The TOE Framework
- Technological context: this emphasizes both internal and external technology-related elements that can impact organizational technology innovation [27]. In this study, we define it as compatibility or cost of technology adoption.
- Organizational context: this reflects the characteristics, resources, and internal social networks of a company that may influence technology adoption [28]. In this study, we include several organizational variables such as top management support and employee capability.
- Environment context: this refers to external factors that are beyond organizations’ control [9], which has been represented by factors such as competitive pressure in this study.
2.2. Compatibility
2.3. Cost
2.4. Employee Capability
2.5. Top Management Support
2.6. Competitive Pressure
2.7. Product Innovation and Process Innovation
2.8. Technology Adoption and Mediation Effects of Innovation
2.9. Moderation Role of Global Trade
2.10. Moderation Role of Industry Type
3. Methodology
3.1. Questionnaire
3.2. Data Collection and Sampling
4. Results
4.1. Measurement Model
4.2. Structure Model Results
4.2.1. Hypotheses Testing Results
4.2.2. PLS-MGA Moderation Test
4.2.3. Mediation Test
5. Conclusion and Discussion
5.1. Discussions and Theoretical Implications
5.2. Managerial Implications
6. Limitations and Suggestions for Future Studies
Author Contributions
Funding
Institutional Review Board Statement
Informed Consent Statement
Data Availability Statement
Conflicts of Interest
References
- MarkGlobal. Industry 4.0 Company Size Doesn’t Matter, Company Speed Does. Available online: https://www.mark-global.com/industry-4-0/ (accessed on 16 July 2022).
- Epicor. What is Industry 4.0—The Industrial Internet of Things (IIoT)? Available online: https://www.epicor.com/en/resource-center/articles/what-is-industry-4-0/ (accessed on 16 May 2022).
- Agrawal, A.; Schaefer, S.; Funke, T. Incorporating Industry 4.0 in corporate strategy. In Analyzing the Impacts of Industry 4.0 in Modern Business Environments; IGI Global: Hershey, PA, USA, 2018; pp. 161–176. [Google Scholar]
- OECD. Enabling the next production revolution: The future of manufacturing and services–interim report. In Proceedings of the Meeting of the OECD Council at Ministerial Level, Paris, France, 1–2 June 2016. [Google Scholar]
- Büchi, G.; Cugno, M.; Castagnoli, R. Smart factory performance and Industry 4.0. Technol. Forecast. Soc. Chang. 2020, 150, 119790. [Google Scholar] [CrossRef]
- Chen, B.; Wan, J.; Shu, L.; Li, P.; Mukherjee, M.; Yin, B. Smart factory of industry 4.0: Key technologies, application case, and challenges. IEEE Access 2017, 6, 6505–6519. [Google Scholar] [CrossRef]
- IBM. China’s Manufacturing Industry towards 2025: Build a New and Data-Driven Network. Available online: https://www.ibm.com/downloads/cas/GADEORPW (accessed on 13 November 2022).
- People’s Daily. New Knowledge New Awareness: Actively Building the Intelligent Service Industry. Available online: http://opinion.people.com.cn/n1/2019/0905/c1003-31337137.html. (accessed on 16 June 2022).
- Tornatzky, L.G.; Fleischer, M.; Chakrabarti, A.K. Processes of Technological Innovation; Lexington Books: Lanham, MD, USA, 1990. [Google Scholar]
- Ngah, A.H.; Zainuddin, Y.; Thurasamy, R. Applying the TOE framework in the Halal warehouse adoption study. J. Islam. Account. Bus. Res. 2017, 8, 161–181. [Google Scholar] [CrossRef]
- Ramanathan, R.; Ramanathan, U.; Ko, L.W.L. Adoption of RFID technologies in UK logistics: Moderating roles of size, barcode experience and government support. Expert Syst. Appl. 2014, 41, 230–236. [Google Scholar] [CrossRef]
- Ramdani, B.; Chevers, D.; Williams, D.A. SMEs’ adoption of enterprise applications: A technology-organisation-environment model. J. Small Bus. Enterp. Dev. 2013, 20, 735–753. [Google Scholar] [CrossRef]
- Gangwar, H.; Date, H.; Ramaswamy, R. Understanding determinants of cloud computing adoption using an integrated TAM-TOE model. J. Enterp. Inf. Manag. 2015, 28, 107–130. [Google Scholar] [CrossRef]
- Yoon, C.; Lim, D.; Park, C. Factors affecting adoption of smart farms: The case of Korea. Comput. Hum. Behav. 2020, 108, 106309. [Google Scholar] [CrossRef]
- Ghobakhloo, M.; Zulkifli, N.B.; Aziz, F.A. The interactive model of user information technology acceptance and satisfaction in small and medium-sized enterprises. Eur. J. Econ. Financ. Adm. Sci. 2010, 19, 7–27. [Google Scholar]
- Rajapathirana, R.J.; Hui, Y. Relationship between innovation capability, innovation type, and firm performance. J. Innov. Knowl. 2018, 3, 44–55. [Google Scholar] [CrossRef]
- Veugelers, R. The role of SMEs in innovation in the EU: A case for policy intervention. Rev. Bus. Econ. 2008, 53, 239–262. [Google Scholar]
- Müller, J.M.; Kiel, D.; Voigt, K.-I. What drives the implementation of Industry 4.0? The role of opportunities and challenges in the context of sustainability. Sustainability 2018, 10, 247. [Google Scholar] [CrossRef]
- Won, J.Y.; Park, M.J. Smart factory adoption in small and medium-sized enterprises: Empirical evidence of manufacturing industry in Korea. Technol. Forecast. Soc. Chang. 2020, 157, 120117. [Google Scholar] [CrossRef]
- Awa, H.O.; Ukoha, O.; Igwe, S.R. Revisiting technology-organization-environment (TOE) theory for enriched applicability. Bottom Line 2017, 30, 2–22. [Google Scholar] [CrossRef]
- Hossain, M.A.; Quaddus, M. The adoption and continued usage intention of RFID: An integrated framework. Inf. Technol. People 2011, 24, 236–256. [Google Scholar] [CrossRef]
- MacLennan, E.; Van Belle, J.-P. Factors affecting the organizational adoption of service-oriented architecture (SOA). Inf. Syst. E-Bus. Manag. 2014, 12, 71–100. [Google Scholar] [CrossRef]
- Yoon, T.E.; George, J.F. Why aren’t organizations adopting virtual worlds? Comput. Hum. Behav. 2013, 29, 772–790. [Google Scholar] [CrossRef]
- Alshamaila, Y.; Papagiannidis, S.; Li, F. Cloud computing adoption by SMEs in the north east of England: A multi-perspective framework. J. Enterp. Inf. Manag. 2013, 26, 250–275. [Google Scholar] [CrossRef]
- Rui, G. Information Systems Innovation Adoption among Organizations-A Match-Based Framework and Empirical Studies. Ph.D. Thesis, National University of Singapore, Singapore, Singapore, 2007. [Google Scholar]
- Aboelmaged, M.G. Predicting e-readiness at firm-level: An analysis of technological, organizational and environmental (TOE) effects on e-maintenance readiness in manufacturing firms. Int. J. Inf. Manag. 2014, 34, 639–651. [Google Scholar] [CrossRef]
- Oliveira, T.; Martins, M.F. Literature review of information technology adoption models at firm level. Electron. J. Inf. Syst. Eval. 2011, 14, 110–121. [Google Scholar]
- Jia, Q.; Guo, Y.; Barnes, S.J. Enterprise 2.0 post-adoption: Extending the information system continuance model based on the technology-Organization-environment framework. Comput. Hum. Behav. 2017, 67, 95–105. [Google Scholar] [CrossRef]
- Wang, Y.-S.; Li, H.-T.; Li, C.-R.; Zhang, D.-Z. Factors affecting hotels’ adoption of mobile reservation systems: A technology-organization-environment framework. Tour. Manag. 2016, 53, 163–172. [Google Scholar] [CrossRef]
- Ghobakhloo, M.; Hong, T.S.; Sabouri, M.S.; Zulkifli, N. Strategies for successful information technology adoption in small and medium-sized enterprises. Information 2012, 3, 36–67. [Google Scholar] [CrossRef]
- Chou, C.Y.; Chen, J.-S.; Liu, Y.-P. Inter-firm relational resources in cloud service adoption and their effect on service innovation. Serv. Ind. J. 2017, 37, 256–276. [Google Scholar] [CrossRef]
- Maduku, D.K.; Mpinganjira, M.; Duh, H. Understanding mobile marketing adoption intention by South African SMEs: A multi-perspective framework. Int. J. Inf. Manag. 2016, 36, 711–723. [Google Scholar] [CrossRef]
- Ramayah, T.; Ling, N.S.; Taghizadeh, S.K.; Rahman, S.A. Factors influencing SMEs website continuance intention in Malaysia. Telemat. Inform. 2016, 33, 150–164. [Google Scholar] [CrossRef]
- Bhattacharya, M.; Wamba, S.F. A conceptual framework of RFID adoption in retail using TOE framework. In Technology Adoption and Social Issues: Concepts, Methodologies, Tools, and Applications; IGI Global: Hershey, PA, USA, 2018; pp. 69–102. [Google Scholar]
- Lin, C.-Y.; Ho, Y.-H. Determinants of green practice adoption for logistics companies in China. J. Bus. Ethics 2011, 98, 67–83. [Google Scholar] [CrossRef]
- van de Weerd, I.; Mangula, I.S.; Brinkkemper, S. Adoption of software as a service in Indonesia: Examining the influence of organizational factors. Inf. Manag. 2016, 53, 915–928. [Google Scholar] [CrossRef]
- Lippert, S.K.; Govindarajulu, C. Technological, organizational, and environmental antecedents to web services adoption. Commun. IIMA 2006, 6, 14. [Google Scholar] [CrossRef]
- Wang, S.; Cheung, W. E-business adoption by travel agencies: Prime candidates for mobile e-business. Int. J. Electron. Commer. 2004, 8, 43–63. [Google Scholar] [CrossRef]
- Lin, H.-F. Understanding the determinants of electronic supply chain management system adoption: Using the technology–organization–environment framework. Technol. Forecast. Soc. Chang. 2014, 86, 80–92. [Google Scholar] [CrossRef]
- Lin, C.Y.; Ho, Y.H. RFID technology adoption and supply chain performance: An empirical study in China’s logistics industry. Supply Chain Manag. Int. J. 2009, 14, 369–378. [Google Scholar] [CrossRef]
- OECD. Proposed Guidelines for Collecting and Interpreting Technological Innovation Data; OECD: Statistical Office of the European Communities: Paris, France, 2005. [Google Scholar]
- Azar, G.; Ciabuschi, F. Organizational innovation, technological innovation, and export performance: The effects of innovation radicalness and extensiveness. Int. Bus. Rev. 2017, 26, 324–336. [Google Scholar] [CrossRef]
- Prajogo, D.I. The relationship between innovation and business performance—A comparative study between manufacturing and service firms. Knowl. Process Manag. 2006, 13, 218–225. [Google Scholar] [CrossRef]
- Salunke, S.; Weerawardena, J.; McColl-Kennedy, J.R. The central role of knowledge integration capability in service innovation-based competitive strategy. Ind. Mark. Manag. 2019, 76, 144–156. [Google Scholar] [CrossRef]
- WTO. Global Value Chain Development Report 2019: Technological Innovation, Supply Chain Trade, and Workers in Globalized World; WTO: Geneva, Switzerland, 2019. [Google Scholar]
- WTO. World Trade Report 2018. The Future of World Trade: How Digital Technologies are Transforming Global Commerce; WTO: Geneva, Switzerland, 2018. [Google Scholar]
- Goode, S.; Stevens, K. An analysis of the business characteristics of adopters and non-adopters of World Wide Web technology. Inf. Technol. Manag. 2000, 1, 129–154. [Google Scholar] [CrossRef]
- Salmeron, J.L.; Bueno, S. An information technologies and information systems industry-based classification in small and medium-sized enterprises: An institutional view. Eur. J. Oper. Res. 2006, 173, 1012–1025. [Google Scholar] [CrossRef]
- Love, P.E.; Irani, Z.; Standing, C.; Lin, C.; Burn, J.M. The enigma of evaluation: Benefits, costs and risks of IT in Australian small–medium-sized enterprises. Inf. Manag. 2005, 42, 947–964. [Google Scholar] [CrossRef]
- Sarbu, M. The impact of industry 4.0 on innovation performance: Insights from German manufacturing and service firms. Technovation 2022, 113, 102415. [Google Scholar] [CrossRef]
- Akgün, A.E.; Keskin, H.; Byrne, J. Organizational emotional capability, product and process innovation, and firm performance: An empirical analysis. J. Eng. Technol. Manag. 2009, 26, 103–130. [Google Scholar] [CrossRef]
- Wang, Y.-M.; Wang, Y.-S.; Yang, Y.-F. Understanding the determinants of RFID adoption in the manufacturing industry. Technol. Forecast. Soc. Chang. 2010, 77, 803–815. [Google Scholar] [CrossRef]
- Hair, J.F.H.G.T.M.R.C.; Sarstedt, M. A Primer on Partial Least Squares Structural Equation Modeling (PLS-SEM); Sage Publications: Thousand Oaks, CA, USA, 2016. [Google Scholar]
- Fornell, C.; Bookstein, F.L. Two Structural Equation Models: LISREL and PLS Applied to Consumer Exit-Voice Theory. J. Mark. Res. 1982, 19, 440–452. [Google Scholar] [CrossRef]
- Perri, C.; Giglio, C.; Corvello, V. Smart users for smart technologies: Investigating the intention to adopt smart energy consumption behaviors. Technol. Forecast. Soc. Chang. 2020, 155, 119991. [Google Scholar] [CrossRef]
- Bagozzi, R.P.; Yi, Y. On the evaluation of structural equation models. J. Acad. Mark. Sci. 1988, 16, 74–94. [Google Scholar] [CrossRef]
- Gefen, D.; Straub, D.; Boudreau, M.-C. Structural equation modeling and regression: Guidelines for research practice. Commun. Assoc. Inf. Syst. 2000, 4, 7. [Google Scholar] [CrossRef]
- Kock, N. Common method bias in PLS-SEM: A full collinearity assessment approach. Int. J. E-Collab. (Ijec) 2015, 11, 1–10. [Google Scholar] [CrossRef]
- SmartPLS. Multigroup Analysis (MGA). Available online: https://www.smartpls.com/documentation/algorithms-and-techniques/multigroup-analysis (accessed on 11 January 2023).
- Mariani, M.; Borghi, M. Industry 4.0: A bibliometric review of its managerial intellectual structure and potential evolution in the service industries. Technol. Forecast. Soc. Chang. 2019, 149, 119752. [Google Scholar] [CrossRef]
- Li, Y.; Dai, J.; Cui, L. The impact of digital technologies on economic and environmental performance in the context of industry 4.0: A moderated mediation model. Int. J. Prod. Econ. 2020, 229, 107777. [Google Scholar] [CrossRef]
- CNBC. Coronavirus Pandemic Will Cause a ‘Much Bigger Wave’ of Protectionism, Says Trade Expert. Available online: https://www.cnbc.com/2020/04/10/coronavirus-expect-a-lot-more-protectionism-says-trade-expert.html (accessed on 16 November 2022).



| Hypothesis |
|---|
| H1: Compatibility can positively impact upon Industry 4.0 technology adoption. |
| H2: Cost can negatively impact upon Industry 4.0 technology adoption. |
| H3: Employee capability can positively impact upon Industry 4.0 technology adoption. |
| H4: Top management support can positively impact upon Industry 4.0 technology adoption. |
| H5: Competitive pressure can positively impact Industry 4.0 technology adoption. |
| H6: Adoption of Industry 4.0 technology can positively impact upon product innovation. |
| H7: Product innovation can positively impact upon company performance. |
| H8: Adoption of Industry 4.0 technology can positively impact upon process innovation. |
| H9: Process innovation can positively impact upon company performance. |
| H10: Adoption of Industry 4.0 technology can directly impact upon company performance. |
| H11: Product innovation (a) and process innovation (b) mediate the relationship between technology adoption and company performance |
| H12: Participation in global trade can moderate relationships in the proposed model. |
| H13: Industry type can moderate relationships in the proposed model. |
| Items | Content | Factor Loading | Source |
|---|---|---|---|
| AD1 | Our company holds a positive attitude towards the adoption of Industry 4.0 technologies | 0.797 | Maduku et al. (2016) [32] |
| AD2 | Our company are willing to continue to use these Industry 4.0 technologies | 0.834 | |
| AD3 | Our company are willing to continue applying these Industry 4.0 technologies across the business | 0.873 | |
| AD4 | Our company are willing to use these Industry 4.0 technologies to expand our scope of business | 0.868 | |
| AD5 | Our company is satisfied with the newly adopted Industry 4.0 technology | 0.851 | |
| CT1 | Adopting these Industry 4.0 technologies may bring a financial burden to the company | 0.764 | Maduku et al. (2016) [32] |
| CT2 | Applying these Industry 4.0 technologies widely in business may require great investment | 0.835 | |
| CT3 | Providing technical support for these Industry 4.0 technologies may require a lot of funding | 0.836 | |
| CT4 | Training employees to be proficient in using these Industry 4.0 technologies requires lots of investment | 0.822 | |
| CT5 | It takes a lot of time to train employees to use these Industry 4.0 technologies proficiently | 0.734 | |
| CP1 | The adopted technology fits with the needs of the existing production/service process | 0.734 | Yoon et al. (2020) [14] |
| CP2 | The adopted technology fits with the needs of the existing management system | 0.786 | |
| CP3 | The adopted technology fits with the company’s existing organizational structure | 0.781 | |
| CP4 | The adopted technology fits with the company’s existing technical needs | 0.762 | |
| CP5 | The adopted technology fits with the company’s current business needs | 0.771 | |
| CP6 | The adopted technology fits with the needs of the company’s existing customers | 0.803 | |
| CPP1 | The adoption of advanced technology is due to pressure within the industry to upgrade technology | 0.727 | Jia et al. (2017) [28] |
| CPP2 | The adoption of these Industry 4.0 technologies is to improve competitiveness in the industry | 0.833 | |
| CPP3 | Adopting these Industry 4.0 technologies is an important strategy to compete in the current market | 0.845 | |
| CPP4 | If these Industry 4.0 technologies are not introduced, customers may choose competitors’ products | 0.815 | |
| CPP5 | If these Industry 4.0 technologies are not introduced, the company may suffer competitive disadvantages | 0.752 | |
| EC1 | Most employees of the company are aware of the importance of introducing advanced technology | 0.778 | Maduku et al. (2016) [32] |
| EC2 | Most employees are willing to use these Industry 4.0 technologies | 0.853 | |
| EC3 | Most employees are willing to learn to use these Industry 4.0 technologies | 0.864 | |
| EC4 | Most employees are willing to actively use these Industry 4.0 technologies in their daily work | 0.854 | |
| EC5 | Most employees are able to use these Industry 4.0 technologies after training | 0.744 | |
| PF1 | After adopting these Industry 4.0 technologies, customer satisfaction has increased | 0.826 | Akgün et al. (2009) [51] |
| PF2 | After adopting these Industry 4.0 technologies, the number of company transactions has increased | 0.795 | |
| PF3 | After adopting these Industry 4.0 technologies, market expansion has accelerated | 0.844 | |
| PF4 | After adopting these Industry 4.0 technologies, the company’s market share has increased | 0.770 | |
| PF5 | After adopting these Industry 4.0 technologies, the company’s total sales have increased | 0.814 | |
| PCI1 | After adopting these Industry 4.0 technologies, it is beneficial to the collection and processing of product- or service-related information | 0.784 | Rajapathirana & Hui (2018) [11] |
| PCI2 | After adopting these Industry 4.0 technologies, it provides production- or service-related technical convenience | 0.820 | |
| PCI3 | After adopting these Industry 4.0 technologies, the production process or service process has been simplified | 0.795 | |
| PCI4 | After adopting these Industry 4.0 technologies, the existing production process or service process has been improved | 0.809 | |
| PCI5 | After adopting these Industry 4.0 technologies, the production process or service process upgrade has been promoted | 0.832 | |
| PCI6 | After adopting these Industry 4.0 technologies, the cost of labor and resources has reduced | 0.730 | |
| PDI1 | After adopting these Industry 4.0 technologies, deficiencies in existing products or services have been improved | 0.770 | Rajapathirana & Hui (2018) [11] |
| PDI2 | After adopting these Industry 4.0 technologies, the company is providing better quality products or services | 0.805 | |
| PDI3 | After adopting these Industry 4.0 technologies, the company is providing more valuable products or services | 0.832 | |
| PDI4 | After adopting these Industry 4.0 technologies, the company is providing more competitive products or services | 0.812 | |
| PDI5 | After adopting these Industry 4.0 technologies, the company is providing products or services that are more in line with new customer needs | 0.799 | |
| PDI6 | After these Industry 4.0 technologies, the company is providing products or services that are more in line with new market trends | 0.764 | |
| TS1 | Top management believes that introducing Industry 4.0 technologies is strategically important | 0.812 | Maduku et al. (2016) [32]; Wang et al. (2010) [52] |
| TS2 | Top management is willing to invest in the introduction of advanced technology | 0.843 | |
| TS3 | Top management is willing to take responsibility in the process of introducing technology | 0.828 | |
| TS4 | Top management encourages the updating of the company’s technology to improve competitiveness | 0.837 | |
| TS5 | Top management actively encourages the use of advanced technology to gain competitive advantages | 0.826 | |
| TS6 | Top management is willing to provide relevant training | 0.808 |
| Demographic Variables | Frequency | Percent | |
|---|---|---|---|
| Time of using this technology | ≤12 months | 201 | 59.11 |
| 13–24 months (2 years) | 68 | 20.00 | |
| 25–36 months (3 years) | 22 | 6.47 | |
| 37–60 months (5 years) | 16 | 4.71 | |
| >60 months (5 years) | 33 | 9.71 | |
| Employee number | 1–50 | 85 | 25.00 |
| 51–150 | 96 | 28.24 | |
| 151–300 | 75 | 22.06 | |
| 301–450 | 19 | 5.59 | |
| 451–600 | 21 | 6.18 | |
| above 600 | 44 | 12.93 | |
| Industry type | Service industry | 196 | 57.65 |
| Manufacturing industry | 144 | 42.35 | |
| Participation in global trade | Export company | 79 | 23.24 |
| Import company | 44 | 12.94 | |
| Export and import company | 63 | 18.53 | |
| Non-global-trade company | 154 | 45.29 | |
| Construct | Cronbach’s Alpha | CR | AVE |
|---|---|---|---|
| Adoption | 0.900 | 0.926 | 0.714 |
| Compatibility | 0.865 | 0.899 | 0.598 |
| Competitive pressure | 0.855 | 0.896 | 0.633 |
| Cost | 0.858 | 0.898 | 0.639 |
| Employee capability | 0.877 | 0.911 | 0.672 |
| Company performance | 0.869 | 0.905 | 0.656 |
| Process innovation | 0.884 | 0.912 | 0.633 |
| Product innovation | 0.885 | 0.913 | 0.636 |
| Top management support | 0.907 | 0.928 | 0.682 |
| Construct | 1 | 2 | 3 | 4 | 5 | 6 | 7 | 8 | 9 |
|---|---|---|---|---|---|---|---|---|---|
| Adoption (1) | 0.845 | ||||||||
| Compatibility (2) | 0.760 | 0.773 | |||||||
| Competitive pressure (3) | 0.691 | 0.673 | 0.796 | ||||||
| Cost (4) | 0.557 | 0.584 | 0.636 | 0.799 | |||||
| Employee capability (5) | 0.644 | 0.581 | 0.658 | 0.508 | 0.820 | ||||
| Company performance (6) | 0.604 | 0.631 | 0.594 | 0.469 | 0.563 | 0.810 | |||
| Process innovation (7) | 0.722 | 0.698 | 0.647 | 0.538 | 0.599 | 0.738 | 0.796 | ||
| Product innovation (8) | 0.775 | 0.727 | 0.709 | 0.558 | 0.668 | 0.711 | 0.777 | 0.797 | |
| Top management support (9) | 0.692 | 0.658 | 0.677 | 0.546 | 0.714 | 0.635 | 0.640 | 0.683 | 0.826 |
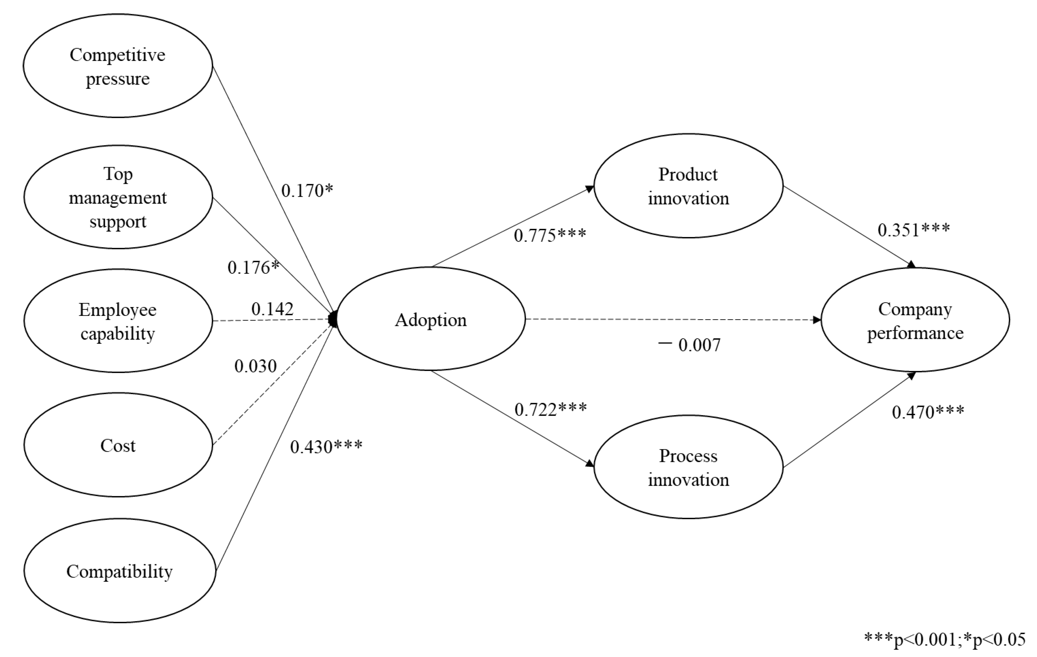
| Hypotheses | β | Standard Deviation | T Statistics | p Values | |
|---|---|---|---|---|---|
| H1 | CP → AD | 0.430 | 0.079 | 5.447 | 0.000 |
| H2 | CT → AD | 0.030 | 0.055 | 0.550 | 0.582 |
| H3 | EC → AD | 0.142 | 0.074 | 1.904 | 0.057 |
| H4 | TS → AD | 0.176 | 0.079 | 2.228 | 0.026 |
| H5 | CPP → AD | 0.170 | 0.077 | 2.218 | 0.027 |
| H6 | AD → PDI | 0.775 | 0.030 | 25.592 | 0.000 |
| H7 | PDI → PF | 0.351 | 0.089 | 3.940 | 0.000 |
| H8 | AD → PCI | 0.722 | 0.039 | 18.437 | 0.000 |
| H9 | PCI → PF | 0.470 | 0.099 | 4.742 | 0.000 |
| H10 | AD → PF | −0.007 | 0.104 | 0.070 | 0.945 |
| Hypotheses | β (TR) | β (NTR) | p-Value (TR vs. NTR) | β (M) | Β (S) | p-Value (M vs. S) | |
|---|---|---|---|---|---|---|---|
| H1 | CP → AD | 0.488 | 0.352 | 0.195 | 0.572 | 0.363 | 0.075 |
| H2 | CT → AD | 0.069 | 0.013 | 0.300 | 0.102 | −0.028 | 0.104 |
| H3 | EC → AD | 0.057 | 0.240 | 0.897 | −0.092 | 0.263 | 0.998 |
| H4 | TS → AD | 0.178 | 0.186 | 0.539 | 0.263 | 0.113 | 0.145 |
| H5 | CPP → AD | 0.182 | 0.126 | 0.362 | 0.083 | 0.239 | 0.885 |
| H6 | AD → PDI | 0.767 | 0.781 | 0.592 | 0.769 | 0.773 | 0.514 |
| H7 | PDI→ PF | 0.387 | 0.329 | 0.374 | 0.314 | 0.364 | 0.612 |
| H8 | AD → PCI | 0.789 | 0.631 | 0.021 | 0.760 | 0.703 | 0.224 |
| H9 | PCI → PF | 0.545 | 0.416 | 0.247 | 0.574 | 0.413 | 0.233 |
| H10 | AD → PF | −0.086 | 0.020 | 0.694 | −0.055 | 0.021 | 0.647 |
| Path | First Stage | Second Stage | Direct Effects | Indirect Effects | Total Effects AD → PF | Mediation | |||||
|---|---|---|---|---|---|---|---|---|---|---|---|
| β | p | β | p | β | p | β | p | β | p | ||
| AD → PDI → PF | 0.775 | 0.000 | 0.351 | 0.000 | −0.007 | 0.945 | 0.272 | 0.000 | 0.610 | 0.000 | Yes |
| AD → PCI → PF | 0.722 | 0.000 | 0.470 | 0.000 | 0.340 | 0.000 | Yes | ||||
Disclaimer/Publisher’s Note: The statements, opinions and data contained in all publications are solely those of the individual author(s) and contributor(s) and not of MDPI and/or the editor(s). MDPI and/or the editor(s) disclaim responsibility for any injury to people or property resulting from any ideas, methods, instructions or products referred to in the content. |
© 2023 by the authors. Licensee MDPI, Basel, Switzerland. This article is an open access article distributed under the terms and conditions of the Creative Commons Attribution (CC BY) license (https://creativecommons.org/licenses/by/4.0/).
Share and Cite
Zhong, Y.; Moon, H.C. Investigating the Impact of Industry 4.0 Technology through a TOE-Based Innovation Model. Systems 2023, 11, 277. https://doi.org/10.3390/systems11060277
Zhong Y, Moon HC. Investigating the Impact of Industry 4.0 Technology through a TOE-Based Innovation Model. Systems. 2023; 11(6):277. https://doi.org/10.3390/systems11060277
Chicago/Turabian StyleZhong, Yongping, and Hee Cheol Moon. 2023. "Investigating the Impact of Industry 4.0 Technology through a TOE-Based Innovation Model" Systems 11, no. 6: 277. https://doi.org/10.3390/systems11060277
APA StyleZhong, Y., & Moon, H. C. (2023). Investigating the Impact of Industry 4.0 Technology through a TOE-Based Innovation Model. Systems, 11(6), 277. https://doi.org/10.3390/systems11060277

