Does Artificial Intelligence Promote or Inhibit On-the-Job Learning? Human Reactions to AI at Work
Abstract
1. Introduction
2. Literature Review and Theoretical Background
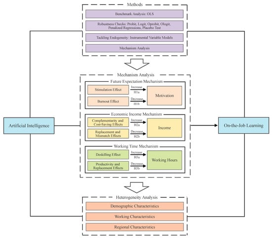
2.1. AI’s Impacts on People’s Future Expectations and On-the-Job Learning
2.2. AI’s Impacts on Workers’ Income and On-the-Job Learning
2.3. AI’s Impacts on Employees’ Working Hours and On-the-Job Learning
2.4. Possible Heterogeneities in AI’s Effects on On-the-Job Learning
3. Data and Variables
3.1. Data Source
3.2. Variables
3.2.1. Dependent Variables
3.2.2. Explanatory Variables
3.2.3. Control Variables
4. Results and Discussion
4.1. Benchmark Empirical Results
4.2. Robustness and Endogeneity Tests
4.2.1. Using Other AI Measures
4.2.2. Dealing with Measurement Errors in the On-the-Job Learning Indicator
4.2.3. Using Ordered Response Models
4.2.4. Instrumental Variable Methods
4.2.5. Penalized Machine Learning Estimations
4.2.6. Placebo Tests
5. Mechanism Analysis
5.1. Future Expectation Mechanism
5.2. Economic Income Mechanism
5.3. Working Time Mechanism
6. Heterogeneity Analysis
6.1. Heterogeneities in Terms of Demographic Characteristics
6.2. Heterogeneities in Terms of Working Characteristics
6.3. Regional Heterogeneities
7. Conclusions and Implications
Author Contributions
Funding
Institutional Review Board Statement
Informed Consent Statement
Data Availability Statement
Conflicts of Interest
References
- Aghion, P.; Jones, B.F.; Jones, C.I. Artificial intelligence and economic growth. In The Economics of Artificial Intelligence: An Agenda; Agrawal, A., Gans, J., Goldfarb, A., Eds.; University of Chicago Press: Chicago, IL, USA, 2019; pp. 237–282. Available online: https://ideas.repec.org/b/nbr/nberbk/agra-1.html (accessed on 6 April 2019).
- Damioli, G.; Van Roy, V.; Vertesy, D. The impact of artificial intelligence on labor productivity. Eurasian Bus. Rev. 2021, 11, 1–25. [Google Scholar] [CrossRef]
- Sequeira, T.N.; Garrido, S.; Santos, M. Robots are not always bad for employment and wages. Int. Econ. 2021, 167, 108–119. [Google Scholar] [CrossRef]
- Sowa, K.; Przegalinska, A.; Ciechanowski, L. Cobots in knowledge work. J. Bus. Res. 2021, 125, 135–142. [Google Scholar] [CrossRef]
- Dellermann, D.; Lipusch, N.; Ebel, P.; Leimeister, J.M. Design principles for a hybrid intelligence decision support system for business model validation. Electron. Mark. 2018, 29, 423–441. [Google Scholar] [CrossRef]
- Füller, J.; Hutter, K.; Wahl, J.; Bilgram, V.; Tekic, Z. How AI revolutionizes innovation management—Perceptions and implementation preferences of AI-based innovators. Technol. Forecast. Soc. Chang. 2022, 178, 121598. [Google Scholar] [CrossRef]
- Wilson, H.J.; Daugherty, P.R. Collaborative Intelligence: Humans and AI are joining forces. Harv. Bus. Rev. 2018, 96, 114–123. Available online: https://hometownhealthonline.com/wp-content/uploads/2019/02/ai2-R1804J-PDF-ENG.pdf (accessed on 1 August 2018).
- Acemoglu, D.; Restrepo, P. Robots and Jobs: Evidence from US Labor Markets. J. Politi-Econ. 2020, 128, 2188–2244. [Google Scholar] [CrossRef]
- Schlogl, L.; Sumner, A. The rise of the robot reserve army: Automation and the future of economic development, work, and wages in developing countries. SSRN Electron. J. 2018. [Google Scholar] [CrossRef]
- Autor, D.; Dorn, D.; Katz, L.F.; Patterson, C.; Van Reenen, J. The Fall of the Labor Share and the Rise of Superstar Firms. Q. J. Econ. 2020, 135, 645–709. [Google Scholar] [CrossRef]
- Nazareno, L.; Schiff, D.S. The impact of automation and artificial intelligence on worker well-being. Technol. Soc. 2021, 67, 101679. [Google Scholar] [CrossRef]
- Ivanov, S.; Kuyumdzhiev, M.; Webster, C. Automation fears: Drivers and solutions. Technol. Soc. 2020, 63, 101431. [Google Scholar] [CrossRef]
- Autor, D.H. Why Are There Still So Many Jobs? The History and Future of Workplace Automation. J. Econ. Perspect. 2015, 29, 3–30. [Google Scholar] [CrossRef]
- Squicciarini, M.; Nachtigall, H. Demand for AI skills in jobs: Evidence from online job postings. In OECD Science, Technology and Industry Working Papers 2021; OECD: Paris, France, 2021. [Google Scholar] [CrossRef]
- Koch, M.; Manuylov, I.; Smolka, M. Robots and firms. Econ. J. 2021, 131, 2553–2584. [Google Scholar] [CrossRef]
- Acemoglu, D.; Restrepo, P. Low-Skill and High-Skill Automation. J. Hum. Cap. 2018, 12, 204–232. [Google Scholar] [CrossRef]
- Graetz, G.; Michaels, G. Robots at work. Rev. Econ. Stat. 2018, 100, 753–768. [Google Scholar] [CrossRef]
- Sen, W.; Hong, Z.; Xiaomei, Z. Effects of Human–Machine Interaction on Employee’S Learning: A Contingent Perspective. Front. Psychol. 2022, 13, 876933. Available online: https://www.frontiersin.org/articles/10.3389/fpsyg.2022.876933/full (accessed on 25 July 2022). [CrossRef]
- Cheng, G.H.-L.; Chan, D.K.-S. Who Suffers More from Job Insecurity? A Meta-Analytic Review. Appl. Psychol. 2008, 57, 272–303. [Google Scholar] [CrossRef]
- Acemoglu, D.; Restrepo, P. Artificial intelligence, automation, and work. In The Economics of Artificial Intelligence: An Agenda; Agrawal, A., Gans, J., Goldfarb, A., Eds.; University of Chicago Press: Chicago, IL, USA, 2019; pp. 197–236. Available online: http://www.nber.org/chapters/c14027 (accessed on 1 May 2019).
- Rafner, J.; Dellermann, D.; Hjorth, A.; Verasztó, D.; Kampf, C.; Mackay, W.; Sherson, J. Deskilling, Upskilling, and Reskilling: A Case for Hybrid Intelligence. Morals Mach. 2021, 1, 24–39. [Google Scholar] [CrossRef]
- Huang, Y.; Sharif, N. From ‘labour dividend’ to ‘robot dividend’: Technological change and workers’ power in South China. Agrar. South J. Polit. Econ. 2017, 6, 53–78. [Google Scholar] [CrossRef]
- Chowdhury, S.; Budhwar, P.; Dey, P.K.; Joel-Edgar, S.; Abadie, A. AI-employee collaboration and business performance: Integrating knowledge-based view, socio-technical systems and organisational socialisation framework. J. Bus. Res. 2022, 144, 31–49. [Google Scholar] [CrossRef]
- Marhraoui, M.A.; Janati Idrissi, M.A.; Manouar, A.E. An integrated human-AI Framework towards organizational agility and sustainable performance. In Innovations in Smart Cities Applications; Ben Ahmed, M., Boudhir, A.A., Karaș, İ.R., Jain, V., Mellouli, S., Eds.; Springer: Cham, Switzerland, 2021; Volume 5, pp. 73–87. [Google Scholar] [CrossRef]
- Frey, C.B.; Osborne, M.A. The future of employment: How susceptible are jobs to computerisation? Technol. Forecast. Soc. Change 2017, 114, 254–280. [Google Scholar] [CrossRef]
- Brougham, D.; Haar, J. Technological disruption and employment: The influence on job insecurity and turnover intentions: A multi-country study. Technol. Forecast. Soc. Chang. 2020, 161, 120276. [Google Scholar] [CrossRef]
- Hortovanyi, L.; Ferincz, A. The impact of ICT on learning on-the-job. Learn. Organ. 2015, 22, 2–13. [Google Scholar] [CrossRef]
- Ouweneel, A.P.E.; Taris, T.W.; Van Zolingen, S.J.; Schreurs, P.J.G. How Task Characteristics and Social Support Relate to Managerial Learning: Empirical Evidence from Dutch Home Care. J. Psychol. 2009, 143, 28–44. [Google Scholar] [CrossRef]
- Jeske, D.; Lippke, S. Predictors of employees’ self-reported future learning ability and disengagement at work. J. Work. Learn. 2021, 34, 277–294. [Google Scholar] [CrossRef]
- Sanders, J.; Oomens, S.; Blonk, R.W.; Hazelzet, A. Explaining lower educated workers’ training intentions. J. Work. Learn. 2011, 23, 402–416. [Google Scholar] [CrossRef]
- Kyndt, E.; Onghena, P.; Smet, K.; Dochy, F. Employees’ willingness to participate in work-related learning: A multilevel analysis of employees’ learning intentions. Int. J. Educ. Vocat. Guid. 2014, 14, 309–327. [Google Scholar] [CrossRef]
- Van Hootegem, A.; De Witte, H.; De Cuyper, N.; Elst, T.V. Job Insecurity and the Willingness to Undertake Training: The Moderating Role of Perceived Employability. J. Career Dev. 2018, 46, 395–409. [Google Scholar] [CrossRef]
- Huang, M.H.; Rust, R.T. Artificial Intelligence in Service. J. Serv. Res. 2018, 21, 155–172. [Google Scholar] [CrossRef]
- Korteling, J.E.; van de Boer-Visschedijk, G.C.; Blankendaal, R.A.M.; Boonekamp, R.C.; Eikelboom, A.R. Human- versus Artificial Intelligence. Front. Artif. Intell. 2021, 4, 622364. [Google Scholar] [CrossRef]
- Lu, C.-H. The impact of artificial intelligence on economic growth and welfare. J. Macroecon. 2021, 69, 103342. [Google Scholar] [CrossRef]
- Young, J.; Cormier, D. Can robots be managers, too. Harv Bus. Rev. 2014. Available online: https://hbr.org/2014/04/can-robots-be-managers-too (accessed on 2 April 2014).
- Yam, K.C.; Goh, E.-Y.; Fehr, R.; Lee, R.; Soh, H.; Gray, K. When your boss is a robot: Workers are more spiteful to robot supervisors that seem more human. J. Exp. Soc. Psychol. 2022, 102, 104360. [Google Scholar] [CrossRef]
- Tsai, C.-Y.; Marshall, J.D.; Choudhury, A.; Serban, A.; Hou, Y.T.-Y.; Jung, M.F.; Dionne, S.D.; Yammarino, F.J. Human-robot collaboration: A multilevel and integrated leadership framework. Leadersh. Q. 2022, 33, 101594. [Google Scholar] [CrossRef]
- Bourne, D. My Boss the Robot. Sci. Am. 2013, 308, 38–41. [Google Scholar] [CrossRef]
- Dodel, M.; Mesch, G.S. Perceptions about the impact of automation in the workplace. Inf. Commun. Soc. 2020, 23, 665–680. [Google Scholar] [CrossRef]
- Lan, J.; Yuan, B.; Gong, Y. Predicting the change trajectory of employee robot-phobia in the workplace: The role of perceived robot advantageousness and anthropomorphism. Comput. Hum. Behav. 2022, 135, 107366. [Google Scholar] [CrossRef]
- Bhargava, A.; Bester, M.; Bolton, L. Employees’ Perceptions of the Implementation of Robotics, Artificial Intelligence, and Automation (RAIA) on Job Satisfaction, Job Security, and Employability. J. Technol. Behav. Sci. 2020, 6, 106–113. [Google Scholar] [CrossRef]
- Chigbu, B.I.; Nekhwevha, F.H. The future of work and uncertain labour alternatives as we live through the industrial age of possible singularity: Evidence from South Africa. Technol. Soc. 2021, 67, 101715. [Google Scholar] [CrossRef]
- Ciarli, T.; Kenney, M.; Massini, S.; Piscitello, L. Digital technologies, innovation, and skills: Emerging trajectories and challenges. Res. Policy 2021, 50, 104289. [Google Scholar] [CrossRef]
- Gregory, T.; Salomons, A.; Zierahn, U. Racing with or against the machine? Evidence from Europe. SSRN Electron. J. 2016. [Google Scholar] [CrossRef]
- Braverman, H. Labour and Monopoly Capital: The Degradation of Work in the Twentieth Century; Monthly Review Press: New York, NY, USA, 1998; Available online: https://www.jstor.org/stable/j.ctt9qfrkf? (accessed on 21 February 2023).
- Cheng, W.; Pien, L.; Cheng, Y. Occupation-level automation probability is associated with psychosocial work conditions and workers’ health: A multilevel study. Am. J. Ind. Med. 2020, 64, 108–117. [Google Scholar] [CrossRef]
- Gaddi, M. Technological and organisational innovation under Industry 4.0–Impact on working conditions in the Italian automotive supply sector. In The Challenge of Digital Transformation in the Automotive Industry: Jobs, Upgrading and the Prospects for Development; Drahokoupil, J., Ed.; ETUI aisbl: Brussels, Belgium, 2020; pp. 127–152. Available online: http://zbw.eu/econis-archiv/bitstream/11159/4875/1/1738901548.pdf#page=130 (accessed on 2 September 2020).
- Pham, Q.-C.; Madhavan, R.; Righetti, L.; Smart, W.; Chatila, R. The Impact of Robotics and Automation on Working Conditions and Employment [Ethical, Legal, and Societal Issues]. IEEE Robot. Autom. Mag. 2018, 25, 126–128. [Google Scholar] [CrossRef]
- Delfanti, A.; Frey, B. Humanly Extended Automation or the Future of Work Seen through Amazon Patents. Sci. Technol. Hum. Values 2020, 46, 655–682. [Google Scholar] [CrossRef]
- Ko, J.-H.; Kwon, H.U. Do technology shocks lower hours worked—Evidence from Japanese industry level data. J. Macroecon. 2015, 44, 138–157. [Google Scholar] [CrossRef]
- Simone, V.D.; Pasquale, V.D.; Giubileo, V.; Miranda, S. Human-Robot Collaboration: An analysis of worker’s performance. Procedia Comput. Sci. 2022, 200, 1540–1549. [Google Scholar] [CrossRef]
- Kromann, L.; Sørensen, A. Automation, performance and international competition: A firm-level comparison of process innovation. Econ. Policy 2019, 34, 691–722. [Google Scholar] [CrossRef]
- Cho, J.; Kim, J. Identifying Factors Reinforcing Robotization: Interactive Forces of Employment, Working Hour and Wage. Sustainability 2018, 10, 490. [Google Scholar] [CrossRef]
- Schmidpeter, B.; Winter-Ebmer, R. Automation, unemployment, and the role of labor market training. Eur. Econ. Rev. 2021, 137, 103808. [Google Scholar] [CrossRef]
- Tones, M.; Pillay, H.; Fraser, J. The influence of demographics and work related goals on adaptive development for work related learning amongst private hospital employees. Contemp. Nurse 2010, 36, 143–158. [Google Scholar] [CrossRef]
- Froehlich, D.E.; Raemdonck, I.; Beausaert, S. Resources to Increase Older Workers’ Motivation and Intention to Learn. Vocat. Learn. 2022, 1–25. [Google Scholar] [CrossRef]
- Piasna, A.; Drahokoupil, J. Gender inequalities in the new world of work. Transf. Eur. Rev. Labour Res. 2017, 23, 313–332. [Google Scholar] [CrossRef]
- Darity, W.A., Jr.; Mason, P.L. Evidence on Discrimination in Employment: Codes of Color, Codes of Gender. J. Econ. Perspect. 1998, 12, 63–90. Available online: https://pubs.aeaweb.org/doi/pdf/10.1257/jep.12.2.63 (accessed on 28 June 2014). [CrossRef]
- Zhou, G.; Chu, G.; Li, L.; Meng, L. The effect of artificial intelligence on China’s labor market. China Econ. J. 2019, 13, 24–41. [Google Scholar] [CrossRef]
- Li, X.; Freeman, R.B. How Does China’s New Labour Contract Law Affect Floating Workers? Br. J. Ind. Relat. 2014, 53, 711–735. [Google Scholar] [CrossRef]
- Zhao, C.; Tang, M. Research on the Influence of Labor Contract on the Urban Integration of Migrant Workers: Empirical Analysis Based on China’s Micro Data. Int. J. Environ. Res. Public Health 2022, 19, 11604. [Google Scholar] [CrossRef]
- Kyndt, E.; Govaerts, N.; Dochy, F.; Baert, H. The Learning Intention of Low-Qualified Employees: A Key for Participation in Lifelong Learning and Continuous Training. Vocat. Learn. 2011, 4, 211–229. [Google Scholar] [CrossRef]
- Dysvik, A.; Kuvaas, B. Perceived job autonomy and turnover intention: The moderating role of perceived supervisor support. Eur. J. Work. Organ. Psychol. 2013, 22, 563–573. [Google Scholar] [CrossRef]
- Puhakka, I.J.A.; Nokelainen, P.; Pylväs, L. Learning or Leaving? Individual and Environmental Factors Related to Job Satisfaction and Turnover Intention. Vocat. Learn. 2021, 14, 481–510. [Google Scholar] [CrossRef]
- Andresen, M.; Lazarova, M.; Apospori, E.; Cotton, R.; Bosak, J.; Dickmann, M.; Kaše, R.; Smale, A. Does international work experience pay off? The relationship between international work experience, employability and career success: A 30-country, multi-industry study. Hum. Resour. Manag. J. 2021, 32, 698–721. [Google Scholar] [CrossRef]
- Erebak, S.; Turgut, T. Anxiety about the speed of technological development: Effects on job insecurity, time estimation, and automation level preference. J. High Technol. Manag. Res. 2021, 32, 100419. [Google Scholar] [CrossRef]
- Mulas-Granados, C.; Varghese, R.; Boranova, V.; Dechalendar, A.; Wallenstein, J. Automation, Skills and the Future of Work. IMF Work. Pap. 2019. [Google Scholar] [CrossRef]
- Liu, W.; Xiang, S. The positive impact of guilt. Leadersh. Organ. Dev. J. 2018, 39, 883–898. [Google Scholar] [CrossRef]
- Bezuijen, X.M.; Dam, K.; Berg, P.T.; Thierry, H. How leaders stimulate employee learning: A leader-member exchange approach. J. Occup. Organ. Psychol. 2010, 83, 673–693. [Google Scholar] [CrossRef]
- Autor, D.H.; Dorn, D. The Growth of Low-Skill Service Jobs and the Polarization of the US Labor Market. Am. Econ. Rev. 2013, 103, 1553–1597. [Google Scholar] [CrossRef]
- de Vries, G.J.; Gentile, E.; Miroudot, S.; Wacker, K.M. The rise of robots and the fall of routine jobs. Labour Econ. 2020, 66, 101885. [Google Scholar] [CrossRef]
- Acemoglu, D.; Autor, D.; Hazell, J.; Restrepo, P. AI and Jobs: Evidence from Online Vacancies. NBER Work. Pap. 2020. [Google Scholar] [CrossRef]
- Marcolin, L.; Miroudot, S.; Squicciarini, M. To be (routine) or not to be (routine), that is the question: A cross-country task-based answer†. Ind. Corp. Change 2019, 28, 477–501. [Google Scholar] [CrossRef]
- Alesina, A.; Zhuravskaya, E. Segregation and the Quality of Government in a Cross Section of Countries. Am. Econ. Rev. 2011, 101, 1872–1911. [Google Scholar] [CrossRef]
- Cortes, P.; Pan, J. Cross-Country Evidence on the Relationship between Overwork and Skilled Women’s Job Choices. Am. Econ. Rev. 2017, 107, 105–109. [Google Scholar] [CrossRef]
- Cha, Y.; Weeden, K.A. Overwork and the Slow Convergence in the Gender Gap in Wages. Am. Sociol. Rev. 2014, 79, 457–484. [Google Scholar] [CrossRef]
- Zaitseva, E.; Levashenko, V.; Rabcan, J.; Krsak, E. Application of the Structure Function in the Evaluation of the Human Factor in Healthcare. Symmetry 2020, 12, 93. [Google Scholar] [CrossRef]
- Pan, X.; Lin, Y.; He, C. A Review of Cognitive Models in Human Reliability Analysis. Qual. Reliab. Eng. Int. 2016, 33, 1299–1316. [Google Scholar] [CrossRef]



| Variable | Description | Obs. | Mean | Std. Dev. | Min. | Max. |
|---|---|---|---|---|---|---|
| Dependent Variables | ||||||
| Further Learning | Frequency of on-the-job learning, 1–5 levels | 12,418 | 1.943 | 1.064 | 1 | 5 |
| Whe_Learning | Whether often participate in on-the-job learning | 12,418 | 0.282 | 0.450 | 0 | 1 |
| Explanatory Variables | ||||||
| AI | AI (unweighted index) | 12,418 | −0.473 | 1.333 | −6.190 | 4.235 |
| AI_weighted | AI (weighted index) | 12,418 | −0.474 | 1.348 | −6.190 | 4.235 |
| AI_median | AI (median index) | 12,418 | −0.474 | 1.345 | −6.190 | 4.235 |
| AI_max | AI (max index) | 12,418 | 0.113 | 1.618 | −6.190 | 6.100 |
| AI_2 | AI index subtracting the non-routine cognitive analytic and non-routine interpersonal intensity | 12,418 | −0.335 | 2.570 | −7.407 | 5.887 |
| AI_3 | AI_2 index subtracting the non-routine manual physical and non-routine manual interpersonal intensity | 12,262 | −0.382 | 2.905 | −7.976 | 6.221 |
| AI_Frey | Another AI index constructed by Frey and Osborne [25] | 12,085 | 0.634 | 0.312 | 0.004 | 0.990 |
| Control Variables | ||||||
| Demographic characteristics | ||||||
| Whether female | Yes = 1, No = 0 | 12,418 | 0.471 | 0.499 | 0 | 1 |
| Age | Age | 12,418 | 45.407 | 13.145 | 18 | 75 |
| Age_squared | Squared term of age | 12,418 | 2234.583 | 1219.794 | 324 | 5625 |
| Work characteristics | ||||||
| ln_Income | Logarithm of personal income (RMB) | 11,867 | 9.451 | 2.771 | 0 | 16.113 |
| Whether workingin-system | Yes = 1, No = 0 | 12,347 | 0.112 | 0.315 | 0 | 1 |
| Whether having pension | Yes = 1, No = 0 | 12,401 | 0.742 | 0.437 | 0 | 1 |
| Whether havingmedical insurance | Yes = 1, No = 0 | 12,412 | 0.934 | 0.248 | 0 | 1 |
| Human capital characteristics | ||||||
| Whether higher educated | Yes = 1, No = 0 | 12,414 | 0.139 | 0.345 | 0 | 1 |
| Whether healthy | Yes = 1, No = 0 | 12,414 | 0.633 | 0.482 | 0 | 1 |
| Social identity characteristics | ||||||
| Whether ethnic minorities | Yes = 1, No = 0 | 12,418 | 0.081 | 0.273 | 0 | 1 |
| Whether religious believer | Yes = 1, No = 0 | 12,418 | 0.095 | 0.293 | 0 | 1 |
| Whether CPC member | Yes = 1, No = 0 | 12,403 | 0.101 | 0.302 | 0 | 1 |
| Family characteristics | ||||||
| Whether married | Yes = 1, No = 0 | 12,418 | 0.825 | 0.380 | 0 | 1 |
| Number of children | Number of children | 12,418 | 1.515 | 1.035 | 0 | 10 |
| Family size | Number of family members | 12,418 | 2.940 | 1.424 | 1 | 12 |
| Year dummies | ||||||
| Province dummies | ||||||
| Model | (1) OLS | (2) OLS | (3) OLS | (4) OLS | (5) OLS | (6) OLS | (7) OLS |
|---|---|---|---|---|---|---|---|
| Variable | Further Learning | Further Learning | Further Learning | Further Learning | Further Learning | Further Learning | Further Learning |
| AI | −0.085 *** (0.007) | −0.075 *** (0.007) | −0.060 *** (0.007) | −0.049 *** (0.007) | −0.048 *** (0.007) | −0.050 *** (0.007) | −0.050 *** (0.006) |
| Whether female | −0.139 *** (0.018) | −0.065 *** (0.018) | −0.074 *** (0.017) | −0.052 *** (0.017) | −0.038 ** (0.017) | −0.042 *** (0.016) | |
| Age | −0.038 *** (0.004) | −0.060 *** (0.004) | −0.038 *** (0.004) | −0.041 *** (0.004) | −0.033 *** (0.004) | −0.031 *** (0.004) | |
| Age_squared | 0.000 ** (0.000) | 0.000 *** (0.000) | 0.000 *** (0.000) | 0.000 *** (0.000) | 0.000 *** (0.000) | 0.000 *** (0.000) | |
| ln_Income | 0.063 *** (0.003) | 0.047 *** (0.003) | 0.044 *** (0.003) | 0.040 *** (0.003) | 0.030 *** (0.003) | ||
| Whether working in-system | 0.728 *** (0.032) | 0.481 *** (0.032) | 0.387 *** (0.033) | 0.373 *** (0.033) | 0.378 *** (0.032) | ||
| Whether having pension | 0.275 *** (0.020) | 0.184 *** (0.019) | 0.165 *** (0.019) | 0.157 *** (0.019) | 0.125 *** (0.020) | ||
| Whether having medical insurance | 0.125 *** (0.034) | 0.097 *** (0.033) | 0.080 ** (0.033) | 0.100 *** (0.033) | 0.125 *** (0.032) | ||
| Whether higher educated | 0.839 *** (0.030) | 0.736 *** (0.031) | 0.690 *** (0.031) | 0.601 *** (0.031) | |||
| Whether healthy | 0.110 *** (0.018) | 0.095 *** (0.018) | 0.092 *** (0.017) | 0.096 *** (0.017) | |||
| Whether ethnic minorities | −0.149 *** (0.031) | −0.131 *** (0.030) | −0.084 ** (0.036) | ||||
| Whether religious believer | 0.044 (0.030) | 0.069 ** (0.031) | 0.062 ** (0.031) | ||||
| Whether CPC member | 0.483 *** (0.035) | 0.483 *** (0.034) | 0.460 *** (0.034) | ||||
| Whether married | −0.004 (0.025) | −0.002 (0.025) | |||||
| Number of children | −0.129 *** (0.010) | −0.105 *** (0.010) | |||||
| Family size | −0.010 (0.006) | −0.004 (0.006) | |||||
| Time dummies | No | No | No | No | No | No | Yes |
| Province dummies | No | No | No | No | No | No | Yes |
| Constant | 1.902 *** (0.010) | 3.461 *** (0.096) | 2.814 *** (0.107) | 2.268 *** (0.103) | 2.410 *** (0.103) | 2.382 *** (0.106) | 2.701 *** (0.114) |
| Observations | 12,418 | 12,418 | 11,788 | 11,780 | 11,770 | 11,770 | 11,770 |
| Adjusted R2 | 0.011 | 0.138 | 0.239 | 0.298 | 0.315 | 0.327 | 0.351 |
| Model | (1) OLS | (2) OLS | (3) OLS | (4) OLS | (5) OLS | (6) OLS |
|---|---|---|---|---|---|---|
| Variable | Further Learning | Further Learning | Further Learning | Further Learning | Further Learning | Further Learning |
| AI_weighted | −0.049 *** (0.006) | |||||
| AI_median | −0.049 *** (0.006) | |||||
| AI_max | −0.045 *** (0.005) | |||||
| AI_2 | −0.046 *** (0.004) | |||||
| AI_3 | −0.034 *** (0.003) | |||||
| AI_Frey | −0.317 *** (0.030) | |||||
| Controls | Yes | Yes | Yes | Yes | Yes | Yes |
| Constant | 2.703 *** (0.114) | 2.703 *** (0.114) | 2.740 *** (0.114) | 2.738 *** (0.113) | 2.705 *** (0.114) | 2.926 *** (0.117) |
| Observations | 11,770 | 11,770 | 11,770 | 11,770 | 11,626 | 11,454 |
| Adjusted R2 | 0.351 | 0.351 | 0.351 | 0.358 | 0.355 | 0.351 |
| Model | (1) Probit | (2) Probit | (3) Probit | (4) Probit | (5) Probit | (6) Probit | (7) Probit |
|---|---|---|---|---|---|---|---|
| Variable | Whe_ Learning | Whe_ Learning | Whe_ Learning | Whe_ Learning | Whe_ Learning | Whe_ Learning | Whe_ Learning |
| AI | −0.095 *** (0.009) | −0.086 *** (0.009) | −0.074 *** (0.010) | −0.064 *** (0.010) | −0.064 *** (0.010) | −0.068 *** (0.010) | −0.067 *** (0.010) |
| Demographic characteristics | No | Yes | Yes | Yes | Yes | Yes | Yes |
| Work characteristics | No | No | Yes | Yes | Yes | Yes | Yes |
| Human capital characteristics | No | No | No | Yes | Yes | Yes | Yes |
| Social identity characteristics | No | No | No | No | Yes | Yes | Yes |
| Family characteristics | No | No | No | No | No | Yes | Yes |
| Time and province characteristics | No | No | No | No | No | No | Yes |
| Constant | −0.627 *** (0.013) | 0.722 *** (0.140) | 0.029 (0.170) | −0.477 *** (0.166) | −0.313 * (0.167) | −0.393 ** (0.179) | −0.002 (0.193) |
| Observations | 12,418 | 12,418 | 11,788 | 11,780 | 11,770 | 11,770 | 11,770 |
| Pseudo R2 | 0.008 | 0.087 | 0.161 | 0.200 | 0.213 | 0.223 | 0.243 |
| Model | (1) Logit | (2) Logit | (3) Logit | (4) Logit | (5) Logit | (6) Logit | (7) Logit |
|---|---|---|---|---|---|---|---|
| Variable | Whe_ Learning | Whe_ Learning | Whe_ Learning | Whe_ Learning | Whe_ Learning | Whe_ Learning | Whe_ Learning |
| AI | −0.161 *** (0.016) | −0.144 *** (0.016) | −0.123 *** (0.017) | −0.109 *** (0.017) | −0.109 *** (0.017) | −0.117 *** (0.017) | −0.116 *** (0.018) |
| Demographic characteristics | No | Yes | Yes | Yes | Yes | Yes | Yes |
| Work characteristics | No | No | Yes | Yes | Yes | Yes | Yes |
| Human capital characteristics | No | No | No | Yes | Yes | Yes | Yes |
| Social identity characteristics | No | No | No | No | Yes | Yes | Yes |
| Family characteristics | No | No | No | No | No | Yes | Yes |
| Time and province characteristics | No | No | No | No | No | No | Yes |
| Constant | −1.021 *** (0.022) | 0.938 *** (0.241) | −0.377 (0.331) | −1.000 *** (0.299) | −0.702 ** (0.298) | −0.931 *** (0.319) | −0.285 (0.342) |
| Observations | 12,418 | 12,418 | 11,788 | 11,780 | 11,770 | 11,770 | 11,770 |
| Pseudo R2 | 0.008 | 0.087 | 0.162 | 0.199 | 0.213 | 0.223 | 0.242 |
| Model | (1) Oprobit | (2) Oprobit | (3) Oprobit | (4) Oprobit | (5) Oprobit | (6) Oprobit | (7) Oprobit |
|---|---|---|---|---|---|---|---|
| Variable | Further Learning | Further Learning | Further Learning | Further Learning | Further Learning | Further Learning | Further Learning |
| AI | −0.085 *** (0.007) | −0.077 *** (0.008) | −0.065 *** (0.008) | −0.055 *** (0.008) | −0.055 *** (0.008) | −0.060 *** (0.008) | −0.060 *** (0.008) |
| Demographic characteristics | No | Yes | Yes | Yes | Yes | Yes | Yes |
| Work characteristics | No | No | Yes | Yes | Yes | Yes | Yes |
| Human capital characteristics | No | No | No | Yes | Yes | Yes | Yes |
| Social identity characteristics | No | No | No | No | Yes | Yes | Yes |
| Family characteristics | No | No | No | No | No | Yes | Yes |
| Time and province characteristics | No | No | No | No | No | No | Yes |
| Observations | 12,418 | 12,418 | 11,788 | 11,780 | 11,770 | 11,770 | 11,770 |
| Pseudo R2 | 0.004 | 0.063 | 0.109 | 0.129 | 0.138 | 0.145 | 0.161 |
| Model | (1) Ologit | (2) Ologit | (3) Ologit | (4) Ologit | (5) Ologit | (6) Ologit | (7) Ologit |
|---|---|---|---|---|---|---|---|
| Variable | Further Learning | Further Learning | Further Learning | Further Learning | Further Learning | Further Learning | Further Learning |
| AI | −0.140 *** (0.013) | −0.128 *** (0.013) | −0.110 *** (0.013) | −0.094 *** (0.013) | −0.094 *** (0.013) | −0.101 *** (0.014) | −0.103 *** (0.014) |
| Demographic characteristics | No | Yes | Yes | Yes | Yes | Yes | Yes |
| Work characteristics | No | No | Yes | Yes | Yes | Yes | Yes |
| Human capital characteristics | No | No | No | Yes | Yes | Yes | Yes |
| Social identity characteristics | No | No | No | No | Yes | Yes | Yes |
| Family characteristics | No | No | No | No | No | Yes | Yes |
| Time and province characteristics | No | No | No | No | No | No | Yes |
| Observations | 12,418 | 12,418 | 11,788 | 11,780 | 11,770 | 11,770 | 11,770 |
| Pseudo R2 | 0.004 | 0.067 | 0.113 | 0.134 | 0.143 | 0.150 | 0.166 |
| Model | (1) First Stage | (2) 2SLS Second Stage | (3) LIML Second Stage | (4) GMM Second Stage | (5) IGMM Second Stage |
|---|---|---|---|---|---|
| Variable | AI | Further Learning | Further Learning | Further Learning | Further Learning |
| RII | 0.806 *** (0.016) | ||||
| AI | −0.227 *** (0.017) | −0.227 *** (0.017) | −0.227 *** (0.017) | −0.227 *** (0.017) | |
| Controls | Yes | Yes | Yes | Yes | Yes |
| Constant | −1.023 *** (0.155) | 2.776 *** (0.117) | 2.776 ***(0.117) | 2.776 *** (0.117) | 2.776 *** (0.117) |
| Observations | 11,780 | 11,770 | 11,770 | 11,770 | 11,770 |
| Adjusted R2 | 0.191 | 0.305 | 0.305 | 0.305 | 0.305 |
| Model | (1) Lasso (10-Fold CV) | (2) Lasso (20-Fold CV) | (3) Ridge (10-Fold CV) | (4) Ridge (20-Fold CV) | (5) Elastic Net (10-Fold CV) | (6) Elastic Net (20-Fold CV) |
|---|---|---|---|---|---|---|
| Variable | Further Learning | Further Learning | Further Learning | Further Learning | Further Learning | Further Learning |
| AI | −0.0493 | −0.0492 | −0.0475 | −0.0475 | −0.0493 | −0.0492 |
| Number of non-zero coefficients | 44 | 44 | 46 | 46 | 44 | 44 |
| Out-of-sample R2 | 0.3475 | 0.3481 | 0.3464 | 0.3470 | 0.3475 | 0.3481 |
| 0.00025 | 0.00039 | 0.04643 | 0.04643 | 0.00025 | 0.00039 | |
| 1 | 1 | |||||
| Observations | 11,770 | 11,770 | 11,770 | 11,770 | 11,770 | 11,770 |
| Model | (1) 2SLS | (2) 2SLS | (3) 2SLS | (4) 2SLS | (5) 2SLS |
|---|---|---|---|---|---|
| Variable | Further Learning | Optimism about Future | Further Learning | Anticipated Social Status | Further Learning |
| AI | −0.227 *** (0.017) | −0.075 ** (0.030) | −0.211 *** (0.044) | −0.279 *** (0.033) | −0.211 *** (0.017) |
| Optimismabout future | 0.080 *** (0.029) | ||||
| Anticipated social status | 0.056 *** (0.005) | ||||
| Controls | Yes | Yes | Yes | Yes | Yes |
| Constant | 2.776 *** (0.117) | 3.937 *** (0.242) | 2.130 *** (0.327) | 6.636 *** (0.239) | 2.420 *** (0.123) |
| Observations | 11,770 | 1864 | 1864 | 11,253 | 11,253 |
| Adjusted R2 | 0.302 | 0.045 | 0.287 | 0.129 | 0.321 |
| Model | (1) 2SLS | (2) 2SLS | (3) 2SLS | (4) 2SLS | (5) 2SLS |
|---|---|---|---|---|---|
| Variable | Further Learning | Personal Income | Further Learning | Family Income | Further Learning |
| AI | −0.230 *** (0.017) | −0.125 *** (0.036) | −0.227 *** (0.017) | −0.136 *** (0.022) | −0.217 *** (0.018) |
| Personal Income | 0.023 *** (0.003) | ||||
| Family Income | 0.057 *** (0.006) | ||||
| Other controls | Yes | Yes | Yes | Yes | Yes |
| Constant | 2.956 *** (0.113) | 7.714 *** (0.342) | 2.776 *** (0.117) | 10.142 *** (0.201) | 2.426 *** (0.135) |
| Observations | 11,770 | 11,770 | 11,770 | 11,356 | 11,356 |
| Adjusted R2 | 0.298 | 0.227 | 0.302 | 0.302 | 0.308 |
| Model | (1) 2SLS | (2) 2SLS | (3) 2SLS | (4) IV Probit | (5) 2SLS |
|---|---|---|---|---|---|
| Variable | Further Learning | Working Hours | Further Learning | Whether Overwork | Further Learning |
| AI | −0.227 *** (0.017) | 3.087 *** (0.312) | −0.220 *** (0.017) | 0.155 *** (0.021) | −0.210 *** (0.017) |
| Working hours | −0.003 *** (0.000) | ||||
| Whether overwork | −0.152 *** | ||||
| (0.018) | |||||
| Controls | Yes | Yes | Yes | Yes | Yes |
| Constant | 2.776 *** (0.117) | 21.161 *** (2.732) | 2.820 *** (0.117) | −1.531 *** (0.168) | 2.755 *** (0.117) |
| Observations | 11,770 | 11,673 | 11,673 | 11,673 | 11,673 |
| Adjusted R2 | 0.302 | 0.070 | 0.309 | . | 0.310 |
| Sample | (1) Older than 45 | (2) Younger than 45 | (3) Men | (4) Women | (5) Lower Education Levels | (6) Higher Education Levels |
|---|---|---|---|---|---|---|
| Variable | Further Learning | Further Learning | Further Learning | Further Learning | Further Learning | Further Learning |
| AI | −0.258 *** (0.032) | −0.206 *** (0.020) | −0.219 *** (0.023) | −0.240 *** (0.027) | −0.225 *** (0.019) | −0.192 *** (0.039) |
| Controls | Yes | Yes | Yes | Yes | Yes | Yes |
| Constant | 1.655 *** (0.100) | 2.017 *** (0.094) | 2.350 *** (0.163) | 3.151 *** (0.165) | 2.930 *** (0.128) | 3.255 *** (0.435) |
| Observations | 6001 | 5769 | 6269 | 5501 | 10,162 | 1608 |
| Adjusted R2 | 0.234 | 0.237 | 0.267 | 0.351 | 0.173 | 0.023 |
| Sample | (1) Not Having Labor Contracts | (2) Having Labor Contracts | (3) Lower Autonomy | (4) Higher Autonomy | (5) Less Working Experience | (6) More Working Experience |
|---|---|---|---|---|---|---|
| Variable | Further Learning | Further Learning | Further Learning | Further Learning | Further Learning | Further Learning |
| AI | −0.276 *** (0.032) | −0.192 *** (0.021) | −0.291 *** (0.034) | −0.220 *** (0.025) | −0.228 *** (0.022) | −0.212 *** (0.029) |
| Controls | Yes | Yes | Yes | Yes | Yes | Yes |
| Constant | 2.822 *** (0.186) | 2.136 *** (0.211) | 2.913 *** (0.273) | 2.747 *** (0.133) | 3.112 *** (0.129) | 0.669 (0.454) |
| Observations | 6790 | 4919 | 2300 | 9455 | 8605 | 2816 |
| Adjusted R2 | 0.235 | 0.154 | 0.235 | 0.314 | 0.339 | 0.166 |
| Sample | (1) Low-Technology Regions | (2) High-Technology Regions | (3) Regions with Fewer Labor Disputes | (4) Regions with More Labor Disputes | (5) Regions with Lower Unemployment Rate | (6) Regions with Higher Unemployment Rate |
|---|---|---|---|---|---|---|
| Variable | Further Learning | Further Learning | Further Learning | Further Learning | Further Learning | Further Learning |
| AI | −0.161 *** (0.035) | −0.244 *** (0.020) | −0.162 *** (0.034) | −0.244 *** (0.020) | −0.222 *** (0.025) | −0.233 *** (0.024) |
| Controls | Yes | Yes | Yes | Yes | Yes | Yes |
| Constant | 2.667 *** (0.182) | 2.614 *** (0.144) | 2.375 *** (0.193) | 2.774 *** (0.141) | 2.587 *** (0.190) | 2.727 *** (0.160) |
| Observations | 4110 | 7660 | 3857 | 7913 | 5569 | 6201 |
| Adjusted R2 | 0.307 | 0.284 | 0.295 | 0.302 | 0.308 | 0.297 |
Disclaimer/Publisher’s Note: The statements, opinions and data contained in all publications are solely those of the individual author(s) and contributor(s) and not of MDPI and/or the editor(s). MDPI and/or the editor(s) disclaim responsibility for any injury to people or property resulting from any ideas, methods, instructions or products referred to in the content. |
© 2023 by the authors. Licensee MDPI, Basel, Switzerland. This article is an open access article distributed under the terms and conditions of the Creative Commons Attribution (CC BY) license (https://creativecommons.org/licenses/by/4.0/).
Share and Cite
Li, C.; Zhang, Y.; Niu, X.; Chen, F.; Zhou, H. Does Artificial Intelligence Promote or Inhibit On-the-Job Learning? Human Reactions to AI at Work. Systems 2023, 11, 114. https://doi.org/10.3390/systems11030114
Li C, Zhang Y, Niu X, Chen F, Zhou H. Does Artificial Intelligence Promote or Inhibit On-the-Job Learning? Human Reactions to AI at Work. Systems. 2023; 11(3):114. https://doi.org/10.3390/systems11030114
Chicago/Turabian StyleLi, Chao, Yuhan Zhang, Xiaoru Niu, Feier Chen, and Hongyan Zhou. 2023. "Does Artificial Intelligence Promote or Inhibit On-the-Job Learning? Human Reactions to AI at Work" Systems 11, no. 3: 114. https://doi.org/10.3390/systems11030114
APA StyleLi, C., Zhang, Y., Niu, X., Chen, F., & Zhou, H. (2023). Does Artificial Intelligence Promote or Inhibit On-the-Job Learning? Human Reactions to AI at Work. Systems, 11(3), 114. https://doi.org/10.3390/systems11030114
