Abstract
The development of emerging technologies promotes the transformation and upgrading of the retail business. However, the new retail service supply chain system’s node enterprises cannot meet quality supply and demand requirements, which leads to quality risks. The quality risks cascade through the system and are amplified, and thus affect overall performance. Therefore, it is necessary to clarify the law of quality risk transmission and realize risk control. In our work, (1) an improved model for quality risk transmission in the new retail service supply chain based on the infectious disease model is developed, (2) we introduce value co-creation rate and control factors from a value co-creation perspective, (3) and solve the threshold and equilibrium point of the service chain node, and conduct a simulation to reveal the quality risk transmission law. The main conclusions are as follows: (1) there is a threshold in the risk transmission system, the larger the threshold the more beneficial it is to control the transfer of risks; (2) the value co-creation rate influences the quality risk transmission process, with the susceptible state value co-creation rate significantly influencing the proportion of immune state numbers, while the opposite is true for the infected state value co-creation rate; (3) both inhibitory and facilitative control factors influence the transmission process of quality risk in the new retail service supply chain. Thus, the value co-creation behavior and risk control measures should be adopted in time to increase the transmission threshold to effectively curb the risk transmission. It will improve the overall quality level of the supply chain so that multiple stakeholders can achieve value co-creation.
1. Introduction
E-commerce development promotes the transformation of the retail business, and the consumer economy drives the high-quality development of the market. The business operation model is constantly being reconstructed with the widespread application of new intelligent technologies such as big data, cloud computing, and the Internet of Things. The new retail model has become the key to meet the demand for consumer experience and upgrading operations [1]. Influenced by COVID-19, problems such as broken capital chains, fierce competition, and quality risks are hindering the development of the retail business in high-quality transformation. Quality risks such as deviations in demand forecasting, inadequate product quality regulation, poor service experience, information asymmetry, and malicious competition among companies have emerged in the new retail industry. The risks are transmitted and expanded within the service supply chain system, and cannot fully meet customer service quality needs under consumer upgrading [1,2]. The quality of products, functions, and other services provided by the service supply chain, with the new retailer at its core, determines customer demand satisfaction [3]. Therefore, how to meet customers’ needs and realize the value co-creation of multiple entities through quality risk control and collaborative operation is an urgent issue to be solved in the new retail service supply chain [1].
However, few scholars have paid attention to the transmission of quality risks in the new retail services supply chain. Much of the current research focuses on supply chain risk management, new retail operations management, finance, credit, and other risk transmissions. Interestingly, the process of quality risk transmission in the supply chain system is similar to the process of infectious disease transmission. Using the infectious disease model to study the risk transmission in the new retail service supply chain system is a complement to the supply chain risk management theory, and can also provide a reference for decision making to control risks in the new retail industry. In addition, cooperative operation behaviors such as information resource sharing, cooperation, and mutual benefit among supply chain node enterprises affect the risk transmission process [4]. Thus, value co-creation emphasizes synergy and risk sharing among consumers and firms to accommodate changes in the competitive environment. Introducing value co-creation into the study of quality risk transmission has an important role in satisfying customer needs and improving risk management, further extending the study.
Therefore, this article proposes an improved infectious disease model to investigate the transmission of quality risks in the new retail service supply chain. The innovation points and main features of this article are (1) based on the perspective of value co-creation, introducing value co-creation rate and co-creation status nodes of new retail service providers to explore the impact of value co-creation behavior on the quality risk transmission process, and improve the traditional infectious disease model; (2) considering interventions such as internal and external supervision mechanisms and risk prevention and control of new retail enterprises, risk control factors are introduced to further improve the contagion model; and (3) analyzing the threshold and transfer equilibrium point, and conducting system simulation to explore the law of risk transmission in the new retail service supply chain system.
The marginal contributions and implications of this article are as follows: (1) This paper considers the impact of value co-creation on risk transmission in the new retail service supply chain system, which improves the traditional infectious disease model. It further extends the theoretical study of the system risk management and the contagion model. (2) Risk control factors are introduced, which not only further modify the model, but also help companies to take effective risk prevention and control, and supervision measures. This is of practical significance to the new retail industry’s development. (3) Risk transmission thresholds and equilibrium points are analyzed to reveal the risk transmission law of the system. This provides a reference basis for new retail service providers to meet customer demand and achieve value creation for multiple stakeholders.
The rest of this article is organized as follows: Section 2 provides a literature review on the new retail service supply chain, quality risk transmission, infectious disease model, and value co-creation. Section 3 introduces the new retail service supply chain system and analyzes the quality risk transmission features. Section 4 develops the new retail service supply chain quality risk transmission model based on model analysis and assumptions. Section 5 further calculates the system transfer equilibrium point, threshold, and basic regeneration number, and provides stability analysis to explore the quality risk transmission law. Section 6 develops a numerical simulation analysis to verify the previous results and explore the quality risk transmission dynamics. Finally, Section 7 concludes the whole article and analyzes the limitations of the article.
2. Literature Review
2.1. New Retail Service Supply Chain System
The new retail business has been widely researched by international scholars with the rapid development of e-commerce. Hu et al. define the new retail business model as one in which enterprises use the internet as the backbone, with the guidance of cutting-edge technology, to continuously optimize and upgrade the capital flow, logistics, and information flow of the retail system, to build a fast-responding flexible supply chain, and to achieve operational transformation and upgrading with the customer’s experience as the focus [1]. The new retail model has expanded significantly, driven by consumer upgrading and rising technology [5]. The following features have emerged: complementary advantages of online and offline integration [1,6]; intelligence; and a focus on consumer experience. The new retail continues to restructure “people, goods and venues”, deeply optimizing the online and offline processes to meet consumer service experience needs. However, service quality across the supply chain is the main demand of customers in the service economy. In the new retail online channel, customers are more concerned about access to information and the service quality of products. Customers are more attracted to product quality, brand effect, and affordable prices in the offline channel [3]. Service quality in the logistics service process influences the efficiency of logistics operations and customer satisfaction [7]. Thus, new retail service providers must improve the entire quality of the service supply chain if they hope to gain an advantage over competitors. New retailers may improve the quality of the service supply chain by focusing on the customer experience and adapting to customer demands [2,6]. Li et al. proposed a new retail service supply chain consisting of service providers, service integrators, modern logistics providers, and customers [3]. New retailers integrate the services and products of the front-end service provider, and the service integrator distributes or delivers them to the end customer. It is necessary to explore customer needs and to transmit demand forecasting information throughout the process to continuously satisfy customers’ needs for quality products and services. Therefore, the investigation of the new retail service supply chain is of great importance to the competitiveness of enterprises and the long-term development of e-commerce.
2.2. Supply Chain Quality Risk Transmission
The process of supplying products and services faces a variety of supply chain quality risks, such as demand uncertainty [8], information asymmetry, poor product and service quality, and inefficient logistics operations. New retail service supply chain quality risks can be categorized in terms of the following supply chain nodes: supplier risk, e-commerce risk, logistics provider risk, and customer demand risk. Jyri et al. classified supply chain risk as supply risk, operational risk, security risk, macro risk, environmental risk, and policy risk [9]. Satyendra and Srikanta argued that although information sharing can enhance the profitability of the supply chain, it can also have some negative effects, such as errors in sharing information and leakage of confidential information [10]. Supply chain risks are mostly manifested as dynamic changes in the quality of products and services. Risks affect customer satisfaction, and thus have an impact on the competitiveness and performance of enterprises [11]. Therefore, the concept of quality risk is defined as the mismatch between supply and demand in the supply process of products and services, which is caused by environmental policy changes, operational management defects, information deviations, low product quality, inefficient logistics supply, etc., and affects customer satisfaction and company performances.
With multiple nodal companies in the supply chain, risks are transferred and amplified in the supply chain [8], resulting in losses to supply chain nodal enterprises [4], which in turn affects overall performance. Therefore, risk transmission effects need to be emphasized in the management of supply chain systems. The supply chain’s whole quality and the profitability of companies can be safeguarded by developing risk-averse production and operation plans [12]. It is necessary to achieve traceability of quality risks based on emerging technologies to improve quality levels and consumer demand under the rapid development of e-commerce, and to promote the sustainable development of the supply chain [13]. The level of product and technology innovation in new retail service providers affects customer perceptions of quality demand and overall value creation in the omnichannel supply chain. The quality of internal staff affects the quality of service perceived by customers. The level of online and offline collaboration affects market competitiveness and the overall supply chain economics. The application of new technologies and business models in the service supply chain will be affected without internal supervision and incentives, and there will be “disruptive” behavior in the service improvement process [3], affecting the quality level of the entire service supply chain. If new retail service providers have a low capacity to process risk, they will not be able to take timely control measures such as a quality correction to control risk transmission. Moreover, the lack of synergistic incentive contracts between stakeholder enterprises will affect the value sharing among multiple entities. The lack of cost-sharing contracts will affect the quality of service provided by both brands and retailers. In addition, the level of government regulation affects the level of risk control [8], and an integrated “online + offline” regulatory model can improve the identification of quality risks by regulators and control the transmission of risks. If customer demand for service quality across the supply chain is not met, it will affect the customer’s sense of value experience, thus creating service quality risks. New retail service providers face the risk of deviations in customer demand forecasting, and should prioritize customer interests and needs, as well as provide reliable goods and services, thus leading customers to become engaged in value co-creation. Therefore, the new retail service supply chain is characterized by multiple quality risks in the distribution operation.
In addition, quality risks at each node of the supply chain are interconnected, with upstream quality risks being transmitted to and coupled with downstream quality risks. Product quality risks are transferred downwards and gradually expanded [11], i.e., a quality risk transmission process is generated. Quality risk transfer defines the process of risk transfer among the entities in the new retail service supply chain system, which affects each node company as logistics, information flow, etc., are transferred along the system chain. Currently, risk transmission has attracted widespread concern from scholars in different fields, mainly focusing on enterprise risk, supply chain risk [14,15], and engineering project risk [16]. Moreover, quality risks are transferable in the system [8,11,17], and there are risk transmission thresholds [8]. The poor collaboration level of the new retail service supply chain, and the inability to fully satisfy customer demand and the supply and demand requirements for quality among supply chain node enterprises, will generate quality risks at the nodes for products, services, and logistics in the online and offline channels [1]. Quality risks are transferred in the supply chain system [18], and are amplified in the direction of supply chain logistics and information flow in an asymmetric information environment. Moreover, quality risks are transferred from the supply of products and services at the front end to the customers at the end, affecting the performance of the nodal enterprises in the chain, which in turn affects the overall quality level of the service supply chain. Therefore, analyzing the quality risk transmission pattern of the new retail service supply chain is key to exploring how multiple entities can satisfy customer demand and improve the overall quality level.
2.3. Infectious Disease Model
For the study of quality risk transmission, the dynamics of complex network virus propagation can be applied to supply chain risk transmission [14]. The firm’s resilience to risk can effectively reduce the transfer of risk in the supply chain. Regarding the research on risk transmission between supply chain nodes, a system dynamics model can be used to find the risk transmission threshold and discover the characteristics of risk transmission in a supply chain network [15]. New retail service supply chain quality risk transmission is relatively similar to the infection mechanism of infectious diseases, and thus, the infectious disease model can be used to investigate the risk transmission mechanism [8]. Infectious disease models are mainly used to explore the patterns of disease transmission to effectively control its spread [19], and can focus on changes in the state of the entire population from a macro perspective, using partial differential equations to model the spread of infectious diseases [20]. Kermack et al. were the first to develop a SIR model, and proposed a “threshold theorem” for infectious disease prediction [21]. Scholars have continued to develop model frameworks on this basis, and infectious disease models can be classified according to the following transmission characteristics: SI, SIS, SIR, SIRS, SEIR, SEIRS, SEI, SEIS, etc. In SEIRS, S is susceptible, E is exposed, I is infected, and R is an immune individual [22]. On this basis, a novel infectious disease model, SICRS, is constructed in this paper, where C is the co-creation status of the node enterprise. Moreover, scholars have applied the infectious disease model to virus transmission [23], financial risk contagion [24], public opinion transmission [25], knowledge spreading [26], quality risk transmission [8], and many other areas. Zhao et al. proposed a SIRS model for two viruses to analyze the local stability of disease-free equilibrium under time-continuous conditions and time-discrete conditions to explore the rules of virus transmission [23]. May et al. argued that the process of financial risk transmission is similar to the transmission mechanism of infectious diseases; therefore, the infectious disease model has been applied to the research of financial risk, and has received wide attention from scholars [24]. Zhang et al. used a modified infectious disease model to investigate the network dissemination pattern of public opinion on agricultural product quality, and explored the network characteristics of rumor spreading. They also analyzed the influence mechanism of the threshold value and immunity rate on the spread of online public opinion, and proposed suggestions for the control of public opinion on agricultural product quality [25]. Furthermore, the identification and impact of hotspot issues are considered to propose management insights for knowledge dissemination and promotional applications of the platform [26]. Wang et al. analyzed the transmission law and threshold influence mechanism of construction project quality risk using the infectious disease model comprehensively. Moreover, they investigated the rate of infectious disease change affecting the quality risk transmission process. The research results showed that government regulation and internal risk control of enterprises can control risk transmission and safeguard the quality of overall engineering projects [8]. Zhang et al. improved the traditional SIR model by considering different internet users’ behaviors in the spread of internet fanfic. They attributed the acceptance, imitation, and innovation behaviors to the transmission behaviors of the internet users’ state nodes. Moreover, they analyzed the laws of evolutionary transmission and the influence of internet users’ behaviors on the transmission process [27]. Li and Zhang developed a model of enterprise group internal risk contagion by combining it with the SIRS model. Furthermore, based on the equity transaction network, the intra-group risk transmission mechanism and pattern were analyzed to provide management insights for the internal control risk contagion [28]. However, few scholars have used infectious disease models to explore the transfer features of quality risks in new retail service supply chains driven by e-commerce.
2.4. Value Co-Creation
Value co-creation behaviors, such as firms cooperating and working collectively to reduce risk, influence the risk transmission process [29]. Value co-creation was first proposed by Prahalad et al. [30]; these authors emphasized the co-creation of value between consumers and firms to adapt to changes in the competitive environment, and further divided the concept of value co-creation into dialogue, access, risk reduction, and transparency. The dialogue captures the efficiency of inter-firm communication and the level of joint problem solving, emphasizing knowledge sharing and mutually beneficial behaviors between enterprises. Access measures the sharing of resources and access to information about services in the process of innovation and cooperation based on needs. Risk reduction emphasizes the risk-sharing mechanism of enterprises, which cooperate to jointly assess and bear risks and guarantee the realization of common values. Transparency indicates the symmetry of information between enterprises, ensuring the sharing of information resources and enhancing cooperation and reliance between enterprises [29]. Based on this, Vargo et al. proposed a service-led logic that emphasized the dominance of the service economy and the need to create value jointly, with the customer as the focus [31]. Collaboration between enterprises requires a common interest mechanism to maintain, and access to information for enterprises in the linkage network is key to coordinating relationships. The value of information and collaborative coordination mechanisms for the overall supply chain network should be assessed based on customer needs [32], and customers should be guided to participate in value creation jointly [33]. Internal oversight and incentives influence “disruptive” behavior in the service supply chain improvement process [3], and external government regulation influences the level of risk control undertaken by the firms themselves [8]. Meanwhile, synergistic incentive contracts between stakeholder firms influence the shared value of multiple entities [1]. Therefore, companies can reduce risk and create shared value by strengthening interactions and cooperation with other companies [34], increasing the level of resource sharing and information [4], focusing on customers and fully satisfying their needs [35], and providing them with satisfactory products and services [36]. As a result, firms can reduce risk and create shared value [37].
2.5. Research Innovation
In summary, the new retail service supply chain, risk transmission, infectious disease model, and value co-creation have received extensive attention and research from scholars, laying the theoretical foundation of this article. However, there are fewer studies on quality risk transmission in new retail service supply chain systems, and few scholars have considered the influence of corporate value co-creation behavior on the quality risk transmission process. Moreover, few studies have applied the infectious disease model to investigate the mechanisms of quality risk transmission and the laws affecting value co-creation behavior in new retail service supply chains. Satisfying customer demand and controlling risk transmission is the key to improving the overall quality level of new retail. Therefore, this article is focus on exploring the law of quality risk transmission in new retail service supply chains. The process of quality risk transmission in the system is relatively similar to the law of contagious disease transmission, and the traditional infectious disease model can be improved to develop a SICRS model of quality risk transmission in the new retail service supply chain. Based on this, our work has the following innovations: (1) based on the perspective of value co-creation, we introduced the value co-creation rate and the co-creation state node of new retail service providers to explore the impact of multi-entity value co-creation behaviors on the quality risk transmission process; (2) considering the intervention factors such as internal and external supervision mechanisms and risk control of new retail enterprises, two control factors, the risk inhibiting factor and facilitating factor, are introduced to analyze their influence on the quality risk transmission process. This article will provide theoretical references for the new retail service supply chain to satisfy customer demand and achieve value co-creation among multiple stakeholders.
3. Question Description
3.1. New Retail Services Supply Chain System
The new retail service supply chain consists of functional service providers, new retail service integrators, and customers [3]. Suppliers and logistics providers at all levels are classified as functional service providers, and new retail service integrators are the core companies. By integrating all nodes of the new retail service supply chain, the system ensures a smooth flow and creates value for multiple entities. The new retail service supply chain system is shown in Figure 1.
Figure 1.
New retail services supply chain system.
As shown in Figure 1, in the new retail operation scenario, functional service providers, new retail service integration integrators, and multiple customer parties constitute the new retail service supply chain system. The quality flow, information flow, etc., are delivered in the system chain, linking the interests of all entities. The core companies take the customer demand as the center and pass the data information to the functional service providers. The suppliers and logistics providers operate in collaboration to provide the product functions to the new retail service integrators. Customers choose and consume feedback through online and offline channels, thus engaging in the supply chain operation process to contribute to the realization of value co-creation. The new retail service supply chain has N-node enterprises, all of which are new retail service providers. There is a quality supply and demand relationship between the supply chain node enterprises, and the quality relationship connects upstream and downstream enterprises, and quality information flows along the chain [38]. Without fully satisfying customer demand and the balance of quality supply and demand between enterprises, the node enterprise will generate quality risks that will be transferred in the direction of quality flow, information flow, and logistics in the service supply chain, affecting other node enterprises in the chain and the overall service quality level [11]. New retail service supply chain nodes cooperate and share resources and information promptly [29], continuously revise quality to satisfy customers’ needs [3,38], and jointly control quality risk transmission to achieve supply chain coordination and multi-entity value creation [1].
3.2. Quality Risk Transmission Analysis
The interests of multiple entities in the new retail service supply chain are correlated, and quality risk transmission in the process of quality flow, information flow, service flow, value chain, and other circulations, and the operation of nodal enterprises, leads to deviation from objectives such as multi-corporate value co-creation. Quality risk transmission is relatively similar to the pattern of transmission of infectious diseases, and has the following characteristics:
- Complexity [18]. There are multiple quality risk issues in new retail. Risk factors interact with each other, while nodal and cooperative enterprises are interrelated and in conflict with each other, thus creating the complexity of risk transmission in the supply chain system. One of the normal node enterprises is affected by the cooperative node, and its operational efficiency will also be reduced, thus affecting the whole supply chain network.
- Transferability [8,11]. Quality risk occurs when nodal enterprises in the new retail service supply chain are unable to satisfy quality demands, affecting neighboring enterprises. Quality risks are transferred throughout the chain in the process of quality circulation and the collaboration of nodal enterprises, and can be passed along the supply chain from the functional service provider to the customer, eventually affecting the customer’s experience and satisfaction.
- Controllability [38]. New retail service providers continuously improve their risk control capability and overall service quality level, and control the quality risk transmission process through internal and external corporate supervision. Moreover, the collaborative operation of multiple entities in the service supply chain is improved through value co-creation behaviors. Furthermore, the synergy effect of the new retail service supply chain and quality correction measures are used to control quality risks.
4. Basic Model
4.1. Model Suitability Analysis
Quality risks are transferred and expanded in the new retail service supply chain, and the whole process is relatively similar to the contagious disease transmission law. Thus, the infectious disease model can be used to explore the quality risk transmission patterns and focus on the change laws of the whole node state from a macro perspective [20]. Quality risk transmission in the system causes the new retail service supply chain node enterprises to be affected by the risk. The new retail service provider in this state, through quality correction and risk control, promptly resolves the risk and then achieves a state of recovery and a certain degree of immunity. It may also be possible to promote collaboration between companies through value co-creation behaviors, thus jointly reducing risk and achieving a state of recovery. However, when one risk has passed, there is still the possibility of quality risks reoccurring, i.e., immunization is time-limited [8,39]. New retail service supply chain node companies may still transform into a susceptible state of risk exposure and re-enter the risk transmission system. If risks are not effectively controlled to promote mutual benefits between companies, they will continue to transfer quality risks from one level to another. Companies are immune to quality risks through cooperative actions such as collaborative operations and information resource sharing [40,41], which promote value co-creation among multiple entities, and thus improve the level of risk control. Furthermore, internal and external supervision mechanisms and risk control influence the quality risk transmission process. The quality risk transmission process applies the SIRS model from the infectious disease model [39]. This article considers the value co-creation behavior of new retail service supply chain nodes and the internal and external supervision mechanisms and other risk controls based on value co-creation theories. It introduces two control factors, value co-creation rate, an inhibition factor, and a facilitation factor, and defines the state of co-creation. Therefore, it improves the traditional SIRS infectious disease model into the SICRS model to explore the quality risk transmission laws of the new retail service supply chain.
4.2. Hypotheses and Parameter Settings
Hypothesis 1 (H1).
All node enterprises in the quality risk transmission system of the new retail service supply chain are coupled with each other, and there is a total of N nodes in the quality risk system (N is a constant), without considering the input and output, i.e., the total number is constant.
Hypothesis 2 (H2).
New retail service providers at each node are divided into four states, namely, a susceptible state (S), i.e., not affected by quality risk; infected state (I), i.e., affected by quality risk transmission and possessing quality risk; co-creation state (C), i.e., a state in which nodal enterprises adopt value co-creation behaviors; and an immune state (R), i.e., recovered and possessing some immunity.
At moment t, , , , and denote the proportion of firms in each state, respectively, as a differentiable function. The parameters are set as shown in Table 1, based on the model development analysis and hypothesis.
Table 1.
Model parameter settings.
4.3. Model Construction
Based on the model assumptions and parameter settings, the infectious disease model is improved. The SICRS model of quality risk transmission in the new retail service supply chain is developed. The state transition process of new retail service providers is shown in Figure 2.
Figure 2.
Diagram of the new retail service provider state transition.
Based on the modeling concepts of system dynamics [22,39] and the application considerations of the infectious disease model [25,27], the improved differential dynamics equations corresponding to the number of enterprises in each state node are as follows:
where , and the following relationship equation exists for the system:
The research on the quality risk transmission laws of the new retail service supply chain needs to focus on the probability of risk transmission in the system, the nodes of transfer, and the whole scope of influence. Meanwhile, it focuses on the impact of value co-creation rate and control factors on the quality risk transmission process. Based on this, the transfer equilibrium point and threshold will be solved to analyze the transfer law and influence factors of quality risk in the new retail service supply chain.
5. Transfer Equilibrium Point and Threshold
The new retail service supply chain system contains boundaries; thus, . When , there is no quality risk transmission process in the whole system, and all nodal enterprises are in the initial susceptible state, i.e., there is no transfer equilibrium point. However, this desired state does not exist in practice, and a non-zero equilibrium point within boundary D needs to be resolved.
Substituting Equation (2) into Equation (1), we obtain:
Setting all the left-hand ends of the formulae in Equation (3) to zero yields, one can obtain:
Substituting Equation (4) into Equation (2), we derive the following:
From Equation (5), it can be seen that when , there is no nodal enterprise in the new retail service supply chain with infected status, i.e., there is no quality risk transmission process in the system. Therefore, is the threshold for the transfer of quality risk in the new retail service supply chain [8]. The risk transmission threshold directly influences the scope and dynamics of risk transmission, and is an essential theoretical basis for risk management strategies. Therefore, we further analyze the intrinsic mechanism of the threshold. To ensure the existence of expressions for the number of infected state nodes and the relevance of threshold research, it is assumed that , . Moreover, differentiating Equation (6) for the key parameters, i.e., susceptible company value co-creation rate , infected company value co-creation rate , inhibition factor , and facilitation factor , respectively, leads to Lemma 1.
Lemma 1.
The threshold of quality risk transmission in the new retail service supply chain increases with the value co-creation rate of the susceptible company, the value co-creation rate of the infected company, the inhibition factor, and the facilitation factor. The proof of Lemma 1 proceeds as follows:
Combining Equations (5) and (6) into Equation (4) yields the unique positive equilibrium of the quality risk transmission in the new retail service supply chain.
Based on this, to further analyze the system stability, and to supplement the threshold research, the basic regeneration number of the model was solved according to the regeneration matrix spectral radius method [42,43], drawing on the literature [44,45]. Since is equal to the difference between and at moment , the change in the node population , , and determines the change in . Thus, from the basic model (1), the following set of differential equations can be obtained:
Assuming , model (8) can be expressed as ; thus, we have:
Furthermore, the regeneration matrix is defined as , and has the following definitions:
Therefore, the regeneration matrix can be expressed as:
The fundamental regeneration number is equal to the spectral radius of the regeneration matrix , i.e.,
From Equation (10), differentiating the basic regeneration number concerning the key parameters, i.e., infected company value co-creation rate , inhibitor , and facilitator , respectively, we obtain the following Lemma 2. It can be seen that the key parameters have an opposite effect on the threshold and the basic regeneration number.
Lemma 2.
The basic regeneration number decreases with increasing infected company value co-creation rate, inhibitory factors, and facilitators.
We refer to the literature [16,34] for the analysis of the stability of the transfer equilibrium point. From Equation (3), it follows that:
Using the parameters above to differentiate , , and , respectively, gives:
Therefore, the Jacobian matrix of the new retail service supply chain quality risk transmission system at this point for the zero-transfer equilibrium point can be obtained as:
The characteristic equation of is . When , all the characteristic roots of this equation have negative real parts. The system is locally asymptotically stable at according to the Routh–Hurwitz discriminant and the stability determination of the literature [27]. Furthermore, the Jacobian matrix of the system at this point for the non-zero transfer equilibrium point is shown in Equation (12), where , , and are given by Equation (7).
Then, the characteristic equation of the matrix is:
When , all the characteristic roots of this equation have negative real parts. The system is locally asymptotically stable at according to the Routh–Hurwitz discriminant and the description of stability in the literature [27].
It can be seen that the larger the value of the basic regeneration number of the model, the stronger the transfer effect. In addition, both the threshold and the basic regeneration number reflect the scope and dynamics of risk transmission in the new retail service supply chain. Moreover, they can be used as important parameters for the exploration of risk transmission laws. When the new retail service supply chain quality risk transmission threshold is , there is no transfer equilibrium point in the system, that is, the quality risk of the node company will be gradually eliminated, and all node companies in the whole system are not affected by the quality risk transmission; when , there is only the positive equilibrium point in the new retail service supply chain risk transmission process, and if the quality risk is not controlled in time, the risk will exist steadily in the system and affect the overall quality level of the new retail service supply chain. Based on this, we further investigate the transfer law of quality risk and the influence of key factors through simulation.
6. Numerical Simulation
The main feature of this article is the introduction of value co-creation rate and control factors to investigate the transfer laws of quality risks in new retail service supply chains based on the value co-creation perspective and considering quality risk transmission thresholds. Therefore, the numerical simulation will focus on the influence of the threshold, value co-creation rate, and control factor on the quality risk transmission process. In addition, Equation (6) shows that the threshold value is influenced by a combination of parameters. However, it is difficult to determine the influence of the key parameters on the thresholds from the threshold formula and its corresponding first-order differential sign alone. Sensitivity analysis was therefore used to further explore the influence of value co-creation rates and control factors on thresholds.
6.1. The Impact of the Threshold on Quality Risk Transmission
- Quality risk transmission threshold . The initial node states and initial parameters of the quality risk transmission process were set to the following values, referring to the literature [8,27] for some of the parameters used for the simulation: S = 0.85, I = 0.03, C = 0.1, R = 0.02, = 0.6, = 0.15, = 0.25, = 0.4, = 0.04, = 0.08, = 0.05, = 0.1. Therefore, . The dynamics of quality risk transmission in the new retail service supply chain at this point are shown in Figure 3. In the early stage of quality risk explosion, new retail service providers in susceptible state S are drastically disturbed and the number of susceptible firms decreases rapidly. The number of new retail service providers in the infected state I, i.e., with quality risks, keeps growing. The number of providers in co-creation state I and recovery state R grows along with the value of co-creation behaviors and risk control measures of nodal enterprises dealing with risk. Over time, the proportions of the four states reach equilibrium, i.e., the entire risk transmission system reaches a steady state. If service quality supply and demand requirements are not satisfied in time through risk control measures, quality risks will continue to exist in the system and affect the quality level of the entire new retail service supply chain.
Figure 3. Node state evolution at threshold . - Quality risk transmission threshold . Let = 0.3 and all other values be constant, then . The dynamic change in quality risk transmission in the new retail service supply chain is shown in Figure 4. When quality risks appear in the supply chain node company, the number of node companies with susceptible status in the new retail service supply chain decreases. However, through the value co-creation behavior of multiple subjects, improving the risk control ability and service quality level, and taking risk control measures in time, the infection state I will disappear completely with time. The new retail service supply chain will reach a healthy and stable state. Therefore, the new retail service supply chain should increase the threshold of quality risk transmission, through value co-creation behavior and risk control, to guarantee the overall stable state of the system and avoid the loss of quality risk to the whole supply chain.
Figure 4. Node state evolution at threshold .
6.2. The Impact of Value Co-Creation Rates on Quality Risk Transmission
The new retail business is showing a positive market for the e-commerce flourishing and technology upgrading scenario. Therefore, the situation in Figure 4 was selected as the benchmark test. Moreover, the control variables method was used to intervene only with the parameters to be researched. Furthermore, the factors influencing the transfer of quality risk in the new retail service supply chain were analyzed.
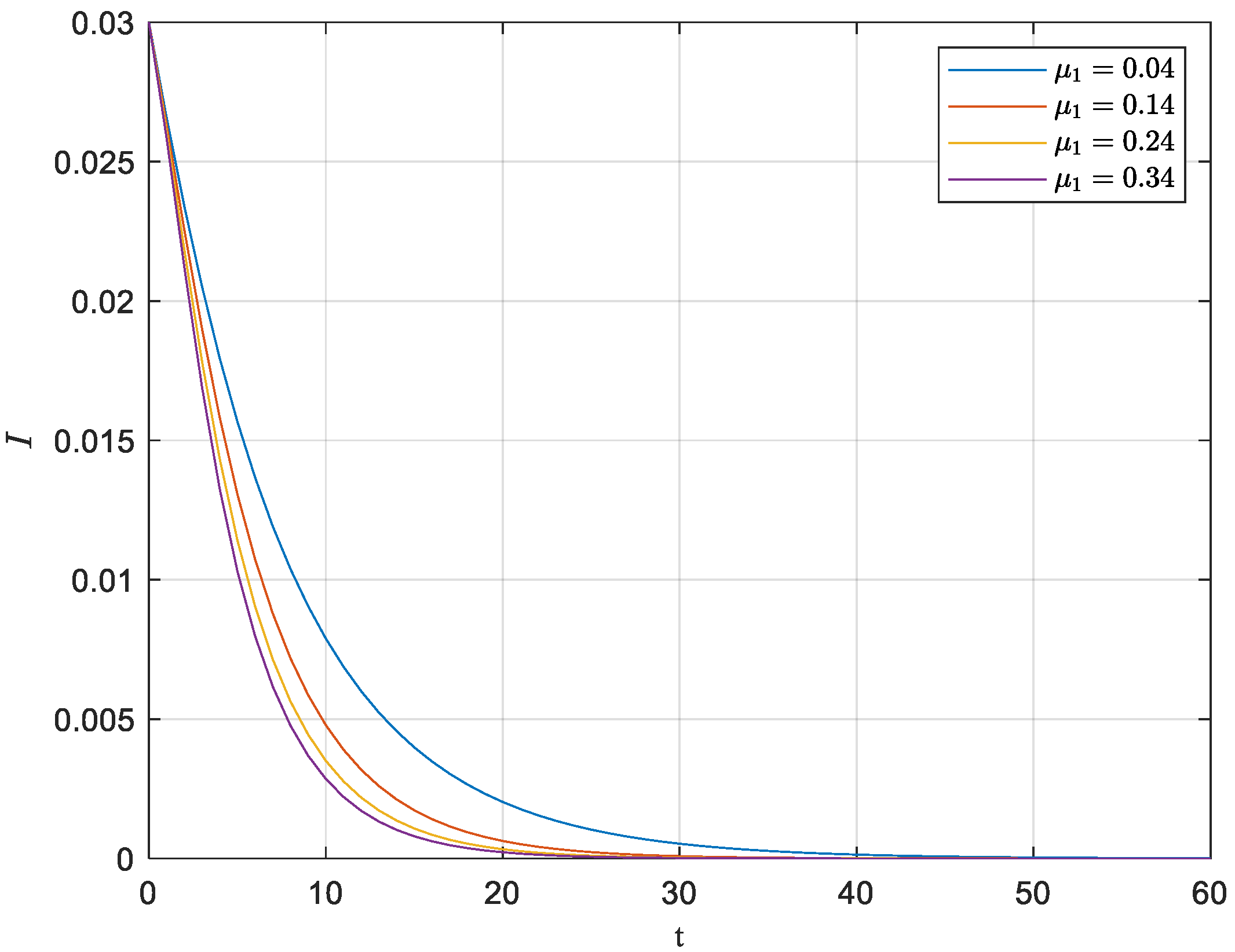
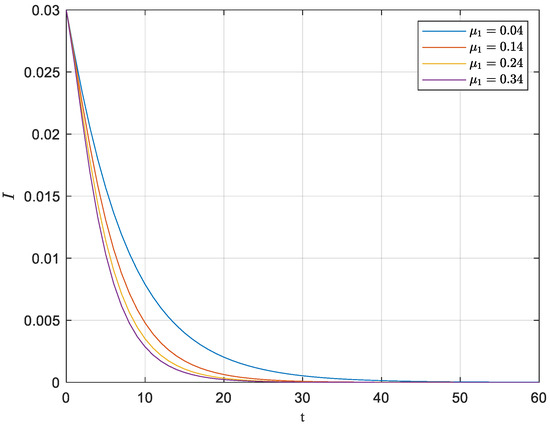
- Impact of susceptible firms’ value co-creation rate on quality risk transmission.
Based on the values in Figure 4, the values of the value co-creation rate of susceptible enterprises were set to 0.14, 0.24, and 0.34, respectively, while other values remained constant. Three sets of control experiments were used to compare the reference experiments and simulate the changes in the proportion of infected state I and the proportion of immune state R in the new retail service supply chain. The change in I state under the influence of parameter B is shown in Figure 5, and the dynamic change in under the influence of the parameter is shown in Figure 6.
Figure 5.
I dynamics under the influence of .
Figure 6.
R dynamics under the influence of .
As can be seen in Figure 5, the proportion of susceptible firms’ value co-creation rate influences the change in infection status I. As continues to increase, the proportion of new retail service providers that are affected by and have quality risk decreases and is completely eliminated at a certain point in time. This shows that nodal companies in the susceptible state promote value co-creation behaviors such as sharing information resources with other companies, jointly assessing and assuming risks, and cooperating for mutual benefits, which can help companies to be less affected by quality risk transmission. Meanwhile, it can reduce the quality risk of new retail service providers. As can be seen in Figure 6, the susceptible firm value co-creation rate significantly influences the change in the proportion of immune status R. As continues to increase, the proportion of the number of recovered and moderately immune new retail service providers increases significantly and reaches an equilibrium state at a certain point. This shows that the value co-creation behaviors of new retail service providers in the susceptible state can significantly control the transfer of quality risk. The value co-creation behaviors among nodal companies enhance the level of synergistic operation and the ability to jointly control risks among companies, effectively reducing their exposure to the transfer of quality risks. Moreover, it can create more value for multiple entities in the new retail service supply chain.
- 2.
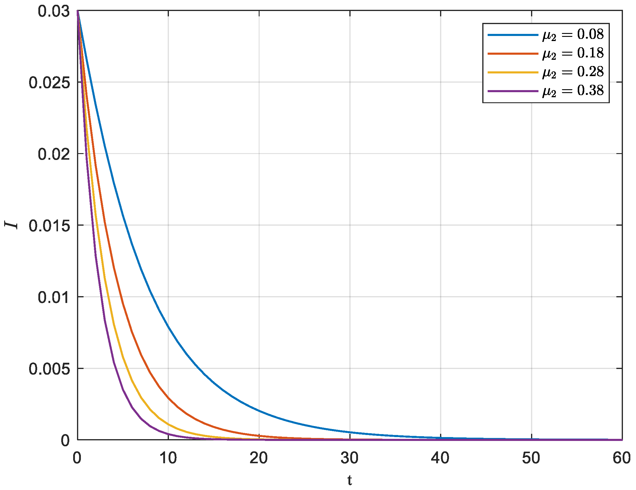
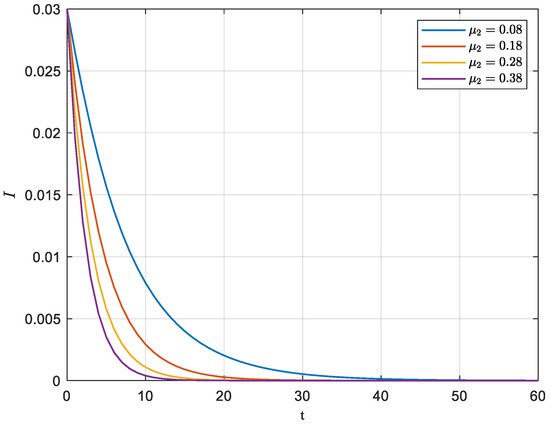
- Influence of infected business value co-creation rate on quality risk transmission.
The values of the infected firm value co-creation rate were set to 0.18, 0.28, and 0.38, respectively, while other values remained constant. The resulting changes in I state under the influence of parameter are shown in Figure 7, and the changes in R dynamics under the influence of parameter are shown in Figure 8.
Figure 7.
I dynamics under the influence of .
Figure 8.
R dynamics under the influence of .
As shown in Figure 7, the infected firm value co-creation rate influences the change in the proportion of infected status I more than the susceptible firm value co-creation rate . As continues to increase, the proportion of new retail service providers that are affected by and exposed to quality risk continues to decrease. This suggests that nodal firms in the infected state promote value co-creation behaviors with other firms, and can help them reduce quality risk. It can be seen from Figure 8 that the impact of the value co-creation rate of infected companies on the proportional change in immunity status R is minor. Thus, when companies have quality risks, although they can reduce the risks through value co-creation behaviors, they cannot effectively improve their risk management ability and their immunity and control of quality risks. This suggests that new retail service supply chain node enterprises should pay more attention to the importance of value co-creation behaviors. Communication, i.e., information resource sharing and cooperation between nodal enterprises, should be promoted promptly to avoid being affected by quality risks.
6.3. The Impact of Control Factors on Quality Risk Transmission
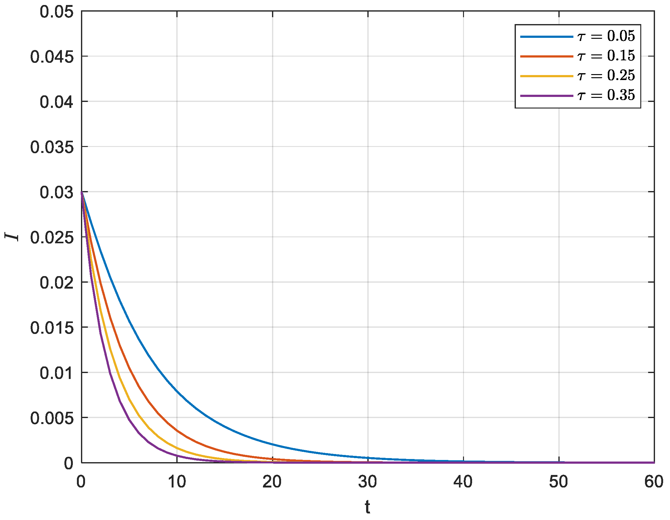
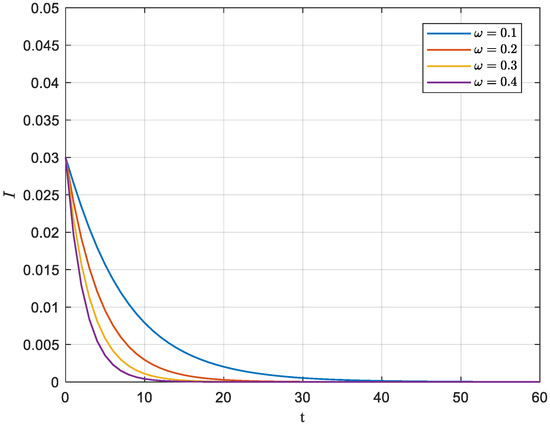
The values of inhibition factor were set to 0.15, 0.25, and 0.35, respectively, while other values remained unchanged; the values of facilitation factor were set to 0.2, 0.3, and 0.4, respectively. Furthermore, we simulated the proportional changes in I under the influence of infection state. The dynamic changes in I under the influence of inhibitory factor were obtained, as shown in Figure 9, and the dynamic changes in I under the influence of facilitation factor are shown in Figure 10.
Figure 9.
I dynamics under the influence of .
Figure 10.
I dynamics under the influence of .
As seen in Figure 9, inhibitor influences the change in the proportion of infection status I. As continues to increase, the proportion of the number of new retail service providers affected by and at risk of quality risk continues to decrease. This means that control factors such as internal and external supervision mechanisms and risk control in nodal enterprises can intervene in the transfer of quality risk. The exposure of firms to quality risk transmission is reduced by impeding the transfer of susceptible firms to firms with quality risk, and by impeding the re-entry of the immune state into the risk transmission system.
It can be seen from Figure 10 that facilitator influences the proportional change in infection status I to a similar extent as . As continues to increase, the proportion of the number of new retail service providers with quality risks continues to decrease. It can be seen that control factors, such as internal and external supervision mechanisms and risk control of nodal companies, can transform the infected state into an immune state by promoting it. This reduces the quality risk of the enterprise, improves the company’s ability to control the risk, and helps the company to more easily reach an immune state free from the transmission of quality risks. Companies should raise their risk awareness and improve internal and external supervision and management mechanisms for product and service quality.
In conclusion, the value co-creation rate of susceptible companies, value co-creation rate of infected companies, inhibiting factor , and facilitating factor all influence the quality risk transmission process of the new retail service supply chain. Nodal companies should promptly promote value co-creation behaviors [46], such as sharing information resources, jointly assessing and assuming risks, and cooperating for mutual benefits. Establishing a sound internal and external supervision mechanism to enhance risk control capability will also satisfy quality supply and demand requirements, control the transfer of quality risks, and keep the entire new retail service supply chain in a healthy state. Furthermore, the value co-creation of multiple stakeholders will be realized.
6.4. Threshold Sensitivity Analysis
From Lemma 2, the key parameters have opposite effects on the threshold and the basic regeneration number. Therefore, based on the parameter settings in Section 4.1, the focus was only on exploring the effects of the key parameters, i.e., susceptible firm value co-creation rate , infected firm value co-creation rate , inhibitor , and facilitator , on the threshold value . Only the values of each key parameter were changed separately, and the remaining values were kept constant. The sensitivity analysis results of the thresholds are shown in Figure 11 and Figure 12.
Figure 11.
Sensitivity analysis of value co-creation rate.
Figure 12.
Sensitivity analysis of control factors.
As shown in Figure 11 and Figure 12, the threshold increases with the increase in the susceptible firm value co-creation rate, the infected firm value co-creation rate, the inhibitory factor, and the facilitative factor. This is consistent with the results of the numerical simulations conducted in the previous section and with Lemma 1. Nodal companies promptly promote value co-creation behaviors, establish sound internal and external supervision mechanisms, and improve the level of risk control to satisfy quality supply and demand requirements. Thus, the quality risk transmission threshold is continuously raised and the quality risk transmission effect is reduced.
7. Conclusions and Limitations
7.1. Conclusions
This article describes the development of an improved SICRS model for quality risk transmission in the new retail service supply chain based on the traditional contagion model and the concept of value co-creation. The transfer equilibrium point, basic regeneration number, and threshold value are solved, and the model is numerically simulated. The main purpose was to explore the quality risk transmission law, and to analyze the impact of value co-creation behaviors and risk supervision of the new retail multi-entity system on the quality risk transmission of the new retail service supply chain. The article mainly refers to the modeling process in the literature [22,39], and the application ideas are mainly borrowed from the literature [25,27]. Interestingly, the process of quality risk transmission in new retail service supply chains is similar to the transmission patterns of infectious diseases. Therefore, in this article, we innovatively apply the infectious disease model to this area of research, and introduce new nodes and rates of change. The model provides a certain theoretical basis for e-commerce risk control and sustainable development. This research can provide a key decision basis for risk prevention and control for company decision makers, and improve the overall quality of the new retail service supply chain system. From the present study, we draw the following main conclusions:
- (1)
- There is a threshold value for the quality risk transmission system of the new retail service supply chain. The larger the threshold value is, the more beneficial it is to control the transfer of quality risk and promote the overall health and stability of the new retail service supply chain. The threshold value increases with the increase in value co-creation rate and control factor, and the key parameters have opposite effects on the threshold value and the basic regeneration number.
- (2)
- The value co-creation rate affects the transfer process of quality risk in the new retail service supply chain, where the susceptible state value co-creation rate significantly affects the number proportion of the immune state, while the infected state value co-creation rate has less influence on the numerical proportion of the immune state.
- (3)
- Two control factors, the inhibition factor and facilitation factor, affect the transfer process of quality risk in the new retail service supply chain and reduce the quality risk of nodal companies.
The corresponding management suggestions are as follows:
- (1)
- New retail service providers should focus on customers, satisfy customer demand, and satisfy the quality supply and demand requirements of supply chain node companies. Satisfying customer needs will effectively enhance customer satisfaction and brand goodwill. They should perform timely quality correction and other risk control measures to control quality risk transmission, and continuously increase the quality risk transmission threshold to effectively reduce quality risks, enhance the immunity of enterprises, and promote the sustainable development of the system. Moreover, the impact of risk is transferred by increasing the value co-creation rate and control factors to control the further transmission of quality risk in the system.
- (2)
- New retail service supply chain node companies should adopt value co-creation behaviors promptly. Companies should improve inter-enterprise communication efficiency and the ability to jointly solve risk problems, establish a sound inter-enterprise risk-sharing mechanism, and jointly assess and control quality risks. In the process of enterprise innovation and cooperation, the sharing of knowledge will help to identify uncertain information, such as demand, and prevent quality risks promptly. Furthermore, information and resources should be improved, and information on customer service quality needs should be explored and shared in a timely manner to enhance the symmetry of information between enterprises. Thus, companies will focus on customers, effectively meet their needs, and provide satisfactory products and services. It is worth noting that the risk-sharing and information-sharing mechanism will have the problem of a multi-body interest game, and the ability of enterprises to control risks and cooperation should be effectively improved from the perspective of value co-creation. As a result, the level of collaborative operation between enterprises can be improved, and the value of multiple entities can be promoted.
- (3)
- New retail service supply chain node companies should improve their risk management and establish a sound internal and external supervision mechanism. Enterprises themselves should enhance their awareness of quality risks and promote their product and technology innovation. Meanwhile, they should improve their product and service quality supervision mechanisms to continuously control the transfer of quality risks. Furthermore, through inter-company cooperation, the quality improvement and risk control of each entity should be jointly supervised. In addition, the government and external monitoring institutions should step up their supervision to monitor and motivate enterprises to control quality risks. Through internal and external synergistic supervision, the quality risk prevention capability of enterprises will be enhanced. However, it is necessary to notice the impact of regulatory efforts on innovative vitality, and it is essential to set dynamic reward and punishment mechanisms according to the quality risk control performance to guarantee the sustainable and stable development of the system.
7.2. Limitations and Future Prospects
First, this paper only focuses on the general issue of quality risk transmission, and analyzes quality risk only from the perspective of matching supply and demand. However, in the booming new retail industry, there are multiple links to uncertainty risks. Further precise assessment and control of quality risk in the new retail service supply chain system from the perspective of risk prevention and identification is worthy of in-depth study.
Second, this paper fails to locate the network locations where immunity is enhanced or infected. The dynamic measurement and control of these key time points will further enhance the system risk prevention and control. Additionally, under the perspective of a new retail service ecosystem and network embedding, it is worthwhile to further explore the realization path of deep multi-channel integration and pinpoint the key nodes of dynamic changes in enterprises.
In addition, more practical examples related to e-commerce will be introduced in the future to further emphasize the actual situation of risk infection from the perspectives of inadequate IT compatibility, contractual risks, poor risk control capability, lack of tracking capability, information asymmetry, resource limitations, etc. Furthermore, the new retail service supply chain system contains multiple subjects: new retail service node enterprises, government external supervision agencies, customers, etc. The game study among multiple subjects can more accurately locate the impact of this paper’s management recommendations, and provide a larger reference basis for management by optimizing cooperation contracts and risk control measures.
Lastly, quality risk transmission path identification and tracking are conducive to enhancing enterprise risk control capabilities. In the era of the digital economy, the use of new technologies, such as digital twins, and intelligent early warning systems are issues worth further exploration in the future.
Author Contributions
Conceptualization, X.W., B.L., C.S. and L.S.; methodology, C.Z.; software, C.Z.; validation, C.Z. and C.S.; formal analysis, C.Z., X.W., B.L., C.S. and L.S.; investigation, C.S.; resources, X.W., B.L. and L.S.; data curation, C.S.; writing—original draft preparation, C.Z.; writing—review and editing, C.Z.; visualization, C.Z.; supervision, X.W., B.L. and C.S.; project administration, X.W., B.L., C.S. and L.S.; funding acquisition, B.L. and C.S. All authors have read and agreed to the published version of the manuscript.
Funding
This research was funded by the National Social Science Fund of China (Grant No. 20BJY109).
Institutional Review Board Statement
The study was conducted according to the guidelines of the Declaration of Helsinki, and approved by the National Social Science Fund of China.
Informed Consent Statement
Informed consent was obtained from all subjects involved in the study.
Data Availability Statement
The data presented in this study are available in the article.
Acknowledgments
The authors would like to thank all the people that supported this study gratefully.
Conflicts of Interest
The authors declare no conflict of interest.
References
- Hu, X.; Wang, M.; Wang, Z.; Sun, Y.; Ye, S. The overviews on operation management for the new retail mode of online and offline integration. Syst. Eng. Theory Pract. 2020, 40, 2023–2036. [Google Scholar]
- Wang, Z.; Li, G. Research on the evolution logic of the new retail from the perspective of consumption experience. Chin. J. Manag. Sci. 2019, 16, 333–342. [Google Scholar]
- Li, J.; Li, B.; Sun, M. Steady-state strategy for collaborative quality improvement of new retail service supply chain driven by innovation. Chin. J. Manag. Sci. 2020, 29, 145–156. [Google Scholar]
- Li, G.; Lin, Y.; Wang, S.; Yan, H. Enhancing agility by timely sharing of supply information. Supply Chain. Manag. Int. J. 2007, 12, 139–149. [Google Scholar] [CrossRef]
- Shankar, V.; Kalyanam, K.; Setia, P.; Golmohammadi, A.; Tirunillai, S.; Douglass, T.; Hennessey, J.; Bull, J.S.; Waddoups, R. How technology is changing retail. J. Retail. 2021, 97, 13–27. [Google Scholar] [CrossRef]
- Wang, S.; Yu, J.; Xuan, Z. A literature review and prospect of new retailin China. Sci. Sci. Manag. 2020, 41, 91–107. [Google Scholar]
- Leng, M.; Li, Z.; Liang, L. Implications for the role of retailers in quality assurance. Prod. Oper. Manag. 2016, 25, 779–790. [Google Scholar] [CrossRef]
- Wang, Y.; Feng, J.; Zhang, K.; Li, M.; Xue, S. Modeling and simulation of quality risk transmission of construction project based on SEIRS. Oper. Res. Manag. Sci. 2020, 29, 214–221. [Google Scholar]
- Vilko, J.P.P.; Hallikas, J.M. Risk assessment in multimodal supply chains. Int. J. Prod. Econ. 2012, 140, 586–595. [Google Scholar] [CrossRef]
- Sharma, S.; Routroy, S. Modeling information risk in supply chain using Bayesian networks. J. Enterp. Inf. Manag. 2016, 29, 238–254. [Google Scholar] [CrossRef]
- Yan, Z. The transfer model investigation of QFD-based supply chain quality risk. Sci. Technol. Prog. Policy 2013, 30, 22–25. [Google Scholar]
- Amorim, P.; Alem, D.; Almada-Lobo, B. Risk management in production planning of perishable goods. Ind. Eng. Chem. Res. 2013, 52, 17538–17553. [Google Scholar] [CrossRef]
- Zhou, Z.; Zhou, Z. Application of Internet of things in agriculture products supply chain management. In Proceedings of the 2012 International Conference on Control Engineering and Communication Technology (ICCECT 2012), Shenyang, China, 7–9 December 2012; IEEE: Piscataway, NJ, USA; pp. 259–261. [Google Scholar]
- Yang, K.; Zhang, Z. The research on mechanism of supply chain network risk based on complex network theory. J. Syst. Sci. Math. Sci. 2013, 33, 1224–1232. [Google Scholar]
- Zhao, G.; Yang, Y.; Bao, X. Dynamic model for the risk spreading in supply chain network and its application. Syst. Eng. Theory Pract. 2015, 35, 2014–2024. [Google Scholar]
- Li, C.; Lu, G. System dynamics model of construction project risk element transmission. Syst. Eng. Theory Pract. 2012, 32, 2731–2739. [Google Scholar] [CrossRef]
- Li, C.; Zhang, L.; Liu, D.; Sun, R. Research into cross-space risk transmission of energy internet cyber-physical system based on complex network. Oper. Res. Manag. Sci. 2019, 28, 139–147. [Google Scholar]
- Acuna-Agost, R.; Michelon, P.; Feillet, D.; Gueye, S. SAPI: Statistical analysis of propagation of incidents. A new approach for rescheduling trains after disruptions. Eur. J. Oper. Res. 2011, 215, 227–243. [Google Scholar] [CrossRef]
- Fan, X.; Wang, L.; Teng, Z. Global dynamics for a class of discrete SEIRS epidemic models with general nonlinear incidence. Adv. Differ. Equ. 2016, 2016, 123. [Google Scholar] [CrossRef]
- Fa, Z.; Lu, L.I.; Huiyu, X. Survey of transmission models of infectious diseases. Syst. Eng. Theory Pract. 2011, 31, 1736–1744. [Google Scholar]
- Kermack, W.O.; McKendrick, A.G. Contributions to the mathematical-theory of epidemics 1. Bull. Math. Biol. 1991, 53, 33–55. [Google Scholar]
- Bjornstad, O.N.; Shea, K.; Krzywinski, M.; Altman, N. The SEIRS model for infectious disease dynamics. Nat. Methods 2020, 17, 557–558. [Google Scholar] [CrossRef] [PubMed]
- Zhao, J.; Wang, L.; Han, Z. Stability analysis of two new SIRS models with two viruses. Int. J. Comput. Math. 2018, 95, 2026–2035. [Google Scholar] [CrossRef]
- May, R.M.; Levin, S.A.; Sugihara, G. Complex systems—Ecology for bankers. Nature 2008, 451, 893–895. [Google Scholar] [CrossRef] [PubMed]
- Zhang, Q.; Fang, H.; Yao, P.; Zhang, H. Research on the online spread of rumors about the quality and safety of agricultural products in the new media era using an improved SEIRS model. Discret. Dyn. Nat. Soc. 2021, 2021, 1–12. [Google Scholar] [CrossRef]
- Ma, Y.; Hu, P. The improved SEIR knowledge dissemination model based on key user and hot spots influences. Forecasting 2021, 40, 8. [Google Scholar]
- Zhang, L.; Miao, J.; Wu, J.; Chen, H. Simulation study on internet meme epidemic model considering acceptance-mimic-innovation. Syst. Eng. 2021, 39, 1–10. [Google Scholar]
- Li, B.; Zhang, X. Research on the internal risk contagion mechanism of enterprise groups based on network structures. Chin. J. Manag. Sci. 2021, 1–12. [Google Scholar]
- Zhang, B.; Pei, M.; Chen, J.; Bo, X. Value co-creation behavior, network embedding and innovation performance: The moderating of organization distance. Econ. Manag. 2021, 43, 16. [Google Scholar]
- Prahalad, C.K.; Ramaswamy, V. Co-opting customer competence. Harv. Bus. Rev. 2000, 78, 79. [Google Scholar]
- Vargo, S.L.; Lusch, R.F. Evolving to a new dominant logic for marketing. J. Mark. 2004, 68, 1–17. [Google Scholar] [CrossRef]
- Claro, D.P.; Oliveira, C.; Priscila, B. Collaborative buyer-supplier relationships and downstream information in marketing channels. Ind. Mark. Manag. 2010, 39, 221–228. [Google Scholar] [CrossRef]
- Yi, Y.; Gong, T. Customer value co-creation behavior: Scale development and validation. J. Bus. Res. 2013, 66, 1279–1284. [Google Scholar] [CrossRef]
- Maity, M.; Singh, R. Market development and value creation for low socioeconomic segments in emerging markets: An integrated perspective using the 4A framework. J. Macromark. 2021, 41, 373–390. [Google Scholar] [CrossRef]
- Lafont, J.; Ruiz, F.; Gil-Gomez, H.; Oltra-Badenes, R. Value creation in listed companies: A bibliometric approach. J. Bus. Res. 2020, 115, 428–434. [Google Scholar] [CrossRef]
- Kohli, R.; Grover, V. Business value of IT: An essay on expanding research directions to keep up with the times. J. Assoc. Inf. Syst. 2008, 9, 23–39. [Google Scholar] [CrossRef]
- Gronroos, C.; Voima, P. Critical service logic: Making sense of value creation and co-creation. J. Acad. Mark. Sci. 2013, 41, 133–150. [Google Scholar] [CrossRef]
- Li, J.; Sun, M.; Li, B. Is there a “quality bridge” in the dynamic evolution of the retail service supply chain. Chin. J. Manag. Sci. 2020, 30, 130–142. [Google Scholar]
- Korobeinikov, A.; Wake, G.C. Lyapunov functions and global stability for SIR, SIRS, and SIS epidemiological models. Appl. Math. Lett. 2002, 15, 955–960. [Google Scholar] [CrossRef]
- Wang, D.; Guan, J.; Liu, C.; Jiang, C.; Xing, L. Simulation of cooperation scenarios of BRI-related countries based on a GVC network. Systems 2022, 10, 12. [Google Scholar] [CrossRef]
- Wang, X.; Zhang, C.; Deng, J.; Su, C.; Gao, Z. Analysis of factors influencing miners’ unsafe behaviors in intelligent mines using a novel hybrid MCDM model. Int. J. Environ. Res. Public Health 2022, 19, 7368. [Google Scholar] [CrossRef]
- Driessche, P.; Watmough, J. Reproduction numbers and sub-threshold endemic equilibria for compartmental models of disease transmission. Math. Biosci. 2002, 180, 29–48. [Google Scholar] [CrossRef]
- Al-Darabsah, I.; Yuan, Y. A time-delayed epidemic model for Ebola disease transmission. Appl. Math. Comput. 2016, 290, 307–325. [Google Scholar] [CrossRef]
- Bao, G.; Ma, X. The transmitted analysis model of mass disturbances and prevention-control measurements based on the differential dynamical system. Syst. Eng. 2016, 34, 128–133. [Google Scholar]
- Cui, Y.; Chen, S.; Fu, X. The thresholds of some epidemic models. Complex Syst. Complex. Sci. 2017, 14, 14–31. [Google Scholar]
- Corsaro, D.; Maggioni, I. The transformation of selling for value co-creation: Antecedents and boundary conditions. Mark. Theory 2022, 22, 4. [Google Scholar] [CrossRef]
Publisher’s Note: MDPI stays neutral with regard to jurisdictional claims in published maps and institutional affiliations. |
© 2022 by the authors. Licensee MDPI, Basel, Switzerland. This article is an open access article distributed under the terms and conditions of the Creative Commons Attribution (CC BY) license (https://creativecommons.org/licenses/by/4.0/).











