Long-Term Strategies for the Compatibility of the Aviation Industry with Climate Targets: An Industrial Survey and Agenda for Systems Thinkers
Abstract
:1. Introduction
2. Literature Review
2.1. Aviation’s Climate Impact
2.2. Decarbonisation Solutions and Progress
3. Method
3.1. Participant Recruitment and Data Collection
3.2. Interview Process
3.3. Surveys
3.4. Thematic Analysis and Coding
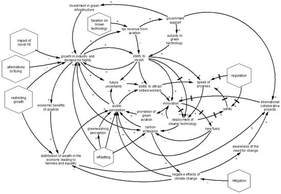
3.5. Systems Mapping and Reinforcing Feedback
Developing a Causal Loop Diagram from Interview Data
4. Material
Classification of Participants
5. Results—Thematic Analysis and System Map
5.1. Thematic Analysis
5.1.1. Challenges
5.1.2. Solutions
5.1.3. Other Factors
5.2. Reinforcing Loops Governing Dynamics of Change
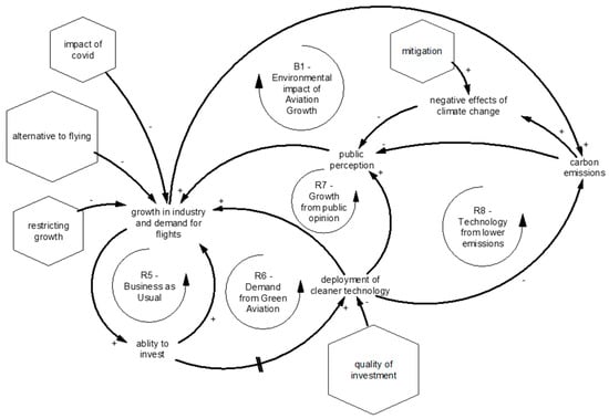
5.2.1. Carbon Emissions Loop
- Degree of innovation;
- Public perception of the industry.
5.2.2. Growth and Environmental Impact Loops
5.2.3. Safety Trials and Delay
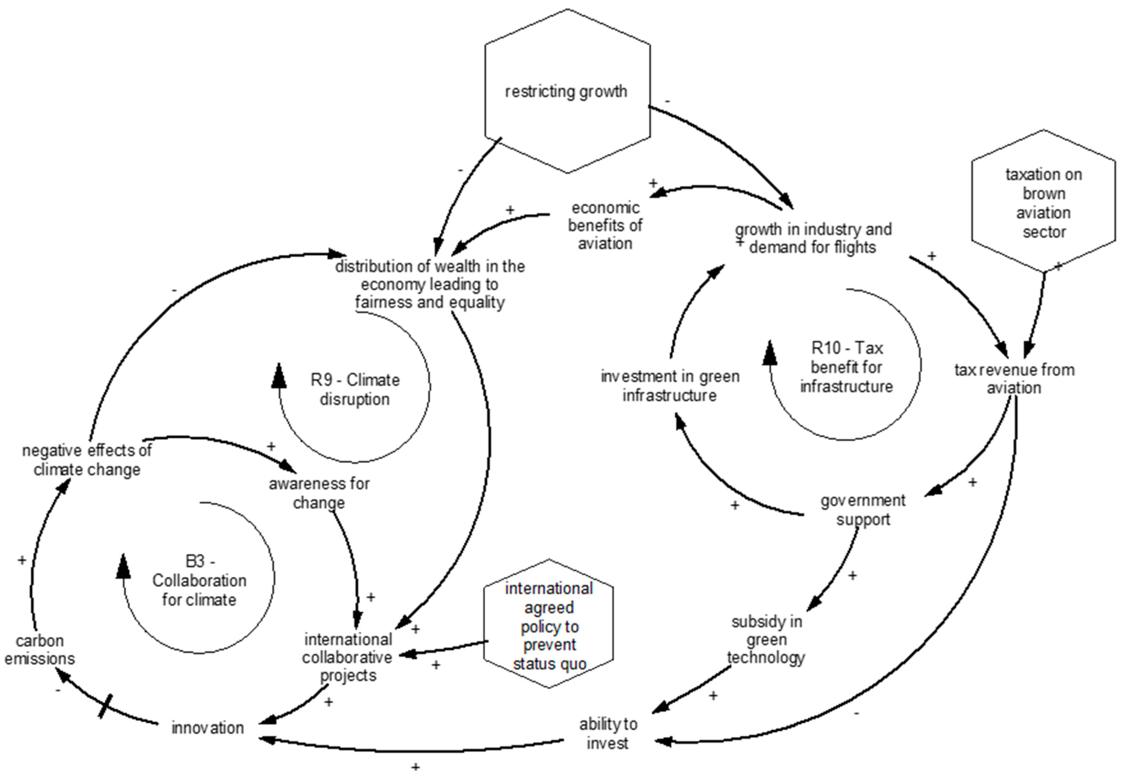
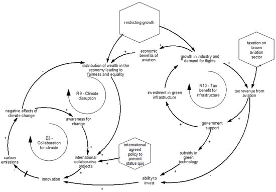
5.2.4. Using Government Support for Collaborative Projects
6. Discussion
6.1. Concern about Climate Change: What Do Aviation Professional Think about Climate Change and Aviation’s Contribution?
6.2. Challenges Ahead: What Do Aviation Professionals Think Are the Biggest Challenges for the Future of Aviation?
6.3. Enabling Decarbonisation: What Solutions Do Aviation Professionals Expect to Be the Most Likely to Enable Decarbonisation of the Industry?
6.4. Assisting and Encouraging Decarbonisation: What Do Aviation Professionals Think Is Needed to Assist and Encourage Decarbonisation? What Do They Think the Obstacles Are?
6.5. Interpretations of the Results Based on the Multilevel Perspective Technological Transition Framework
6.6. Modelling Framework for Future Analysis
7. Conclusions and Further Study
- There is likely to be a potential skills gap in aviation and aerospace at a time when innovation is needed more than ever. Therefore, initiatives to retain existing staff and encourage a new generation of innovators enthusiastic about finding ways to decarbonise aviation are essential.
- The need for collaboration is vitally important. Global cooperation between governments, trade organisations and regulators should be encouraged to work towards aligned solutions.
- Collaboration within the industry should also be encouraged to accelerate innovation and encourage an open-minded approach to solution development.
- While global collaboration should be sought, due to the international nature of aviation, and the difficulty in implementing restrictions on a global basis, the effectiveness of unilateral action by individual countries may be limited. Therefore, the implementation of local environmental restrictions, taxation and carbon pricing should also encourage and incentivise innovation and long-lasting feasible solutions that enable the broadest possible global adoption.
Author Contributions
Funding
Institutional Review Board Statement
Informed Consent Statement
Acknowledgments
Conflicts of Interest
Appendix A. Template for the Interview Questionnaire
Appendix A.1. Introducing the Questionnaire
- Objective of the interview;
- Structure of the questionnaire;
- Check that that the participant information sheet has been reviewed;
- Ask for permission to record.
Appendix A.2. Questionnaire
- Introducing the participant:
- Can you tell me a little about your professional background?
- What is your role within (your company)?
- Do you have any academic or industry qualifications related to aviation, sustainability or energy and fuels?
- Background questions on climate change to help set the context of their views:
- What do you think the main challenges are for the aviation industry by 2050 and what would you consider to be the top three issues?
- Expanding on the issue of climate change (or if not mentioned in a. let’s talk about climate change), how difficult do you think it will be for aviation to deal with this challenge?
- How do you personally feel about climate change and do you feel aviation is a significant contributor?
- How important do you think it is that aviation decarbonises?
- Do you think aviation growth should be restricted until the climate change impact is reduced?
- How likely do you think it is that aviation will be zero carbon by 2050? If not fully decarbonised, what percentage do you think will be?
- Thoughts on technology and solutions:
- What strategies do you think aviation can adopt to address the climate change challenge and what do you think the biggest challenge to overcome is?
- How effective do you think that carbon offsetting is in reducing the impact of aviation on climate change? Do you consider this to be a long-term solution?
- Thinking about SAF (sustainable aviation fuels) how aware are you of the different potential types? (e.g., biofuels, power to liquid, etc.).
- How much impact do you think SAF will have on helping to decarbonise aviation?
- Would you consider SAF made from waste or SAF made using industry carbon capture to be a zero-carbon fuel?
- Focus on hydrogen as a fuel:
- Do you think hydrogen is a viable aviation fuel?
- Follow-on questions if answer to 4a is yes.
- How long do you think it would be before hydrogen could be used as a viable solution for commercial aviation?
- Do you think hydrogen has the potential to replace kerosene aircraft by 2050? If not, how widespread do you think its use will be?
- What do you think the biggest challenges using hydrogen might be?
- Thinking about Kerosene, SAF and hydrogen together; how do you see the use of these fuels being balanced between now and 2050?
- Follow-on questions if answer to 4a is no.
- Why do you say that? E.g., technologically not feasible, unsafe, too complex, too expensive etc?
- What would need to change to make you think that hydrogen could be a viable aviation fuel?
- Summary final questions:
- Do you have any other thoughts on decarbonising aviation, climate change, the use of alternative fuels, hydrogen, or any other connected topic?
- Would you be able to recommend anyone else that would be good for us to interview?
Appendix B. Template for the Survey Questionnaire
- Which of the following best describes your current or most recent role?
- Aircraft Design and Manufacturing;
- Airline;
- Airport Operator;
- Airport Planning;
- Airport Services;
- Airspace;
- Control Authority/Regulation/Government;
- Engineering;
- Handling Agent;
- Research;
- Other (please specify).
- Which country is (was) your role based?
- How old are you?
- <35
- 35–55
- >55
- Can you briefly describe what you think the main challenges will be for the aviation industry between now and 2050?
- How significant do you think aviation’s contribution is to climate change and how important do you think it is that aviation decarbonises?
- Do you think further aviation growth should be restricted until aviation decarbonises?
- Yes;
- No;
- Partially.
- Can you briefly explain your answer?
- Are you worried about climate change?
- Yes;
- No;
- Undecided.
- Can you briefly explain your answer?
- What solutions do you think will result in the biggest carbon reduction in aviation?
- How effective do you think carbon offsetting is as a solution for decarbonising aviation
- By 2050, how decarbonised do you think aviation will be?
- Fully;
- Significantly;
- Partially;
- Slightly;
- Not at all.
- Do you have anything else you would like to add regarding aviation, climate change or solutions to decarbonise?
Appendix C. Description of Statistical Bias Risk in Data
| Bias | Risk and Mitigation |
|---|---|
| Sampling bias |
|
| Non-response bias |
|
| Response bias |
|
| Question order bias |
|
| Information bias |
|
Appendix D. Descriptive Analysis of Survey and Interview Data
Appendix D.1. Participants’ Views on Climate Change


Appendix D.2. Participants’ Views on Restricting Aviation Growth


Appendix D.3. Participants’ Views on the Success of Decarbonisation by 2050


Appendix D.4. Participants’ Views on Anticipated Challenges Ahead
Appendix D.5. Participants’ Views on Aviation’s Contribution to Climate Change and the Need to Decarbonise
Appendix D.6. Participants’ Views on Decarbonisation Solutions
Appendix D.7. Participants’ Views on Carbon Offsetting
Appendix D.8. Participants’ Additional Ideas
References
- United Nations. Paris Agreement. 2015. Available online: https://unfccc.int/sites/default/files/english_paris_agreement.pdf (accessed on 1 October 2021).
- Intergovernmental Panel on Climate Change (IPCC). Summary for Policymakers. In Global Warming of 1.5 °C. An IPCC Special Report on the Impacts of Global Warming of 1.5 °C above Pre-Industrial Levels and Related Global Greenhouse Gas Emission Pathways. 2018. Available online: https://www.ipcc.ch/sr15/chapter/spm (accessed on 1 October 2021).
- Borunda, A. Weather Shows Evidence of Climate Change Every Single Day Since 2012; National Geographic: New York, NY, USA, 2012; Available online: https://www.nationalgeographic.com/science/article/weather-shows-evidence-of-climate-change-every-single-day-since-2012 (accessed on 1 October 2021).
- Airbus. Airbus Global Market Forecast. 2021. Available online: https://www.airbus.com/en/products-services/commercial-aircraft/market/global-market-forecast (accessed on 21 November 2021).
- Boeing. Commercial Market Outlook. 2021. Available online: https://www.boeing.com/commercial/market/commercial-market-outlook/ (accessed on 21 November 2021).
- Burgueno, S.E. Global Air Traffic—Number of Flights 2004–2022; Statista: Hamburg, Germany, 2022; Available online: https://www.statista.com/statistics/564769/airline-industry-number-of-flights/ (accessed on 1 April 2022).
- Air Transport Action Group (ATAG). Adding Value to the Economy. 2021. Available online: https://aviationbenefits.org/economic-growth/adding-value-to-the-economy/ (accessed on 1 October 2021).
- Árnadóttir, Á.; Czepkiewicz, M.; Heinonen, J. Climate change concern and the desire to travel: How do I justify my flights? Travel Behav. Soc. 2021, 24, 282–290. [Google Scholar] [CrossRef]
- Somerville, E. Extinction Rebellion Heathrow Protest. Evening Standard. 8 December 2019. Available online: https://www.standard.co.uk/news/uk/heathrow-extinction-rebellion-protest-latest-bulldozer-third-runway-a4308041.html (accessed on 15 October 2021).
- Gillespie, T. Extinction Rebellion Protestor Climbs on Plane at London City Airport. Sky News. 22 October 2019. Available online: https://news.sky.com/story/flight-returns-to-london-city-airport-terminal-as-climate-change-protester-is-arrested-on-board-11832001 (accessed on 14 October 2021).
- Gallup, J. Top-Down Versus Bottom-Up: Two Approaches to Sustainability. 2018. Available online: https://sustainability.wisc.edu/top-down-bottom-up-sustainability/ (accessed on 14 November 2021).
- Graver, B.; Zhang, K.; Rutherford, D. CO2 Emissions from Commercial Aviation, 2018. 2019. Available online: https://theicct.org/sites/default/files/publications/ICCT_CO2-commercl-aviation-2018_20190918.pdf (accessed on 1 October 2021).
- Gössling, S.; Humpe, A. The global scale, distribution and growth of aviation: Implications for climate change. Glob. Environ. Change 2020, 65, 102194. [Google Scholar] [CrossRef]
- HM Government. Aviation 2050, The Future of UK Aviation. 2018. Available online: https://www.gov.uk/government/consultations/aviation-2050-the-future-of-uk-aviation (accessed on 1 October 2021).
- Lee, D.S.; Fahey, D.W.; Skowron, A.; Allen, M.R.; Burkhardt, U.; Chen, Q.; Doherty, S.J.; Freeman, S.; Forster, P.M.; Fuglestvedt, J.; et al. The contribution of global aviation to anthropogenic climate forcing for 2000 to 2018. Atmos. Environ. 2021, 244, 117834. [Google Scholar] [CrossRef] [PubMed]
- International Civil Aviation Organisation (ICAO). On Board a Sustainable Future. 2016. Available online: https://www.icao.int/environmental-protection/pages/env2016.aspx (accessed on 1 October 2021).
- International Civil Aviation Organisation (ICAO). Destination Green, the Next Chapter. 2019. Available online: https://www.icao.int/environmental-protection/Documents (accessed on 1 October 2021).
- Department for Transport (DfT). Jet Zero Consultation: A Consultation on Our Strategy for Net Zero Aviation. 2021. Available online: https://www.gov.uk/government/consultations/achieving-net-zero-aviation-by-2050 (accessed on 1 October 2021).
- Sustainable Aviation. Decarbonisation Road-Map: A Path to Net Zero. 2020. Available online: https://www.sustainableaviation.co.uk/wp-content/uploads/2020/02/SustainableAviation_CarbonReport_20200203.pdf (accessed on 1 October 2021).
- Department for Business, Energy & Industrial Strategy (BEIS). UK Becomes First Major Economy to Pass Net Zero Emissions Law. 2019. Available online: www.gov.uk/government/news/uk-becomes-first-major-economy-to-pass-net-zero-emissions-law (accessed on 7 November 2021).
- HM Government. Net Zero Strategy: Build Back Greener. 2021. Available online: https://www.gov.uk/government/publications/net-zero-strategy (accessed on 1 October 2021).
- Sustainable Aviation. UK Aviation Industry Strengthens Commitment to Achieving Net Zero and Launches First Interim Decarbonisation Targets. 2021. Available online: https://www.sustainableaviation.co.uk/news/uk-aviation-industry-strengthens-commitment-to-achieving-net-zero-and-launches-first-interim-decarbonisation-targets (accessed on 1 October 2021).
- Air Transport Action Group (ATAG). Waypoint 2050. 2021. Available online: https://aviationbenefits.org/media/167417/w2050_v2021_27sept_full.pdf (accessed on 21 November 2021).
- International Air Transport Association (IATA). Aviation Economic Benefits—IATA Economic Briefing No. 8. 2007. Available online: https://www.iata.org/whatwedo/Documents/economics/aviation_economic_benefits.pdf] (accessed on 7 November 2019).
- Eurocontrol. Does Taxing Aviation Really Reduce Emissions? 2020. Available online: https://www.eurocontrol.int/sites/default/files/2020-10/eurocontrol-think-paper-taxing-aviation-oct-2020.pdf (accessed on 1 October 2021).
- Vaughan, A. Most People in the UK Back Limits on Flying to Tackle Climate Change. New Scientist. 18 September 2019. Available online: https://www.newscientist.com/article/2216743-most-people-in-the-uk-back-limits-on-flying-to-tackle-climate-change (accessed on 1 October 2021).
- Asquith, J. The Spread of Flight Shaming in Europe—Is Greta Thunberg the Reason Why? Forbes. 13 January 2020. Available online: https://www.forbes.com/sites/jamesasquith/2020/01/13/the-spread-of-flight-shame-in-europe-is-greta-thunberg-the-reason-why (accessed on 1 October 2021).
- Barr, S.; Shaw, G.; Coles, T.; Prillwitz, J. A holiday is a holiday’: Practicing sustainability, home and away. J. Transp. Geogr. 2010, 18, 474–481. [Google Scholar] [CrossRef] [Green Version]
- Gössling, S.; Hanna, P.; Higham, J.; Cohen, S.; Hopkins, D. Can we fly less? Evaluating the ‘necessity’ of air travel. J. Air Transp. Manag. 2019, 81, 101722. [Google Scholar] [CrossRef]
- Becken, S. Tourists’ perception of international air travel’s impact on the global climate and potential climate change policies. J. Sustain. Tour. 2007, 15, 351–368. [Google Scholar] [CrossRef]
- Airbus. Family Figures May 2021 Edition. 2021. Available online: https://www.airbus.com/en/products-services/commercial-aircraft/passenger-aircraft (accessed on 14 November 2021).
- Kharina, A.; Rutherford, D. Fuel Efficiency Trends for New Commercial Jet Aircraft 1960 to 2014. 2015. Available online: https://theicct.org/publications/fuel-efficiency-trends-new-commercial-jet-aircraft-1960-2014 (accessed on 1 October 2021).
- Ploetner, K.O.; Rothfeld, R.; Urban, M.; Hornung, M.; Tay, G.; Oguntona, O. Technological and operational scenarios on aircraft fleet-level towards ATAG and IATA 2050 emission targets. In Proceedings of the 17th AIAA Aviation Technology, Integration, and Operations Conference, Denver, CO, USA, 5–9 June 2017. [Google Scholar]
- Epstein, A.H.; O’Flarity, S.M. Considerations for reducing aviation’s co 2 with aircraft electric propulsion. J. Propuls. Power 2019, 35, 572–582. [Google Scholar] [CrossRef]
- Nava-Gaxiola, C.A.; Barrado, C. Performance measures of the SESAR Southwest functional airspace block. J. Air Transp. Manag. 2016, 50, 21–29. [Google Scholar] [CrossRef]
- Department for Transport (DfT). Decarbonising Transport. A Better, Greener Britain. 2021. Available online: https://www.gov.uk/government/publications/transport-decarbonisation-plan (accessed on 1 October 2021).
- Allwood, J.; Azevedo, J.; Clare, A.; Cleaver, C.; Cullen, J.; Dunant, C.F.; Fellin, T.; Hawkins, W.; Horrocks, I.; Horton, P.; et al. Absolute Zero: Delivering the UK’s Climate Change Commitment with Incremental Changes to Today’s Technologies. 2019. Available online: https://www.repository.cam.ac.uk/handle/1810/299414 (accessed on 1 October 2021).
- Key Moments from Day 1 of the COP26 Climate Change Summit. The New York Times. 1 November 2021. Available online: https://www.nytimes.com/live/2021/11/01/world/cop26-climate-change-summit (accessed on 2 November 2021).
- International Civil Aviation Organisation (ICAO). Sustainable Aviation Fuels Guide. 2018. Available online: https://www.icao.int/environmental-protection/pages/SAF.aspx (accessed on 1 October 2021).
- Boyd, R. Why SAF Is the Future of Aviation; IATA: Montreal, QC, Canada, 2020; Available online: https://www.iata.org/en/programs/environment/sustainable-flying-blog/why-saf-is-the-future-of-aviation/ (accessed on 14 November 2021).
- Airports Council International (ACI). Sustainable Energy Sources for Aviation: An Airport Perspective. 2021. Available online: https://store.aci.aero/product/sustainable-energy-sources-for-aviation-an-airport-perspective/ (accessed on 1 October 2021).
- Doliente, S.S.; Narayan, A.; Tapia, J.F.D.; Samsatli, N.J.; Zhao, Y.; Samsatli, S. Bio-aviation fuel: A comprehensive review and analysis of the supply chain components. Front. Energy Res. 2020, 8, 110. [Google Scholar] [CrossRef]
- Baynes, M. Extinction Rebellion Climate Activists Block Entrances to Airport Over Private Jet Flights. Sky News. 2 October 2021. Available online: https://news.sky.com/story/extinction-rebellion-climate-activists-block-entrances-to-airport-over-private-jet-flights-12423658 (accessed on 1 October 2021).
- Doyle, A. Turning Food Waste into Aviation Fuel. The Chemical Engineer. 22 April 2021. Available online: https://www.thechemicalengineer.com/news/turning-food-waste-into-aviation-fuel (accessed on 1 November 2021).
- George, S. UK Oil Major Backs New Waste-to-Jet-Fuel Plant. Edie. 15 February 2021. Available online: https://www.edie.net/news/8/UK-oil-major-backs-new-waste-to-jet-fuel-plant/ (accessed on 1 November 2021).
- Muznik, S. 9 Reasons Why We Better Move Away from Waste-to-Energy, and Embrace Zero Waste Instead. 2018. Available online: https://zerowasteeurope.eu/2018/02/9-reasons-why-we-better-move-away-from-waste-to-energy-and-embrace-zero-waste-instead/ (accessed on 20 November 2021).
- World Economic Forum (WEF). Clean Skies for Tomorrow. Sustainable Aviation Fuels as a Pathway to Net-Zero Aviation. 2020. Available online: https://www.weforum.org/reports (accessed on 1 October 2021).
- Airbus. Power-to-Liquids, Explained. 2021. Available online: https://www.airbus.com/en/newsroom/news/2021-07-power-to-liquids-explained (accessed on 14 November 2021).
- International Civil Aviation Organisation (ICAO). Power-to-Liquid (PTL): Sustainable Fuels for Aviation. 2019. Available online: https://www.icao.int/Meetings/a40/Documents/WP/wp_526_en.pdf (accessed on 1 November 2021).
- ZeroAvia. ZeroAvia Completes World First Hydrogen-Electric Passenger Plane Flight. 2020. Available online: https://www.zeroavia.com/press-release-25-09-2020 (accessed on 1 October 2021).
- ZeroAvia. First Commercial Hydrogen-Electric Flight between London and Rotterdam The Hague Airport Expected in 2024. 2021. Available online: https://www.zeroavia.com/rotterdam (accessed on 1 November 2021).
- Webber, H.; Job, S. Realising Zero-Carbon Emission Flight. Primary Energy Source Comparison and Selection. 2021. Available online: https://www.ati.org.uk/resources/publications/ (accessed on 1 October 2021).
- Airbus. ZEROe Towards the World’s First Zero-Emission Commercial Aircraft. 2021. Available online: https://www.airbus.com/en/innovation/zero-emission/hydrogen/zeroe (accessed on 1 November 2021).
- Aerospace Technology Institute (ATI). FlyZero. 2021. Available online: https://www.ati.org.uk/flyzero/> (accessed on 1 October 2021).
- Clean Sky 2. Hydrogen-Powered Aviation. A Fact-Based Study of Hydrogen Technology, Economics, and Climate Impact by 2050. 2020. Available online: https://op.europa.eu/en/publication-detail/-/publication/55fe3eb1-cc8a-11ea-adf7-01aa75ed71a1/language-en (accessed on 1 April 2021).
- Airports Council International (ACI); Aerospace Technology Institute (ATI). Integration of Hydrogen Aircraft into the Air Transport System. 2021. Available online: https://www.ati.org.uk/wp-content/uploads/2021/08/aci-ati-hydrogen-report.pdf (accessed on 1 May 2021).
- Postma-Kurlanc, A.; Leadbetter, H.; Pickard, C. Hydrogen Infrastructure and Operations—Airports, Airlines and Airspace. 2022. Available online: https://www.ati.org.uk/wp-content/uploads/2022/03/FZO-CST-POS-0035-Airports-Airlines-Airspace-Operations-and-Hydrogen-Infrastructure.pdf (accessed on 1 April 2022).
- World Economic Forum (WEF). Grey, Blue, Green—Why Are There so Many Colours of Hydrogen? 2021. Available online: https://www.weforum.org/agenda/2021/07/clean-energy-green-hydrogen (accessed on 1 November 2021).
- Howarth, R.W.; Jacobson, M.Z. How green is blue hydrogen? Energy Sci. Eng. 2021, 9, 1676–1687. [Google Scholar] [CrossRef]
- International Renewable Energy Agency (IRENA). Green Hydrogen Cost Reduction. Scaling Up Electrolysers to Meet the 1.5 °C Goal. 2020. Available online: https://irena.org/-/media/Files/IRENA/Agency/Publication/2020/Dec/IRENA_Green_hydrogen_cost_2020.pdf (accessed on 1 November 2021).
- Nikolaidis, P.; Poullikkas, A. A comparative overview of hydrogen production processes. Renew. Sustain. Energy Rev. 2017, 67, 597–611. [Google Scholar] [CrossRef]
- Airbus. Electric Flight. Laying the Groundwork for Zero-Emission Aviation. 2021. Available online: https://www.airbus.com/en/innovation/zero-emission/electric-flight (accessed on 14 November 2021).
- Ampaire. Ampaire Demonstrates First Hybrid Electric Aircraft in Scotland. 2021. Available online: https://www.ampaire.com/press (accessed on 14 November 2021).
- BBC. Rolls-Royce Says Its All-Electric Aircraft ‘Is World’s Fastest’. 2021. Available online: https://www.bbc.co.uk/news/uk-england-derbyshire-59359263 (accessed on 1 November 2021).
- Gössling, S.; Broderick, J.; Upham, P.; Ceron, J.; Dubois, G.; Peeters, P.; Strasdas, W. Voluntary Carbon Offsetting Schemes for Aviation: Efficiency, Credibility and Sustainable Tourism. J. Sustain. Tour. 2007, 15, 223–248. [Google Scholar] [CrossRef]
- Hyams, K.; Fawcett, T. The ethics of carbon offsetting. Wiley Interdiscip. Rev. Clim. Chang. 2013, 4, 91–98. [Google Scholar] [CrossRef]
- International Air Transport Association (IATA). CORSIA Fact Sheet. 2021. Available online: https://www.iata.org/en/iata-repository/pressroom/fact-sheets/fact-sheet---corsia/ (accessed on 14 November 2021).
- Evans, A.; Schäfer, A. The rebound effect in the aviation sector. Energy Econ. 2013, 36, 158–165. [Google Scholar] [CrossRef] [Green Version]
- Doyle, L.; Brady, A.M.; Byrne, G. An overview of mixed methods research–revisited. J. Res. Nurs. 2016, 21, 623–635. [Google Scholar] [CrossRef]
- Greene, J.; Caracelli, V.J.; Graham, W.F. Toward a conceptual framework for mixed-method evaluation designs. Educational evaluation and policy analysis. Educ. Eval. Policy Anal. 1989, 11, 255–274. [Google Scholar] [CrossRef]
- Breen, R.L. A practical guide to focus-group research. J. Geogr. High. Educ. 2006, 30, 463–475. [Google Scholar] [CrossRef]
- Guest, G.; Bunce, A.; Johnson, L. How many interviews are enough? An experiment with data saturation and variability. Field Methods 2006, 18, 59–82. [Google Scholar] [CrossRef]
- MacDougall, C.; Fudge, E. Planning and Recruiting the Sample for Focus Groups and In-Depth Interviews. Qual. Health Res. 2001, 11, 117–126. [Google Scholar] [CrossRef]
- Creswell, J.W. Qualitative Inquiry and Research Design: Choosing among Five Approaches, 2nd ed.; Sage Publications: London, UK, 2007. [Google Scholar]
- Parker, C.; Scott, S.; Geddes, A. Snowball Sampling. 2019. Available online: https://methods.sagepub.com/foundations/snowball-sampling (accessed on 21 November 2021).
- Turner, D.W., III. Qualitative interview design: A practical guide for novice investigators. Qual. Rep. 2010, 15, 754. [Google Scholar] [CrossRef]
- McNamara, C. General Guidelines for Conducting Interviews. Available online: https://managementhelp.org/businessresearch/interviews.htm (accessed on 1 August 2021).
- Markle, D.T.; West, R.E.; Rich, P.J. Beyond transcription: Technology, change, and refinement of method. Qual. Soc. Res. 2011, 12. [Google Scholar] [CrossRef]
- Riiskjær, E.; Ammentorp, J.; Kofoed, P.E. The value of open-ended questions in surveys on patient experience: Number of comments and perceived usefulness from a hospital perspective. Int. J. Qual. Health Care 2012, 24, 509–516. [Google Scholar] [CrossRef] [PubMed] [Green Version]
- Braun, V.; Clarke, V. Using thematic analysis in psychology. Qual. Res. Psychol. 2006, 3, 77–101. [Google Scholar] [CrossRef] [Green Version]
- Braun, V.; Clarke, V. Can I use TA? Should I use TA? Should I not use TA? Comparing reflexive thematic analysis and other pattern-based qualitative analytic approaches. Couns. Psychother. Res. 2021, 21, 37–47. [Google Scholar] [CrossRef]
- Glaser, B.G.; Strauss, A.L.; Strutzel, E. The discovery of grounded theory; strategies for qualitative research. Nurs. Res. 1968, 17, 364. [Google Scholar] [CrossRef] [Green Version]
- Pasqualino, R.; Jones, A.W. Resources, Financial Risk and the Dynamics of Growth: Systems and Global Society; Routledge: Abingdon, VA, USA, 2022. [Google Scholar]
- Sterman, J. Business Dynamics: Systems Thinking and Modeling for a Complex World; Irwin/McGraw-Hill: Boston, MA, USA, 2000. [Google Scholar]
- Capra, F.; Luisi, P.L. The Systems View of Life: A Unifying Vision; Cambridge University Press: Cambridge, UK, 2014. [Google Scholar]
- Argyris, C. Strategy, Change, and Defensive Routines; Pitman: Boston, MA, USA, 1985. [Google Scholar]
- Emmerson, R.; Fretz, R.; Shaw, L. Writing Ethnographic Fieldnotes; University of Chicago Press: Chicago, IL, USA, 1995. [Google Scholar]
- Kleiner, A.; Roth, G. How to make experience your company’s best teacher. Harv. Bus. Rev. 1997, 75, 172–177. [Google Scholar]
- March, J.; Sproull, L.; Tamaz, M. Learning from samples of one or fewer. Organ. Sci. 1991, 2, 58–70. [Google Scholar] [CrossRef] [Green Version]
- Morecroft, J.; Sterman, J. Modeling for Learning; Productivity Press: Portland, OR, USA, 1994. [Google Scholar]
- van Maanen, J. Tales of the Field; University of Chicago Press: Chicago, IL, USA, 1988. [Google Scholar]
- Yin, R. Case Study Research; Sage Publications: Newbury Park, CA, USA, 1994. [Google Scholar]
- Arthur, B.W. Increasing Returns and Path Dependence in the Economy; University of Michigan Press: Ann Arbor, MI, USA, 1994. [Google Scholar]
- Meadows, D.M. Thinking in Systems: A Primer; Chelsea Green Publishing: Hartford, VT, USA, 2008. [Google Scholar]
- Department for Business, Energy and Industrial Strategy (BEIS). BEIS Public Attitudes Tracker March 2021, Wave 37, UK. 2021. Available online: https://assets.publishing.service.gov.uk/government/uploads/system/uploads/attachment_data/file/985092/BEIS_PAT_W37_-_Key_Findings.pdf (accessed on 1 November 2021).
- Reuters Institute and University of Oxford. Reuters Institute Digital News Report 2020. 2020. Available online: https://reutersinstitute.politics.ox.ac.uk/sites/default/files/2020-06/DNR_2020_FINAL.pdf (accessed on 1 November 2021).
- The Centre for Climate Change and Social Transformation. Public Opinion in a Time of Climate Emergency. 2019. Available online: https://cast.ac.uk/wp-content/uploads/2020/01/CAST-Briefing-paper-02-Pubic-opinion-in-a-time-of-climate-emergency-min.pdf (accessed on 1 November 2021).
- Wynes, S.; Nicholos, K. The Four Lifestyle Choice That Most Reduce Your Carbon Footprint. 2017. Available online: https://www.lunduniversity.lu.se/article/four-lifestyle-choices-most-reduce-your-carbon-footprint (accessed on 14 November 2021).
- Industry High Level Group. Aviation Benefits Report. 2019. Available online: https://www.icao.int/sustainability/Documents/AVIATION-BENEFITS-2019-web.pdf (accessed on 9 November 2019).
- Air Transport Action Group (ATAG). When the System Stops. Available online: https://aviationbenefits.org/economic-growth/when-the-system-stops/ (accessed on 15 November 2021).
- OAG Worldwide Limited. The Journey to Recovery Starts Here. How and When Will Aviation Recover from COVID-19? 2021. Available online: https://www.oag.com/coronavirus-airline-schedules-data (accessed on 17 November 2021).
- Heathrow Airport. Heathrow H1 2021 Financial Results. 2021. Available online: https://www.heathrow.com/latest-news/heathrow-h1-2021-financial-results (accessed on 20 November 2021).
- Georgidis, P. British Airways Owner Records Biggest Ever Loss. Financial Times. 26 February 2021. Available online: https://www.ft.com/content/8b6198df-5c75-4758-bdd7-195237cd95be (accessed on 17 November 2021).
- Galpin, D.; Ozores, C.; Burroughs, L. The Impact of COVID-19 on Commercial Aviation; ICF: Fairfax, VA, USA, 2020; Available online: https://www.icf.com/insights/transportation/COVID-19-commercial-aviation-impact (accessed on 15 October 2021).
- Delaney, K.J. THIS Could Have Been a Zoom Meeting’: Companies Rethink travel. New York Times. 31 July 2021. Available online: https://www.nytimes.com/2021/07/31/business/business-travel.html (accessed on 16 November 2021).
- Bower, J.; Saxon, S.; Wittkamp, N. Back to the Future? Airline Sector Poised for Change Post COVID-19. McKinsey. 2 April 2021. Available online: https://www.mckinsey.com/industries/travel-logistics-and-infrastructure/our-insights/back-to-the-future-airline-sector-poised-for-change-post-COVID-19 (accessed on 1 November 2021).
- Bows-Larkin, A.; Mander, S.L.; Traut, M.B.; Anderson, K.L.; Wood, F.R. Aviation and Climate Change—The Continuing Challenge; John Wiley and Sons: Hoboken, NJ, USA, 2016; pp. 1–11. [Google Scholar]
- Chiaramonti, D. Sustainable Aviation Fuels: The challenge of decarbonization. Energy Procedia 2019, 158, 1202–1207. [Google Scholar] [CrossRef]
- Whitmarsh, L. Behavioural responses to climate change: Asymmetry of intentions and impacts. J. Environ. Psychol. 2009, 29, 13–23. [Google Scholar] [CrossRef]
- Wilsher, K. France to Ban Some Domestic Flights Where Train Available. The Guardian. 12 April 2021. Available online: https://www.theguardian.com/business/2021/apr/12/france-ban-some-domestic-flights-train-available-macron-climate-convention-mps (accessed on 15 November 2021).
- Turns, A. People Want a Job with Purpose’: Why Businesses Are Becoming More Sustainable. The Guardian. 19 October 2020. Available online: https://www.theguardian.com/guardian-green-jobs/2020/oct/19/people-want-a-job-with-purpose-why-businesses-are-becoming-more-sustainable (accessed on 17 November 2021).
- International Civil Aviation Organisation (ICAO). Aircraft Noise; IATA: Montreal, QC, Canada. Available online: https://www.icao.int/environmental-protection/pages/noise.aspx (accessed on 20 November 2021).
- Clarke, C. Aircraft Noise Effects on Health. 2015. Available online: https://assets.publishing.service.gov.uk/government/uploads/system/uploads/attachment_data/file/446311/noise-aircraft-noise-effects-on-health.pdf (accessed on 20 November 2021).
- Civil Aviation Authority. Aviation Safety. Available online: https://www.caa.co.uk/Consumers/Guide-to-aviation/Aviation-safety/ (accessed on 20 November 2021).
- Ball, J. How Safe Is Air Travel Really. The Guardian. 24 July 2014. Available online: https://www.theguardian.com/commentisfree/2014/jul/24/avoid-air-travel-mh17-math-risk-guide (accessed on 20 November 2021).
- Major of London and London Assembly. Major Launches England’s First Hydrogen Double Decker Buses. 2021. Available online: https://www.london.gov.uk/press-releases/mayoral/englands-first-hydrogen-double-deckers-launched (accessed on 21 November 2021).
- Heathrow Airport. Noise Action Plan 2019–2023. 2019. Available online: https://www.heathrow.com/content/dam/heathrow/web/common/documents/company/local-community/noise/making-heathrow-quiter/noise-action-plan/Noise_Action_Plan_2019-2023.pdf (accessed on 21 November 2021).
- Greenfield, P. Carbon Offsets Used by Major Airlines Based on Flawed System, Warn Experts. The Guardian. 4 May 2021. Available online: https://www.theguardian.com/environment/2021/may/04/carbon-offsets-used-by-major-airlines-based-on-flawed-system-warn-experts (accessed on 20 November 2021).
- Abelvik-Lawson, H.; Wockner, S. Airlines are Selling Carbon Offsets as the Solution to Climate Change. Here’s Why They’re Wrong. Greenpeace. 10 May 2021. Available online: https://www.greenpeace.org.uk/news/airlines-carbon-offsets-solution-climate-change-wrong (accessed on 16 November 2021).
- Etihad Airways Chief Says Carbon Offsets Avoid the Real Challenge of Cutting CO2. Arab News. 17 June 2021. Available online: https://www.arabnews.com/node/1970666/business-economy (accessed on 20 November 2021).
- International Civil Aviation Organisation (ICAO). Corsia Implementation Plan. Available online: https://www.icao.int/environmental-protection/Documents/CorsiaBrochure_8Panels-ENG-Web.pdf (accessed on 20 November 2021).
- Bösehans, G.; Wan, J.; Bolderdijk, J.W. Pay more, fly more? Examining the potential guilt-reducing and flight-encouraging effect of an integrated carbon offset. J. Environ. Psychol. 2020, 71, 101469. [Google Scholar] [CrossRef]
- Gardner, D. Ten lessons in collaboration. Online J. Issues Nurs. 2005, 10, 2. [Google Scholar] [CrossRef] [PubMed]
- Hardin, G. The tragedy of the commons: The population problem has no technical solution; it requires a fundamental extension in morality. Science 1968, 162, 1243–1248. [Google Scholar] [CrossRef] [PubMed] [Green Version]
- Ostrom, E.E.; Dietz, T.E.; Dolšak, N.E.; Stern, P.C.; Stonich, S.E.; Weber, E.U. The Drama of the Commons; National Academy Press: Cambridge, MA, USA, 2002. [Google Scholar]
- Fleming, S. Greta: The Voice of Climate Activism Who Says ‘Listen to the Scientists’. World Economic Forum. 23 September 2019. Available online: https://www.weforum.org/agenda/2019/09/greta-thunberg-climate-change-strikes/ (accessed on 15 November 2020).
- Rathi, A. To Encourage Innovation, Make it a Competition. 2014. Available online: https://hbr.org/2014/11/to-encourage-innovation-make-it-a-competition (accessed on 21 November 2021).
- Deloitte. A Watershed Moment for the Company Car. Available online: https://www2.deloitte.com/uk/en/pages/manufacturing/articles/company-car-tax-rates.html (accessed on 20 November 2021).
- Kuter, B.J.; Offit, P.A.; Poland, G.A. The development of COVID-19 vaccines in the United States: Why and how so fast? Vaccine 2021, 39, 2491. [Google Scholar] [CrossRef] [PubMed]
- Geels, F.W. Technological transitions as evolutionary reconfiguration processes: A multi-level perspective and a case-study. Res. Policy 2002, 31, 1257–1274. [Google Scholar] [CrossRef] [Green Version]
- Kanger, L.; Sovacool, B.K.; Noorkoiv, M. Six policy intervention points for sustainability transitions: A conceptual framework and systematic literature review. Res. Policy 2020, 49, 104072. [Google Scholar] [CrossRef]
- Grubb, M.; Drummond, P.; Poncia, A.; McDowall, W.; Popp, D.; Samadi, S.; Penasco, C.; Gillingham, K.T.; Smulders, S.; Glachant, M.; et al. Induced innovation in energy technologies and systems: A review of evidence and potential implications for CO2 mitigation. Environ. Res. Lett. 2021, 16, 043007. [Google Scholar] [CrossRef]
- Mercure, J.-F.; Sharpe, S.; Vinuales, J.; Ives, M.; Grubb, M.; Lam, A.; Pollitt, H.; Knobloch, F.; Nijsse, F.J.M.M. Risk-opportunity analysis for transformative policy design and appraisal. Glob. Environ. Chang. 2021, 70, 102359. [Google Scholar] [CrossRef]
- Jovanic, N. 5 Types of Bias in Research and How to Make Your Survey Bias Free. 4 July 2021. Available online: https://www.leadquizzes.com/blog/types-of-bias-in-research (accessed on 19 November 2021).
- Ratner, C. Subjectivity and objectivity in qualitative methodology. Qual. Soc. Res. 2002, 3. [Google Scholar] [CrossRef]











| Themes Emerging from Surveys and Interviews | Summary Findings |
|---|---|
| COVID-19 Recovery Recovery from over 18 months of significant restrictions | COVID-19 has caused considerable uncertainty and significant financial impact. Therefore, the challenge of investing in reducing emissions has increased. COVID-19 has also impacted the available skills in the workforce. |
| Public perception and personal views Increasingly negative public image | Majority agreement on climate change concern, but mixed views on aviation’s contribution. However, general agreement that aviation needs to play its part in decarbonisation. |
| The need for change and the speed of progress The speed of progress to address CO2 emissions | Most felt that progress is too slow and will not address issues in time unless accelerated; therefore, ways to incentivise are needed. Aviation’s safety-first approach needs to find ways to accelerate testing and regulation of new technology. |
| Future uncertainty Difficulty in planning and investing with an uncertain future | After COVID-19, it is difficult to forecast demand accurately; however, the biggest uncertainty is in determining which technologies will be successful. Airports are unsure when to invest in ground infrastructure, airlines are uncertain over fleet replacement, and aircraft manufacturers are uncertain about which technology to pursue. |
| Safety and Legislation Challenge between aviation’s safety culture and the need for rapid change | Safety has always been the top priority; therefore, the challenge will be transitioning the industry and pushing boundaries while keeping the industry as safe as it is today. Accelerating certification of new technology will be difficult. |
| Non-CO2 impacts Additional environmental impacts not due to CO2 | Contrails will still exist with SAF or hydrogen and need to be considered. In addition, carbon emissions have temporarily displaced local issues such as noise and air quality as the primary concern. However, these will return as the major issues once carbon emissions are addressed. |
| Themes Emerging from Surveys and Interviews | Summary Findings |
|---|---|
| Alternative Fuels The development of alternative propulsion (e.g., SAF, hydrogen and battery–electric) | SAF was seen as the primary approach for alternative fuels, with battery–electric for short flights. Hydrogen is viewed as a potential long-term option, but there are concerns over technology for all solutions. In addition, most had limited knowledge of alternative fuels. |
| Technology and design The development of new technology to reduce emissions | Improvements for existing technology are likely to become less rapid. However, there is also likely to be new disruptive technology to support a step-change in capability. Technology may prevent the requirement for travel austerity. However, funding for technology development will be a challenge. |
| Restricting growth and limiting consumption Reducing flights to reduce emissions | There are mixed views on the need for restrictions. Many feel that growth is needed to encourage investment. However, others think some restriction is needed to incentivise low-carbon solutions, although some recognise the need for differential restrictions between mature and emerging markets. |
| Taxation and carbon costs Increasing costs to reduce demand | Need a balance of both “carrots and sticks”. Many felt that if taxes were raised, they should be ringfenced for investment in sustainable aviation. |
| Offsetting Carbon offsetting | Most perceive carbon offsetting as ineffective, but some recognise that they are one of the only available solutions and the best option available now. Most concerned about the validity and effectiveness of schemes. |
| Alternatives to flying The use of lower-carbon travel modes | Rail may compete in some areas but is limited to short-haul journeys, and building new routes is expensive. Video conferencing technology has finally provided an alternative for some business travel. |
| Themes Emerging from Surveys and Interviews | Summary Findings |
|---|---|
| Global Collaboration The global nature of aviation | Collaboration was one of the key themes. Aviation is a global industry; therefore, global solutions are required. Collaboration is needed within the industry as well as between countries. |
| Aviation benefits Recognising the positive aspects of aviation | Many felt that balancing aviation benefits with the need to decarbonise was important. The benefits of aviation were highlighted and the need to balance sustainability’s economic, social and environmental aspects. |
| Fairness and equality Recognising both the current global imbalance and the opportunity that aviation brings | Recognition that there is an imbalance between world regions and that restricting growth in developing nations “hard codes” inequality and prevents global “levelling-up”. Nations that have already benefitted from aviation should do more to reduce emissions than developing economies. |
| Government, politics and investment Recognising the support required | Aviation needs government investment and support to succeed in decarbonisation. However, aviation is multinational, whereas governments are not. Government is driven by short-term thinking, not necessarily the long-term strategic thinking needed for supporting decarbonisation. |
| Research Question | Answers |
|---|---|
| Q1. What do aviation professionals think about climate change and aviation’s role? |
|
| Research Question | Answers |
|---|---|
| Q2. What do aviation professionals think are the biggest challenges for the future of aviation? |
|
| Research Question | Answers |
|---|---|
| Q3. What solutions do aviation professionals expect to be the most likely solutions to enable decarbonisation? |
|
| Research Question | Answers |
|---|---|
| Q4. What do aviation professionals think is needed to encourage decarbonisation, and what do they think the obstacles are? |
|
| Leverage Points from [131] | Leverage Points from This Study |
|---|---|
| (vi) Regulation/bureaucracy, (vii) testing infrastructure and support. |
| (ix) Quality of investment. |
| (viii) Taxation on brown technology—subsidy to green technology. |
| (iii) Restricting growth, (iv) offsetting and (v) mitigation |
| (x) Internationally agreed policy to prevent status quo. |
| (i) Impact of COVID-19 and (ii) alternatives to flying. |
Publisher’s Note: MDPI stays neutral with regard to jurisdictional claims in published maps and institutional affiliations. |
© 2022 by the authors. Licensee MDPI, Basel, Switzerland. This article is an open access article distributed under the terms and conditions of the Creative Commons Attribution (CC BY) license (https://creativecommons.org/licenses/by/4.0/).
Share and Cite
Pickard, C.; Pasqualino, R. Long-Term Strategies for the Compatibility of the Aviation Industry with Climate Targets: An Industrial Survey and Agenda for Systems Thinkers. Systems 2022, 10, 90. https://doi.org/10.3390/systems10040090
Pickard C, Pasqualino R. Long-Term Strategies for the Compatibility of the Aviation Industry with Climate Targets: An Industrial Survey and Agenda for Systems Thinkers. Systems. 2022; 10(4):90. https://doi.org/10.3390/systems10040090
Chicago/Turabian StylePickard, Chris, and Roberto Pasqualino. 2022. "Long-Term Strategies for the Compatibility of the Aviation Industry with Climate Targets: An Industrial Survey and Agenda for Systems Thinkers" Systems 10, no. 4: 90. https://doi.org/10.3390/systems10040090
APA StylePickard, C., & Pasqualino, R. (2022). Long-Term Strategies for the Compatibility of the Aviation Industry with Climate Targets: An Industrial Survey and Agenda for Systems Thinkers. Systems, 10(4), 90. https://doi.org/10.3390/systems10040090

