Abstract
The disorderly parking of dockless shared bicycles (DBS) has brought about great challenges to the use and management of shared bicycles. Although previous research related to the DBS industry has covered many patterns, the psychological mechanisms underlying users’ behavior remain unclear. This study proposed an extended TPB model and recruited 334 participants from diverse professions and geographic locations in China to examine the influence of internal and external factors on users’ orderly parking behavior. It was shown that personal moral norms have a significant direct influence on users’ attitudes toward orderly parking and thus influence the behavioral intention of orderly parking. Users’ perception of parking facilities has significant influence on users’ perceived behavior control and intention of orderly parking. This study indicates that cultivation of users’ moral obligation can help improve users’ intention of orderly parking. Furthermore, governments and DBS companies should work together to provide sufficient parking facilities to DBS users.
1. Introduction
Dockless shared bicycles (DBS) have provided a convenient and affordable solution to city dwellers’ first-/last-mile trips since their emergence in 2015 due to the popularity of smartphones and mobile payments all over the world [1]. DBS systems have been widely adopted by municipal governments to promote sustainable modes of transportation [2]. Users can locate the bicycle fleet through the corresponding mobile app, and then they can unlock a bicycle by scanning a QR code on the bicycle they find. In addition, bicycle-sharing systems can reduce the emissions of harmful gases by reducing the use of fuel-burning vehicles and increasing the use of public transportation [3]. Besides the contribution to sustainable transportation, DBS systems also help users improve physical health and bring about economic growth [4].
In 2017, due to the explosive growth of DBS systems, the entire society started to pay attention to this industry to monitor its following development. Besides the convenience brought by the DBS systems, problems also came to light, such as lack of financial sustainability, vulnerability to vandalism, threat to local bicycle industries through low profitability for manufacturers [5], poor management [6], and disorderly parking; these negative aspects gradually overshadowed the advantages and convenience brought by DBS. Due to the free-floating mode, the problem of disorderly parking of DBS has been troubling users, enterprises, and governments. The bicycle-sharing industry was initially defined as a completely independent business model, with the government giving sufficient market freedom, which has brought both growth and regulatory challenges to the industry. Frenken and Schor [7] propose that the expansion of the shared travel business may also bring about some disadvantages, such as the potential deterioration of travel demand, abuse of public space, increase in social injustice, platform monopoly, and long-term destruction of urban environment and social sustainability. In fact, the disorderly parking of shared bicycles in China has totally exceeded expectations since its large-scale nationwide launch. According to the “Shared Bicycle Summer Market Special Report for 2017” in China, 42% of DBS users claimed that disorderly parking was a serious problem and 26.8% said that the problem of disorderly parking was extremely serious [8]. To achieve the sustainable development of the DBS industry, it is very urgent to find out how to promote users’ ordered parking behavior.
Previously, research related to the DBS industry has maintained a high degree of interest, and various countermeasures to different problems have also been continuously proposed. However, the problem of disorderly parking of shared bicycles is still difficult to solve. Previous research on dockless bicycle sharing has mainly focused on usage patterns [9,10,11,12], its influence on travel congestion and efficiency [13,14,15], travel modes [5,16], and the environment [17,18,19]. “Electric fencing” was also proposed to help reduce disorderly parking [20]. However, the psychological mechanisms underlying users’ behavior remain unclear. Thus, this study focuses on the users’ disorderly parking behavior of DBS from the psychological perspective.
The theory of planned behavior (TPB) is one of the most widely used frameworks for studying individual behaviors [21]. The TPB deconstructs people’s behavior into intention and perceived behavioral control (PBC), which in turn depends on three direct predictors: attitude, subjective norm, and perceived behavioral control. Attitude is one’s favorable or unfavorable evaluation of the consequences of the behavior; a subjective norm with regard to the perceived social pressure towards the consequences of the behavior; and PBC refers to the feasibility of executing the behavior in a corresponding context [22]. These three determinants are influenced by behavioral, normative, and control beliefs. TPB has proven its applicability in many areas, such as the adoption of alternative transportation [23], energy conservation [24], low carbon consumption [25], etc. Hence, this study uses TPB as the basic theoretical framework to construct the psychological mechanisms of DBS users’ parking behavior.
To examine the behavior of disorderly parking shared bicycles from the user perspective, the present research aimed to (1) propose an integrated theoretical framework to examine the influence of individual and social environmental factors on disorderly parking behavior; (2) conduct a questionnaire survey to collect data and test the framework; and (3) derive policy implications for DBS.
The structure of this paper is as follows. In Section 2, we reviewed the studies about the theory of planned behavior and other constructs and then proposed hypotheses and the research structure. In Section 3, we described the methodology. In Section 4, we presented the procedure of data analysis and discussion. In Section 5, we summarized the academic and practical contributions of this research and drew conclusions.
2. Hypothesis Deduction
In the research employing the theory of planned behavior, perceived risk is a construct that is often associated with negative expectations. Pavlou [26] believes that perceived risk is the subjective prediction of some kind of loss that users encounter in the process of pursuing desired results. Dowling and Staelin [27] mentioned that perceived risk is consumers’ perception of uncertainty and unfavorable results in the purchase of products or services. The PE construct of this study is a subjective expectation of the consequences of users’ disorderly parking of DBS, which is like the existence of perceived risk. A few studies focused on the usage, parking, or search costs [28,29,30]. However, the impact of penalty incentives on users’ behavior is rare, hence we considered it necessary to explore the impact of punishment on users’ attitude to and behavioral intention of orderly parking behavior in this study. Based on this, the following hypotheses were proposed:
H1: Penalty (PE) has significant influence on attitudes (ATT) of DBS users.
H2: PE has significant influence on users’ behavioral intentions of orderly parking (BI).
The rapid development of the DBS industry has left many users unable to adapt to the new cycling culture, and most of them are still stuck in the old pattern of using their own bicycles. As the damage or loss of a personal bicycle owned by an individual leads to a negative loss, users are careful when parking it. On the contrary, DBS users do not have such concerns as the losses and consequences of disorderly parking will not cause a direct loss to users. In previous studies using the planned behavior theory, Bazargan-Hejazi et al. [31] found that attitude had the strongest explanatory power for behavioral intention in the behavioral study of mobile phone use while driving; Valle et al. (2005) also confirmed the influence of attitude on behavior intention in their study on resource recovery participation behavior. Therefore, this study proposed hypothesis H3: ATT has a significant influence on BI.
According to the findings of [32] on the causes of disorderly parking of shared bicycles, the publicity efforts of the government, enterprises, and the social media to regulate the parking behavior of shared bicycles are considered insufficient. The lack of publicity directly leads to the standard parking information not being able to cover a sufficiently wide user group, which results in difficulty in embedding and reinforcing regulated parking in the user community. Secondly, copycat behavior is also considered to be one of the reasons for disorderly parking by users of shared bicycles. Copycatting refers to the behavior of users who are influenced by the disorderly parking of other users and then park shared bicycles out of order. This phenomenon also reflects that users do not feel social pressure in the current social environment, especially the constraints of mutual supervision within the user group. In addition, Wan et al. [33] confirmed that subjective norms significantly enhance the resource–recycle behavior in their research, and [34] also confirmed the influence of subjective norms on behavioral intention in their research on the online learning mode of college students. Based on the above literature, this study proposed hypothesis H4: Subjective norms (SN) have a significant influence on BI.
The findings of Jiang, Ou, and Wei [32] conclude those factors that hinder users from parking shared bicycles orderly are parking space, parking facilities, parking guidance, etc. These supporting facilities are the infrastructure that failed to follow up with the rapid development of the bicycle-sharing industry. The lack of parking facilities and parking guidance brings barriers to users’ regulated parking behavior to some extent. Taylor and Todd [35] broke down the control belief into favorable conditions and self-efficacy. Favorable conditions are mainly related to time, money, and resources. It is easy to associate users’ disorderly parking of shared bicycles with external conditions such as time and parking facilities. Users’ DBS parking behavior is not only affected by factors such as their own time and willingness, but also by external conditions. DBS operators and governments have the obligation to provide users with corresponding parking facilities to ensure that users can park shared bicycles according to regulations. Therefore, the favorable conditions of control belief are specially translated into supporting parking facilities, which is called perception of parking facilities (PPF). Its operational definition is as follows: users’ perception of the adequacy of supporting facilities for DBS. To sum up, this study proposed hypothesis H5: PPF has a significant influence on the users’ perceived behavior control (PBC); H6: PPF has a significant influence on BI.
Si et al. [36] found out that perceived behavioral control is one of the most important factors driving users’ sustainable usage intention of DBS. Lin [37] argued that perceived behavioral control has a significant impact on behavioral intention in his research on user participation in online communities. In view of the wide applicability of the theory of planned behavior (TPB) in many fields, this study retained the main framework of the TPB and proposed hypothesis H7: PBC has a significant influence on BI.
Based on public attributes and social attributes of shared bicycle services, we believed that users’ moral attributes should be added to the research structure of this study. However, early studies were controversial as to how to integrate moral attributes into the original framework of the TPB. Ajzen [22] believed that the ways in which moral norms influence behavior are mainly indirectly influenced by various constructs of the TPB, which also means that moral norms are highly correlated with some constructs of the TPB. However, Harland et al. [38] believed that moral norms mainly affect behaviors directly, which means that they are not closely related to the original framework of the TPB. Klöckner [39] conducted a meta-analysis of the studies at that time, and the results support Ajzen’s view. Klöckner believes that part of the influence of moral norms on intentions is mediated by attitudes. People will not simply consider whether the behavior is in line with personal values, but will consider the advantages and disadvantages of the behavior together. Shin and Hancer [40] proved the influence of moral norms on purchasing intention when investigating consumers’ local food purchasing behavior. Leeuw et al. [41] found that the inclusion of moral norms in the TPB could better predict behavioral intention, which increased the overall variation explanation from 61% to 73% in the case of consumers’ purchase of fair-trade products. Therefore, this study proposed hypothesis H8: Personal moral norms (PMN) have a significant influence on ATT; H9: PMN have a significant influence on BI.
This study focused on the relevant factors affecting the parking behavior of DBS users and combined the literature on the TPB and the parking behavior of DBS users, deduced and put forward nine hypotheses. The theoretical model of this study is as Figure 1.
Figure 1.
Theoretical model.
3. Method
Based on previous research, this study first developed the measurement items representing penalty, moral norms, and perception of parking facilities and adapted them to the bicycle-sharing context. One advisor along with the authors reviewed the entire survey to make sure it was easy to understand and complete. Secondly, 30 respondents were invited to answer the questionnaire to collect data for a pre-test and modification of the questionnaire was then performed according to the results of the pre-test. Thirdly, a formal online questionnaire test was administered to collect data, and the data were analyzed using structural equation modeling (SEM) with IBM AMOS 22 and IBM SPSS 25.
4. Results and Discussion
4.1. Pre-Test
In the pre-questionnaire process, the respondents with experience of shared bicycles were invited to fill in the questionnaire online. The pre-test stage included two parts: item description adjustment and project analysis. At that stage, each respondent was asked whether there was any part of the question items that needed to be adjusted after filling in the questionnaire so as to confirm that the questionnaire content was consistent with the researchers’ intention. In the process of item analysis, we analyzed the questionnaire answers of 30 respondents and tested whether the items were reasonable from the perspective of discrimination.
4.1.1. Item Description Adjustment
In order to make the questionnaire items easier and correctly understood by the respondents, the researchers needed to fully communicate with each respondent who completed the pre-test questionnaire and ask them whether they found any unintelligible items and whether the wording of the questions was clear and reasonable in the process of answering. The respondents found it difficult to accurately understand four items, including PE2, SN2, PBC4, and PMN4. Therefore, we adjusted the expression of the items without changing the meaning of the items to help the interviewees understand them.
4.1.2. Item Analysis
This study used item analysis to test the reliability and validity of the scale. The specific method was as follows: Firstly, the sum of all items from each single sample was calculated, and then all the samples were sorted by total score from the lowest to the highest, with the first 27% regarded as the low-score group and the last 27% as the high-score group. Then, an independent samples t-test was used to test the difference between the high-score and low-score groups. If there was a significant difference, it would indicate that the scale items were properly designed; otherwise, it would indicate that the scale items could not effectively distinguish information and should be deleted [42,43,44]. Item PBC3 was deleted in this process.
4.2. Formal Test
4.2.1. Demographic Characteristics
The formal test phase recruited an online questionnaire to record respondents’ answers to the questionnaire. All the respondents had been confirmed to have experience in using shared bicycles in Hangzhou through WeChat before they received the questionnaire link. A total of 334 valid questionnaires were collected. The socioeconomic demographic characteristics of the respondents are shown in Table 1.
Table 1.
Demographic characteristics of the respondents.
As can be seen from the table above, the gender distribution of the respondents in this study was relatively balanced, with 58.1% of the respondents under 30, 36.2%—between 31 and 40, 86.5% of the respondents with a college degree or equivalent education, and 69.2% of the respondents using DBS around 10 times per month. Data features show that the respondents in this study were young and well-educated, which is consistent with the characteristics of user groups reported by bicycle-sharing users [45].
4.2.2. Reliability Analysis
In this study, Cronbach’s α was used as the index to measure the internal consistency of the data. Santos pointed out that Cronbach’s α of a construct should be greater than 0.7 [46]. Choi et al. [47] mentioned that the corrected item to the total value of each item in the construct must be greater than 0.4, and Cronbach’s α of the construct would stay unchanged after deleting any item. Only this would indicate that the constructs have good internal consistency and the reliability of the scale reached an acceptable level. According to this criterion, PMN1 in the PMN construct and PBC3 in the PBC construct were deleted. After deletion, the reliability of the PMN construct increased from 0.694 to 0.752 and the reliability of the PBC construct increased from 0.734 to 0.749. Each item in the construct met the requirement that corrected the item to ensure the total value was greater than 0.4 (see Table 2).
Table 2.
Results of the reliability analysis.
4.2.3. Test of Normality
Since the SEM method used in this study requires that the sample data conform to the assumption of normal distribution, the skewness and kurtosis of the sample data collected from the questionnaire were tested in this study. The results show that the absolute value of skewness was less than 3 and the absolute value of kurtosis was less than 8, which meets the basic requirements of univariate normality [48]. The results of the normality distribution test are shown in Table 3.
Table 3.
Results of the normality test.
4.2.4. Test of Unidimensionality
Principal component analysis was used to test the unidimensionality of each construct. In this study, the SPSS25 software was used to extract new factors with eigenvalues greater than 1 from each construct. The results showed that the KMO values of all the dimensions were greater than 0.5 and the significance of Bartlett’s sphericity test was less than 0.05, indicating that it was suitable for factor analysis [49,50]. In the process of testing, it was found that the commonality of item PE2 (0.377) was less than the standard (0.40), hence it was deleted. Commonality of all the items in other constructs was greater than 0.40 and was retained [51]. All the items in each construct participated in the extraction process of new factors, and each construct could only extract a new factor with an eigenvalue greater than 1 [52], which indicated good unidimensionality [53]. The results of the exploratory factor analysis are shown in Table 4.
Table 4.
Results of the unidimensionality test.
4.2.5. Confirmatory Factor Analysis
In this study, IBM AMOS 22 was used to perform bootstrap tests 2000 times to test the correlation between all the constructs as confirmatory factor analysis required the samples to satisfy the hypothesis of linear correlation between all the constructs. According to the results of the bias-corrected correlation estimation method, the correlation coefficient between the PE construct and the PPF construct was not significant (r = −0.122, p = 0.101), and the correlation coefficient between the two constructs was significant only when PPF1 was deleted (r = −0.178, p = 0.020). Therefore, we removed PPF1 out of the PPF construct. At the same time, the correlation coefficient between the PPF construct and the BI construct was not significant (r = 0.180, p = 0.071), and the correlation coefficient was significant only when BI2 was deleted (r = 0.210, p = 0.033), hence item BI2 was deleted. So far, there were significant linear correlations between all the constructs, which was suitable for confirmatory factor analysis.
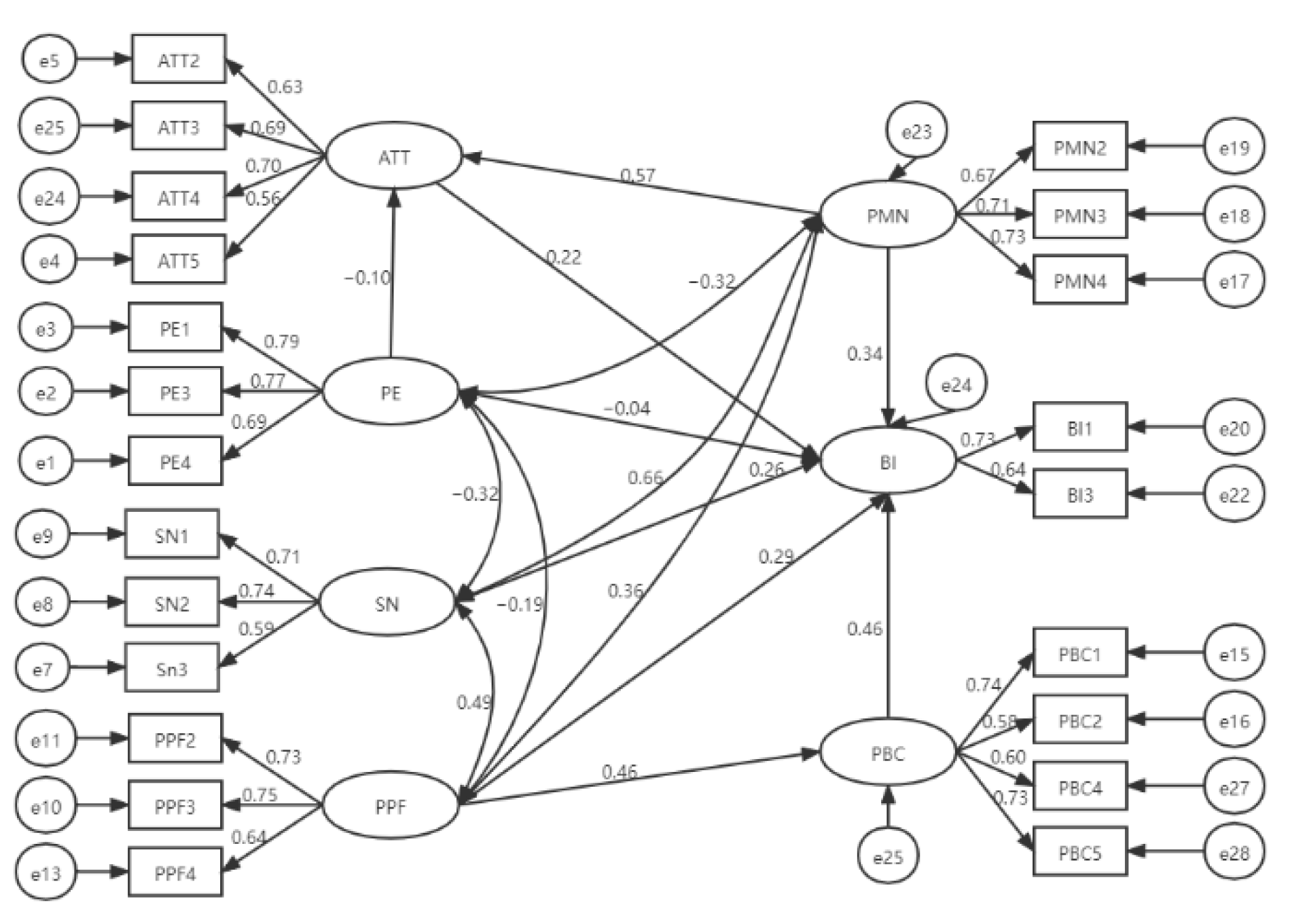
Confirmatory factor analysis (CFA) was used to test whether the items of each construct had acceptable factor loading on their corresponding construct. Furthermore, the collinearity problem between the constructs due to high correlation was also tested, namely, convergence validity and discriminant validity. The convergence validity was measured by factor loading, standard error, t-value, average variation extraction (AVE), and combination reliability (CR). Furthermore, the square root of the AVE value was used to make comparison with the correlation coefficients between different constructs to verify the discriminant validity. The preliminary results showed that the correlation coefficient between the ATT construct and the BI construct, the correlation coefficient between the SN construct and the PMN construct, and the correlation coefficient between the SN construct and the BI construct were larger than the square root of the corresponding AVE value. After item ATT1 (factor loading = 0.62), item SN4 (factor loading = 0.61), and item PMN5 (factor loading = 0.55) were deleted, the correlation coefficients between the corresponding constructs decreased and were less than the square root of the corresponding AVE value. Meanwhile, the results showed that the overall fit indices of the model were as follows: χ2/df = 2.222, GFI = 0.892, CFI = 0.901, IFI = 0.903, TLI = 0.878, RMSEA = 0.061, SRMR = 0.061, which reached the acceptable level [54]. Therefore, ATT1, SN4, and PMN5 were deleted, and then the formal confirmatory factor analysis was performed. The results of the confirmatory factor analysis are shown in Figure 2.
Figure 2.
Results of the CFA.
In terms of convergent validity, the CR value of each construct was above 0.60, which indicates good combination reliability. In addition, the factor loading of the items in each construct was greater than 0.50, the t-values were greater than 1.96, and the AVE values of each dimension were greater than 0.40. To sum up, the scale had convergent validity [55]. Table 5 shows the convergent validity test results.
Table 5.
Results of the convergent validity test.
Bias-corrected correlation analysis was performed based on the constructs after deleting the items, and the results showed that the correlation coefficients of each construct were all less than 0.70, indicating that the collinearity of multiple variables was not obvious, and the square root of the AVE value of each construct was greater than the absolute values of the correlation coefficients, indicating that the scale had appropriate discriminant validity [55]. Table 6 shows the discriminant validity test results.
Table 6.
Results of the discriminant validity test.
4.2.6. Path Analysis
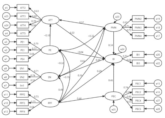
In this study, a structural equation model (SEM) was established with the Amos 22 software according to the research framework, and the maximum likelihood method was used for estimation. Bootstrap calculations were performed 2000 times with a confidence interval of 95% to test the direct effect and the mediating effect [56]. The results showed that the overall fit indices of the model were as follows: χ2/df = 2.371, GFI = 0.885, CFI = 0.886, IFI = 0.887, TLI = 0.864, RMSEA = 0.064, SRMR = 0.085, which reached the acceptable level [54]. Figure 3 shows the standardized path analysis results.
Figure 3.
Standardized results of the path analysis.
According to the path analysis results, the standardized results of the direct and indirect effects of the nine hypothetical paths proposed in this study are shown in Table 7. We used bias-corrected significance to test the direct and indirect effects, and unstandardized standard deviation and unstandardized path coefficients were used to further verify the significance of indirect effects by the cumulative product method [57]. The results of the cumulative product method are shown in Table 8. The verification results of all hypotheses are shown in Figure 4.
Table 7.
Results of the direct and indirect effect.
Table 8.
Results of the mediated effect.
Figure 4.
Results of the hypotheses test.
5. Discussion
Hypothesis 1 is invalid. The direct influence coefficient of the PE construct and the ATT construct was −0.101, and the bias-corrected significance was 0.300, which was not significant (p > 0.05). That means the PE construct did not have a direct significant effect on the ATT construct, hence H1 was rejected. The penalty measures for DBS users’ disorderly parking can be divided into financial penalty, credit penalty, and right of use penalty. Practically, these measures not only have difficulty in enforcing, but also vary from person to person in terms of penalty extent. Early DBS companies did not have penalty measures for disorderly parking, hence users would not have the psychological burden of the corresponding negative consequences. At present, most DBS companies have implemented measures of riding range limitation and redistribution fee for disorderly parking, but disorderly parking has not been eradicated, which means that such soft penalty measures by increasing the use cost are acceptable to most users. Gao Liangpeng et al. believe that the disorderly parking behavior of DBS users could be regarded as a policy compliance problem related to users’ behavioral intentions and decision-making motivation, and economic incentives can help develop good parking habits [58]. Therefore, in order to cultivate the users’ good parking habits, in addition to the current penalty measures, there is also a need for more incentives.
Hypothesis 2 is invalid. The direct influence coefficient between the PE construct and the BI construct was −0.039, and the bias-corrected significance was 0.552, which was not significant (p > 0.05); the indirect influence coefficient between the PE construct and the BI construct was –0.022, the bias-corrected significance was 0.212, and the Z-value of multiplication was less than 1.96, which was also not significant (p > 0.05); the overall influence coefficient between the PE construct and the BI construct was −0.061, and the bias-corrected significance was 0.416, which was not significant (p > 0.05). The research of Yacan Wang et al. shows that users with a higher willingness to park in order believe that financial penalties and a credit system are less effective [59]. In this study, 86.5% of the respondents had a Bachelor’s degree or similar professional qualification, which shows that the overall quality of the respondents was high. The average value of the BI construct was 6.12, the median was 6, and the mode was 6, which shows that the overall orderly parking intention of the respondents was high. Therefore, penalties for disorderly parking behavior have no significant influence on orderly parking behavior, which is also consistent with the research results of Wang, Jia, Zhou, Charlton, Hazen, and Applications [59].
Hypothesis 3 is invalid. The direct influence coefficient between the ATT construct and the BI construct was 0.222, and the bias-corrected significance was 0.108, which was not significant (p > 0.05). Users’ attitude towards orderly parking had no direct significant effect on orderly parking behavioral intention. This result does not comply with most studies based on the theory of planned behavior. It is speculated that since the development of shared bikes has gone through a period of time, the idea that shared bikes should be parked according to regulations has actually been deeply rooted in users’ minds, so that most users do have a correct and positive attitude toward orderly parking. However, in the end, attitude is no longer dominant when parking shared bicycles. Instead, other influencing factors are more important. This study speculated that after a period of development, in fact, the idea that shared bicycles need to be parked according to regulations has been deeply rooted in people’s minds, so that most users have a correct and positive attitude toward parking. However, when users park shared bicycles, the effect of attitude on behavioral intention is obviously weaker than other interfering factors. For example, some users are forced to park disorderly in places where vehicles are stranded during peak hours [11] and suffer from poor use experience [59] and lack of parking facilities [60,61].
Hypothesis 4 is invalid. The direct influence coefficient between the SN construct and the BI construct was 0.259, and the bias-corrected significance was 0.088, which was not significant (p > 0.05). The SN construct did not have a direct significant effect on the BI construct. Similar results were also obtained in other fields of research. For example, Teo found SN had no significant influence on BI in his research about the technology usage behavior of teachers in the teaching process. They speculated that this was due to the teachers’ rich teaching experience, which meant that the teaching methods were relatively mature and could not be changed without the request of the school [62]. Since most users have experience using private bicycles before using DBS, it is understandable that they follow their original parking behavior to park DBS. Lin also obtained the same result in the study of users’ behavior in using online communities. Lin speculated that this may be so since using online communities is a very self-centered behavior and that 43% of the respondents spent more than five hours a day online, which might have signified Internet dependence [37]. Orderly parking is a prosocial behavior; it also requires a trade-off between personal convenience and benefits to society [63,64]. However, there is no widely accepted definition of orderly parking of DBS so far, hence bicycle-sharing users themselves do not feel the expectation of so-called orderly parking behavior from other users or friends and relatives around them.
Hypothesis 5 is valid. The direct influence coefficient between the PPF construct and the PBC construct was 0.464, and the bias-corrected significance was 0.001, which was significant (p < 0.05). Users’ perception of parking facilities had a direct positive significant effect on the users’ perceived behavior control. This means that the more users perceive the supporting facilities of DBS, the higher their perceived control over the intention of orderly parking. Previous research found out that a lack of parking spots and limited parking facilities are associated with lower intentions of orderly parking [59,60,61]. This is also consistent with our findings.
Hypothesis 6 is valid. The direct influence coefficient between the PPF construct and the BI construct was –0.293, and bias-corrected significance was 0.003, which was significant (p < 0.05). The indirect influence coefficient between the PPF construct and the BI construct was 0.212, and the bias-corrected significance was 0.001. The Z-value of the multiplication method was greater than 1.96, which was significant (p < 0.05). The overall influence coefficient between the PPF construct and the BI construct was −0.081, and the bias-corrected significance was 0.435, which was not significant (p > 0.05). Such a result was obviously different from the author’s expectations. According to the results, after the addition of DBS parking facilities and equipment, users’ perception of parking facilities would be improved, yet users’ behavioral intention of orderly parking would then decrease. The possible explanation here is that when the parking facilities for DBS have already met the demand, if the facilities continue to be added, the psychological construct of parking bicycles in a standardized way of DBS users would be relaxed, and then the expectations would be violated. On the other hand, due to the addition of more DBS parking facilities, it is easier for users to park DBS in good order. In other words, with the cost of orderly parking decreased, through mediation of the PBC construct, the behavioral intention of orderly parking would be significantly increased among DBS users. The addition of more supporting facilities for DBS would also enhance users’ behavioral intention of orderly parking. However, considering the positive and negative direct and indirect effects, the addition of supporting facilities for DBS cannot significantly affect users’ behavioral intentions of orderly parking overall; that is, complete supporting facilities for DBS cannot achieve the effect of eliminating users’ disorderly parking behaviors.
Hypothesis 7 is valid. The direct influence coefficient between the PBC construct and the BI construct was 0.456, and the bias-corrected significance was 0.001, which was significant (p < 0.05). The PBC construct can produce a direct positive significant effect on the BI construct. This indicates that the enhancement of users’ control over orderly parking of DBS can significantly improve the orderly parking intention, that is, users’ behavioral intention of orderly parking is amplified.
Hypothesis 8 is valid. The direct influence coefficient between the PMN construct and the ATT construct was 0.569, and the bias-corrected significance was 0.001, which was significant (p < 0.05). The PMN construct had a direct positive significant effect on the ATT construct. This indicates that the stronger the users’ moral condemnation of disorderly parking, the better their attitude is when parking shared bicycles in accordance with the regulations, that is, users’ strict moral constraints make them have a better attitude to orderly parking behavior.
Hypothesis 9 is valid. The direct influence coefficient between the PMN construct and the BI construct was 0.343, and the bias-corrected significance was 0.002, which was significant (p < 0.05). The indirect influence coefficient between the PMN construct and the BI construct was 0.126, the bias-corrected significance was 0.068, and the z-value of the multiplication method was less than 1.96, which was not significant (p > 0.05). The overall influence coefficient between the PMN construct and the BI construct is 0.469, and the bias-corrected significance was 0.002, which was significant (p > 0.05). The PMN construct had a direct and significant effect on the BI construct, and although it did not have an indirect and significant effect, it can still have an overall significant effect on the BI construct. Fujii [65] pointed out that activating moral obligation would be effective in increasing orderly parking behavioral intention, but not sufficiently effective with respect to decreasing the behavior. This indicates that the stronger the users’ moral condemnation of disorderly parking, the stronger the users’ behavioral intention of parking according to the regulations when using shared bicycles. In other words, users’ strict moral constraints amplify their behavioral intention of orderly parking.
6. Conclusions
In conclusion, this study proposed an extended model based on the planned behavior theory. It also proved that users’ personal moral norms and perception of parking facilities have a direct and significant impact on users’ orderly parking behavior intention. The findings strengthen our understanding of moral and prosocial behavior and develop an extended TPB framework integrating internal and external factors, thus guiding future studies on users’ orderly parking behavior. It is worth noting that the findings also provide insights and suggestions for the government and DBS companies. To promote orderly parking and achieve sustainable development of DBS, the improvement of users’ moral obligation is essential. In addition, increasing parking space and developing various forms of parking facilities are effective ways to enhance users’ perception of parking facilities and promote users’ intention of orderly parking.
Finally, there are some limitations of this study. On the one hand, we measured behavioral intention instead of actual behavior because we found it very hard to get the true results of users’ parking behavior. It may also hurt the feelings of those respondents who park DBS disorderly. On the other hand, the regional distribution of the respondents was not even, therefore, the authors could not test if there were differences in the behavioral modes of respondents from different regions. Another limitation is that only the influence of penalties on users’ orderly parking attitude and intention was discussed in this study; it is worth analyzing the influence of rewards or incentives on users’ orderly parking attitude and intention in future studies. In addition, only limited influential factors can be taken into consideration when using the TPB framework, for example, the influence of context, knowledge, and habit is hard to test in the TPB.
Author Contributions
Conceptualization, W.W. and C.Y.; methodology, C.G.; formal analysis, C.G.; investigation, W.W. and C.Y.; writing—original draft preparation, W.W.; writing—review and editing, C.G. All authors have read and agreed to the published version of the manuscript.
Funding
This work was supported by Changshu Institute of Technology [grant numbers KYZ2020065Q].
Institutional Review Board Statement
Not applicable.
Informed Consent Statement
Not applicable.
Conflicts of Interest
The authors declare no conflict of interest.
References
- Zhao, D.; Wang, D. The research of tripartite collaborative governance on disorderly parking of shared bicycles based on the theory of planned behavior and motivation theories—A Case of Beijing, China. Sustainability 2019, 11, 5431. [Google Scholar] [CrossRef] [Green Version]
- Chen, Z.; van Lierop, D.; Ettema, D. Dockless bike-sharing systems: What are the implications? Transp. Rev. 2020, 40, 333–353. [Google Scholar] [CrossRef]
- Qiu, L.-Y.; He, L.-Y. Bike sharing and the economy, the environment, and health-related externalities. Sustainability 2018, 10, 1145. [Google Scholar] [CrossRef] [Green Version]
- Otero, I.; Nieuwenhuijsen, M.; Rojas-Rueda, D. Health impacts of bike sharing systems in Europe. Environ. Int. 2018, 115, 387–394. [Google Scholar] [CrossRef] [PubMed]
- Gu, T.; Kim, I.; Currie, G. To be or not to be dockless: Empirical analysis of dockless bikeshare development in China. Transp. Res. Part A Policy Pract. 2019, 119, 122–147. [Google Scholar] [CrossRef]
- Du, M.; Cheng, L.J.S. Better understanding the characteristics and influential factors of different travel patterns in free-floating bike sharing: Evidence from Nanjing, China. Sustainability 2018, 10, 1244. [Google Scholar] [CrossRef] [Green Version]
- Frenken, K.; Schor, J. Putting the sharing economy into perspective. In A Research Agenda for Sustainable Consumption Governance; Edward Elgar Publishing: Cheltenham, UK, 2019. [Google Scholar]
- Wang, Y.; Yang, Y.; Wang, J.; Douglas, M.; Su, D. Examining the influence of social norms on orderly parking behavior of dockless bike-sharing users. Transp. Res. Part A Policy Pract. 2021, 147, 284–296. [Google Scholar] [CrossRef]
- Li, X.; Zhang, Y.; Sun, L.; Liu, Q.J.E. Free-floating bike sharing in jiangsu: Users’ behaviors and influencing factors. Energies 2018, 11, 1664. [Google Scholar] [CrossRef] [Green Version]
- Chen, J.; Zhang, Y.; Zhang, R.; Cheng, X.; Yan, F. Analyzing users’ attitudes and behavior of free-floating bike sharing: An investigating of Nanjing. Transp. Res. Procedia 2019, 39, 634–645. [Google Scholar] [CrossRef]
- Pan, L.; Cai, Q.; Fang, Z.; Tang, P.; Huang, L. A deep reinforcement learning framework for rebalancing dockless bike sharing systems. In Proceedings of the AAAI Conference on Artificial Intelligence, Honolulu, HI, USA, 27 January–1 February 2019; pp. 1393–1400. [Google Scholar]
- Ai, Y.; Li, Z.; Gan, M.; Zhang, Y.; Yu, D.; Chen, W.; Ju, Y. A deep learning approach on short-term spatiotemporal distribution forecasting of dockless bike-sharing system. Neural Comput. Appl. 2019, 31, 1665–1677. [Google Scholar] [CrossRef]
- Faghih-Imani, A.; Anowar, S.; Miller, E.J.; Eluru, N. Hail a cab or ride a bike? A travel time comparison of taxi and bicycle-sharing systems in New York City. Transp. Res. Part A Policy Pract. 2017, 101, 11–21. [Google Scholar] [CrossRef]
- Wang, M.; Zhou, X. Bike-sharing systems and congestion: Evidence from US cities. J. Transp. Geogr. 2017, 65, 147–154. [Google Scholar] [CrossRef]
- Fan, Y.; Zheng, S. Dockless bike sharing alleviates road congestion by complementing subway travel: Evidence from Beijing. Cities 2020, 107, 102895. [Google Scholar] [CrossRef]
- Zhou, S.; Ni, Y.; Zhang, X. Effects of Dockless Bike on Modal Shift in Metro Commuting: A Pilot Study in Shanghai (No. 18-04973). In Proceedings of the Transportation Research Board 97th Annual Meeting, Washington DC, USA, 7–11 January 2018. [Google Scholar]
- Fishman, E.; Washington, S.; Haworth, N. Bike share’s impact on car use: Evidence from the United States, Great Britain, and Australia. J. Transp. Geogr. 2014, 31, 13–20. [Google Scholar] [CrossRef] [Green Version]
- Zhang, Y.; Mi, Z. Environmental benefits of bike sharing: A big data-based analysis. Appl. Energy 2018, 220, 296–301. [Google Scholar] [CrossRef]
- Kou, Z.; Wang, X.; Chiu, S.F.A.; Cai, H. Quantifying greenhouse gas emissions reduction from bike share systems: A model considering real-world trips and transportation mode choice patterns. Resour. Conserv. Recycl. 2020, 153, 104534. [Google Scholar] [CrossRef]
- Zhang, Y.; Lin, D.; Mi, Z. Electric fence planning for dockless bike-sharing services. J. Clean. Prod. 2019, 206, 383–393. [Google Scholar] [CrossRef]
- Yuriev, A.; Dahmen, M.; Paillé, P.; Boiral, O.; Guillaumie, L. Pro-environmental behaviors through the lens of the theory of planned behavior: A scoping review. Resour. Conserv. Recycl. 2020, 155, 104660. [Google Scholar] [CrossRef]
- Ajzen, I. The theory of planned behavior. Organ. Behav. Hum. Decis. Processes 1991, 50, 179–211. [Google Scholar] [CrossRef]
- Muñoz, B.; Monzon, A.; López, E. Transition to a cyclable city: Latent variables affecting bicycle commuting. Transp. Res. Part A Policy Pract. 2016, 84, 4–17. [Google Scholar] [CrossRef]
- Allen, S.; Marquart-Pyatt, S.T. Workplace energy conservation at Michigan state university. Int. J. Sustain. High. Educ. 2018, 19, 114–129. [Google Scholar] [CrossRef]
- Jiang, X.; Ding, Z.; Liu, R. Can Chinese residential low-carbon consumption behavior intention be better explained? The role of cultural values. Nat. Hazards 2019, 95, 155–171. [Google Scholar] [CrossRef]
- Pavlou, P.A. Consumer acceptance of electronic commerce: Integrating trust and risk with the technology acceptance model. Int. J. Electron. Commer. 2003, 7, 101–134. [Google Scholar]
- Dowling, G.R.; Staelin, R. A model of perceived risk and intended risk-handling activity. J. Consum. Res. 1994, 21, 119–134. [Google Scholar] [CrossRef]
- Chen, C.-F.; Chen, Y.-X.; Mu, P.-J.; Yu, Y.-H. Beyond adoption of shared bike: A case study on antecedents and consequences of brand attachment in Taiwan. Res. Transp. Bus. Manag. 2020, 40, 100574. [Google Scholar] [CrossRef]
- Chen, C.-F.; Huang, C.-Y. Investigating the effects of a shared bike for tourism use on the tourist experience and its consequences. Curr. Issues Tour. 2021, 24, 134–148. [Google Scholar] [CrossRef]
- Li, Q.; Wang, Y.; Li, K.; Chen, L.; Wei, Z. Evolutionary dynamics of the last mile travel choice. Phys. A Stat. Mech. Appl. 2019, 536, 122555. [Google Scholar] [CrossRef]
- Bazargan-Hejazi, S.; Teruya, S.; Pan, D.; Lin, J.; Gordon, D.; Krochalk, P.C.; Bazargan, M. The theory of planned behavior (TPB) and texting while driving behavior in college students. Traffic Inj. Prev. 2017, 18, 56–62. [Google Scholar] [CrossRef] [Green Version]
- Jiang, Q.; Ou, S.-J.; Wei, W. Why shared bikes of free-floating systems were parked out of order? A preliminary study based on factor analysis. Sustainability 2019, 11, 3287. [Google Scholar] [CrossRef] [Green Version]
- Wan, C.; Shen, G.Q.; Choi, S. Experiential and instrumental attitudes: Interaction effect of attitude and subjective norm on recycling intention. J. Environ. Psychol. 2017, 50, 69–79. [Google Scholar] [CrossRef]
- Park, S.Y. An analysis of the technology acceptance model in understanding university students’ behavioral intention to use e-learning. J. Educ. Technol. Soc. 2009, 12, 150–162. [Google Scholar]
- Taylor, S.; Todd, P. Decomposition and crossover effects in the theory of planned behavior: A study of consumer adoption intentions. Int. J. Res. Mark. 1995, 12, 137–155. [Google Scholar] [CrossRef]
- Si, H.; Shi, J.-g.; Tang, D.; Wu, G.; Lan, J. Understanding intention and behavior toward sustainable usage of bike sharing by extending the theory of planned behavior. Resour. Conserv. Recycl. 2020, 152, 104513. [Google Scholar] [CrossRef]
- Lin, H.-F. Understanding behavioral intention to participate in virtual communities. CyberPsychol. Behav. 2006, 9, 540–547. [Google Scholar] [CrossRef]
- Harland, P.; Staats, H.; Wilke, H.A. Explaining proenvironmental intention and behavior by personal norms and the Theory of Planned Behavior 1. J. Appl. Soc. Psychol. 1999, 29, 2505–2528. [Google Scholar] [CrossRef]
- Klöckner, C.A. A comprehensive model of the psychology of environmental behaviour—A meta-analysis. Glob. Environ. Change-Hum. Policy Dimens. 2013, 23, 1028–1038. [Google Scholar] [CrossRef] [Green Version]
- Shin, Y.H.; Hancer, M. The role of attitude, subjective norm, perceived behavioral control, and moral norm in the intention to purchase local food products. J. Foodserv. Bus. Res. 2016, 19, 338–351. [Google Scholar] [CrossRef]
- Leeuw, A.d.; Valois, P.; Houssemand, C. Predicting the intentions to buy fair-trade products: The role of attitude, social norm, perceived behavioral control, and moral norm. OIDA Int. J. Sustain. Dev. 2011, 2, 77–84. [Google Scholar]
- Cureton, E.E. The upper and lower twenty-seven per cent rule. Psychometrika 1957, 22, 293–296. [Google Scholar] [CrossRef]
- D’Agostino, R.B.; Cureton, E.E. The 27 percent rule revisited. Educ. Psychol. Meas. 1975, 35, 47–50. [Google Scholar] [CrossRef]
- Kelley, T. The selection of upper and lower groups for the validation of test items. J. Educ. Psychol. 1939, 30, 17. [Google Scholar] [CrossRef]
- BigData Research. 2019 Q1 Bike Sharing Report. Available online: http://www.bigdata-research.cn/content/201905/948.html (accessed on 20 April 2021).
- Santos, J.R.A. Cronbach’s alpha: A tool for assessing the reliability of scales. J. Ext. 1999, 37, 1–5. [Google Scholar]
- Choi, E.P.; Lam, C.L.; Chin, W.-Y. The Incontinence Impact Questionnaire-7 (IIQ-7) can be applicable to chinese males and females with lower urinary tract symptoms. Patient-Patient-Cent. Outcomes Res. 2014, 7, 403–411. [Google Scholar] [CrossRef] [PubMed]
- Kline, T. Psychological Testing: A Practical Approach to Design and Evaluation; Sage Publications: Thousand Oaks, CA, USA, 2005. [Google Scholar]
- Norusis, M.J. SPSS for Windows: Base System User’s Guide, Release 5.0; SPSS Incorporated: Chicago, IL, USA, 1992. [Google Scholar]
- Kaiser, H.F. An index of factorial simplicity. Psychometrika 1974, 39, 31–36. [Google Scholar] [CrossRef]
- Osborne, J.W. Best Practices in Quantitative Methods; Sage Publications: Thousand Oaks, CA, USA, 2008. [Google Scholar]
- Harman, H. Modern Factor Analysis; Chicago University: Chicago, IL, USA, 1960. [Google Scholar]
- Kohli, A.K.; Shervani, T.A.; Challagalla, G.N. Learning and performance orientation of salespeople: The role of supervisors. J. Mark. Res. 1998, 35, 263–274. [Google Scholar] [CrossRef] [Green Version]
- Hair, J.F.; Black, W.C.; Babin, B.J.; Anderson, R.E.; Tatham, R. Multivariate Data Analysis; Pearson Prentice Hall: Uppersaddle River, NJ, USA, 2006. [Google Scholar]
- Fornell, C.; Larcker, D.F. Evaluating structural equation models with unobservable variables and measurement error. J. Mark. Res. 1981, 18, 39–50. [Google Scholar] [CrossRef]
- DiCiccio, T.J.; Efron, B. Bootstrap confidence intervals. Stat. Sci. 1996, 11, 189–228. [Google Scholar] [CrossRef]
- Sobel, M.E. Asymptotic confidence intervals for indirect effects in structural equation models. Sociol. Methodol. 1982, 13, 290–312. [Google Scholar] [CrossRef]
- Gao, L.; Ji, Y.; Yan, X.; Fan, Y.; Guo, W. Incentive measures to avoid the illegal parking of dockless shared bikes: The relationships among incentive forms, intensity and policy compliance. Transportation 2021, 48, 1033–1060. [Google Scholar] [CrossRef]
- Wang, Y.; Jia, S.; Zhou, H.; Charlton, S.; Hazen, B. Factors affecting orderly parking of dockless shared bicycles: An exploratory study. Int. J. Logist. 2021, 24, 103–125. [Google Scholar] [CrossRef]
- Fricker, C.; Gast, N. Incentives and redistribution in homogeneous bike-sharing systems with stations of finite capacity. EURO J. Transp. Logist. 2016, 5, 261–291. [Google Scholar] [CrossRef] [Green Version]
- Caggiani, L.; Camporeale, R.; Marinelli, M.; Ottomanelli, M. User satisfaction based model for resource allocation in bike-sharing systems. Transp. Policy 2019, 80, 117–126. [Google Scholar] [CrossRef]
- Teo, T. Factors influencing teachers’ intention to use technology: Model development and test. Comput. Educ. 2011, 57, 2432–2440. [Google Scholar] [CrossRef]
- Penner, L.A.; Dovidio, J.F.; Piliavin, J.A.; Schroeder, D.A. Prosocial behavior: Multilevel perspectives. Annu. Rev. Psychol. 2005, 56, 365–392. [Google Scholar] [CrossRef] [PubMed] [Green Version]
- Wang, Y.; Douglas, M.A.; Hazen, B.T.; Dresner, M. Be green and clearly be seen: How consumer values and attitudes affect adoption of bicycle sharing. Transp. Res. Part F Traffic Psychol. Behav. 2018, 58, 730–742. [Google Scholar] [CrossRef]
- Fujii, S. Reducing inappropriate bicycle parking through persuasive communication. J. Appl. Soc. Psychol. 2005, 35, 1171–1196. [Google Scholar] [CrossRef]
Publisher’s Note: MDPI stays neutral with regard to jurisdictional claims in published maps and institutional affiliations. |
© 2022 by the authors. Licensee MDPI, Basel, Switzerland. This article is an open access article distributed under the terms and conditions of the Creative Commons Attribution (CC BY) license (https://creativecommons.org/licenses/by/4.0/).



