Insights into the Molecular Mechanisms of Purine Compounds Synergistically Inducing Larval Settlement in Mytilopsis sallei Using Multi-Group Comparative Transcriptomic Analysis
Simple Summary
Abstract
1. Introduction
2. Materials and Methods
2.1. Larval Culture of M. sallei
2.2. Bioassays of Larval Settlement and Metamorphosis
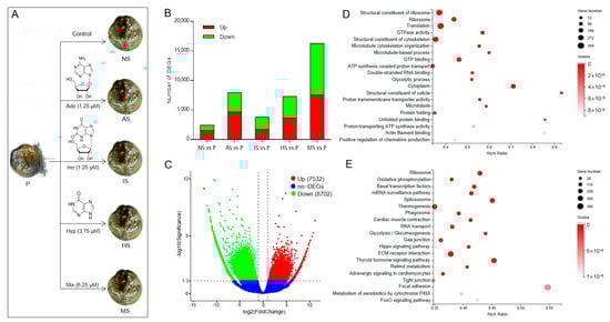
2.3. Sample Collection for Transcriptomic ANALYSIS and qRT-PCR Analysis
2.4. Gene Expression Validation by qRT-PCR
2.5. Statistical Analysis
3. Results
3.1. Synergistic Effects of Purines on Larval Settlement and Metamorphosis in M. sallei
3.2. Transcriptome Sequencing, Unigene Annotation, and Classification of Unigenes
3.3. Identification and Enrichment Analysis of Differentially Expressed Genes
3.4. Expression Analysis of Key Genes in the AMPK-FoxO Signaling Pathway
3.5. Expression Analysis of Genes Related to Byssus Secretion Proteins
4. Discussion
5. Conclusions
Supplementary Materials
Author Contributions
Funding
Institutional Review Board Statement
Informed Consent Statement
Data Availability Statement
Acknowledgments
Conflicts of Interest
References
- Calado, R.; Leal, M.C. Trophic ecology of benthic marine invertebrates with bi-phasic life cycles: What are we still missing? Adv. Mar. Biol. 2015, 71, 1–70. [Google Scholar] [PubMed]
- Doll, P.C.; Caballes, C.F.; Hoey, A.S.; Uthicke, S.; Ling, S.D.; Pratchett, M.S. Larval settlement in echinoderms: A review of processes and patterns. Oceanogr. Mari. Biol. 2022, 60, 433–494. [Google Scholar]
- Rodriguez, S.R.; Ojeda, F.P.; Inestrosa, N.C. Settlement of benthic marine invertebrates. Mar. Ecol. Prog. Ser. 1993, 97, 193–207. [Google Scholar] [CrossRef]
- Heyland, A.; Moroz, L.L. Signaling mechanisms underlying metamorphic transitions in animals. Integr. Comp. Biol. 2006, 46, 743–759. [Google Scholar] [CrossRef] [PubMed]
- Franco, A.G.; Cadavid, L.F.; Arévalo-Ferro, C. Biofilms and extracts from bacteria producing quorum sensing’signaling molecules promote chemotaxis and settlement behaviors in Hydractinia symbiolongicarpus (cnidaria: Hydrozoa) larvae. Acta Biol. Colomb. 2019, 24, 150–162. [Google Scholar] [CrossRef]
- Guo, H.; Rischer, M.; Westermann, M.; Beemelmanns, C. Two distinct bacterial biofilm components trigger metamorphosis in the colonial hydrozoan Hydractinia echinata. mBio 2021, 12, e00401–21. [Google Scholar] [CrossRef]
- Pineda, J.; Porri, F.; Starczak, V.; Blythe, J. Causes of decoupling between larval supply and settlement and consequences for understanding recruitment and population connectivity. J. Exp. Mar. Biol. Ecol. 2010, 392, 9–21. [Google Scholar] [CrossRef]
- Zhang, J.; Liu, L.; Ren, L.; Feng, W.; Lv, P.; Wu, W. The single and joint toxicity effects of chlorpyrifos and beta-cypermethrin in zebrafish (Danio rerio) early life stages. J. Hazard. Mater. 2017, 334, 121–131. [Google Scholar] [CrossRef]
- He, J.; Dai, Q.; Qi, Y.; Wu, Z.; Fang, Q.; Su, P.; Huang, M.; Burgess, J.G.; Ke, C.; Feng, D. Aggregation pheromone for an invasive mussel consists of a precise combination of three common purines. iScience 2019, 19, 691–702. [Google Scholar] [CrossRef]
- He, J.; Wu, Z.; Chen, L.; Dai, Q.; Hao, H.; Su, P.; Ke, C.; Feng, D. Adenosine triggers larval settlement and metamorphosis in the mussel Mytilopsis sallei through the ADK-AMPK-FoxO pathway. ACS Chem. Biol. 2021, 16, 1390–1400. [Google Scholar] [CrossRef]
- He, J.; Qi, J.F.; Feng, D.Q.; Ke, C.H. Embryonic and larval development of the invasive biofouler Mytilopsis sallei (Récluz, 1849) (Bivalvia: Dreissenidae). J. Molluscan Stud. 2016, 82, 23–30. [Google Scholar]
- He, J.; Qi, J.F.; Huang, Y.Q.; Sheng, Y.Q.; Su, P.; Feng, D.Q.; Ke, C.H. Larval settlement and metamorphosis of the invasive biofouler, Mytilopsis sallei, in response to ions and neuroactive compounds. Mar. Biol. Res. 2017, 13, 645–658. [Google Scholar] [CrossRef]
- Liu, J.; Yang, D.; Liu, S.; Li, S.; Xu, G.; Zheng, G.; Xie, L.; Zhang, R. Microarray: A global analysis of biomineralization-related gene expression profiles during larval development in the pearl oyster, Pinctada fucata. BMC Genom. 2015, 16, 325. [Google Scholar] [CrossRef] [PubMed]
- Tritsch, N.X.; Sabatini, B.L. Dopaminergic modulation of synaptic transmission in cortex and striatum. Neuron 2012, 76, 33–50. [Google Scholar] [CrossRef]
- Szabò, I.; Zoratti, M.; Gulbins, E. Contribution of voltage-gated potassium channels to the regulation of apoptosis. FEBS Lett. 2010, 584, 2049–2056. [Google Scholar] [CrossRef]
- Athari, S.Z.; Farajdokht, F.; Keyhanmanesh, R.; Mohaddes, G. AMPK signaling pathway as a potential therapeutic target for Parkinson’s disease. Adv. Pharm. Bull. 2024, 14, 120–131. [Google Scholar] [CrossRef]
- Ali, N.H.; Al-Kuraishy, H.M.; Al-Gareeb, A.I.; Alnaaim, S.A.; Alexiou, A.; Papadakis, M.; Saad, H.M.; Batiha, G.E. Autophagy and autophagy signaling in Epilepsy: Possible role of autophagy activator. Mol. Med. 2023, 29, 142. [Google Scholar] [CrossRef]
- Yeo, H.; Lyssiotis, C.A.; Zhang, Y.; Ying, H.; Asara, J.M.; Cantley, L.C.; Paik, J. FoxO3 coordinates metabolic pathways to maintain redox balance in neural stem cells. EMBO J. 2013, 32, 2589–2602. [Google Scholar] [CrossRef]
- Hardie, D.G.; Ross, F.A.; Hawley, S.A. AMPK: A nutrient and energy sensor that maintains energy homeostasis. Nat. Rev. Mol. Cell Biol. 2012, 13, 251–262. [Google Scholar] [CrossRef]
- Steinberg, G.R.; Hardie, D.G. New insights into activation and function of the AMPK. Nat. Rev. Mol. Cell Biol. 2023, 24, 255–272. [Google Scholar] [CrossRef]
- Ahmed, S.A.; Sarma, P.; Barge, S.R.; Swargiary, D.; Devi, G.S.; Borah, J.C. Xanthosine, a purine glycoside mediates hepatic glucose homeostasis through inhibition of gluconeogenesis and activation of glycogenesis via regulating the AMPK/FoxO1/AKT/GSK3β signaling cascade. Chem.-Biol. Interact. 2023, 371, 110347. [Google Scholar] [CrossRef] [PubMed]
- Johanns, M.; Hue, L.; Rider, M.H. AMPK inhibits liver gluconeogenesis: Fact or fiction? Biochem. J. 2023, 480, 105–125. [Google Scholar] [CrossRef] [PubMed]
- Zhang, Y.; Sun, J.; Zhang, H.; Chandramouli, K.H.; Xu, Y.; He, L.S.; Ravasi, T.; Qian, P.Y. Proteomic profiling during the pre-competent to competent transition of the biofouling polychaete Hydroides elegans. Biofouling 2014, 30, 921–928. [Google Scholar] [CrossRef] [PubMed]
- Mendt, S.R.; Gosselin, L.A. Role of initial energy reserves in stress tolerance thresholds during the early benthic phase in intertidal invertebrates. Mar. Ecol. Prog. Ser. 2022, 686, 1–13. [Google Scholar] [CrossRef]
- Wynen, H.; Heyland, A. Hormonal regulation of programmed cell death in sea urchin metamorphosis. Front. Ecol. Evol. 2021, 9, 733787. [Google Scholar] [CrossRef]
- Sainio, A.; Järveläinen, H. Extracellular matrix-cell interactions: Focus on therapeutic applications. Cell. Signal. 2020, 66, 109487. [Google Scholar] [CrossRef]
- Petit, V.; Thiery, J.P. Focal adhesions: Structure and dynamics. Biol. Cell 2000, 92, 477–494. [Google Scholar] [CrossRef]
- Zhang, G.; Fang, X.; Guo, X.; Li, L.I.; Luo, R.; Xu, F.; Yang, P.; Zhang, L.; Wang, X.; Qi, H. The oyster genome reveals stress adaptation and complexity of shell formation. Nature 2012, 490, 49–54. [Google Scholar] [CrossRef]
- Johnstone, M.B.; Gohad, N.V.; Falwell, E.P.; Hansen, D.C.; Hansen, K.M.; Mount, A.S. Cellular orchestrated biomineralization of crystalline composites on implant surfaces by the eastern oyster, Crassostrea virginica (Gmelin, 1791). J. Exp. Mar. Biol. Ecol. 2015, 463, 8–16. [Google Scholar] [CrossRef]
- Pascual, A.; Aranda, A. Thyroid hormone receptors, cell growth and differentiation. BBA-Gen Subj. 2013, 1830, 3908–3916. [Google Scholar] [CrossRef]
- Tata, J.R. Amphibian metamorphosis as a model for the developmental actions of thyroid hormone. Mol. Cell. Endocrinol. 2006, 246, 10–20. [Google Scholar] [CrossRef] [PubMed]
- Kawakami, Y.; Nomura, K.; Ohta, H.; Tanaka, H. Characterization of thyroid hormone receptors during early development of the Japanese eel (Anguilla japonica). Gen. Comp. Endocrinol. 2013, 194, 300–310. [Google Scholar] [CrossRef] [PubMed]
- Wang, G.; Zhang, L.; Xu, J.; Yin, C.; Zhang, Z.; Wang, Y. The roles of thyroid hormone receptor and T3 in metamorphosis of Haliotis diversicolor. J. Oceanol. Limnol. 2018, 37, 745–758. [Google Scholar] [CrossRef]
- Bandara, N.; Zeng, H.; Wu, J. Marine mussel adhesion: Biochemistry, mechanisms, and biomimetics. J. Adhes. Sci. Technol. 2013, 27, 2139–2162. [Google Scholar] [CrossRef]
- Li, Y.; Sun, X.; Hu, X.; Xun, X.; Zhang, J.; Guo, X.; Jiao, W.; Zhang, L.; Liu, W.; Wang, J. Scallop genome reveals molecular adaptations to semi-sessile life and neurotoxins. Nat. Commun. 2017, 8, 1721. [Google Scholar] [CrossRef]
- Yang, B.; Qin, J.; Shi, B.; Han, G.; Chen, J.; Huang, H.; Ke, C. Molecular characterization and functional analysis of adrenergic like receptor during larval metamorphosis in Crassostrea angulata. Aquaculture 2012, 366–367, 54–61. [Google Scholar] [CrossRef]
- Grabherr, M.G.; Haas, B.J.; Yassour, M.; Levin, J.Z.; Thompson, D.A.; Amit, I.; Adiconis, X.; Fan, L.; Raychowdhury, R.; Zeng, Q.; et al. Full-Length transcriptome assembly from RNA-seq data without a reference genome. Nat. Biotechnol. 2011, 29, 644–652. [Google Scholar] [CrossRef]
- Nakasugi, K.; Crowhurst, R.; Bally, J.; Waterhouse, P. Combining transcriptome assemblies from multiple de novo assemblers in the allo-tetraploid plant Nicotiana benthamiana. PLoS ONE 2014, 9, e91776. [Google Scholar] [CrossRef]
- Li, B.; Dewey, C.N. RSEM: Accurate transcript quantification from RNA-Seq data with or without a reference genome. BMC Bioinform. 2011, 12, 323. [Google Scholar] [CrossRef]
- Anders, S.; Huber, W. Differential expression analysis for sequence count data. Genome Biol. 2010, 11, 1–12. [Google Scholar] [CrossRef]





| Database | Number of Genes | Percentage (%) |
|---|---|---|
| Annotated in NR | 57,355 | 38.19 |
| Annotated in NT | 14,755 | 9.83 |
| Annotated in KO | 45,359 | 30.21 |
| Annotated in SwissProt | 42,322 | 28.18 |
| Annotated in PFAM | 46,174 | 30.75 |
| Annotated in GO | 35,439 | 23.60 |
| Annotated in KOG | 38,406 | 25.58 |
| Annotated in all databases | 7479 | 4.98 |
| Annotated in at least one database | 64,227 | 42.77 |
| Total Unigenes | 150,167 | 100 |
| GO Term | NS vs. P | AS vs. P | IS vs. P | HS vs. P | MS vs. P |
|---|---|---|---|---|---|
| Biological Process | |||||
| Chitin metabolic process | 47 | 98 | 98 | 72 | 88 |
| Protein folding | 21 | 47 | 30 | 51 | 56 |
| Caveola assembly | 13 | 16 | 14 | 20 | 21 |
| Synaptic transmission, dopaminergic | 3 | 3 | 3 | 3 | 3 |
| Dopamine metabolic process | 3 | 3 | 3 | 3 | 3 |
| Neuron cellular homeostasis | 3 | 3 | 3 | 3 | 3 |
| Positive regulation of voltage-gated potassium channel activity | 9 | 12 | 10 | 19 | 22 |
| Cellular Component | |||||
| Caveola | 13 | 6 | 14 | 20 | 21 |
| Molecular Function | |||||
| Chitin binding | 47 | 101 | 93 | 73 | 89 |
| Metalloendopeptidase activity | 30 | 60 | 35 | 66 | 87 |
| Unfolded protein binding | 17 | 41 | 24 | 46 | 49 |
| Calcium ion binding | 97 | 319 | 221 | 275 | 392 |
| GPI anchor binding | 9 | 12 | 10 | 19 | 22 |
| Structural constituent of cuticle | 7 | 5 | 10 | 22 | 25 |
| Pathway Name | NS vs. P | AS vs. P | IS vs. P | HS vs. P | MS vs. P |
|---|---|---|---|---|---|
| ECM-receptor interaction | 95 | 223 | 178 | 254 | 282 |
| Focal adhesion | 128 | 315 | 120 | 295 | 400 |
| PI3K-Akt signaling pathway | 107 | 270 | 105 | 229 | 317 |
| Thyroid hormone signaling pathway | 78 | 260 | 114 | 256 | 335 |
Disclaimer/Publisher’s Note: The statements, opinions and data contained in all publications are solely those of the individual author(s) and contributor(s) and not of MDPI and/or the editor(s). MDPI and/or the editor(s) disclaim responsibility for any injury to people or property resulting from any ideas, methods, instructions or products referred to in the content. |
© 2024 by the authors. Licensee MDPI, Basel, Switzerland. This article is an open access article distributed under the terms and conditions of the Creative Commons Attribution (CC BY) license (https://creativecommons.org/licenses/by/4.0/).
Share and Cite
He, J.; Hao, H.; Pan, H.; Yao, S.; Zhao, Y.; Guo, S.; Huang, J.; Feng, D. Insights into the Molecular Mechanisms of Purine Compounds Synergistically Inducing Larval Settlement in Mytilopsis sallei Using Multi-Group Comparative Transcriptomic Analysis. Biology 2024, 13, 1067. https://doi.org/10.3390/biology13121067
He J, Hao H, Pan H, Yao S, Zhao Y, Guo S, Huang J, Feng D. Insights into the Molecular Mechanisms of Purine Compounds Synergistically Inducing Larval Settlement in Mytilopsis sallei Using Multi-Group Comparative Transcriptomic Analysis. Biology. 2024; 13(12):1067. https://doi.org/10.3390/biology13121067
Chicago/Turabian StyleHe, Jian, Huanhuan Hao, Huakang Pan, Shanshan Yao, Yiran Zhao, Shifeng Guo, Jianfang Huang, and Danqing Feng. 2024. "Insights into the Molecular Mechanisms of Purine Compounds Synergistically Inducing Larval Settlement in Mytilopsis sallei Using Multi-Group Comparative Transcriptomic Analysis" Biology 13, no. 12: 1067. https://doi.org/10.3390/biology13121067
APA StyleHe, J., Hao, H., Pan, H., Yao, S., Zhao, Y., Guo, S., Huang, J., & Feng, D. (2024). Insights into the Molecular Mechanisms of Purine Compounds Synergistically Inducing Larval Settlement in Mytilopsis sallei Using Multi-Group Comparative Transcriptomic Analysis. Biology, 13(12), 1067. https://doi.org/10.3390/biology13121067

