Bisphenol A (BPA) Directly Activates the G Protein-Coupled Estrogen Receptor 1 and Triggers the Metabolic Disruption in the Gonadal Tissue of Apostichopus japonicus
Abstract
Simple Summary
Abstract
1. Introduction
2. Materials and Methods
2.1. Sequence Characterization and Phylogenetic Analysis
2.2. Sample Collection and cDNA Preparation
2.3. Plasmid Construction
2.4. Cell Culture and Transfection
2.5. Subcellular Localization of AjGPER1
2.6. Experimental Design of AjGPER1 Receptor Activity Determination
2.7. Western Blot Assay
2.8. Real-Time Quantitative PCR (qRT-PCR)
2.9. Tissue Culture and Treatment
2.10. Enzymatic Activities Determination
2.11. Statistical Analysis
3. Results
3.1. Characterization of AjGPER1
3.2. Phylogenetic Analysis of AjGPER1
3.3. Subcellular Localization of AjGPER1-EGFP in HEK293 Cells
3.4. Estradiol-Induced ERK1/2 Phosphorylation in AjGPER1-EGFP-Expressing HEK293 Cells
3.5. AjGPER1 Is Activated by E2 and Signals through the Gαq-Dependent MAPK Pathway in HEK293 Cells
3.6. Bisphenol A-Induced ERK1/2 Phosphorylation in AjGPER1-EGFP-Expressing HEK293 Cells
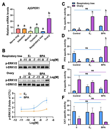
3.7. Effects of BPA Exposure on Sea Cucumber Ovarian Tissue with Abundant Expression of AjGPER1
4. Discussion
5. Conclusions
Supplementary Materials
Author Contributions
Funding
Institutional Review Board Statement
Informed Consent Statement
Data Availability Statement
Acknowledgments
Conflicts of Interest
References
- Mohsen, M.; Wang, Q.; Zhang, L.B.; Sun, L.; Lin, C.G.; Yang, H.S. Microplastic ingestion by the farmed sea cucumber Apostichopus japonicus in China. Environ. Pollut. 2019, 245, 1071–1078. [Google Scholar] [CrossRef] [PubMed]
- Wang, T.M.; Cao, Z.; Shen, Z.F.; Yang, J.W.; Chen, X.; Yang, Z.; Xu, K.; Xiang, X.W.; Yu, Q.H.; Song, Y.M.; et al. Existence and functions of a kisspeptin neuropeptide signaling system in a non-chordate deuterostome species. eLife 2020, 9, e53370. [Google Scholar] [CrossRef] [PubMed]
- Hamamoto, K.; Poliseno, A.; Soliman, T.; Reimer, J.D. Shallow epifaunal sea cucumber densities and their relationship with the benthic community in the Okinawa Islands. PeerJ 2022, 10, e14181. [Google Scholar] [CrossRef] [PubMed]
- Hirai, H.; Takada, H.; Ogata, Y.; Yamashita, R.; Mizukawa, K.; Saha, M.; Kwan, C.; Moore, C.; Gray, H.; Laursen, D.; et al. Organic micropollutants in marine plastics debris from the open ocean and remote and urban beaches. Mar. Pollut. Bull. 2011, 62, 1683–1692. [Google Scholar] [CrossRef]
- Jambeck, J.R.; Geyer, R.; Wilcox, C.; Siegler, T.R.; Perryman, M.; Andrady, A.; Narayan, R.; Law, K.L. Plastic waste inputs from land into the ocean. Science 2015, 347, 768–771. [Google Scholar] [CrossRef]
- Hoekstra, E.J.; Simoneau, C. Release of bisphenol A from polycarbonate: A review. Crit. Rev. Food Sci. Nutr. 2013, 53, 386–402. [Google Scholar] [CrossRef]
- Huang, Y.Q.; Wong, C.K.; Zheng, J.S.; Bouwman, H.; Barra, R.; Wahlstrom, B.; Neretin, L.; Wong, M.H. Bisphenol A (BPA) in China: A review of sources, environmental levels, and potential human health impacts. Environ. Int. 2012, 42, 91–99. [Google Scholar] [CrossRef]
- Michalowicz, J. Bisphenol A—Sources, toxicity and biotransformation. Environ. Toxicol. Pharmacol. 2014, 37, 738–758. [Google Scholar] [CrossRef]
- Tarafdar, A.; Sirohi, R.; Balakumaran, P.A.; Reshmy, R.; Madhavan, A.; Sindhu, R.; Binod, P.; Kumar, Y.; Kumar, D.; Sim, S.J. The hazardous threat of bisphenol A: Toxicity, detection and remediation. J. Hazard. Mater. 2022, 423, 127097. [Google Scholar] [CrossRef]
- Lu, J.; Zhang, C.; Wu, J.; Zhang, Y.; Lin, Y. Seasonal distribution, risks, and sources of endocrine disrupting chemicals in coastal waters: Will these emerging contaminants pose potential risks in marine environment at continental-scale? Chemosphere 2020, 247, 125907. [Google Scholar] [CrossRef]
- Gao, Y.; Xiao, S.K.; Wu, Q.; Pan, C.G. Bisphenol analogues in water and sediment from the Beibu Gulf, South China Sea: Occurrence, partitioning and risk assessment. Sci. Total Environ. 2023, 857, 159445. [Google Scholar] [CrossRef]
- Han, Y.; Shi, W.; Tang, Y.; Zhou, W.S.; Sun, H.X.; Zhang, J.M.; Yan, M.C.; Hu, L.H.; Liu, G.X. Microplastics and bisphenol A hamper gonadal development of whiteleg shrimp (Litopenaeus vannamei) by interfering with metabolism and disrupting hormone regulation. Sci. Total Environ. 2022, 810, 152354. [Google Scholar] [CrossRef] [PubMed]
- Messinetti, S.; Mercurio, S.; Pennati, R. Bisphenol A affects neural development of the ascidian Ciona robusta. J. Exp. Zool. Part A-Ecol. Integr. Physiol. 2019, 331, 5–16. [Google Scholar] [CrossRef] [PubMed]
- Tang, Y.; Zhou, W.S.; Sun, S.G.; Du, X.Y.; Han, Y.; Shi, W.; Liu, G.X. Immunotoxicity and neurotoxicity of bisphenol A and microplastics alone or in combination to a bivalve species, Tegillarca granosa. Environ. Pollut. 2020, 265, 115115. [Google Scholar] [CrossRef] [PubMed]
- Fuentes, N.; Silveyra, P. Estrogen receptor signaling mechanisms. In Intracellular Signalling Proteins; Donev, R., Ed.; Advances in Protein Chemistry and Structural Biology; Elsevier: Amsterdam, The Netherlands, 2019; Volume 116, pp. 135–170. [Google Scholar]
- Wang, C.L.; Zhang, J.X.; Li, Q.; Zhang, T.B.; Deng, Z.S.; Lian, J.; Jia, D.H.; Li, R.; Zheng, T.; Ding, X.J.; et al. Low concentration of BPA induces mice spermatocytes apoptosis via GPR30. Oncotarget 2017, 8, 49005–49015. [Google Scholar] [CrossRef] [PubMed]
- Batista-Silva, H.; Rodrigues, K.; de Moura, K.R.S.; Van der Kraak, G.; Delalande-Lecapitaine, C.; Silva, F. Role of bisphenol A on calcium influx and its potential toxicity on the testis of Danio rerio. Ecotoxicol. Environ. Saf. 2020, 202, 110876. [Google Scholar] [CrossRef]
- Murata, M.; Kang, J.H. Bisphenol A (BPA) and cell signaling pathways. Biotechnol. Adv. 2018, 36, 311–327. [Google Scholar] [CrossRef]
- Afzal, G.; Ahmad, H.I.; Hussain, R.; Jamal, A.; Kiran, S.; Hussain, T.; Saeed, S.; Nisa, M.U. Bisphenol A induces histopathological, hematobiochemical alterations, oxidative stress, and genotoxicity in common carp (Cyprinus carpio L.). Oxidative Med. Cell. Longev. 2022, 2022, 5450421. [Google Scholar] [CrossRef]
- Huang, Q.S.; Liu, Y.Y.; Chen, Y.J.; Fang, C.; Chi, Y.L.; Zhu, H.M.; Lin, Y.; Ye, G.Z.; Dong, S.J. New insights into the metabolism and toxicity of bisphenol A on marine fish under long-term exposure. Environ. Pollut. 2018, 242, 914–921. [Google Scholar] [CrossRef] [PubMed]
- Qiu, W.H.; Liu, S.A.; Chen, H.H.; Luo, S.S.; Xiong, Y.; Wang, X.J.; Xu, B.T.; Zheng, C.M.; Wang, K.J. The comparative toxicities of BPA, BPB, BPS, BPF, and BPAF on the reproductive neuroendocrine system of zebrafish embryos and its mechanisms. J. Hazard. Mater. 2021, 406, 124303. [Google Scholar] [CrossRef]
- Wu, X.J.; Williams, M.J.; Kew, K.A.; Converse, A.; Thomas, P.; Zhu, Y. Reduced vitellogenesis and female fertility in Gper knockout zebrafish. Front. Endocrinol. 2021, 12, 637691. [Google Scholar] [CrossRef]
- Zhang, Z.L.; Qin, P.; Deng, Y.L.; Ma, Z.; Guo, H.; Guo, H.Y.; Hou, Y.S.; Wang, S.Q.; Zou, W.Y.; Sun, Y.Y.; et al. The novel estrogenic receptor GPR30 alleviates ischemic injury by inhibiting TLR4-mediated microglial inflammation. J. Neuroinflamm. 2018, 15, 206. [Google Scholar] [CrossRef]
- Sharma, G.; Mauvais-Jarvis, F.; Prossnitz, E.R. Roles of G protein-coupled estrogen receptor GPER in metabolic regulation. J. Steroid Biochem. Mol. Biol. 2018, 176, 31–37. [Google Scholar] [CrossRef]
- Hernandez-Silva, C.D.; Villegas-Pineda, J.C.; Pereira-Suarez, A.L. Expression and role of the G protein-coupled estrogen receptor (GPR30/GPER) in the development and immune response in female reproductive cancers. Front. Endocrinol. 2020, 11, 544. [Google Scholar] [CrossRef]
- Thomas, P. Role of G protein-coupled estrogen receptor (GPER/GPR30) in maintenance of meiotic arrest in fish oocytes (Reprinted from The Journal of Steroid Biochemistry and Molecular Biology, vol 167, pg 153-161, 2017). J. Steroid Biochem. Mol. Biol. 2018, 176, 23–30. [Google Scholar] [CrossRef] [PubMed]
- Bouskine, A.; Nebout, M.; Brucker-Davis, F.; Benahmed, M.; Fenichel, P. Low doses of bisphenol A promote human seminoma cell proliferation by activating PKA and PKG via a membrane G-protein-coupled estrogen receptor. Environ. Health Perspect. 2009, 117, 1053–1058. [Google Scholar] [CrossRef]
- Li, Y.L.; Wang, R.J.; Xun, X.G.; Wang, J.; Bao, L.S.; Thimmappa, R.; Ding, J.; Jiang, J.W.; Zhang, L.H.; Li, T.Q.; et al. Sea cucumber genome provides insights into saponin biosynthesis and aestivation regulation. Cell Discov. 2018, 4, 29. [Google Scholar] [CrossRef]
- Krogh, A.; Larsson, B.; von Heijne, G.; Sonnhammer, E.L. Predicting transmembrane protein topology with a hidden Markov model: Application to complete genomes. J. Mol. Biol. 2001, 305, 567–580. [Google Scholar] [CrossRef]
- Wilkins, M.R.; Gasteiger, E.; Bairoch, A.; Sanchez, J.C.; Williams, K.L.; Appel, R.D.; Hochstrasser, D.F. Protein identification and analysis tools in the ExPASy server. Methods Mol. Biol. 1999, 112, 531–552. [Google Scholar] [CrossRef] [PubMed]
- Blom, N.; Sicheritz-Pontén, T.; Gupta, R.; Gammeltoft, S.; Brunak, S. Prediction of post-translational glycosylation and phosphorylation of proteins from the amino acid sequence. Proteomics 2004, 4, 1633–1649. [Google Scholar] [CrossRef] [PubMed]
- Yang, J.Y.; Anishchenko, I.; Park, H.; Peng, Z.L.; Ovchinnikov, S.; Baker, D. Improved protein structure prediction using predicted interresidue orientations. Proc. Natl. Acad. Sci. USA 2020, 117, 1496–1503. [Google Scholar] [CrossRef] [PubMed]
- Zhao, Y.; Chen, M.Y.; Wang, T.M.; Sun, L.N.; Xu, D.X.; Yang, H.S. Selection of reference genes for qRT-PCR analysis of gene expression in sea cucumber Apostichopus japonicus during aestivation. Chin. J. Oceanol. Limnol. 2014, 32, 1248–1256. [Google Scholar] [CrossRef]
- Livak, K.J.; Schmittgen, T.D. Analysis of relative gene expression data using real-time quantitative PCR and the 2(-delta delta C(T)) Method. Methods 2001, 25, 402–408. [Google Scholar] [CrossRef] [PubMed]
- Wang, T.; Chen, X.; Xu, K.; Zhang, B.; Huang, D.; Yang, J. Apoptosis induction and detection in a primary culture of sea cucumber intestinal cells. J. Vis. Exp. 2020, 155, e60557. [Google Scholar] [CrossRef]
- Shen, G.W.; Wu, J.X.; Lin, Y.; Hua, X.T.; Xia, Q.Y.; Zhao, P. Estrogen-related receptor influences the hemolymph glucose content by regulating midgut trehalase gene rxpression in the last instar larvae of Bombyx mori. Int. J. Mol. Sci. 2021, 22, 4343. [Google Scholar] [CrossRef]
- Canesi, L.; Borghi, C.; Fabbri, R.; Ciacci, C.; Lorusso, L.C.; Gallo, G.; Vergani, L. Effects of 17β-estradiol on mussel digestive gland. General. Comp. Endocrinol. 2007, 153, 40–46. [Google Scholar] [CrossRef]
- Li, L.; Tian, X.L.; Yu, X.; Dong, S.L. Effects of acute and chronic heavy metal (Cu, Cd, and Zn) exposure on sea cucumbers (Apostichopus japonicus). Biomed. Res. Int. 2016, 2016, 4532697. [Google Scholar] [CrossRef]
- Li, C.; Zhou, S.; Ren, Y.C.; Jiang, S.H.; Xia, B.; Dong, X.Y. Toxic effects in juvenile sea cucumber Apostichopus japonicas (Selenka) exposure to benzo a pyrene. Fish Shellfish. Immunol. 2016, 59, 375–381. [Google Scholar] [CrossRef]
- Hahladakis, J.N.; Velis, C.A.; Weber, R.; Iacovidou, E.; Purnell, P. An overview of chemical additives present in plastics: Migration, release, fate and environmental impact during their use, disposal and recycling. J. Hazard. Mater. 2018, 344, 179–199. [Google Scholar] [CrossRef]
- Rahman, M.S.; Adegoke, E.O.; Pang, M.G. Drivers of owning more BPA. J. Hazard. Mater. 2021, 417, 126076. [Google Scholar] [CrossRef]
- Errico, S.; Nicolucci, C.; Migliaccio, M.; Micale, V.; Mita, D.G.; Diano, N. Analysis and occurrence of some phenol endocrine disruptors in two marine sites of the northern coast of Sicily (Italy). Mar. Pollut. Bull. 2017, 120, 68–74. [Google Scholar] [CrossRef] [PubMed]
- Naveira, C.; Rodrigues, N.; Santos, F.S.; Santos, L.N.; Neves, R.A.F. Acute toxicity of Bisphenol A (BPA) to tropical marine and estuarine species from different trophic groups. Environ. Pollut. 2021, 268, 115911. [Google Scholar] [CrossRef] [PubMed]
- Vandenberg, L.N.; Chahoud, I.; Heindel, J.J.; Padmanabhan, V.; Paumgartten, F.J.R.; Schoenfelder, G. Urinary, circulating, and tissue biomonitoring studies indicate widespread exposure to bisphenol A. Environ. Health Perspect. 2010, 118, 1055–1070. [Google Scholar] [CrossRef]
- Adegoke, E.O.; Rahman, M.S.; Pang, M.G. Bisphenols threaten male reproductive health via testicular cells. Front. Endocrinol. 2020, 11, 624. [Google Scholar] [CrossRef]
- Rahman, M.S.; Kwon, W.S.; Karmakar, P.C.; Yoon, S.J.; Ryu, B.Y.; Pang, M.G. Gestational Exposure to Bisphenol A Affects the Function and Proteome Profile of F1 Spermatozoa in Adult Mice. Environ. Health Perspect. 2017, 125, 238–245. [Google Scholar] [CrossRef]
- Barton, M.; Filardo, E.J.; Lolait, S.J.; Thomas, P.; Maggiolini, M.; Prossnitz, E.R. Twenty years of the G protein-coupled estrogen receptor GPER: Historical and personal perspectives. J. Steroid Biochem. Mol. Biol. 2018, 176, 4–15. [Google Scholar] [CrossRef]
- Feldman, R.D.; Limbird, L.E. GPER (GPR30): A nongenomic receptor (GPCR) for steroid hormones with implications for cardiovascular disease and cancer. Annu. Rev. Pharmacol. Toxicol. 2017, 57, 567–584. [Google Scholar] [CrossRef] [PubMed]
- Peyton, C.; Thomas, P. Involvement of epidermal growth factor receptor signaling in estrogen inhibition of oocyte maturation mediated through the G protein-coupled estrogen receptor (Gper) in zebrafish (Danio rerio). Biol. Reprod. 2011, 85, 42–50. [Google Scholar] [CrossRef]
- Thomas, P.; Dong, J. Binding and activation of the seven-transmembrane estrogen receptor GPR30 by environmental estrogens: A potential novel mechanism of endocrine disruption. J. Steroid Biochem. Mol. Biol. 2006, 102, 175–179. [Google Scholar] [CrossRef]
- Huang, D.; Zhang, B.; Han, T.; Liu, G.; Chen, X.; Zhao, Z.; Feng, J.; Yang, J.; Wang, T. Genome-wide prediction and comparative transcriptomic analysis reveals the G protein-coupled receptors involved in gonadal development of Apostichopus japonicus. Genomics 2021, 113, 967–978. [Google Scholar] [CrossRef]
- Filardo, E.; Quinn, J.; Pang, Y.; Graeber, C.; Shaw, S.; Dong, J.; Thomas, P. Activation of the novel estrogen receptor G protein-coupled receptor 30 (GPR30) at the plasma membrane. Endocrinology 2007, 148, 3236–3245. [Google Scholar] [CrossRef]
- Liu, X.C.; Xue, Q.; Zhang, H.Z.; Fu, J.J.; Zhang, A.Q. Structural basis for molecular recognition of G protein-coupled estrogen receptor by selected bisphenols. Sci. Total Environ. 2021, 793, 148558. [Google Scholar] [CrossRef]
- Zhou, Q.T.; Yang, D.H.; Wu, M.; Guo, Y.; Guo, W.J.; Zhong, L.; Cai, X.Q.; Dai, A.T.; Jang, W.J.; Shakhnovich, E.I.; et al. Common activation mechanism of class A GPCRs. eLife 2019, 8, e50279. [Google Scholar] [CrossRef]
- Tan, E.; Chin, C.S.H.; Lim, Z.F.S.; Ng, S.K. HEK293 cell line as a platform to produce recombinant proteins and viral vectors. Front. Bioeng. Biotechnol. 2021, 9, 796991. [Google Scholar] [CrossRef] [PubMed]
- Yang, J.; Huang, H.; Yang, H.; He, X.; Jiang, X.; Shi, Y.; Alatangaole, D.; Shi, L.; Zhou, N. Specific activation of the G protein-coupled receptor BNGR-A21 by the neuropeptide corazonin from the silkworm, Bombyx mori, dually couples to the G(q) and G(s) signaling cascades. J. Biol. Chem. 2013, 288, 11662–11675. [Google Scholar] [CrossRef] [PubMed]
- Liu, H.; Huo, L.; Yu, Q.; Ge, D.; Chi, C.; Lv, Z.; Wang, T. Molecular insights of a novel cephalopod toll-like receptor homologue in Sepiella japonica, revealing its function under the stress of aquatic pathogenic bacteria. Fish Shellfish. Immunol. 2019, 90, 297–307. [Google Scholar] [CrossRef]
- Zeng, C.; Guo, M.; Xiang, Y.; Song, M.; Xiao, K.; Li, C. Mesentery AjFGF4-AjFGFR2-ERK pathway modulates intestinal regeneration via targeting cell cycle in echinoderms. Cell Prolif. 2023, 56, e13351. [Google Scholar] [CrossRef]
- Revankar, C.M.; Cimino, D.F.; Sklar, L.A.; Arterburn, J.B.; Prossnitz, E.R. A transmembrane intracellular estrogen receptor mediates rapid cell signaling. Science 2005, 307, 1625–1630. [Google Scholar] [CrossRef] [PubMed]
- Fitzgerald, A.C.; Peyton, C.; Dong, J.; Thomas, P. Bisphenol A and related alkylphenols exert nongenomic estrogenic actions through a G protein-coupled estrogen receptor 1 (Gper)/epidermal growth factor receptor (Egfr) pathway to Inhibit meiotic maturation of zebrafish oocytes. Biol. Reprod. 2015, 93, 1–11. [Google Scholar] [CrossRef]
- Miyaoku, K.; Ogino, Y.; Lange, A.; Ono, A.; Kobayashi, T.; Ihara, M.; Tanaka, H.; Toyota, K.; Akashi, H.; Yamagishi, G.; et al. Characterization of G protein-coupled estrogen receptors in Japanese medaka, Oryzias latipes. J. Appl. Toxicol. 2021, 41, 1390–1399. [Google Scholar] [CrossRef]
- Thekkumkara, T.; Snyder, R.; Karamyan, V.T. Competitive Binding Assay for the G-Protein-Coupled Receptor 30 (GPR30) or G-Protein-Coupled Estrogen Receptor (GPER). In Estrogen Receptors; Eyster, K.M., Ed.; Humana: New York, NY, USA, 2016; pp. 11–17. [Google Scholar]
- Atanaskova, N.; Keshamouni, V.G.; Krueger, J.S.; Schwartz, J.A.; Miller, F.; Reddy, K.B. MAP kinase/estrogen receptor cross-talk enhances estrogen-mediated signaling and tumor growth but does not confer tamoxifen resistance. Oncogene 2002, 21, 4000–4008. [Google Scholar] [CrossRef]
- Molina, A.; Abril, N.; Morales-Prieto, N.; Monterde, J.; Ayala, N.; Lora, A.; Moyano, R. Hypothalamic-pituitary-ovarian axis perturbation in the basis of bisphenol A (BPA) reproductive toxicity in female zebrafish (Danio rerio). Ecotoxicol. Environ. Saf. 2018, 156, 116–124. [Google Scholar] [CrossRef]
- Wang, Q.; Zhang, T.; Hamel, J.-F.; Mercier, A. Chapter 6—Reproductive biology. In Developments in Aquaculture and Fisheries Science; Yang, H., Hamel, J.-F., Mercier, A., Eds.; Elsevier: Amsterdam, The Netherlands, 2015; Volume 39, pp. 87–100. [Google Scholar]
- Kamyab, E.; Kuhnhold, H.; Novais, S.C.; Alves, L.M.; Indriana, L.; Kunzmann, A.; Slater, M.; Lemos, M.F. Effects of thermal stress on the immune and oxidative stress responses of juvenile sea cucumber Holothuria scabra. J. Comp. Physiol. B 2017, 187, 51–61. [Google Scholar] [CrossRef] [PubMed]
- Hassan, Z.K.; Elobeid, M.A.; Virk, P.; Omer, S.A.; ElAmin, M.; Daghestani, M.H.; AlOlayan, E.M. Bisphenol A induces hepatotoxicity through oxidative stress in rat model. Oxid. Med. Cell. Longev. 2012, 2012, 194829. [Google Scholar] [CrossRef] [PubMed]
- Gu, Z.Y.; Jia, R.; He, Q.; Cao, L.P.; Du, J.L.; Jeney, G.; Xu, P.; Yin, G.J. Oxidative stress, ion concentration change and immune response in gills of common carp (Cyprinus carpio) under long-term exposure to bisphenol A. Comp. Biochem. Physiol. C-Toxicol. Pharmacol. 2020, 230, 108711. [Google Scholar] [CrossRef]
- Canesi, L.; Borghi, C.; Ciacci, C.; Fabbri, R.; Lorusso, L.C.; Vergani, L.; Marcomini, A.; Poiana, G. Short-term effects of environmentally relevant concentrations of EDC mixtures on Mytilus galloprovincialis digestive gland. Aquat. Toxicol. 2008, 87, 272–279. [Google Scholar] [CrossRef] [PubMed]








Disclaimer/Publisher’s Note: The statements, opinions and data contained in all publications are solely those of the individual author(s) and contributor(s) and not of MDPI and/or the editor(s). MDPI and/or the editor(s) disclaim responsibility for any injury to people or property resulting from any ideas, methods, instructions or products referred to in the content. |
© 2023 by the authors. Licensee MDPI, Basel, Switzerland. This article is an open access article distributed under the terms and conditions of the Creative Commons Attribution (CC BY) license (https://creativecommons.org/licenses/by/4.0/).
Share and Cite
Yuan, J.; Yang, J.; Xu, X.; Wang, Z.; Jiang, Z.; Ye, Z.; Ren, Y.; Wang, Q.; Wang, T. Bisphenol A (BPA) Directly Activates the G Protein-Coupled Estrogen Receptor 1 and Triggers the Metabolic Disruption in the Gonadal Tissue of Apostichopus japonicus. Biology 2023, 12, 798. https://doi.org/10.3390/biology12060798
Yuan J, Yang J, Xu X, Wang Z, Jiang Z, Ye Z, Ren Y, Wang Q, Wang T. Bisphenol A (BPA) Directly Activates the G Protein-Coupled Estrogen Receptor 1 and Triggers the Metabolic Disruption in the Gonadal Tissue of Apostichopus japonicus. Biology. 2023; 12(6):798. https://doi.org/10.3390/biology12060798
Chicago/Turabian StyleYuan, Jieyi, Jingwen Yang, Xiuwen Xu, Zexianghua Wang, Zhijing Jiang, Zhiqing Ye, Yucheng Ren, Qing Wang, and Tianming Wang. 2023. "Bisphenol A (BPA) Directly Activates the G Protein-Coupled Estrogen Receptor 1 and Triggers the Metabolic Disruption in the Gonadal Tissue of Apostichopus japonicus" Biology 12, no. 6: 798. https://doi.org/10.3390/biology12060798
APA StyleYuan, J., Yang, J., Xu, X., Wang, Z., Jiang, Z., Ye, Z., Ren, Y., Wang, Q., & Wang, T. (2023). Bisphenol A (BPA) Directly Activates the G Protein-Coupled Estrogen Receptor 1 and Triggers the Metabolic Disruption in the Gonadal Tissue of Apostichopus japonicus. Biology, 12(6), 798. https://doi.org/10.3390/biology12060798

