Next Article in Journal
Arabidopsis thaliana Sucrose Phosphate Synthase A2 Affects Carbon Partitioning and Drought Response
Previous Article in Journal
Understanding the Wnt Signaling Pathway in Acute Myeloid Leukemia Stem Cells: A Feasible Key against Relapses
 
 
Font Type:
Arial Georgia Verdana
Font Size:
Aa Aa Aa
Line Spacing:
Column Width:
Background:
Article

Early Solid Diet Supplementation Influences the Proteomics of Rumen Epithelium in Goat Kids

1
Key Laboratory of Feed Biotechnology of the Ministry of Agriculture and Rural Affairs, Feed Research Institute, Chinese Academy of Agricultural Sciences, Beijing 100081, China
2
Guangdong Provincial Key Laboratory of Animal Molecular Design and Precise Breeding, College of Life Science and Engineering, Foshan University, Foshan 528225, China
3
Division of Agriculture, Department of Animal Science, University of Arkansas, Fayetteville, AR 72701, USA
*
Authors to whom correspondence should be addressed.
Biology 2023, 12(5), 684; https://doi.org/10.3390/biology12050684
Submission received: 6 March 2023 / Revised: 24 April 2023 / Accepted: 28 April 2023 / Published: 6 May 2023

Abstract

Simple Summary

The rumen, as a unique digestive organ of ruminants, is vitally important to their growth and production, while the rumen of young ruminants is not fully developed. Previous studies have proven that early solid diet supplementation can significantly promote the development of rumen and improve their growth performance. However, the changes in the expressed proteome and related metabolism in rumen epithelium in response to a supplemented solid diet remains unclear. In this study, we confirmed that a solid diet significantly promoted the growth performance, rumen fermentation, and rumen epithelial development of goat kids. According to proteomic analysis, we further identified the proteins and pathways related to cell growth and volatile acid metabolism which were significantly changed via solid diet supplementation. This study can support the optimal breeding strategy to improve the performance and the growth potential of young ruminants.

Abstract

It is well known that solid diet supplementation in early life can significantly promote rumen development and metabolic function in young ruminants. However, the changes in the expressed proteome and related metabolism in rumen epithelium in response to a supplemented solid diet remain unclear. In this study, rumen epithelial tissue from goats in three diet regimes including milk replacer only (MRO), milk replacer supplemented concentrate (MRC), and milk replacer supplemented concentrate plus alfalfa pellets (MCA) were collected for measurement of the expression of epithelial proteins using proteomic technology (six per group). The results showed that solid diet significantly improved the growth performance of goats, enhanced the ability of rumen fermentation, and promoted the development of epithelial papilla (p < 0.05). Proteome analysis revealed the distinct difference in the expressed protein in the MRC and MCA group compared with the MRO group (42 upregulated proteins and 79 downregulated proteins in MRC; 38 upregulated proteins and 73 downregulated proteins in MCA). Functional analysis showed that solid diet supplementation activated a variety of molecular functions in the epithelium, including protein binding, ATP binding, structural constituent of muscle, etc., in the MRC and MCA groups. Meanwhile, the expression of proteins related to fatty acid metabolism, the PPAR signaling pathway, valine, leucine, and isoleucine degradation, and butanoate metabolism were upregulated, being stimulated by solid feed. In contrast, the proteins associated with carbohydrate digestion and absorption and glycosaminoglycan degradation were downregulated. In addition, the protein expression of enzymes involved in ketone body synthesis in the rumen was generally activated, which was caused by solid feed. In summary, solid feed promoted the development of rumen epithelium by changing the expression of proteins related to fatty acid metabolism, energy synthesis, and signal transduction. The ketone body synthesis pathway might be the most important activated pathway, and provides energy for rumen development.

1. Introduction

Rumen plays a key role in ruminants’ performance and production [1]. Goat kids are born with immature rumen that have no physiological or metabolic functions [2]. Physical and metabolic development of the rumen is essential for its smooth transition from non-ruminant to mature ruminant state, and for improving the growth performance of young ruminants [3]. As we know, the introduction of solid diets in early life is a vital driver for the development of rumen epithelium due to the nutrient components in solid diet [4]. Previous studies found that supplementing solid feed during the pre-weaning period can effectively increase rumen weight and papillae size, enhance the physical barrier of rumen to harmful substances, and, ultimately, have a positive effect on the health and growth of young ruminants [5,6,7]. Other studies have reported that early feeding starter can influence the gene expression of rumen epithelium in lambs and sheep, for example, downregulates genes including IL-6, IL-10, and IFN-γ [8], and upregulates genes containing MCT1, MCT4, and NHE3 [9]. Experiments with goats confirmed that high-grain diets simultaneously increased the volatile fatty acids (VFA) production and the expression of genes involved in VFA absorption and cell proliferation in rumen [10,11,12]. In calf studies, the implementation of similar methods significantly increased the expression of fat and muscle tissue synthesis genes [13]. Recently, studies on the effects of different diets on rumen epithelial mRNA gene expression have received more attention. However, few studies have investigated the expressed proteins in rumen epithelium as affected by diet. In sheep and dairy cattle, a study reported the differential expression of selected proteins related to material transport and metabolism due to changes in diet and rumen environment [14,15]. Therefore, it is necessary to perform systemic cognition on rumen epithelial protein expressions of goats that are fed a supplemented solid diet, which can help us understand the molecular mechanism of rumen development and further improve the feeding strategy for young ruminants. Isobaric tags for relative and absolute quantitation (iTRAQ) are used in quantitative proteomics due to their high sensitivity and conveniences [16]. In this study, we applied proteomic analysis based on iTRAQ [17] to evaluate changes in the protein expression of rumen epithelium in early supplementation goats compared to a control group without a solid diet. Through the exploration based on the molecular level, we learned how solid diet drives proteome changes in rumen epithelium. We hypothesized that solid feed supplementation can promote the growth of rumen epithelium via stimulating the expression of proteins related to cell development and volatile acid metabolism. This work can support the optimal breeding strategy to improve the performance and the growth potential of young ruminants.

2. Materials and Methods

2.1. Ethics Statement

The study was conducted at the Green Sheep Valley Farm in Haimen City, Jiangsu Province. Procedures for breeding and slaughtering were implemented in accordance with the Regulations for the Administration of Affairs Concerning Experimental Animals promulgated by the Ministry of Science and Technology, China, revised version, March 2017. The trial was also reviewed and approved by the Animal Ethics Committee of the Chinese Academy of Agricultural Sciences (AEC-CAAS-FRI-CAAS20180305).

2.2. Animals and Diets

Thirty-six pairs of twin goats with an average weight of 4.53 ± 0.52 kg were separated from their dams at 20 days of age and randomly divided into three groups. One group was fed with milk replacer only (MRO), which was provided by Beijing Precision Animal Nutrition Research Center, China, one group was fed with milk replacer supplemented with concentrate (MRC), and one group was fed with milk replacer supplemented concentrate plus alfalfa pellets (MCA). Each group had six replicates and four kids per pen as a replicate. During the trial, all goat kids had ad libitum access to water, milk replacer (MR), concentrate, and alfalfa pellets. Nutritional levels of MR, concentrate, and alfalfa pellets are shown in Table S1. At 60 days of age, six goats (healthy and BW close to the average of the corresponding groups) were chosen from each group, and slaughtered for rumen sample collection. The rumen epithelial tissue in ventral sac was quickly harvested and snap frozen in a liquid nitrogen tank for total protein extraction.

2.3. Determination of Rumen Fermentation Parameters and Morphology

The rumen content samples were thawed at 4 °C and then centrifuged at 2500× g at room temperature. Next, 1 mL of the supernatant per sample was separated and transferred into a 1.5 mL centrifuge tube which contained 0.2 mL of metaphosphoric acid solution (25% w/v). Then, the mixture was centrifuged at 10,000× g at 4 °C after placing in a water bath for 30 min. The collected supernatant was stored at 4 °C for the subsequent analysis. The VFA concentration was detected using gas chromatography (GC–6800, Beijing Beifen Tianpu instrument Technology, Co., Ltd., Beijing, China). The determination of enzyme activity (Pepsin, A-amylase, Lipase, Carboxymethyl Cellulase) was mainly carried out according to the operation procedure of the corresponding kits.
A 2 cm × 2 cm section of rumen epithelium tissue collected from each goat kid was directly washed with physiological saline and fixed in a 250 mL jar containing 10% neutral formalin solution after slaughter. The samples were dehydrated by different concentrations of ethanol, embedded in paraffin sections, and cut into 6 μM sections. The rumen papilla structure was observed under a light microscope at a magnification of 4 × 10 times (Olympus BX-51; Olympus Corporation, Tokyo, Japan) after staining with Yi-hong-hematoxylin (H.E.). The image-pro express image analysis processing system (Im-age-Pro Plus 6.0, Media Cybernetics, Silver Spring, MD, USA) was used to observe and measure the rumen papilla length, papilla width, lamina propria thickness, and epithelial thickness.

2.4. Liquid Chromatography–Tandem Mass Spectrometry (LC/MS) Analysis

Proteins were extracted by using lysis buffer 3 (Configuration method: 1. Urea 210 g, Thiourea 76 g, SDS 1 g, Tris 1.2 g, put in a beaker. 2. Add Milli-Q H2O 250 mL and put it on a magnetic agitator overnight (or completely dissolve). 3. The concentrated HCL is adjusted to pH 8.0–8.5. The volume of Milli-Q H2O is fixed to 500 mL, and then packed separately for reserve.) and two magnetic beads. The mixtures were placed into a TissueLyser for 2 min at 50 Hz to release proteins. After centrifugating, the supernatant was transferred into a new tube, and reduced with 10 mM dithiothreitol (DTT) at 56 °C for 1 h and alkylated by 55 mM iodoacetamide (IAM) in the dark at room temperature for 45 min. After centrifugation (25,000× g, 4 °C, 20 min), the supernatant containing proteins was quantified by Bradford assay. We mixed 15–30 μg proteins with loading buffer in centrifuge tube and heated them at 95 °C for 5 min. Then, the supernatant was centrifuged at 25,000× g for 5 min and loaded to sample holes in 12% polyacrylamide gel. The SDS-PAGE at a constant voltage of 120 V for 120 min was performed to detect proteins quality. Once finished, we stained the gel with Coomassie Blue for 2 h, then added destaining solution (40% ethanol and 10% acetic acid) and placed it on a shaker (exchange destaining solution 3~5 times, 30 min a time). The protein solution (100 μg) with 8 M urea was diluted 4 times with 100 mM Tetraethylammonium bromide (TEAB). Then, the proteins were digested at 37 °C overnight by Trypsin Gold (Promega, Madison, WI, USA) in a ratio of protein: trypsin = 40:1. After trypsin digestion, the peptides were desalted using Strata X C18 column (Phenomenex) and vacuum-dried according to the manufacturer’s protocol. The peptides were dissolved in 30 μL 0.5M TEAB with vortexing. After the iTRAQ labeling reagents were recovered to ambient temperature, they were transferred and combined with proper samples. Peptide labeling was performed by iTRAQ Reagent 8-plex Kit (8-plex iTRAQ reagent Multiplex kit, ABSciex, Framingham, MA, USA) according to the manufacturer’s protocol. The labeled peptides with different reagents were combined (Table S2), desalted with a Strata X C18 column (Phenomenex), and vacuum-dried according to the manufacturer’s protocol.
The separation of peptides was carried out on a Shimadzu LC-20AB HPLC Pump system coupled with a high pH RP column. The peptides were reconstituted with buffer A (5% ACN, 95% H2O, adjust pH to 9.8 with ammonia) to 2 mL and loaded onto a column containing 5 μm particles (Phenomenex). The peptides were separated at a flow rate of 1 mL/min with a gradient of 5% buffer B (5% H2O, 95% ACN, adjusted pH to 9.8 with ammonia) for 10 min, 5–35% buffer B for 40 min, and 35–95% buffer B for 1 min. The system was then maintained in 95% buffer B for 3 min and decreased to 5% within 1 min before equilibrating with 5% buffer B for 10 min. Elution was monitored by measuring absorbance at 214 nm, and fractions were collected per 1 min. The eluted peptides were pooled into 20 fractions and vacuum-dried. Each fraction was resuspended in buffer A (2% ACN, 0.1% FA) and centrifuged at 20,000× g for 10 min. The supernatant was loaded onto a Thermo Scientific™ UltiMate™ 3000 UHPLC system (Thermo Scientific, Sunnyvale, CA, USA) equipped with a trap and an analytical column. The samples were loaded on a trap column at 5 μL/min for 8 min, and then eluted into the homemade nanocapillary C18 column (ID 75 μm × 25 cm, 3 μm particles) at a flow rate 300 nl/min. The gradient of buffer B (98% ACN, 0.1% FA) was increased from 5% to 25% in 40 min, and then increased to 35% in 5 min, followed by 2 min linear gradient to 80%, then maintenance at 80% B for 2 min, and, finally, returned to 5% in 1 min and equilibrated for 6 min. The peptides separated from nanoHPLC were subjected into the tandem mass spectrometry Q EXACTIVE HF X (Thermo Fisher Scientific, San Jose, CA, USA) for DDA (data-dependent acquisition) detection by nano-electrospray ionization. The parameters for MS analysis were listed as follows: electrospray voltage: 2.0 kV; precursor scan range: 350–1500 m/z at a resolution of 60,000 in Orbitrap; MS/MS fragment scan range: >100 m/z at a resolution of 15,000 in HCD mode; normalized collision energy setting: 30%; dynamic Exclusion time: 30 s; automatic gain control (AGC) for full MS target and MS2 target: 3 × 106 and 1 × 105, respectively. The MS/MS scan numbers following one MS scan: 20 most abundant precursor ions above a threshold ion count of 10,000.

2.5. Protein Quantification and Data Analysis

The raw MS/MS data were converted into MGF format, and the MGF files were searched by the local Mascot server against the database (Table S3). Besides, quality control was performed to determine if a reanalysis step was needed. An automated software, called IQuant, was applied to the quantification of proteins. All proteins with a false discovery rate (FDR) less than 1% proceeded to downstream analysis. Proteomic data are available by contacting the corresponding author.

2.6. Statistics

One-way ANOVA in SPSS 19.0 (SPSS Inc., Chicago, IL, USA) was used to compare the differences in rumen fermentation parameters and rumen epithelial morphology. The expression level of proteins involved in rumen ketogenesis was compared using Wilcoxon rank-sum test.
The criteria for the identification of differentially expressed proteins (DEPs) were according to false discovery rate (FDR) < 0.05 (Benjamini-Hochberg adjusted) and fold change (FC) > 1.8 (upregulated) or <0.56 (downregulated). The analyses of GO enrichment and KEGG pathways were carried out by KOBAS (version 3.0).
Bar charts were generated by GraphPad Prism 9 (https://www.graphpad-prism.cn/; accessed on 9 December 2022). Other figures, such as volcanic plots and heatmap, were generated by the R package ggplot2 (https://github.com/tidyverse/ggplot2; accessed on 9 December 2022).

3. Results

3.1. Growth Performance and Rumen Development

In this study, we observed that solid feed supplementation could improve the growth performance of goat kids. Specifically, solid feed significantly increased the average daily gain (ADG), dry matter intake (DMI), and feed conversion rate (FCR) of goat kids in the MRC and MCA group (p < 0.05) (Table S4). In addition, compared with the MRO group, solid feed also significantly promoted the development of rumen epithelium in the MRC and MCA group, including an increased epithelium thickness and an increased height and width of the rumen papillae (p < 0.05) (Figure 1A, Table S5). The concentration of rumen VFA (mainly acetate, butyrate, and propionate) showed similar conditions (p < 0.05) (Figure 1B) [1,10].

3.2. The Identification of Differently Expressed Proteins (DEPs)

Based on analysis of iTRAQ data, a total of 114,401 (94,287 unique) spectra were identified. Of the 26,793 peptides, 24,609 peptides were unique. A total of 6003 proteins were identified with 1% FDR during the process of analysis (Table S6), and more than half of the proteins contained at least two peptides. The sequence coverage of most of the identified proteins was less than 20%, and approximately 60% of the proteins in the protein mass distribution were between 10 and 70 kDa.
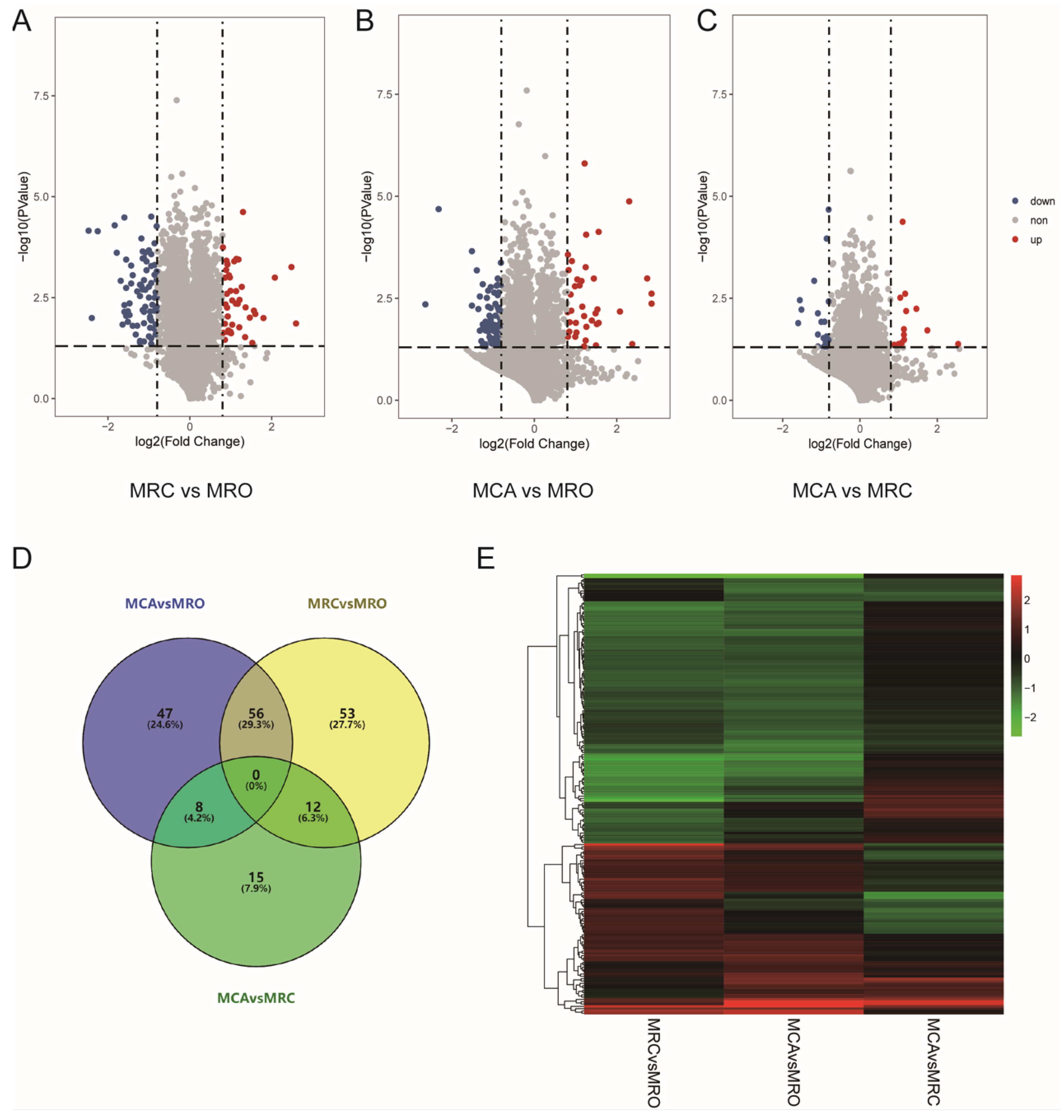
For this experimental design with more than one replicate, proteins with 1.8-fold change (mean value of all comparison groups) or 0.56-fold change and a p-value (t-test of all comparison groups) less than 0.05 were defined as DEPs. In this experiment, in the MRC vs. MRO group, 121 kinds of DEPs were identified, of which 42 were upregulated and 79 were downregulated (Figure 2A). Further, 111 kinds of DEPs were detected in the MCA vs. MRO group, including 38 upregulated proteins and 73 downregulated proteins (Figure 2B). In addition, In the MCA vs. MRC group, a total of 35 DEPs were observed, including 15 upregulated proteins and 20 downregulated proteins. (Figure 2C). As shown in Figure 2D, 56 DEPs were shared with the MCA vs. MRO group and MRC vs. MRO group. The Heatmap also showed that, compared with the MCA vs. MRC group, there were more similar protein expression characteristics between the MCA vs. MRO group and MRC vs. MRO group (Figure 2E).
To be specific, the DEPs of Shisa family member 4 (SHISA4) and Glutathione S-transferase (GSTA3) were all upregulated in both the MRC vs. MRO and MCA vs. MRO groups. In the MRC vs. MRO group, Semaphorin 3A (SEMA3A) and Tyrosine-protein kinase (FGR) were upregulated and emaphorin 3D (SEMA3D) and the NLR family pyrin domain containing 12 (NLRP12) were downregulated. In addition, Thyroid hormone receptor beta (THRB) and Semaphorin 3D (SEMA3D) were the most up- or down-regulated DEPs in the MCA vs. MRO group (Table 1 and Table 2).
Moreover, in the MCA vs. MRC group, the most upregulated and downregulated DEPs mainly included Olfactory receptor (LOC102188949, up), Nanos C2HC-type zinc finger 3 (NANOS3, up), Zinc finger protein 48 (ZNF48, down), and Interferon-induced protein with tetratricopeptide repeats 2 (IFIT2, down) (Table 3).

3.3. The Enrichment Analysis of DEPs According to Gene Ontology (GO)

To further explore the specific functional characteristics of the DEPs, we performed a GO enrichment analysis of the DEPs using David Bioinformatics Resources [18]. In general, in the MRC vs. MRO, the DEPs were significantly enriched in the 77 terms (p < 0.05), in which 23 terms were annotated with molecular function (MF), 15 terms were annotated with cellular component (CC), and 39 terms were annotated with biological process (BP) (Table S7). In the MCA vs. MRO, a total of 73 enriched terms were detected (p < 0.05), including 23 terms in MF, 18 terms in CC, and 32 terms in BP (Table S8). In the MCA vs. MRC group, 117 terms were enriched significantly (p < 0.05), consisting of 17 terms in MF, 21 terms in CC, and 79 terms in BP (Table S9).
Moreover, the top 15 significant terms of each category (BP, CC, and MF) in the three comparison groups were screened out, respectively (Figure 3). In the category of BP, the DEPs in the two comparison groups (MRC vs. MRO and MCA vs. MRO) were enriched in similar terms, which was related to neutrophil degranulation (GO:0043312), positive regulation of cell migration (GO:0030335), muscle contraction (GO:0006936), and cell adhesion (GO:0007155) containing the DEPs of SEMA3A (upregulated), Recombinant Acetyl Coenzyme A Acetyltransferase 2 (ACAT2) (upregulated), Caldesmon 1 (CALD1) (downregulated), and Protein kinase X-linked (PRKX) (upregulated) (Figure 3A,B). In the category of MF, protein binding (GO:0005515) was the most enriched term, and was shared by all three comparison groups of the DEPs of acetyl-Coenzyme A acyltransferase 2 (ACAA2) (upregulated), Actin-related protein 10 (ACTR10) (upregulated), and Phospholipid-transporting ATPase (ATP11B) (upregulated). Moreover, the term of ATP binding (GO:0005524) showed a similar condition, and was enriched by the DEPs of Sodium/potassium-transporting ATPase subunit alpha (ATP1A3) (upregulated), Phospholipid-transporting ATPase (ATP11B) (upregulated), Protein kinase X-linked (PRKX) (upregulated), and RNA 3′-terminal phosphate cyclase (RTCA) (upregulated) (Figure 3). In the term of CC, the DEPs in the two comparison groups (MRC vs. MRO and MCA vs. MRO) were both significantly enriched in the terms of cytosol (GO:0005829), plasma membrane (GO:0005886), extracellular exosome (GO:0070062), and extracellular region (GO:0005576), including the DEPs of 3-hydroxy-3-methylglutarate-CoA lyase (HMGCL) (upregulated), Sulfotransferase (SULT1B1) (upregulated), Chloride anion exchanger (SLC26A3) (upregulated), Protein kinase C (PRKCB) (downregulated), and Monocarboxylate transporter 1 (SLC16A1) (upregulated) (Figure 3A,B).

3.4. The KEGG Enrichment Analysis of DEPs

To understand the effects of the DEPs on the related pathways after the introduction of solid feed, we performed a KEGG pathway enrichment analysis of the DEPs. In the MRC vs. MRO group, the DEPs were enriched in 32 pathways, most of which belonged to the categories of organismal systems and metabolism. The network cluster analysis showed that the pathways with a high enrichment ratio, including Carbohydrate digestion and absorption (chx04973), Synthesis and degradation of ketone bodies (chx00072), and Butanoate metabolism (chx00650), were the critical nodes connecting the respective clusters (Figure 4A,D). In the MCA vs. MRO group, the DEPs were enriched in 29 pathways. Similarly, organismal systems and metabolism were the main categories. The pathways of carbohydrate digestion and absorption (chx04973), other glycan degradation (chx00511), Glycosaminoglycan degradation (chx00531), Fatty acid elongation (chx00062), Fatty acid degradation (chx00071), and PPAR signaling (chx03320) were determined to be important nodes, as shown by their high enrichment ratio (Figure 4B,E). In addition, the pathways enriched by DEPs in the MCA vs. MRC group were mainly enriched in the pathways of Nucleotide excision repair (chx03420) and Proximal tubule bicarbonate reclamation (chx04964) (Figure 4C,F).

3.5. The PPI Analysis of DEPs

In order to further understand the interaction between DEPs and their related functional pathways, PPI network analysis was performed according to the STRING database and KEGG results (Figure 5). In the MRC vs. MRO group, a total of 23 DEPs were identified as key nodes which showed various connections in the network, including 6 upregulated DEPs (SLC26A3, Interleukin 1 receptor type 2 (IL1R2), HMGCS2, HMGCL, ATP1A3, and ACAA2) and 16 downregulated DEPs (Tropomyosin 1 and 2 (TPM1 and 2), Sorbin and SH3 domain containing 1 (SORBS1), PRKCB, Cardiac phospholamban (PLN), Perilipin 4 (PLIN4), Beta-mannosidase (MANBA), Laminin subunit alpha 4 (LAMA4, G protein subunit alpha o1 (GNAO1), Chondroitinsulfatase (GALNS), Collagen type VI alpha 6 chain (COL6A6), Collagen type III alpha 1 chain (COL3A1), Collagen type I alpha 1 chain (COL1A1), Voltage-dependent L-type calcium channel subunit alpha (CACNA1D), Carbonic anhydrase (CA3), and Adenylate cyclase type 3 (ADCY3)) (Figure 5A). In the MCA vs. MRO group, 19 DEPs were identified as key nodes, including four upregulated DEPs (ACAA2, THRB, Heme oxygenase (biliverdin-producing) (HMOX2), and Nicotinate-nucleotide pyrophosphorylase (QPRT)) and 15 downregulated DEPs (Hematopoietic cell-specific Lyn substrate 1 (HCLS1), Non-specific serine/threonine protein kinase (AKT2), GNAO1, PLIN4, CA3, Nucleolin (NCL), COL1A1, MANBA, MYH11, PRKCB, CALD1, GALNS, TPM1, SORBS1, and PLN) (Figure 5B). It is worth noting that many DEPs in the networks, such as ACAA2, HMGCS2, ATP1A3, HMGCL, etc., were associated with metabolism pathways.

3.6. Rumen Ketogenesis in Response to Solid Feed Supplementation

In this study, considering the higher concentration of VFAs and the length of rumen papillae in response to solid feed supplementation, we identified the protein expression of key enzymes in the process of rumen ketogenesis to characterize the efficiency of energy production in the development of rumen (Figure 6A). Compared with the MRO group, the protein expressions of the enzymes including Acetyl CoA synthetase (ACSS2), HMGCS2, HMGCL, and D-beta-hydroxybutyrate Dehydrogenase (BDH1) were significantly higher (p < 0.05) in the MRC group (Figure 6B). Similarly, in the MCA group, the protein expressions of ACSS2, HMGCS2, and HMGCL were also higher than in the MRO group (p < 0.05) (Figure 6C).

4. Discussion

4.1. Rumen Fermentation Parameters and Papillae Development

In the study, the diet with solid feed supplantation increased the concentrations of VFAs in the rumen and promoted the growth of rumen papillae [1,4]. On the one hand, the introduction of solid feed provides rich fermentation substrates for nutrient-decomposing bacteria in the rumen [20,21]. The VFAs produced by rumen microbiota became the primary energy supply for the development of rumen epithelium [22,23]. Moreover, the physical friction of the solid feed against the rumen wall further stimulates the growth of the rumen papillae [7,9]. A larger rumen epithelial surface had higher metabolic efficiency for nutrients, including VFAs and microbial protein, to meet the more exuberant growth demands of the host [24]. In addition, the metabolic pattern of rumen epithelium is also regulated by solid feed. Thus, we further discussed the effect of solid feed supplementation on rumen epithelial proteins from the view of biochemistry and metabolism in detail.

4.2. Cell Development of Rumen Epithelium

In this study, some GO terms were associated with the cell development of rumen epithelium, including extracellular matrix structural constituent conferring tensile strength, extracellular matrix organization, extracellular matrix structural constituent, collagen-containing extracellular matrix, plasma membrane, extracellular exosome, extracellular region, etc., which contained the DEPs of COL3A1, Collagen type XVI alpha 1 chain (COL16A1), COL6A6, COL1A1, LAMA4, FGR, formin-like 3 (FMNL3), etc.
The complete construction of rumen epithelial cells was a prerequisite for the rumen metabolism [25]. Previous studies have proven that COL3A1, COL16A1, COL6A6, and COL1A1 were involved in the regulation of blood vessel development and construction in the gut epithelium. LAMA4, encoding a secreted glycoprotein, was found to influence cell adhesion, which plays a key role in cell proliferation, the maintenance of activity, differentiation, and migration [26] In this study, these DEPs were decreased in response to solid feed. FMNL3 was identified as an effector of Rho GTPases, contributing to different cellular actin cytoskeleton structures by its ability to polymerize straight actin filaments at the barbed end [27]. FGR was a critical covalent modification and occurs in multicellular organisms as a result of intercellular communication during the maintenance of adult tissues [28]. In contrast, FMNL3 and FGR were increased with solid feed supplantation in this study. According to our findings, we thought solid feed introduction promoted the development of rumen epithelium by regulating the expression of proteins related to cell growth and integrity. As we know, solid feed is rich in nutrients including starch, fat, protein, etc. The complex and diverse microbial communities in the rumen can efficiently ferment them into VFAs and high-quality microbial proteins, which are energy substrates that can be directly absorbed and utilized by rumen epithelial cells [4]. Hence, we hypothesized that the supplement of solid feed provided these material bases for the rumen growth of goat kids, and promoted the faster development of rumen epithelial cells, including cell adhesion and frame construction. However, the internal mechanism of these regulations still needs to be confirmed in further study.

4.3. Metabolism of Rumen Epithelium

As we know, with an increase in age, the main digestive organs of young ruminants are transferred from the hindgut to the mature rumen [29,30]. VFAs also replace glucose as the main energy substance for their growth [21,31]. In this study, the metabolism pathways associated with VFAs, including fatty acid elongation, fatty acid degradation, butanoate metabolism and synthesis, and the degradation of ketone bodies, were the most significant, which could be attributed to the increasing concentration of butyrate after solid feed supplementation. The rumen epithelial mitochondria is the main site of butyric acid metabolism. The energy produced during the conversion of butyrate to ketone bodies is the main source of energy for epithelial growth [32]. Hence, the ability of the rumen to produce ketone bodies (mainly β-hydroxybutyrate acid (BHBA)) is considered to be an important marker of rumen development [33]. In terms of biochemical steps, the expression of enzyme proteins involved in VFA metabolism and ketone body synthesis showed a significant increase, including ACSS2, HMGCL, HMGCS2, ACAA2, and BDH1. Acetyl-CoA is an important pivotal substance in energy metabolism which is not only a carbon source for the synthesis of ketones or cholesterol, but also participates in the tricarboxylic acid cycle (TCA) for energy production [34]. As the synthetase of acetyl-CoA, the increased expression of ACSS2 protein meant the active performance of energy metabolism in the rumen epithelium. The significant GO term of ATP binding also corresponded to this result. HMGCS2 is the rate-limiting enzyme involved in the generation of ketone bodies from lipids in the rumen [35]. Recent studies have also reported that the accumulation of BHBA and the increase in HMGCS2 expression in ketogenesis strengthened the ability of gut epithelial cells to proliferate, differentiate, and maintain gut homeostasis [36,37]. BDH1 is the last enzyme of rumen ketogenesis, catalyzing the reversible reduction of acetoacetate (ACAC) to BHBA [38]. ACAA2 is an enzyme of the thiolase family that performs the function of mitochondrial fatty acid extension and degradation by catalyzing the last step of the β-oxidation pathway. ACAA2 often showed a high expression in tissues with active lipid metabolism such as mammary gland and liver [39]. In addition, some DEPs associated with the transport of fatty acids were also identified. The protein expressions of two transporters (SLC26A3 and SLC16A1) were increased with the introduction of solid feed. SLC26A3, as an anion exchanger, mediates apical Cl/HCO3 exchange in intestinal epithelia [40]. SLC26A3 was also observed in the rumen epithelium, where its main function is to transport short chain fatty acid (SCFA) [41]. The surface of rumen epithelium maintained an acidic environment due to the accumulation of a large number of VFAs, and SLC26A3 promotes the absorption of short-chain fatty acids (SCFA-) through SCFA-/HCO3- exchange [42]. SLC16A1 (MCT1) has been suggested to be a rumen transporter, mediating SCFA, ketone bodies, and lactic acid [43]. After SCFA have reached the mitochondrial-rich layer cells by the diffusion of functional syntheses, they undergo oxidative metabolism, and subsequent metabolites are transported to the blood by SLC16A1. Therefore, rumen epithelium utilized the high concentration of VFAs fermented from solid feed via increasing the expression of proteins related to VFA metabolism and transport. One study also showed that the direct infusion of sodium butyrate to neonatal lambs could promote the expression of genes related to VFA absorption and ketone body metabolism in rumen epithelium, which is consistent with our results [23]. These results suggested that butyrate fermented from solid feed is the most direct factor which promotes the development of rumen epithelium.
In contrast, we observed that the significant pathways of carbohydrate digestion and absorption were inactive, which was associated with two downregulated DEPs (AKT2 and PRKCB). Protein kinase C (PKC), encoded by the PRKCB1, is a family of serine- and threonine-specific protein kinases which could be involved in endothelial cell apoptosis, intestinal sugar absorption, etc. AKT2 is associated with the positive regulation of glucose import, and the knockout or decreased expression of Akt2 could inhibit the uptake and utilization of glucose by cells [44], enhance the resistance to fat accumulation, and improve the metabolic efficiency of lipids [45]. The energy metabolism process of ruminants changed from glucose-based into volatile acid-based with the increase in age and the development of rumen [46]. Combined with our results, the introduction of solid feed accelerated this process, and the high concentration of VFAs in the rumen dominated the metabolic pattern of rumen epithelium, which inhibited the metabolism of glucose and promoted the utilization of VFAs in the mitochondria via decreasing the expression of AKT2 and PRKCB.

4.4. Signal Transduction of Rumen Epithelium

In this study, PPAR signaling pathways were significantly enriched with upregulated protein (HMGCS2) and downregulated protein (Perilipin 4 (PLIN4) in both the groups of MRC/MCA vs. MRO. The induction of HMGCS2 is mainly controlled by the positive regulation of peroxisome proliferator-activated receptors (PPARs) [47]. SCFAs, as efficient ligands, could effectively activate the PPAR signaling pathway and promote the expression of the target gene HMGCS2 [48]. PLIN4, as a lipid droplet protein (LDP), exists widely in oxidized tissue, and the inactivation of PLIN4 could promote the metabolism of lipids for preventing their accumulation [49]. Thus, we hypothesized that VFAs in the rumen as ligand could activate PPAR signaling pathways, which would regulate the expression of HMGCS2 and PLIN4 for promoting fatty acid metabolism.

5. Conclusions

In summary, solid feed as an initiating agent increased the growth performance of goat kids, enhanced the ability of rumen fermentation, and promoted the development of rumen epithelium. In addition, according to the previous studies on the transcriptional level, we further explored the effect of solid feed supplantation on the development of rumen epithelium at the protein level. As the results indicate, solid feed promoted the development of rumen epithelium by changing the expression of proteins related to cell construction, fatty acid metabolism, and PPAR signal transduction. The ketone body synthesis pathway might be one important pathway which is activated in response to solid feed supplementation, which could provide abundant energy for rumen development. Our findings broaden the theoretical knowledge of the intrinsic mechanisms of rumen development in young ruminants.

Supplementary Materials

Supplementary materials can be found at https://www.mdpi.com/article/10.3390/biology12050684/s1, Table S1: Nutritional components of milk replacer, concentrate, and alfalfa pellets (dry matter basis) %; Table S2: iTRAQ labeling information; Table S3: Mascot Search Parameters; Table S4: Effect of solid feed supplantation on growth performance of goat kids; Table S5: Effects of solid feed supplantation on the rumen morphology in 20~60 days old of goat kids; Table S6: The identification of proteins in the study; Table S7: Gene ontology analysis of differently expressed proteins in the MRC vs. MRO group; Table S8: Gene ontology analysis of differently expressed proteins in the MCA vs. MRO group; Table S9: Gene ontology analysis of differently expressed proteins in the MCA vs. MRC group.

Author Contributions

Y.Z. contributed to animal trial, data collection and evaluation, laboratory and statistical analysis, and writing; K.C. contributed statistical analysis and critical manuscript review; J.C. and X.L. contributed to manuscript review and data visualization; N.Z. contributed to study design, feed formulation, and critical manuscript review. All authors have read and agreed to the published version of the manuscript.

Funding

This research was funded by the National Natural Science Foundation of China, grant number 31872385, the National Key R&D Program of China, grant number 2018YFD0501902 and Earmarked Fund for China Agriculture Research System, grant number CARS-39.

Institutional Review Board Statement

The study was conducted at the Green Sheep Valley Farm in Haimen City, Jiangsu Province. Procedures for breeding and slaughtering were implemented in accordance with the Regulations for the Administration of Affairs Concerning Experimental Animals promulgated by the Ministry of Science and Technology, China, revised version, March 2017. The trial was also reviewed and approved by the Animal Ethics Committee of the Chinese Academy of Agricultural Sciences (AEC-CAAS-FRI-CAAS20180305).

Informed Consent Statement

Not applicable.

Data Availability Statement

The related data in this study can be available by contacting to the corresponding author.

Conflicts of Interest

The authors declare no conflict of interest. The funders had no role in the design of the study; in the collection, analyses, or interpretation of data; in the writing of the manuscript, or in the decision to publish the results.

References

  1. Chai, J.; Lv, X.; Diao, Q.; Usdrowski, H.; Zhuang, Y.; Huang, W.; Cui, K.; Zhang, N. Solid diet manipulates rumen epithelial microbiota and its interactions with host transcriptomic in young ruminants. Environ. Microbiol. 2021, 23, 6557–6568. [Google Scholar] [CrossRef] [PubMed]
  2. Malmuthuge, N.; Liang, G.; Guan, L.L. Regulation of rumen development in neonatal ruminants through microbial metagenomes and host transcriptomes. Genome Biol. 2019, 20, 172. [Google Scholar] [CrossRef] [PubMed]
  3. Abdelsattar, M.M.; Zhuang, Y.; Cui, K.; Bi, Y.; Haridy, M.; Zhang, N. Longitudinal investigations of anatomical and morphological development of the gastrointestinal tract in goats from colostrum to postweaning. J. Dairy Sci. 2022, 105, 2597–2611. [Google Scholar] [CrossRef]
  4. Lin, L.; Xie, F.; Sun, D.; Liu, J.; Zhu, W.; Mao, S. Ruminal microbiome-host crosstalk stimulates the development of the ruminal epithelium in a lamb model. Microbiome 2019, 7, 83. [Google Scholar] [CrossRef]
  5. Berends, H.; Reenen, C.G.V.; Stockhofe-Zurwieden, N.; Gerrits, W.J.J. Effects of early rumen development and solid feed composition on growth performance and abomasal health in veal calves. J. Dairy Sci. 2012, 95, 3190–3199. [Google Scholar] [CrossRef]
  6. Pazoki, A.; Ghorbani, G.R.; Kargar, S.; Sadeghi-Sefidmazgi, A.; Ghaffari, M.H.; Drackley, J.K. Technology. Growth performance, nutrient digestibility, ruminal fermentation, and rumen development of calves during transition from liquid to solid feed: Effects of physical form of starter feed and forage provision. Anim. Feed Sci. 2017, 234, 173–185. [Google Scholar] [CrossRef]
  7. Sun, D.M.; Mao, S.Y.; Zhu, W.Y.; Liu, J.H. Effect of starter diet supplementation on rumen epithelial morphology and expression of genes involved in cell proliferation and metabolism in pre-weaned lambs. Animal 2018, 12, 2274–2283. [Google Scholar] [CrossRef] [PubMed]
  8. Liu, J.; Bian, G.; Sun, D.; Zhu, W.; Mao, S. Starter feeding altered ruminal epithelial bacterial communities and some key immune-related genes’ expression before weaning in lambs. J. Anim. Sci. 2017, 95, 910. [Google Scholar] [CrossRef]
  9. Jing, X.P.; Peng, Q.H.; Hu, R.; Zou, H.W.; Wang, H.Z.; Yu, X.Q.; Zhou, J.W.; Degen, A.; Wang, Z.S. Dietary supplements during the cold season increase rumen microbial abundance and improve rumen epithelium development in Tibetan sheep. J. Anim. Sci. 2018, 96, 293–305. [Google Scholar] [CrossRef]
  10. Lv, X.; Chai, J.; Diao, Q.; Huang, W.; Zhuang, Y.; Zhang, N. The Signature Microbiota Drive Rumen Function Shifts in Goat Kids Introduced to Solid Diet Regimes. Microorganisms 2019, 7, 516. [Google Scholar] [CrossRef]
  11. Yin, X.; Ji, S.; Duan, C.; Tian, P.; Ju, S.; Yan, H.; Zhang, Y.; Liu, Y. Age-Related Changes in the Ruminal Microbiota and Their Relationship With Rumen Fermentation in Lambs. Front. Microbiol. 2021, 12, 679135. [Google Scholar] [CrossRef] [PubMed]
  12. Li, B.; Zhang, K.; Li, C.; Wang, X.; Yang, Y. Characterization and Comparison of Microbiota in the Gastrointestinal Tracts of the Goat (Capra hircus) During Preweaning Development. Front. Microbiol. 2019, 10, 2125. [Google Scholar] [CrossRef] [PubMed]
  13. Reddy, K.E.; Jeong, J.Y.; Lee, S.D.; Baek, Y.C.; Oh, Y.K.; Kim, M.; So, K.M.; Kim, D.W.; Kim, J.H.; Park, S. Effect of different early weaning regimens for calves on adipogenic gene expression in Hanwoo loin at the fattening stage. Livest. Sci. 2016, 195, 87–98. [Google Scholar] [CrossRef]
  14. Dieho, K.; Van Baal, J.; Kruijt, L.; Bannink, A.D.; Schonewille, J.T.H.; Carreo, D.; Hendriks, W.H.; Dijkstra, J. Effect of supplemental concentrate during the dry period or early lactation on rumen epithelium gene and protein expression in dairy cattle during the transition period. J. Dairy Sci. 2017, 100, 7227–7245. [Google Scholar] [CrossRef]
  15. Duanmu, Y.; Cong, R.; Tao, S.; Tian, J.; Dong, H.; Zhang, Y.; Ni, Y.; Zhao, R. Biotechnology. Comparative proteomic analysis of the effects of high-concentrate diet on the hepatic metabolism and inflammatory response in lactating dairy goats. J. Anim. Sci. 2016, 7, 5. [Google Scholar] [CrossRef]
  16. Trinh, H.V.; Grossmann, J.; Gehrig, P.; Roschitzki, B.; Schlapbach, R.; Greber, U.F.; Hemmi, S. iTRAQ-Based and Label-Free Proteomics Approaches for Studies of Human Adenovirus Infections. Int. J. Proteom. 2013, 2013, 581862. [Google Scholar] [CrossRef] [PubMed]
  17. Wen, B.; Zhou, R.; Qiang, F.; Wang, Q.; Liu, S. IQuant: An automated pipeline for quantitative proteomics based upon isobaric tags. Proteomics 2015, 14, 2280–2285. [Google Scholar] [CrossRef]
  18. Huang, D.; Sherman, B.; Lempicki, R. Systematic and integrative analysis of large gene lists using DAVID Bioinformatics Resources. Nature Protoc. Nat. Protoc. 2009, 4, 44–57. [Google Scholar] [CrossRef]
  19. Puchalska, P.; Crawford, P.A. Multi-dimensional Roles of Ketone Bodies in Fuel Metabolism, Signaling, and Therapeutics. Cell Metab. 2017, 25, 262–284. [Google Scholar] [CrossRef]
  20. Cui, Z.; Wu, S.; Li, J.; Yang, Q.E.; Chai, S.; Wang, L.; Wang, X.; Zhang, X.; Liu, S.; Yao, J. Effect of Alfalfa Hay and Starter Feeding Intervention on Gastrointestinal Microbial Community, Growth and Immune Performance of Yak Calves. Front. Microbiol. 2020, 11, 994. [Google Scholar] [CrossRef]
  21. Mizrahi, I.; Wallace, R.J.; Morais, S. The rumen microbiome: Balancing food security and environmental impacts. Nat. Rev. Microbiol. 2021, 19, 553–566. [Google Scholar] [CrossRef] [PubMed]
  22. Li, Q.S.; Wang, R.; Ma, Z.Y.; Zhang, X.M.; Jiao, J.Z.; Zhang, Z.G.; Ungerfeld, E.M.; Yi, K.L.; Zhang, B.Z.; Long, L.; et al. Dietary selection of metabolically distinct microorganisms drives hydrogen metabolism in ruminants. ISME J. 2022, 16, 2535–2546. [Google Scholar] [CrossRef] [PubMed]
  23. Liu, L.; Sun, D.; Mao, S.; Zhu, W.; Liu, J. Infusion of sodium butyrate promotes rumen papillae growth and enhances expression of genes related to rumen epithelial VFA uptake and metabolism in neonatal twin lambs. J. Anim. Sci. 2019, 97, 909–921. [Google Scholar] [CrossRef] [PubMed]
  24. Sun, D.; Mao, S.; Zhu, W.; Liu, J. Proteomic identification of ruminal epithelial protein expression profiles in response to starter feed supplementation in pre-weaned lambs. Anim. Nutr. 2021, 7, 1271–1282. [Google Scholar] [CrossRef]
  25. Baldwin, V.R.L. Use of isolated ruminal epithelial cells in the study of rumen metabolism. J. Nutr. 1998, 128, 293S–296S. [Google Scholar] [CrossRef]
  26. Jaluria, P.; Chu, C.; Betenbaugh, M.; Shiloach, J. Cells by design: A mini-review of targeting cell engineering using DNA microarrays. Mol. Biotechnol. 2008, 39, 105–111. [Google Scholar] [CrossRef]
  27. Kühn, S.; Geyer, M. Formins as effector proteins of Rho GTPases. Small Gtpases 2014, 5, e983876. [Google Scholar] [CrossRef]
  28. Hubbard, S.R.; Till, J.H. Protein tyrosine kinase structure and function. Annu. Rev. Biochem. 2000, 69, 373–398. [Google Scholar] [CrossRef]
  29. Wang, S.; Ma, T.; Zhao, G.; Zhang, N.; Tu, Y.; Li, F.; Diao, Q. Effect of Age and Weaning on Growth Performance, Rumen Fermentation, and Serum Parameters in Lambs Fed Starter with Limited Ewe-Lamb Interaction. Animals 2019, 9, 825. [Google Scholar] [CrossRef]
  30. Zhuang, Y.; Chai, J.; Cui, K.; Bi, Y.; Diao, Q.; Huang, W.; Usdrowski, H.; Zhang, N. Longitudinal Investigation of the Gut Microbiota in Goat Kids from Birth to Postweaning. Microorganisms 2020, 8, 1111. [Google Scholar] [CrossRef]
  31. Moraïs, S.; Mizrahi, I. The Road Not Taken: The Rumen Microbiome, Functional Groups, and Community States. Trends Microbiol. 2019, 27, 538–549. [Google Scholar] [CrossRef] [PubMed]
  32. Xue, Y.; Lin, L.; Hu, F.; Zhu, W.; Mao, S. Disruption of ruminal homeostasis by malnutrition involved in systemic ruminal microbiota-host interactions in a pregnant sheep model. Microbiome 2020, 8, 138. [Google Scholar] [CrossRef] [PubMed]
  33. Wang, W.; Li, C.; Li, F.; Wang, X.; Zhang, X.; Liu, T.; Fang, N.; Yue, X.; Fei, L.; Pan, X. Effects of early feeding on the host rumen transcriptome and bacterial diversity in lambs. Sci. Rep. 2016, 6, 32479. [Google Scholar] [CrossRef]
  34. Wei, X.; Schultz, K.; Bazilevsky, G.A.; Vogt, A.; Marmorstein, R. Molecular basis for acetyl-CoA production by ATP-citrate lyase (vol 27, pg 33, 2020). Nat. Struct. Mol. Biol. Cell. 2020, 27, 33–41. [Google Scholar] [CrossRef]
  35. Ma, L.; Zhao, M.; Zhao, L.S.; Xu, J.C.; Loor, J.J.; Bu, D.P. Effects of dietary neutral detergent fiber and starch ratio on rumen epithelial cell morphological structure and gene expression in dairy cows. J. Dairy Sci. 2017, 100, 3705. [Google Scholar] [CrossRef] [PubMed]
  36. Cheng, C.W.; Biton, M.; Haber, A.L.; Gunduz, N.; Eng, G.; Gaynor, L.T.; Tripathi, S.; Calibasi-Kocal, G.; Rickelt, S.; Butty, V.L.; et al. Ketone Body Signaling Mediates Intestinal Stem Cell Homeostasis and Adaptation to Diet. Cell 2019, 178, 1115–1131.e15. [Google Scholar] [CrossRef]
  37. Wang, Q.; Zhou, Y.; Rychahou, P.; Fan, T.W.; Lane, A.N.; Weiss, H.L.; Evers, B.M. Ketogenesis contributes to intestinal cell differentiation. Cell. Death Differ. 2017, 24, 458–468. [Google Scholar] [CrossRef]
  38. Otsuka, H.; Kimura, T.; Ago, Y.; Nakama, M.; Fukao, T. Deficiency of 3-hydroxybutyrate dehydrogenase (BDH1) in mice causes low ketone body levels and fatty liver during fasting. J. Inherit. Metab. Dis. 2020, 43, 960–968. [Google Scholar] [CrossRef]
  39. Miltiadou, D.; Hager-Theodorides, A.L.; Symeou, S.; Constantinou, C.; Psifidi, A.; Banos, G.; Tzamaloukas, O. Variants in the 3′ untranslated region of the ovine acetyl-coenzyme A acyltransferase 2 gene are associated with dairy traits and exhibit differential allelic expression. J. Dairy Sci. 2017, 100, 6285–6297. [Google Scholar] [CrossRef]
  40. Yu, Q. Slc26a3 (DRA) in the Gut: Expression, Function, Regulation, Role in Infectious Diarrhea and Inflammatory Bowel Disease. Inflamm. Bowel Dis. 2021, 27, 575–584. [Google Scholar] [CrossRef]
  41. Hu, R.; Zou, H.; Wang, Z.; Cao, B.; Peng, Q.; Jing, X.; Wang, Y.; Shao, Y.; Pei, Z.; Zhang, X. Nutritional Interventions Improved Rumen Functions and Promoted Compensatory Growth of Growth-Retarded Yaks as Revealed by Integrated Transcripts and Microbiome Analyses. Front. Microbiol. 2019, 10, 318. [Google Scholar] [CrossRef] [PubMed]
  42. Aschenbach, J.R.; Bilk, S.; Tadesse, G.; Stumpff, F.; Gäbel, G. Bicarbonate-dependent and bicarbonate-independent mechanisms contribute to nondiffusive uptake of acetate in the ruminal epithelium of sheep. Am. J. Physiol. Gastrointest. Liver Physiol. 2009, 296, G1098–G1107. [Google Scholar] [CrossRef] [PubMed]
  43. Graham, C.; Gatherar, I.; Haslam, I.; Glanville, M.; Simmons, N.L. Expression and localization of monocarboxylate transporters and sodium/proton exchangers in bovine rumen epithelium. Am. J. Physiol. Regul. Integr. Comp. Physiol. 2007, 292, R997–R1007. [Google Scholar] [CrossRef]
  44. Anhê, F.; Lellis-Santos, C.; Leite, A.R.; Hirabara, S.M.; Bordin, S. Smad5 regulates Akt2 expression and insulin-induced glucose uptake in L6 myotubes. Mol. Cell. Endocrinol. 2010, 319, 30–38. [Google Scholar] [CrossRef]
  45. Wang, S.; Tao, J.; Chen, H.; Kandadi, M.R.; Ren, J. Ablation of Akt2 and AMPKα2 rescues high fat diet-induced obesity and hepatic steatosis through Parkin-mediated mitophagy. Acta Pharm. Sin. B 2021, 11, 3508–3526. [Google Scholar] [CrossRef]
  46. Arshad, M.A.; Hassan, F.U.; Rehman, M.S.; Huws, S.A.; Cheng, Y.; Din, A.U. Gut microbiome colonization and development in neonatal ruminants: Strategies, prospects, and opportunities. Anim. Nutr. 2021, 7, 883–895. [Google Scholar] [CrossRef] [PubMed]
  47. Zhan, C.; Luo, X.; Chen, J.; Zhou, B.; Yang, G. Osteoprotegerin Promotes Liver Steatosis by Targeting the ERK-PPARγ-CD36 Pathway. Diabetes 2019, 68, 1902–1914. [Google Scholar] [CrossRef]
  48. Den Besten, G.; Bleeker, A.; Gerding, A.; Van Eunen, K.; Havinga, R.; Van Dijk, T.H.; Oosterveer, M.H.; Jonker, J.W.; Groen, A.K.; Reijngoud, D.J. Short-Chain Fatty Acids Protect against High-Fat Diet-Induced Obesity via a PPARγ-Dependent Switch From Lipogenesis to Fat Oxidation. Diabetes 2015, 64, 2398–2408. [Google Scholar] [CrossRef]
  49. Chen, W.; Chang, B.; Wu, X.; Li, L.; Sleeman, M.; Chan, L. Metabolism. Inactivation of Plin4 downregulates Plin5 and reduces cardiac lipid accumulation in mice. Am. J. Physiol. Endocrinol. 2013, 304, E770–E779. [Google Scholar] [CrossRef]
Figure 1. Rumen phenotypes in response to solid feed. (A) The development regularity of rumen epithelial morphology of goat kids that received MRO, MRC, and MCA diet. (B) The concentrations of acetate, propionate, isobutyrate, butyrate, and isovalerate of goat kids that received MRO, MRC, and MCA diet. Lowercase letters represent the level of significance.
Figure 1. Rumen phenotypes in response to solid feed. (A) The development regularity of rumen epithelial morphology of goat kids that received MRO, MRC, and MCA diet. (B) The concentrations of acetate, propionate, isobutyrate, butyrate, and isovalerate of goat kids that received MRO, MRC, and MCA diet. Lowercase letters represent the level of significance.
Biology 12 00684 g001
Figure 2. Characterization of Rumen epithelial protein. (AC) The volcano plot of differently expressed proteins (DEPs) in pair-wise comparisons of (A) MRC vs. MRO, (B) MCA vs. MRO, and (C) MRC vs. MCA. (D) Wayne diagram of DEPs shared by the groups of MRC vs. MRO, MCA vs. MRO, and MRC vs. MCA. (E) The heatmap of the fold changes of proteins in the groups of MRC vs. MRO, MCA vs. MRO, and MRC vs. MCA.
Figure 2. Characterization of Rumen epithelial protein. (AC) The volcano plot of differently expressed proteins (DEPs) in pair-wise comparisons of (A) MRC vs. MRO, (B) MCA vs. MRO, and (C) MRC vs. MCA. (D) Wayne diagram of DEPs shared by the groups of MRC vs. MRO, MCA vs. MRO, and MRC vs. MCA. (E) The heatmap of the fold changes of proteins in the groups of MRC vs. MRO, MCA vs. MRO, and MRC vs. MCA.
Biology 12 00684 g002
Figure 3. The bar charts of the top 15 significant GO terms in biological process (BP), cellular component (CC), and molecular function (MF) categories in the groups of (A) MRC vs. MRO, (B) MCA vs. MRO, and (C) MRC vs. MCA.
Figure 3. The bar charts of the top 15 significant GO terms in biological process (BP), cellular component (CC), and molecular function (MF) categories in the groups of (A) MRC vs. MRO, (B) MCA vs. MRO, and (C) MRC vs. MCA.
Biology 12 00684 g003
Figure 4. Kyoto encyclopedia of genes and genomes (KEGG) analysis of DEPs in the groups of (A,D) MRC vs. MRO, (B,E) MCA vs. MRO, and (C,F) MRC vs. MCA. (AC). Each row represents an enriched function, and the length of the bar represents the enrichment ratio, which is calculated as “input gene number”/“background gene number.” The color of the bar is the same as the color in the circular network above, which represents different clusters. For each cluster, if there are more than five terms, the top five with the highest enrichment ratio will be displayed. (DF) Each bubble represents an enriched function, and the size of the bubble from small to large: The color of the bar is the same as the color in the circular network, which represents different clusters. For each cluster, if there are more than five terms, the top five with the highest enrichment ratio will be displayed.
Figure 4. Kyoto encyclopedia of genes and genomes (KEGG) analysis of DEPs in the groups of (A,D) MRC vs. MRO, (B,E) MCA vs. MRO, and (C,F) MRC vs. MCA. (AC). Each row represents an enriched function, and the length of the bar represents the enrichment ratio, which is calculated as “input gene number”/“background gene number.” The color of the bar is the same as the color in the circular network above, which represents different clusters. For each cluster, if there are more than five terms, the top five with the highest enrichment ratio will be displayed. (DF) Each bubble represents an enriched function, and the size of the bubble from small to large: The color of the bar is the same as the color in the circular network, which represents different clusters. For each cluster, if there are more than five terms, the top five with the highest enrichment ratio will be displayed.
Biology 12 00684 g004
Figure 5. PPI network analysis according to STRING database and KEGG pathway enriched in DEPs in the groups of (A) MRC vs. MRO and (B) MCA vs. MRO.
Figure 5. PPI network analysis according to STRING database and KEGG pathway enriched in DEPs in the groups of (A) MRC vs. MRO and (B) MCA vs. MRO.
Biology 12 00684 g005
Figure 6. The metabolic pathway for ketone body by conversion from SCFA. (A) the metabolic profile of rumen ketogenesis, this figure was drawn with reference to a published paper [19]; (B,C) The protein expression of key enzymes in the process of rumen ketogenesis in the groups of (B) MRC vs. MRO and (C) MCA vs. MRC; * 0.01 < p < 0.05; ** 0.001 < p < 0.01.
Figure 6. The metabolic pathway for ketone body by conversion from SCFA. (A) the metabolic profile of rumen ketogenesis, this figure was drawn with reference to a published paper [19]; (B,C) The protein expression of key enzymes in the process of rumen ketogenesis in the groups of (B) MRC vs. MRO and (C) MCA vs. MRC; * 0.01 < p < 0.05; ** 0.001 < p < 0.01.
Biology 12 00684 g006
Table 1. The DEPs in the rumen epithelium of goat kids in the MRC group compared with the MRO group.
Table 1. The DEPs in the rumen epithelium of goat kids in the MRC group compared with the MRO group.
Protein_IDProtein NameGene SymbolMassProtein_CoverageUniq_PepUniq_Speclog2Fold Change
W5PDY2Uncharacterized protein-261,849.670112.59
A0A452EGR5Shisa family member 4SHISA426,983.280.03122.48
W5Q115semaphorin 3ASEMA3A95,951.20.02112.08
W5NZJ6Tyrosine-protein kinaseFGR52,840.210.03111.8
W5P9E2SERPIN domain-containing proteinLOC10110361247,177.770.18111.6
A0A452FDU1PhosphodiesterasePDE6B97,921.120.01111.57
W5PMM4Aldo_ket_red domain-containing proteinLOC10699012237,134.330.36111.53
A0A452F710RNA 3′-terminal phosphate cyclaseRTCA39,748.460.04111.46
W5P6R6Ubiquitin carboxyl-terminal hydrolaseUSP27X59,865.010.04111.36
W5P8B8Zinc finger protein 48ZNF4851,013.330.02111.35
A0A452FGG7SulfotransferaseSULT1C234,285.130.08111.3
A0A452DK46Carbonic anhydraseLOC10218424529,121.580.411121.27
Q0PD85Monocarboxylate transporter 1SLC16A135,188.380.05121.21
W5QJ02Dehydrogenase/reductase 7DHRS737,262.550.31121.21
A0A452DKF94HBT domain-containing protein-13,848.090.26111.19
W5PJY0ER membrane protein complex subunit 1EMC1112,940.550.12111.17
A0A452ELD7BPI fold containing family A member 2BPIFA228,888.130.12221.14
W5QEK2Tubulin tyrosine ligase like 4TTLL4133,873.120111.13
W5P9M9SERPIN domain-containing proteinLOC10110386244,569.580.23111.12
A0A452EBL1Dihydrodiol dehydrogenase 3LOC10217763837,351.570.33111.08
W5QAX2HDAC_interact domain-containing proteinSIN3B117,126.510.01111.04
W5P1M4Acetyl-CoA acyltransferase 2ACAA242,086.450.41131.04
A0A452G3K1Actin related protein 10ACTR1044,622.440.02111.01
A0A452F7V6Centrin 2CETN219,100.590.08110.99
A0A452E3H3UDP-glucuronosyltransferaseLOC10217243261,207.330.22220.99
A0A452GAC93-hydroxy-3-methylglutarate-CoA lyaseHMGCL34,621.110.38240.98
W5Q6A5Charged multivesicular body protein 2BCHMP2B23,990.350.03110.96
A0A452FP65UDP-glucuronosyltransferaseLOC10863319061,515.70.08160.94
W5QHL0Phospholipid-transporting ATPaseATP11B125,527.010.01110.93
A0A452FF33Sodium/potassium-transporting ATPase subunit alphaATP1A3108,265.030.16110.93
W5PUH3Interleukin 1 receptor type 2IL1R245,313.010.04110.92
W5PAD4Chloride anion exchangerSLC26A384,603.080.05470.92
A0A452EX18Serine and arginine rich splicing factor 5SRSF531,584.450.03110.91
W5P699M-phase phosphoprotein 9MPHOSPH9133,521.740.02110.9
W5PLM4Aldo_ket_red domain-containing protein-32,650.380.33110.9
D4P8J33-hydroxy-3-methylglutaryl coenzyme A synthaseHMGCS257,306.890.31131050.89
A0A452EWC8Monocarboxylate transporter 1SLC16A154,633.260.07230.87
A0A452FCI0Zinc finger protein 416LOC10217980467,775.270.06110.86
A0A452DQX5SulfotransferaseSULT1B134,876.740.11330.86
W5QAL6Formin like 3FMNL3117,941.040.01110.86
W5PGI1Protein kinase X-linkedPRKX35,458.360.06110.82
A0A452DRA0TrichohyalinTCHH188,388.470.05230.81
W5PZZ4Homeobox domain-containing protein-11,162.590.1211−0.81
W5QHV0SET and MYND domain containing 1SMYD157,333.110.0312−0.81
W5PFB6CD177 moleculeCD17747,924.930.0311−0.81
A0A452F2B2G protein subunit alpha o1GNAO140,653.280.0711−0.81
A0A452DVI8Anti-Muellerian hormone type-2 receptorAMHR261,515.150.0112−0.81
A0A452FAG1Laminin subunit alpha 4LAMA4205,009.310.152132−0.81
K4PF82RNA-binding protein with serine-rich domain 1RNPS134,157.690.1322−0.81
A0A452FD11Tropomyosin 1TPM132,731.660.23310−0.84
A0A452FTD0Ig-like domain-containing protein-19,018.290.0922−0.84
A0A452E1D7Ankyrin repeat and SOCS box containing 7ASB736,426.640.0211−0.84
W5PX13Gap junction alpha-3 proteinGJA335,165.120.0312−0.84
A0A452FV55Collagen type XVI alpha 1 chainCOL16A1147,706.130.0111−0.84
A0A452FBG8SmoothelinSMTN98,772.310.0967−0.86
A0A452EMX2Tropomyosin 2TPM232,994.610.2423−0.86
A0A452G0P9Parvin alphaPARVA46,577.90.1135−0.86
A0A452EAY9A0A452EAY9-28,201.620.2911−0.86
W5NYX4NACHT domain-containing protein-104,305.020.0111−0.86
Q4LBD9Q4LBD9ovar-MHCI-H1041,373.530.1222−0.86
A0A452EYA6Protein kinase CPRKCB78,062.580.0311−0.92
W5PIF9Transforming growth factor beta 1 induced transcript 1TGFB1I151,299.580.0423−0.94
A0A452EUR3Guanylate cyclase-46,878.370.0211−0.94
A0A452E7G7Family with sequence similarity 71 member AFAM71A63,850.570.0211−0.94
W5Q4S0Collagen type III alpha 1 chainCOL3A1139,701.250.08835−0.94
A0A452G5Y9Netrin 3NTN363,599.980.0111−0.94
W5PW78Sema domain-containing proteinSEMA4C81,534.110.0211−0.94
W5Q2A6EF-hand domain family member BEFHB97,299.480.0111−0.94
A0A452G7W8Family with sequence similarity 110 member CFAM110C30,168.370.0311−0.97
A1YZ35MimecanOGN34,450.920.29826−0.97
A0A452EWQ2SPEM family member 2SPEM256,745.550.0211−0.97
A0A452EV55A0A452EV55-213,096.55011−0.97
A0A452FFP6Beta-mannosidaseMANBA102,118.690.0311−0.97
A0A452G7S1HLA class II histocompatibility antigen, DM beta chainLOC10218799829,197.630.0611−1
A0A452F535General transcription factor IIF subunit 2-28,635.950.0611−1
A0A452ECP7Carbonic anhydraseCA329,707.90.2558−1
W5NYU5USP domain-containing proteinUSP43112,010.290.0112−1
A0A452F0J4SPHK1 interactor, AKAP domain containingSPHKAP182,094.960.0112−1.06
A0A452G4N4Adenylate cyclase type 3ADCY3130,124.240.0211−1.06
A0A452F637Collagen type VI alpha 6 chainCOL6A6246,602.86011−1.09
A0A452G885A0A452G885KRT456,270.570.391330−1.09
A0A452E7J1Olfactory receptorOR1G135,499.990.1311−1.09
A0A452FWB4Corepressor interacting with RBPJ, 1CIR147,287.890.0212−1.12
A0A452FHU9Collagen type I alpha 1 chainTPM1A1139,9520.1815179−1.12
W5QHQ7NucleolinNCL73,334.540.1511−1.12
A0A452FMJ8Synaptopodin 2SYNPO2115,845.70.2411−1.12
W5PY97HP domain-containing proteinSVIL246,128.410.0211−1.12
A0A452F3X3Sorbin and SH3 domain containing 2SORBS2138,370.920.171220−1.15
Q6S5L3Major histocompatibility class II DQA1Cahi-DQA128,131.180.0922−1.15
A0A0H5FSL3MHC class I antigenOvar-I17,440.290.1711−1.15
A0A452G1W6Solute carrier family 9 member C2 (putative)SLC9C2129,059.02012−1.15
A0A452FBH22′-5′ oligoadenylate synthaseOAS141,810.870.1312−1.18
A0A452E3D3Perilipin 4PLIN4126,234.860.131216−1.18
A0A224ATJ6Olfactory receptorOR4X229,701.850.111−1.22
A0A452EL11ChondroitinsulfataseGALNS55,667.920.0211−1.22
A0A1S6YF29ATP synthase subunit aATP624,695.890.0611−1.22
W5PA36Zinc finger CCCH-type containing 7AZC3H7A112,014.910.0111−1.22
A0A452E3Q2Argonaute RISC catalytic component 2AGO297,447.940.0911−1.29
A0A452FXD3GMP reductaseGMPR34,625.420.0711−1.29
A0A452EA30PDZ and LIM domain 7PDLIM752,633.910.2411−1.32
W5Q756WH2 domain-containing proteinJMY108,165.740.0211−1.4
W5PI04Rab-GAP TBC domain-containing proteinTBC1D1337,975.020.0311−1.4
W5PD82Caldesmon 1CALD189,883.930.14920−1.43
A0A452E4C4ADAM metallopeptidase with thrombospondin type 1 motif 16ADAMTS16143,816.25011−1.43
A0A452FL85ProfilinPFN215,346.370.2325−1.47
A0A452DQP4Polycystin 1 like 2PKD1L2272,917.19011−1.47
A0A452FL64ResistinRETN12,192.840.2411−1.51
W5Q6L1IF rod domain-containing proteinKRT8540,944.410.0511−1.51
W5NS84Ret finger protein-like 4ALOC10111693232,111.240.0311−1.56
Q9XSQ8MAP28 proteinmap2818,000.420.0811−1.56
W5NV41RING-type domain-containing proteinRNF17538,416.480.0711−1.56
A0A452E9K4Cardiac phospholambanPLN6229.380.2111−1.6
R9WH56MHC class I antigenOLA-I41,077.250.111−1.6
A0A452EH97Sorbin and SH3 domain containing 1SORBS1142,840.960.1513−1.6
A0A452EKJ0Glycerophosphodiester phosphodiesterase domain containing 3GDPD336,818.990.0411−1.64
W5QB39Glutamate receptor interacting protein 2GRIP2110,290.750.0111−1.69
A0A452FA76Voltage-dependent L-type calcium channel subunit alphaCACNA1D239,629.010.0111−1.79
A0A452F4F7Sorbin and SH3 domain containing 2SORBS217,636.70.2611−1.84
A0A452EWT8NLR family pyrin domain containing 12NLRP12119,902.480.0111−2.25
A0A452F5B1Semaphorin 3DSEMA3D90,605.530.0411−2.4
A0A068B4V9Glutathione S-transferaseGSTA325,485.390.2911−2.47
Table 2. The DEPs in the rumen epithelium of goat kids in the MCA group compared with the MRO group.
Table 2. The DEPs in the rumen epithelium of goat kids in the MCA group compared with the MRO group.
Protein_IDProtein NameGene SymbolMassProtein_CoverageUniq_PepUniq_Speclog2Fold Change
Q28571Thyroid hormone receptor betaTHRB47,694.590.02112.84
A0A452EGR5Shisa family member 4SHISA426,983.280.03122.84
A0A452DTY3Olfactory receptorLOC10218894935,991.460.11112.74
A0A452EZP2AnoctaminANO989,634.080.01122.38
W5Q115Semaphorin 3ASEMA3A95,951.20.02112.3
A0A452EMA9Oocyte-secreted protein 1LOC10217135815,888.390.07112.08
A0A452FJ40Membrane cofactor proteinLOC10216920937,010.880.05111.56
W5P5J3Adhesion G protein-coupled receptor A3ADGRA3139,118.940111.56
W5P9E2Serpin B3-likeLOC10110361247,177.770.18111.53
W5QJ02Dehydrogenase/reductase 7DHRS737,262.550.31121.52
A0A452FNE3PDZ domain containing 3PDZD352,094.460.04121.5
A0A452DVC9Nanos C2HC-type zinc finger 3NANOS319,372.360.05111.49
A0A452F7Y9Fer-1 like family member 6FER1L6206,9430.01111.44
W5NZJ6Tyrosine-protein kinaseFGR52,840.210.03111.4
W5PDY2Uncharacterized protein-261,849.670111.26
A0A452EBL1Dihydrodiol dehydrogenase 3LOC10217763837,351.570.33111.26
A0A452F4Q5Dynein axonemal heavy chain 8DNAH8544,382.220111.24
W5P1M4Acetyl-CoA acyltransferase 2ACAA242,086.450.41131.24
W5NZV0Heme oxygenase (biliverdin-producing)HMOX243,155.730.3111.22
W5PFZ8Chromosome 20 C6orf141 homologC20H6orf14120,592.160.05111.21
A0A452G516Oxysterol-binding proteinOSBPL1185,188.230.02111.21
W5NWX7C-type lectin domain family 4 member ACLEC4A27,849.450.04111.16
A0A452G154NEDD1 gamma-tubulin ring complex targeting factorNEDD171,754.150.01111.14
W5PLM4Aldo_ket_red domain-containing protein-32,650.380.33111.1
W5PGI1Protein kinase X-linkedPRKX35,458.360.06111.04
W5PTZ0Membrane spanning 4-domains A5MS4A522,614.450.07111.02
A0A452DK46Carbonic anhydraseLOC10218424529,121.580.411121.01
A0A452G3K1Actin related protein 10ACTR1044,622.440.02110.99
A0A452EBG2Tyrosine-protein kinaseZAP7069,121.320.03110.99
A0A452EGG2Rho GTPase activating protein 9ARHGAP979,394.550.02110.91
A0A452FP65UDP-glucuronosyltransferaseLOC10863319061,515.70.08160.9
A0A452FEA5Nicotinate-nucleotide pyrophosphorylase [carboxylating]QPRT30,980.170.02110.88
A0A452FGG7SulfotransferaseSULT1C234,285.130.08110.86
A0A452G0M2Fraser extracellular matrix complex subunit 1FRAS1452,350.770110.85
A0A452EWC8Monocarboxylate transporter 1SLC16A154,633.260.07230.83
W5PLW4Aldo_ket_red domain-containing protein-37,979.630.26120.82
A0A452FG87MicrocephalinMCPH184,188.780.01110.82
W5QEK2Tubulin tyrosine ligase like 4TTLL4133,873.120110.81
A0A452ELR2EvC ciliary complex subunit 2EVC2138,071.860.0111−0.81
W5PCE0Phospholipase B-likePLBD263,556.040.0111−0.81
P02080Hemoglobin subunit beta-C(NA)-15,662.260.2211−0.81
W5PY97SupervillinSVIL246,128.410.0211−0.81
A0A452G7Z1Hematopoietic cell-specific Lyn substrate 1HCLS152,381.170.0211−0.81
A0A452FBH22′-5′ oligoadenylate synthaseOAS141,810.870.1312−0.81
A0A452FBG8SmoothelinSMTN98,772.310.0967−0.84
A0A452G7W8Family with sequence similarity 110 member CFAM110C30,168.370.0311−0.84
W5P981Non-specific serine/threonine protein kinaseAKT253,026.590.0211−0.84
A0A452E8I8Uncharacterized protein-20,701.890.2133−0.84
W5Q1F0ER lumen protein-retaining receptorKDELR321,740.390.0411−0.84
A0A452F2B2G protein subunit alpha o1GNAO140,653.280.0711−0.84
A0A452DW3960S ribosomal protein L29-16,612.210.0814−0.86
Q3LRQ1Vitronectin-51,056.510.0311−0.86
W5PW78Semaphorin 4CSEMA4C81,534.110.0211−0.86
A0A452ETB0Collagen type XXVIII alpha 1 chainCOL28A1115,775.70.0112−0.86
A0A452EHK0Melanoma cell adhesion moleculeMCAM71,399.10.169−0.86
A0A452EFB7Serine peptidase inhibitor, Kazal type 9SPINK99851.550.2923−0.86
G1DFY5Transforming growth factor beta-1-induced transcript 1 proteinTGFB1I150,629.240.0211−0.86
W5PMH6Lipocalin 2LCN223,169.060.0911−0.86
A0A452F2Y9Actin alpha 2, smooth muscleACTA242,073.870.63694−0.89
A0A452E3D3Perilipin 4PLIN4126,234.860.131216−0.89
A0A452E6P5C-type lectin domain family 1 member BCLEC1B26,077.020.0211−0.89
A0A452ECP7Carbonic anhydraseCA329,707.90.2558−0.89
W5QHQ7NucleolinNCL73,334.540.1511−0.89
A0A452F4A0Sorbin and SH3 domain containing 2SORBS269,256.660.0848−0.92
W5P3N6Beta-hexosaminidaseLOC10111216262,702.010.0811−0.92
W5Q4S0Collagen type III alpha 1 chainCOL3A1139,701.250.08835−0.92
W5PFB6CD177 moleculeCD17747,924.930.0311−0.92
A0A452DUI8Carcinoembryonic antigen-related cell adhesion molecule 7LOC10217218441,661.160.0211−0.94
A0A452FL86TBC1 domain family member 32TBC1D32146,388.940.0111−0.94
W5P0I2Complex I-B14.5aNDUFA712,670.690.1823−0.94
A0A452FHU9Collagen type I alpha 1 chainCOL1A1139,9520.1815179−0.94
W5Q2A6EF-hand domain family member BEFHB97,299.480.0111−0.94
W5PI04TBC1 domain family member 13TBC1D1337,975.020.0311−0.94
A0A452FFP6Beta-mannosidaseMANBA102,118.690.0311−0.97
A0A452E5B5Myosin heavy chain 11MYH11228,250.520.2740123−0.97
W5NS84Ret finger protein-like 4ALOC10111693232,111.240.0311−0.97
A0A452E7J1Olfactory receptorOR1G135,499.990.1311−1
A0A452EWP1SyneminSYNM171,645.210.141834−1
A0A452EYA6Protein kinase CPRKCB78,062.580.0311−1
W5PD82Caldesmon 1CALD189,883.930.14920−1.03
E7EC28Thymosin betaLOC1021825625031.510.5922−1.03
A0A452DVI8Anti-Muellerian hormone type-2 receptorAMHR261,515.150.0112−1.06
A0A452EL11ChondroitinsulfataseGALNS55,667.920.0211−1.06
A0A452EUR3Guanylate cyclase-46,878.370.0211−1.06
A0A452E0C7Olfactory receptor-35,416.770.0511−1.06
F8T866MHC class II antigenDQA19,937.830.0711−1.09
A0A452FD11Tropomyosin 1TPM132,731.660.23310−1.09
A0A452F535General transcription factor IIF subunit 2-28,635.950.0611−1.09
Q30DP7Type II small proline-rich proteinSPRR2A6489.940.314−1.12
A0A452G1W6Solute carrier family 9 member C2 (putative)SLC9C2129,059.02012−1.12
A0A224ATJ6Olfactory receptorOR4X229,701.850.111−1.12
A0A452E4C4ADAM metallopeptidase with thrombospondin type 1 motif 16ADAMTS16143,816.25011−1.15
A0A452G885Keratin 4KRT456,270.570.391330−1.15
A0A452EH97Sorbin and SH3 domain containing 1SORBS1142,840.960.1513−1.18
W5PBX5Mitogen-activated protein kinase kinase kinase 1MAP3K1157,095.440.0111−1.18
A1E458Adipocyte-type fatty acid-binding proteinLOC10086127914,805.480.3239−1.18
A0A452G893S100 calcium binding protein A8S100A810,399.340.1623−1.18
W5Q6L1Keratin, type II microfibrillar, component 5-likeKRT8540,944.410.0511−1.22
B5TQZ63beta-hydroxysteroid dehydrogenase/isomerase3BHSD43,108.070.0711−1.25
A0A452E9K4Cardiac phospholambanPLN6229.380.2111−1.25
W5NV41Ring finger protein 175RNF17538,416.480.0711−1.25
Q6S5L3Major histocompatibility class II DQA1Cahi-DQA128,131.180.0922−1.25
W5Q624Keratin, type II cytoskeletal 73KRT7357,075.430.0511−1.29
A0A452EKJ0Glycerophosphodiester phosphodiesterase domain containing 3GDPD336,818.990.0411−1.32
A0A452EDZ4Protein S100S100A1210,922.680.2426−1.32
R9WH56MHC class I antigenOLA-I41,077.250.111−1.36
Q9XSQ8MAP28 proteinmap2818,000.420.0811−1.4
A0A452FL64ResistinRETN12,192.840.2411−1.51
W5QB39Glutamate receptor interacting protein 2GRIP211,0290.80.0111−1.51
A0A068B4V9Glutathione S-transferaseGSTA325,485.390.2911−2.32
A0A452F5B1Semaphorin 3DSEMA3D90,605.530.0411−2.64
Table 3. The DEPs in the rumen epithelium of goat kids in the MCA group compared with the MRC group.
Table 3. The DEPs in the rumen epithelium of goat kids in the MCA group compared with the MRC group.
Protein_IDUniProt Protein NameGene SymbolMassProtein_CoverageUniq_PepUniq_Speclog2Fold Change
A0A452DTY3Olfactory receptorLOC10218894935,991.45660.10911 2.54
A0A452DVC9Nanos C2HC-type zinc finger 3NANOS319,372.36070.05111 1.74
A0A452G516Oxysterol-binding proteinOSBPL1185,188.23060.01711 1.46
A0A0H5FSL3MHC class I antigenOvar-I17,440.29130.1711 1.20
W5QJ03Dehydrogenase/reductase 7DHRS738,509.20220.30111 1.17
A0A452E7G7Family with sequence similarity 71 member AFAM71A63,850.57070.02411 1.14
A0A452FJ40Membrane cofactor proteinLOC10216920937,010.8820.05111 1.14
W5PFZ8Chromosome 20 C6orf141 homologC20H6orf14120,592.15640.04911 1.14
A0A452G154NEDD1 gamma-tubulin ring complex targeting factorNEDD171,754.14930.01211 1.10
A0A452FB93CD276 moleculeCD27657,663.76880.03811 1.08
A0A452DUD2DNA polymerase epsilon catalytic subunitPOLE263,670.9950.00611 1.06
A0A452EWQ2SPEM family member 2SPEM256,745.55470.01811 1.04
W5PRU6Gap junction proteinGJA849,509.2470.01411 1.00
W5NWX7C-type lectin domain-containing proteinCLEC4A27,849.44870.04211 0.97
A0A452EIF3Transient receptor potential cation channel subfamily V member 4TRPV498,757.55190.01811 0.89
A0A452EB62Uncharacterized protein-12,026.41890.0922 −0.81
A0A452E2N5Structural maintenance of chromosomes 6SMC6125,408.2430.00611 −0.81
A0A452E8Z1Golgi associated kinase 1AGASK1A61,628.52160.01111 −0.81
A0A452EZS9RAB, member of RAS oncogene family like 3RABL325,857.25730.02611 −0.86
A0A452DKF94HBT domain-containing protein-13,848.08920.26411 −0.86
A0A452FF33Sodium/potassium-transporting ATPase subunit alphaATP1A3108,265.030.157511 −0.86
A0A452EP10Keratin, type II cytoskeletal 71KRT7155,027.69750.27912 −0.86
W5PAY2WW domain-containing proteinWWC2129,564.0390.00511 −0.89
W5PMM4Aldo_ket_red domain-containing proteinLOC10699012237,134.32730.35611 −0.89
W5Q6A5Charged multivesicular body protein 2BCHMP2B23,990.34580.02811 −0.92
W5Q9M6WD_REPEATS_REGION domain-containing protein-47,001.96630.0811 −0.94
G1DFX7BolA-like protein 2BOLA210,138.23850.08111 −0.94
A0A452F7V6Centrin 2CETN219,100.58550.07811 −1.00
E7EC28Thymosin betaLOC1021825625031.505670.59122 −1.09
G8FRI8Copper chaperone of superoxide dismutase 1-23,909.93030.03111 −1.09
W5QAL6Formin like 3FMNL3117,941.0380.01211 −1.09
W5P9M9SERPIN domain-containing proteinLOC10110386244,569.57810.22511 −1.18
A0A452F710RNA 3′-terminal phosphate cyclaseRTCA39,748.45760.04411 −1.51
A0A452EYK5Interferon induced protein with tetratricopeptide repeats 2IFIT254,161.25240.01311 −1.56
W5P8B8Zinc finger protein 48ZNF4851,013.3270.01811 −1.60
Disclaimer/Publisher’s Note: The statements, opinions and data contained in all publications are solely those of the individual author(s) and contributor(s) and not of MDPI and/or the editor(s). MDPI and/or the editor(s) disclaim responsibility for any injury to people or property resulting from any ideas, methods, instructions or products referred to in the content.

Share and Cite

MDPI and ACS Style

Zhuang, Y.; Lv, X.; Cui, K.; Chai, J.; Zhang, N. Early Solid Diet Supplementation Influences the Proteomics of Rumen Epithelium in Goat Kids. Biology 2023, 12, 684. https://doi.org/10.3390/biology12050684

AMA Style

Zhuang Y, Lv X, Cui K, Chai J, Zhang N. Early Solid Diet Supplementation Influences the Proteomics of Rumen Epithelium in Goat Kids. Biology. 2023; 12(5):684. https://doi.org/10.3390/biology12050684

Chicago/Turabian Style

Zhuang, Yimin, Xiaokang Lv, Kai Cui, Jianmin Chai, and Naifeng Zhang. 2023. "Early Solid Diet Supplementation Influences the Proteomics of Rumen Epithelium in Goat Kids" Biology 12, no. 5: 684. https://doi.org/10.3390/biology12050684

APA Style

Zhuang, Y., Lv, X., Cui, K., Chai, J., & Zhang, N. (2023). Early Solid Diet Supplementation Influences the Proteomics of Rumen Epithelium in Goat Kids. Biology, 12(5), 684. https://doi.org/10.3390/biology12050684

Note that from the first issue of 2016, this journal uses article numbers instead of page numbers. See further details here.

Article Metrics

Back to TopTop