Dynamic Response and Dispersion Analysis of a Damped Heterogeneous Coating over a Homogeneous Elastic Half-Space
Abstract
1. Introduction
2. Governing Equations
3. Statement of the Problem
3.1. Equation of SH Motions in the Layers
3.2. Boundary and Interfacial Conditions
- I.
- Traction-free coating surface, at
- II.
- Bounded displacement field in the half-space as
- III.
- Perfect interfacial conditions, atand
4. Acquisition of Exact Analytical Solution
5. Resultant Dispersion Relation
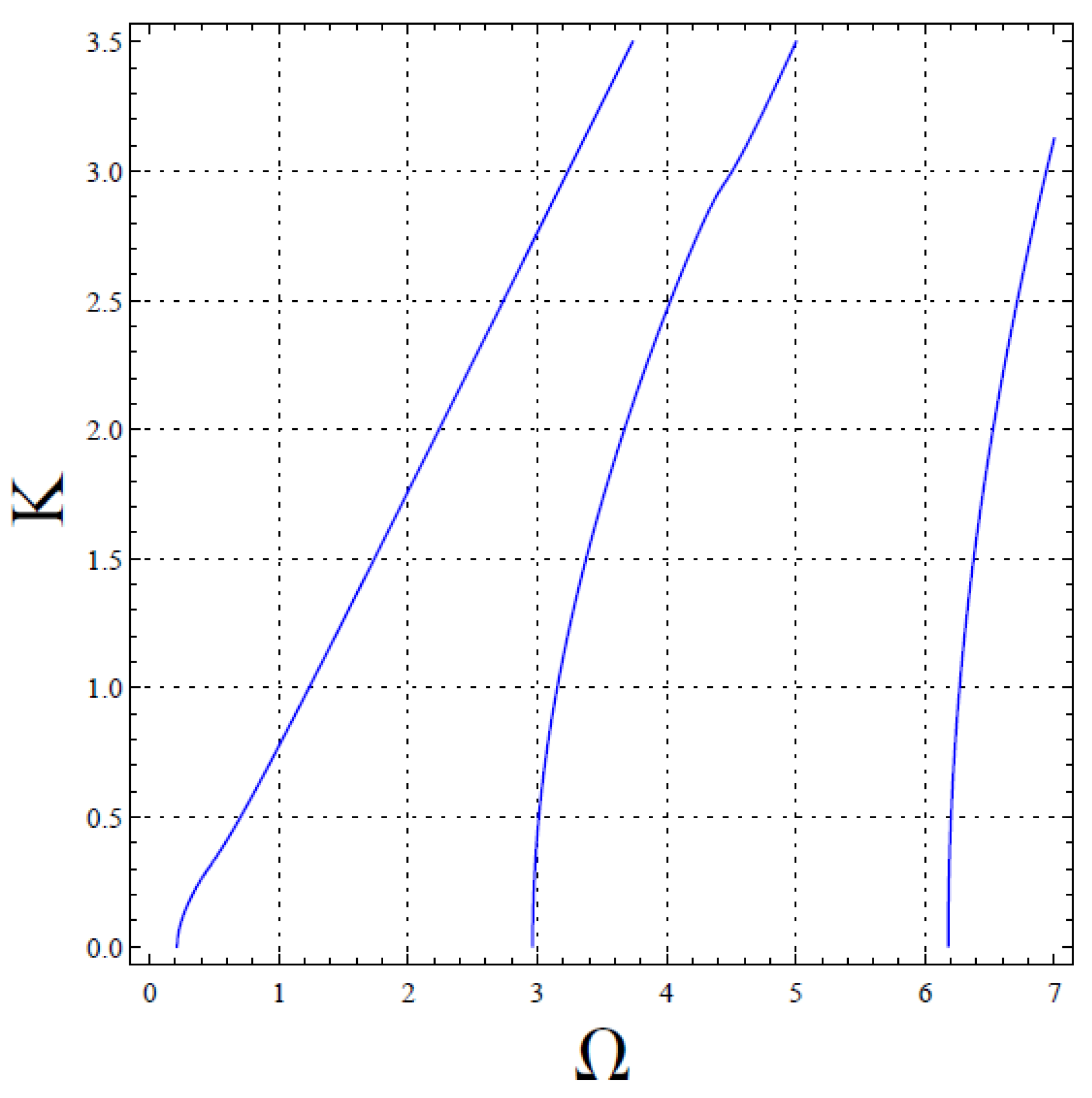
6. Numerical Consideration and Analysis
7. Extension to Doubly Coated Half-Space
7.1. Model Formulation
- I.
- Traction-free coating surface (imposed on the upper coating layer ) at when
- II.
- Bounded displacement field in the half-space as that is,
- III.
- Perfect interfacial conditions (between the upper and the lower coating layers), at
- IV.
- Perfect interfacial conditions (between the lower coating and the half-space), at
7.2. Acquisition of Exact Analytical Solution
7.3. Resultant Dispersion Relation
7.4. Numerical Consideration and Analysis
8. Conclusions
Author Contributions
Funding
Data Availability Statement
Acknowledgments
Conflicts of Interest
References
- Achenbach, J. Wave Propagation in Elastic Solids; Elsevier: New York, NY, USA, 2012. [Google Scholar]
- Dutkiewicz, M.; Dalyak, T.; Shatskyi, I.; Venhrynyuk, T.; Velychkovych, A. Stress analysis in damaged pipeline with composite coating. Appl. Sci. 2021, 11, 10676. [Google Scholar] [CrossRef]
- Shatskyi, I.; Makoviichuk, M.; Ropyak, L.; Velychkovych, A. Analytical model of deformation of a functionally graded ceramic coating under local load. Ceramics 2023, 6, 1879–1893. [Google Scholar] [CrossRef]
- Nuruddeen, R.I.; Mubaraki, A.M. Propagation of damped SH waves on nonhomogeneous elastic composites involving viscoelasticity, generalized interface, rotation and mechanical loading. Ain Shams Eng. J. 2024, 15, 103053. [Google Scholar] [CrossRef]
- Shaat, M.; Gao, X.-L.; Battentier, A.; Massue, N. New analytical model for multi-layred composite plate with imperfect interfaces under thermomechanical loading. Acta Machanica 2024, 235, 7083–7120. [Google Scholar] [CrossRef]
- Elmoghazy, Y.H.; Safaei, B.; Asmael, M.; Sahmani, S.; Zeeshan, Q.; Qin, Z. Computational modelling and analysis of effect of viscoelastic materials on damping and vibrational behaviors of composite structures—An extensive review. Arch. Computa. Meth. Eng. 2024, 31, 2611–2662. [Google Scholar] [CrossRef]
- Chattopadhyay, D.K.; Raju, K.V.S.N. Structural engineering of polyurethane coatings for high performance applications. Prog. Polym. Sci. 2007, 32, 352–418. [Google Scholar] [CrossRef]
- Padture, N.P.; Gell, M.; Jordan, E.H. Thermal barrier coatings for gas-turbine engine applications. Science 2002, 296, 280–284. [Google Scholar] [CrossRef] [PubMed]
- Ebrahiminejad, A.; Mardanshahi, A.; Kazemirad, S. Nondestructive evaluation of coated structures using Lamb wave propagation. Appl. Acoust. 2022, 185, 108378. [Google Scholar] [CrossRef]
- Zhang, J.; Cho, Y.; Kim, J.; Malikov, A.K.; Kim, Y.H.; Yi, J.-H. Nondestructive inspection of underwater coating layers using ultrasonic Lamb waves. Coatings 2023, 13, 728. [Google Scholar] [CrossRef]
- Jin, Y.; Yu, H.; Wang, Y.; Wang, L.; Nan, B. Recent progress in electromagnetic wave absorption coatings: From design principles to applications. Coatings 2024, 14, 607. [Google Scholar] [CrossRef]
- Chirita, S.; D’Apice, C. Rayleigh waves in a thermoelastic half-space coated by a Maxwell-Cattaneo thermoelastic layer. Mathematics 2024, 12, 2885. [Google Scholar] [CrossRef]
- Rayleigh, L. On waves propagated along the plane surface of an elastic solid. Proc. Lond. Math. Soc. 1885, 1, 4–11. [Google Scholar] [CrossRef]
- Love, A.E.H. A Treatise on the Mathematical Theory of Elasticity, 4th ed.; Dover Publications: New York, NY, USA, 1944. [Google Scholar]
- Stein, S.; Wysession, M. An Introduction to Seismology, Earthquakes, and Earth Structure; John Wiley & Sons: Milton, Australia, 2009. [Google Scholar]
- Chattopadhyay, A.; Chakraborty, M.; Kushwaha, V. On the dispersion equation of Love waves in a porous layer. Acta Mech. 1986, 58, 125–136. [Google Scholar] [CrossRef]
- Kielczynski, P. Direct Sturm Liouville problem for surface Love waves propagating in layered viscoelastic waveguides. Appl. Math. Model. 2018, 53, 419–432. [Google Scholar] [CrossRef]
- Kuznetsov, S.V. Dispersion of SH and Love waves. Int. J. Phys. 2014, 2, 170–180. [Google Scholar] [CrossRef]
- Abd-Alla, A.M.; Abo-Dahab, S.M.; Al-Thamali, T.A. Love waves in a non-homogeneous orthotropic magneto-elastic layer under initial stress overlying a semi-infinite medium. J. Comput. Theor. Nanosci. 2023, 10, 10–18. [Google Scholar] [CrossRef]
- Kundu, S.; Gupta, S.; Vaishnav, P.K.; Manna, S. Propagation of Love waves in a heterogeneous medium over an inhomogeneous half-space under the effect of point source. J. Vib. Control 2016, 22, 1380–1391. [Google Scholar] [CrossRef]
- Kumar, P.; Mahanty, M.; Chattopadhyay, A.; Kumar Singh, A. Green’s function technique to study the influence of heterogeneity on horizontally polarised shear-wave propagation due to a line source in composite layered structure. J. Vib. Control 2020, 26, 701–712. [Google Scholar] [CrossRef]
- Venkatesan, P.; Alam, P. A multi-layered model of poroelastic, HSTI, and inhomogeneous media to study the Love-type wave propagation due to an impulsive point source: A Green’s function approach. Acta Mech. 2024, 235, 409–428. [Google Scholar] [CrossRef]
- Eltayeb, H.; Imed, B.; Kilicman, A. On conformable double Laplace transform and one dimensional fractional coupled Burger’s equation. Symmetry 2019, 11, 417. [Google Scholar] [CrossRef]
- Eltayeb, H.; Mesloub, S. Application of conformable decomposition method for solving conformable fractional coupled Burger’s equation. J. Func. Spaces 2021, 2021, 6613619. [Google Scholar] [CrossRef]
- Mohebbi, M.; Bakhshinezhad, S. Seismic performance-based optimal design approach for structures equipped with SATMDs. Earthq. Struct. 2022, 22, 95. [Google Scholar] [CrossRef]
- Kumari, C.; Kundu, S.; Kumari, A.; Gupta, S. Analysis of dispersion and damping characteristics of Love wave propagation in orthotropic visco-elastic FGM layer with corrugated boundaries. Int. J. Geomech. 2020, 20, 04019172. [Google Scholar] [CrossRef]
- Saha, S.; Singh, A.K.; Chattopadhyay, A. On propagation behavior of SH-wave and Rayleigh-type wave in an initially stressed exponentially graded fiber-reinforced viscoelastic layered structure. Waves Random Complex Media 2021, 31, 486–514. [Google Scholar] [CrossRef]
- Pal, P.K.; Acharya, D. Effect of inhomogeneity on surface waves in anisotropic media. Sadhana 1998, 23, 247–258. [Google Scholar] [CrossRef]
- Kundu, S.; Kumari, A. Torsional wave propagation in an initially stressed anisotropic heterogeneous crustal layer lying over a viscoelastic half-space. Procedia Eng. 2017, 173, 980–987. [Google Scholar] [CrossRef]
- Nawaz, R.; Asif, M.; Alahmadi, H. Dispersion analysis of magneto-elastic three-layered plates embedded in Winkler foundations with rotational and viscous damping effects. J. Brazilian Soc. Mech. Sci. Eng. 2024, 46, 259. [Google Scholar] [CrossRef]
- Mubaraki, A.M.; Helmi, M.M.; Nuruddeen, R.I. Surface wave propagation in a rotating doubly coated. Symmetry 2022, 14, 1000. [Google Scholar] [CrossRef]
- Abd-Alla, A.M.; Abo-Dahab, S.M.; Khan, A. Rotational effects on magneto-thermoelastic Stoneley, Love, and Rayleigh waves in fibre-reinforced anisotropic general viscoelastic media of higher order. Comput. Mater. Contin. 2017, 53, 49–72. [Google Scholar]
- Ahmad, F.; Zaman, F.D. Exact and asymptotic solutions of the elastic wave propagation problem in a rod. Int. J. Pure Appl. Math. 2006, 27, 123–127. [Google Scholar]
- Doyle, P.F.; Pavlovic, M.N. Vibration of beams on partial elastic foundations. Earthq. Eng. Struct. Dyn. 1982, 10, 663–674. [Google Scholar] [CrossRef]
- Horgan, C.O.; Miller, K.L. Antiplane shear deformations for homogeneous and inhomogeneous anisotropic linearly elastic solids. J. Appl. Mech. 1994, 61, 23–29. [Google Scholar] [CrossRef]
- Li, D.; Li, S.; Zhang, C.; Chen, W. Propagation characteristics of shear horizontal waves in piezoelectric semiconductor nanoplates incorporating surface effect. Int. J. Mech. Sci. 2023, 247, 108201. [Google Scholar] [CrossRef]
- Erbas, B. Low frequency antiplane shear vibrations of a three-layered elastic plate. Eskiehir Tech. Univ. J. Sci. Technol. A-Appl. Sci. Eng. 2018, 19, 867–879. [Google Scholar] [CrossRef]
- Kaplunov, J.; Prikazchikova, L.; Alkinidri, M. Antiplane shear of an asymmetric sandwich plate. Contin. Mech. Thermodyn. 2021, 33, 1247–1262. [Google Scholar] [CrossRef]
- Abo-Dahab, S.M.; Lotfy, K.; Gohaly, K.A. Rotation and magnetic field effect on surface waves propagation in an elastic layer lying over a generalized thermoelastic diffusive half-space with imperfect boundary. Math. Probl. Eng. 2015, 2015, 671783. [Google Scholar] [CrossRef]
- Anya, A.I.; Akhtar, M.W.; Abo-Dahab, S.M.; Kaneez, H.; Khan, A.; Jahangir, A. Effects of a magnetic field and initial stress on reflection of SV-waves at a free surface with voids under gravity. J. Mech. Behav. Mater. 2018, 27, 20180002. [Google Scholar] [CrossRef]
- Alkinidri, M.; Kaplunov, K.; Prikazchikova, L. A two mode non-uniform approximation for an elastic asymmetric sandwich. In Proceedings of the XI International Conference on Structural Dynamics, Athens, Greece, 23–26 November 2020. [Google Scholar]
- Mubaraki, A.M.; Nuruddeen, R.I.; Nawaz, R.; Nawaz, T. Modelling the dispersion of waves in a multilayered inhomogeneous membrane with fractional-order infusion. Fractal Fract. 2024, 8, 445. [Google Scholar] [CrossRef]
- Sahin, O.; Erbas, B.; Kaplunov, J.; Savsek, T. The lowest vibration modes of an elastic beam composed of alternating stiff and soft components. Appl. Mech. Arch. 2019, 90, 339–352. [Google Scholar] [CrossRef]
- Qu, C.; Tu, G.; Gao, F.; Sun, L.; Pan, S.; Chen, D. Review of bridge structures damping model and identification method. Sustainability 2024, 16, 9410. [Google Scholar] [CrossRef]










| Layer | Material | ( N/) | kg/) |
|---|---|---|---|
| Coating | Copper | ||
| Half-space | Aluminum |
Disclaimer/Publisher’s Note: The statements, opinions and data contained in all publications are solely those of the individual author(s) and contributor(s) and not of MDPI and/or the editor(s). MDPI and/or the editor(s) disclaim responsibility for any injury to people or property resulting from any ideas, methods, instructions or products referred to in the content. |
© 2025 by the authors. Licensee MDPI, Basel, Switzerland. This article is an open access article distributed under the terms and conditions of the Creative Commons Attribution (CC BY) license (https://creativecommons.org/licenses/by/4.0/).
Share and Cite
Munir, S.; Zaman, F.D.; Bokhari, A.H.; Mubaraki, A.M.; Nuruddeen, R.I. Dynamic Response and Dispersion Analysis of a Damped Heterogeneous Coating over a Homogeneous Elastic Half-Space. Coatings 2025, 15, 188. https://doi.org/10.3390/coatings15020188
Munir S, Zaman FD, Bokhari AH, Mubaraki AM, Nuruddeen RI. Dynamic Response and Dispersion Analysis of a Damped Heterogeneous Coating over a Homogeneous Elastic Half-Space. Coatings. 2025; 15(2):188. https://doi.org/10.3390/coatings15020188
Chicago/Turabian StyleMunir, Sadia, Fiazud Din Zaman, Ashfaque H. Bokhari, Ali M. Mubaraki, and Rahmatullah Ibrahim Nuruddeen. 2025. "Dynamic Response and Dispersion Analysis of a Damped Heterogeneous Coating over a Homogeneous Elastic Half-Space" Coatings 15, no. 2: 188. https://doi.org/10.3390/coatings15020188
APA StyleMunir, S., Zaman, F. D., Bokhari, A. H., Mubaraki, A. M., & Nuruddeen, R. I. (2025). Dynamic Response and Dispersion Analysis of a Damped Heterogeneous Coating over a Homogeneous Elastic Half-Space. Coatings, 15(2), 188. https://doi.org/10.3390/coatings15020188

