Time-Varying Wear Calculation Method for Fractal Rough Surfaces of Friction Pairs
Abstract
1. Introduction
2. Method of Wear Calculation for Friction Pair
2.1. Friction Contacts of Rough Surfaces
2.2. Wear Calculation Based on Fractal Theory
2.3. Digital Image Conversion of Rough Surfaces
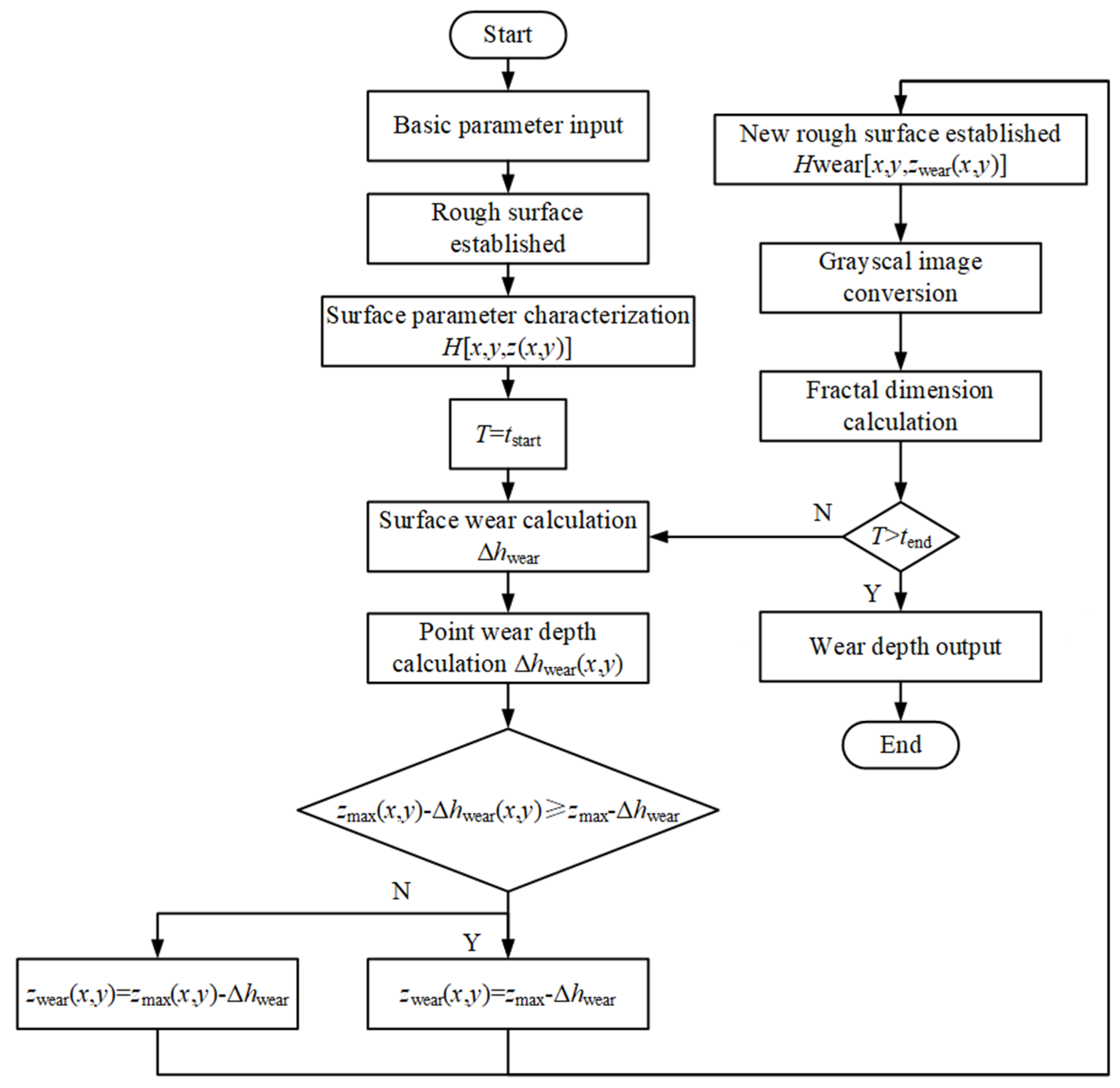
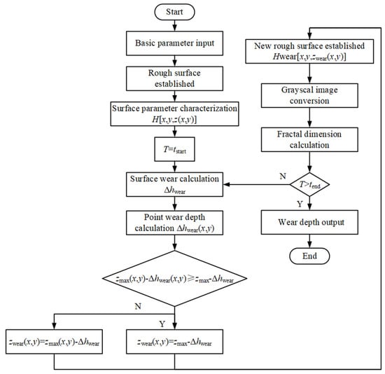
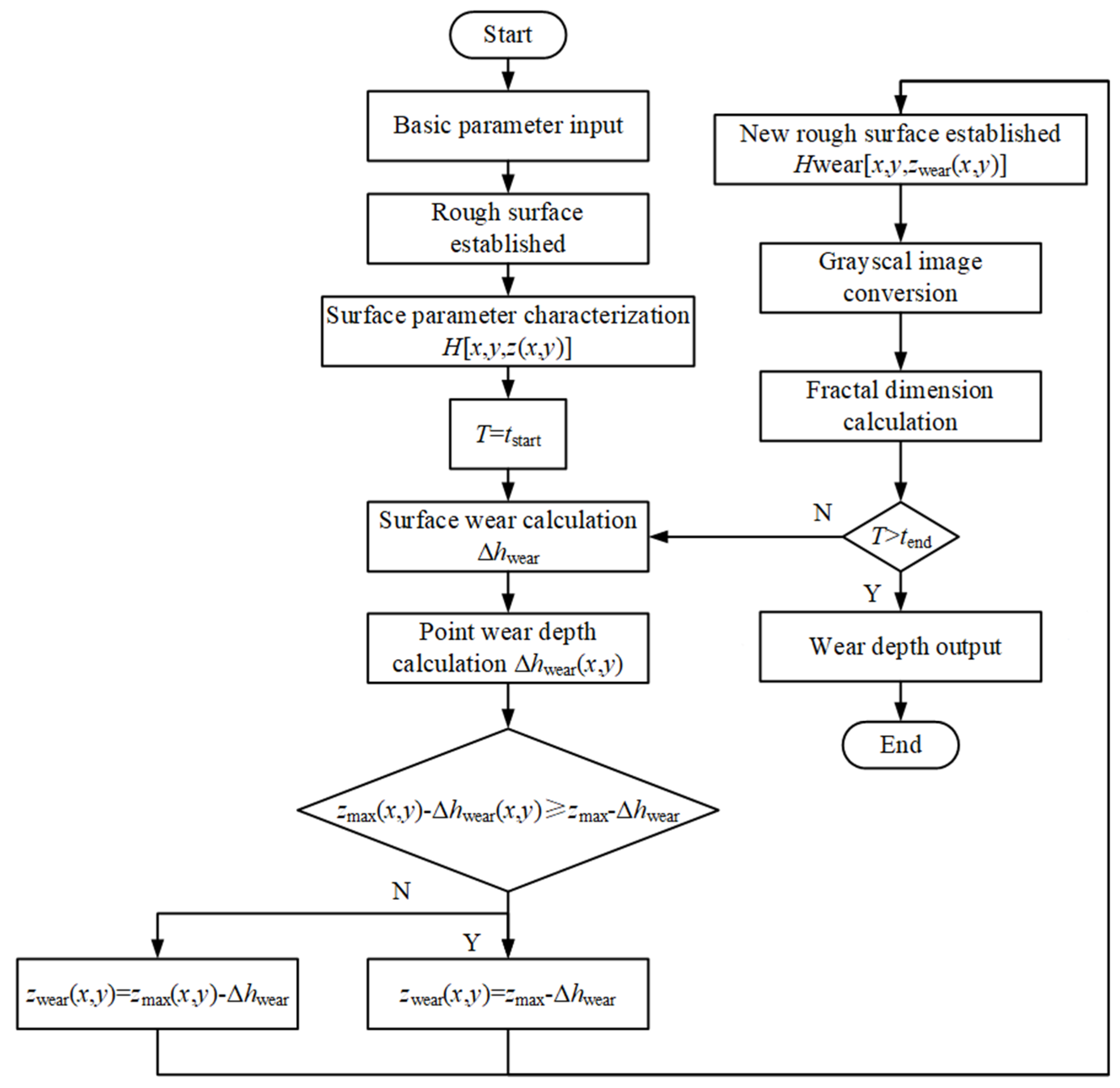
2.4. Time-Varying Wear Calculation Method
- (1)
- Time-varying wear calculation model of the worn surface
- (2)
- Compensation wear calculation model of the unworn surface
- (1)
- The rough surface is established by input basic parameters, and the rough surface is characterized by the data points set.
- (2)
- The appropriate time interval is selected to calculate the wear depth of the worn rough surface.
- (3)
- The point data of the worn surface are calculated by the wear judgment criterion, and the worn rough surface is established.
- (4)
- Through the image digital processing method, the 3-D topography is converted into a 2-D grayscale image and the fractal dimension of the worn rough surface is calculated.
- (5)
- The cycle calculation time is set and the surface wear depth and surface topography characterization parameters are output. The flowchart is shown in Figure 7.
3. Results of Simulation and Experiment
3.1. Numerical Simulation Analysis
3.2. Pin-on-Disc Wear Experiment Pretreatment
3.3. Comparative Analysis of Wear Results
4. Discussion and Analysis of Surface Topography Parameters of Friction Pairs
4.1. Effect of Friction Parameters on Surface Wear Depth
4.2. Effect of Friction Parameters on the Surface Topography and Characteristics
4.3. Effect of Friction Parameters on the Height of the Surface Topology
5. Conclusions
- (1)
- The overall peak height of the worn rough surface shows a decreasing trend, the peak value in the peak region decreases by 11.87%, the peak value in the pit region increases by 13.81%, and the peak value in the middle region decreases by 1.94%. The real contact area of the rough surface is increased, and the surface-bearing capacity is improved.
- (2)
- The change in the wear depth of the surface topography of the friction pair before and after wear is compared and analyzed through the pin-on-disc wear experiment. The maximum surface profile height decreases significantly during the wear process, and the error of the average height value of the surface topography is 1.83%, which verifies the numerical simulation of wear effectiveness.
- (3)
- When the rotational speed increases from 600 r/min to 1000 r/min, the average increase in wear depth is 49.15%, the surface height deviation Sa increases by 3.41%, the root-mean-square deviation Sq of the surface height distribution increases by 17.47%, and the decreased value of the surface kurtosis Sku is 0.163. When the external load increases from 50 N to 130 N, the average increase in wear depth is 43.95%, the surface height deviation Sa increases by 17.82%, the surface height deviation Sq increases by 5.06%, and the surface kurtosis Sku decreases by 0.146.
- (4)
- The friction parameters have different effects on the surface-bearing area curves of the worn rough surface. When the external load is constant, the surface-bearing area curves decrease as the rotational speed increases. When the rotation speed is constant, the distribution trend of the surface bearing area curves after wear is similar, and there is no obvious change.
Author Contributions
Funding
Institutional Review Board Statement
Informed Consent Statement
Data Availability Statement
Conflicts of Interest
Abbreviations
| ar | the real contact area, mm2 |
| an | the nominal contact area of the rough surface, mm2 |
| amin | the minimum real contact area of a single peak, mm2 |
| amax | the maximum real contact area of a single peak, mm2 |
| Ar | the total real contact area of the rough surface, mm2 |
| D | the 3-D fractal dimension |
| Ds | the 2-D fractal dimension, Ds = D-1 |
| E | the equivalent modulus, MPa |
| E1 and E2 | Young’s modulus of the friction pair, MPa |
| g(xi,yj) | the gray value of the discrete unit |
| G | the scaling coefficient, mm |
| h | the average wear depth of the rough surface, mm |
| Δhwear | the surface wear depth per unit time, mm |
| Δhwear(xi,yj) | the wear depth of discrete units, mm |
| H[xi,yj,z(xi,yj)] | the discrete unit data point, mm |
| Hwear[xi,yj,zwear(xi,yj)] | the discrete unit data points of the worn surface, mm |
| kwe | the elastic wear coefficient |
| kwp | the plastic wear coefficient |
| K | the wear coefficient of the friction pair |
| l | the diameter of the real contact area, mm |
| L | the sample length, where Ls is the cut-off length, mm |
| m and n | frequency indices of random contours |
| nmax | the highest frequency of the spatial frequency index |
| M and N | number of data points |
| M0 | the number of superposed ridges used to construct the surface |
| P(xi,yj) | the coordinate of the discrete unit |
| R | the curvature radius of the peak, mm |
| Rmax | the maximum peak-to-pit distance, mm |
| S | the relative sliding distance of the friction pair, mm |
| Sa | the surface height deviation, μm |
| Sq | the root-mean-square deviation, μm |
| Sku | the surface kurtosis |
| T | the friction time, s |
| v | the relative sliding speed, m/min |
| V | the wear volume of the worn material, mm3 |
| W | the external load, N |
| z(x,y) | the surface contours height of the rough surface, where x and y are surface contours geometric coordinates, mm |
| z(xi,yj) | the height value of the discrete unit, where xi and yj are used to represent the coordinate points of the discrete unit, mm |
| zmax | the maximum peak value of the rough surface, mm |
| zmin | the minimum peak value of the rough surface, mm |
| zwearmax | the maximum peak value of the worn rough surface, mm |
| z1 | the peak height that will wear, mm |
| z2 | the peak height that will not wear, mm |
| z3 | the peak height equal to the wear boundary, mm |
| zwear1 | the peak height of z1 after wear calculation, mm |
| zwear2 | the peak height of z2 after wear calculation, mm |
| zwear3 | the peak height of z3 after wear calculation, mm |
| zwear | the peak value of the worn rough surface, mm |
| γ | a parameter that determines the density of frequencies of the surface |
| δ | the normal deformation depth, mm |
| δwear(xi,yj) | the deformation value of the peak, mm |
| δ0 | the initial deformation of the peak, mm |
| λ | an experimental constant |
| μ | the friction coefficient |
| ν1 and ν2 | Poisson’s ratio of the friction pair |
| σs | the yield limit of the worn material, MPa |
| σy | the strength limit of material deformation, MPa |
| φm,n | the uniformly distributed value of the random phase |
| ψ | the domain expansion factor |
References
- Yin, J.; Lu, C.; Quan, X.; Mo, J. Analysis of wear behavior dynamic evolution on railway brake pad. J. Mech. Eng. 2021, 57, 204–213. [Google Scholar]
- Zhang, X.; Wang, Z. Research on brake noise of disc brake under wear state based on thermal structure coupling. J. Zhongyuan Univ. Technol. 2021, 32, 46–52. [Google Scholar]
- Archard, J. Contact and rubbing of flat surfaces. J. Appl. Phys. 1953, 24, 981–988. [Google Scholar] [CrossRef]
- Archard, J.; Hirst, W. The wear of metals under unlubricated conditions. Proc. R. Soc. A Math. Phys. Eng. Sci. 1956, 236, 397–410. [Google Scholar]
- Ramírez, M.; Figueroa, C.G.; Jacobo, V.H.; Ortiz, A.; Schouwenaars, R. Critical analysis of randomly rough surfaces for contact mechanics through statistical simulation. In Proceedings of the 7th International Conference on Fracture Fatigue and Wear, Ghent, Belgium, 9–10 July 2018; pp. 500–511. [Google Scholar]
- Wang, Y.; Ying, L.; Zhang, G.; Wang, Y. A simulation method for non-Gaussian rough surfaces using fast fourier transform and translation process theory. J. Tribol. 2018, 140, 021403. [Google Scholar] [CrossRef]
- Aslyamov, T.; Khlyupin, A.; Pletneva, V.; Akhatov, I.S. Theoretical approach to rough surface characterization for silica materials. J. Phys. Chem. C 2019, 123, 47. [Google Scholar] [CrossRef]
- Shen, J.; Gong, Y.; Meng, H.; Yang, J. The fractal characterization of mechanical surface profile based on power spectral density and Monte-Carlo method. E3S Web Conf. 2018, 38, 04013. [Google Scholar] [CrossRef]
- Sun, Q.; Liu, X.; Mu, X.; Gao, Y. Estimation for normal contact stiffness of joint surfaces by considering the variation of critical deformation. Assem. Autom. 2020, 40, 399–406. [Google Scholar] [CrossRef]
- Liu, Y.; Wang, Y.; Chen, X.; Zhang, C.; Tan, Y. Two-stage method for fractal dimension calculation of the mechanical equipment rough surface profile based on fractal theory. Chaos Solitons Fractals 2017, 104, 495–502. [Google Scholar] [CrossRef]
- Dong, Q.; Li, Y.; Wei, J.; Lu, F. Layered structures with rough surfaces and interfaces at contact loading. Int. J. Mech. Sci. 2020, 178, 105611. [Google Scholar] [CrossRef]
- Mirsalimov, V.M.; Akhundova, P.E. The optimal design of a friction unit with uniform contact pressure. J. Frict. Wear 2019, 40, 562–568. [Google Scholar] [CrossRef]
- Brink, T.; Frérot, L.; Molinari, J.F. A parameter-free mechanistic model of the adhesive wear process of rough surfaces in sliding contact. J. Mech. Phys. Solids 2020, 147, 104238. [Google Scholar] [CrossRef]
- Li, T.; Shi, J.; Wang, S.; Zio, E.; Ma, Z. Mesoscale numerical modeling for predicting wear debris generation. Tribol. Lett. 2019, 67, 38. [Google Scholar] [CrossRef]
- Liu, L.; Yang, C.; Sheng, Y. Wear model based on real-time surface roughness and its effect on lubrication regimes. Tribol. Int. 2018, 126, 16–20. [Google Scholar] [CrossRef]
- Springis, G.; Rudzitis, J.; Gerins, E.; Bulaha, N. Theoretical approach of wear for slide-friction pairs. Solid State Phenom. 2017, 260, 202–211. [Google Scholar] [CrossRef]
- Wu, C.; Zhang, L.; Qu, P.; Li, S.; Jiang, Z.; Li, W. Surface texture transfer in skin-pass rolling with the effect of roll surface wear. Wear 2021, 476, 203764. [Google Scholar] [CrossRef]
- Shi, R.; Wang, B.; Yan, Z.; Wang, Z.; Dong, L. Effect of surface topography parameters on friction and wear of random rough surface. Materials 2019, 12, 2762. [Google Scholar] [CrossRef]
- Emami, A.; Khaleghian, S.; Taheri, S. Asperity-based modification on theory of contact mechanics and rubber friction for self-affine fractal surfaces. Friction 2021, 9, 1707–1725. [Google Scholar] [CrossRef]
- Izmailov, V.V. Phenomenological model of surface forces and contact of rough surfaces. J. Frict. Wear 2020, 41, 211–215. [Google Scholar] [CrossRef]
- Wei, C.; Zhu, H.; Lang, S. The bifractal stratified characterization of a plateau honing cylinder liner surface profile during the wearing process. Fractals 2021, 29, 2150113. [Google Scholar] [CrossRef]
- Mróz, Z.; Kucharski, S.; Páczelt, I. Anisotropic friction and wear rules with account for contact state evolution. Wear 2018, 396–397, 1–11. [Google Scholar] [CrossRef]
- Berardo, A.; Pugno, N.M. A model for hierarchical anisotropic friction, adhesion and wear. Tribol. Int. 2020, 152, 106549. [Google Scholar] [CrossRef]
- Huang, X.; Zhou, C.; Lu, X.; Wang, Y. The mixed regime and wear mechanism of elliptical contact in the start-up process considering interface material properties: A theoretical prediction. Int. J. Mech. Sci. 2019, 157–158, 60–74. [Google Scholar] [CrossRef]
- Makhkamov, K.K. Energy analysis of wear of sliding friction units. J. Frict. Wear 2017, 38, 168–172. [Google Scholar] [CrossRef]
- Aghababaei, R.; Zhao, K. Micromechanics of material detachment during adhesive wear: A numerical assessment of Archard’s wear model. Wear 2021, 476, 203739. [Google Scholar] [CrossRef]
- Poll, G.; Jacobs, G.; Burghardt, G.; Jacobs, G.; Poll, G. Numerical calculation of local adhesive wear in machine elements under boundary lubrication considering the surface roughness. In Proceedings of the 7th International Conference on Fracture Fatigue and Wear, Ghent, Belgium, 9–10 July 2018; pp. 796–807. [Google Scholar]
- Mandelbrot, B. The Fractal Geometry of Nature; W. H. Freeman and Company: San Francisco, CA, USA, 1982. [Google Scholar]
- Yan, W.; Komvopoulos, K. Contact analysis of elastic-plastic fractal surfaces. J. Appl. Phys. 1998, 84, 3617–3624. [Google Scholar] [CrossRef]
- Hertz, H. On the contact of elastic solids. J. Reine Angew. Math. 1880, 92, 156–171. [Google Scholar]
- Greenwood, J.A.; Williamson, J.B.P.P. Contact of nominally flat surfaces. Proc. R. Soc. Lond. A 1966, 295, 300–319. [Google Scholar]
- Archard, J. Elastic deformation and the laws of friction. Proc. R. Soc. Lond. A 1957, 243, 190–205. [Google Scholar]
- Ge, S.; Zhu, H. Tribological Fractals; Machinery Industry Press: Beijing, China, 2005. [Google Scholar]
- Zhou, G.; Leu, M.; Blackmore, D. Fractal geometry model for wear prediction. Wear 1993, 170, 1–14. [Google Scholar] [CrossRef]
- Sarkar, N.; Chaudhuri, B.B. An efficient differential box-counting approach to compute fractal dimension of image. IEEE Trans. Syst. Man Cybern. 1994, 24, 115–120. [Google Scholar] [CrossRef]
- Yang, X.Y.; Jin, T. Fractal calculation method of friction parameters: Surface morphology and load of galvanized sheet. Open Phys. 2021, 19, 375–382. [Google Scholar] [CrossRef]
- Huang, Y.; Huang, P. Experimental analysis of a numerical calculation method of wear. Lubr. Eng. 2019, 44, 10–16. [Google Scholar]



















| Items | Numerical Value | Items | Numerical Value |
|---|---|---|---|
| E1/(MPa) | 1.8 × 105 | E2/(MPa) | 2.04 × 105 |
| ν1 | 0.3 | ν2 | 0.31 |
| kwe | 1 × 10−6 | kwp | 1 × 10−3 |
| λ | 9 | μ | 0.3 |
| σy/(MPa) | 345 | D0 | 2.290 |
| No. | W/(N) | v/(r/min) | No. | W/(N) | v/(r/min) | No. | W/(N) | v/(r/min) |
|---|---|---|---|---|---|---|---|---|
| 1 | 30 | 500 | 10 | 70 | 900 | 19 | 110 | 800 |
| 2 | 50 | 600 | 11 | 70 | 1000 | 20 | 110 | 900 |
| 3 | 50 | 700 | 12 | 90 | 600 | 21 | 110 | 1000 |
| 4 | 50 | 800 | 13 | 90 | 700 | 22 | 130 | 600 |
| 5 | 50 | 900 | 14 | 90 | 800 | 23 | 130 | 700 |
| 6 | 50 | 1000 | 15 | 90 | 900 | 24 | 130 | 800 |
| 7 | 70 | 600 | 16 | 90 | 1000 | 25 | 130 | 900 |
| 8 | 70 | 700 | 17 | 110 | 600 | 26 | 130 | 1000 |
| 9 | 70 | 800 | 18 | 110 | 700 | - | - | - |
Disclaimer/Publisher’s Note: The statements, opinions and data contained in all publications are solely those of the individual author(s) and contributor(s) and not of MDPI and/or the editor(s). MDPI and/or the editor(s) disclaim responsibility for any injury to people or property resulting from any ideas, methods, instructions or products referred to in the content. |
© 2023 by the authors. Licensee MDPI, Basel, Switzerland. This article is an open access article distributed under the terms and conditions of the Creative Commons Attribution (CC BY) license (https://creativecommons.org/licenses/by/4.0/).
Share and Cite
Hao, Q.; Yin, J.; Liu, Y.; Jin, L.; Zhang, S.; Sha, Z. Time-Varying Wear Calculation Method for Fractal Rough Surfaces of Friction Pairs. Coatings 2023, 13, 270. https://doi.org/10.3390/coatings13020270
Hao Q, Yin J, Liu Y, Jin L, Zhang S, Sha Z. Time-Varying Wear Calculation Method for Fractal Rough Surfaces of Friction Pairs. Coatings. 2023; 13(2):270. https://doi.org/10.3390/coatings13020270
Chicago/Turabian StyleHao, Qiang, Jian Yin, Yu Liu, Lu Jin, Shengfang Zhang, and Zhihua Sha. 2023. "Time-Varying Wear Calculation Method for Fractal Rough Surfaces of Friction Pairs" Coatings 13, no. 2: 270. https://doi.org/10.3390/coatings13020270
APA StyleHao, Q., Yin, J., Liu, Y., Jin, L., Zhang, S., & Sha, Z. (2023). Time-Varying Wear Calculation Method for Fractal Rough Surfaces of Friction Pairs. Coatings, 13(2), 270. https://doi.org/10.3390/coatings13020270

