S-Doped NiFe2O4 Nanosheets Regulated Microbial Community of Suspension for Constructing High Electroactive Consortia
Abstract
:1. Introduction
2. Materials and Methods
2.1. Synthesis of the S-NFO@CC Nanosheets
2.2. Material Characterization and MFC Characterization
2.3. Different Strategies of MFC Operation
2.4. Microbial Community Analysis
3. Results and Discussion
3.1. Characterization and MFC Performance of S10-NFO@CC Nanosheets
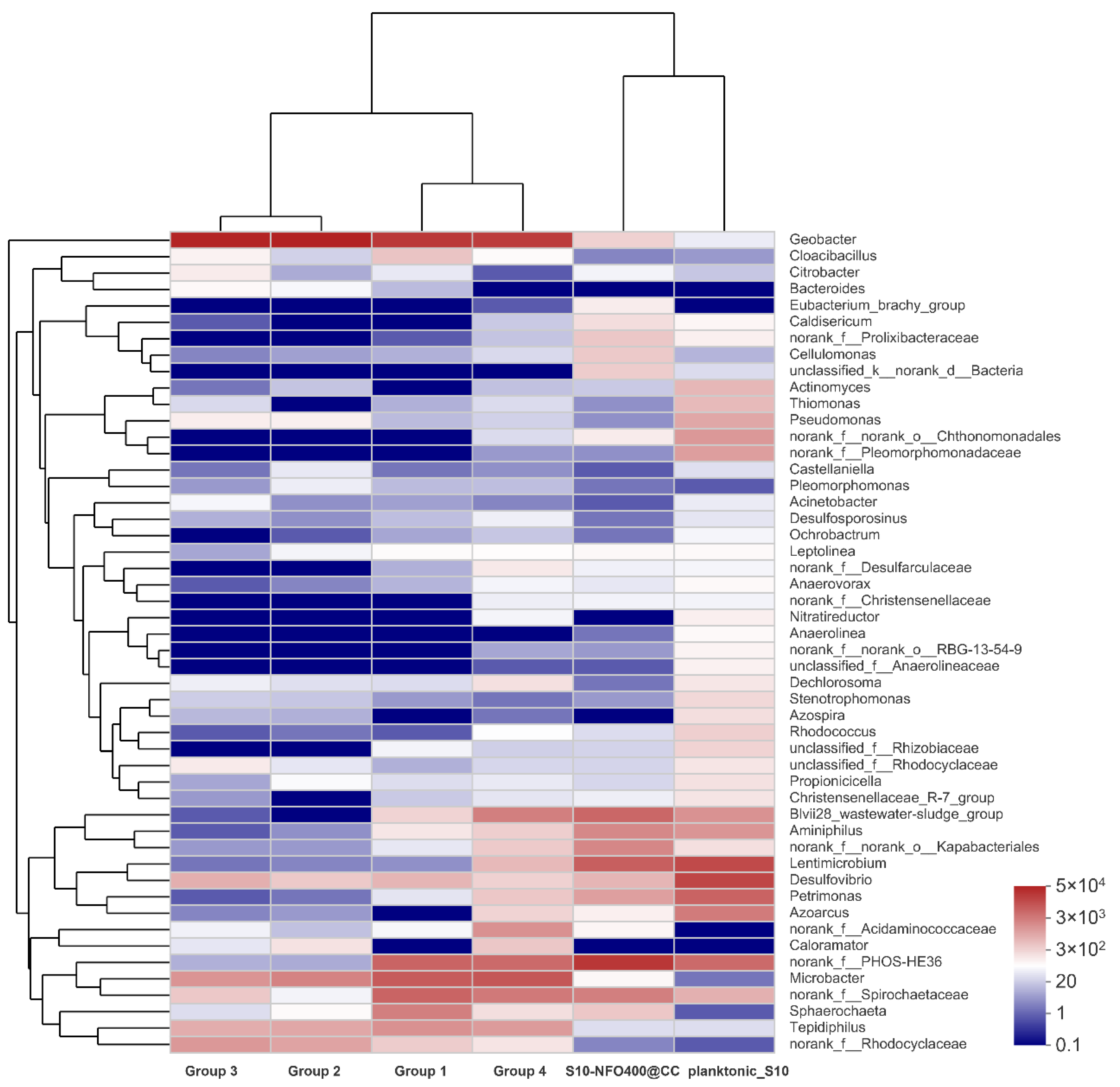
3.2. Effects of S10-NFO400@CC Anode on Microbial Community in Suspensions
3.3. Electricity Generation Performance of MFCs with Different Strategies
3.4. Microbial Community Analysis of Anode Biofilm with Different Strategies
3.5. Molecular Ecological Networks Analysis
4. Conclusions
Author Contributions
Funding
Institutional Review Board Statement
Informed Consent Statement
Data Availability Statement
Conflicts of Interest
References
- Reguera, G.; McCarthy, K.D.; Mehta, T.; Nicoll, J.S.; Tuominen, M.T.; Lovley, D.R. Extracellular Electron Transfer via Microbial Nanowires. Nature 2005, 435, 1098–1101. [Google Scholar] [CrossRef] [PubMed]
- Gralnick, J.A.; Newman, D.K. Extracellular Respiration. Mol. Microbiol. 2007, 65, 1–11. [Google Scholar] [CrossRef] [PubMed] [Green Version]
- Gude, V.G. Wastewater Treatment in Microbial Fuel Cells—An Overview. J. Clean Prod. 2016, 122, 287–307. [Google Scholar] [CrossRef]
- Lu, L.; Lobo, F.L.; Xing, D.; Ren, Z.J. Active Harvesting Enhances Energy Recovery and Function of Electroactive Microbiomes in Microbial Fuel Cells. Appl. Energy 2019, 247, 492–502. [Google Scholar] [CrossRef] [Green Version]
- Mei, X.; Wang, H.; Hou, D.; Lobo, F.L.; Xing, D.; Ren, Z.J. Shipboard Bilge Water Treatment by Electrocoagulation Powered by Microbial Fuel Cells. Front. Environ. Sci. Eng. 2019, 13, 53. [Google Scholar] [CrossRef]
- Cestellos-Blanco, S.; Zhang, H.; Kim, J.M.; Shen, Y.; Yang, P. Photosynthetic Semiconductor Biohybrids for Solar-Driven Biocatalysis. Nat. Catal. 2020, 3, 245–255. [Google Scholar] [CrossRef]
- Lovley, D.R. Bug Juice: Harvesting Electricity with Microorganisms. Nat. Rev. Microbiol. 2006, 4, 497–508. [Google Scholar] [CrossRef]
- Li, S.; Cheng, C.; Thomas, A. Carbon-Based Microbial-Fuel-Cell Electrodes: From Conductive Supports to Active Catalysts. Adv. Mater. 2017, 29, 1602547. [Google Scholar] [CrossRef]
- Xie, X.; Criddle, C.; Cui, Y. Design and Fabrication of Bioelectrodes for Microbial Bioelectrochemical Systems. Energy Environ. Sci. 2015, 8, 3418–3441. [Google Scholar] [CrossRef]
- Liu, D.; Wang, R.; Chang, W.; Zhang, L.; Peng, B.; Li, H.; Liu, S.; Yan, M.; Guo, C. Ti3C2 MXene as an Excellent Anode Material for High-Performance Microbial Fuel Cells. J. Mater. Chem. A 2018, 6, 20887–20895. [Google Scholar] [CrossRef]
- Wang, R.; Yan, M.; Li, H.; Zhang, L.; Peng, B.; Sun, J.; Liu, D.; Liu, S. FeS2 Nanoparticles Decorated Graphene as Microbial-Fuel-Cell Anode Achieving High Power Density. Adv. Mater. 2018, 30, 1800618. [Google Scholar] [CrossRef] [PubMed]
- Xu, H.; Quan, X.; Xiao, Z.; Chen, L. Effect of Anodes Decoration with Metal and Metal Oxides Nanoparticles on Pharmaceutically Active Compounds Removal and Power Generation in Microbial Fuel Cells. Chem. Eng. J. 2018, 335, 539–547. [Google Scholar] [CrossRef]
- Zhang, C.; Liang, P.; Yang, X.; Jiang, Y.; Bian, Y.; Chen, C.; Zhang, X.; Huang, X. Binder-Free Graphene and Manganese Oxide Coated Carbon Felt Anode for High-Performance Microbial Fuel Cell. Biosens. Bioelectron. 2016, 81, 32–38. [Google Scholar] [CrossRef]
- Byrne, J.M.; Klueglein, N.; Pearce, C.; Rosso, K.M.; Appel, E.; Kappler, A. Redox Cycling of Fe(II) and Fe(III) in Magnetite by Fe-Metabolizing Bacteria. Science 2015, 347, 1473–1476. [Google Scholar] [CrossRef] [PubMed]
- Kato, S.; Hashimoto, K.; Watanabe, K. Microbial Interspecies Electron Transfer via Electric Currents through Conductive Minerals. Proc. Natl. Acad. Sci. USA 2012, 109, 10042–10046. [Google Scholar] [CrossRef] [PubMed] [Green Version]
- Tang, H.-Y.; Holmes, D.E.; Ueki, T.; Palacios, P.A.; Lovley, D.R. Iron Corrosion via Direct Metal-Microbe Electron Transfer. mBio 2019, 10, e00303-19. [Google Scholar] [CrossRef] [Green Version]
- Lovley, D.R. Dissimilatory Fe(III) and Mn(IV) Reduction. Microbiol. Rev. 1991, 55, 259–287. [Google Scholar] [CrossRef]
- Coates, J.D.; Phillips, E.J.; Lonergan, D.J.; Jenter, H.; Lovley, D.R. Isolation of Geobacter Species from Diverse Sedimentary Environments. Appl. Environ. Microbiol. 1996, 62, 1531–1536. [Google Scholar] [CrossRef] [Green Version]
- Snoeyenbos-West, O.L.; Nevin, K.P.; Anderson, R.T.; Lovley, D.R. Enrichment of Geobacter Species in Response to Stimulation of Fe(III) Reduction in Sandy Aquifer Sediments. Microb. Ecol. 2000, 39, 153–167. [Google Scholar] [CrossRef]
- Nakamura, R.; Okamoto, A.; Tajima, N.; Newton, G.J.; Kai, F.; Takashima, T.; Hashimoto, K. Biological Iron-Monosulfide Production for Efficient Electricity Harvesting from a Deep-Sea Metal-Reducing Bacterium. ChemBioChem 2010, 11, 643–645. [Google Scholar] [CrossRef]
- Jiang, X.; Hu, J.; Lieber, A.M.; Jackan, C.S.; Biffinger, J.C.; Fitzgerald, L.A.; Ringeisen, B.R.; Lieber, C.M. Nanoparticle Facilitated Extracellular Electron Transfer in Microbial Fuel Cells. Nano Lett. 2014, 14, 6737–6742. [Google Scholar] [CrossRef] [PubMed] [Green Version]
- Liu, F.; Rotaru, A.-E.; Shrestha, P.M.; Malvankar, N.S.; Nevin, K.P.; Lovley, D.R. Magnetite Compensates for the Lack of a Pilin-Associated c-Type Cytochrome in Extracellular Electron Exchange. Environ. Microbiol. 2015, 17, 648–655. [Google Scholar] [CrossRef]
- Javed, M.S.; Zhang, C.; Chen, L.; Xi, Y.; Hu, C. Hierarchical Mesoporous NiFe2O4 Nanocone Forest Directly Growing on Carbon Textile for High Performance Flexible Supercapacitors. J. Mater. Chem. A 2016, 4, 8851–8859. [Google Scholar] [CrossRef]
- Liu, J.; Zhu, D.; Ling, T.; Vasileff, A.; Qiao, S.-Z. S-NiFe2O4 Ultra-Small Nanoparticle Built Nanosheets for Efficient Water Splitting in Alkaline and Neutral PH. Nano Energy 2017, 40, 264–273. [Google Scholar] [CrossRef]
- Jin, J.; Yin, J.; Liu, H.; Huang, B.; Hu, Y.; Zhang, H.; Sun, M.; Peng, Y.; Xi, P.; Yan, C. Atomic Sulfur Filling Oxygen Vacancies Optimizes H Absorption and Boosts the Hydrogen Evolution Reaction in Alkaline Media. Angew. Chem. Int. Ed. Engl. 2021, 60, 14117–14123. [Google Scholar] [CrossRef]
- Ghosh, S.; Chowdhury, R.; Bhattacharya, P. Mixed Consortia in Bioprocesses: Role of Microbial Interactions. Appl. Microbiol. Biotechnol. 2016, 100, 4283–4295. [Google Scholar] [CrossRef]
- Chang, J.-J.; Chou, C.-H.; Ho, C.-Y.; Chen, W.-E.; Lay, J.-J.; Huang, C.-C. Syntrophic Co-Culture of Aerobic Bacillus and Anaerobic Clostridium for Bio-Fuels and Bio-Hydrogen Production. Int. J. Hydrog. Energy 2008, 33, 5137–5146. [Google Scholar] [CrossRef]
- Islam, M.A.; Ethiraj, B.; Cheng, C.K.; Yousuf, A.; Khan, M.D.M.R. An Insight of Synergy between Pseudomonas Aeruginosa and Klebsiella Variicola in a Microbial Fuel Cell. ACS Sustain. Chem. Eng. 2018, 6, 4130–4137. [Google Scholar] [CrossRef]
- Sun, M.; Tong, Z.-H.; Sheng, G.-P.; Chen, Y.-Z.; Zhang, F.; Mu, Z.-X.; Wang, H.-L.; Zeng, R.J.; Liu, X.-W.; Yu, H.-Q. Microbial Communities Involved in Electricity Generation from Sulfide Oxidation in a Microbial Fuel Cell. Biosens. Bioelectron. 2010, 26, 470–476. [Google Scholar] [CrossRef]
- Wang, B.; Liu, W.; Zhang, Y.; Wang, A. Intermittent Electro Field Regulated Mutualistic Interspecies Electron Transfer Away from the Electrodes for Bioenergy Recovery from Wastewater. Water Res. 2020, 185, 116238. [Google Scholar] [CrossRef]
- Wan, L.; He, C.; Chen, D.; Liu, J.; Zhang, Y.; Du, C.; Xie, M.; Chen, J. In Situ Grown NiFeP@NiCo2S4 Nanosheet Arrays on Carbon Cloth for Asymmetric Supercapacitors. Chem. Eng. J. 2020, 399, 125778. [Google Scholar] [CrossRef]
- Bae, S.-H.; Kim, J.-E.; Randriamahazaka, H.; Moon, S.-Y.; Park, J.-Y.; Oh, I.-K. Seamlessly Conductive 3D Nanoarchitecture of Core-Shell Ni-Co Nanowire Network for Highly Efficient Oxygen Evolution. Adv. Energy Mater. 2017, 7, 1601492. [Google Scholar] [CrossRef]
- Luo, Z.-M.; Wang, J.-W.; Tan, J.-B.; Zhang, Z.-M.; Lu, T.-B. Self-Template Synthesis of Co–Se–S–O Hierarchical Nanotubes as Efficient Electrocatalysts for Oxygen Evolution under Alkaline and Neutral Conditions. ACS Appl. Mater. Interfaces 2018, 10, 8231–8237. [Google Scholar] [CrossRef]
- Dong, S.; Hu, P.; Li, X.; Hong, C.; Zhang, X.; Han, J. NiCo2S4 Nanosheets on 3D Wood-Derived Carbon for Microwave Absorption. Chem. Eng. J. 2020, 398, 125588. [Google Scholar] [CrossRef]
- Zhang, Y.; Wang, Y.; Angelidaki, I. Alternate Switching between Microbial Fuel Cell and Microbial Electrolysis Cell Operation as a New Method to Control H2O2 Level in Bioelectro-Fenton System. J. Power Sources 2015, 291, 108–116. [Google Scholar] [CrossRef]
- Waite, D.W.; Chuvochina, M.; Pelikan, C.; Parks, D.H.; Yilmaz, P.; Wagner, M.; Loy, A.; Naganuma, T.; Nakai, R.; Whitman, W.B.; et al. Proposal to Reclassify the Proteobacterial Classes Deltaproteobacteria and Oligoflexia, and the Phylum Thermodesulfobacteria into Four Phyla Reflecting Major Functional Capabilities. Int. J. Syst. Evol. Microbiol. 2020, 70, 5972–6016. [Google Scholar] [CrossRef]
- Bedoya, K.; Niño, J.; Acero, J.; Jaimes-Prada, R.; Cabarcas, F.; Alzate, J.F. Metagenomic Analysis of Biocide-Treated Neotropical Oil Reservoir Water Unveils Microdiversity of Thermophile Tepidiphilus. Front. Microbiol. 2021, 12, 741555. [Google Scholar] [CrossRef]
- Zhang, X.; Wang, G.; Ma, X.; Yu, J.; You, J.; Xue, Y.; Ma, Y. Tepidiphilus Baoligensis Sp. Nov., a Novel Bacterium of the Family Hydrogenophilaceae Isolated from an Oil Reservoir. Curr. Microbiol. 2020, 77, 1939–1944. [Google Scholar] [CrossRef]
- Szabó, E.; Liébana, R.; Hermansson, M.; Modin, O.; Persson, F.; Wilén, B.-M. Microbial Population Dynamics and Ecosystem Functions of Anoxic/Aerobic Granular Sludge in Sequencing Batch Reactors Operated at Different Organic Loading Rates. Front. Microbiol. 2017, 8, 770. [Google Scholar] [CrossRef]
- Nevin, K.P.; Kim, B.-C.; Glaven, R.H.; Johnson, J.P.; Woodard, T.L.; Methé, B.A.; DiDonato, R.J.; Covalla, S.F.; Franks, A.E.; Liu, A.; et al. Anode Biofilm Transcriptomics Reveals Outer Surface Components Essential for High Density Current Production in Geobacter Sulfurreducens Fuel Cells. PLoS ONE 2009, 4, e5628. [Google Scholar] [CrossRef]
- Kumar, S.S.; Kumar, V.; Gnaneswar Gude, V.; Malyan, S.K.; Pugazhendhi, A. Alkalinity and Salinity Favor Bioelectricity Generation Potential of Clostridium, Tetrathiobacter and Desulfovibrio Consortium in Microbial Fuel Cells (MFC) Treating Sulfate-Laden Wastewater. Bioresour. Technol. 2020, 306, 123110. [Google Scholar] [CrossRef] [PubMed]
- Martins, M.; Mourato, C.; Morais-Silva, F.O.; Rodrigues-Pousada, C.; Voordouw, G.; Wall, J.D.; Pereira, I.A.C. Electron Transfer Pathways of Formate-Driven H2 Production in Desulfovibrio. Appl. Microbiol. Biotechnol. 2016, 100, 8135–8146. [Google Scholar] [CrossRef] [PubMed]
- Qian, Y.; Xu, M.; Deng, T.; Hu, W.; He, Z.; Yang, X.; Wang, B.; Song, D.; Chen, L.; Huang, Y.; et al. Synergistic Interactions of Desulfovibrio and Petrimonas for Sulfate-Reduction Coupling Polycyclic Aromatic Hydrocarbon Degradation. J. Hazard. Mater. 2021, 407, 124385. [Google Scholar] [CrossRef] [PubMed]
- Sun, L.; Toyonaga, M.; Ohashi, A.; Tourlousse, D.M.; Matsuura, N.; Meng, X.-Y.; Tamaki, H.; Hanada, S.; Cruz, R.; Yamaguchi, T.; et al. Lentimicrobium Saccharophilum Gen. Nov., Sp. Nov., a Strictly Anaerobic Bacterium Representing a New Family in the Phylum Bacteroidetes, and Proposal of Lentimicrobiaceae Fam. Nov. Int. J. Syst. Evol. Microbiol. 2016, 66, 2635–2642. [Google Scholar] [CrossRef] [Green Version]
- Shi, C.; Xu, Y.; Liu, M.; Chen, X.; Fan, M.; Liu, J.; Chen, Y. Enhanced Bisphenol S Anaerobic Degradation Using an NZVI–HA-Modified Anode in Bioelectrochemical Systems. J. Hazard. Mater. 2021, 403, 124053. [Google Scholar] [CrossRef] [PubMed]
- Li, M.-T.; Rao, L.; Wang, L.; Gou, M.; Sun, Z.-Y.; Xia, Z.-Y.; Song, W.-F.; Tang, Y.-Q. Bioaugmentation with Syntrophic Volatile Fatty Acids-Oxidizing Consortia to Alleviate the Ammonia Inhibition in Continuously Anaerobic Digestion of Municipal Sludge. Chemosphere 2022, 288, 132389. [Google Scholar] [CrossRef] [PubMed]
- Sun, R.; Xing, D.; Jia, J.; Liu, Q.; Zhou, A.; Bai, S.; Ren, N. Optimization of High-Solid Waste Activated Sludge Concentration for Hydrogen Production in Microbial Electrolysis Cells and Microbial Community Diversity Analysis. Int. J. Hydrog. Energy 2014, 39, 19912–19920. [Google Scholar] [CrossRef]










| Group | Anode | Inoculated Bacteria | Reactors |
|---|---|---|---|
| 1 | Carbon cloth | Original bacteria | New MFC reactor |
| 2 | Carbon cloth | Planktonic bacteria acclimated by CC anode | New MFC reactor |
| 3 | Carbon cloth | Planktonic bacteria acclimated by S10-NFO400@CC anode | New MFC reactor |
| 4 | Carbon cloth | Planktonic bacteria acclimated by S10-NFO400@CC anode | Used reactor with CC anode, containing bacteria on the inner wall (lining bacteria) |
Publisher’s Note: MDPI stays neutral with regard to jurisdictional claims in published maps and institutional affiliations. |
© 2022 by the authors. Licensee MDPI, Basel, Switzerland. This article is an open access article distributed under the terms and conditions of the Creative Commons Attribution (CC BY) license (https://creativecommons.org/licenses/by/4.0/).
Share and Cite
Li, J.; Song, B.; Yao, C.; Zhang, Z.; Wang, L.; Zhang, J. S-Doped NiFe2O4 Nanosheets Regulated Microbial Community of Suspension for Constructing High Electroactive Consortia. Nanomaterials 2022, 12, 1496. https://doi.org/10.3390/nano12091496
Li J, Song B, Yao C, Zhang Z, Wang L, Zhang J. S-Doped NiFe2O4 Nanosheets Regulated Microbial Community of Suspension for Constructing High Electroactive Consortia. Nanomaterials. 2022; 12(9):1496. https://doi.org/10.3390/nano12091496
Chicago/Turabian StyleLi, Jiaxin, Bo Song, Chongchao Yao, Zhihao Zhang, Lei Wang, and Jing Zhang. 2022. "S-Doped NiFe2O4 Nanosheets Regulated Microbial Community of Suspension for Constructing High Electroactive Consortia" Nanomaterials 12, no. 9: 1496. https://doi.org/10.3390/nano12091496
APA StyleLi, J., Song, B., Yao, C., Zhang, Z., Wang, L., & Zhang, J. (2022). S-Doped NiFe2O4 Nanosheets Regulated Microbial Community of Suspension for Constructing High Electroactive Consortia. Nanomaterials, 12(9), 1496. https://doi.org/10.3390/nano12091496

