Single-Atom Catalysts for Biotherapy Applications: A Systematic Review
Abstract
1. Introduction
2. Materials and Methods
2.1. Search Strategy
2.2. Eligibility Criteria
2.3. Study Selection and Data Extraction
3. Results
3.1. Systematic Search Outcomes
3.2. Characteristics of the Chosen Studies
3.3. Fabrication and Characterization of the SAC
3.4. Biocompatibility of the SACs
3.5. Application of SACs in Cancer Treatments
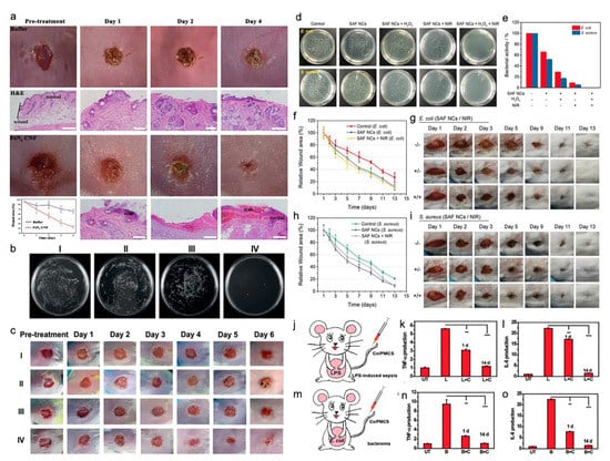
3.6. Application of SACs in Anti-Infection Therapies
3.7. Other Applications of SACs
| Author | Type of SAC | Support Material | Active Site (Single Atom) | Synthesis Method | Characterization Techniques | Biocompatibility BIOSAFETY | Type of Cancer | Targeted Cells | In Vitro/ In Vivo | Activity | Mechanism | Main Findings |
|---|---|---|---|---|---|---|---|---|---|---|---|---|
| Huo et al. (2019) [21] | PEGylated single-atom Fe-containing nanocatalysts (PSAF NCs) | N-doped carbon | Fe (1.54 wt.% loading ratio) | High-temperature pyrolysis | XRD, Aberration-corrected high-angle annular dark-field scanning transmission electron microscopy (HAADF-STEM), EDS, Inductively coupled plasma - optical emission spectrometry (ICP-OES), X-ray absorption spectroscopy (XAS), X-ray absorption near-edge structure (XANES), Extended X-ray absorption fine structure (EXAFS), | Satisfied (body weight/organ image) | Breast cancer (4T1 tumor -bearing mice) | 4T1 tumor cell | Both | SAF NCs produced high overall •OH (27.75–54.21% | Fenton reaction to generate abundant toxic •OH | PSAF NCs could lead to the apoptotic cell death of malignant tumors, induce accumulation of lipid peroxides, tumor cell ferroptosis, which result in a remarkable tumor impression. |
| Gong et al. (2019) [23] | Carbon-dot supported gold (Au/CDs) | Carbon-dot | Au (15.3 wt%) | Deposition/precipitation | TEM, HAADF, XANES, EXAFS | Good blood compatibility | Liver cancer (HepG-2 tumor-bearing mice) | HepG-2 cancer cell | Both | MitoCAT-g causes glutathione (GSH) depletion first, followed by ROS production | Generation of reactive oxygen species (ROS) (MitoCAT-g is the amplification of oxidative stress) | Carbon-dot-supported atomically dispersed gold as a mitochondrial oxidative stress amplifier inhibits tumor growth in subcutaneous and orthotopic patient-derived xenograft hepatocellular carcinoma models. |
| Wang et al. (2019) [24] | porphyrin-like single atom Fe (III) | MOF | Fe (1.22 wt%) | Deposition/precipitation | XRD, TEM, XAFS, XANES, EXAFS, | Excellent biocompatibility toward Hela cells | Breast cancer (Hela-bearing mice) | Hela cell and MCF-7 cell | Both | Good catalytic activity for H2O2 decomposition | Generation of ROS and hyperthermal effects (PTT) | A metal organic framework (MOF) rich in porphyrin-like single atom Fe(III) centers (P-MOF) could efficiently induce cancer apoptosis under NIR irradiation and enabled photoacoustic imaging of cancer cells. |
| Wang et al. (2020) [26] | Single-atom Ru supported by Mn3[Co(CN)6]2 MOF | Mn3[Co(CN)6]2 | Ru (2.23 wt% loading ratio) | In situ one-pot multicomponent self-assembly | XRD, HAADF-STEM, XPS, NEXAFS, TEM, DLS, UV-Vis | Biosafety (blood biochemical and blood routine) | Breast cancer (4T1 tumor -bearing mice) | 4T1 tumor cell, HeLa cell, HEK 293 cell | Both | Reaction rate constant (0.041 min−1) higher than MnO2 (0.029 min−1) | Offered continuous O2 supply for hypoxia amelioration, enhanced efficacy of PDT, and ROS | OxgeMCC-r SAE with single-atom Ru loading content could relieve the hypoxia condition of solid tumors, lead to an enhanced ROS generation, and cause apoptotic cell death both in vitro and in vivo. OxgeMCC-r SAE could selectively accumulate within tumor sites for enhanced photodynamic therapy of cancer under the guide of T1 MR imaging. |
| Lu et al. (2020) [27] | Single-atom Cu coordinated in hollow N-doped carbon sphere | Hollow N-doped carbon sphere | Cu (0.18 wt.%) | Organic coating, carbonization, and silica etching | AC HAADF-STEM, HR-TEM, TEM, SEM, XRD, EDS, Selected area diffraction (SAED), ICP-OES, XANES, EXAFS, XPS, Raman, FTIR | High biocompatibility (body weight) | Breast cancer (4T1 tumor -bearing mice) | 4T1 tumor cells | Both | Turnover frequency (TOF) is ≈5000 times higher than that of Fe atoms in commercial Fe3O4 | Concurrent generation of two types of ROS | The Cu-HNCS demonstrated significant toxicity against cancer cells in vitro. In addition, Cu-HNCS catalysts could effectively suppressed tumor growth and significantly increased the survival rates in vivo. |
| Author | Type of SAC | Support Material | Active Site (Alloy Atom) | Synthesis Method | Characterization Techniques | Biocompatibility/Biosafety | Application (Model) | Targeted Bacteria | In Vitro/ In Vivo | Activity | Mechanism | Main Findings |
|---|---|---|---|---|---|---|---|---|---|---|---|---|
| Huang et al. (2019) [17] | Single-atom nanozymes with carbon nanoframe-confined FeN5 | Carbon | Fe (Fe 1.2 wt.%; N 4.8 wt.%) | Pyrolysis | SEM, TEM, XRD, FTIR, XAFS, XANES, Fourier transform (FT)-EXAFS, HAADF-STEM | NCM460 cells, CCK-8 | Infection wound (mice) | E. coli (G−) and S. aureus (G+) | Both | 0.44 µM/s, 17 times higher than the FeN4 SA/CNF; 70 times greater than Pt/C | Generation of ROS | FeN5 SA/CNF exhibited significantly higher oxidase-like activity than that of square planar FeN4 catalyst. Further, FeN5 SA/CNF showed efficient bactericidal properties in vitro and wound disinfection in vivo. |
| Xu et al. (2019) [18] | Zinc-based single atom nanozyme | Carbon | Zn (3.12 wt.%) | Pyrolysis | TEM, DLS, EDS, HAADF-STEM, EELS, ICP-OES, EXAFS, XPS | Not reported | Infection wound (mice) | P. aeruginosa (G−) | Both | PMCS presents affinity for H2O2 (KM =40.16 nM), has high peroxidase-like activity | Generation of ROS | PMCS SAzyme present excellent perodidase-like activity and inhibited the growths of P aeruginosa by up to 99.87% in vitro, promoted wound healing in vivo. |
| Huo et al. (2019) [19] | Single iron atoms anchored in nitrogen-doped carbon (SAF NCs) | N-doped carbon | Fe (1.36 wt.%) | Encapsulated-pyrolysis strategy | SEM, TEM, ESR, SAED, EDS, XAFS, FT-EXAFS, HAADF-STEM | Satisfied biocompatibility | Infection wound (Balb/mice) | E. coli (G−) and S. aureus (G+) | Both | Peroxidase-like activity of SAF NCs is 76.4 folds higher than Fe3O4 NPs (25 μg mL−1) | Generation of ROS, and in combination of PTT | SAF NCs exhibited highly efficient in vitro antibacterial property (S. aureus and E. coli) and in vivo anti-infection performance, resulting in better wound healing. |
| Cao et al. (2020) [20] | Nitrogen-doped carbon-supported atomically dispersed Co-porphyrin centers (Co/PMCS) | N-doped carbon | Co (2.02 wt%) | The pyrolysis of Co-doped ZIF-8 (bimetallic MOF | TEM, HRTEM, HAADF-STEM, HAADFS, EDS, XRD, ICP-OES, XPS, EXAFS, FT-/WT-EXAFS | N/A | Sepsis and bacteremia (mouse) | E. coli (G-) | Both | (1) superoxide dismutase (SOD)-like activity: 16429 Umm−1; (2) catalase (CAT)-like activity: 820 Umm−1; (3) glutathione peroxide (GPx)-like activity: 3.9 Umm−1 | Elimination of ROS | Co/PMCS were superior to the existing antioxidative nanozymes, which could efficiently eliminate O2- and H2O2, and reduce proinflammatory cytokines level, suppressing their ability to intensify the sepsis cascade. |
| Author | Type of SAC | Support | Active Site (Alloy Atom) | Synthesis Method | Characterization Techniques | Biocompatibility/ Biosafety | Application | In Vitro/ In Vivo | Activity | Mechanism | Main Findings |
|---|---|---|---|---|---|---|---|---|---|---|---|
| Yan et al. (2019) [25] | Single-atom Pt/CeO2 | Ultrasmall CeO2 cluster | Pt (2 wt.%) | Deposition/precipitation | HAADF-STEM, DFT, XRD, XPS, Raman, ESR, UV-vis-NIR | Good | Brain Trauma | Both | POD-like activity higher than CeO2 and Pt clusters; CAT-like activity and SOD-like activity higher than CeO2 clusters | Multienzyme activities and the scavenging activities against RONS | The single-atom Pt/CeO2 present long-lasting catalytic activity. Additionally, it exhibited the nanozyme-based bandage could decrease indicators of oxidative stress and inflammation responses of neuron cells and improve impaired neurocognition. |
| Lu et al. (2019) [22] | Fe–N4 immobilized on a carbon substrate (Fe-N/C SACs) | Carbon substrate | Fe (3.8 wt.%) | Fe-N/C SACs prepared by mechanical means and pyrolysis | XRD, HAADF-STEM, UV-Vis absorption | Good | HeLa cells | In vitro | Fe–N/C SACs exhibit excellent POD-like, OXD-like, CAT-like, and GPx-like catalytic activity | Scavenge intracellular ROS, excess H2O2 | Fe–N/C SACs could be used as enzyme mimicking properties, including peroxide (POD)-like, oxide (OXD)-like, CAT-like, and GPx-like activities. In addition, it could effectively scavenge intracellular ROS in HeLa cells. |
| Ma et al. (2018) [15] | Fe-SAs/NC | N-doped porous carbon | Fe (0.25 wt.%) | Pyrolysis | XANES, EXAFS, | minimal cytotoxicity | HeLa cells | In vitro | Excellent CAT-like activity: Fe-SAs/NC TOF=1809.34 min−1, high SOD-like activity | Elimination of ROS by catalyzing the decomposition of H2O2 | Fe-SAs/NC catalysts containing bifunctional Fe-N4 active sites showed excellent CAT-like and SOD-like activities. Moreover, it could protect HeLa cells efficiently against oxidative stress by eliminating H2O2 and O2. |
4. Discussion
4.1. Formatting of Mathematical Components
4.2. Structures of the SACs
4.3. Biotherapeutic Effect of SACs
4.4. Mechanism of Biotherapy Applications Biotherapeutic Effect of SACs
4.5. Limitations and Perspectives
5. Conclusions
Author Contributions
Funding
Conflicts of Interest
References
- Qiao, B.; Wang, A.; Yang, X.; Allard, L.F.; Jiang, Z.; Cui, Y.; Liu, J.; Li, J.; Zhang, T. Single-atom catalysis of CO oxidation using Pt1/FeOx. Nat. Chem. 2011, 3, 634. [Google Scholar] [CrossRef]
- Zhu, C.; Fu, S.; Shi, Q.; Du, D.; Lin, Y. Single-atom electrocatalysts. Angew. Chem. Int. Ed. 2017, 56, 13944–13960. [Google Scholar] [CrossRef]
- Zhang, H.; Liu, G.; Shi, L.; Ye, J. Single-atom catalysts: Emerging multifunctional materials in heterogeneous catalysis. Adv. Energy Mater. 2018, 8, 1701343. [Google Scholar] [CrossRef]
- Pelletier, J.D.; Basset, J.-M. Catalysis by design: Well-defined single-site heterogeneous catalysts. Acc. Chem. Res. 2016, 49, 664–677. [Google Scholar] [CrossRef] [PubMed]
- Peng, Y.; Lu, B.; Chen, S. Carbon-supported single atom catalysts for electrochemical energy conversion and storage. Adv. Mater. 2018, 30, 1801995. [Google Scholar] [CrossRef] [PubMed]
- Jiao, L.; Xu, W.; Yan, H.; Wu, Y.; Liu, C.; Du, D.; Lin, Y.; Zhu, C. Fe-N-C single-atom nanozymes for the intracellular hydrogen peroxide detection. Anal. Chem. 2019, 91, 11994–11999. [Google Scholar] [CrossRef]
- Yang, S.; Kim, J.; Tak, Y.J.; Soon, A.; Lee, H. Single-atom catalyst of platinum supported on titanium nitride for selective electrochemical reactions. Angew. Chem. Int. Ed. 2016, 55, 2058–2062. [Google Scholar] [CrossRef]
- An, S.; Zhang, G.; Wang, T.; Zhang, W.; Li, K.; Song, C.; Miller, J.T.; Miao, S.; Wang, J.; Guo, X. High-density ultra-small clusters and single-atom Fe sites embedded in graphitic carbon nitride (g-C3N4) for highly efficient catalytic advanced oxidation processes. ACS Nano 2018, 12, 9441–9450. [Google Scholar] [CrossRef]
- Wang, J.; Li, Z.; Wu, Y.; Li, Y. Fabrication of single-atom catalysts with precise structure and high metal loading. Adv. Mater. 2018, 30, 1801649. [Google Scholar] [CrossRef]
- Chen, Y.; Ji, S.; Chen, C.; Peng, Q.; Wang, D.; Li, Y. Single-atom catalysts: Synthetic strategies and electrochemical applications. Joule 2018, 2, 1242–1264. [Google Scholar] [CrossRef]
- Lin, J.; Wang, A.; Qiao, B.; Liu, X.; Yang, X.; Wang, X.; Liang, J.; Li, J.; Liu, J.; Zhang, T. Remarkable performance of Ir1/FeOx single-atom catalyst in water gas shift reaction. J. Am. Chem. Soc. 2013, 135, 15314–15317. [Google Scholar] [CrossRef] [PubMed]
- Zhang, Z.; Zhu, Y.; Asakura, H.; Zhang, B.; Zhang, J.; Zhou, M.; Han, Y.; Tanaka, T.; Wang, A.; Zhang, T. Thermally stable single atom Pt/m-Al2O3 for selective hydrogenation and CO oxidation. Nat. Commun. 2017, 8, 1–10. [Google Scholar] [CrossRef] [PubMed]
- Yi, L.; Lan, F.; Li, J.; Zhao, C. Efficient noble-metal-free Co-NG/TiO2 photocatalyst for H2 evolution: Synergistic effect between single-atom Co and N-doped graphene for enhanced photocatalytic activity. ACS Sustain. Chem. Eng. 2018, 6, 12766–12775. [Google Scholar] [CrossRef]
- Pu, Z.; Amiinu, I.S.; Cheng, R.; Wang, P.; Zhang, C.; Mu, S.; Zhao, W.; Su, F.; Zhang, G.; Liao, S. Single-atom catalysts for electrochemical hydrogen evolution reaction: Recent advances and future perspectives. Nano-Micro Lett. 2020, 12, 1–29. [Google Scholar] [CrossRef]
- Ma, W.; Mao, J.; Yang, X.; Pan, C.; Chen, W.; Wang, M.; Yu, P.; Mao, L.; Li, Y. A single-atom Fe-N4 catalytic site mimicking bifunctional antioxidative enzymes for oxidative stress cytoprotection. Chem. Commun. 2018, 55, 159–162. [Google Scholar] [CrossRef] [PubMed]
- Jiao, L.; Yan, H.; Wu, Y.; Gu, W.; Zhu, C.; Du, D.; Lin, Y. When nanozymes meet single-atom catalysis. Angew. Chem. Int. Ed. 2020, 59, 2565–2576. [Google Scholar] [CrossRef] [PubMed]
- Huang, L.; Chen, J.; Gan, L.; Wang, J.; Dong, S. Single-atom nanozymes. Sci. Adv. 2019, 5, eaav5490. [Google Scholar] [CrossRef]
- Xu, B.; Wang, H.; Wang, W.; Gao, L.; Li, S.; Pan, X.; Wang, H.; Yang, H.; Meng, X.; Wu, Q.; et al. A single-atom nanozyme for wound disinfection applications. Angew. Chem. Int. Ed. 2019, 58, 4911–4916. [Google Scholar] [CrossRef]
- Huo, M.; Wang, L.; Zhang, H.; Zhang, L.; Chen, Y.; Shi, J. Construction of single-iron-atom nanocatalysts for highly efficient catalytic antibiotics. Small 2019, 15, e1901834. [Google Scholar] [CrossRef]
- Cao, F.; Zhang, L.; You, Y.; Zheng, L.; Ren, J.; Qu, X. An enzyme-mimicking single-atom catalyst as an efficient multiple reactive oxygen and nitrogen species scavenger for sepsis management. Angew. Chem. Int. Ed. 2020. [Google Scholar] [CrossRef]
- Huo, M.; Wang, L.; Wang, Y.; Chen, Y.; Shi, J. Nanocatalytic tumor therapy by single-atom catalysts. ACS Nano 2019, 13, 2643–2653. [Google Scholar] [CrossRef] [PubMed]
- Lu, M.; Wang, C.; Ding, Y.; Peng, M.; Zhang, W.; Li, K.; Wei, W.; Lin, Y. Fe-N/C single-atom catalysts exhibiting multienzyme activity and ROS scavenging ability in cells. Chem. Commun. 2019, 55, 14534–14537. [Google Scholar] [CrossRef] [PubMed]
- Gong, N.; Ma, X.; Ye, X.; Zhou, Q.; Chen, X.; Tan, X.; Yao, S.; Huo, S.; Zhang, T.; Chen, S.; et al. Carbon-dot-supported atomically dispersed gold as a mitochondrial oxidative stress amplifier for cancer treatment. Nat. Nanotechnol. 2019, 14, 379–387. [Google Scholar] [CrossRef] [PubMed]
- Wang, L.; Qu, X.; Zhao, Y.; Weng, Y.; Waterhouse, G.I.; Yan, H.; Guan, S.; Zhou, S. Exploiting single atom iron centers in a porphyrin-like MOF for efficient cancer phototherapy. ACS Appl. Mater. Interfaces 2019, 11, 35228–35237. [Google Scholar] [CrossRef] [PubMed]
- Yan, R.; Sun, S.; Yang, J.; Long, W.; Wang, J.; Mu, X.; Li, Q.; Hao, W.; Zhang, S.; Liu, H. Nanozyme-based bandage with single-atom catalysis for brain trauma. ACS Nano 2019, 13, 11552–11560. [Google Scholar] [CrossRef] [PubMed]
- Wang, D.; Wu, H.; Phua, S.Z.F.; Yang, G.; Lim, W.Q.; Gu, L.; Qian, C.; Wang, H.; Guo, Z.; Chen, H. Self-assembled single-atom nanozyme for enhanced photodynamic therapy treatment of tumor. Nat. Commun. 2020, 11, 1–13. [Google Scholar] [CrossRef]
- Lu, X.; Gao, S.; Lin, H.; Yu, L.; Han, Y.; Zhu, P.; Bao, W.; Yao, H.; Chen, Y.; Shi, J. Bioinspired Copper Single-Atom Catalysts for Tumor Parallel Catalytic Therapy. Adv. Mater. 2020, 32, 2002246. [Google Scholar] [CrossRef]
- Chen, Y.; Huang, Z.; Ma, Z.; Chen, J.; Tang, X. Fabrication, characterization, and stability of supported single-atom catalysts. Catal. Sci. Technol. 2017, 7, 4250–4258. [Google Scholar] [CrossRef]
- Cheng, N.; Zhang, L.; Doyle-Davis, K.; Sun, X. Single-atom catalysts: From design to application. Electrochem. Energy Rev. 2019, 2, 539–573. [Google Scholar] [CrossRef]
- Gawande, M.B.; Fornasiero, P.; Zbořil, R. Carbon-Based Single-Atom Catalysts for Advanced Applications. ACS Catal. 2020, 10, 2231–2259. [Google Scholar] [CrossRef]
- Wang, Y.; Mao, J.; Meng, X.; Yu, L.; Deng, D.; Bao, X. Catalysis with two-dimensional materials confining single atoms: Concept, design, and applications. Chem. Rev. 2019, 119, 1806–1854. [Google Scholar] [CrossRef] [PubMed]
- Zhang, B.; Fan, T.; Xie, N.; Nie, G.; Zhang, H. Versatile applications of metal single-atom @ 2D material nanoplatforms. Adv. Sci. 2019, 6, 1901787. [Google Scholar] [CrossRef] [PubMed]
- He, F.; Mi, L.; Shen, Y.; Mori, T.; Liu, S.; Zhang, Y. Fe-N-C Artificial enzyme: Activation of oxygen for dehydrogenation and monoxygenation of organic substrates under mild condition and cancer therapeutic application. ACS Appl. Mater. Interfaces 2018, 10, 35327–35333. [Google Scholar] [CrossRef] [PubMed]




Publisher’s Note: MDPI stays neutral with regard to jurisdictional claims in published maps and institutional affiliations. |
© 2020 by the authors. Licensee MDPI, Basel, Switzerland. This article is an open access article distributed under the terms and conditions of the Creative Commons Attribution (CC BY) license (http://creativecommons.org/licenses/by/4.0/).
Share and Cite
Jiang, S.; Zhang, C.; Zou, T. Single-Atom Catalysts for Biotherapy Applications: A Systematic Review. Nanomaterials 2020, 10, 2518. https://doi.org/10.3390/nano10122518
Jiang S, Zhang C, Zou T. Single-Atom Catalysts for Biotherapy Applications: A Systematic Review. Nanomaterials. 2020; 10(12):2518. https://doi.org/10.3390/nano10122518
Chicago/Turabian StyleJiang, Shan, Chengfei Zhang, and Ting Zou. 2020. "Single-Atom Catalysts for Biotherapy Applications: A Systematic Review" Nanomaterials 10, no. 12: 2518. https://doi.org/10.3390/nano10122518
APA StyleJiang, S., Zhang, C., & Zou, T. (2020). Single-Atom Catalysts for Biotherapy Applications: A Systematic Review. Nanomaterials, 10(12), 2518. https://doi.org/10.3390/nano10122518
